VALIDACIÓN PSICOMÉTRICA DE UN INSTRUMENTO DE EVALUACIÓN DE COMPETENCIAS INFORMACIONALES EN LA EDUCACIÓN SECUNDARIA

Contenido principal del artículo

Marcos Bielba Calvo
Fernando Martínez Abad
María José Rodríguez Conde

Resumen

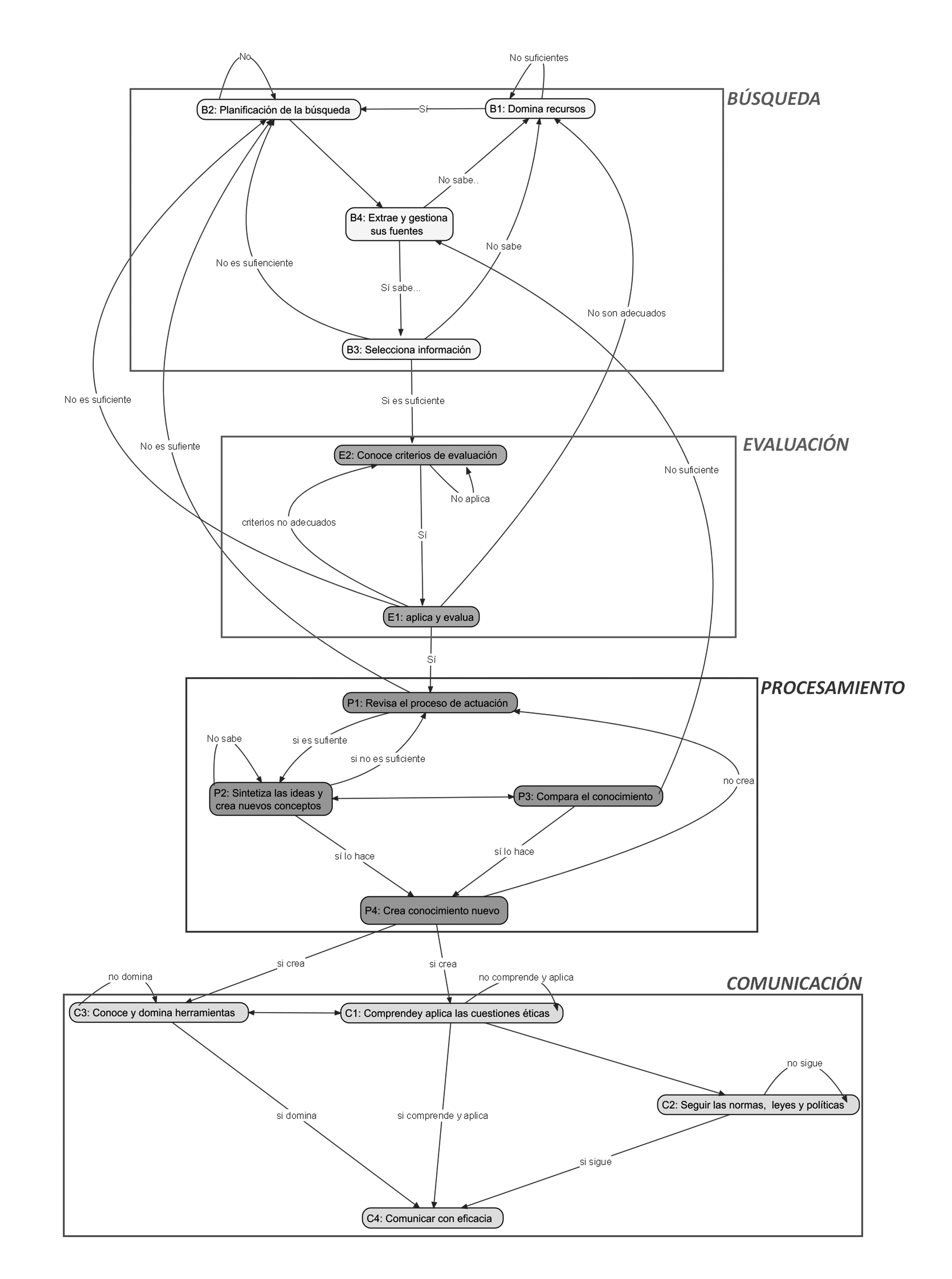
INTRODUCCIÓN. En una sociedad en transformación continua, comandada por las tecnologías de la información y la comunicación, se impone en los centros educativos la exigencia de una formación basada en competencias clave. Entre estas competencias, destacan aquellas relacionadas con el manejo de la información y la competencia digital. Ante la falta de herramientas válidas, concretas y adaptadas a la educación secundaria para la evaluación de competencias, y la alta demanda al respecto por parte del profesorado, se presenta un instrumento para la evaluación del nivel real en competencias informacionales de los estudiantes de educación secundaria y su validación bajo criterios científicos y estadísticos. MÉTODO. A partir de una muestra piloto de 285 estudiantes de educación secundaria de Castilla y León y Andalucía repartidos en 22 grupos docentes, se valida el instrumento desde la perspectiva de la Teoría de Respuesta al Ítem. RESULTADOS. Los resultados muestran niveles elevados de fiabilidad en las 4 dimensiones del instrumento y cómo las dimensiones de procesamiento y comunicación de la información muestran un mejor ajuste al modelo que las de búsqueda y evaluación. Asimismo, se implementa un análisis pormenorizado del ajuste de cada ítem en la estimación del nivel de habilidad de sujetos con habilidades medias y extremas. DISCUSIÓN. Se concluye señalando la necesidad en el desarrollo y mejora de este tipo de escalas, que contribuyen y facilitan la evaluación de competencias clave por parte del profesorado, aspecto que consideran deficitario en su formación de base. Se discute, igualmente, acerca del avance que supone este instrumento para la comunidad científica y educativa con respecto a los ya existentes anteriormente. Finalmente, se incide en las fortalezas y debilidades del instrumento y el procedimiento presentados y se apunta hacia algunas líneas de investigación que deja abiertas el presente proyecto.

Descargas

Los datos de descargas todavía no están disponibles.

Detalles del artículo

Cómo citar
Bielba Calvo, M., Martínez Abad, F., & Rodríguez Conde, M. J. (2016). VALIDACIÓN PSICOMÉTRICA DE UN INSTRUMENTO DE EVALUACIÓN DE COMPETENCIAS INFORMACIONALES EN LA EDUCACIÓN SECUNDARIA. Bordón. Revista De Pedagogía, 69(1), 27–43. https://doi.org/10.13042/Bordon.2016.48593
Sección
Artículos
Biografía del autor/a

Marcos Bielba Calvo, Universidad de Salamanca

Educador social, pedagogo, orientador educativo y experto en el uso y utilización de las Tecnologías de la Información y Comunicación en educación. Doctorando en el Programa Formación en la Sociedad del Conocimiento de la Universidad de Salamanca.

Fernando Martínez Abad, Universidad de Salamanca

Ayudante doctor en el Área de Métodos de Investigación y Diagnóstico en Educación de la Universidad de Salamanca y miembro de la Unidad de Investigación Consolidada GRIAL (GRupo de InterAcción y eLearning). Colaborador en proyectos de investigación nacional e internacional y coautor de artículos de impacto en el ámbito de la evaluación y formación en competencias clave y análisis de datos cuantitativo en Ciencias Sociales.

María José Rodríguez Conde, Universidad de Salamanca

Profesora Titular de Universidad en el Área de Métodos de Investigación y Diagnóstico en Educación de la Universidad de Salamanca y Directora del Instituto de Investigación Instituto Universitario de Ciencias de la Educación. Experta en el ámbito de la evaluación educativa, ha dirigido multitud de proyectos de investigación competitivos a nivel nacional y participado en proyectos y publicaciones de impacto internacional.

Artículos similares

1 2 3 4 5 6 7 8 9 10 > >> 

También puede Iniciar una búsqueda de similitud avanzada para este artículo.