Ir al contenido principal
Ir al menú de navegación principal
Ir al pie de página del sitio
Open Menu
Actual
Archivos
Avisos
Bases de Datos
Evaluación e Impacto
Acerca de
Sobre la revista
Envíos
Equipo editorial
Declaración de privacidad
Contacto
Buscar
Registrarse
Entrar
Inicio
/
Archivos
/
Número 45, noviembre 2017
Número 45, noviembre 2017
Publicado:
2017-11-29
Artículos
Teoría evolutiva de la nación y federalismo plurinacional en la obra de Otto Bauer
Ramón Máiz, María Pereira
13-42
PDF
HTML
XML
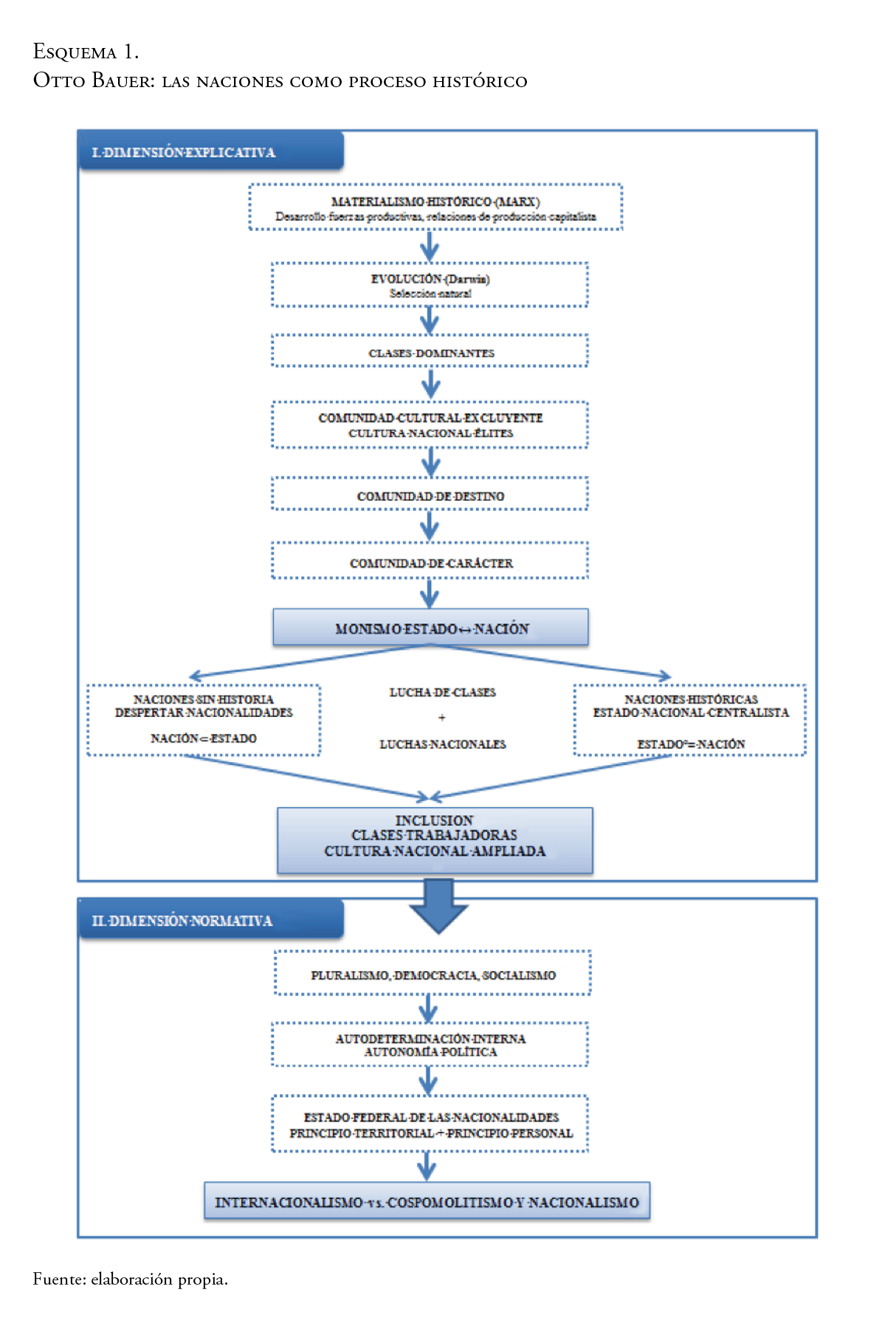
Esquema 1
The missing linke? Restraint and realignment in the German left, 2005-2017
Knut Roder
43-65
PDF (English)
HTML (English)
XML (English)
Table 1 (English)
Table 2 (English)
Graph 1 (English)
La importancia de los gobernantes invisibles en la democracia. Un estudio de la "estructura de poder latente" de dos Gobiernos en España (2004 y 2012)
Andrés Villena-Oliver, Bernabé Aldeguer-Cerdá
67-94
PDF
HTML
XML
Tabla 1
Tabla 2
Tabla 3
Tabla 4
Gráfico 1
Gráfico 2
Gráfico 3
Gráfico 4
El efecto de las predisposiciones políticas y las condiciones sociales en una elección semicompetitiva. Chile 1988
Mauricio Morales, Fernando Rubilar
95-121
PDF
HTML
XML
Tabla 1
Tabla 2
Tabla 3
Tabla 4
Tabla 5
Tabla 6
Tabla 7
Gráficos 1-4
La incidencia política de la sociedad civil senegalesa en las políticas de cooperación al desarrollo europeas: límites y desafíos a nivel local
Isabel Marín-Sánchez
123-146
PDF
HTML
XML
Los desafíos de la Policía como actor político en España
Óscar Jaime, Diego Torrente
147-172
PDF
HTML
XML
Notas de investigación
El perfil de los miembros de las organizaciones juveniles de los partidos políticos españoles
Francisco Javier Alarcón-González
175-201
PDF
HTML
XML
Recensiones
Dioses útiles. Naciones y nacionalismos / José Álvarez Junco. Barcelona: Galaxia Gutenberg, 2016, 316 pp.
Álvaro López-Osuna
205-209
PDF
HTML
XML
La doctrina en la política exterior de Estados Unidos. De Truman a Trump / Juan Tovar Ruiz. Madrid: Los Libros de la Catarata; Instituto Franklin, 2017, 224 pp.
Javier Morales
211-215
PDF
HTML
XML
Ética pública y buen gobierno. Regenerando la democracia y luchando contra la corrupción desde el servicio público / Manuel Villoria Mendieta y Agustín Izquierdo Sánchez. Madrid: Editorial Tecnos, 2016, 409 pp.
Jesús Lizcano
217-222
PDF
HTML
XML
Construir Galicia(s). Lugar, elecciones y política nacionalista / María Lois. Madrid: Trama Editorial, 2015, 291 pp.
Jerónimo Ríos Sierra
223-227
PDF
HTML
XML
Número actual
Idioma
English
Español (España)
Información
Para lectores/as
Para autores/as
Para bibliotecarios/as
SELLO FECYT
Palabras clave
Tweets de @RevistaCCPPes