Debilidades del sistema de orientación español según los tutores y directores de educación secundaria

Contenido principal del artículo

María José Mudarra Sánchez
Ana González-Benito
Consuelo Vélaz-de-Medrano Ureta

Resumen

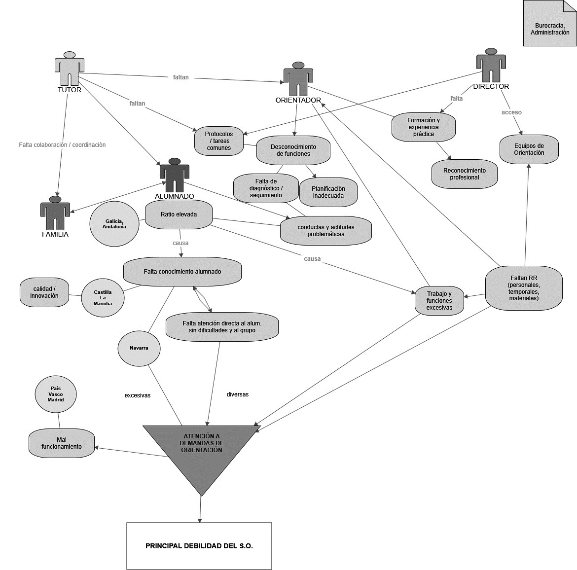
INTRODUCCIÓN. El objetivo de este trabajo es analizar las principales debilidades del sistema de orientación (SO) según los tutores y directores de centros de Educación Secundaria Obligatoria (ESO), identificando su atribución interna o externa y la existencia de patrones de respuesta característicos de cada Comunidad Autónoma (CA). MÉTODO. Se trata de un estudio empírico cualitativo -análisis de contenido y palabras clave- en el contexto de preguntas de un cuestionario respondido por 1317 profesionales (326 directores y 991 tutores de Educación Secundaria Obligatoria). RESULTADOS. La principal debilidad del SO según tutores y directores es la dificultad para atender demandas de orientación explicada por la elevada ratio de orientador-alumnos, la diversidad de tales demandas y por la escasa atención directa al alumnado. No obstante, ambos profesionales no comparten los significados de debilidad. Los problemas conductuales/actitudinales del alumnado y la falta de información parecen preocupar exclusivamente a los tutores, mientras los directores se centran más en la desorganización y falta de profesionalidad de quiénes ejercen funciones orientadoras. Aunque los directores comparten los mismos significados respecto a la principal debilidad del SO, independientemente de su CA, no sucede lo mismo en el caso de los tutores. DISCUSIÓN. En consecuencia, es necesario contemplar las perspectivas de los diferentes profesionales en cualquier análisis para tomar decisiones de mejora del SO, ya que los tutores parecen más centrados en todo aquello que repercute en una intervención orientadora directa con el alumnado, mientras que los directores plantean enfoques de intervención más indirectos así como de gestión del centro y sus recursos personales.

Descargas

Los datos de descargas todavía no están disponibles.

Detalles del artículo

Cómo citar
Mudarra Sánchez, M. J., González-Benito, A., & Vélaz-de-Medrano Ureta, C. (2020). Debilidades del sistema de orientación español según los tutores y directores de educación secundaria. Bordón. Revista De Pedagogía, 72(1), 67–84. https://doi.org/10.13042/Bordon.2020.01.73215
Sección
Artículos
Biografía del autor/a

María José Mudarra Sánchez, Universidad Nacional de Educación a Distancia

Doctora en Filosofía y Ciencias de la Educación (sección CC de la Educación) Sobresaliente “Cum Laude” por unanimidad (UNED, 2004). Licenciada en CC de la Educación por la UCM (1996) y Experto Universitario en Estadística para Profesionales (Escuela Universitaria de Estadística, UCM). En la UNED ha sido Vicedecana de Estudiantes y Educación social, Coordinadora del Grado en Educación Social y Coordinadora de Movilidad de la Facultad de Educación. Docente en dicha universidad desde el 2006 entre otros títulos, en programas de doctorado, másteres (Formación del Profesorado de ES; Orientación Profesional) y el Grado en Educación Social. Directora y docente en Títulos Propios de especialización UNED (Másteres, Expertos y Enseñanza abierta). Actividad docente presencial en diversos centros universitarios, IES y centros educativos privados, Jefe de departamento de orientación en IES (2002). Asistencia técnica en programas de investigación europeos (Leonardo Da Vinci, Erasmus +) Investigadora Principal en proyecto de innovación docente: Rede-DES: Innovación en el Diagnóstico en Educación Social. Ha sido miembro de 5 grupos de investigación -3 de ellos consolidados- desarrollando diversos proyectos nacionales e internacionales. Autora de 3 libros además de 8 capítulos de libros y 16 artículos. sobre Diagnóstico, Orientación y Atención Temprana.

Ana González-Benito, Universidad Nacional de Educación a Distancia

Profesora del Departamento de Métodos de Investigación y Diagnóstico en Educación II de la Universidad Nacional de Educación a Distancia (UNED). Doctora en Educación con mención “Doctor Internacional” (2018), Máster en Innovación e investigación en educación con la especialidad en Diagnóstico y Orientación en la UNED (2011), Licenciada en Psicopedagogía en la UNED (2008) y Diplomada en Maestro con la especialidad en Educación Primaria en la Universidad Complutense de Madrid (2005). Su campo de investigación se centra en el estudio de la acción tutorial, los sistemas de orientación educativa y las competencias profesionales de los docentes.

Consuelo Vélaz-de-Medrano Ureta, Universidad Nacional de Educación a Distancia

Doctora en Educación por la Universidad Complutense con premio extraordinario (1996). Catedrática en Métodos de Investigación y Diagnóstico en Educación en la UNED. Directora General de Evaluación y Cooperación Territorial del Ministerio de Educación y Formación Profesional. Docente en el Grado de Pedagogía y Másteres en Investigación e Innovación en Educación, y en Formación del Profesorado de E. Secundaria. Investigadora principal en 15 proyectos de investigación nacionales e internacionales, y en 4 proyectos de Redes de Innovación Docente. Ha realizado asistencias técnicas y estudios sobre educación, desarrollo y orientación psicopedagógica para numerosos organismos (UNESCO, AECID, OEI, OEA, UNICEF, Banco Mundial, Ministerios de Educación iberoamericanos). Ha publicado 64 artículos y 10 libros/capítulos. Es investigadora responsable del Grupo de Investigación sobre Sistemas de orientación psicopedagógica y competencias de los orientadores escolares.

Citas

○ Alcudia, R. (2000). Atención a la diversidad. Barcelona: Graó.

○ Almirall, R. (2011). Abordando la relación familia-escuela desde una perspectiva colaborativa. En E. Martín e I. Solé, Orientación educativa: modelos y estrategias de intervención (pp. 91-108). Barcelona: Graó.

○ Álvarez, B. (2003). Orientación familiar: intervención familiar en el ámbito de la diversidad. Madrid: Sanz y Torres.

○ Álvarez, B., Aguirre, E. y Vaca, S. (2010). Interacción familia-escuela. Análisis de contenido sobre el discurso de docentes y familias. Revista Española de Orientación Psicopedagógica, 21(2), 320-334. doi: https://doi.org/10.5944/reop.vol.21.num.2.2010.11535

○ Andréu, J., García, A. y Pérez, A. (2007). Evolución de la teoría fundamentada como técnica de análisis cualitativo. Madrid: Centro de Investigaciones Sociológicas.

○ Antúnez, S. (2005). El cuidado de los procesos de transición de primaria a secundaria: a modo de balance. Aula de Innovación Educativa, 142, 23-30.

○ Bejarano, R. (2005). Paso de etapa de primaria a secundaria. Aula de Innovación Educativa, 142, 20-25.

○ Cano, M., Mayoral, P., Liesa, E. y Castelló, M. (2013). Valoración de las funciones del profesor de orientación educativa en Cataluña. Revista Española de Orientación Psicopedagógica, 24(3), 80-97. doi: https://doi.org/10.5944/reop.vol.24.num.3.2013.11246

○ Do Céu Teveira, M. y Rodríguez-Moreno, M. L. (2010). La gestión personal de la carrera y el papel de la orientación profesional. Teoría, práctica y aportaciones empíricas. Revista Española de Orientación Psicopedagógica, 21(2), 335-345. doi: https://doi.org/10.5944/reop.vol.21.num.2.2010.11536

○ Fernández Sierra, J. y Fernández Larragueta, S. (2006). La construcción del conocimiento profesional y la socialización de los psicopedagogos/as de centro noveles. Revista de Educación, 341, 419-440.

○ Fuente, R. (2010). Necesidades y recursos formativos de los tutores: paso previo en la elaboración de un programa de orientación y tutoría para la diversidad. Revista Española de Orientación Psicopedagógica, 21(3), 571-586. doi: https:// doi.org/10.5944/reop.vol.21.num.3.2010.11543

○ Gallego, S. y Riart, J. (coords.) (2006). La tutoría y la orientación en el siglo XXI: nuevas propuestas. Barcelona: Octaedro.

○ García Fernández, A. (2006). La tutoría y la relación profesor-alumno en la formación para la inserción laboral. Revista de Educación, 341, 197-212.

○ Gimeno, J. (2005). La transición entre etapas. Barcelona: Graó.

○ González Benito, A. y Vélaz-de-Medrano, C. (2014). La acción tutorial en el sistema escolar. Madrid: Editorial UNED.

○ Jariot, M. (2010). Cómo implicar al equipo docente en el proceso de orientación. Un ejemplo de superación del enfoque de servicios. Revista Española de Orientación Psicopedagógica, 21(1), 45-58. doi: https://doi.org/10.5944/reop.vol.21.num.1.2010.11508

○ Leech, N. L. y Onwuegbuzie, A. J. (2007). An array of qualitative analysis tools: a call for data analysis triangulation. School Psychology Quarterly, 22, 557-584. doi: 10.1037/1045-3830.22.4.557

○ Leech, N. L. y Onwuegbuzie, A. J. (2011). Beyond constant comparison qualitative data analysis: using NVivo. School Psychology Quarterly, 26(1), 70-84. doi: http:// doi.org/10.1037/a0022711

○ Lledó, A. I. y Martínez, C. (2005). La transición de primaria a secundaria: un trabajo de colaboración. Aula de Innovación Educativa, 142, 83-92.

○ Monarca, H. (2013). Trabajo colaborativo con padres y madres. Ámbito de actuación desde la orientación educativa. Revista Española de Orientación Psicopedagógica, 24(3), 114-123. doi: https://doi.org/10.5944/reop.vol.24.num.3.2013.11248

○ Monarca, H. y Simón, C. (2013). Orientación educativa y desarrollo de prácticas participativas con las familias. Revista Nacional e Internacional de Educación Inclusiva, 6(3), 120-133.

○ Monge, C. (2010). Tutoría y orientación educativa. Nuevas competencias. Madrid: Wolters Kluwer.

○ Montilla, V. C. y Hernando, A. (2009). La orientación en secundaria en la provincia de Huelva desde la perspectiva del profesorado y miembros de equipos directivos. Revista de Investigación Educativa, 27(2), 353-370.

○ NVivo qualitative data analysis software (2017). Version 11. Melbourne: QSR International Pty Ltd.

○ Oliva, D., Martín, E. y Vélaz-de-Medrano, C. (2005a). Modelos de intervención psicopedagógica en centros de educación secundaria: identificación y evaluación. Infancia y Aprendizaje, 28(2), 115-140.

○ Oliva, D., Martín, E. y Vélaz-de-Medrano, C. (2005b). Caracterización y valoración de los modelos de intervención psicopedagógica en centros de educación secundaria. En C. Monereo y J. I. Pozo (eds.), La práctica del asesoramiento educativo a examen (pp. 55-68). Barcelona: Graó.

○ Olivares, A., De León, C. y Gutiérrez Arenas, P. (2010). El proceso de orientación profesional en los institutos de educación secundaria. El caso de Córdoba. Revista Española de Orientación Psicopedagógica, 21(1), 81-92. doi: https://doi.org/10.5944/reop.vol.21.num.1.2010.11514

○ Pantoja, A. (2009). La acción tutorial ante el reto de las tecnologías de la información y la comunicación (TIC). En M. Álvarez y M. Bisquerra (coords.), Manual de orientación y tutoría (CD n.º 39). Barcelona: Wolters Kluwer.

○ Pantoja, A. y Villanueva, C. (2010). Recursos tecnológicos aplicados a la tutoría. En M. Álvarez y M. Bisquerra (coords.), Manual de orientación y tutoría (CD n.º 40). Barcelona: Wolters Kluwer.

○ Pantoja, A., Díaz Linares, M. A. y Zwierewicz, M. (2010). Experiencias en el uso de las TIC en tutoría. En M. Álvarez y M. Bisquerra (coords.), Manual de orientación y tutoría (CD n.º 41). Barcelona: Wolters Kluwer.

○ Sanz Oro, R. y Chica Maestre, J. D. (2002). Programa de formación de tutores para la ESO. Granada: Grupo Editorial Universitario.

○ Vélaz-de-Medrano, C. (2011). Orientación académica y profesional en educación secundaria. En E. Martín e I. Solé (eds.), La orientación educativa: modelos y estrategias de intervención (pp. 129-149). Barcelona: Graó.

○ Vélaz-de-Medrano, C., Blanco-Blanco, A. y Manzano-Soto, N. (2012). Cobertura de necesidades de orientación y tutoría en la educación obligatoria: estudio en nueve comunidades autónomas. Revista de Educación, extraordinario 2012, 138-173. doi: https://doi.org/10.4438/1988-592X-RE-2012-EXT-210

○ Vélaz-de-Medrano, C. (dir.), Manzano-Soto, N. y Blanco-Blanco, A. (2013a). Los procesos de cambio de las políticas públicas sobre orientación y apoyo a la escuela: evaluación comparada de sistemas vigentes y emergentes. Estudio múltiple de casos en una muestra de comunidades autónomas. Madrid: CNIIE-Ministerio de Educación, Cultura y Deporte.

○ Vélaz-de-Medrano (dir.), Manzanares, A., Castelló, M., Rodríguez, M., Arza, N., Martín, E., Insausti, V., Fernández-Rasines, P. y Del Frago, R. (2013b). Estudio de casos sobre las políticas públicas de orientación educativa en una muestra de seis comunidades autónomas (1990-2010). Castilla-La Mancha, Cataluña, Galicia, Madrid, Navarra y País Vasco. Madrid: Editorial UNED.

○ Vélaz-de-Medrano, C., Manzanares, A., López-Martín, E. y Manzano-Soto, N. (2013c). Competencias y formación de los orientadores escolares: estudio empírico en nueve comunidades autónomas. Revista de Educación, extraordinario 2013, 261-292. doi: https://doi.org/10.4438/1988-592X-RE-2013-EXT-249

Artículos similares

1 2 3 4 5 6 7 8 9 10 > >> 

También puede Iniciar una búsqueda de similitud avanzada para este artículo.