LOS ENFOQUES DE APRENDIZAJE, EL ENGAGEMENT, EL OCIO Y EL RENDIMIENTO ANTERIOR. PROPUESTA DE UN MODELO

Contenido principal del artículo

Ana Isabel López Alonso
Mercedes López Aguado
María Elena Fernández Martínez
Cristina Liébana Presa
Lourdes Gutiérrez Provecho

Resumen

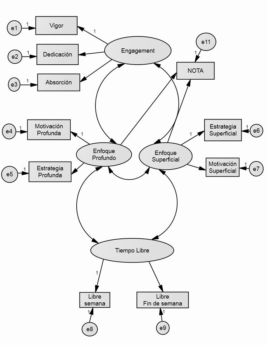
INTRODUCCIÓN. En el proceso de enseñanza-aprendizaje influyen multitud de variables. Siempre es un reto para los docentes considerar al estudiante en su globalidad e individualidad, al tiempo que poder ofrecerle una formación motivadora que vaya más allá incluso de los contenidos de calidad, respetando su propia identidad. Este trabajo plantea probar un modelo estructural complejo, basado en la teoría SAL (Students Approaches Learning) de Biggs, relacionando enfoques de aprendizaje, engagement y tiempo libre/ocio, como variables influyentes en el continuum aprendizaje-enseñanza. MÉTODO. Participaron 752 estudiantes de diferentes títulos de la Universidad de León. Se utilizó un cuestionario adaptado ex profeso para la estimación del tiempo libre/ocio, el Cuestionario sobre Enfoques de Aprendizaje y la versión española del cuestionario Student Academic Engagement, para analizar el engagement. RESULTADOS. Los valores obtenidos indican que el modelo propuesto presenta un ajuste global satisfactorio. DISCUSIÓN. Los resultados sustentan las hipótesis propuestas, en consonancia con otras investigaciones. El rendimiento anterior del estudiante es un buen predictor del enfoque profundo, e inverso al enfoque superficial. El enfoque profundo correlaciona positiva y directamente con valores altos de engagement e inversamente con el tiempo libre/ocio; y viceversa, el enfoque superficial puntúa menos en engagement y más en tiempo libre/ocio. La tendencia marcada de estos resultados podría testificar al engagement y los enfoques como predictores recíprocos. Si los autores recomiendan fortalecer el uso del enfoque profundo y a la vez aumentar el engagement, teniendo en cuenta que estos alumnos dispondrán de escaso tiempo libre/ocio, y este a su vez, es reconocido como un factor que influye en su capacidad de recuperación, se abre una nueva línea de investigación a fin de valorar si estos estudiantes (elevado engagement y enfoque profundo) necesitan menor tiempo libre/ocio para su recuperación y, en su caso, cuál sería el mínimo tiempo necesario, y su calidad.

Descargas

Los datos de descargas todavía no están disponibles.

Detalles del artículo

Cómo citar
López Alonso, A. I., López Aguado, M., Fernández Martínez, M. E., Liébana Presa, C., & Gutiérrez Provecho, L. (2016). LOS ENFOQUES DE APRENDIZAJE, EL ENGAGEMENT, EL OCIO Y EL RENDIMIENTO ANTERIOR. PROPUESTA DE UN MODELO. Bordón. Revista De Pedagogía, 68(4), 67–88. https://doi.org/10.13042/Bordon.2016.40940
Sección
Artículos
Biografía del autor/a

Ana Isabel López Alonso, Universidad de León

Profesora Titular de Universidad del Área de Enfermería, Departamento de Enfermería  y Fisioterapia. Facultad de Ciencias de la Salud. Universidad de León.

Campus de Vegazana s/n. 24071 León.

Tfno. 987293106

Email. ana.lopez@unileon.es

Diplomada en Enfermería. Licenciada en Antropología Social y Cultural.

Dra. Por la Universidad de León. Doctorado en Psicología y Ciencias de la Ecuación.

Campo de investigación: enfoques de aprendizaje en la enseñanza superior, engagement, ocio, innovación docente y los cuidados creativos centrados en las personas, la muerte y el duelo. Grupo de investigación Cuidados para la Salud (CuidaS).

Mercedes López Aguado, Universidad de León

Profesora Contratada Doctora del Área Métodos de Investigación y Diagnóstico en Educación, Departamento de Piscología, sociología y Filosofía. Faculta de Educación. Universidad de León.

Campus de Vegazana s/n. 24071-León

Tfno. 987291138

Email. mmlopa@unileon.es

Licenciada en Psicología. 

Dra.  Por la Universidad de León. Doctorado en Psicología y Ciencias de la Educación.

Campo de investigación: Su campo de investigación principal se centra en los procesos de aprendizaje y el desarrollo de competencias, especialmente en enseñanza superior. Innovación docente en el ámbito de la educación superior.

María Elena Fernández Martínez, Universidad de León

Profesora Titular de Universidad del Área de Enfermería, Departamento de Enfermería  y Fisioterapia. Facultad de Ciencias de la Salud. Universidad de León.

Campus de Ponferrada s/n. 24400 Ponferrada. León.

Tfno. 98744248

Email. elena.fernandez@unileon.es

Diplomada en Enfermería. Licenciada en  Psicología.

Dra. Por la Universidad de León. Doctorado en Psicología y Ciencias de la Ecuación.

Campo de Investigación: Promoción de la salud y bienestar, engagement, inteligencia emocional y estrés. Variables/Factores que influyen en la formación de los futuros enfermeros. Factores que influyen en la calidad de la asistencia sanitaria. Grupo de investigación Cuidados para la Salud (CuidaS).

Cristina Liébana Presa, Universidad de León

Profesor Colaborador fijo del Área de Enfermería, Departamento de Enfermería  y Fisioterapia. Facultad de Ciencias de la Salud. Universidad de León.

Campus de Ponferrada s/n. 24400 Ponferrada. León.

Tfno. 987442049

Email. cristina.liebana@unileon.es

Diplomada en Enfermería. Licenciada en Antropología social y Cultural.

Dra. Por la Universidad de Córdoba. Doctorado en Biomedicina con mención de calidad.

Campo de investigación: Promoción de la salud y bienestar; engagement, emociones, inteligencia emocional y estrés. Variables/Factores que influyen en la formación de los futuros enfermeros. Factores que influyen en la calidad de la asistencia sanitaria. Grupo de investigación Cuidados para la Salud (CuidaS).

Lourdes Gutiérrez Provecho, Universidad de León

Profesora Titular de Escuela Universitaria  del Área Psicología Evolutiva y de la Educación del Departamento de Psicología, Sociología y Filosofía. Facultad de Educación. Universidad de León.

Campus de Vegazana s/n. 24071 León.

TLF: 987 293146

Email: lourdes.gutierrez@unileon.es

Licenciada en Psicología.

Campo de investigación: Sus principales líneas de investigación se centran en innovación en Educación Superior, adquisición de competencias genéricas en los Grados y enfoques de aprendizaje en alumnos universitarios.

Artículos similares

1 2 3 4 5 6 7 8 9 10 > >> 

También puede Iniciar una búsqueda de similitud avanzada para este artículo.