Estudios
CIUDAD Y TERRITORIO
ESTUDIOS TERRITORIALES
ISSN(P): 1133-4762; ISSN(E): 2659-3254
Vol. LV, Nº 218, invierno 2023
Págs. 987-1012
https://doi.org/10.37230/CyTET.2023.218.1
CC BY-NC-ND
![]()
Técnicas de Evaluación Multicriterio en la toma de decisiones territoriales: estimación de la capacidad de acogida urbana en el Área Metropolitana de Murcia
Rubén Giménez-García (1)
José Marín-Salcedo (2)
Ramón García-Marín (3)
(1) Doctor en Geografía
(2) Geógrafo
(3) Profesor titular Departamento de Geografía
(1) (3) Universidad de Murcia
(2) Universidad Politécnica de Cartagena (Murcia)
Resumen: El desarrollo urbano, la artificialización de suelo y los cambios de usos/coberturas territoriales son hechos que vienen transformando la configuración del espacio desde mediados del siglo XX. Actualmente, la intensidad adquirida por estos fenómenos ha provocado un grado de transformación que altera y amenaza el equilibro y la sostenibilidad territorial. Ante esta problemática, es necesario tratar de mejorar la planificación y gestión, intentando hacer un uso racional del suelo, sin que experimente cambios drásticos y se consuma de forma ilimitada. Para ello, cobran especial relevancia los análisis territoriales que tratan de estimar la adecuación que presenta el suelo ante la implantación de desarrollos urbanos. Estos estudios pueden ser llevados a cabo mediante el empleo de diferentes técnicas, entre las que destacan las de Evaluación Multicriterio (EMC) desarrolladas con Sistemas de Información Geográfica (SIG). Mediante la aplicación de estas metodologías, el presente trabajo tiene como objetivo fundamental tratar de estimar la capacidad de acogida urbana que presenta uno de los territorios con mayor dinamismo urbanístico de España en las últimas décadas, el Área Metropolitana de Murcia. Junto con este objetivo general, el análisis de este caso de estudio concreto pretende evaluar de forma específica el grado de adecuación al desarrollo urbano que presentan tanto las áreas que Corine Land Cover (CLC) considera que ya están construidas, como las que aún no lo están y, por lo tanto, constituyen suelo potencialmente urbanizable.
Palabras clave: Urbanismo; Territorio; Murcia; Sistema de Información Geográfica; SIG; Evaluación Multicriterio; EMC.
Multicriteria Evaluation Techniques in territorial decision-making: estimation of urban reception capacity in the Metropolitan Area of Murcia
Abstract: Urban development, the artificialisation of land and changes in land use/land cover have been transforming the configuration of space since the mid-20th century. Currently, the intensity acquired by these phenomena has led to a degree of transformation that alters and threatens territorial balance and sustainability. Faced with this problem, it is necessary to try to improve planning and management, trying to make rational use of the land, without it undergoing drastic changes and being consumed in an unlimited way. To this end, territorial analyses that try to estimate the suitability of land for the implementation of urban developments take on special relevance. These studies can be carried out through the use of different techniques, among which the Multicriteria Evaluation (MCE) developed with Geographic Information Systems (GIS) stand out. By applying these methodologies, the main objective of this work is to try to estimate the urban carrying capacity of one of the most dynamic urban areas in Spain in recent decades, the Metropolitan Area of Murcia. Together with this general objective, the analysis of this specific case study aims to specifically assess the degree of suitability for urban development of both the areas that Corine Land Cover (CLC) considers to be already built-up and those that are not yet built-up and therefore constitute potentially developable land.
Keywords: Urban planning; Territory; Murcia; Geographic Information System; GIS; Multicriteria Evaluation; MCE.
Recibido: 30.08.2022; Revisado: 11.05.2023
Correo electrónico: ruben.gimenez@um.es Nº ORCID: https://orcid.org/0000-0001-7889-994X
Correo electrónico: josesingla@gmail.com Nº ORCID: https://orcid.org/0000-0001-7888-2355
Correo electrónico: ramongm@um.es Nº ORCID: https://orcid.org/0000-0003-3268-5182
Los autores agradecen los comentarios y sugerencias realizados por los evaluadores anónimos, que han contribuido a mejorar y enriquecer el manuscrito original.
1. Introducción
1.1. Estado de la cuestión
Durante las últimas décadas, la superficie terrestre ha experimentado una transformación sin precedentes (Bosselmann, 2012). En gran medida, esta metamorfosis espacial ha sido impulsada por la incesante proliferación de espacios urbanizados (Brueckner, 2000). El desarrollo de este fenómeno ha llevado consigo una expansión edificatoria ilimitada, con la ocupación de espacios expuestos a la acción de riesgos naturales o de elevado valor ambiental y ecológico (Martí-Talavera & al., 2021). A este respecto, trabajos como los de Alberto (2009) manifiestan que el vertiginoso crecimiento urbano y la expansión de las ciudades, experimentada en el último medio siglo, es un fenómeno social, demográfico y edificatorio de gran impacto sobre el territorio. Estos procesos de urbanización constituyen las transformaciones más radicales que el humano ejerce sobre el entorno. En este sentido, el avance de suelo urbano supone una gran problemática, especialmente cuando este se lleva a cabo en áreas periurbanas, rurales o naturales, incentivando diversas tensiones sociales derivadas del consecuente cambio de paisaje y la sobreexplotación de recursos naturales (Halleux, 2015). Así, el desarrollo urbano poco planificado se ha manifestado especialmente sobre áreas de desempeño agrícola o forestal (García Marín & al., 2020). A tal efecto, el suelo que puede ser empleado para fines constructivos se ha convertido en un bien muy cotizado y su valor como pieza principal de consumo ha evolucionado al alza (Górgolas, 2019). Este hecho ha provocado que, en gran media, las políticas urbanísticas de infinidad de municipios se hayan basado en la liberación de suelo y su aprovechamiento inmobiliario (Bellet & Gutiérrez, 2015; Rodríguez-Calles & Estrada-Villaseñor, 2022). Ello ha llevado a lograr un desarrollo urbano que, en algunos lugares, puede ser considerado insostenible social, ambiental y hasta económicamente (Gaja, 2015). En consecuencia, se puede afirmar que la indiscriminada demanda de suelo ejercida por el mercado inmobiliario se ha convertido en una de las principales amenazas a las que se enfrenta la sociedad actual (Herce, 2013). Así pues, el planeamiento urbanístico se constituye como la herramienta de carácter legal capaz de contener el continuo consumo de suelo (Aliaga Sola, 2008). Ahora bien, se trata de un instrumento que hasta hace pocos años presentaba un marco legislativo relativamente fácil de amoldar a los requisitos e interés de los diferentes agentes económicos (Górgolas, 2017).
A día de hoy, pese a que la mayor parte de normativas urbanísticas cuentan con un grado de restricción bastante elevado, aún se siguen apreciando promociones inmobiliarias de dudosa legalidad que se aprovechan en algunos casos de imprecisiones existentes a causa de la escasa renovación y homogenización que presentan ciertos Planes Generales de Ordenación Urbana (PGOU) (Vaquer Caballería, 2018). Ante esta situación, las políticas comunitarias velan por lograr una gestión integrada del territorio (Mata Olmo, 2004). Para ello, se debería alcanzar un consenso a diversas escalas (local, regional, nacional y europea) que trate de establecer principios comunes que marquen las líneas a seguir para lograr una planificación territorial basada en un equilibrio económico, social y ambiental (Morea, 2016; Cunya Flores, 2022). En relación a ello, Santos Preciado (1997) indica que «una política territorial equilibrada es aquella que pretende la previsión y control de los usos del suelo, mediante una adecuada distribución de las actividades en el espacio» (Santos Preciado, 1997, p. 133). De esta afirmación se emanan dos realidades confrontadas: la planificación de usos y actividades humanas sobre el suelo y la conservación del medio, donde priorizar una puede perjudicar a la otra (Da Silva & Cardozo, 2016). A tal efecto, el incremento de áreas urbanas puede acarrear transformaciones territoriales irreversibles, por lo que la detección de cambios de ocupación y usos de suelo supone una importante labor (Alberto, 2007). Ante esta situación, es preciso emprender procesos de planificación urbana y territorial basados en el tratamiento de información espacial georreferenciada (Sernaque Camargo & Sandoval Vaez, 2020). En este contexto, emerge la necesidad de abordar estudios de ordenación territorial que mediante el uso de SIG y la comparación de diversas variables (físicas, sociales, económicas, laborales, ambientales, etc.), traten de evaluar las aptitudes que posee el territorio a la hora de acoger procesos de transformación y expansión urbana (Carrillo Rueda, 2020).
La comprensión de los rasgos propios y las particularidades que presenta cada ámbito geográfico frente a la implantación de nuevos usos del suelo es uno de los aspectos de mayor interés en la sociedad actual (Aurambout & Barranco & Lavalle, 2018). A día de hoy, la ordenación urbana constituye una de las principales herramientas capaz de armonizar el desarrollo y la sostenibilidad territorial (Zúñiga Igarza & al., 2019). Así, a la hora de gestionar el territorio, se debe de intentar predecir hacia donde se expandirá la superficie urbana en un futuro (Espín Real, 2022). Para ello, es necesario establecer modelos que intenten estimar la adecuación que presenta el medio ante posibles desarrollos constructivos (Salazar Proaño, 2020). Entre las diferentes técnicas que permiten estimar el grado de adecuación que presenta un determinado territorio ante la implantación de determinadas infraestructuras, actividades o desarrollos urbanos, destaca el uso de metodologías como la EMC (Orellana Macías, 2015). Este tipo de técnica se lleva aplicando desde hace años pero sigue siendo innovadora debido a los avances logrados por los SIG, la incorporación de nuevas fuentes de datos y su mayor calidad (imágenes de satélite, datos estadísticos, etc.). Así, Ian McHarg (2000) es uno de los pioneros en tratamiento y combinación de información telemática para el diagnóstico de la planificación, gestión y desarrollo urbano. Del mismo modo, en 1996 Barredo define en términos generales la EMC como el conjunto de operaciones espaciales que permite adoptar decisiones, teniendo en consideración diferentes criterios o condicionantes. Es decir, se trata de una evaluación territorial basada en la combinación de diferentes requisitos o características que ejercen de base a la hora de emprender procesos de toma de decisión en función de una serie de objetivos específicos (Bosque & Mas, 1995). La confrontación de las diferentes variables que caracterizan o están vinculadas con un determinado ámbito geográfico mediante esta tipología de evaluación permite determinar tanto el grado de adecuación que los futuros desarrollos presentan en un espacio determinado, como la imposibilidad de llevar a cabo ciertos proyectos al registrar variables que por diversos motivos impiden su desarrollo lógico o legal. A este respecto, la EMC trata de hacer un uso del suelo lo más racional posible y poner a disposición de la sociedad las zonas más adecuadas y que presenten menor posibilidad de ser afectadas por cualquier fenómeno natural adverso (Principi, 2017). Asimismo, la EMC es una técnica que permite conocer la capacidad de acogida urbana que presenta un ámbito geográfico concreto. Este concepto es definido, a inicios de la última década del pasado siglo, por Gómez (1992) como
«el grado de idoneidad o cabida que presenta el territorio para el desarrollo de una actividad, teniendo en cuenta a la vez, la medida en que el medio cubre sus requisitos locacionales y los efectos de dicha actividad sobre el medio» (Gómez, 1992, p. 25).
En este sentido, “capacidad de acogida urbana” es entendido en este trabajo como la adecuación que posee el suelo del marco territorial analizado de acoger usos urbanos. Es decir, determinar si las diversas características que posee cada sector espacial permiten en mayor o menor grado la implantación de desarrollos urbanos. Esta estimación persigue la obtención de un modelo territorial ideal, en el que se optimice la superficie existente, logrando un desarrollo urbano lo más racional posible (Galacho Jiménez & Arrebola Castaño, 2013). Ahora bien, no se debe olvidar que las propiedades del espacio varían en función de las intervenciones que se efectúen en él. En consecuencia, se puede considerar que la planificación de la superficie terrestre es correcta cuando la implantación de cobertura urbana se integre en el paisaje, sin degradar sus particularidades ambientales y, a su vez, como ya se ha dicho, no presente riesgo ni exposición ante posibles efectos generados por la propia naturaleza (Vicuña & al., 2019). Para alcanzar esta estimación, es primordial tratar de conocer las propiedades de cada espacio, de modo que estas nos puedan proporcionar una evaluación de las aptitudes que presenta cada área territorial ante el desarrollo urbanístico (Orellana & Vicuña & Moris, 2017). En este sentido, el análisis multicriterio permite estudiar la relación existente entre los diferentes elementos (físicos, sociales, económicos, naturales, etc.) y establecer la capacidad de acogida urbana que presenta cada área territorial. Para ello, se emplea el uso de Sistemas de Información Geográfica capaces de contrastar información georreferenciada de diversa índole (Palma Herrera, 2015).
El actual desarrollo alcanzado por los SIG como herramienta de análisis territorial, sumado a la liberación de fuentes y bases de datos de componente espacial, ha motivado el incremento de estudios que tratan de evaluar las trasformaciones y procesos experimentados sobre la superficie terrestre (Buzai & Baxendale, 2013). La divulgación de información de libre acceso a través de la cartografía digital es un elemento esencial en la ordenación del territorio. Los datos proporcionados por los satélites aportan información actualizada que puede ser tratada en el estudio de dinámicas terrestres (Bada de Cominges, 2005). La amplia disponibilidad de series espacio-temporales y el progreso logrado con los sensores multiespectrales de elevada resolución ha avalado el uso de estas técnicas en los trabajos que tratan de examinar los procesos de expansión urbana advertidos por las ciudades (Santana Rodríguez & Escobar Jaramillo & Capote, 2010). El perfeccionamiento alcanzado por estos sistemas ha provocado que el tradicional método de compilación de datos y representación de los mismos mediante cartografía sencilla quede obsoleto. En la actualidad, el interés primordial se centra en el uso de álgebra de mapas y modelización espacial, metodologías que reportan información precisa sobre la evolución de superficies artificiales y las tendencias urbanas futuras (Zornoza Gallego, 2014). En consecuencia, el uso de SIG en el análisis de los cambios experimentados por la superficie terrestre, la evolución de las diferentes coberturas y usos de suelo, la implementación de escenarios urbanos futuros o la evaluación de las causas y consecuencias que estos fenómenos llevan asociados es fundamental para comprender las características esenciales de cada territorio y poder actuar sobre él (Fuenzalida & al., 2015). A cerca de ello, existen multitud de estudios que empleando esta técnica analizan la gestión, implantación o adecuación de variables de diversa índole sobre el territorio. A finales del siglo XX, autores como Estivill & Batista (1985) o Ruiz & al. (1996) ya hacían uso de esta metodología, con los medios de los que se disponía, para delimitar regiones homogéneas en la elaboración del Planes Territoriales en Cataluña o análisis sobre cultivo en Andalucía. Otras de las investigaciones de similares características realizadas antes del cambio de milenio son las de Alonso (1989) o Arias (1990), en ellas se emplean técnicas de EMC para la planificación y programación de actividades agrarias. Trabajos más recientes comienzan a utilizar SIG de forma más constante y detallada, mediante el empleo de cartografía digital georreferenciada de gran precisión. A este respecto, Godenau & Hernández & Febles (2004) tipifican áreas rurales en Tenerife mediante análisis de EMC elaborados con estos software, y Almeida & al. (2009) aplican estas técnicas para la detección de impactos antropogénicos en diferentes coberturas de suelo en el Estuario de Santos (Brasil). Ceballos Silva & López Blanco (2010) analizan la adecuación del suelo para la implantación de cultivo en espacios rurales de Toluca (México), Gallego Salguero (2015) para estimar la adecuación de las infraestructuras ganaderas sobre el espacio en la Comunidad Valenciana, Garcés Ortega (2015) para el modelado de capacidad de acogida de viviendas de mediana densidad en la Cuenca del Río Guadalajara (Colombia), Lin & Wu & Liang (2019) en el análisis de susceptibilidad ante inundaciones, y Quinteros & Morales (2020) para localizar centrales fotovoltaicas en Ecuador, entre otros.
1.2. Justificación, espacio analizado e hipótesis de partida
El importante incremento demográfico advertido por las ciudades y su posterior expansión territorial ha incentivado que, desde mediados del pasado siglo hasta la actualidad, el planeta se haya visto sometido a un impulso urbano sin precedentes (Arellano & Roca, 2009). La cantidad de efectivos poblacionales residiendo en ciudades y espacios inherentes ha pasado de situarse en torno a 750 millones de habitantes en 1950 (30% de los efectivos humanos totales), a rozar los 3000 al inicio del nuevo milenio. El aumento ha sido aún mayor durante los primeros años del siglo XXI, momento en el que los moradores urbanos llegan a suponer, por primera vez, más de la mitad de la población mundial (55%). Este dilatado registro que contabiliza más de 3700 millones de individuos residiendo en áreas urbanas, al inicio de la segunda década de los años 2000, sigue una tendencia al alza que se espera que rebase el 65% de la población global en 2050 (ONU, 2019; Demographia, 2021). Ante esta evolución, España no ha sido una excepción, constituyendo su desarrollo demográfico y urbano durante las últimas 6 décadas un fenómeno de magnitud incuestionable (Feria Toribio, 2018). Dentro de la dinámica imparable de crecimiento de la población residiendo en ciudades, no sólo interesa el ritmo de incremento y concentración de personas, también las transformaciones territoriales, el auge de la artificialización y la mutación de usos/coberturas de suelo ocasionadas para cubrir las necesidades residenciales y urbanísticas que el asentamiento de este volumen demográfico demanda (García-Almirall & Fullaondo & Frizzera, 2008). En este contexto, según los datos publicados por la Agencia Europea de Medio Ambiente (AEMA) en sus informes y proyectos sobre coberturas y usos del suelo de la Unión Europea (Corine Land Cover, CLC), España es el país de la Unión Europea que mayor cantidad de suelo ha edificado en las últimas décadas (con un incremento de en torno al 90% en apenas 30 años). Este “tsunami urbanizador”, catalogado por Burriel (2008) como la “década prodigiosa del urbanismo español”, fue promovido por diversos factores, entre los que destacan el fácil acceso al crédito, el carácter permisivo y liberalizador de la Ley del Suelo de 1998 o la especulación sobre las plusvalías de la superficie terrestre (Gaja, 2015). Gran parte del desarrollo constructor se ha llevado a cabo a orillas del Mar Mediterráneo (Fernández & Barrado, 2011). Dentro del espacio costero, y a nivel autonómico, cobra especial atención la Región de Murcia. Según el Observatorio de Sostenibilidad (2016), se trata de una de las autonomías que mayor tasa de incremento de superficie artificial ha ostentado en los últimos años. Como indica Giménez García (2022), la mayor parte del proceso urbanizador experimentado por esta comunidad uniprovincial se ha llevado a cabo en el área urbana generada en torno a la ciudad de Murcia. Este marco territorial es definido por el Ministerio de Fomento, en sus Atlas Estadísticos de Áreas Urbanas de España (2018), como Aglomeración Urbana de Murcia (AUM). Se trata de una acepción que también ha sido empleada en trabajos como los de Serrano Martínez (1993, 1996, 2004 y 2005) o Giménez García (2017), en los que, al igual que en el informe mencionado, se establece que este ámbito territorial ubicado en el corazón económico y funcional de la Región de Murcia (Sureste de España) constituye una de las áreas metropolitanas con mayor dinamismo de España. Se trata de un conjunto urbano que, aprovechando la atracción ejercida desde hace medio siglo por su núcleo principal (Murcia), ha generado un espacio compuesto por diez municipios (Fig.1). La expansión territorial experimentada por Murcia se ha ido propagando sobre la superficie colindante, consumiendo e invadiendo tanto el espacio de huerta adyacente que la abraza (Mata Olmo & Fernández Muñoz, 2004 y 2010) como las entidades residenciales de menor relevancia y las localidades próximas (Serrano Martínez & García Marín, 2008 y 2016). En consecuencia, se ha conformado el aglomerado urbano sobre el que versa esta investigación (AUM).
El enclave que actúa como punto de dinamización del entramado urbano analizado se asienta sobre un valle fértil (superficie de huerta tradicional) que viene sufriendo, desde hace medio siglo, diversos procesos de transformación, la mayoría de ellos no planificados, configurando un espacio muy complejo (Serrano Martínez, 2005). En torno al primer emplazamiento brotan diversos nodos poblacionales, de vocación eminentemente agrícola, que a día de hoy constituyen los municipios y pedanías (más de medio centenar) que orbitan sobre el foco principal (cabecera municipal de Murcia), configurando un territorio multi-nodal del que derivan marcadas características estructurales, morfológicas y paisajísticas forjadas durante su milenaria tradición e historia (Andrés Sarasa, 1987). Hasta el inicio de siglo XX, el casco urbano de la ciudad de Murcia experimentó numerosas etapas de desarrollo y expansión controlada que en ningún momento llegó a concebir una dimensión de urbe característica a escala global (Terán, 2004). Entre las fases de mayor relevancia, destacan las desplegadas entre su fundación (año 825) y la entrega de la misma al Infante Alfonso X de Castilla (año 1237), periodo en el cual se construye el perímetro amurallado y se lleva a cabo el entramado islámico. La evolución de la capital durante la siguiente etapa (siglos anteriores al XVIII) es escasamente significativa, manteniendo la dimensión acotada dentro de las murallas construidas en el medievo. Estas barreras comienzan a ser traspasadas antes del comienzo del siglo XIX, cuando la localidad toma conciencia de que las murallas ya no cumplen función defensiva sino que oprimen su expansión, evolucionando de una ciudad fortaleza a una urbe abierta (Ros & Sanz & García, 2010). A partir de ese momento se inicia un proceso de esparcimiento hacia el sur, hecho que propaga su desarrollo más allá de la orilla meridional del Río Segura (raudal considerado hasta la fecha límite natural de la ciudad), con la construcción de espacios recreativos como las Alamedas (actual Jardín de Floridablanca) y áreas que a día de hoy componen diversas barriadas entre las que destacan San Benito o el Carmen (Serrano Martínez, 1993).

Fig. 1 / Mapa de localización de Aglomeración Urbana de Murcia (AUM)
Fuente: Elaboración propia
La llegada del ferrocarril procedente de Madrid fue un hito que consolidó el desarrollo urbano de la ciudad. La infraestructura actuó como polo de atracción, avivando el desarrollo edificatorio hacia el sur con la cimentación de diversas instalaciones industriales, espacios residenciales adyacentes al Barrio del Carmen y alineaciones de viviendas salpicadas a ambos lados de la vía (Cano Clarés, 2009). La atracción poblacional generada provoca el nacimiento de los primeros arrabales de Barriomar, El Progreso y la pedanía de Patiño. Como la mayor parte de las ciudades del ámbito nacional en las que la concentración urbana no se había terminado de concretar, el devenir edificatorio de Murcia se mantiene relativamente estable hasta las primeras décadas del siglo XX (Calvo, 1975). El nuevo milenio lleva consigo la elaboración de los primeros planes y proyectos de carácter urbanístico que intentarán, sin éxito contrastado, ordenar los diferentes procesos de ampliación y ensanche del continuo urbano y la correcta proliferación de construcciones espontáneas que años más tarde se expanden rápida e intensamente a lo largo de la superficie considerada de transición, provocando la pérdida de suelo agrícola y el surgimiento de un nuevo espacio periurbano de dudosa cualificación urbanística (Andrés Sarasa, 2004). En relación a ello, destacan planes como el de García Faria que en 1895 plasma las alineaciones y rasantes del casco urbano de la ciudad; el Plan de 1920, en el que se propone un ensanche norte basado en una retícula en forma de damero que se adhiere al casco histórico vigente; el Plan Cort de 1926, en el que se comienza a plantear el crecimiento del núcleo urbano en todas direcciones; el Plan Blein de 1940, en el que se pretende enlazar el casco antiguo con los nuevos ensanches urbanos proyectados, se abre la Gran Vía y se edifican dos grandes rondas (Norte y Levante) que confluyen en la Plaza Circular.
La segunda mitad de siglo trajo consigo la aparición de la primera Ley del Suelo (1956) y el nacimiento de los barrios de Vistabella, Santa María de Gracia, Buenos Aires, Vista Alegre, La Flota y Santiago el Mayor (Andrés Sarasa, 1995). Unos años después, la Oficina Técnica Municipal de Murcia con el apoyo de la Dirección General de Arquitectura del Ministerio presenta un Plan de Oficina Técnica (Cano Clarés, 2009). El documento elaborado en dos versiones (1961 y 1963) no es más que una ligera adaptación de las propuestas de articulación y expansión urbana del Plan Blein. Este impulsa edificación de vacíos urbanos entre los que resalta la construcción de las primeras manzanas de La Fama y La Paz (García, 2017). Paralelos a los planes ideados, emergen otros documentos entre los que cabe nombrar el Plan de Ordenación de la Huerta de 1968 (espacio en el que habitan de forma diseminada la mitad de los residentes del municipio en esa época). Los diversos instrumentos formalizados, constituyen los antecedentes del que en 1978 constituiría el primer PGOU de Murcia (Plan Ribas).
Actualmente, según lo establecido por el Atlas Estadístico de Áreas Urbanas de España (2018), la ciudad central (Murcia) sobre la que orbita y se ha generado todo el entramado urbano que integra la AUM constituye la urbe de más de 200 mil habitantes que mayor incremento de población y viviendas ha adquirido a nivel nacional en los últimos 40 años. Desde 1980, la ciudad de Murcia ha aumentado su población más de un 55%, sobresaliendo sobre los espacios urbanos que le siguen porcentualmente (Palma de Mallorca, 40%; Tarrasa, 39%; Elche, 38%; Móstoles, 37%; entre otros). El desarrollo y diferencia, con el resto de ciudades consideradas de elevada carga poblacional (más de 200 mil residentes), aún ha sido mayor en el caso del parque inmobiliario. Así, durante el mismo periodo temporal, Murcia ha incrementado el número de viviendas un 110%, muy por encima de Jerez de la Frontera y Oviedo (en torno al 90%) o Vitoria-Gasteiz y Tarrasa (alrededor del 82%). Como es evidente, la notable evolución al alza de estos valores no es más que un claro indicador del continuo desarrollo urbano experimentado por este espacio. A este respecto, el estudio elaborado por Giménez García (2022) manifiesta que la cobertura de suelo artificial presente en la AUM ha aumentado cerca de un 198% entre 1990 (5912 ha) y 2018 (17 563 ha). La mayor parte de esta superficie se corresponde con suelo de uso urbano (74% del suelo artificial en 2018), tipología que se ha incrementado un 160% desde 1990. En cambio, la cobertura de suelo agrícola ha pasado de contabilizar 87 298 ha (más del 70% del suelo de la AUM) en 1990 a 77 701 ha (62% del suelo de la AUM) en 2018. Este descenso también se ha hecho patente en coberturas de uso forestales, con la pérdida de más de 2 mil hectáreas en apenas treinta años.
La desmesurada expansión del tejido urbano, unida a la consecuente transformación territorial y consumo de suelo experimentado por la AUM, ejerce de hipótesis de partida que justifica la necesidad de realizar un análisis de acogida urbana en el que estime la capacidad o grado de adecuación que presenta el suelo ante la implantación de desarrollos edificatorios. Los resultados obtenidos mediante estas técnicas pueden ser transferidos a organismos de gestión con el objetivo de preparar aquellas áreas que presentan mayor adaptación o aptitud al desarrollo de actividades urbanas, y mitigar los efectos negativos que la artificialización de suelo no programada puede ocasionar, así como intentar evitar conflictos por competencias entre distintos usos en superficies próximas. De este modo, la metodología empleada puede ser extrapolada a otros ámbitos de estudio, de forma que la información generada sirva de base para la comparación de resultados que permita a los técnicos de planeamiento urbano tomar las decisiones más oportunas. Estos datos pueden servir para ampliar el conocimiento sobre la realidad territorial que nos rodea, aspecto que ayuda a interpretar los intereses y necesidades requeridas en cada espacio. Partiendo de ello, el siguiente subepígrafe detalla los objetivos generales y específicos perseguidos en este trabajo.
1.3. Objetivos
El presente trabajo tiene como objetivo fundamental estimar la capacidad de acogida urbana que presenta una de las áreas metropolitanas que mayor dinamismo constructor y mutación de suelo ha experimentado en España durante las últimas décadas, la AUM. Para ello, mediante el desarrollo de una evaluación multicriterio a través de SIG, se tratan, contrastan e interrelacionan variables de componente espacial (georreferenciadas) con la finalidad de abordar los siguientes objetivos específicos:
– Estimar la capacidad de acogida urbana que presenta la AUM, en su conjunto, y cada uno de los diez municipios que la integran. Esta evaluación permite conocer el diferente grado de adecuación al desarrollo urbano de cada sector territorial y las localidades con mayor/menor disponibilidad de suelo para su urbanización.
– Evaluar el grado de adecuación urbana que presentan las zonas que según establece CLC ya están construidas. Este análisis permite estimar tanto si las zonas ya edificadas poseen mejor/peor grado de adecuación al desarrollo urbano, como qué sectores territoriales han sido edificados y presentan características naturales o legales, entre otras, que puedan impedir el desarrollo lógico de la cobertura/función urbana.
– Valorar la idoneidad que presenta el suelo que aún no ha sido edificado, ante la posibilidad de emprender desarrollos urbanos en el futuro. Este parte del estudio permite considerar la disponibilidad de suelo potencialmente edificable apto para ser construido, el grado de adecuación de cada sector y las áreas que por registrar ciertas variables restrictivas no deben de ser sometidas al desarrollo urbano.
– Conocer si los niveles de mayor/menor adecuación al desarrollo urbano se dan en mayor/menor medida en áreas que ya han sido urbanizadas o en las que están por urbanizar. Este aspecto permite conocer la representación porcentual que cada grado de adecuación al desarrollo urbano posee en las áreas construidas y sin construir de cada municipio.
No obstante, pese a que los objetivos propuestos son bastante ambiciosos, se debe tener en cuenta que se trata de un modelo que evalúa de forma preliminar ciertos aspectos, de cara a obtener una primera aproximación de la capacidad de acogida urbana de un territorio. A este respecto, cabe recordar que la realidad es más compleja y el análisis en detalle de esta cuestión requiere considerar multitud de variables difícilmente cuantificables que requieren de un estudio más concreto en el que participen equipos de trabajo multidisciplinares.
2. Materiales y métodos
Como ya se ha aludido con anterioridad, el análisis de EMC constituye una de las técnicas más apropiadas a la hora de intentar estimar la capacidad de acogida urbana de un territorio (Palma Herrera, 2015). Esta metodología cruza las características básicas de diversas variables georreferenciadas, contrastando diferentes factores que favorecen o restringen el desarrollo de un proceso espacial (Gómez & Barredo, 2005). La combinación de datos ejercida por diferentes algoritmos, ejecutados con software SIG, permite ayudar en la toma de decisión, planificación y gestión territorial (Mosadeghi & al., 2015). Así, esta técnica se basa en confrontar variables de diversas tipologías con el objetivo de establecer distintos grados de preferencia que den solución a un problema de localización de infraestructuras o actividades sobre la superficie terrestre (Ustaoglu & Sisman & Aydınoglu, 2021). Se trata de un método de máxima transparencia en el que la toma de decisiones es resultante del análisis y comparación de determinados criterios en base al desarrollo lógico estimado por los autores y la normativa urbanística vigente (Galacho Jiménez & Arrebola Castaño, 2013). Así, se identifican áreas de características comunes, se ponderan espacios en función de su adecuación y se desechan zonas que, por contar con ciertos rasgos territoriales o disposiciones legales, son incompatibles con el proceso que se pretende llevar a cabo (De Cos Guerra, 2007).
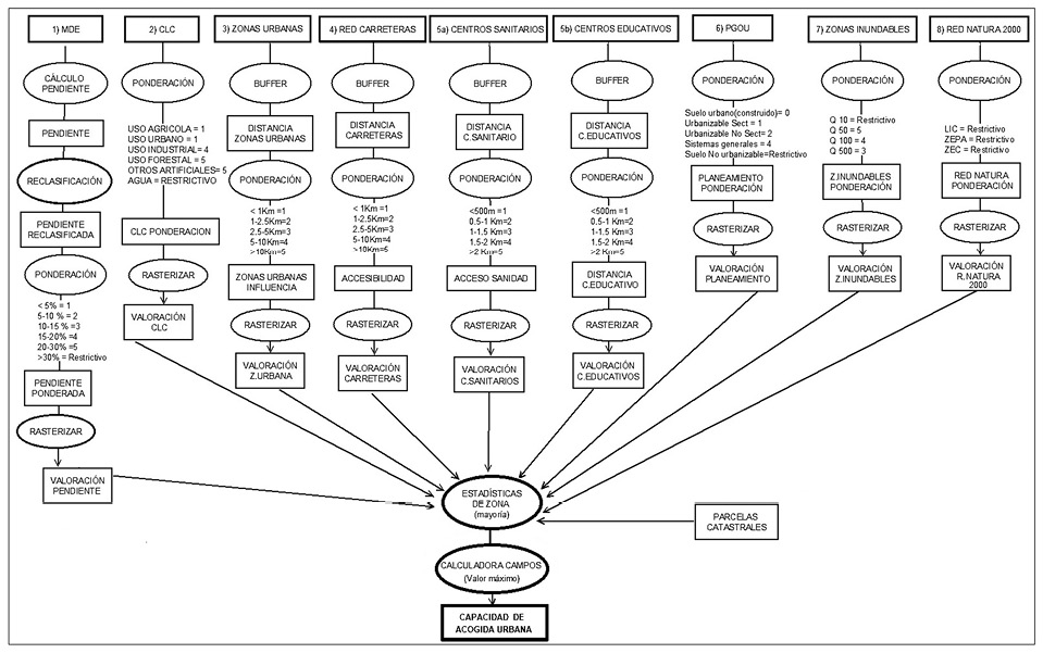
En el caso que nos ocupa, y como muestra el diagrama de flujos (Fig. 2), el proceso de trabajo llevado a cabo mediante una EMC se ha basado en la selección de 8 variables, su tratamiento, ponderación y confrontación, tratando de obtener una información estadística y gráfica que permita clasificar el grado de adecuación al desarrollo urbano de cada sector territorial analizado. Para ello, se ha ponderado cada una de las variables empleadas (y explicadas de forma detallada a continuación) con valores de 1 a 5, siendo 1 la condición más favorable y 5 la más desfavorable, a la hora de acoger desarrollos urbanos. En este sentido, se considera 1 como capacidad de acogida “muy alta”, 2 “alta”, 3 “media”, 4 “baja” y 5 “muy baja”. Además de ello, se ha considerado como áreas restrictivas al desarrollo urbano los sectores que por circunstancias naturales (pendientes que por su inclinación dificultan o no son aptas para el desarrollo urbano, zonas de agua, áreas inundables con Períodos de Retorno [PR] de 10 años o zonas protegidas por la Red Natura 2000) o legales (que según establece el planeamiento actual no pueden ser urbanizadas) no pueden o deben ser construidas. Al no contar con unos valores preestablecidos que indiquen la ponderación exacta o los intervalos sobre los que se debe valorar cada una de las variables tomadas, se han establecido unas ponderaciones estándar siguiendo aspectos racionales y conservacionistas estimados por los autores. Esta fase de ponderación representa la mayor limitación del proceso metodológico y, como consecuencia, del trabajo. A este respecto, no se registra literatura que haga referencia a la existencia de un patrón común que establezca una ponderación exacta para cada variable, por lo que tanto las ponderaciones como las categorizaciones son de tipo cualitativo. Del mismo modo, estas ponderaciones han sido establecidas intentando representar de la forma más significativa posible las características (sociales, ambientales, etc.) de este territorio.

Fig. 2 / Diagrama de flujos de geoprocesos llevados a cabo en la Evaluación Multicriterio (EMC)
Fuente: Elaboración propia
A continuación, se describen los criterios/variables tomadas en este análisis, así como el proceso de tratamiento y ponderación desarrollado en cada una de ellas. La representación cartográfica de estas variables se puede apreciar en la Fig. 3.
1) Pendiente: hace referencia al grado de inclinación o ángulo existente entre un plano horizontal y la tangente del mismo en la superficie terrestre. Esta variable se ha calculado a partir de un Modelo Digital del Terreno (MDT) obtenido del centro de descargas del Instituto Geográfico Nacional (IGN). Dicha información en formato ráster con una resolución espacial de 5 metros muestra la altitud media presente en ese punto de la superficie terrestre. Este fichero es interseccionado con los límites administrativos del conjunto de municipios que componen el ámbito de estudio analizado (AUM). Es de mencionar que la altitud no ha sido tomada como criterio ponderable o excluyente en el desarrollo urbano de este ámbito geográfico concreto debido a la escasa influencia ejercida en su propagación, al no registrar valores de distancia vertical con respecto el nivel del mar que puedan impedir o dificultar las condiciones de vida de sus residentes. Los datos de elevación transformados en pendiente pueden ser representados en grados o tanto por ciento. Para el caso que nos ocupa, la inclinación de la cobertura terrestre ha sido ponderada mediante intervalos porcentuales. Como es evidente, los espacios con una pendiente inferior al 5% constituyen las áreas más adecuadas para el desarrollo urbano. La inclinación del relieve va incrementándose a la par que el valor de ponderación establecido, lo que implica el progresivo descenso del grado de adecuación al progreso urbano. De tal modo, se considera que las superficies cuya inclinación es superior al 30% impiden el desarrollo lógico del tejido urbano y, por tanto, han de considerarse como áreas de restricción. En este sentido, es conveniente añadir que los avances en el desarrollo de infraestructuras alcanzados en la actualidad permiten construir en cualquier circunstancia. Ahora bien, emprender un desarrollo urbanístico en áreas con pendientes superiores al 30% no es considerado lo más racional o adecuado. Esta afirmación también fue realizada por McHarg (2000), uno de los autores pioneros en el empleo de este tipo de metodologías (como se ha indicado anteriormente). En relación a ello, dicho autor establece que las pendientes que tienden a superar el 25 - 30% de inclinación, deben desestimarse completamente a su ocupación urbana por su alto riesgo de erosión.
2) Usos del suelo: los diferentes usos a los que se dedica la superficie terrestre han sido valorados en función de su ubicación e idoneidad de cara a de ser transformados o aprovechados para el desarrollo urbano. El proyecto CLC elaborado por la Agencia Europea del Medioambiente (AEMA) constituye la fuente de información en la que se ha basado este estudio. Se trata de datos referentes al año 2018 que, a diferencia de otras bases con información similar, como es el caso del Sistema de Información sobre Ocupación del Suelo de España (SIOSE), establecen los usos y no solo las coberturas territoriales. Así, como detalla la propia AEMA, se trata de vocablos que aluden a realidades distintas. En este contexto, el concepto “cobertura” debe ser utilizada al referirse a la naturaleza de los elementos (superficies marítimas, de cultivo, etc.). Sin embargo, “uso” ha de ser acuñado para hacer mención a las diversas funciones socioeconómicas que se le dan a tales superficies (urbana, industrial, agrícola, etc.). Además de ello, se ha optado por emplear CLC en lugar de SIOSE por la mayor actualidad que presenta, al registrar información (en el momento del desarrollo de este trabajo) del año 2018 en lugar del 2014 (año más actual de SIOSE). Este año 2018 se ajusta perfectamente a los datos obtenidos por Giménez García (2022) que ejercen como hipótesis de partida de este trabajo. La información descargada de CLC en formato vectorial has sido reclasificada en 6 categorías de suelo (urbano, agrícola, industrial, forestal, otros artificiales y zonas de agua). En este sentido, el suelo ya edificado es ponderado con el valor de adecuación más destacado (1). La superficie agrícola, a pesar de conformar una categoría de suelo cuya urbanización supone la pérdida irreparable del medio, constituye la cobertura/uso más asequible para su transformación, ya que en la mayoría de los casos no suele presentar figuras de protección y su adaptación al proceso edificador suele ser más factible, al desarrollarse normalmente en áreas llanas relativamente próximas a los bordes urbanos, por lo que se considera oportuno ponderarla con el segundo grado de probabilidad y capacidad de acogida más alto (2). Por su parte, la sectorización de la ordenación urbana provoca que la propagación de estos espacios raramente se solapen o expandan en zonas próximas a áreas industriales, por lo que la probabilidad de que estas se conviertan en una extensión de la ciudad es baja (4). Al contrario que sucede con la superficie agrícola, las áreas forestales y los espacios destinados a vertederos y extracción minera (suelos denominados como “otros artificial”) suelen poseer figuras de protección o restricción (como consecuencia de la actividad que se ha llevado en ese espacio, la cual ha podido contaminar el suelo) que, en la mayoría de los casos y cada vez con mayor vigencia, impide el desarrollo legal y constatado del continuo urbano, por lo que se han ponderado con valor 5. Finalmente, la ausencia de superficie estable impide que las láminas de agua sean objeto de construcción y edificación, por lo que son consideradas como espacios restrictivos.
3) Distancia a superficie urbana ya construida (2018): En relación al criterio anterior, la propagación edificatoria en torno a la superficie urbana ya edificada constituye un hecho que provoca que su expansión sea más lógica y evidente, en función de la proximidad a los bordes de la ciudad ya consolidada. Partiendo de ello, mediante la categoría de suelo urbano obtenida para el tratamiento de información procedente de CLC de la variable anterior, se han estimado los grados de adecuación en función de la distancia a esta tipología de suelo. En este contexto, se prima la distancia a los límites urbanos preexistentes con la generación de áreas de influencia a diferentes distancias mediante la herramienta “Multi Ring Buffer”. Así, se dota del valor más adecuado (1) a los espacios que se integran en el anillo que abraza el suelo urbano existente a una distancia máxima de 1 km, una capacidad de acogida urbana “alta” (2) al cinturón de entre 1 y 2,5 km, “media” (3) entre 2,5 y 5 km, “baja” (4) entre 5 y 10 km, y “muy baja” (5) en los espacios que distan más de 10 km.
4) Accesibilidad a vías de comunicación: Mediante una técnica similar (generación de áreas de influencia a distintas distancias) se evalúa y estima la relación de accesibilidad y proximidad territorial existente entre las vías de comunicación (red general) que surcan la AUM. Los datos de la red de transporte trabajados han sido obtenidos del centro de descargas del IGN. De tal forma, se pondera como espacio más apropiado el suelo cuya distancia a la red de transporte terrestre no demora más de 1 km. La capacidad de acogida urbana es considerada “buena” entre 1 y 2,5 km, “media” entre de 2,5 y 5 km, “baja” en el intervalo 5 - 10 km y con escasa implicación a partir de la decena de kilómetros. La correcta articulación de la red de transporte que da servicio a este entramado urbano provoca que este último segmento apenas tenga presencia y se localice en zonas de escasa o nula presión demográfica. Al tratarse de un trabajo preliminar basado en estimaciones se ha considerado que esta variable sea tomada mediante distancia lineal sobre el territorio, en lugar de calcular el tiempo real demorado por los residentes en el desplazamiento. A este respecto, las líneas de actuación futuras pretenden mejorar este estudio incluyendo un análisis de redes en el que se pondere la distancia en tiempo real en función de la normativa de velocidad de tráfico o la dirección. Este último aspecto es de gran dificultad representarlo, ya que requiere un estudio de mayor profundidad en el que se tenga en cuenta la velocidad exacta de cada vía, medio de desplazamiento (no es lo mismo ir en vehículo a motor, bicicleta o a pie), dirección de circulación o vías de un solo sentido.
5) Proximidad a servicios básicos (centros sanitarios (a) y educativos (b)): Por su parte, la elevada y contrastada relevancia que conforma la proximidad a servicios básicos (sanidad y educación), provoca que estas variables sean tomadas como criterio indispensable a la hora de establecer la adecuación de las zonas ya construidas y de prever crecimientos urbanos futuros. Cuando se hace alusión a servicios sanitarios se refiere a los 37 centros de salud y 3 hospitales públicos de referencia regional presentes en la AUM (Virgen de la Arrixaca, Reina Sofía y J. M. Morales Meseguer). El emplazamiento de estos centros sanitarios se ha obtenido de “Geo+Salud”, portal de difusión de cartografía sanitaria de la Región de Murcia. Por su parte, se han registrado un total de 426 infraestructuras (de distinta titularidad y grado académico) en este territorio. La ubicación de estos centros ha sido obtenida del “Catálogo de Datos Abiertos de la Región de Murcia” elaborado por la “Fundación Integra Digital” y divulgado a través del portal de la Comunidad Autónoma de la Región de Murcia (CARM). A partir de esta información, se han calculado diferentes áreas de influencia considerando muy buena la ubicación de espacios urbanos con una proximidad inferior a 500 metros desde cada uno de los servicios básicos de educación y sanidad presentes en la AUM. El segmento ponderado como segundo espacio de adecuación (500 - 1000 metros) acoge los sectores de mayor densidad edificatoria y demográfica del territorio estudiado. El espacio asignado con un valor intermedio se expande entre 1 y 1,5 kilómetros, el integrado en el cinturón ponderado con valor 4 entre 1,5 y 2 kilómetros, y finalmente la ponderación más baja es dada a las áreas cuya distancia a pie es aproximadamente superior a 25 - 30 minutos (más de 2 kilómetros). Al igual que el criterio anterior, se ha decidido realizar una aproximación al grado de adecuación según la distancia sin llevar a cabo un análisis de redes que indique la demora en tiempo real por los motivos expuestos.
6) Normativa municipal vigente establecida mediante el PGOU de cada localidad: con la finalidad de que el análisis se adecúe a la normativa urbanística vigente, la EMC integra como variable fundamental el planeamiento establecido por el PGOU de cada uno de los municipios que integran la AUM. La información perteneciente a los PGOU de los municipios estudiados ha sido obtenida del servicio “Planeamiento Urbanístico de la Región de Murcia”. Esta información en formato vectorial muestra el planeamiento del suelo vigente en la actualidad de cada localidad. Mediante estos datos georreferenciados, se ha valorado el suelo designado como urbanizable con las ponderaciones más elevadas, considerando la subcategoría de urbanizable sectorizado con la mejor ponderación (1), al tratarse de una tipología de suelo que ya está preparada para emprender procesos edificatorios. Por su parte, el suelo urbanizable no sectorizado, pese a ser apto para su desarrollo constructivo, es considerado con menor prioridad (2) al requerir de los últimos pasos para ser urbanizado. La categoría de sistemas generales se corresponde con espacios dependientes de las administraciones públicas para ejercer su desarrollo de cara a la construcción de infraestructuras que, aun estando dedicadas a los ciudadanos, poseen dependencia local o estatal (parques, estaciones de transporte, o edificios administrativos, culturales, docentes, etc.). Esta condición hace que al ser tratados como sectores de reserva adquieran una ponderación más baja (4). Como su propio nombre indica, la imposibilidad de emprender desarrollos edificatorios en las áreas establecidas como no urbanizables hace que sean consideradas restrictivas. Esta decisión ha sido tomada considerando que el documento oficial que marca los límites legales de cada municipio (PGOU) indica que se trata de suelos que no pueden ser construidos. Así, consideramos que un estudio de estas características debe incluir esta variable (planeamiento) por el mero hecho de cumplir con la normativa/ordenanza local de cada municipio. El PGOU marca las directrices a seguir en cuanto al planeamiento del territorio para los años venideros, por lo que es indispensable tenerlo en cuenta. Así, es empleado y tratado como un factor de adecuación por oportunidad administrativa, considerando lo que este documento normativo indica en la actualidad. Ahora bien, se asume que esta información sigue unas líneas de planificación urbana cuyos criterios quizá no sean los más adecuados, pero son los que se han aprobado a escala municipal (en un primer momento) y autonómica (posteriormente). Finalmente, hemos considerado todas las clases de suelo no urbanizable como restrictivas ya que, de forma general, se trata de zonas cuya vulnerabilidad o exposición hace que no sean aptas para el desarrollo urbano (bajo la normativa actual).
7) Áreas con riesgo de inundación en función de período de retorno (10, 50, 100 y 500 años): otro de los aspectos integrados en la EMC hace referencia a las áreas consideradas en riesgo de inundación por el desbordamiento de la red fluvial en diferentes etapas temporales. Los datos han sido obtenidos del Sistema Nacional de Cartografía de Zonas Inundables de España (SNCZI). Esta información en formato vectorial está actualizada en el mes de julio del año 2022. Actualmente, el programa permanece en pleno desarrollo en el área de estudio analizada, con la finalización del primer ciclo en 2021 y el desarrollo del segundo ciclo entre los años 2022 y 2027. Se trata de un aspecto que merece especial consideración en los procesos de ordenación territorial (Olcina Cantos, 2004; Pérez Morales, 2012; Pérez Morales & Gil Guirado & Olcina Cantos, 2016). Entre los diversos períodos de retorno (PR) que el SNCZI publica a través de la web del Ministerio para la Transición Ecológica y el Reto Demográfico (MITECO), se ha considerado conveniente establecer que ningún sector espacial que presente exposición ante este riesgo natural adquiera las ponderaciones más óptimas para el desarrollo urbano (1 y 2). Sin embargo, las áreas afectadas por dichos eventos para una probabilidad baja o excepcional (PR de 500 años), han sido valoradas con una recomendación media (3), las zonas que poseen una probabilidad de inundación ocasional (PR de 100 años) con una ponderación baja (4) y los espacios que registren un PR de 50 años con un valor muy bajo (5). Por su parte, las secciones territoriales que presentan una probabilidad de inundación muy elevada (PR de 10 años) ha resultado conveniente excluirlos como zonas restrictivas. Como es lógico, las áreas con probabilidad de inundación se disponen en torno a la ribera del Río Segura. Los espacios más próximos al cauce son los que registran mayor grado de incidencia y, por lo tanto, un período de retorno más bajo. Además, el discurrir del Río Segura y la ocasionalidad de las ramblas y barrancos que incurren en las pedanías septentrionales de Murcia provocan que las vertientes norte-sur atiendan las perspectivas de desastre más elevadas (PR de 10 años). El análisis de esta variable es considerado fundamental en el marco espacial sobre el que versa el trabajo, como consecuencia de los importantes episodios de inundaciones concurridos tanto históricamente como recientemente. Por ello, es una información que pese a manifestar cierta incertidumbre al estar en pleno desarrollo, la gravedad y concurrencia de sus efectos y consecuencias obligan a que se deba de tener en cuenta en la toma de decisiones tal y como afirman trabajos como los de Martí Talavera & al. (2021) y Giménez García & Ruiz Álvarez & García Marín (2022), entre otros.
8) Espacios naturales protegidos por la Red Natura 2000, Zonas de Especial Protección de Aves (ZEPA), Lugares de Interés Comunitario (LIC) y Zonas de Especial Conservación (ZEC): finalmente, los espacios naturales integrados en la Red Natura 2000 (ZEPA, LIC y ZEC) son considerados restrictivos. Estos lugares, designados a nivel europeo como ámbitos de rigurosa protección, poseen especial vulnerabilidad al contar con especies o hábitats endémicos, siendo preciso dotarlos de herramientas o figuras de defensa que eviten su extinción. Los datos tratados para esta variable han sido obtenidos del Catálogo de Metadatos del MITECO. Estos datos representados mediante polígonos vectoriales cuentan con una actualización reciente (diciembre de 2021). Es de mencionar que, al tratarse de un trabajo preliminar, solo se ha considerado estos espacios ya que constituyen las áreas de protección más representativas a nivel europeo.

Fig. 3 / Variables empleadas en el análisis de la Evaluación Multicriterio (EMC)
Fuente: Elaboración propia
Una vez ponderadas las variables individualmente, se rasterizan obteniendo una capa de salida con los valores para cada una de las variables con una resolución espacial de 5 metros. A partir de los ráster obtenidos para cada una de las variables y la capa vectorial correspondiente a las parcelas catastrales, se calculan “estadísticas zonales” para obtener los valores de cada variable para cada una de las parcelas catastrales que componen el área de estudio. El resultado son ocho columnas/campos con el valor de cada variable que mayor superficie ocupa para cada parcela catastral. Una vez contamos con los valores de cada variable para cada parcela, calculamos el valor máximo de los campos para cada una de ellas. Realizado de este modo, prevalece el valor más alto, es decir el menos adecuado para el desarrollo urbano. En este sentido, siempre se obtendrá el valor que proponga una mayor conservación, independiente de la variable que se trate. Por ejemplo, si una parcela cuenta con una ponderación de 5 en pendiente y en el resto 1, 5 es el valor asignado a esa parcela. Mediante esta metodología, no se considera necesario asignar pesos a las distintas variables, para que si una variable cuenta con un grado de adecuación muy bajo este no pueda ser suavizado por los valores de las demás variables, con mayor adecuación al desarrollo urbano. Finalmente, se obtiene una capa de capacidad de acogida al desarrollo urbano que posee una representación gráfica (mediante la cual se genera la cartografía) y una información estadística en la cual cada una de las parcelas posee un valor (del 1 al 5) correspondiente al grado de adecuación al desarrollo urbano que posee mediante esta estimación. Se trata de una técnica empleada de forma, ciertamente parecida, en la planificación efectuada en el Plan de Ordenación Territorial de los Recursos Minerales de la Región de Murcia (2021).
3. Resultados
3.1. Estimación de capacidad de acogida urbana en la AUM
La combinación de variables evaluadas manifiesta el elevado peso que conforman las áreas de restricción. La amplia extensión de suelo ocupado por zonas naturales protegidas (ZEPA, LIC y ZEC) y espacios delimitados por los PGOU como “no urbanizable”, unido a los sectores urbanos considerados de muy alto riesgo de inundación (PR de 10 años) y superficies territoriales cuya inclinación hace inviable el desarrollo edificatorio, provoca que el espacio no apto para la expansión urbana suponga más del 61% de la AUM (Fig. 4). La mayor parte de suelo restrictivo se emplaza en la mitad meridional del ámbito de estudio analizado. Entre las razones destaca la presencia de la Sierra de Carrascoy en el área central de la AUM. Este macizo montañoso que vertebra el Área Metropolitana de Murcia en dos espacios cuyas características (paisajísticas o funcionales, entre otras) difieren notablemente, acoge la mayor parte de valores restrictivos establecidos en las variables analizadas. Se trata de una zona protegida por la Red Natura 2000 y cuya pendiente supera el 30% de inclinación en buena parte de su entorno. Al sur de esta elevación, las áreas de limitación constructiva se corresponden con espacios que las ordenanzas municipales de la localidad principal (Murcia) establecen como “no urbanizable”. Pese a que este término municipal acoge la mayor parte de áreas restrictivas del aglomerado urbano estudiado (debido fundamentalmente a su amplia extensión superficial), no es la localidad con mayor porcentaje de suelo en el que no se puede edificar, condición que recae sobre Archena (71% de su delimitación administrativa) debido a la gran cantidad de superficie “no urbanizable” y al elevado riesgo de desbordamiento fluvial por el Río Segura. Por el contrario, Alguazas es el municipio con menor representación de suelo restrictivo (27%), aspecto que compensa al registrar (junto con Molina de Segura) el mayor porcentaje de suelo con el grado de adecuación más bajo (5). Este municipio es uno de los cuatro que, al igual que el aglomerado urbano en su conjunto, no llega a contabilizar el 1% de su superficie con el nivel de adecuación al desarrollo urbano más elevado.

Fig. 4 / Capacidad de acogida urbana y áreas restrictivas al desarrollo edificatorio en la Aglomeración Urbana de Murcia (AUM) (absoluto, ha y reparto porcentual,%)
Fuente: Elaboración propia
El grado de adecuación más elevado se aprecia de forma más destacada en Alcantarilla. La proximidad de este municipio con el núcleo urbano cardinal (ciudad de Murcia), su buena comunicación y la presencia de servicios de primera necesidad en sus proximidades, hacen que esta localidad sea una de las áreas más óptimas al desarrollo urbano de toda la AUM. A pesar de su reducida superficie local (tercer municipio con menor extensión, 1601 ha) es, tras Murcia, el término con mayor cantidad absoluta de suelo con el grado de capacidad de acogida urbana más elevado. Se trata, junto con el mencionado municipio capitalino, del único término cuya capacidad de acogida de grado 1 supera el centenar de hectáreas. Entre el resto de localidades, destaca Santomera (segregada de Murcia en 1978), con más de 77 ha de grado 1, cifra que supera a Las Torres de Cotillas (52 ha), Molina de Segura (36 ha) y el resto de municipios. Salvo Lorquí, el conjunto de estas últimas delimitaciones administrativas contabilizan una superficie de grado 1 que se extiende entre 20 y 25 ha (Fig. 5).

Fig. 5 / Cartografía de capacidad de acogida urbana en la Aglomeración Urbana de Murcia (AUM)
Fuente: Elaboración propia
El valor (absoluto y porcentual) de superficie en función de capacidad al desarrollo urbano en el conjunto de la AUM sigue una tendencia al alza desde el grado que más se adecúa (1) al menos recomendado (5), e incluso restrictivo. La categoría 2 se manifiesta especialmente en Ceutí, ocupando algo más del 10% de su territorio. A este respecto, la representación de los grados de adecuación más elevados es muy restringida en la mayoría de municipios, superando el 10% de la superficie local únicamente en Alcantarilla en el grado 3 y 4, o Alguazas, Las Torres de Cotillas y Lorquí en el grado 4. Por su parte, la superficie de acogida menos recomendable (5) ocupa más de una cuarta parte del ámbito estudiado (cerca del 28%). Esta categoría cobra especial relevancia en Alguazas (44,39%), Molina de Segura (44,14%) y Las Torres de Cotillas (34,43%).
3.2. Grado de adecuación al desarrollo urbano en áreas urbanizadas y sin urbanizar
Como se ha aludido en epígrafes anteriores, la AUM ha experimentado un notable incremento de suelo urbano en las últimas tres décadas (Giménez García, 2022). Según establece CLC, el desarrollo de este uso o cobertura territorial llega a contabilizar 13 142,57 ha en 2018, el 10,64% del ámbito de estudio analizado. Entre los municipios que integran este marco territorial, Alcantarilla es el que mayor porcentaje de suelo de uso urbano manifiesta (26,86%). Tras esta localidad, tres municipios registran en torno a una quinta parte de su delimitación administrativa ocupada por esta misma tipología de suelo (Ceutí, 20,85%; Archena, 19,51%; Las Torres de Cotillas, 18,06%). Sin embargo, a excepción de Beniel (16,52%) y Molina de Segura (13,05%), el resto de localidades posee una representación de suelo urbano inferior a la media del conjunto metropolitano.
Ante la relevancia del proceso urbanizador señalado, el presente trabajo tiene como objetivo específico conocer el grado de adecuación urbana que presentan tanto las áreas ya construidas, como las que están aún por edificar. En relación a ello, los espacios urbanos que CLC establece como consolidados en 2018 presentan valores más adecuados que los que aún están sin construir, en cada una de las localidades analizadas. Estos datos muestran que más del 6% (806,43 ha) de la cobertura urbana ya edificada en la AUM se ha desarrollado en suelo con características óptimas, según las variables y condiciones establecidas. Al igual que sucedía a nivel general, esta categoría 1 hace especial presencia en las áreas ya urbanas de Alcantarilla, suponiendo más de una cuarta parte de las mismas. Junto con esta localidad, sólo tres términos locales (Beniel, Alguazas y Lorquí) cuentan con una representación de suelo urbano sobre superficie óptima para dicho fin superior al 10% (Fig. 6).

Fig. 6 / Grado de adecuación al desarrollo urbano (absoluto, ha. y reparto porcentual,%) en áreas urbanas ya construidas de la Aglomeración Urbana de Murcia (AUM)
Fuente: Elaboración propia
Las áreas consideradas con un grado de adecuación 2 ocupan el 8,84% del suelo urbano. Esta categoría hace especial presencia en Lorquí y Ceutí, representando más de la mitad del suelo urbano ya edificado en el primero de los dos municipios y cerca del 41% en el segundo. Las zonas con grado de adecuación intermedio (3 y 4) contabilizan una representación muy parecida (en torno al 10% cada una). Entre ellas, destaca que cerca de un 30% del suelo urbano de Alguazas y Alcantarilla registran grado 3, o que sólo Archena, Las Torres de Cotillas y Murcia muestran un porcentaje de suelo urbano con una capacidad de acogida de grado 4 por encima de la media metropolitana. El suelo menos recomendable para el desarrollo constructivo alberga una tercera parte de la cobertura urbana ya consolidada. Este supone un valor muy elevado en el mayor número de localidades. Sobresale Molina de Segura (con más del 55% del suelo urbano) y Murcia, Beniel y Ceutí (con más del 30% del suelo urbano). Sin embargo, a diferencia del análisis a nivel general, las áreas urbanas ya construidas no llegan a representar ni el 30% de su superficie bajo la consideración de áreas de restricción. Esta limitación solo supera dicho umbral en los municipios de Murcia, Molina de Segura y Archena.
La cartografía (Fig. 7) muestra la distribución de los diferentes grados de adecuación urbana y las áreas de restricción en el espacio urbano ya consolidado en la AUM. Esta representación manifiesta que las zonas más recomendadas para el desarrollo urbano no ocupan de forma deliberada los sectores centrales del núcleo principal (ciudad de Murcia), sino que se hacen notar de forma más notable en las pedanías ubicadas en las proximidades norte y sur de este nodo principal. Se trata de sectores que han supuesto uno de los primeros impulsos expansivos del municipio al sur de la ciudad de Murcia (como es la pedanía de El Palmar), o más recientes en el área norte (con el desarrollo de las zonas próximas a las pedanías de Churra, El Puntal, Espinardo, La Ñora o Guadalupe). Además, este grado de acogida 1 también se puede apreciar, intercalándose con el grado 2, en la mayor parte de cabeceras urbanas de las localidades analizadas, entre las que destaca Alcantarilla. El grado de acogida 4 se localiza principalmente en los sectores centrales y barrios ubicados al sur de la ciudad de Murcia. La razón que explica este hecho viene motivada por el desarrollo urbano sobre el área de huerta más próxima al cauce del Río Segura, con el consiguiente riesgo de inundación que esta corriente continua de agua lleva consigo.

Fig. 7 / Cartografía de adecuación al desarrollo urbano en áreas urbanas ya construidas de la Aglomeración Urbana de Murcia (AUM)
Fuente: Elaboración propia
Las zonas menos recomendadas y algunos espacios de restricción se ubican fundamentalmente en los sectores más externos, ocupados en gran medida por complejos residenciales al sur (tipo resort), al norte (primeras y segundas residencias) y en los espacios este y oeste. La razón que dota a estas zonas construidas de tan baja valoración recae en la distancia que registran para acceder a servicios básicos (sanidad y educación) o vías de comunicación principales.
Por el contrario, si se analiza la capacidad de acogida urbana en áreas potencialmente edificables (es decir, que no se corresponden con suelo de uso urbano ya construido, aunque sí industrial y otros artificial), se puede apreciar la escasa representación que exhiben los tres primeros grados de adecuación al desarrollo constructor (Fig. 8). Las áreas que tras el análisis de EMC han obtenido un nivel de acogida urbana de categoría 1 y 2 no llegan ni a suponer el 0,5% (respectivamente) de la superficie no urbana de toda el área metropolitana. Este umbral no es alcanzado por ninguna localidad en el grado de adecuación 1 y solo Alcantarilla, Ceutí, Las Torres de Cotillas y Lorquí son capaces de obtener un 2% de su territorio no urbano con grado 2. Algo similar sucede con el nivel 3, que, pese a existir municipios con una representación algo más elevada (Alguazas, 7,79% o Las Torres de Cotillas, 6,41%), a nivel general apenas supera el 1,6%. Por su parte, el penúltimo grado de adecuación (4) se hace notar con mayor asiduidad, rozando el 20% del suelo no urbano en Alcantarilla y entre el 10% y el 14% en Alguazas, Las Torres de Cotillas y Lorquí. No obstante, solo supone un 5,21% a escala general.

Fig. 8 / Grado de adecuación al desarrollo urbano (absoluto, ha. y reparto porcentual,%) en áreas no urbanizadas de la Aglomeración Urbana de Murcia (AUM)
Fuente: Elaboración propia
El suelo que menos se adapta al desarrollo urbano representa el 27,25% de todas las áreas no urbanizadas de la AUM. Este porcentaje llega a suponer cerca de la mitad de estos espacios en Alguazas, en torno al 40% en Molina de Segura o Las Torres de Cotillas, y más de un 20% en Murcia, Santomera o Ceutí. Las áreas restrictivas ocupan buena parte de las zonas no urbanas de la AUM (65,38%). Pese a que, como ya se ha aludido, se disponen especialmente en una banda centro-sur del municipio de Murcia, a causa de la presencia de áreas protegidas por la Red Natural 2000 en la Cordillera de Carrascoy, esta localidad no es la que mayor porcentaje de suelo con restricción al desarrollo urbano acoge en áreas que actualmente no están urbanizadas (69,13%). En este sentido, las zonas no urbanas que según los resultados obtenidos en este estudio no pueden ser construidas superan el 70% en Ceutí o Beniel y el 80% en Archena. Además, salvo en Las Torres de Cotillas (39,98%) y Alguazas (27,51%), estas zonas suponen más de la mitad de las áreas no urbanizadas de todos los municipios (Fig. 9).

Fig. 9 / Cartografía de adecuación al desarrollo urbano en áreas no urbanizadas de la Aglomeración Urbana de Murcia (AUM)
Fuente: Elaboración propia
Finalmente, la interpretación de los resultados expuestos en la siguiente representación (Fig. 10) manifiestan de forma clara que los niveles de adecuación al desarrollo urbano más elevados se dan en los espacios que en la última publicación de CLC (2018) ya están construidos. En este sentido, el 95% de los espacios de las áreas catalogadas de nivel 1 en la AUM se localizan en superficies urbanas consolidadas. A escala municipal, esta representación se sitúa por encima de este umbral en todas las localidades, salvo en Santomera (86,30%). El peso de representación de zonas con capacidad de acogida urbana de nivel 2 disminuye en las áreas ya urbanizadas, suponiendo el 68,07% de estas. Pese a que este grado de acogida llega a suponer más del 90% en áreas ya urbanizadas en Archena y Beniel, es superado por la representación ejercida en zonas que hasta el momento no han sido urbanizadas en los municipios de Alguazas y Santomera. Esta tendencia marca el denominador común en el resto de niveles de adecuación y en áreas restrictivas. A este respecto, el catalogado como grado 3 tiene mayor presencia en áreas no urbanizadas (57,80%) que en las que si lo están (42,20%). A pesar de ello, este grado sobresale en las zonas ya urbanizadas sobre las no urbanizadas en Ceutí (78,88%) y Alcantarilla (77,25%). Este hecho no se da en ningún municipio en lo que al grado de adecuación 4 y 5 se refiere. De tal modo, el nivel 4 se expande por el 79,32% y el 5 por el 87,09% del suelo que aún no se ha urbanizado en la AUM. Ambos niveles llegan a representar más del 90% del suelo no urbanizado en Alguazas, Lorquí y Santomera. De igual manera, cerca del 95% de las áreas de restricción permanecen en zonas no urbanas. Esta cuestión es lógica, pues se trata de zonas que por motivos legales o de ordenanzas municipales no pueden ser edificadas.

Fig. 10 / Reparto porcentual de grados de adecuación al desarrollo urbano y áreas restrictivas en superficies urbanas (construidas) y no urbanas de la Aglomeración Urbana de Murcia (AUM)
Fuente: Elaboración propia
4. Discusión
La elevada variabilidad que presentan los estudios realizados mediante esta metodología a la hora de designar las variables a contrastar y los estándares o umbrales de adecuación establecidos dificulta la posibilidad de comparar o discutir resultados con otros trabajos de la misma índole. Pese a ello, la mayor parte de variables empleadas en este estudio conforman elementos comunes que son utilizados en diversidad de trabajos que estudian la misma temática. En consecuencia, la EMC para conocer la aptitud del suelo frente al desarrollo urbano en la cuenca del Río Luján (Buenos Aires, Argentina) elaborada por Principi (2017) mediante SIG utiliza variables similares a este trabajo, como son la distancia a áreas urbanas actuales (ya construidas), proximidad a la red vial o limitaciones por riesgo de inundación en las cercanías a cauces fluviales, humedales o láminas de agua. A diferencia del método empleado, el autor hace uso del método de ponderación por ranking recíproco. Esta metodología establece diferentes pesos o importancia a cada una de las variables, estandarizando los valores de aptitud final mediante la obtención de proporcionalidad. Es decir, a diferencia del caso que nos ocupa, el trabajo mencionado establece un ranking de los criterios en función de la relevancia que el autor considera que posee cada variable, para posteriormente calcular la ponderación que le corresponde. A pesar de esta diferencia, al establecer la proximidad a áreas urbanas ya construidas y a la red vial como los criterios más significativos, los resultados no distan demasiado de los obtenidos en este trabajo. Así, las áreas más aptas al desarrollo urbano se localizan en los sectores ubicados en torno a la cobertura urbana ya existente. Por su parte, Molero & Grindlay & Asensio (2007) también aplican la cercanía a áreas urbanas consolidadas y accesibilidad a vías rápidas de comunicación como variables principales. Además, emplean el criterio de usos de suelo y califican como espacios restrictivos las zonas con presencia de agua y las áreas naturales protegidas.
Otro de los trabajos con fines similares es el de Plata & Gómez & Bosque (2010). Este estudio emplea EMC y SIG para estimar modelos de crecimiento urbano más adecuados en la Comunidad de Madrid. Al igual que los trabajos aludidos en el párrafo anterior, establece criterios como usos de suelo, riesgo de inundación (lejanía a red hidrográfica), proximidad a zonas urbanas ya construidas, accesibilidad a carreteras o cercanía a servicios básicos (educación y sanidad). Además, a diferencia de las investigaciones indicadas, emplea la pendiente del terreno, criterio también tomado en el presente documento. Del mismo modo, usa bases de datos comunes, como CLC o Red Natura 2000, entre otras. Los resultados obtenidos de este trabajo coinciden en cierta medida con el presente análisis. A este respecto, la coincidencia de las variables indicadas provoca que el desarrollo de nuevas áreas urbanas sea más adecuado en sectores próximos a zonas ya edificadas, provistas de servicios y con buena accesibilidad.
Finalmente, es de mencionar que el trabajo que nos ocupa constituye una mejora o ampliación al estudio realizado en la tesis doctoral de Giménez García (2022). A este respecto, se emplea el mismo marco espacial, incrementando el número de variables utilizadas y la precisión de los datos. Asimismo, se han realizado diferentes cambios en los umbrales y ponderaciones establecidas, y el geoproceso de “unir atributos por localización” y obtención de resultados finales, mediante el cálculo del número de píxel en formato ráster, y a través de la herramienta Semi-Automatic Classification Plugin (SCP) de Qgis, ha sido sustituido por “estadística de zona”. Esta última función permite obtener los “output” de salida en formato vectorial, lo que mejora el detalle y la precisión de los datos finales, proporcionando resultados más fiables.
5. Conclusiones
La combinación de SIG y técnicas de EMC con variables de componente espacial constituye una de las herramientas más útiles y efectivas a la hora de intentar analizar diferentes procesos socio-territoriales. Entre las diferentes funciones que presenta esta metodología, resalta su empleabilidad para evaluar la capacidad de acogida al desarrollo urbano que presenta un ámbito territorial concreto. De tal modo, apoyándonos en diferentes variables georreferenciadas, se ha tratado de plasmar una propuesta científica que puede servir de gran ayuda a la hora de planificar y tomar decisiones sobre la ordenación y gestión del suelo. Este supuesto, elaborado en base a la normativa legal establecida por cada territorio y a los principios de ocupación de suelo indicados por la Comunidad Autónoma de Murcia, pretende materializar la posibilidad de generar un aprovechamiento del espacio lo más lógico posible, intentando lograr el mayor grado de sostenibilidad posible. Para ello, los umbrales y restricciones establecidos muestran un carácter muy conservador, tratando de poner en valor los recursos naturales/ambientales existentes, preservar las áreas más vulnerables a la acción humana e intentar minimizar la exposición ante posibles riegos naturales. A este respecto, la interrelación de variables analizadas y su tratamiento bajo los condicionantes que se han considerado oportunos manifiestan tanto las áreas que más o menos se adaptan al desarrollo urbanizador, como los espacios que, por unas causas u otras, deben ser preservados. El resultado obtenido del conjunto de geoprocesos revela que casi dos terceras partes de la superficie metropolitana estudiada (AUM) son consideradas inapropiadas ante la expansión urbana. La mayor parte de estas áreas restrictivas se localizan en Murcia, Beniel y Santomera, debido a la presencia de zonas protegidas por la Red Natura 2000, con elevado riesgo de inundación o limitadas ante el desarrollo edificatorio por la normativa vigente. Como es lógico, al acaparar la mayor parte de la extensión metropolitana, el municipio de Murcia acoge la superficie absoluta más destacada de cada uno de los grados de adecuación obtenidos, por lo que la comparación de este valor (absoluto) con el del resto de localidades no es proporcionada. Ahora bien, la concentración de elementos considerados con el grado de adecuación más elevado (proximidad a servicios básicos, superficie urbana ya construida, vías rápidas de comunicación, etc.) en torno a su cabecera municipal (ciudad de Murcia), provoca que las áreas más óptimas a la expansión urbanística se emplacen en sus proximidades, ocupando espacios pertenecientes a localidades colindantes. En relación a ello, al ubicarse dentro de los límites administrativos de esta localidad capitalina, Alcantarilla es el municipio que contabiliza la mayor representación de suelo con las condiciones más óptimas al desarrollo urbanístico. Además, se trata de la localidad que contabiliza mayor porcentaje de superficie con el grado de adecuación al desarrollo urbano más elevado (1), tanto en áreas ya construidas como en las que aún están sin edificar.
En este contexto, tratando de responder a los objetivos específicos establecidos en esta investigación se puede afirmar que el análisis de capacidad de acogida urbana en espacios urbanos ya edificados revela que cerca de un tercio de las áreas urbanas consolidadas se localizan en espacios que no son aptos para el desarrollo de esta actividad. A este respecto, tres de los diez municipios analizados presentan más del 30% de su suelo urbano construido en áreas restrictivas (Murcia, Molina de Segura y Archena). Como es lógico, pese a que este valor de superficie ya urbana sobre suelo en restricción es muy elevado, la extensión de esta tipología espacial considerada no apta para el desarrollo edificatorio es bastante más contenida que en las zonas que aún están por construir. De este modo, los sectores restrictivos llegan a sobrepasar el 80% del suelo sin edificar en Archena y el 70% en Beniel o Ceutí. Por su parte, los grados de adecuación a la expansión urbana más elevados (1 y 2) en estas áreas sin edificar son prácticamente insignificantes, sin llegar a representar el 1% de la superficie metropolitana en su conjunto. Ello se debe a que los espacios más adecuados para el desarrollo urbano coinciden con el suelo ya construido, representando el 95% del suelo cuya ponderación ha sido catalogada con grado de adecuación 1. Este hecho evidencia que, pese a que se registra una elevada proporción de suelo urbano en áreas de restricción, la mayor parte de la cobertura urbana edificada se ha llevado a cabo en los espacios más convenientes para el desarrollo de su actividad. Así, apenas el 5% de todas las áreas en restricción se localizan en espacios que ya están urbanizados. Estas afirmaciones responden en gran medida a los objetivos propuestos en este estudio. Ahora bien, el desarrollo del mismo también registra una serie de limitaciones y cuestiones que deben de ser analizadas en el futuro. En relación a ello, cabe resaltar que una de las limitaciones más destacadas que registra este trabajo es la imposibilidad de realizar una ponderación con variables y valores exactos que sean comunes a otros trabajos y, por lo tanto, puedan ser comparados. Como se ha indicado en el apartado de discusión, existe una importante carencia de trabajos, informes o manuales que traten de establecer una metodología estándar que indique tanto las variables a tratar, como los intervalos o ponderaciones a establecer, de cara a realizar estimaciones de capacidad de acogida urbana homogéneas en distintos territorios. Este hecho genera una problemática que hace que cada autor establezca las variables y ponderaciones que considera oportunas. Ante ello, consideramos que este trabajo no se ve gravemente afectado ya que se trata de un análisis preliminar que intenta estimar “a grandes rasgos” la capacidad de acogida urbana que posee un ámbito espacial concreto, cuyo intenso desarrollo urbano experimentado en las últimas décadas exige estudiar la adecuación que presentan las zonas que han sido edificadas y las que aún están por ocupar. No obstante, este trabajo no constituye un informe oficial que marque las directrices a seguir, más bien se trata de un primer estudio que analiza los aspectos más relevantes y que se prevé mejorar en detalle y precisión en el futuro, incorporando mayor cantidad de variables como pueden ser espacios protegidos (más allá de los establecidos por la Red Natura 2000), lugares de Interés Geológico (LIG), áreas de especial valor ecológico y ambiental, vías pecuarias, zonas de especial calidad y fragilidad paisajística, etc. Para ello, también se prevé mejorar la obtención de la información relativa a las variables de proximidad a vías rápidas de comunicación y servicios básicos, incluyendo mayor cantidad de viales y estaciones de transporte (estaciones de ferrocarril, aeropuertos y carreteras de segundo nivel, entre otras), y realizando un estudio de redes que aporte la demora en tiempo real que conlleva el desplazamiento entre diferentes nodos territoriales. Este estudio de movilidad requiere un análisis especifico de mayor profundidad en el que se considere la velocidad media a la que se discurre por cada vía en función de la normativa de tráfico, las estaciones de aforo y el nivel de servicio de cada carretera, la dirección de circulación, o las vías de un solo sentido. Además, para obtener un resultado lo más apropiado posible, se debe de buscar un consenso entre las diferentes partes y actores implicados, promoviendo un modelo urbano que satisfaga y cumpla las necesidades de la mayor cantidad de personas posible. Todo ello, conlleva un trabajo mucho más amplio que debe de ser dirigido y financiado por las distintas administraciones competentes junto a la comunidad científica. Por ello, consideramos que propuestas como la que se desarrollan en este documento sirven como de punto de partida que manifieste una estimación de la capacidad de acogida urbana que presenta un determinado territorio, de cara a ser tomado en cuenta a la hora de tomar ciertas decisiones o extrapolarlo a espacios urbanos que presenten características similares.
Finalmente, es conveniente concluir destacando que con este trabajo se demuestra la potencialidad y aplicabilidad de la EMC y los SIG en estudios relacionados con la planificación del territorio. Concretamente, con la clasificación en base a la adecuación de las distintas áreas territoriales ante las transformaciones de cobertura y usos, así como su capacidad para albergar desarrollos urbanos.
6. Bibliografía
Alberto, J. A. (2007): Vulnerabilidad Ecológica. Entre lo ambiental y lo social. El caso del Área Metropolitana del Gran Resistencia. En A. M. Foschiatti (Ed.). Aportes conceptuales y empíricos de la vulnerabilidad global en el Nordeste Argentino (pp. 117-158). Resistencia (Argentina), Corrientes, Secretaría General de Extensión Universitaria. UNNE.
_____ (2009): Geografía y crecimiento urbano. Paisajes y problemas ambientales. Revista Geográfica Digital IGUNNE. http://repositorio.unne.edu.ar/handle/123456789/50219
Aliaga Sola, I. (2008): Nuevos desarrollos urbanísticos en el Campo de Murcia. Implicaciones territoriales y planeamiento municipal. Papeles de Geografía, nº 47-48: 5-24.
Almeida, P. & Duriavich, M. & Napolitano, R. & Feoli, E. (2009): Aplicación de técnicas SIG, Sensoramiento Remoto y Análisis Multicriterio para la Detección de Impactos Antropogénicos en la Cobertura de Suelos y su Proyección para el 2010. Caso de estudio: Estuario de Santos (Brasil). Revista Tecnológica-ESPOL, vol. 22: 76-79.
Alonso, R. (1989): Los métodos multicriterio en la programación de actividades agraria. Madrid, España, Ediciones Mundi Prensa.
Andrés Sarasa, J. L. (1987): El área periurbana de Murcia: incidencias demográficas, financieras y espaciales. Murcia, España, Secretariado de Publicaciones de la Universidad de Murcia (EDITUM).
_____ (1995): Urbanismo contemporáneo: la Región de Murcia. Murcia, España, Secretariado de Publicaciones de la Universidad de Murcia (EDITUM).
_____ (2004): Incertidumbres en el espacio agrícola y proceso urbanizador «resort» en la Región de Murcia. Papeles de Geografía, nº 14: 7-65.
Arellano, B. & Roca, J. (2009): Algunas reflexiones sobre el proceso de sprawl en España y México. En 5th International Conference Virtual City and Territory (pp. 89-106). Barcelona, España, Centre de Política de Sòl i Valoracions.
Arias, V. (1990): Las técnicas interactivas de programación multicriterio en planificación agraria, Madrid, España, Centro de Publicaciones Ministerio de Educación, Política Social y Deporte, Secretaría General Técnica.
Atlas Estadístico de Áreas Urbanas en España (2018): Áreas urbanas en España 2018. Constitución, Cuarenta años de las ciudades españolas, Madrid, España, Centro de Publicaciones Ministerio de Fomento.
Aurambout, J. P. & Barranco, R. & Lavalle, C. (2018): Towards a simpler characterization of urban sprawl across urban areas in Europe. Land, vol. 7, nº 33: 1-18. https://doi.org/10.3390/land7010033
Bada de Cominges, G. (2005): Estadísticas de usos y coberturas del suelo a partir de imágenes de satélite. Índice: revista de estadística y sociedad, nº 12: 20-23.
Barredo, J.I. (1996): Sistemas de información geográfica y evaluación multicriterio en la ordenación del territorio. Madrid, España, Ra-Ma.
Bellet, C. & Gutiérrez, A. (2015): Los efectos territoriales del crecimiento y la producción inmobiliaria en ciudades medias españolas. El caso de Lleida. En C. Bellet & E. S. Melazzo & M. B. E. Sposito & J. M. Llop (Eds.). Urbanización, producción y consumo en ciudades medias/intermedias urbanização, produção e consumo em cidades médias/intermediárias (pp. 297-314). Llerida, Edicions de la Universitat de Lleida.
Bosque, J. & Mas, S. (1995): Modelos de localización-asignación y evaluación multicriterio para la localización de instalaciones no deseables. Serie Geográfica, nº 5: 97-112. http://hdl.handle.net/10017/1042
Bosselmann, P. (2012): Urban transformation: Understanding city form and design, Washington, EEUU, Island Press.
Brueckner, J. K. (2000): Urban sprawl: diagnosis and remedies. International regional science review, vol. 23, nº 2: 160-171. https://doi.org/10.1177/016001700761012710
Burriel, E. (2008): La «década prodigiosa» del urbanismo español (1997-2006). Scripta Nova. Revista electrónica de geografía y ciencias sociales, vol. 12, 270 (64). https://www.ub.edu/geocrit/-xcol/383.htm
Buzai, G. & Baxendale, C. (2013): Aportes del análisis geográfico con Sistemas de Información Geográfica como herramienta teórica, metodológica y tecnológica para la práctica del ordenamiento territorial. Persona y sociedad, vol. 27, nº 2: 113-141. https://doi.org/10.53689/pys.v27i2.43
Calvo, F. (1975): Continuidad y cambio en la Huerta de Murcia. Murcia, España, Academia Alfonso X el Sabio.
Cano Clarés, J. L. (2009): El plan general de Murcia de 1978. La implantación práctica del urbanismo contemporáneo (Tesis Doctoral). Valencia, España, Universidad Politécnica de Valencia.
Carrillo Rueda, D. (2020): Análisis espacial multicriterio para la determinación de zonas de expansión urbana de acuerdo a la integración de componentes territoriales en el cantón Latacunga (Trabajo Fin de Grado), Sangolquí, Ecuador, Repositorio Institucional de la Universidad de las Fuerzas Armadas ESPE.
Ceballos Silva, A. P. & López Blanco, J. (2010): Delimitación de áreas adecuadas para cultivos de alternativa: una evaluación multicriterio-sig. Terra latinoamericana, vol. 28, nº 2: 109-118.
Cunya Flores, P. (2022): Modelo de gestión basado en el ordenamiento territorial para el desarrollo ambiental sostenible de la región San Martín, 2021 (Tesis Doctoral), Tarapoto, Perú, Repositorio de la Universidad Cesar Vallejo. https://hdl.handle.net/20.500.12692/89443
Da Silva, C. J. & Cardozo, O. D. (2016): Evaluación multicriterio y Sistemas de Información Geográfica aplicados a la definición de espacios potenciales para uso del suelo residencial en Resistencia (Argentina). GeoFocus. International Review of Geographical Information Science and Technology, 16: 23-40. https://geofocus.org/index.php/geofocus/article/view/445
De Cos Guerra, O. (2007): SIG y evaluación multicriterio: propuesta metodológica para cuantificar el grado de metropolización en el territorio. Mapping, nº 116: 6-12.
Demographia (2021): Demographia World Urban Areas 2021 (Built Up Urban Areas or World Agglomerations), 17th Annual Edition.
Espín Real, D. (2022): Análisis espacial integrando sistemas de información geográfica para la determinación de expansión urbana en el cantón Tisaleo (Tesis de Pregrado), Riobamba, Ecuador, Repositorio Digital Universidad Nacional de Chimborazo. http://dspace.unach.edu.ec/handle/51000/8813
Estivill, X. & Batista, J. M (1985): Delimitación de regiones homogéneas para la elaboración del Plan Territorial de Cataluña mediante técnicas de análisis multivariable. En Crisis, autonomías y desarrollo regional. Actas del IX Reunión de Estudios Regionales (pp. 57-78). Santiago de Compostela, Servizo de Publicacións da Universidade de Santiago de Compostela. ISBN 84-7191-353-4. DL C 73-1985.
Feria Toribio, J. M. (2018): Crecimiento urbano, crisis inmobiliaria y planificación metropolitana en España. Ciudad y Territorio. Estudios Territoriales, nº 198: 651-669.
Fernández, S. & Barrado, D. A. (2011): El desarrollo turístico-inmobiliario de la España mediterránea e insular frente a sus referentes internacionales (Florida y la Costa Azul): un análisis comparado. Cuadernos de Turismo, nº 27: 373-402. https://revistas.um.es/turismo/article/view/140011
Fuenzalida, M. & Buzai, G. & Moreno, A. & García De León, A. (2015): Geografía, geotecnología y análisis espacial: tendencias, métodos y aplicaciones, Santiago de Chile, Editorial Triángulo.
Gaja, F. (2015): Reparar los impactos de la burbuja constructora. Scripta Nova. Revista electrónica de geografía y ciencias sociales, vol. 19, nº 517. ISSN: 1138-9788. https://revistes.ub.edu/index.php/ScriptaNova/article/view/15121/18324
Galacho Jiménez, F. B., & Arrebola Castaño, J. A. (2013): Modelo de evaluación de la capacidad de acogida del territorio con SIG y técnicas de decisión multicriterio respecto a la implantación de edificaciones en espacios rurales. Investigaciones Geográficas, nº 60:69-85. https://doi.org/10.14198/INGEO2013.60.04
Gallego Salguero, A. C. (2015): Análisis territorial de la ganadería de la Comunidad Valenciana mediante tecnologías SIG y análisis multicriterio (Tesis Doctoral), Valencia, España, Repositorio Institucional Universitat Politècnica de València.
Garcés Ortega, J. H. (2015): Aplicación de evaluación multicriterio y sistemas de información geográfica para el modelado de la capacidad de acogida para la localización de viviendas de mediana densidad: caso de estudio cuenca del Río Guadalajara (Valle del Cauca) (Trabajo Fin de Grado). Cali, Colombia, Repositorio Digital Universidad del Valle.
García-Almirall, P. & Fullaondo, A. & Frizzera, A. (2008): Inmigración y espacio socio-residencial en la Región Metropolitana de Barcelona. Ciudad Y Territorio Estudios Territoriales, vol. 40, nº 158: 727-742. https://recyt.fecyt.es/index.php/CyTET/article/view/75896
García, R. P. (2017): Consumo de suelo en ámbitos territoriales con dispersión urbana. Evolución y cuantificación precisaaplicación a la huerta de Murcia y de Valencia (1956-2016) (Tesis Doctoral). Murcia, España, Universidad Católica San Antonio de Murcia.
García Marín, R. & Espejo Marín, C. & Giménez García, R. & Ruiz Álvarez, V. (2020): Transformations in the Agricultural and Scenic Landscapes in the Northwest of the Region of Murcia (Spain): Moving towards Long Awaited (Un)Sustainability. Land, vol. 9, nº 314: 1-24. https://doi.org/10.3390/land9090314
Giménez García, R. (2017): La difusión espacial de las áreas urbanizadas. En XXV Congreso de la Asociación de Geógrafos Españoles, II Taller de Doctorado (pp. 104-109). Madrid, España, Consejo Superior de Investigaciones Científicas (CSIC).
_____ (2022): La difusión espacial de las áreas urbanizadas: el caso de la Aglomeración Urbana de Murcia (Tesis Doctoral), Murcia, España, Repositorio Institucional de la Universidad de Murcia.
_____ & Ruiz Álvarez, V. & García Marín, R. (2022): Chronicle of a forecast flood: exposure and vulnerability on the south-east coast of Spain. Natural Hazards, vol. 114, nº 1: 521-552. DOI:10.1007/s11069-022-05400-0
Godenau, D. & Hernández, M. & Febles, M. (2004): Tipificación de zonas rurales a través del análisis multivariante de información extraída de sistemas de información geográfica. El caso de Tenerife. Revista Española de Estudios Agrosociales y Pesqueros, nº 203: 85-10. 10.22004/ag.econ.165998
Gómez, D. (1992): Evaluación de Impacto Ambiental, Madrid, España, Editorial Agrícola Española S.A.
Gómez, M. & Barredo, J. I. (2005): Sistemas de información geográfica y evaluación multicriterio en la ordenación del territorio, Madrid, España, Ra-Ma Editorial.
Górgolas, P. (2017): Burbujas inmobiliarias y planeamiento urbano en España: “Una amistad peligrosa”. Cuadernos de Investigación urbanística, nº 111: 5-64. 10.20868/ciur.2017.111.3536
_____. (2019): La burbuja inmobiliaria de la “década prodigiosa” en España (1997-2007): políticas neoliberales, consecuencias territoriales e inmunodeficiencia social. Reflexiones para evitar su reproducción. EURE, vol. 45, nº 136: 163-182. http://dx.doi.org/10.4067/S0250-71612019000300163
Halleux, J. M. (2015): Les territoires périurbains et leur développement dans le monde: un monde en voie d’urbanisation et de périurbanisation. En J. Bogaert & J. M. Halleux (Eds.). Territoires périurbains: développement, enjeux et perspectives dans les pays du Sud (pp. 43-62). Gembloux, Bélgica, Les presses agronomiques de Gembloux.
Herce, M. (2013): El negocio del territorio. Evolución y perspectivas de la ciudad moderna, Madrid, España, Alianza Editorial.
Lin, L. & Wu, Z. & Liang, Q. (2019): Urban flood susceptibility analysis using a GIS-based multi-criteria analysis framework. Natural Hazards, vol. 97, nº 2: 455-475. DOI:10.1007/s11069-019-03615-2
Martí Talavera, J. & Amor Jiménez, J. A. & Giménez García, R. & Ruiz Álvarez, V. & Biener Camacho, S. (2021): Episodio de lluvias torrenciales del 11 al 15 de septiembre de 2019 en el sureste de la Península Ibérica: análisis meteorológico y consecuencias de las transformaciones en los usos del suelo. Finisterra, vol. 56, nº 117:151-174. https://doi.org/10.18055/Finis18993
Mata Olmo, R. (2004): Agricultura, paisaje y gestión del territorio. Revista de Geografía, nº 14: 97-137. DOI: https://doi.org/10.18002/pol.v0i14.492
_____ & Fernández Muñoz, S. (2004): La Huerta de Murcia: landscape guidelines for a peri-urban territory. Landscape Research, vol. 29, nº 4: 385-397. https://doi.org/10.1080/0142639042000289028
_____ (2010): Paisajes y patrimonios culturales del agua. La salvaguarda del valor patrimonial de los regadíos tradicionales. Scripta Nova, vol. 14, nº 337: 1-9.
McHarg, I. (2000): Proyectar con la naturaleza, Barcelona, España, G. Gili.
Molero, E. & Grindlay, A. L. & Asensio, J. J. (2007): Escenarios de aptitud y modelización cartográfica del crecimiento urbano mediante técnicas de evaluación multicriterio. GeoFocus, nº 7: 120-147. ISSN: 1578-5157
Morea, J. P. (2016): El lugar de las áreas protegidas en el marco de la planificación territorial en la Argentina: el caso del PET. Estudios socioterritoriales, vol. 19: 31-45. http://www.scielo.org.ar/pdf/esso/v19/v19a03.pdf
Mosadeghi, R. & Warnken, J. & Tomlinson, R. & Mirfenderesk, H. (2015): Comparison of Fuzzy-AHP and AHP in a spatial multi-criteria decision making model for urban land-use planning. Computers, Environment and Urban Systems, vol. 49: 54-65. https://doi.org/10.1016/j.compenvurbsys.2014.10.001
Observatorio de Sostenibilidad (2016): 25 años urbanizando España. La generación que multiplicó la superficie artificial de una forma insostenible (1987-2011). Madrid, España, URB16, 160 p.
Olcina Cantos, J. (2004): Riesgo de inundaciones y ordenación del territorio en la escala local: el papel del planeamiento urbano municipal. Boletín de la Asociación de Geógrafos Españoles, nº 37: 49-84.
Organización de Naciones Unidas, ONU (2019): World Population Prospects 2019, Volume II: Demographic Profiles (ST/ESA/SER.A/423). New York, Estados Unidos, Programa de las Naciones Unidas para el Medio Ambiente, 46 p.
Orellana Macías, J. M. (2015): Evaluación de la capacidad de acogida del territorio para usos urbanos mediante el uso de SIG y técnicas de evaluación multicriterio. El caso de la urbanización difusa en la Axarquía (Málaga) (Trabajo Fin de Grado), Málaga, España, Repositorio Institucional Universidad de Málaga.
Orellana, A. & Vicuña, M. & Moris, R. (2017): Planificación urbana y calidad de vida: aproximación al estado de la planificación local en Chile. Cuadernos de Vivienda y Urbanismo, vol. 10, nº 19: 88-109. https://doi.org/10.11144/Javeriana.cvu10-19.pucv
Palma Herrera, J. L. (2015): Sistemas de Información Geográfica (SIG) y Metodologías de Evaluación Multicriterio (EMC) en la búsqueda de escenarios alternativos para el mejoramiento socio-espacial de las áreas urbanas populares de la Ciudad de Comayagua. Ciencias Espaciales, vol. 8, nº 2: 452-468. DOI: 10.5377/ce.v8i2.2092
Pérez Morales, A. (2012): Estado actual de la cartografía de los riesgos de inundación y su aplicación en la ordenación del territorio. El caso de la Región de Murcia. Boletín De La Asociación De Geógrafos Españoles, nº 58: 57-81. https://doi.org/10.21138/bage.2059
____ & Gil Guirado, S. & Olcina, J. (2016): La información catastral como herramienta para el análisis de la exposición al peligro de inundaciones en el litoral mediterráneo español. EURE, vol. 42, nº 127: 231-256. http://dx.doi.org/10.4067/S0250-71612016000300010
Plan de Ordenación Territorial de los Recursos Minerales de la Región de Murcia (2021): Análisis y diagnóstico territorial, Murcia, España, Consejería de Empresa, Empleo, Universidades y Portavocía de la Región de Murcia.
Plata W. & Gómez, M. & Bosque, J. (2010): Desarrollo de modelos de crecimiento urbano óptimo para la Comunidad de Madrid. GeoFocus, nº 10: 103-134. ISSN: 1578-5157.
Principi, N. (2017): Evaluación Multicriterio para la obtención de zonas aptitud para el desarrollo urbano en la cuenca del Río Luján (Provincia de Buenos Aires, Argentina) con Sistemas de Información Geográfica. Investigaciones y Ensayos Geográficos, nº 14: 78-91.
Quinteros, M. & Morales, D. (2020): Análisis multicriterio para la localización de centrales fotovoltaicas de gran escala. Revista Digital Novasinergia, vol. 3, nº 2: 47-56. https://doi.org/10.37135/ns.01.06.04
Rodríguez-Calles, L. & Estrada-Villaseñor, C. (2022): La exclusión residencial de la población inmigrante: estudio de caso de Terrassa (Barcelona) y Torre-Pacheco (Murcia). Ciudad Y Territorio Estudios Territoriales, vol. 54, nº 213: 621-640. https://doi.org/10.37230/cytet.2022.213.6
Ros, M. & Sanz, J. P. & García, F. M. (2010): La gestión del territorio periurbano en la huerta de Murcia. En I Congreso Nacional de Investigación Aplicada a la Gestión de la Edificación (pp. 292-316). Alicante, España, Universidad de Alicante.
Ruiz, P. & Cañas Madueño, J. A. & Fernández, F. J. & Rodríguez, A. (1996): Delimitación de Unidades Territoriales Homogéneas en Andalucía a partir de la Distribución de sus Cultivos. Investigación agraria. Economía, nº 1: 99-116.
Salazar Proaño, E. E. (2020): Configuración de la nueva Área Metropolitana de Quito: usos del suelo y escenarios futuros para la planificación (Tesis doctoral), Santiago de Chile, Chile, Repositorio Pontificia Universidad Católica de Chile.
Santana Rodríguez, L. M. & Escobar Jaramillo, L. A. & Capote, P. A. (2010): Estimación de un índice de calidad ambiental urbano, a partir de imágenes de satélite. Revista de Geografía Norte Grande, nº 45: 77-95. http://dx.doi.org/10.4067/S0718-3402201 0000100006
Santos Preciado, J. M. (1997): El planteamiento teórico multiobjetivo / multicriterio y su aplicación a la resolución de problemas medioambientales y territoriales, mediante los SIG ráster”. Espacio, Tiempo y Forma, Serie VI, Geografía, 10: 129-151. https://doi.org/10.5944/etfvi.10.1997.2547
Sernaque Camargo, O. F. & Sandoval Vaez, J. M. (2020): Sistema de información geográfica para el desarrollo de un plan de gestión urbana (Tesis Doctoral), Lima, Perú, Archivo Digital Universidad Ricardo Palma.
Serrano Martínez, J. M. (1993): Área Metropolitana de Murcia: análisis del crecimiento urbano en su borde sur, Murcia, España, EDITUM.
_____ (1996): Configuración territorial del Área Metropolitana de Murcia a finales del siglo XX, Murcia, España, EDITUM.
_____ (2004): Pautas de crecimiento de la población en la Región de Murcia, 1975-2004. Dinamismo y debilidades. Algunas consideraciones. Papeles de Geografía, nº 40: 151-171.
_____ (2005): Organización y funcionamiento del Área Metropolitana de Murcia: rasgos y problemas básicos. Murcia, España, EDITUM.
_____ & García Marín, R. (2008): La dimensión urbana en la ordenación del territorio regional: el ámbito metropolitano de Murcia. Aportaciones acerca de sus cambios recientes. Estudios románicos, vol. 16-17: 73-88.
_____ (2016): Cambios, permanencias y retos en el territorio de la Aglomeración Urbana de Murcia. Geografía Aplicada en la Región de Murcia. En XV Coloquio Ibérico de Geografía (pp. 150-179). Murcia, España, Universidad de Murcia.
Terán, M. (2004): Un mundo de ciudades. En M. Terán (Cood.). Ciudades españolas (pp. 387-401), Madrid, España, Real Academia de Historia.
Ustaoglu, E. & Sisman, S. & Aydınoglu, A. C. (2021): Determining agricultural suitable land in peri-urban geography using GIS and Multi Criteria Decision Analysis (MCDA) techniques. Ecological Modelling, vol. 455, 109610. https://doi.org/10.1016/j.ecolmodel.2021.109610
Vaquer Caballería, M. (2018): La potestas diabólica: los retos y las debilidades del planeamiento urbanístico en el Derecho español. Planur-e: territorio, urbanismo, paisaje, sostenibilidad y diseño urbano, nº 12: 1.
Vicuña, M. & Orellana, A. & Truffello, R. & Moreno, D. (2019): Integración urbana y calidad de vida: disyuntivas en contextos metropolitanos. Revista INVI, vol. 34, nº 97: 17-47. http://dx.doi.org/10.4067/S0718-83582019000300017
Zornoza Gallego, C. (2014): El SIOSE como fuente para la cuantificación del suelo urbanizado sin edificar: propuesta metodológica aplicada a la Comunidad Valenciana. Ciudad y Territorio. Estudios Territoriales, vol. 46, nº 180: 317-332.
Zúñiga Igarza, L. M. & Obrero Guisado, R. & Pérez Campdesuñer, R. & Castillo González, L. G. (2019): Perspectivas sostenibles del desarrollo: integración de la resiliencia a la ordenación urbana. Avances, vol. 21, nº 4: 394-404.
7. Listado de Acrónimos/Siglas
AEMA Agencia Europea del Medioambiente
AUM Aglomeración Urbana de Murcia
CLC Corine Land Cover
EMC Evaluación Multicriterio
GIS Geographic Information Systems
IGN Instituto Geográfico Nacional
LIC Lugares de Interés Comunitario
LIG Lugares de Interés Geológico
MCE Multi-Criteria Evaluation
MDE Modelo Digital de Elevaciones
MITECO Ministerio para la Transición Ecológica y el Reto Demográfico
PGOU Plan Generales de Ordenación Urbana
PR Períodos de Retorno
SCP Semi-Automatic Classification Plugin
SIG Sistemas de Información Geográfica
SNCZI Sistema Nacional de Cartografía de Zonas Inundables
SIOSE Sistema de Información sobre Ocupación del Suelo de España
ZEC Zonas de Especial Conservación
ZEPA Zonas de Especial Protección de Aves