DESARROLLO PROFESIONAL DOCENTE A TRAVÉS DE UN PROYECTO PARTICIPATIVO. UNA INVESTIGACIÓN COLABORATIVA
Teaching professional development through a participatory project. A collaborative research


ANA CRISTINA BLASCO-SERRANO(1), TERESA COMA-ROSELLÓ(1), ISABEL ROYO LÓPEZ(2) e ITZIAR SAN MIGUEL LAFUENTE (2)
(1) Universidad de Zaragoza (España)
(2) CEIP Los Albares de la Puebla de Alfindén, Zaragoza (España)

DOI: 10.13042/Bordon.2024.96336
Fecha de recepción: 15/09/2022• Fecha de aceptación: 08/09/2023
Autora de contacto / Corresponding autor: Ana Cristina Blasco-Serrano. E-mail: anablas@unizar.es
Cómo citar este artículo: Blasco-Serrano, A. C., Coma-Roselló, T., Royo López I. y San Miguel Lafuente, I. (2024). Desarrollo profesional docente a través de un proyecto participativo. Una investigación colaborativa. Bordón, Revista de Pedagogía, 76(1), 13-30. https://doi.org/10.13042/Bordon.2024.96336


INTRODUCCIÓN. La evolución hacia un modelo de escuela transformadora requiere que el profesorado se convierta en un facilitador para crear escenarios participativos que empoderen a la comunidad educativa. Esta investigación tiene como finalidad poner de relieve los cambios en la cultura y en la práctica educativa del profesorado a través de un proceso comunitario de reflexión y participación, a lo largo de tres años, en el marco de un proyecto europeo de innovación social, desarrollado en un centro de educación infantil y primaria. MÉTODO. Se trata de una investigación evaluativa, de tipo colaborativo, desde una perspectiva cualitativa. Sus objetivos son conocer cómo afecta al profesorado la participación de la comunidad educativa en el proyecto europeo de transformación educativa y social NEMESIS e indagar en cómo influye dicho proyecto en su práctica educativa docente y en su desarrollo profesional. Han participado en el estudio 2 investigadoras de la universidad, 35 docentes del centro educativo, 3 familiares y 16 niños y niñas. Los instrumentos y estrategias de recogida de información han sido la observación participante, revisión documental, entrevistas y grupos de discusión. RESULTADOS Y DISCUSIÓN. Los resultados muestran que la implicación en el proyecto por parte del profesorado ha supuesto cambios en su metodología y en su cultura docente hacia una mayor participación del alumnado y de la comunidad educativa, favoreciendo su desarrollo profesional y la reconstrucción de su identidad docente. Se muestra un camino posible para continuar promoviendo una escuela para que fomente la justicia social desde la experiencia de reflexión compartida.

Palabras clave: Participación, Desarrollo profesional docente, Educación para la ciudadanía global, Innovación, Investigación colaborativa.


Introducción

La forma de entender la educación por parte del profesorado en cada uno de los centros educativos conforma diferentes realidades y experiencias educativas. Si bien en las escuelas se han incorporado metodologías participativas, centradas en el alumnado, a veces se siguen utilizando patrones de una escuela más directiva, con una enseñanza centrada en el contenido y en la obtención de resultados académicos (Freire, 1975Freire, P. (1975). Pedagogy of the oppressed. Bloomsbury. ). Se necesitan docentes que, desde un rol facilitador, confíen, construyan y aprendan con el otro, fomenten la participación, den voz al alumnado, promuevan la toma de decisiones compartida, la creación colectiva y la conexión de la teoría con la práctica (Ceballos-López y Saiz-Linares, 2019Ceballos-López, N. y Saiz-Linares, A. (2019). Promoviendo la participación del alumnado en la escuela. Análisis de materiales y guías internacionales para docentes que desarrollan experiencias de voz del alumnado. Profesorado, Revista de Currículum y Formación del Profesorado, 23(1), 329-350. https://doi.org/10.30827/profesorado.v23i1.9157 ) desde una cultura participativa. Es clave que el alumnado, en un proceso de reconocimiento de sus posibilidades (Ceballos-López y Saiz-Linares, 2019Ceballos-López, N. y Saiz-Linares, A. (2019). Promoviendo la participación del alumnado en la escuela. Análisis de materiales y guías internacionales para docentes que desarrollan experiencias de voz del alumnado. Profesorado, Revista de Currículum y Formación del Profesorado, 23(1), 329-350. https://doi.org/10.30827/profesorado.v23i1.9157 ) pase a ser agente activo y construya su conocimiento desarrollando un sentido crítico y teniendo en cuenta la comunidad educativa local y global (Wang y Hoffman, 2016Wang, C. y Hoffman, D. M. (2016). Are WE the world? A critical reflection on selfhood and global citizenship education. Education Policy Analysis Archives, 24, 24-56, http://dx.doi.org/10.14507/epaa.24.2152).

En el marco de una educación transformadora, es necesario romper las paredes de la escuela, darnos cuenta de que esta forma parte de un contexto y entender que la participación comunitaria implica a profesorado, familias y alumnado, así como a otros agentes externos (Banks, 2008Banks, J. A. (2008). Diversity, group identity, and citizenship in a global age. Educational researcher, 37(3), 129-139. https://doi.org/10.1177%2F002205741419400302 ; Mesa, 2019Mesa, M. (2019). La educación para la ciudadanía global: una apuesta por la democracia. Revista Internacional de Educación para la Justicia Social, 8(1), 15-26. https://doi.org/10.15366/riejs2019.8.1.001 ). Las investigaciones señalan como uno de los obstáculos la creencia por parte del profesorado de que la responsabilidad de colaboración recae en las familias (Egido, 2020Egido, I. (2020). La colaboración familia-escuela: revisión de una década de literatura empírica en España (2010-2019). Bordón, 72(3), 65-84. https://doi.org/10.13042/Bordon.2020.79394 ). Por tanto, es necesario generar proyectos con otro tipo de vínculos que propicien un sentimiento de comunidad local y global.

El desarrollo profesional juega, en este marco, un papel determinante para poner en cuestión principios educativos, creencias y valores relativos a la participación (Mata-Benito et al., 2013Mata-Benito, P., Ballesteros-Velázquez, B. y Padilla-Carmona, M. T. (2013). Participative and transformational citizenship: analysis of discourses and learning proposals. Teoría de la Educación, 25(2), 49.). De la misma manera, es vital que la experiencia vaya mostrando realidades que pongan de relieve las contradicciones de nuestro discurso y experiencia. Estudios actuales (Azpillaga et al., 2021Azpillaga Larrea, V., Bartau Rojas, I., Aierbe Barandiaran, A. e Intxausti Intxausti, N. (2021). Formación y desarrollo profesional docente en función del grado de eficacia escolar. Revista de Educación, 393, 155-179. https://doi.org/10.4438/1988-592X-RE-2021-393-489; Saiz-Linares et al., 2019Saiz-Linares, Á., Ceballos-López, N. y Susinos-Rada, T. (2019). Voz del alumnado y mejora docente. Una investigación en centros educativos en Cantabria. Revista Complutense de Educación, 30(3), 713-728. https://doi.org/10.5209/rced.58883) muestran que los centros que buscan la inclusión educativa y social (Ainscow, 2015Ainscow, M. (2015). Towards self-improving school systems. Lessons from a city challenge. Routledge.; Vigo-Arrazola y Dieste-Gracia, 2019Vigo-Arrazola, B. y Dieste-Gracia, B. (2019). Building virtual interaction spaces between family and school. Ethnography and Education, 14(2), 206-222. https://doi.org/10.1080/17457823.2018.1431950 ) tienden a potenciar una formación más participativa y a impulsar la reflexión e investigación, además de incluir a la comunidad en la formación y comprensión de la realidad educativa (Lizasoain et al., 2016Lizasoain, L., Bereziartua, J. y Bartau, I. (2016). La formación permanente del profesorado en centros educativos de alta eficacia. Bordón, 68(2), 199-218.), lo que implica un cambio de roles y un liderazgo compartido.

Desde esta perspectiva, los procesos de participación e innovación ofrecen la oportunidad de proponer acciones alternativas y disidentes encaminadas a reconsiderar la organización de los poderes y condicionantes impuestos por las políticas educativas neoliberales dominantes (Mesa, 2019Mesa, M. (2019). La educación para la ciudadanía global: una apuesta por la democracia. Revista Internacional de Educación para la Justicia Social, 8(1), 15-26. https://doi.org/10.15366/riejs2019.8.1.001 ; Oraisón, 2016Oraisón, M. (2016). La participación como generadora y garante de democracia y ciudadanía. Revista Internacional de Educación para la Justicia Social (RIEJS), 5(1), 89-107. https://doi.org/10.15366/riejs2016.5.1 ; Vázquez et al., 2021Vázquez Recio, R., Picazo Gutiérrez, M. y López-Gil, M. (2021). Estudio de casos e innovación educativa: un encuentro hacia la mejora educativa. Investigación en la Escuela, 105, 1-10. https://doi.org/10.12795/IE.2021.i105.01). La toma de conciencia de estos procesos es vital para el cambio, especialmente cuando significa un cuestionamiento de la distribución de poderes, un cambio de roles que pone en cuestión las bases educativas para generar experiencias de ciudadanía democrática y global (Ceballos-López y Saiz-Linares, 2019Ceballos-López, N. y Saiz-Linares, A. (2019). Promoviendo la participación del alumnado en la escuela. Análisis de materiales y guías internacionales para docentes que desarrollan experiencias de voz del alumnado. Profesorado, Revista de Currículum y Formación del Profesorado, 23(1), 329-350. https://doi.org/10.30827/profesorado.v23i1.9157 ; Coma-Roselló et al., 2023Coma-Roselló, T., Blasco-Serrano, A. C., Dieste Gracia, B. y Sobradiel Sierra, N. (2023). Escuelas transformadoras. Camino hacia la ciudadanía global y la agenda 2030. Contextos Educativos. 31, 27-51. https://doi.org/10.18172/con.5453 ). Las investigaciones muestran que en estos contextos se generan cambios en el profesorado, siendo un aspecto relevante el hecho de que la reflexión crítica sobre su propia práctica docente (Castillo García et al., 2020Castillo García, M., Ramos Corpas, M. J., y Del Moral Arroyo, G. (2020). Buenas prácticas en la organización, gestión y dirección de los centros educativos. Bordón. Revista de Pedagogía, 72(1), 11-30. https://doi.org/10.13042/Bordon.2020.01.63135 ; Vigo-Arrazola et al., 2022Vigo-Arrazola, M. B., Blasco-Serrano, A. C. y Dieste, B. (2022). Education Recommendations for Inclusive Education from the National Arena in Spain. Less poetry and more facts. Journal for Critical Education Policy Studies 20(2), 275-314.; Willemse et al, 2015Willemse, T. M., ten Dam, G., Geijsel, F., van Wessum, L. y Volman, M. (2015). Fostering teachers’professional development for citizenship education. Teaching and Teacher Education, 49, 118-127. https://doi.org/10.1016/j.tate.2015.03.008) se convierta en una disposición habitual en su quehacer profesional.

Sin embargo, hay que tener en cuenta las resistencias al cambio hacia nuevas prácticas docentes que mantiene parte del profesorado. Se trata de profesorado que percibe el cambio como una posible amenaza, con una actitud negativa y poca apertura a modificar y reflexionar sus prácticas docentes (Sosa Díaz y Valverde Berrocoso, 2020Sosa Díaz, M. J. y Valverde Berrocoso, J. (2020). Perfiles docentes en el contexto de la transformación digital de la escuela. Bordón: Revista de Pedagogía, 72(1), 151-173. https://doi.org/10.13042/Bordon.2020.72965 ).

Esta nueva orientación de la práctica docente está conectada con la necesidad de incluir la participación de la comunidad educativa en el proyecto de centro y en la dinámica del aula para generar mayor compromiso social desarrollando las competencias del alumnado.

Contexto de la investigación: un nuevo marco de práctica docente

El estudio se enmarca en la experiencia de un CEIP en el proyecto europeo NEMESIS (2017-2021). En el proyecto participan profesorado, investigadoras, emprendedores sociales y mediadores para desarrollar un modelo educativo que estimule el sentido crítico del alumnado y despierte su conciencia social ante los problemas de su comunidad. Se trabajan en el proyecto competencias relacionadas con la identificación de oportunidades para transformar la sociedad, con la colaboración y construcción de relaciones sociales y con la innovación desde la acción (Esteban et al., 2022Esteban, M. B., Novella, A. y Martínez, M. (2022). Principle of progressive autonomy, participation, and recognition of agency. Substantive citizenship in the transition from childhood to adolescence. Foro de Educación, 20(1), 134-157. http://dx.doi.org/10.14516/fde.929). La clave es la participación, en la que todos los agentes de la comunidad se convierten en agentes de cambio, modificando sus relaciones jerárquicas y de poder (Colom, 2020Colom Cañellas, A.J. (2020). Sociedad civil y participación política de los actores de la educación. Una revisión. Contextos Educativos, 26, 7-22. http://doi.org/10.18172/con.4444 ). El profesorado intenta implicar a las familias y la comunidad en el proceso educativo, con el fin de lograr un proceso integral y comunitario de transformación social. Alumnado, profesorado, miembros de la comunidad, expertos en educación y en innovación social se reúnen una vez por semana en equipos heterogéneos (COL-LABs) para reflexionar y debatir propuestas, con el fin de iniciar proyectos de innovación social en el centro educativo y en la comunidad. Además, se trabaja el currículo a través de metodologías participativas y colaborativas, favoreciendo la autonomía en el alumnado, la participación social, la toma de decisiones, el trabajo en equipo y la capacidad para emprender acciones que contribuyan a la construcción de una sociedad más democrática y equitativa, a través de un proceso de dinamización de cambio metodológico respecto a su praxis docente. Algunas de las acciones que se han iniciado a partir de estas propuestas son la utilización de materiales reciclados en la asignatura de Arts para no generar más residuos, participando en esta actividad, además de alumnado y profesorado, una experta en diseño e innovación social. Igualmente, en Tecnología, el alumnado, con el apoyo de profesorado y familias para el diseño y creación de carteles, y la colaboración de la Universidad y del Ayuntamiento en la impresión y ubicación por la localidad, han propuesto, diseñado y llevado a cabo una campaña de sensibilización sobre la limpieza, el reciclaje y el cuidado del medio ambiente en su localidad. El profesorado ha ofrecido al alumnado la oportunidad de expresar sus inquietudes y sus preocupaciones sobre el entorno que les rodea, así como de proponer actuaciones para llevar a cabo en el aula, en el centro y con la comunidad. Las familias, asimismo, colaboran activamente, en los COL-LABs, en la generación de propuestas y toma de decisiones, así como en la ejecución, cuando es posible. Se pretende así, por un lado, relacionar los aprendizajes académicos con el entorno y la vida del alumnado (Jeffrey, 2006Jeffrey, B. (2006). Creative teaching and learning: towards a common discourse and practice. Cambridge Journal of Education, 36(3), 399-414. http://dx.doi.org/doi:10.1080/03057640600866015 ) y, por otro, promover que desde las materias académicas se trabajen aspectos que contribuyan al desarrollo de competencias sociales, trabajo en equipo, empatía, respeto a la diversidad, autonomía, pensamiento crítico para la resolución de problemas y la movilización de recursos en favor de un entorno más sostenible, equitativo y justo. En este marco, el equipo directivo, impulsor del proyecto, considera favorable indagar con su equipo docente y con investigadoras de la universidad cómo la participación en el proyecto ha influido en la cultura del centro y en su desarrollo profesional.

La investigación como medio para el desarrollo profesional docente

La investigación colaborativa se centra en el intercambio democrático, una asociación entre la comunidad educativa y la universidad, desde un compromiso moral y ético. En esta ocasión, las cuestiones de investigación son planteadas por los propios miembros de la comunidad educativa (Kyle y McCutcheon, 1984Kyle, D. W. y McCutcheon, G. (1984). Collaborative research: Development and issues. Journal of Curriculum Studies, 16(2), 173-179.). Así, la investigación adquiere el compromiso de promover el conocimiento a través de nuevas formas de participación y colaboración entre los y las docentes investigadores y las investigadoras de la universidad. A través de la investigación colaborativa, los participantes se comprometen y adquieren conciencia de la necesidad de reflexión, el análisis crítico y la actuación educativa (Campbell y Lassiter, 2010Campbell, E., y Lassiter, L. E. (2010). From collaborative ethnography to collaborative pedagogy: Reflections on the other side of Middletown project and community–university research partnerships. Anthropology y Education Quarterly, 41(4), 370-385. https://doi.org/10.1111/j.1548-1492.2010.01098.x. ; Lieberman, 1986Lieberman, A. (1986). Collaborative research: Working with, not working on. Educational leadership, 43(5), 28-32.) como elementos para la mejora del desarrollo profesional y el empoderamiento de la comunidad educativa. Se rompe, en consecuencia, la dicotomía entre outsiders e insiders, en una perspectiva de igualdad en cuanto a que ambos se complementan al aportar su experiencia y conocimiento, deconstruyendo así las jerarquías de la investigación más tradicional (Eikeland, 2012Eikeland, O. (2012). Action research-applied research, intervention research, collaborative research, practitioner research, or praxis research? International Journal of Action Research, 8(1), 9-44. ; Vigo-Arrazola y Dieste-Gracia, 2019Vigo-Arrazola, B. y Dieste-Gracia, B. (2019). Building virtual interaction spaces between family and school. Ethnography and Education, 14(2), 206-222. https://doi.org/10.1080/17457823.2018.1431950 ). Se investiga con la comunidad educativa, más que sobre ella (Kyle y McCutcheon, 1984Kyle, D. W. y McCutcheon, G. (1984). Collaborative research: Development and issues. Journal of Curriculum Studies, 16(2), 173-179.; Lieberman, 1986Lieberman, A. (1986). Collaborative research: Working with, not working on. Educational leadership, 43(5), 28-32.), se crean espacios de debate (Bradbury et al., 2019Bradbury, H., Waddell, S., O’Brien, K., Apgar, M., Teehankee, B. y Fazey, I. (2019). A call to Action Research for Transformations: The times demand it. Action Research, 17(1), 3-10. https://doi.org/10.1177%2F1476750319829633 ) que contribuyen a la generación de conocimiento, a la mejora de situaciones colectivas a partir de decisiones grupales compartidas y negociadas (Campbell y Lassiter, 2010Campbell, E., y Lassiter, L. E. (2010). From collaborative ethnography to collaborative pedagogy: Reflections on the other side of Middletown project and community–university research partnerships. Anthropology y Education Quarterly, 41(4), 370-385. https://doi.org/10.1111/j.1548-1492.2010.01098.x. ). En este marco, es importante reconocer el papel de los y las participantes de la investigación, clarificando los roles y las tareas de cada participante, de manera que los y las investigadoras docentes, así como las investigadoras de la universidad sean consumidores y generadores de conocimiento.

De esta manera, los y las docentes del centro se plantean las siguientes cuestiones de investigación:

Método

Se trata de una investigación evaluativa (Buendía et al., 2012Buendía Eisman, L., Expósito López, J. y Sánchez Martín, M. (2012). Investigación evaluativa de programas de formación profesional para el empleo en el ámbito local. Revista de Investigación Educativa, 30(1), 161-179. https://doi.org/10.6018/rie.30.1.115971 ), en la que se analiza el desarrollo del proyecto de innovación educativa y social NEMESIS y su repercusión en el desarrollo profesional docente del profesorado participante, desde una perspectiva de investigación colaborativa (Campbell y Lassiter, 2010Campbell, E., y Lassiter, L. E. (2010). From collaborative ethnography to collaborative pedagogy: Reflections on the other side of Middletown project and community–university research partnerships. Anthropology y Education Quarterly, 41(4), 370-385. https://doi.org/10.1111/j.1548-1492.2010.01098.x. ; Lieberman, 1986Lieberman, A. (1986). Collaborative research: Working with, not working on. Educational leadership, 43(5), 28-32.). Los principales objetivos de la evaluación son:

Participantes

En la investigación participaron 2 investigadoras de la universidad, los 35 miembros del claustro, 3 familiares y 16 niños y niñas de Educación Primaria (tabla 1). El equipo impulsor y dinamizador de la investigación está formado por las dos investigadoras y las tres docentes-investigadoras del equipo directivo del centro.

Tabla 1. Participantes de la investigación
Participantes Acrónimo
Profesorado Directora del centro educativo (D1)
Jefa de estudios del centro educativo (D2)
Secretaria (D7)
30 maestras y 2 maestros
D
Alumnado 14 niñas
3 niños
Al
Familiares 2 madres y 1 padre F
Investigadoras de universidad 2 investigadoras Inv

Estrategias de recogida de información y procedimiento de investigación

Las estrategias de recogida de información incluyen 11 entrevistas semiestructuradas, 6 grupos de discusión, observación participante y revisión de documentación en torno al centro y al proyecto NEMESIS durante tres cursos escolares (figura 1).

Figura 1. Proceso de recogida de información

Imagen

[View full size] [Descargar tamaño completo]

La investigación se inició en 2018-2019, cuando el equipo directivo solicitó apoyo a las investigadoras de la universidad para iniciar un proceso de reflexión y evaluación, a través de la investigación, sobre los cambios que se produjeran en sus creencias, su praxis y su cultura docente a partir de la participación en el proyecto NEMESIS. Tanto las investigadoras como las docentes del equipo directivo se comprometieron a realizar el seguimiento de los cambios y de las dificultades y oportunidades, facilitando momentos de reflexión e investigación para el profesorado en conexión con su desarrollo profesional e identidad docente. La colaboración entre el equipo directivo, el profesorado y las investigadoras ha permitido reflexionar sobre las necesidades de cambio en la práctica y las creencias del profesorado, ocasionadas por las demandas y necesidades generadas por la implicación en el proyecto del alumnado y las familias. Se inicia así un proceso de recogida de información que continúa durante todo el proceso de investigación (tabla 2). Asimismo, al inicio de la investigación, se procede a comunicar al resto del profesorado el proceso de investigación para solicitar su participación activa, con una respuesta positiva unánime por parte de todo el claustro.

Tabla 2. Estrategias de recogida de información y participantes
Fecha Estrategias de recogida de información Participantes
Durante todo el proceso Revisión de documentación Inv1, Inv2
Docentes
Observación participante, diario de investigación (DI) Investigadoras
D1
D2
D7
Mayo 2019 Grupo discusión con alumnado (GDAl) 14 niñas
3 niños
Grupo discusión mixto (GDMix) F1 (madre)
F2 (madre)
F3 (padre)
D1
D2
Octubre 2019 Grupo discusión con todo el equipo docente (GDD1) Docentes (D1-D35)
Entrevista a docentes (Ent1) D1, D2, D3, D4, D5, D6
Junio 2020 Entrevista a docentes (Ent2) D1 (miembro equipo directivo)
D2 (miembro equipo directivo)
D10 (maestra Educación Infantil)
D11 (maestra Educación Primaria)
D12 (maestra Educación Primaria)
Junio 2021 Grupo discusión con todo el claustro (GDD2) Docentes (D1-D35)

Con el fin de realizar una evaluación inicial, al finalizar el primer curso (2018-2019) de participación en el proyecto se llevaron a cabo dos grupos de discusión. En uno de ellos participaron 16 niños y niñas (GDAl), se centró en los cambios que percibían los niños y niñas en su relación y sus posibilidades de participación con la comunidad y con el profesorado. En el grupo de discusión mixto (GDMix) participaron el profesorado y las familias. Las cuestiones que guiaron el grupo de discusión fueron: “¿Qué podemos hacer para mejorar la participación del alumnado en el centro y en la comunidad educativa?” y “¿Cómo mejorar la participación del profesorado?”.

Al inicio del segundo año de funcionamiento del proyecto (2019-2020), se realizó un grupo de discusión con los 35 integrantes del claustro docente (GDD1), con el fin realizar una evaluación previa del proyecto y un estudio sobre la transformación durante los dos últimos cursos (Coma-Roselló et al., 2022Coma-Roselló, T., Blasco-Serrano, A. C., y Echevarría del Álamo, A. B. (2022). Developing Critical Global-Citizenship through a Social Innovation project in an Elementary School. International Journal of Sociology of Education, 11(2). https://www.hipatiapress.com/hpjournals/index.php/rise/article/view/9161 ). A los equipos se les plantearon cinco tópicos para la reflexión: influencia del proyecto en la metodología docente; beneficios que está aportando a la comunidad educativa; retos del profesorado para mejorar la participación y el proyecto; cambios generados en la cultura docente; y dificultades percibidas y futuros retos. Al final de la sesión, cada equipo compartió y discutió sus percepciones y conclusiones con el resto de los equipos. El proceso de reflexión durante esta sesión dio un impulso al proceso de investigación, tal y como explica la directora del centro: “Al principio parecía como que iba a ser lo mismo que otras veces. Pero a través de la formación, de la sesión de reflexión en el equipo docente, con la colaboración con la universidad, se inició el camino” (D1).

Con el fin de profundizar en las percepciones del profesorado sobre el proceso de dinamización y desarrollo del proyecto en relación con su desarrollo profesional, se realizaron 6 entrevistas a docentes (Ent1). Se seleccionaron 3 maestras con alto grado de implicación en el proyecto, siendo 2 del equipo directivo, y 3 implicadas de forma más indirecta. La entrevista se diseñó a partir de los objetivos de investigación y de la literatura científica. Así, un primer bloque se centró en conocer cómo la participación en el proyecto había influido en la metodología y práctica profesional, qué cambios se habían implementado y el motivo y sentido del cambio. El segundo bloque se centró en las dificultades, posibilidades y retos percibidos, teniendo en cuenta los procesos de resistencia y la organización de las estructuras sociales y de poder, tanto en docentes como en comunidad educativa (Mesa, 2021; Oraisón, 2016Oraisón, M. (2016). La participación como generadora y garante de democracia y ciudadanía. Revista Internacional de Educación para la Justicia Social (RIEJS), 5(1), 89-107. https://doi.org/10.15366/riejs2016.5.1 ). Al final de 2019-2020, se realizó una segunda entrevista semiestructura (Ent2) a 5 docentes para indagar en las fases e hitos del proceso del proyecto, necesidades, cambios, facilitadores y aprendizajes adquiridos durante el proceso.

Finalizando el tercer curso del proyecto (2020-2021), se realizó un segundo grupo de discusión con todo el claustro (GDD2) que permitió indagar en cómo el proyecto había influido en su desarrollo profesional y en las oportunidades y limitaciones surgidas. De esta manera, los grupos de discusión abrieron vías de comunicación para compartir inquietudes y motivaciones, a la vez que visibilizar limitaciones y establecer nuevos retos.

La recogida de información giró en torno a dos claves según el momento de la investigación. En el momento inicial, la investigación se centró en analizar las necesidades de cambio —a nivel metodológico, de participación y de cultura docente— en relación con la participación en el centro y en la comunidad educativa. En los momentos posteriores, la investigación puso el foco en cómo la participación en el proyecto influía en el desarrollo profesional del profesorado, y, más concretamente, en su papel como promotores o participantes de cambios metodológicos y de cultura docente (figura 2), así como en las dificultades y retos.

Figura 2. Claves para la recogida de información

Imagen

[Descargar tamaño completo]

Tanto las entrevistas como los grupos de discusión fueron organizadas entre las investigadoras y las docentes del equipo directivo. Las tres docentes miembros del equipo directivo y las dos investigadoras fueron recogiendo aquellas percepciones y observaciones consideradas como relevantes en el diario de investigación. De esta manera, el diario proporcionó un espacio para la reflexión sobre el proceso.

Análisis de la información

Todos los datos obtenidos a lo largo del proceso investigador fueron transcritos y se analizaron mediante la teoría fundamentada (Charmaz, 2006Charmaz, K. (2006). Constructing grounded theory: A practical guide through qualitative analysis. SAGE.), buscando patrones desde una abstracción conceptual. El proceso de análisis se realizó de manera sistemática a través de diferentes fases interconectadas de construcción y reconstrucción de categorías: 1) las investigadoras realizaron una codificación inicial con el fin de encontrar las claves a partir de los datos recogidos durante el primer curso escolar de la investigación; 2) esta codificación fue contrastada conjuntamente con las tres maestras más implicadas en la investigación, analizando la relación conceptual entre la información ya clasificada y los nuevos datos recogidos a lo largo del segundo año de investigación; 3) finalmente, se procedió a una reconfiguración y saturación de las categorías hasta llegar a las categorías definitivas por parte de maestras e investigadoras; 4) tras el ajuste definitivo de la codificación, investigadoras y maestras analizaron la relación entre categorías y subcategorías y el porqué de esas relaciones mediante un proceso inductivo y deductivo concluyendo así con una categorización axial.

En consecuencia, maestras e investigadoras reflexionaron y compartieron, de manera continua, los avances de la investigación, rompiendo las jerarquías establecidas habitualmente en la investigación y cristalizando una interpretación más holística y válida de los datos (Eikeland, 2012Eikeland, O. (2012). Action research-applied research, intervention research, collaborative research, practitioner research, or praxis research? International Journal of Action Research, 8(1), 9-44. ; Oraisón et al., 2019Oraisón, M., Núñez, C. I., González Foutel, L. M., García Barros, M. C., Gómez, F. A., Amargán, M. L. y Belsky, D. (2019). Acompañamiento en la creación, consolidación y funcionamiento de la mesa de gestión del centro de promoción comunitaria de los barrios Paloma de la Paz y Ongay de la ciudad de Corrientes. En P. Yáñez, R. Rébola y M. Suárez Elías (comps.), Procesos y Metodologías Participativas. JSTOR.).

Resultados

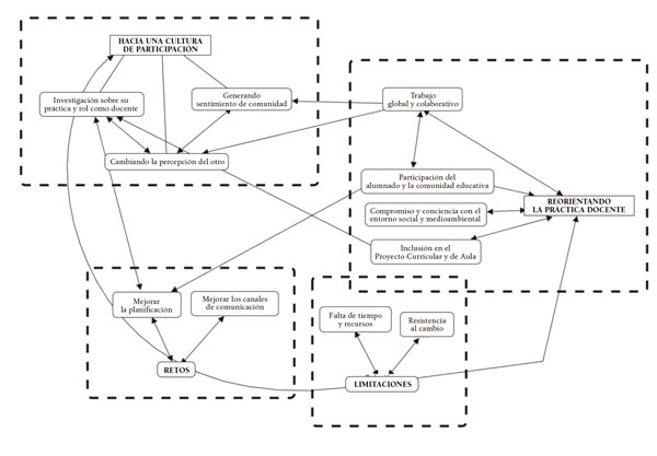
Durante todo el proceso de investigación se han observado cambios en el profesorado en sus percepciones y creencias sobre la cultura de participación, así como en su práctica docente. Asimismo, los participantes son conscientes de las limitaciones que encuentran en el proceso de transformación a la vez que proponen retos de cara al futuro (figura 3).

Figure 3. Mapa de categorías

Imagen

[View full size] [Descargar tamaño completo]

Hacia una cultura de participación

En sintonía con estudios previos (Bellido, 2021Bellido Cala, J. Al. (2021). Participación de las familias, acción tutorial y orientación desde la justicia social. REOP-Revista Española de Orientación y Psicopedagogía, 32(1), 76-91. https://doi.org/10.5944/reop.vol.32.num.1.2021.30741 ; Castillo García et al., 2020Castillo García, M., Ramos Corpas, M. J., y Del Moral Arroyo, G. (2020). Buenas prácticas en la organización, gestión y dirección de los centros educativos. Bordón. Revista de Pedagogía, 72(1), 11-30. https://doi.org/10.13042/Bordon.2020.01.63135 ; Coleman, 1992Coleman, J. S. (1992). The rational reconstruction of society: 1992 presidential address. American Sociological Review, 1-15.; Coma-Roselló et al., 2023Coma-Roselló, T., Blasco-Serrano, A. C., Dieste Gracia, B. y Sobradiel Sierra, N. (2023). Escuelas transformadoras. Camino hacia la ciudadanía global y la agenda 2030. Contextos Educativos. 31, 27-51. https://doi.org/10.18172/con.5453 ; Egido, 2020Egido, I. (2020). La colaboración familia-escuela: revisión de una década de literatura empírica en España (2010-2019). Bordón, 72(3), 65-84. https://doi.org/10.13042/Bordon.2020.79394 ; Vigo-Arrazola y Dieste-Gracia, 2019Vigo-Arrazola, B. y Dieste-Gracia, B. (2019). Building virtual interaction spaces between family and school. Ethnography and Education, 14(2), 206-222. https://doi.org/10.1080/17457823.2018.1431950 ), los primeros resultados hacen referencia a la toma de conciencia por parte del profesorado de la importancia de la participación y colaboración de profesorado, familias y comunidad educativa en el proceso educativo, quedando patente en la declaración de una de las profesoras, miembro del equipo directivo: “Nos hemos dado cuenta de que los niños y las familias tienen mucho que decir” (D10.Ent.2).

En este sentido, se observa un cambio en las expectativas y creencias del profesorado, que nutren y vertebran su desarrollo profesional. La investigación sobre su práctica y su rol como docente en interacción con el alumnado y con la comunidad educativa ha favorecido la creación de nuevas estructuras sociales en las que los miembros se benefician unos de otros:

Un cambio importante ha sido aprender a reflexionar al estar en contacto con expertos de diferentes áreas: filosofía, emprendimiento, evaluación, innovación... Cada uno de estos expertos analiza con detalle los aspectos del proyecto relacionados con su campo. Ver cómo realizan este análisis, cómo analizan los diferentes puntos de vista, la evolución y los resultados... me ha enseñado a realizar el análisis de mi trabajo de un modo más pautado, más científico (D1.Ent2).

Se observa en el devenir del proyecto una evolución positiva en su capacidad de reflexión crítica sobre su práctica docente: “Es sorprendente que en el equipo docente se hayan pedido reuniones periódicas para intercambiar experiencias y formas de actuar en clase” (D3.GD2). La reflexión crítica y la investigación colaborativa sobre su práctica educativa permite deconstruir y reconstruir las creencias, y generar los nuevos conocimientos y valores que conforman su cultura pedagógica y favorecen su desarrollo profesional (Brydon-Miller y Maguire, 2009Brydon-Miller, M. y Maguire, P. (2009) Participatory action research: contributions to the development of practitioner inquiry in education. Educational Action Research, 17(1), 79-93. https://doi.org/10.1080/09650790802667469 ; Kyle y McCutcheon, 1984Kyle, D. W. y McCutcheon, G. (1984). Collaborative research: Development and issues. Journal of Curriculum Studies, 16(2), 173-179.). Esto está muy vinculado a los cambios en relación con la percepción del otro: “A través del proyecto me he replanteado dar mayor responsabilidad al alumnado y hacerle partícipe de forma más activa en las tareas y en el planteamiento en el aula” (D4.Ent1). En la misma línea, un maestro (D21) insiste: “Se igualan los roles entre alumnado, profesorado y familia, lo que implica un cambio de percepción” (DI.Inv1.20/05/2019). De esta manera, el profesorado toma conciencia de la importancia de su cambio de rol, confiando en el otro como agente del proceso de aprendizaje compartido (Barros et al., 2022Barros, R. M., Monteiro, A. y Leite, C. (2022). Participación de los jóvenes: un nuevo enfoque basado en las intersecciones entre los modelos, los puntos de vista y las políticas europeas. Bordón, 74(1), 11-28. https://doi.org/10.13042/Bordon.2022.89318 ). En este esfuerzo colectivo, los y las participantes, tras la implicación en las actividades propuestas por el centro, sintieron que formaban parte del proceso educativo (Vigo-Arrazola y Dieste-Gracia, 2019Vigo-Arrazola, B. y Dieste-Gracia, B. (2019). Building virtual interaction spaces between family and school. Ethnography and Education, 14(2), 206-222. https://doi.org/10.1080/17457823.2018.1431950 ), que aportaban valor a los procesos de aprendizaje y a la comunidad, generando un sentimiento compartido de comunidad: “Este tema implica algo social de todos los niveles juntos y hacer algo por el pueblo en general, no que hago esto de matemáticas, sino algo que comprende a todos” (D2.GD2). La generación del sentimiento de pertenencia a la comunidad y el reconocimiento del resto de agentes educativos y sociales implicados como agentes políticos (Oraisón et al., 2019Oraisón, M., Núñez, C. I., González Foutel, L. M., García Barros, M. C., Gómez, F. A., Amargán, M. L. y Belsky, D. (2019). Acompañamiento en la creación, consolidación y funcionamiento de la mesa de gestión del centro de promoción comunitaria de los barrios Paloma de la Paz y Ongay de la ciudad de Corrientes. En P. Yáñez, R. Rébola y M. Suárez Elías (comps.), Procesos y Metodologías Participativas. JSTOR.) van ligados al cambio en la percepción del otro. Así, una maestra comenta que ha cambiado sus expectativas sobre lo que es posible hacer con la comunidad:

Los aspectos que han influido en el cambio han sido fundamentalmente la unidad del equipo docente y la buena respuesta en cuanto a participación e implicación de alumnado y familias. […] Ayudar a las familias a educar en construir algo juntos, desarrolla esa dimensión social y ciudadana del alumnado, en un proyecto muy cercano y significativo para ellos (D5.Ent1).

A pesar del progreso logrado, el profesorado incide en el desafío que todavía supone la participación de las familias (Bellido, 2021Bellido Cala, J. Al. (2021). Participación de las familias, acción tutorial y orientación desde la justicia social. REOP-Revista Española de Orientación y Psicopedagogía, 32(1), 76-91. https://doi.org/10.5944/reop.vol.32.num.1.2021.30741 ; Colom, 2020Colom Cañellas, A.J. (2020). Sociedad civil y participación política de los actores de la educación. Una revisión. Contextos Educativos, 26, 7-22. http://doi.org/10.18172/con.4444 ; Egido, 2020Egido, I. (2020). La colaboración familia-escuela: revisión de una década de literatura empírica en España (2010-2019). Bordón, 72(3), 65-84. https://doi.org/10.13042/Bordon.2020.79394 ) y del resto de la comunidad educativa. Es cada vez más consciente del valor de la participación de la comunidad educativa (Coleman, 1992Coleman, J. S. (1992). The rational reconstruction of society: 1992 presidential address. American Sociological Review, 1-15.; Epstein, 2001Epstein, J. L. (2001). School, family and community partnerships. Preparing educators and improving schools. Westview.) para romper con la verticalidad de las relaciones y redistribuir el poder entre las diferentes instituciones y agentes participantes (Bragg, 2007Bragg, S. (2007). “Student voice” and governmentality: The production of enterprising subjects? Discourse: studies in the cultural politics of education, 28(3), 343-358. https://doi.org/10.1080/01596300701458905 ): “Se genera un proyecto común, sin jerarquías” (D3.Ent1). Una docente lo señala en la última entrevista: “Todos tiramos un poco del carro: comunidad, profesorado, niños y familias; nos hemos dado cuenta de que los niños y las familias tienen mucho que decir” (D10.Ent2). Igualmente, una docente señala el cambio en relación con la implicación de las familias: “Las familias conocen mejor el centro y entienden mejor y comparten el sentido de la metodología” (DI.Inv2.19/11/2020). Para lograr este desafío es necesario llevar a cabo iniciativas encaminadas a que todos los agentes de la comunidad educativa adquieran un papel activo, con cambios metodológicos, didácticos y organizativos.

Reorientando la práctica docente

La implicación en el proyecto, la investigación y la autocrítica han generado una reorientación de la práctica docente (Campbell y Lassiter, 2010Campbell, E., y Lassiter, L. E. (2010). From collaborative ethnography to collaborative pedagogy: Reflections on the other side of Middletown project and community–university research partnerships. Anthropology y Education Quarterly, 41(4), 370-385. https://doi.org/10.1111/j.1548-1492.2010.01098.x. ; Lieberman, 1986Lieberman, A. (1986). Collaborative research: Working with, not working on. Educational leadership, 43(5), 28-32.), especialmente, en relación con la metodología. El trabajo colaborativo y globalizado destaca como una de las claves metodológicas en las que se reorienta la práctica docente (Barros et al., 2022Barros, R. M., Monteiro, A. y Leite, C. (2022). Participación de los jóvenes: un nuevo enfoque basado en las intersecciones entre los modelos, los puntos de vista y las políticas europeas. Bordón, 74(1), 11-28. https://doi.org/10.13042/Bordon.2022.89318 ; Gibbons, 2002Gibbons, P. (2002). Scaffolding language, scaffolding learning. Heinemann.; Sales et al., 2018Sales, A., Traver, J. A. y García, R. (2011). Action research as a school-based strategy in intercultural professional development for teachers. Teaching and Teacher Education, 27(5), 911-919. https://doi.org/10.1016/j.tate.2011.03.002 ): “Con el proyecto NEMESIS se comprueba la importancia que tienen todo tipo de metodologías que abordan la educación desde una perspectiva global y en la que todos son importantes para avanzar en la sociedad” (D2.Ent1).

Con relación al trabajo colaborativo y global, emerge en el proceso el cambio de percepción del otro, especialmente la confianza en el alumnado: “No confiábamos del todo en los niños, pero han demostrado que se puede confiar en ellos (DI.Inv1.20/05/2019). La colaboración se lleva a cabo entre el profesorado y con el alumnado, incluyendo la participación con las familias y la comunidad educativa. En este sentido, la directora comentó en la primera entrevista: “Nosotras habíamos trabajado en equipo entre nosotras, entre las profesoras. Pero trabajar con padres y niños a la vez, no lo habíamos hecho” (D1.Ent1). Así, desde el centro (Epstein, 2001Epstein, J. L. (2001). School, family and community partnerships. Preparing educators and improving schools. Westview.; Vigo-Arrazola y Dieste-Gracia, 2019Vigo-Arrazola, B. y Dieste-Gracia, B. (2019). Building virtual interaction spaces between family and school. Ethnography and Education, 14(2), 206-222. https://doi.org/10.1080/17457823.2018.1431950 ) se ha invitado a familias y otros agentes de la comunidad a participar activamente en diversas actividades, con el fin integrarlos en la cotidianidad de su práctica docente (Martín y Gairín, 2007Martín Bris, M. y Gairín Sallán, J. (2007). La participación de las familias en la educación: un tema por resolver. Bordón. Revista de Pedagogía, 59(1). https://recyt.fecyt.es/index.php/BORDON/article/view/36840 ). De esta manera, en relación con el sentimiento de pertenencia a la comunidad, la participación de las familias en las actividades del centro evoluciona poco a poco en sentido positivo. Se pasa, en el inicio del proyecto, de una escasa participación de las familias “[…] necesitamos hacer más para involucrar a los niños y padres que en este momento son más difíciles de alcanzar” (D6.Ent2), a un aumento considerable del nivel de participación de estas “[…] las familias conocen mejor el centro y entienden mejor y comparten el sentido de la metodología” (D1.DI.19/11/2020).

Otro aspecto relevante de cambio en la práctica educativa es la realización de actuaciones con relación al compromiso y conciencia con el entorno social y medioambiental. A partir de la reflexión sobre su práctica docente y en relación con el sentimiento de pertenencia a la comunidad, los y las docentes se implican en la situación de la comunidad local y global, lo que se traduce en actuaciones de promoción de competencias de toma de decisiones y de participación en su comunidad, necesarias para el compromiso con la transformación social desde una perspectiva democrática.

Para profundizar en esta ciudadanía es necesario promoverla desde la infancia (Coma-Roselló et al., 2023Coma-Roselló, T., Blasco-Serrano, A. C., Dieste Gracia, B. y Sobradiel Sierra, N. (2023). Escuelas transformadoras. Camino hacia la ciudadanía global y la agenda 2030. Contextos Educativos. 31, 27-51. https://doi.org/10.18172/con.5453 ; Esteban et al., 2022Esteban, M. B., Novella, A. y Martínez, M. (2022). Principle of progressive autonomy, participation, and recognition of agency. Substantive citizenship in the transition from childhood to adolescence. Foro de Educación, 20(1), 134-157. http://dx.doi.org/10.14516/fde.929), preparando en la competencia para elegir y tomar decisiones, y en el compromiso con el medio ambiente, la transformación social, la igualdad y la equidad: “Hay nuevos retos que consisten en hacer instrumentos con material reciclado en música o utilizar material reciclado como tapones para la metodología ABN” (D1.DI.01/06/2021). En la misma línea, otra maestra comenta que empezó a incluir valores de compromiso social en sus clases: “En Science or Literacy, puedo hacer referencia a cambios sociales, emprendimiento, crear nuevas ideas para resolver problemas de nuestro tiempo, con una actitud activa e inclusiva, y que todos salgan beneficiados” (D6.Ent1).

Durante el desarrollo del proyecto, como resultado de la investigación sobre cómo afianzar los cambios en la práctica docente y en la cultura pedagógica, emerge otro de los aspectos clave, la inclusión de los cambios en el proyecto curricular. El profesorado manifiesta que para que estos cambios se consoliden y sean sostenibles en el tiempo, se han de reflejar en el proyecto curricular: “Los valores y aprendizajes de innovación social deben incluirse en los criterios de evaluación del currículo oficial de cada área” (D7.GD2).

Retos del profesorado

En relación con el desafío de continuar favoreciendo la implicación y la participación de toda la comunidad educativa, los docentes se cuestionan cómo podrían mejorar los canales de comunicación, con el fin de reducir los desequilibrios de poder y establecer nuevas relaciones de simetría entre los diferentes agentes participantes (Biesta, 2011Biesta, G. J. (2011). Learning democracy in school and society. Brill Sense.; Vigo-Arrazola y Dieste-Gracia, 2019Vigo-Arrazola, B. y Dieste-Gracia, B. (2019). Building virtual interaction spaces between family and school. Ethnography and Education, 14(2), 206-222. https://doi.org/10.1080/17457823.2018.1431950 ). Un profesor sugiere en una reunión que hay que “[…] mejorar los canales de comunicación para tener a toda la comunidad educativa bien informada”. (DI.Inv1.15/01/2020).

En relación con el reto anterior, otro de los retos que emergen en el proceso de investigación es la necesidad de una buena planificación (Azpillaga et al., 2021Azpillaga Larrea, V., Bartau Rojas, I., Aierbe Barandiaran, A. e Intxausti Intxausti, N. (2021). Formación y desarrollo profesional docente en función del grado de eficacia escolar. Revista de Educación, 393, 155-179. https://doi.org/10.4438/1988-592X-RE-2021-393-489; Lluch-Molins y Cano-García, 2022Lluch-Molins, L. y Cano-García, E. (2022). Diseño y validación de un instrumento para la evaluación competencial en el marco del desarrollo profesional docente. Revista Electrónica Interuniversitaria de Formación del Profesorado, 25(2), 79-91. https://doi.org/10.6018/reifop.514961 ), necesaria para la mejora de la comunicación, la coordinación y el desarrollo de estrategias democráticas de participación (Mata-Benito et al., 2013Mata-Benito, P., Ballesteros-Velázquez, B. y Padilla-Carmona, M. T. (2013). Participative and transformational citizenship: analysis of discourses and learning proposals. Teoría de la Educación, 25(2), 49.). Así lo relata la directora del centro en la entrevista: “Me gustaría que las familias participaran más. Necesitamos planificar el proyecto, darle mayor difusión, necesitamos más tiempo” (D1.Ent2).

Limitaciones

De acuerdo con otros estudios previos (Coma-Roselló et al., 2020Coma-Roselló, T., Blasco-Serrano, A. C., y Dieste Gracia, B. (2020). Sentido y significado de la Educación para la Ciudadanía Global. Revista Iberoamericana de Estudios de Desarrollo, 9(2), 6-28. https://doi.org/10.26754/ojs_ried/ijds.352 ), una limitación que manifiestan los y las docentes es la falta de tiempo para investigar, reflexionar y planificar su actuación educativa en relación con la participación: “Casi todos los maestros, tenemos los horarios completos o no tenemos ninguna hora en la que poder preparar o juntarnos con otro compañero o pensar juntos” (D26.DDD2). Asimismo, la resistencia al cambio por parte del profesorado a introducir nuevas prácticas más inclusivas y participativas (Echeita, 2013; Vigo-Arrazola et al., 2022Vigo-Arrazola, M. B., Blasco-Serrano, A. C. y Dieste, B. (2022). Education Recommendations for Inclusive Education from the National Arena in Spain. Less poetry and more facts. Journal for Critical Education Policy Studies 20(2), 275-314.) emerge como una limitación: “Al principio costó un poco, hubo maestros que no entendían que los alumnos en el horario de recreo prefirieran estar haciendo algo relacionado con el proyecto antes que bajar al patio” (D2.Ent2).

Conclusiones

La mirada crítica y en profundidad de los complejos fenómenos que se dan en la realidad del centro ha permitido tanto a las investigadoras como al alumnado, profesorado y resto de la comunidad comprender la realidad educativa del centro para, a partir de este conocimiento, transformarla (Woods y Smith, 2016Wood, P. y Smith, J. (2016). Educational research: Taking the plunge. Crown House.). La colaboración entre los agentes educativos ha contribuido a una reflexión conjunta, enriqueciéndose con las aportaciones de cada uno de ellos para transformar las prácticas encaminadas a la construcción de una comunidad más democrática y participativa (Epstein, 2001Epstein, J. L. (2001). School, family and community partnerships. Preparing educators and improving schools. Westview.; Oraisón et al., 2019Oraisón, M., Núñez, C. I., González Foutel, L. M., García Barros, M. C., Gómez, F. A., Amargán, M. L. y Belsky, D. (2019). Acompañamiento en la creación, consolidación y funcionamiento de la mesa de gestión del centro de promoción comunitaria de los barrios Paloma de la Paz y Ongay de la ciudad de Corrientes. En P. Yáñez, R. Rébola y M. Suárez Elías (comps.), Procesos y Metodologías Participativas. JSTOR.).

La investigación ha supuesto una deconstrucción y reconstrucción de los conocimientos y de las creencias pedagógicas en el profesorado, a nivel individual y compartido con el equipo docente, lo que puede ser muy liberador y puede ayudar a cambiar roles y relaciones de poder (Biesta, 2011Biesta, G. J. (2011). Learning democracy in school and society. Brill Sense.), que están, de hecho, favoreciendo la convivencia y generando una mayor cohesión social. El profesorado ha iniciado el proceso de toma de conciencia de la importancia de un clima de participación abierto a la comunidad educativa, con agentes procedentes de diferentes ámbitos y edades (Knowles, 2018Knowles, R. T. (2018). Teaching Who You Are: Connecting Teachers’ Civic Education Ideology to Instructional Strategies. Theory and Research in Social Education, 46(1), 68-109. https://doi.org/10.1080/00933104.2017.1356776 ) como formación para el desarrollo de una ciudadanía crítica (Sales et al., 2011Sales, A., Traver, J. A. y García, R. (2011). Action research as a school-based strategy in intercultural professional development for teachers. Teaching and Teacher Education, 27(5), 911-919. https://doi.org/10.1016/j.tate.2011.03.002 ). Se observa que el diálogo y el cuestionamiento invitan al alumnado y a la comunidad educativa a romper con las barreras creadas por las estructuras de poder establecidas (Barros et al., 2022Barros, R. M., Monteiro, A. y Leite, C. (2022). Participación de los jóvenes: un nuevo enfoque basado en las intersecciones entre los modelos, los puntos de vista y las políticas europeas. Bordón, 74(1), 11-28. https://doi.org/10.13042/Bordon.2022.89318 ; Freire, 1975Freire, P. (1975). Pedagogy of the oppressed. Bloomsbury. ), en favor de una transformación hacia un mundo más equitativo y justo. El proceso de investigación compartido ha favorecido la comprensión de la importancia de confiar en el alumnado, otorgando libertad para la toma de decisiones y la capacidad del pensamiento crítico (Barros et al., 2022Barros, R. M., Monteiro, A. y Leite, C. (2022). Participación de los jóvenes: un nuevo enfoque basado en las intersecciones entre los modelos, los puntos de vista y las políticas europeas. Bordón, 74(1), 11-28. https://doi.org/10.13042/Bordon.2022.89318 ; Mitra y Serriere, 2012Mitra, D. L. y Serriere, S. C. (2012). Student Voice in Elementary School Reform: Examining Youth Development in Fifth Graders. American Educational Research Journal, 49, 4, 743-774. https://doi.org/10.3102/0002831212443079 ), en definitiva, ha contribuido al desarrollo profesional del profesorado participante. Esto ha supuesto una ruptura con las estructuras de poder establecidas, generando nuevas estructuras organizativas (Coleman, 1992Coleman, J. S. (1992). The rational reconstruction of society: 1992 presidential address. American Sociological Review, 1-15.), en las que todos los participantes se encuentran en una situación de equidad, donde el aprendizaje es comunitario, a través del diálogo y la colaboración (Gibbons, 2002Gibbons, P. (2002). Scaffolding language, scaffolding learning. Heinemann.; Oraisón et al., 2019Oraisón, M., Núñez, C. I., González Foutel, L. M., García Barros, M. C., Gómez, F. A., Amargán, M. L. y Belsky, D. (2019). Acompañamiento en la creación, consolidación y funcionamiento de la mesa de gestión del centro de promoción comunitaria de los barrios Paloma de la Paz y Ongay de la ciudad de Corrientes. En P. Yáñez, R. Rébola y M. Suárez Elías (comps.), Procesos y Metodologías Participativas. JSTOR.). Así, el proceso de evaluación e investigación ha proporcionado la posibilidad a la comunidad educativa de aunar acción, reflexión, teoría y práctica, de manera democrática y participativa. Ello ha posibilitado visibilizar el reto de reconstruir los vínculos entre los diferentes agentes de la comunidad educativa (Biesta, 2011Biesta, G. J. (2011). Learning democracy in school and society. Brill Sense.) y cambiar la forma de planificación y coordinación (Azpillaga et al., 2021Azpillaga Larrea, V., Bartau Rojas, I., Aierbe Barandiaran, A. e Intxausti Intxausti, N. (2021). Formación y desarrollo profesional docente en función del grado de eficacia escolar. Revista de Educación, 393, 155-179. https://doi.org/10.4438/1988-592X-RE-2021-393-489), para que se faciliten estrategias de participación que incluyan a la comunidad (Vigo-Arrazola y Dieste-Gracia, 2019Vigo-Arrazola, B. y Dieste-Gracia, B. (2019). Building virtual interaction spaces between family and school. Ethnography and Education, 14(2), 206-222. https://doi.org/10.1080/17457823.2018.1431950 ). Para hacer posible este reto, será necesario cambiar las prioridades de esa nueva cultura participativa, encontrando nuevos espacios de reflexión y de planificación.

Finalmente, merece la pena señalar que los y las participantes se han comprometido, desde la investigación y la actuación, a la creación de conocimiento, desarrollo profesional y construcción de una comunidad democrática, reconfigurando su identidad profesional (Santamaría-Cárdaba et al., 2018Santamaría-Cárdaba, N., Torrego Egido, L. y Ortiz de Santos, R. (2018). Identidad profesional docente y movimientos de renovación pedagógica. Tendencias Pedagógicas. https://doi.org/10.15366/tp2018.32.013 ) hacia una transformación social, más sostenible y justa para todas las personas.

Agradecimientos

Agradecemos al profesorado y a la comunidad educativa del CEIP Los Albares y a Iván Diego de Valnalon su inestimable colaboración.

Este estudio se ha realizado en el marco de NEMESIS, programa de investigación e innovación H2020 de la Unión Europea, bajo el acuerdo de subvención n.º 770348. Asimismo, es la antesala del proyecto I+D+i. “Desafiando la estigmatización. Discursos y prácticas creativas e inclusivas con medios digitales en escuelas de ‹especial complejidad” (DesEi) (PID2020-112880RB 100).

Referencias bibliográficas

Ainscow, M. (2015). Towards self-improving school systems. Lessons from a city challenge. Routledge.
Azpillaga Larrea, V., Bartau Rojas, I., Aierbe Barandiaran, A. e Intxausti Intxausti, N. (2021). Formación y desarrollo profesional docente en función del grado de eficacia escolar. Revista de Educación, 393, 155-179. https://doi.org/10.4438/1988-592X-RE-2021-393-489
Banks, J. A. (2008). Diversity, group identity, and citizenship in a global age. Educational researcher, 37(3), 129-139. https://doi.org/10.1177%2F002205741419400302
Barros, R. M., Monteiro, A. y Leite, C. (2022). Participación de los jóvenes: un nuevo enfoque basado en las intersecciones entre los modelos, los puntos de vista y las políticas europeas. Bordón, 74(1), 11-28. https://doi.org/10.13042/Bordon.2022.89318
Bellido Cala, J. Al. (2021). Participación de las familias, acción tutorial y orientación desde la justicia social. REOP-Revista Española de Orientación y Psicopedagogía, 32(1), 76-91. https://doi.org/10.5944/reop.vol.32.num.1.2021.30741
Biesta, G. J. (2011). Learning democracy in school and society. Brill Sense.
Bradbury, H., Waddell, S., O’Brien, K., Apgar, M., Teehankee, B. y Fazey, I. (2019). A call to Action Research for Transformations: The times demand it. Action Research, 17(1), 3-10. https://doi.org/10.1177%2F1476750319829633
Bragg, S. (2007). “Student voice” and governmentality: The production of enterprising subjects? Discourse: studies in the cultural politics of education, 28(3), 343-358. https://doi.org/10.1080/01596300701458905
Brydon-Miller, M. y Maguire, P. (2009) Participatory action research: contributions to the development of practitioner inquiry in education. Educational Action Research, 17(1), 79-93. https://doi.org/10.1080/09650790802667469
Buendía Eisman, L., Expósito López, J. y Sánchez Martín, M. (2012). Investigación evaluativa de programas de formación profesional para el empleo en el ámbito local. Revista de Investigación Educativa, 30(1), 161-179. https://doi.org/10.6018/rie.30.1.115971
Campbell, E., y Lassiter, L. E. (2010). From collaborative ethnography to collaborative pedagogy: Reflections on the other side of Middletown project and community–university research partnerships. Anthropology y Education Quarterly, 41(4), 370-385. https://doi.org/10.1111/j.1548-1492.2010.01098.x.
Castillo García, M., Ramos Corpas, M. J., y Del Moral Arroyo, G. (2020). Buenas prácticas en la organización, gestión y dirección de los centros educativos. Bordón. Revista de Pedagogía, 72(1), 11-30. https://doi.org/10.13042/Bordon.2020.01.63135
Ceballos-López, N. y Saiz-Linares, A. (2019). Promoviendo la participación del alumnado en la escuela. Análisis de materiales y guías internacionales para docentes que desarrollan experiencias de voz del alumnado. Profesorado, Revista de Currículum y Formación del Profesorado, 23(1), 329-350. https://doi.org/10.30827/profesorado.v23i1.9157
Charmaz, K. (2006). Constructing grounded theory: A practical guide through qualitative analysis. SAGE.
Coleman, J. S. (1992). The rational reconstruction of society: 1992 presidential address. American Sociological Review, 1-15.
Colom Cañellas, A.J. (2020). Sociedad civil y participación política de los actores de la educación. Una revisión. Contextos Educativos, 26, 7-22. http://doi.org/10.18172/con.4444
Coma-Roselló, T., Blasco-Serrano, A. C., y Dieste Gracia, B. (2020). Sentido y significado de la Educación para la Ciudadanía Global. Revista Iberoamericana de Estudios de Desarrollo, 9(2), 6-28. https://doi.org/10.26754/ojs_ried/ijds.352
Coma-Roselló, T., Blasco-Serrano, A. C., y Echevarría del Álamo, A. B. (2022). Developing Critical Global-Citizenship through a Social Innovation project in an Elementary School. International Journal of Sociology of Education, 11(2). https://www.hipatiapress.com/hpjournals/index.php/rise/article/view/9161
Coma-Roselló, T., Blasco-Serrano, A. C., Dieste Gracia, B. y Sobradiel Sierra, N. (2023). Escuelas transformadoras. Camino hacia la ciudadanía global y la agenda 2030. Contextos Educativos. 31, 27-51. https://doi.org/10.18172/con.5453
Egido, I. (2020). La colaboración familia-escuela: revisión de una década de literatura empírica en España (2010-2019). Bordón, 72(3), 65-84. https://doi.org/10.13042/Bordon.2020.79394
Eikeland, O. (2012). Action research-applied research, intervention research, collaborative research, practitioner research, or praxis research? International Journal of Action Research, 8(1), 9-44.
Epstein, J. L. (2001). School, family and community partnerships. Preparing educators and improving schools. Westview.
Esteban, M. B., Novella, A. y Martínez, M. (2022). Principle of progressive autonomy, participation, and recognition of agency. Substantive citizenship in the transition from childhood to adolescence. Foro de Educación, 20(1), 134-157. http://dx.doi.org/10.14516/fde.929
Freire, P. (1975). Pedagogy of the oppressed. Bloomsbury.
Gibbons, P. (2002). Scaffolding language, scaffolding learning. Heinemann.
Glaser, B. y Strauss, A. (1967). The discovery of grounded theory: strategies for qualitative research. Aldine.
Jeffrey, B. (2006). Creative teaching and learning: towards a common discourse and practice. Cambridge Journal of Education, 36(3), 399-414. http://dx.doi.org/doi:10.1080/03057640600866015
Knowles, R. T. (2018). Teaching Who You Are: Connecting Teachers’ Civic Education Ideology to Instructional Strategies. Theory and Research in Social Education, 46(1), 68-109. https://doi.org/10.1080/00933104.2017.1356776
Kyle, D. W. y McCutcheon, G. (1984). Collaborative research: Development and issues. Journal of Curriculum Studies, 16(2), 173-179.
Lieberman, A. (1986). Collaborative research: Working with, not working on. Educational leadership, 43(5), 28-32.
Lizasoain, L., Bereziartua, J. y Bartau, I. (2016). La formación permanente del profesorado en centros educativos de alta eficacia. Bordón, 68(2), 199-218.
Lluch-Molins, L. y Cano-García, E. (2022). Diseño y validación de un instrumento para la evaluación competencial en el marco del desarrollo profesional docente. Revista Electrónica Interuniversitaria de Formación del Profesorado, 25(2), 79-91. https://doi.org/10.6018/reifop.514961
Martín Bris, M. y Gairín Sallán, J. (2007). La participación de las familias en la educación: un tema por resolver. Bordón. Revista de Pedagogía, 59(1). https://recyt.fecyt.es/index.php/BORDON/article/view/36840
Mata-Benito, P., Ballesteros-Velázquez, B. y Padilla-Carmona, M. T. (2013). Participative and transformational citizenship: analysis of discourses and learning proposals. Teoría de la Educación, 25(2), 49.
Mesa, M. (2019). La educación para la ciudadanía global: una apuesta por la democracia. Revista Internacional de Educación para la Justicia Social, 8(1), 15-26. https://doi.org/10.15366/riejs2019.8.1.001
Mitra, D. L. y Serriere, S. C. (2012). Student Voice in Elementary School Reform: Examining Youth Development in Fifth Graders. American Educational Research Journal, 49, 4, 743-774. https://doi.org/10.3102/0002831212443079
Oraisón, M. (2016). La participación como generadora y garante de democracia y ciudadanía. Revista Internacional de Educación para la Justicia Social (RIEJS), 5(1), 89-107. https://doi.org/10.15366/riejs2016.5.1
Oraisón, M., Núñez, C. I., González Foutel, L. M., García Barros, M. C., Gómez, F. A., Amargán, M. L. y Belsky, D. (2019). Acompañamiento en la creación, consolidación y funcionamiento de la mesa de gestión del centro de promoción comunitaria de los barrios Paloma de la Paz y Ongay de la ciudad de Corrientes. En P. Yáñez, R. Rébola y M. Suárez Elías (comps.), Procesos y Metodologías Participativas. JSTOR.
Saiz-Linares, Á., Ceballos-López, N. y Susinos-Rada, T. (2019). Voz del alumnado y mejora docente. Una investigación en centros educativos en Cantabria. Revista Complutense de Educación, 30(3), 713-728. https://doi.org/10.5209/rced.58883
Sales, A., Traver, J. A. y García, R. (2011). Action research as a school-based strategy in intercultural professional development for teachers. Teaching and Teacher Education, 27(5), 911-919. https://doi.org/10.1016/j.tate.2011.03.002
Santamaría-Cárdaba, N., Torrego Egido, L. y Ortiz de Santos, R. (2018). Identidad profesional docente y movimientos de renovación pedagógica. Tendencias Pedagógicas. https://doi.org/10.15366/tp2018.32.013
Sosa Díaz, M. J. y Valverde Berrocoso, J. (2020). Perfiles docentes en el contexto de la transformación digital de la escuela. Bordón: Revista de Pedagogía, 72(1), 151-173. https://doi.org/10.13042/Bordon.2020.72965
Vázquez Recio, R., Picazo Gutiérrez, M. y López-Gil, M. (2021). Estudio de casos e innovación educativa: un encuentro hacia la mejora educativa. Investigación en la Escuela, 105, 1-10. https://doi.org/10.12795/IE.2021.i105.01
Vigo-Arrazola, B. y Dieste-Gracia, B. (2019). Building virtual interaction spaces between family and school. Ethnography and Education, 14(2), 206-222. https://doi.org/10.1080/17457823.2018.1431950
Vigo-Arrazola, M. B., Blasco-Serrano, A. C. y Dieste, B. (2022). Education Recommendations for Inclusive Education from the National Arena in Spain. Less poetry and more facts. Journal for Critical Education Policy Studies 20(2), 275-314.
Wang, C. y Hoffman, D. M. (2016). Are WE the world? A critical reflection on selfhood and global citizenship education. Education Policy Analysis Archives, 24, 24-56, http://dx.doi.org/10.14507/epaa.24.2152
Willemse, T. M., ten Dam, G., Geijsel, F., van Wessum, L. y Volman, M. (2015). Fostering teachers’professional development for citizenship education. Teaching and Teacher Education, 49, 118-127. https://doi.org/10.1016/j.tate.2015.03.008
Wood, P. y Smith, J. (2016). Educational research: Taking the plunge. Crown House.

Abstract

Teaching professional development through a participatory project. A collaborative research

INTRODUCTION. The evolution towards a transformative school model requires teachers to become facilitators in order to create participatory scenarios that empower the educational community. This research aims to highlight the changes in the culture and educational practice of teachers through a community process of reflection and participation, over three years, within the framework of a European project of social innovation developed in an Early Childhood and Primary School. METHOD. This is a collaborative evaluative research from a qualitative perspective. Its aims are to find out how the participation of the educational community in the European project of educational and social transformation NEMESIS affects teachers and to inquire how this project influences their educational practice and professional development. Two researchers from the university, 35 teachers from the school, 3 family members and 16 children participated in the study. The instruments and strategies used to collect information were participant observation, document review, interviews and discussion groups. RESULTS AND DISCUSSION. The results show that the involvement of teachers in the project has led to changes in their methodology and teaching culture towards increasing the participation of students and the educational community, fostering their professional development and the reconstruction of their teaching identity. It shows a possible way to continue promoting a school that fosters social justice from the experience of shared reflection.

Keywords: Participation, Teaching development, Global citizenship education, Innovation, Collaborative research.


Résumé

Développement professionnel des l’enseignants à travers d’un projet participatif. Une recherche collaborative

INTRODUCTION. L’évolution vers un modèle scolaire transformateur exige que les enseignants deviennent des facilitateurs en création des scénarios participatifs donnant du pouvoir à la communauté éducative. Cette recherche vise à mettre en évidence les changements dans la culture et la pratique éducative des enseignants à travers d’un processus communautaire de réflexion et de participation, sur une periode de trois années, dans le cadre d’un projet européen d’innovation sociale développé dans une école maternelle et élémentaire. MÉTHODE. Il s’agit d’une recherche évaluative, collaborative, avec une perspective qualitative. Ses objectifs sont, de savoir comment la participation de la communauté éducative au projet européen de transformation éducative et sociale NEMESIS influence la pratique pédagogique et le développement professionnel des enseignants. Deux chercheuses de l’université, trente-cinq enseignants de l’établissement scolaire, trois membres d’une même famille et 16 enfants (comprenant garçons et filles) ont participé à l’étude. Les instruments et stratégies de collectedes données ont été l’observation participante, la révision documentaire, la réalisation des entretiens et les groupes de discussion. RÉSULTATS ET DISCUSSION. Les résultats montrent que l’implication des enseignants dans le projet conduit à des changements dans leur méthodologie et leur culture pédagogique vers une plus grande participation des étudiants et de la communauté éducative, favorisant leur développement professionnel et la reconstruction de leur identité d’enseignants. Celle-ci constitue une voie possible d’explotation visant à promouvoir une école qui encourage la justice sociale à partir de l’expérience d’une réflexion partagée.

Mots-clés: Participation, Développement professionnel des enseignants, Éducation globale, Innovation, Recherche collaborative.


Perfil Profesional de las autoras

Ana Cristina Blasco-Serrano (autora de contacto)

Doctora en Educación por la Universidad de Zaragoza. Licenciada en Pedagogía por la Universidad Rovira i Virgili. Profesora del Departamento de Ciencias de la Educación de la Universidad de Zaragoza. Sus líneas de investigación incluyen la educación para el desarrollo y la ciudadanía global, la orientación e inclusión educativa y la tecnología educativa.

ORCID: https://orcid.org/0000-0002-4294-2982

Correo electrónico de contacto: anablas@unizar.es

Dirección para la correspondencia: Facultad de Educación. Calle Pedro Cerbuna, 12 (Campus San Francisco), 50009 Zaragoza, España.

Teresa Coma-Roselló

Doctora en Psicología y Aprendizaje. Graduada en Magisterio de Educación Especial por la Uni­versidad de Zaragoza. Licenciada en Pedagogía Social por la Universidad Autónoma de Barcelona. Profesora del Departamento de Ciencias de la Educación de la Universidad de Zaragoza. Sus líneas de investigación incluyen la educación social, la educación para el desarrollo y la ciudadanía global, la participación y la inclusión educativa.

ORCID: https://orcid.org/0000-0002-7439-8459

Correo electrónico de contacto: tcoma@unizar.es

Isabel Royo López

Diplomada en Educación General Básica, especialista en Ciencias. Maestra en el CEIP Los Albares de la Puebla de Alfin­dén (Zaragoza). Sus líneas de investigación se centran en la educación para el desarrollo y la ciudadanía global, y la innovación social.

ORCID: https://orcid.org/0009-0009-9347-1015

Correo electrónico de contacto: iroyo@ceiplosalbares.com

Itziar San Miguel Lafuente

Graduada en Magisterio especialidad Educación Física. Graduada en Ciencias de la Actividad Física y del Deporte. Maestra en el CEIP Los Albares de la Puebla de Alfindén (Zaragoza). Sus líneas de investigación se centran en la educación para el desarrollo y la ciudadanía global, y la innovación social.

ORCID: https://orcid.org/0009-0007-0084-9943

Correo electrónico de contacto: isanmiguel@ceiplosalbares.com