Artículos / Articles
DOI: 10.22325/fes/res.2025.271
Departamento de Ciencias de la Comunicación, Universitat Jaume I, España.
acanto@uji.es.
Revista Española de Sociología (RES), Vol. 34 Núm. 3 (Julio - Septiembre, 2025), a71. pp. 1-31. ISSN: 1578-2824
Recibido / Received: 30/11/2024
Aceptado / Accepted: 09/05/2025
RESUMEN
Tras la invasión rusa, la decisión del Gobierno español de enviar armas a Ucrania generó una división entre partidos políticos (febrero-marzo de 2022). Este artículo analiza la influencia del partidismo en la formación de la opinión pública en este contexto. Se realizó un análisis log-lineal (CIS, n.º 3355) para medir el efecto de la cercanía partidista en las opiniones sobre el apoyo militar. Además, se llevó a cabo un análisis de contenido del debate en X, que reveló diferencias cualitativas en la forma en que los usuarios articulaban sus posturas. Los hallazgos indican que el partidismo condiciona tanto las opiniones del público como los discursos expresados en X. Asimismo, se destaca el riesgo de que el sesgo partidista oriente los debates de política exterior hacia personalidades específicas, en lugar de fundamentarlos en diversos argumentos, una dinámica que también podría manifestarse en otros contextos comunicativos más allá de X.
Palabras clave: opinión pública, partidismo, Ucrania, análisis log-lineal, análisis de contenido.
ABSTRACT
After the Russian invasion, the Spanish government's decision to send arms to Ukraine caused a division among political parties (February–March 2022). This paper examines the influence of partisanship on the formation of public opinion in this context. We conducted a log-linear analysis (CIS, No. 3355) to measure the effect of partisan proximity on opinions regarding military support. Additionally, we carried out a content analysis of the debate on X, which revealed qualitative differences in how users articulated their views. The findings indicate that partisanship shapes both the public opinions and the discourses expressed on X. Furthermore, the study highlights the risk that partisan bias may steer foreign policy debates toward specific public figures, rather than grounding them in a diversity of arguments, a dynamic that could also manifest in other communicative contexts beyond X.
Keywords: public opinion, partisanship, Ukraine, log-linear analysis, content analysis.
La invasión rusa a Ucrania ha tenido un profundo impacto en la política exterior de los países europeos, suscitando debates sobre la legitimidad de decisiones como la imposición de sanciones económicas a Rusia o el envío de material militar a Ucrania. Aunque la Unión Europea (UE) influye en estas decisiones, cabe reconocer que cada país responde de manera diferente en función de su contexto nacional, como se observó en las iniciales reacciones de Alemania y Francia ante las sanciones (Bosse, 2023). Además, en contextos de crisis internacional, la opinión pública emerge como un elemento clave de la política doméstica, influyendo en los procesos de legitimación de la política exterior (Baum y Potter, 2008; Kertzer y Zeitzoff, 2017).
Esta investigación se centra en la opinión pública española acerca del envío de armas a Ucrania, una decisión motivada por la invasión rusa en febrero de 2022 y enmarcada en el Fondo Europeo de Apoyo a la Paz. Esta medida desencadenó una disputa entre partidos políticos en el Congreso de los Diputados (2022), constatándose las discrepancias ideológicas en política exterior dentro del Gobierno de coalición.
En este contexto, el objetivo principal del estudio es comprobar empíricamente la influencia del partidismo en la formación de las opiniones sobre el apoyo militar a Ucrania. Para ello, se emplean datos del Centro de Investigaciones Sociológicas [CIS] (marzo de 2022), con el objetivo específico de elaborar un modelo estadístico que explique las opiniones del público general en función de sus perfiles ideológicos. Esta aproximación se complementa con un análisis del contenido generado en la plataforma X (anteriormente Twitter) en torno al tema del envío de armas a Ucrania, con el propósito de identificar patrones discursivos e ideológicos en la conformación del debate en este entorno digital. En conjunto, esta investigación explora las formas de expresión del partidismo en un debate político de alcance internacional.
El artículo comienza con un bosquejo de las principales claves conceptuales que guían la investigación, ubicando el análisis de la opinión pública en relación con los procesos de polarización en la comunicación política. En este apartado se proponen dos preguntas de investigación que ponen el foco en dos dimensiones diferenciadas del objeto de estudio. Seguidamente, se detalla la estrategia metodológica empleada, situando cada conjunto de datos, tipo de análisis, selección de variables e hipótesis en relación con la dimensión de la opinión pública que se pretende abarcar. Posteriormente, se exponen los principales resultados, diferenciando un subapartado dedicado al análisis estadístico y otro al análisis de contenido. Finalmente, se discuten los hallazgos y las limitaciones de este trabajo, concluyendo con una reflexión general.
En el campo de la comunicación política, un corpus creciente de investigaciones apunta a un aumento de la polarización afectiva (Kubin y von Sikorski, 2021). Este concepto se refiere a un conjunto de procesos psicológicos, ideológicos y contextuales que explican las divisiones entre grupos sociales y la manifestación de hostilidades entre ellos (Shah, 2025).
Bajo este enfoque, la identidad partidista constituye una de las variables explicativas más relevantes, al poner de relieve tanto la pertenencia al grupo como los sistemas de creencias que inciden en la polarización (Dias y Lelkes, 2021). Para su medición, se han empleado diversas variables ideológicas: escalas de autoubicación ideológica, variables relacionadas con la intención o el recuerdo de voto, afinidades declaradas hacia partidos o líderes políticos, incluso preguntas que indagan el grado de acuerdo con diversas posturas sobre temas de interés político (Kubin y von Sikorski, 2021). En el caso español, en cambio, se ha observado que la proximidad con determinados partidos explica el posicionamiento político del público en mayor medida que la autoubicación ideológica y otras formas más intensas de identificación partidista (Bartolomé Peral y Leonisio Calvo, 2022).
En el marco de esta investigación, la disputa entre partidos evidenciada en la sesión plenaria del 2 de marzo de 2022 (Congreso de los Diputados, 2022) refleja una polarización dentro del propio Gobierno de coalición, específicamente entre la postura favorable del PSOE y la desfavorable de Unidas Podemos al respecto de la decisión de enviar material militar a Ucrania. En un escenario mediático donde las audiencias, estructuralmente, tienden a consumir medios alineados con sus inclinaciones partidistas y a evitar aquellos que representan a partidos rivales (Humanes y Valera-Ordaz, 2023), surge el interrogante sobre el grado de influencia del partidismo en las opiniones del público sobre este tipo de asuntos de política exterior. A continuación, se formulan dos preguntas clave que guiarán la investigación.
P1. ¿En qué medida la identidad partidista explica las opiniones del público general respecto al apoyo militar a Ucrania?
Un año después de la invasión rusa a Ucrania, Thomson et al. (2023) midieron el apoyo a Ucrania y la OTAN en varios países europeos, destacando el alto nivel de apoyo de los países de Europa del Este y el bajo apoyo otorgado por las personas afines a partidos de extrema derecha. En el caso español, la aproximación de Villaplana Jiménez y Megías Collado (2022) no se limitó a presentar porcentajes de los niveles de acuerdo según diferentes categorías geográficas e ideológicas, sino que identificó relaciones estadísticamente significativas entre la percepción de inseguridad y el apoyo a políticas de defensa. Sin embargo, en la literatura consultada todavía no se han explorado los efectos del partidismo en la opinión pública sobre el apoyo militar de España a Ucrania, un caso que contribuiría al conocimiento sobre una realidad sociopolítica muy distinta a la de los países postsoviéticos.
Para ello, es necesario introducir algunas claves conceptuales que permitan contextualizar teóricamente los resultados de esta investigación. En este artículo, el término “público general” alude al amplio conjunto de la población adulta de una determinada sociedad, en contraposición a públicos más específicos, como el “público votante” o el “público atento”, entendido este último como aquel segmento que muestra un mayor interés y nivel de información en materia política (Grossi, 2007, pp. 93 y ss.). Siguiendo esta clasificación, la opinión pública no debe reducirse a los resultados cuantitativos y agregados que proporcionan las encuestas, sino comprenderse como el producto de complejas relaciones entre públicos, élites, líderes de opinión y medios de comunicación (Grossi, 2007).
En política exterior, los estudios sobre opinión pública han explorado estas relaciones, dando lugar a una tradición ya consolidada que distingue tres enfoques principales (Kertzer y Zeitzoff, 2017; Forsberg, 2024): a) un enfoque elitista, según el cual las opiniones del público general se basan en estereotipos culturales, son inestables en el tiempo, carecen de coherencia ideológica y producen un escaso impacto en la formulación de la política exterior (Holsti, 1992); b) un enfoque popularista que, en contraste, reconoce un comportamiento predecible y guiado por un particular sistema de creencias, incluso postula una racionalidad ciudadana en oposición al comportamiento de las élites políticas (Gallup y Forbes Rae, 1968); y c) un enfoque mediado, que sitúa a los medios de comunicación como actores estratégicos en la transmisión de información desde las élites hacia el público general, y que, en respuesta a la demanda ciudadana, pueden activar procesos de deslegitimación de las decisiones gubernamentales (Baum y Potter, 2008).
Desde una óptica descriptiva, el enfoque elitista puede reinterpretarse a partir del elite cue-taking model (Kertzer y Zeitzoff, 2017). Según este modelo, frente a cuestiones políticas complejas, las opiniones del público tienden a depender de las señales emitidas por las élites, que actúan como referentes interpretativos. En el contexto estadounidense, diversos estudios han respaldado esta premisa, al mostrar cómo las divisiones partidistas influyen en la polarización del público en torno a asuntos de política internacional (Friedrichs y Tama, 2022; Smeltz, 2022) y la manera en que, la existencia de fracturas internas dentro de los propios partidos, introducen matices relevantes en las posturas de sus simpatizantes (Friedrichs, 2022). En este sentido, cabe explorar en qué medida los partidos, como principales protagonistas en los procesos de comunicación política, influyen en las opiniones del público general en España. Esto conduce, en un segundo nivel de análisis, a preguntarse por el impacto de sus discursos en las discusiones públicas, lo que en esta investigación se aborda del siguiente modo:
P2. ¿Cómo se expresa el partidismo en los discursos que conforman el debate en X?
En un primer momento, las encuestas no permiten identificar ni describir las dinámicas sociales y deliberativas que conforman la opinión pública (Kertzer y Zeitzoff, 2017). A este respecto, el presente trabajo aborda la dimensión del debate mediado en X, ya que se trata de una plataforma orientada a las discusiones públicas, donde destaca la participación de diversos partidos y líderes políticos, así como la convergencia de diversos medios convencionales en la difusión de noticias de actualidad (Guerrero-Solé, 2018; Marcos-García et al., 2021).
Analizar los discursos en X permite contrastarlos con las opiniones del público general, ofreciendo así dos aproximaciones complementarias a un mismo objeto de estudio (Bericat, 1998). Empero, es fundamental atender a las advertencias de Jungherr et al. (2016a), quienes identifican diversos factores que condicionan la participación en redes sociales, como la cobertura mediática del tema de discusión, el perfil politizado del usuario más activo y las características técnicas de la plataforma. Por consiguiente, X no debe interpretarse como un reflejo directo de la opinión pública (Jungherr et al., 2016b), sino como uno de los espacios digitales donde líderes de opinión y públicos específicos compiten por definir los términos del debate (Grossi, 2007).
Por otra parte, al poner el foco en la expresión del partidismo, se contribuye al conocimiento sobre los aspectos discursivos que producen y reproducen las diferencias ideológicas entres grupos sociales (van Dijk, 2024) y que, en este sentido, influyen en los procesos de polarización afectiva. En esta línea, el estudio de Pano Alamán (2022) resulta particularmente relevante, ya que examina las variaciones ideológicas en el plano semántico del discurso político en X, evidenciando los diferentes usos estratégicos del término “libertad” por parte de los líderes políticos. Este y otros términos, como el de “democracia”, “seguridad”, etc., se pueden entender como “conceptos en disputa” (Gallie, 1955; en Pano Alamán, 2022, p. 151), es decir, conceptos cuyo significado se adapta y reinterpreta según las perspectivas de los diferentes agentes sociales. En cambio, aunque los debates en X pueden girar en torno a temas o conceptos generales, estos también pueden articularse a través de la crítica dirigida a figuras públicas. El caso del “Ferrerasgate”, como un ejemplo de presunta manipulación mediática, evidencia esta doble dimensión del debate en la plataforma, donde las críticas a diversas personalidades mediáticas se entrelazan con argumentos sobre desinformación, independencia de los medios o ética profesional en el periodismo (Reguero-Sanz et al., 2023).
Además, conviene señalar que la articulación del debate en X está condicionada por los recursos y las competencias de los distintos agentes sociales para difundir sus mensajes. Al respecto, Grossi (2007) se refiere al “empresario cognitivo” como aquel agente que invierte en información, argumentos, valores y otros elementos discursivos para afianzar su credibilidad e influencia en la esfera pública. En las redes sociales, la figura del Social Media Influencer (SMI) representa una versión consolidada de este tipo de agente, al convertirse en un actor clave de la comunicación política, capaz de complementar y competir con la información de los medios tradicionales y reforzar las identidades de sus seguidores (Peter y Muth, 2023).
En el entorno de X, esta búsqueda de influencia pública moviliza una retórica que, cuanto más enfatiza la polarización afectiva, más repercusión recibe en términos de interacciones (Ballard et al., 2023). Así, el uso de un discurso polarizante puede ser interpretado como un rasgo distintivo del lenguaje opositor, intensificándose cuando los partidos se encuentran fuera del poder ejecutivo (Ballard et al., 2023). Esta polarización se inscribe en un entorno mediático fragmentado, donde la división no solo refleja una creciente desafección entre grupos ideológicos, sino también una falta de diálogo que segmenta el debate según la identidad partidista de los usuarios. Ello se traduce en diferencias en los marcos interpretativos, la selección de los eventos considerados relevantes y los momentos de mayor participación en la plataforma (Jiang et al., 2023).
En definitiva, la comunicación de la política exterior también puede verse condicionada por el partidismo, la polarización y la fragmentación mediática, factores que dificultan el acceso de la ciudadanía a información veraz y plural, acentuando así su desventaja informativa frente a las élites (Baum y Potter, 2019). Pese a ello, algunos estudios señalan que plataformas orientadas al debate público, como X o Facebook, pueden propiciar la interacción entre posturas ideológicas diversas (Overgaard y Collier, 2023). Inclusive, se ha observado que la intervención de expertos en medios con sesgos partidistas opuestos puede atenuar la polarización afectiva, abriendo la posibilidad de enriquecer el debate público en un entorno digital marcado por la fragmentación de las audiencias (Ozer y Wright, 2022).
Esta investigación tiene el propósito de comprobar en qué medida influye el partidismo en las opiniones del público general y cómo condiciona la expresión discursiva del debate en X. Para ello, la aproximación se limita a tres conjuntos de datos (tabla 1).
Tabla 1 Selección de datos para el estudio de caso
| Datos | Fuente | Extracción | Periodo | Contexto |
|---|---|---|---|---|
| Resultados de encuesta (N=3922) | CIS, n.º 3355 | Descarga del fichero | 1/03/2022-11/03/2022 | Primer barómetro del CIS con preguntas sobre la invasión rusa, publicada en fecha cercana a la disputa en el Congreso de los Diputados (2022). |
| Tweets políticos (N=347) | Recolección a través de Tweepy, en junio de 2023 | “Ucraïna -is:retweet (from:cupnacional)” [Búsqueda adaptada al idioma(1)] | 24/02/2022-31/12/2022 | Tweets de varios partidos políticos(2) sobre “Ucrania”, durante el primer año del conflicto. |
| Tweets polémicos (N=164) | Recolección manual en “búsqueda avanzada”, durante septiembre de 2023(3) | envío Ucrania (armas OR armamento) -México min_retweets:20 lang:es(4) | 28/02/2022-4/03/2022 | Tweets de usuarios que han difundido la polémica sobre el “envío de armas”, durante las primeras seis semanas tras las primeras divergencias entre partidos (Coll, 2022a). |
Notas: (1) Todas las publicaciones fueron trabajadas en versión castellana, traduciendo en torno a un 35% de la muestra de tweets políticos. (2) Se seleccionaron 15 partidos implicados en la sesión plenaria del Congreso de los Diputados (2022): vox_es, eajpnv, JuntsXCat, CiudadanosCs, ppopular, PSOE, PODEMOS, En_ComuPodem, MasPais_Es, compromis, IzquierdaUnida, Esquerra_ERC, cupnacional, obloque y ehbildu. (3) En la fase de recolección, Twitter retiró el acceso académico a Tweepy, por lo que se optó por una extracción manual de los datos. Aunque esta limitación redujo el volumen de publicaciones recopiladas, permitió seleccionar los mensajes más relevantes, recopilando todos aquellos que superaban un umbral mínimo de 20 retweets. (4) El diseño de la muestra de tweets polémicos se ha limitado a publicaciones referidas al caso español, excluyendo de la búsqueda aquellas publicaciones asociadas al contexto mexicano, y expresadas en castellano, lo que implica una limitación en la representación de los discursos en catalán, euskera y gallego.
Los datos del CIS facilitan la aproximación estadística a las opiniones de una muestra representativa del público general español, mientras la recopilación de publicaciones en X ofrece información cualitativa clave sobre la expresión discursiva del tema de debate analizado. Esta última se divide en dos muestras: 1) “tweets políticos”, que comprenden las publicaciones de diversos partidos sobre la guerra en Ucrania y permiten contextualizar la polémica dentro de un discurso político más amplio, y 2) “tweets polémicos”, es decir, publicaciones que abordan específicamente la disputa sobre el envío de armas, emitidas por una pluralidad de usuarios que serán analizados en la sección de resultados.
Las preguntas de investigación planteadas en el marco teórico se concretan en las siguientes hipótesis de trabajo:
Hipótesis de correspondencia partidista (H C ): la identidad partidista actúa como una variable explicativa de los posicionamientos del público general. En el marco de la polémica analizada, esto implica que, en función de su identificación ideológica con determinados partidos, el público tiende a reproducir las opiniones polarizadas que se producen tanto entre partidos (polarización interpartidaria) como dentro de ellos (polarización intrapartidaria).
Hipótesis de expresión partidista (H E ): la identidad partidista condiciona la forma en que los usuarios expresan sus discursos en X. En un debate polarizado, el partidismo puede expresarse a través de un uso diferenciado de elementos semánticos, como los conceptos de “libertad”, “seguridad”, “democracia”, entre otros; pero también mediante referencias a personalidades que representan diversas posiciones o argumentos en torno al tema de discusión.
La tabla 2 resume las relaciones entre los análisis realizados y las dimensiones que se pretende explorar:
Tabla 2 Delimitación del análisis de la opinión pública
Este primer análisis tiene el objetivo de establecer un modelo explicativo de las opiniones del público general. El análisis log-lineal trata de comprobar las relaciones estadísticamente significativas entre más de dos variables categóricas, sirviendo de complemento a un análisis de tablas de contingencia. La aplicación del modelo se realizó en el programa SPSS, siguiendo las recomendaciones de Cea D’Ancona (2002), Correa Piñero (2002) y López-Roldán y Fachelli (2015).
Para la elaboración del modelo, se emplearon dos variables dependientes: el grado de acuerdo con el envío de material militar por parte de la OTAN (P13_5) y con la postura del Gobierno español ante la invasión rusa (P9_1). La inclusión de ambas variables permite una mejor contextualización de las opiniones, ya que se analiza el apoyo al envío de armas en general, como actuación que debe desempeñar la OTAN, pero también se considera el apoyo a la posición adoptada por el Gobierno español, en un contexto político marcado por cambios en su decisión sobre el envío directo de armas (Coll, 2022b; Congreso de los Diputados, 2022).
Para contrastar la HC, se introdujo la hipótesis incrementalista (HI), la cual plantea que un mayor grado de preocupación ante la invasión rusa aumenta el apoyo militar a Ucrania. Esta hipótesis se inspira en el trabajo de Villaplana Jiménez y Megías Collado (2022), quienes exploraron el efecto de la percepción de inseguridad en el apoyo a políticas de defensa. Aquí se ha escogido una variable diferente (P5), debido a la falta de indicadores específicos de inseguridad en la encuesta y al hecho de que incluir diversas variables comprometería la parsimonia del modelo.
Para probar la HC, se optó por la variable de cercanía con las ideas de los partidos políticos (CERCANIAR). Se prefiere esta variable a la de autoubicación ideológica, siguiendo el supuesto de que esta última se encuentra explicada por la proximidad partidista (Bartolomé Peral y Leonisio Calvo, 2022). También se deja a un lado las variables relativas al voto, por su trasfondo pragmático y marcadamente coyuntural (González, 2009). Esta decisión permite medir la identificación partidista de manera más flexible que las variables estrictamente electorales y favorece la parsimonia del modelo, al utilizar una variable que sitúa a un conjunto amplio de encuestados dentro de un marco de temas, valores, fines y programas políticos representados por los partidos.
La recodificación de las variables (tabla 3) respondió a un criterio de simplificación y coherencia de las categorías, con el objetivo de facilitar la construcción e interpretación del modelo. Así, las variables P5, P9_1 y P13_5 fueron recodificadas en dos categorías, excluyendo los casos NS/NC y las respuestas de indiferencia como valores perdidos (0,7%, 8,1% y 7,9% de la muestra, respectivamente). En cambio, en la variable CERCANIAR, se mantuvo la categoría “Indefinido”, que agrupa “Ninguno”, “NS” y “NC”, por su peso significativo (20,3%) y valor analítico. Se excluyeron las respuestas “Otro partido” y “PACMA” por su escasa representatividad (3,2%) y su complicada recodificación en un conjunto de categorías coherentes. Finalmente, la recodificación de CERCANIAR se realizó según el eje izquierda-derecha y el grado de radicalización/moderación de los partidos. La distinción entre partidos independentistas no se aplicó por falta de casos suficientes, por lo que se recurrió a agrupaciones más amplias.
A partir de estas cuatro variables, se comprobó la bondad de ajuste del modelo saturado, el cual supone una interrelación mutua entre todas ellas. Para la selección del mejor modelo se tuvo en cuenta, además de la razón de verosimilitud, aspectos como la parsimonia en la interpretación del modelo y las pruebas de significación de los parámetros obtenidos (Correa Piñero, 2002).
Tabla 3 Variables recodificadas y porcentaje de casos sobre el total de la muestra (N=3922)
El segundo tipo de análisis se efectuó sobre las dos muestras de X, optando por una exploración de carácter descriptivo. El objetivo es identificar y contextualizar las opiniones de los partidos políticos y otros usuarios en X. Concretamente, se realizó un análisis de contenido temático, a través del cual se define un conjunto de indicadores relativos a los temas más relevantes de los textos, tanto por la frecuencia de aparición de ciertos términos como por la importancia teórica de determinadas expresiones en el contexto de la investigación (Bardin, 1991; Krippendorff, 2019).
Para comprobar la HC, en la primera muestra se identificaron y cuantificaron las referencias explícitas a la polémica sobre el envío de armas, determinando la orientación favorable o desfavorable en cada caso. Las posiciones se contextualizan en el marco de los discursos sobre el conflicto ruso-ucraniano, teniendo en cuenta las diferencias entre las categorías ideológicas en las que se agruparon cada uno de los partidos. En la segunda muestra, dedicada particularmente al debate sobre el envío de armas, se aplicaron herramientas inspiradas en la etnografía digital para clasificar cada tweet según la orientación de la opinión, el tipo de usuario emisor y la categoría ideológica que representa (tabla 4).
Tabla 4 Criterios de clasificación de las muestras de tweets
| Clasificación | Criterios | Tweets políticos | Tweets polémicos |
| Orientación | Las opiniones son favorables o desfavorables cuando expresan una postura a favor o en contra del envío de armas, ya sea de forma directa (“apoyamos/rechazamos el envío de armas”) o indirecta (“no es coherente apoyar a Ucrania y dejarse influir por quienes apoyan a Putin”/“es hipócrita hablar de paz mientras se promueve la escalada bélica”). Son neutras las intervenciones que abordan el tema sin un posicionamiento explicito e inciertas aquellas cuya orientación se intuye, pero no puede verificarse empíricamente. |
Favorable Desfavorable |
Favorable Neutra Desfavorable Incierta |
| Usuario | Clasificación basada en la autopresentación de los usuarios. Se presta atención al número de seguidores, especialmente en la definición del influencer (30.000 a 600.000 seguidores) frente al usuario común (normalmente, menos de 20.000). | Partido político |
Analistas Influencers Medios tradicionales Movimientos sociales Políticos Usuarios comunes |
| Ideología | Clasificación basada en las categorías del análisis log-lineal, con un mayor nivel de desagregación. Los tweets polémicos presentan matices de ambas inclinaciones, como afines a partidos comunistas, críticos de izquierda, opositores de derecha sin clarificar afinidad partidista, etc. La clasificación de la prensa digital parte del análisis de Guerrero-Solé (2022). |
Izq. independentista Izq. progresista Centroizquierda Centroderecha Dcha. independentista Dcha. radical |
Izquierdas: {IR, IC, II, IP} Centroizquierda Centroderecha Derechas: {DL, DO, DR} Incierta |
La clasificación ideológica de los tweets polémicos fue posible gracias a la práctica habitual de autopresentación en la plataforma (Caliandro, 2017). Para ello, se consideraron dos formas de participación política en redes (Congosto Martínez, 2016): la endógena, que expresa apoyo hacia grupos o ideas afines, y la exógena, que implica oposición a actores ideológicos contrarios. Sobre esta base, se realizó una lectura sistemática de la muestra, complementada con la revisión de información adicional de los perfiles de usuario. En cada tweet, se trató de dar respuesta a las siguientes preguntas:
¿El tweet expresa la identificación con un partido o alguna inclinación política?
¿Qué información ideológica ofrece el perfil del usuario (imágenes y biografía)?
¿Qué tipo de autopresentación se desprende de sus publicaciones recientes?
Con base en lo anterior, ¿es posible identificar su orientación ideológica?
En los casos más evidentes, la identidad partidista se reflejaba en todos los niveles (mensaje, perfil y actividad general), y fue codificada siguiendo la clasificación aplicada a los tweets políticos, incluyendo a los simpatizantes de partidos comunistas (IR). Sin embargo, el partidismo no siempre se manifiesta como adhesión explícita, sino como oposición recurrente a determinados grupos ideológicos, como ocurre con los críticos de izquierda (IC), los opositores de derecha (DO) o la derecha liberal (DL). Cuando la autopresentación partidista fue ambigua o limitada, se codificó como “incierta”. De este modo, se ha propuesto un conjunto de 10 categorías que matizan las clasificaciones ideológicas previas y las contextualizan en el marco del debate en X (tabla 4).
Por otra parte, para comprobar la HE, en ambas muestras se identificaron y cuantificaron aquellas expresiones semánticas más frecuentes y relevantes en la articulación del debate. Al respecto, se propuso una codificación de términos relacionados con valores, frecuentes en los tweets políticos; además de una codificación de las referencias a partidos y personalidades políticas/mediáticas, centrales en los tweets polémicos. La codificación automatizada se realizó en el programa ATLAS.ti, siguiendo los criterios presentados en la tabla 5.
Tabla 5 Criterios de codificación de las muestras de tweets.
Siguiendo los anteriores pasos metodológicos, se obtiene un conjunto de datos que se presenta gráficamente. La distribución de las orientaciones, tipos de usuario y categorías ideológicas se representa en porcentajes de tweets. En cambio, al cuantificar códigos temáticos, se propone un índice de relevancia: frecuencia de aparición de términos entre el total de tweets. Además, se incluyen datos sobre el número de retweets (RT), como indicativo del nivel de alcance de los tweets, y ejemplos de las publicaciones más paradigmáticas (anexos 2 y 3).
Los datos del CIS reflejan que la mayoría del público general apoya el envío de material militar por parte de la OTAN (70,09%). En cambio, en un contexto político favorable al envío de armas, el acuerdo con la posición mantenida por el Gobierno es menor (63,30%). Al cruzar estos datos con la cercanía partidista, se identifican asociaciones estadísticamente significativas que matizan estas generalizaciones (tabla 6).
Tabla 6 Resumen del análisis de tablas de contingencia.
Nota: En negrita se destacan las asociaciones de mayor intensidad, considerando un valor de V de Cramer de 0,3 como indicador de intensidad media (López-Roldan y Fachelli, 2015).
Según el análisis de tablas de contingencia, la cercanía partidista se presenta como una relevante variable explicativa. En primer lugar, ofrece una explicación plausible de las diferentes opiniones sobre el apoyo militar: la izquierda progresista 1 se asocia significativamente con el desacuerdo, en contraste con la centroizquierda y la centroderecha, más proclives al acuerdo. En segundo lugar, introduce matices sobre el papel de las relaciones interpartidarias en la formación de la opinión: se observa una polarización entre afines al partido que gobierna, el PSOE, y afines a partidos de oposición, situados en la derecha política. Estos datos encajan con la distribución de las opiniones según las categorías ideológicas (figura 1), donde se visualiza la mayor proporción de desacuerdo con el apoyo militar en la izquierda progresista, además de una polarización de las opiniones (razón acuerdo/desacuerdo de 1,41), y un aumento del desacuerdo con el Gobierno en el caso de las categorías de centroderecha y derecha radical.
Figura 1 Acuerdo con el apoyo militar (P13_5) y el Gobierno (P9_1) por cercanía partidista.

Nota: En este gráfico, cada una de las variables recodificadas asume respectivamente un 10,81% y un 10,99% de valores perdidos.
Por otra parte, la inclusión de una variable no ideológica, como el grado de preocupación por la invasión rusa, complica la interpretación de los datos. Esta solo muestra una relación estadísticamente significativa en la categoría de baja preocupación cuando actúa como variable de control, replicando los resultados que presenta la cercanía partidista en las categorías de izquierda progresista, centroizquierda e indefinición cuando actúa como variable explicativa: significativa concentración de casos en las casillas simultáneamente de acuerdo, y a la inversa. Llegados a este punto, el análisis de tablas cruzadas no permite desechar la posibilidad de una relación espuria o, en el mejor de los casos, una asociación complementaria entre la cercanía partidista y el grado de preocupación.
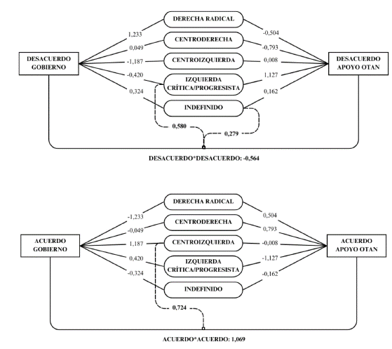
Tras aplicar el análisis log-lineal, a través de un procedimiento de eliminación hacia atrás, se opta por eliminar la variable de grado de preocupación 2 . Esta decisión proporciona un mejor modelo (figura 2), ya que 1) por su simplificación, permite una coherente interpretación de los datos; 2) al tratarse del modelo saturado, presenta un ajuste perfecto; 3) incorpora la variable de cercanía partidista, la cual muestra significativas e intensas asociaciones en el análisis de tablas cruzadas y 4) representa una variable cualitativamente relevante en la descripción y explicación de las opiniones sobre el apoyo militar a Ucrania.
Figura 2 Representación gráfica de los parámetros del modelo saturado.

Fuente: Elaboración propia a partir del anexo 1.
Este modelo permite distinguir tipos de opinión según perfiles ideológicos. Sin embargo, cabe destacar que los resultados se refieren a una muestra de entrevistados que explicitaron opiniones favorables o desfavorables (N=3284), apartando del análisis respuestas que connotan indiferencia (16,27% de la muestra total). Asimismo, la clasificación ideológica de la muestra supone la limitación de agrupar a un conjunto heterogéneo de perfiles ideológicos bajo la categoría de indefinición: antiguos votantes de partidos de centroizquierda y centroderecha, abstencionistas; personas ubicadas ideológicamente en valores centrales o que evitan posicionarse (NS/NC), etc. Ambas decisiones metodológicas plantean desafíos que podrían abordarse en futuras investigaciones, como la identificación de un perfil ideológico apartidista o apolítico (Camino, 2022).
Considerando estas limitaciones, los parámetros del modelo indican que el público general tiene una mayor probabilidad de posicionarse simultáneamente favorable al apoyo militar y a la posición del Gobierno (1,069), frente a una menor probabilidad de mostrarse simultáneamente en desacuerdo (-0,564). Estos datos resultan razonables, ya que cada una de estas posiciones representan respectivamente el 57% y el 10% del total de casos. Si se observa la distribución de los efectos marginales, es posible establecer los siguientes perfiles:
Opositores: aunque contribuye negativamente al modelo (-0,914), la derecha radical constituye el ejemplo paradigmático. Se trata de un perfil que se posiciona fuertemente desfavorable al Gobierno (1,233). Su postura favorable al apoyo militar (0,504) disminuye ligeramente cuando implica un desacuerdo con el Gobierno, mostrando una probabilidad moderada de posiciones desfavorables (0,169).
Conformistas: con una significativa contribución positiva al modelo (0,347), la centroderecha se comporta como la categoría más proclive al apoyo militar (0,793) y más distanciada de las respuestas simultáneamente desfavorables (-0,574). La particularidad de este perfil es su conformidad con el apoyo militar, hasta el punto de mostrar un ligero efecto positivo en las respuestas simultáneamente favorables (0,170). Contextualizando los datos, la inclusión de partidos independentistas en esta categoría podría suponer una moderación del carácter opositor de afines a partidos como el PP o Ciudadanos. Como ejemplo paradigmático del perfil conformista, aunque aporte un menor efecto positivo al modelo (0,110), se encuentra la centroizquierda, la cual adquiere una esperable mayor probabilidad de adoptar posturas favorables al Gobierno (1,187) y respuestas simultáneamente favorables (0,724).
Críticos: la izquierda progresista, la cual contribuye positivamente al modelo (0,222), representa el principal perfil desfavorable al apoyo militar (1,127) y asociado a respuestas simultáneamente desfavorables (0,580). En esta categoría se encuentra el foco de la polémica y de una polarización intrapartidaria, lo que podría explicar una alta probabilidad de adoptar posturas favorables al Gobierno (0,420) que se ve comprometida ligeramente cuando se combina con una posición favorable al apoyo militar (-0,127).
Indefinidos: la indefinición partidista contribuye positivamente al modelo (0,235), mostrando una tendencia hacia posiciones desfavorables tanto respecto al Gobierno (0,324) como al apoyo militar (0,162), así como a ambas posturas simultáneamente (0,279). La presencia de valores intermedios, en comparación con otras categorías ideológicas, suscita cuestiones sobre las posibles diferencias intergrupales existentes dentro de esta categoría. Sin embargo, su tendencia general al desacuerdo podría reflejar una característica distintiva de una identidad apartidista que merece un análisis más detallado.
En el Congreso de los Diputados (2022), los partidos de izquierda progresista e izquierda independentista manifestaron un explícito rechazo al envío de armas, con algunas excepciones iniciales (Compromís y ERC) que, en el debate articulado en X, terminaron por alinearse claramente con dicha postura crítica. Esto contrastó con la aprobación del PSOE, que lideraba el Gobierno, y del amplio elenco de la derecha política. Particularmente, en Unidas Podemos emergieron voces críticas en un contexto de coalición de Gobierno, dividiendo las opiniones dentro del partido. En este contexto, la polarización interpartidaria también se ha expresado en X, tanto en los tweets políticos como en aquellos dedicados a la polémica sobre el envío de armas (figura 3).
El discurso político sobre el conflicto ucraniano manifiesta una moderada implicación en el debate, especialmente en los casos de la izquierda progresista (4% de sus tweets) y la centroizquierda (2,91%). En los tweets polémicos, en cambio, las categorías de izquierda (IR, IC, II, IP) destacan por la pronunciada presencia de opiniones desfavorables (73,97%) y la anecdótica presencia de posturas favorables (1,37%). Frente a estas categorías, que concentran casi la mitad de la muestra (44,51%), el resto plantea una mayor diversidad de orientaciones. No obstante, resaltan las posiciones favorables en la centroderecha (45%) y en otras categorías de derecha (56,25%; DL, DO, DR), e incluso en la centroizquierda (44,44%), aunque cuenta con un número limitado de tweets.
La distribución de las orientaciones se explica mejor al observar los tipos de usuario que componen cada categoría ideológica (figura 4). Las categorías con una alta representación de medios tradicionales suelen concentrar una alta proporción de opiniones neutrales e inciertas. Esto es especialmente evidente entre los usuarios de identidad ideológica incierta, conformados en un 90% por editoriales de prensa y profesionales de la comunicación, quienes priorizan enfoques informativos (principalmente, titulares de noticia) o, si adoptan una posición, el formato y contenido de sus tweets no terminan de clarificarla.
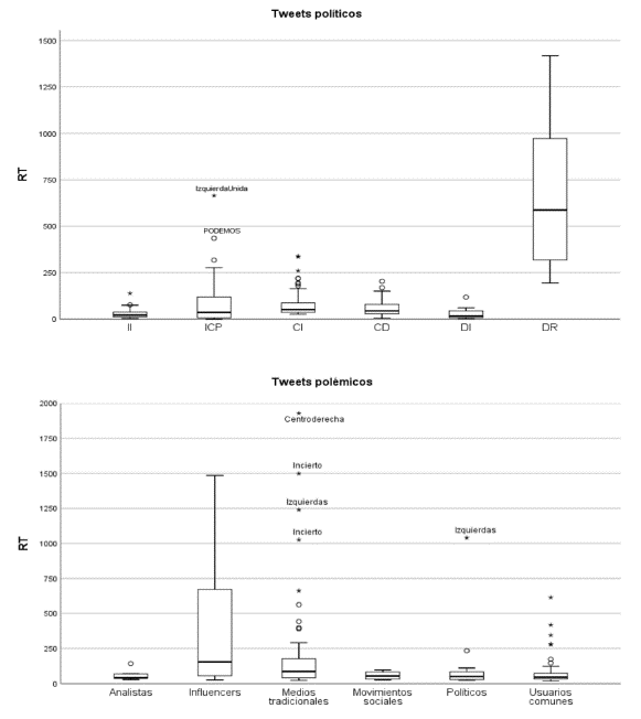
Esto también es patente en las categorías de centroizquierda (44,44%) y centroderecha (55%), que agrupan una alta proporción de medios tradicionales. En cambio, el conjunto de la izquierda y el de la derecha aglutinan una mayor pluralidad de tipos de usuario, destacando el usuario común y el influencer. De esta forma, cada categoría ideológica está representada por agentes sociales con una diferenciada capacidad para difundir sus discursos, como muestra la distribución del número de RT de las publicaciones (figura 5).
Nota: En el primer gráfico, se muestran los partidos con valores atípicos y extremos que superan los 400 RT, mientras que el segundo gráfico muestra las categorías ideológicas que superan los 1000 RT.
Como se puede observar, el primer gráfico sitúa el discurso político de la derecha radical en un alto nivel de alcance (X̅=685, M=587). Sus tweets varían en el número de RT, pero se concentran en torno a la media (σ=414, K=-1,3) 3 . El resto de las categorías, que presentan distribuciones positivamente asimétricas y concentran la mayoría de sus tweets por debajo de los 200 RT, solo registran algunos casos excepcionales de viralización. Sin embargo, en el segundo gráfico, la articulación del debate está protagonizada por diferentes tipos de usuario que muestran un alto nivel de alcance en cada una de las categorías ideológicas. Ciertamente, resaltan los influencers, cuya principal cualidad es su elevada capacidad para viralizar contenido (X̅=389, M=154; σ=470, K=0,3). Este tipo de usuario, presente tanto en las categorías de izquierda como de derecha, suele emplear la sátira política para ridiculizar a sus oponentes ideológicos (T1 y T2, en anexo 2).
Asimismo, los medios tradicionales destacan por su alto nivel de alcance (X̅=220, M=86), debido a la viralización de ciertas publicaciones (σ=367, K=10,6). Es el caso de la centroderecha, con un titular sobre el rechazo inicial del presidente del Gobierno al envío de armas, sugiriendo la influencia política de Podemos (T3). En contraste, la izquierda progresista se apoya en figuras políticas, como Pablo Iglesias, y en la autoridad de expertos militares para difundir argumentos contrarios al apoyo militar (T4). En esta línea, una publicación de la representante de Podemos, Ione Belarra, que menciona explícitamente al militar José Enrique de Ayala, supera los 1000 RT (T5), referencia que vertebra la discusión de otros perfiles de usuarios en X, como en el caso de un periodista reconocido (T6).
En los discursos analizados, las posiciones de los agentes sociales se sustentan en varios elementos semánticos clave (tabla 7). En los tweets políticos, los partidos suelen combinar diversos valores (3,11% del total de términos de la muestra), además de emplear referencias a partidos políticos (1,48%). Los tweets polémicos, aunque replican el uso de valores (1,12%), emplean principalmente referencias a partidos (3,76%) y, de manera distintiva, a diversas personalidades políticas y mediáticas (3,02%).
Tabla 7 Frecuencia y porcentaje de términos en relación con el total de cada muestra.
| Códigos | Tweets políticos | Tweets polémicos | ||
|---|---|---|---|---|
| F | % | F | % | |
| Valores | 315 | 3,11 | 47 | 1,12 |
| Partidos políticos | 150 | 1,48 | 158 | 3,76 |
| Pedro Sánchez (presidente) | 29 | 0,29 | 32 | 0,76 |
| Otras personalidades | - | - | 95 | 2,26 |
| Total | 10125 | 100 | 4197 | 100 |
La comparación entre muestras permite identificar semejanzas en el papel discursivo de las referencias a partidos. A grandes rasgos, la mención de un partido con una ideología antagónica suele acompañarse de mensajes desfavorables, mientras que las autorreferencias enfatizan las cualidades del endogrupo. Este patrón es observable en ambos ejes ideológicos, aunque se trata de una estrategia discursiva principalmente utilizada por categorías de derecha (según la muestra, CD, DL, DO y DR) (figura 6). Se trate desde un enfoque crítico o no, las referencias a Podemos sirven para situar al partido como representante de las posturas contrarias al envío de armas.
Figura 6 Índice de relevancia de referencias a partidos por categoría ideológica del usuario

Nota: En este diagrama de Sankey, el grosor de la línea indica el grado de relevancia de las referencias a los partidos de ambos ejes ideológicos. El índice de relevancia se obtiene al dividir el número de apariciones de los términos codificados entre el número de tweets de cada categoría ideológica.
En cambio, como distintivo, los tweets políticos se refieren a diferentes conceptos, como el de “libertad”, “seguridad”, “soberanía”, “paz”, etc. (figura 7). A través de ellos, el conflicto ucraniano se interpreta desde diferentes perspectivas: 1) la que prioriza la diplomacia y las acciones humanitarias por encima de las vías militares (II, IP; T7 en anexo 3), 2) la que representa una pluralidad de valores en sintonía con la UE, reivindicando la necesidad de la unidad en la toma de decisiones políticas (CI; T8); 3) el enfoque liberal que enfatiza la defensa de la libertad y la democracia, al mismo tiempo que una lucha contra la tiranía que representaría el régimen ruso (CD, DI; T9); y 4) aquella otra que, relativamente alejada de la polémica sobre el envío de armas, se centra en la inmigración como un problema de soberanía nacional (DR; T10).
Figura 7 Índice de relevancia de términos codificados por categoría ideológica

Nota: El índice de relevancia se obtiene al dividir el número de apariciones de los términos codificados entre el número de tweets de cada categoría ideológica (%). Por esta razón, en algunos casos, la sumatoria de los porcentajes supera el 100%.
En los tweets polémicos, destacan las referencias a personalidades, la mayoría de ellas del ámbito político. Estos términos no solo sirven para manifestar diferencias intergrupales, expresando desafección o afinidad, como se observa en las referencias a Pedro Sánchez y Santiago Abascal (T11 y T12). Este tipo de referencias permiten articular el debate en X, como cuando se mencionan las figuras de Ione Belarra y Yolanda Díaz, que representan, respectivamente, las posiciones en contra y a favor del apoyo militar a Ucrania y, en consecuencia, las posturas desfavorables y favorables al Gobierno español (T13 y T14).
Del ámbito mediático, se encuentra el exgeneral José Enrique de Ayala, mencionado anteriormente (véase también T15). La entrevista a este experto, en un programa informativo de Radio Televisión Española [RTVE], es compartida como argumento de autoridad, en la medida que plantea dudas a la eficacia del envío de armas. Con esta referencia, se refuerzan dos de las premisas del sector crítico de Unidas Podemos (T16 y T17), a saber, la que sostiene que 1) el envío de armas a Ucrania solo permite retrasar su inevitable derrota, ante una Rusia que es militarmente superior, y la que prevé, además, 2) una escalada militar a nivel internacional, especialmente de guerra nuclear, si no se escoge la vía diplomática. Estas razones, ya planteadas en el discurso político, reciben mayor repercusión cuando los líderes, partidarios y medios afines emplean el testimonio experto para definir los términos del debate y confirmar sus posiciones.
La opinión pública es un fenómeno multidimensional y, para su comprensión, se requieren distintas aproximaciones empíricas que den cuenta de los diversos elementos que la integran (Grossi, 2007). En esta investigación, se realizaron dos tipos de análisis que proporcionan claves explicativas sobre la influencia del partidismo en la opinión pública española. Los resultados pueden interpretarse como dos imágenes de un mismo objeto de estudio, pero desde perspectivas y bajo técnicas de investigación diversas (Bericat, 1998).
En la aproximación a los datos del CIS, las opiniones del público general encontraron una mejor explicación a través de la variable de cercanía partidista (HC) que mediante variables que miden el grado de preocupación por la invasión rusa (HI). En el modelo estadístico se observaron patrones de polarización interpartidaria similares a los que tuvieron lugar en el seno del Congreso de los Diputados (2022), mostrando la izquierda crítica/progresista una alta probabilidad de adoptar una posición desfavorable al envío de armas. Asimismo, esta categoría ideológica evidenció una polarización intrapartidaria que parece reproducir las tensiones internas de Unidas Podemos, representadas en el debate en X y en la cobertura periodística como una división entre sus líderes políticos (RTVE, 2022). La variable de acuerdo con la actuación del Gobierno también introdujo matices relevantes en la relación entre cercanía partidista y apoyo militar, con una mayor coherencia en los perfiles conformistas y un efecto modulador en los opositores y críticos, donde dicho acuerdo condicionó la intensidad del respaldo o rechazo al apoyo militar.
Estos primeros resultados son coherentes con las explicaciones formuladas en estudios previos realizados en el contexto estadounidense, según los cuales las opiniones del público general sobre política exterior se forman a partir de las señales informativas emitidas por las élites políticas (Kertzer y Zeitzoff, 2017) y, por ello, tienden a reproducir las dinámicas de polarización que tienen lugar entre y dentro de los partidos políticos (Friedrichs, 2022; Friedrichs y Tama, 2022; Smeltz, 2022). De los enfoques que explican las relaciones entre público y élite (Forsberg, 2024), aquí se puede seguir un enfoque elitista, pero solo en la medida que se limite a describir la capacidad de influencia pública de los partidos políticos. Sin embargo, este enfoque presupone un medio de comunicación a través del cual ejercen su influencia, lo que no siempre está garantizado para todos los partidos, ni siquiera para los que ostentan el poder político (Baum y Potter, 2008).
En la aproximación al contenido generado en X, se observaron dinámicas tanto de polarización interpartidaria como intrapartidaria (HC), aunque con ciertos matices en el nivel de expresión discursiva (HE). Por una parte, los discursos de los partidos prestaron menor atención al tema del envío de armas que otros usuarios que participaron directamente en el debate. Las posturas de los partidos se articulan a través de discursos que reflejan distintas interpretaciones ideológicas del conflicto ruso-ucraniano. Particularmente, se expresan mediante diversos conceptos en disputa (Pano Alamán, 2022), como el de “libertad”, “democracia”, “seguridad”, “paz”, “diplomacia”, entre otros, contribuyendo a una polarización entre los partidos que priorizan algunos de estos términos por encima de otros. Además, las referencias cruzadas entre partidos reflejan una marcada polarización afectiva, destacando la hostilidad de los partidos de derecha hacia los grupos ideológicamente contrarios.
No obstante, son otros tipos de usuarios quienes logran articular el debate sobre el envío de armas, aquellos que pueden ser considerados SMI (Peter y Muth, 2023) o, en términos de Grossi (2007), empresarios cognitivos. Al clasificar los tweets polémicos, se observó que las posturas críticas frente al envío de armamento solo alcanzaron niveles de repercusión comparables a los de los partidos de derecha radical y los influencers de derecha cuando fueron viralizadas, de forma puntual, a través de medios de prensa y cuentas de líderes políticos de la izquierda progresista. A diferencia del discurso de los partidos, los tweets polémicos destacaron por las frecuentes referencias a personalidades, vinculando los ejes argumentativos de la discusión a figuras públicas específicas (Reguero-Sanz et al., 2023). Esta estrategia discursiva, que puede definirse como una personificación del debate, no solo contribuye a la polarización afectiva que caracteriza a un discurso opositor y de alto alcance (Ballard et al., 2023), como se observa cuando usuarios de derecha se refieren despectivamente al presidente del Gobierno o a representantes de Unidas Podemos, sino también a una simplificación partidista de la polémica, en la que diversas figuras políticas representan las posiciones a favor y en contra del envío de armas.
En cierto sentido, aunque la personificación del debate traduce los argumentos de un enfoque diplomático presente en los partidos de izquierda progresista e izquierda independentista a un lenguaje personalista con mayor repercusión en X, no parece promover un diálogo transversal entre usuarios con inclinaciones ideológicas contrapuestas (Overgaard y Collier, 2023). Por el contrario, el debate permanece fragmentado y guiado por sentimientos de pertenencia grupal (Jiang et al., 2023), como se evidencia en el discurso de usuarios de izquierda progresista, quienes apelan a figuras expertas para legitimar sus posturas críticas, sin que ello modifique sustancialmente el encuadre discursivo de las demás categorías ideológicas analizadas.
En conjunto, ambas aproximaciones coinciden en resaltar el destacado papel del partidismo en la formación de las opiniones sobre un asunto de relevancia internacional, pero con sus respectivas fortalezas y limitaciones explicativas. Así, en el análisis estadístico, se pudo corroborar los efectos significativos que el partidismo ya ejercía en estudios previos (Villaplana Jiménez y Megías Collado, 2022, p. 278), mediante una variable central en la explicación de las opiniones políticas del público general (Bartolomé Peral y Leonisio Calvo, 2022). Sin embargo, la recodificación de la variable relativa a la cercanía partidista no permitió explicar el posicionamiento de quienes no manifestaron afinidad ideológica con ningún partido, dejando sin interpretar a un grupo heterogéneo que probablemente requiera otras variables para ser comprendido.
Por otro lado, el análisis del debate mediado en X ofreció una perspectiva discursiva en un espacio donde los temas de discusión son definidos por los propios agentes implicados, afrontando las dificultades de las técnicas de encuesta para captar las dinámicas colectivas y deliberativas de la opinión pública (Grossi, 2007; Kertzer y Zeitzoff, 2017). Se aplicaron técnicas inspiradas en la etnografía digital para la clasificación ideológica de los usuarios, que fue posible por su marcada tendencia a participar en procesos de polarización afectiva (Caliandro, 2017; Congosto Martínez, 2016). No obstante, las discusiones en X están determinadas por las características particulares de los usuarios, usos y formatos de la plataforma, por lo que los resultados de su análisis no son necesariamente extrapolables a contextos sociopolíticos más amplios ni a otras redes sociales (Jungherr et al., 2016a, 2016b).
Aun considerando estas limitaciones, susceptibles de ser abordadas en futuras investigaciones, resulta pertinente situar estos resultados en un entorno mediático estructuralmente condicionado por la exposición selectiva y partidista de la información política (Humanes y Valera-Ordaz, 2023). Además de usuarios especialmente influyentes en X, la muestra analizada incluye líderes de opinión tradicionales, como medios de prensa y figuras políticas, quienes pueden favorecer la difusión de formas de expresión partidista más allá de la plataforma. Entre estas formas, la personificación del debate representa un serio desafío para una comunicación políticamente informada, al invisibilizar otras voces especializadas que podrían enriquecer el diálogo y contrarrestar los sesgos de confirmación propios del partidismo (Ozer y Wright, 2022). En el contexto español, investigadores del Real Instituto Elcano han contribuido de forma continua al análisis geopolítico del conflicto ruso-ucraniano desde las protestas del Maidán, defendiendo enfoques orientados a equilibrar las competencias militares y las capacidades diplomáticas en el marco de la UE (Real Instituto Elcano, 2023). En contraste, investigadores de la Asociación Española de Investigación para la Paz (AIPAZ) han adoptado enfoques críticos, al subrayar la corresponsabilidad de los actores involucrados en el conflicto, rechazar toda forma de intervención militar y optar por alternativas no violentas para la construcción de la paz (Miradas al mundo-IPAZ-UGR, 2023). Estas referencias representan solo algunos ejemplos de fuentes expertas -y no, por ello, valorativamente neutrales- que, de ser consideradas, ofrecerían matices valiosos a un debate público que se encuentra dominado por sesgos partidistas (Baum y Potter, 2019).
El autor agradece las valiosas recomendaciones recibidas durante el proceso de evaluación de la revista, el seguimiento de Clemente Penalva-Verdú desde los inicios de esta investigación, así como las lecturas y comentarios de Alejandro Mantecón y Maite Plazas-Olmedo a los primeros borradores.
Anexo 1 Parámetros del modelo saturado.
Notas: Los coeficientes se han calculado bajo el supuesto de que la suma de los parámetros es igual a 0. La constante de cada interacción se presenta en el total de su respectiva subtabla. Los efectos de columna y fila se representan en los totales correspondientes. Además, aquellos coeficientes que muestran un chi-cuadrado significativo están indicados con un asterisco.
[5] Para facilitar la lectura, en este subapartado se hará referencia a la “izquierda progresista”, pero debe interpretarse como ICP.
[6] La clase generadora obtenida (L2=6,392, sig.=0,895) supone algunos problemas estructurales: [CERCANIAR*P5][CERCANIAR*P9_1*P13_5][P5*P9_1*P13_5]. Según este modelo, la cercanía partidista y el grado de preocupación se interrelacionan unilateralmente, pero ambas variables coinciden en las categorías con parámetros significativos cuando cada una de ellas se relacionan con las variables relativas al grado de acuerdo. Si, como alternativa, se elimina la interacción CERCANIAR*P5, la bondad de ajuste del modelo no resulta significativa (L2=37,055, sig.=0,002).
[8] Cantó-Gómez, A. (2025). El apoyo militar de España a Ucrania: Opinión pública, partidismo y personificación del debate en X/Twitter. Revista Española de Sociología, 34(3), a271. https://doi.org/10.22325/fes/res.2025.271
[10] Financial disclosure Este trabajo se realizó con una subvención para la formación e investigación en materias de interés para el Centro de Investigaciones Sociológicas (CIS, 2023). La elaboración del artículo se desarrolló en el marco del doctorado de Estudios Internacionales en Paz, Conflictos y Desarrollo de la Universitat Jaume I, mediante un contrato predoctoral de la Generalitat Valenciana (CIACIF/2022/245).