Artículos / Articles

DOI: 10.22325/fes/res.2025.261

Autoexclusión financiera en la población joven en España: un enfoque cualitativo


Financial self-exclusion among young adults in Spain: a qualitative perspective


Anastasiya Shevchenko Shevchenko ORCID

Departamento de Sociología, Universidad de A Coruña, A Coruña, España. anastasiya.shevchenko@udc.es. Email

*Autor para correspondencia / Corresponding author: Anastasiya Shevchenko Shevchenko, anastasiya.shevchenko@udc.es

Revista Española de Sociología (RES), Vol. 34 Núm. 2 (Abril - Junio, 2025), a261. pp. 1-22. ISSN: 1578-2824


Recibido / Received: 20/07/2024
Aceptado / Accepted: 24/03/2025



RESUMEN

El artículo analiza la autoexclusión financiera en la población joven, entre los 18 y 35 años, en España. Para ello, se utiliza una metodología cualitativa basada en 24 entrevistas en profundidad semiestructuradas y se propone un modelo de análisis a partir del concepto de bienestar financiero. El análisis se centra en los aspectos sociales del fenómeno, destacando cómo las personas participantes interiorizan los distintos factores sociales que influyen en la toma de decisiones con respecto a su economía. Los resultados muestran que las personas entrevistadas, encontrándose en una situación de vulnerabilidad económica, se autoexcluyen debido a la percepción de que el uso de los productos y servicios financieros supone una amenaza a su futuro bienestar financiero y no una potencial fuente de apoyo para la gestión de circunstancias sobrevenidas o bien para la consecución de metas futuras.

Palabras clave: exclusión social, bienestar financiero, juventud, dinero, sociología económica.


ABSTRACT

This article examines financial self-exclusion among young adults aged 18 to 35 in Spain, employing a qualitative methodology based on 24 semi-structured, in-depth interviews. Anchored in the concept of financial well-being, the analysis is framed around the social dimensions of economic behaviour. This work highlights the social nature of the phenomenon, focusing on how participants internalize various societal factors that influence their financial decision-making processes. The findings reveal that individuals facing economic vulnerability engage in a process of self-exclusion. Such a withdrawal is driven by the perception that financial products and services pose a threat to their future financial well-being, rather than being regarded as potential tools for managing unforeseen circumstances or achieving long-term financial goals.

Keywords: social exclusion, financial wellbeing, youth, money, economic sociology.




INTRODUCCIÓN


En una sociedad en la que el dinero se posiciona como una institución social central (Massó, 2023), cada vez resulta más indispensable disponer de un acceso al sistema financiero formal, así como hacer uso de sus productos y servicios. El sistema financiero se ha consolidado como una vía predominante en la gestión del dinero segura y, “sin acceso, el manejo de la vida diaria dentro de una sociedad capitalista contemporánea puede convertirse en extremadamente problemático” (Leyshon y Thrift, 1995, p. 313).

Este uso se vuelve particularmente crucial para las personas jóvenes que comienzan a definir las metas financieras que marcarán su trayectoria vital. Por tanto, contar con solvencia económica y acceso a los productos y servicios financieros en condiciones sostenibles y sostenidas en el tiempo resulta fundamental para alcanzar dichas metas. Para describir las dificultades y limitaciones en el acceso y uso de los servicios financieros formales básicos se utiliza el término exclusión financiera (Allen et al., 2016; Anderloni et al., 2008; Devlin, 2005).

Se trata de una problemática relevante, puesto que la falta de acceso y de un uso efectivo del sistema financiero actúa como obstáculo para el progreso económico en su conjunto (Demirgüç-Kunt y Levine, 2009; Peachey y Roe, 2004; Chavriya et al., 2024), contribuyendo a agravar las situaciones de exclusión social (Padilla y Sanchis, 2021), perpetuando desigualdades y dificultando la participación plena de los individuos en la sociedad (Datta y Singh, 2019; Gloukoviezoff, 2007).

Además, este fenómeno limita las oportunidades de colectivos específicos en situaciones de vulnerabilidad. Uno de los casos escasamente estudiados es el de la población joven, que se encuentra en transición a la vida adulta (Allen et al., 2016; Organización para la Cooperación y el Desarrollo Económico [OECD], 2020), exponiéndose a factores como la falta de educación financiera (Cichowicz, 2018), la precariedad laboral y otras barreras para alcanzar la independencia económica (Kempson et al., 2007; Benedicto et al., 2020).

La exclusión financiera tiene diversos mecanismos y causas. Una de sus dimensiones es la denominada autoexclusión financiera. Esta se define como la decisión tomada por parte de los individuos de no acceder o hacer uso de los productos y servicios financieros formales, incluso teniéndolos potencialmente a su alcance (Kempson et al., 2000; Leyshon y Thrift, 1995). Esta elección puede estar motivada por percepciones de rechazo anticipado, experiencias negativas previas o una desconfianza generalizada en el sistema financiero. Este concepto destaca así la importancia de las barreras subjetivas, que se entrelazan con factores sociales y estructurales, contribuyendo a la exclusión financiera en un sentido amplio.

Globalmente, aunque el interés en la exclusión financiera ha aumentado (Allen et al., 2016; OECD, 2020), son limitadas las investigaciones que abordan las razones y los mecanismos de la autoexclusión (Yangdol y Sarma, 2019). El análisis se ha centrado en las causas de exclusión financiera relacionadas con la oferta de los servicios financieros (Osei-Assibey, 2010; Beck y de la Torre, 2006), concretamente en la disponibilidad y adopción de los productos y servicios financieros (Cnaan et al., 2012; Wentzel et al., 2013). De este modo, se ha tendido a reducir el fenómeno a “un problema de accesibilidad individual” (Marron, 2013, p. 791), invisibilizando los procesos colectivos de generación de desigualdades, y a abordarlo mediante la provisión de productos y servicios financieros a quienes carecen de ellos (Salignac et al., 2016). En este contexto, la presente investigación busca contribuir al campo de estudio adoptando una mirada sociológica sobre dos dimensiones aún poco exploradas en la literatura: los procesos de autoexclusión financiera y su vinculación con la juventud como colectivo vulnerable.

El objetivo principal de este artículo es analizar la construcción y articulación de los procesos de autoexclusión financiera en la población juvenil, considerando tanto las dimensiones sociales como estructurales que influyen en su relación con el sistema financiero formal. Asimismo, se examina cómo estas se interrelacionan con el bienestar financiero y las experiencias subjetivas. En este marco, la pregunta de investigación que guía el estudio es: ¿de qué manera se vinculan las dimensiones subjetivas y estructurales en los procesos de autoexclusión financiera entre la población juvenil, y cómo estas influencias condicionan sus decisiones respecto al sistema financiero?

Para realizar esta investigación, se ha optado por una metodología cualitativa, basada en entrevistas en profundidad semiestructuradas como herramienta principal de recolección de datos. Se realizaron 24 entrevistas, utilizando como criterios de selección de las personas participantes la edad, el género y la situación laboral. Los datos obtenidos se analizaron de acuerdo con el enfoque de la Teoría Fundamentada (Timmermans y Tavory, 2012).

En línea con Salignac et al. (2016), los resultados destacan la importancia de abordar esta temática desde una perspectiva holística, que contemple tanto las dinámicas estructurales como las subjetivas que influyen en estos procesos. Asimismo, las desigualdades sociales y sus diferentes dinámicas juegan un papel fundamental en la relación de los jóvenes con el sistema financiero formal.

A partir de estos elementos, el artículo se organiza de la siguiente manera: en primer lugar, se expone una aproximación teórica a los conceptos de autoexclusión financiera y el bienestar financiero aplicados a la problemática de las personas jóvenes como colectivo vulnerable ante la exclusión financiera. En segundo lugar, se expone el marco analítico desarrollado vinculado al concepto de bienestar financiero. Posteriormente, se presentan los principales resultados cualitativos obtenidos a partir de las entrevistas en profundidad semiestructuradas, ofreciendo una visión detallada de las experiencias y percepciones de las personas participantes. Finalmente, se interpretan dichos resultados en el marco global de la investigación, subrayando su relevancia y proponiendo líneas futuras de investigación.


Fundamentación teórica


Exclusión financiera y autoexclusión

El término exclusión financiera fue acuñado a lo largo de los años 1990 haciendo referencia a las limitaciones de acceso físico/geográfico a los servicios financieros como resultado del cierre progresivo de sucursales bancarias (Devlin, 2009; Leyshon y Thrift, 1995). Sin embargo, con el paso del tiempo se ha mostrado que limitar el significado de la exclusión financiera a su dimensión geográfica es insuficiente para comprender una realidad social cada vez más compleja. En el año 2008, la Comisión Europea propuso una definición amplia de exclusión financiera refiriéndose a esta como “el proceso por el cual una persona se encuentra con dificultades para acceder y/o utilizar servicios y productos financieros propuestos por los suministradores clásicos, adaptados a sus necesidades y permitiéndole llevar una vida social normal en la sociedad a la que pertenece” (p. 9).

Si bien la exclusión financiera se ha asociado a situaciones de pobreza o bajos ingresos, su impacto trasciende lo económico y se vincula a factores como el desempleo de larga duración, el aislamiento social y la pérdida de solidaridad externa (Ortiz, 2022). Este hecho se relaciona con los efectos persistentes de la crisis económica de 2008, que provocó una oleada de endeudamientos y sigue siendo una de las principales fuentes de desconfianza en el sistema financiero (Massó, 2024).

Para comprender las causas de la exclusión financiera, la literatura científica especializada propone dos enfoques principales que se exponen a continuación: por un lado, desde la oferta, que analiza cuestiones relacionadas con la disponibilidad y adopción de servicios financieros (Cnaan et al., 2012; Wentzel et al., 2013); y, por otro lado, desde la demanda, que aborda los factores vinculados a los usuarios y su interacción con estos servicios (Devlin, 2009; Zhang et al., 2024). Resulta relevante señalar que disponer de acceso a los servicios financieros no equivale necesariamente a utilizarlos (Allen et al., 2016; Kempson et al., 2004). Según el Banco Mundial (Beck et al., 2008), el acceso está relacionado con la oferta de los servicios, mientras que su uso depende tanto de la oferta como de la demanda, lo que añade complejidad al fenómeno (Carbó y Rodríguez, 2015).

Desde la perspectiva de la oferta, la exclusión geográfica ha sido una constante preocupación asociada a la diferenciación entre áreas rurales y urbanas y a la reducción de oficinas bancarias (Buckland y Dong, 2008, Devlin, 2009; Leyshon y Thrift, 1995). Además, se han identificado causas clásicas como las barreras de acceso, condiciones, precios de los productos y servicios financieros y por estrategias de marketing (Kempson et al., 2000; Kempson et al., 2004). Recientemente, han emergido nuevas causas como la discriminación estadística relacionada con la despersonalización de servicios financieros y la automatización de la clasificación de datos (Sinclair, 2013), la exclusión comercial mediante algoritmos predictivos (Malgesini y Sánchez, 2021) y las barreras de la digitalización, que afectan especialmente a quienes carecen de competencias digitales o acceso a tecnología (Friedline et al., 2020).

Por otro lado, la autoexclusión financiera se encuentra dentro de las causas relacionadas con la demanda. La aproximación a este concepto supone cierta dificultad, ya que las aportaciones al respecto son limitadas (Yangdol y Sarma, 2019) y las definiciones de los conceptos relacionadas con las finanzas tienden a solaparse en la literatura científica (Muehlbacher y Kirchler, 2019). Autores como Leyshon y Thrift (1995) o Kempson et al. (2000) indican que ciertas personas se excluyen del sistema financiero, motivadas por la convicción de que serán rechazadas por este mismo. Esta creencia puede derivar de experiencias negativas propias o de personas cercanas, así como de otros motivos, como la percepción de no sostenibilidad o la desconfianza en el sistema financiero (Kempson et al., 2004). Este hecho coincide con el argumento de Salignac et al. (2016), quienes enfatizan que “la propia evaluación que un individuo hace de su situación financiera puede influir en su disposición a utilizar productos financieros” (p. 273).

Las controversias más relevantes en el análisis de la autoexclusión se refieren, en primer lugar, a la tendencia a individualizar el problema, denominándola “exclusión psicológica” (Malgesini y Sánchez, 2021). De este modo, se ignoran los factores sociales que influyen en la decisión de no participar en el sistema financiero, como el contexto y la posición socioeconómica de las personas afectadas (Marron, 2013). Esto resulta especialmente problemático en un marco de creciente desigualdad social, donde las barreras estructurales y culturales influyen en las decisiones financieras reforzando ciclos de exclusión que se perpetúan con el tiempo (Abalde, 2020).

En segundo lugar, persiste un debate sobre la voluntariedad de la decisión de apartarse del sistema financiero (Beck y Demirgüç-Kunt, 2008; Cnaan et al., 2012). Autores como Kempson et al. (2004) indican que, en ciertos casos, los usuarios, aun teniendo acceso a los servicios, no los utilizan por miedo a costes no autorizados, retrasos en los pagos u otras situaciones. Este fenómeno resalta nuevamente la relevancia de contrarrestar la invisibilización existente en la literatura científica especializada de los factores estructurales involucrados.

Juventud y bienestar financiero

El concepto de juventud ha sido objeto de amplio debate en la literatura científica. Frente a una concepción tradicional que la definía como una categoría homogénea delimitada únicamente por la edad, han surgido enfoques que consideran dimensiones como la clase social, el género, la etnia o la situación laboral como elementos centrales para su caracterización (Benedicto et al., 2014; Simón et al., 2020). No obstante, en todos estos enfoques se reconoce como eje articulador el proceso de transición a la vida adulta. En este sentido, autores como Simón et al. (2020) consideran que la emancipación residencial constituye un indicador clave para analizar la juventud, mientras que Casal (1996) define esta etapa como el período en el que las personas comienzan a asumir responsabilidades laborales, económicas y familiares.

En el contexto español, factores como la crisis del empleo y las dificultades para la autonomía residencial han configurado un marco en el que la juventud enfrenta importantes barreras hacia su independencia económica (Moreno, 2015; Benedicto et al., 2020). Estas limitaciones no solo afectan su integración social, sino también su bienestar financiero, aspecto que se vincula directamente con mecanismos de autoexclusión financiera. En esta línea, investigaciones previas advierten que las personas jóvenes perciben una oferta de productos y servicios financieros poco adaptada a sus necesidades, lo que condiciona su acceso y uso efectivo (Sykes et al., 2016; OECD, 2020).

No es de extrañar que, en un contexto laboral inestable y disponiendo de una oferta de servicios financieros poco atractiva, la juventud se configura como un colectivo especialmente vulnerable ante situaciones económicas adversas o inesperadas (Brüggen et al., 2017) y frente a los procesos de exclusión financiera (Devlin, 2009; Malgesini y Sánchez, 2021; McKay y Collard, 2006). Estudios como los de Sykes et al. (2016) y la OECD (2020) exploran cómo esta población enfrenta no solo limitaciones objetivas de acceso, sino también dificultades derivadas de su escasa experiencia en la gestión del dinero, lo que incrementa su desconfianza en el sistema financiero.

Por este motivo, resulta relevante incorporar una perspectiva subjetiva en el análisis de los procesos de autoexclusión financiera, atendiendo a las formas en las que las personas perciben y gestionan los aspectos de su vida relacionados con el dinero. Este enfoque permite descubrir tanto las dinámicas de desigualdad estructural que enfrentan como las estrategias que desarrollan para hacer frente a dichas condiciones. En este marco, el concepto de bienestar financiero (Vallejo y Martínez, 2016) es clave, ya que integra tanto las dimensiones objetivas como las percepciones individuales sobre la estabilidad económica.

El bienestar financiero ha sido definido por la Oficina de Protección Financiera del Consumidor ( Consumer Financial Protection Bureau [CFPB], 2017) como “el estado por el cual una persona puede satisfacer sus obligaciones financieras, sintiéndose segura sobre su futuro financiero y siendo capaz de tomar decisiones que le permitan disfrutar de la vida” (p. 6). A partir de otros autores, como Fuenzalida y Ruiz-Tagle (2009) o García (2011), se puede inferir la importancia de la confianza en la capacidad para obtener ingresos, administrarlos satisfaciendo sus necesidades y asumiendo riesgos y deudas. Asimismo, Brüggen et al. (2017) amplían esta visión al definir el bienestar financiero como "la percepción de ser capaz de mantener el nivel de vida deseado, actual y futuro, así como la libertad financiera" (p. 229).

La importancia de la subjetividad ya fue acentuada por Porter y Garman (1993), quienes observaron que el bienestar financiero incorpora una dimensión relacional y comparativa, puesto que no solamente depende

…de medidas objetivas y subjetivas de la situación financiera, sino también de (…) la evaluación que hace un individuo de sus atributos financieros cuando los juzga frente a estándares de comparación como aspiraciones, expectativas, niveles del grupo de referencia y experiencias financieras pasadas” (pp. 337-338).

Diversos estudios han identificado dimensiones específicas que estructuran el bienestar financiero. Bray (2001) destaca la influencia de características individuales, comportamientos financieros y acontecimientos financieros estresantes. Por su parte, López (2022) agrupa los factores en cuatro dimensiones principales: control sobre las finanzas diarias, referido a la gestión de los microgastos cotidianos; la capacidad de absorber choques financieros, entendida como la capacidad de manejar circunstancias económicas adversas; la libertad financiera para tomar decisiones, entendida como la posibilidad de satisfacer las necesidades y los deseos del momento actual, pudiendo ahorrar para proyectos futuros y, por último, el cumplimiento de metas de futuro, asociado a la capacidad de planificar y alcanzar objetivos financieros a largo plazo.

Estas dimensiones permiten abordar ampliamente la situación económica de las personas jóvenes, abarcando aspectos como la gestión del dinero, la libertad y resiliencia económica y las expectativas financieras. La gestión del dinero cotidiano, como plantean Porter y Garman (1993) y López (2022), incluye el uso de los recursos financieros, el manejo de deudas, la acumulación de capital y el control de las finanzas cotidianas. Esta dimensión facilita la comprensión de la relación entre los recursos disponibles y las capacidades para gestionarlos. La falta de conocimientos financieros o una gestión deficiente de los recursos disponibles pueden fomentar procesos de autoexclusión financiera, al aumentar la percepción de riesgo y desconfianza hacia el sistema formal.

A partir de conocer cuáles son los recursos disponibles y cómo estos se gestionan en el día a día, es posible comprender el grado de libertad financiera y de resiliencia económica alcanzado. La libertad financiera, definida como la capacidad de "tomar decisiones de vida sin preocuparse por las limitaciones financieras" (Brüggen et al., 2017, p. 230), y la resiliencia económica, entendida como la habilidad para sobrellevar y recuperarse de situaciones económicas adversas (Salignac et al., 2019), se presentan como dimensiones complementarias que impactan directamente en la relación de los jóvenes con el sistema financiero. Sin un grado suficiente de libertad financiera, resulta difícil afrontar eventos adversos de manera autónoma, lo que refuerza decisiones de autoexclusión como estrategia de control estricto sobre el dinero y de evitación del endeudamiento (World Bank, 2014).

Finalmente, las expectativas financieras, entendidas como la visión que los individuos tienen sobre la evolución de su situación económica y las metas futuras alcanzables en un periodo de tiempo establecido (Porter y Garman, 1993), también condicionan la disposición a interactuar con el sistema financiero formal. Así, comprender el bienestar financiero juvenil en todas sus dimensiones no solo permite analizar de manera más profunda los procesos de autoexclusión, sino también identificar las condiciones estructurales que moldean sus decisiones frente a un entorno financiero percibido como incierto o inaccesible.


Metodología


Este estudio se enmarca en el análisis de la exclusión financiera, entendida como las dificultades que enfrentan las personas para acceder o utilizar productos y servicios financieros adecuados (Comisión Europea, 2008), con un enfoque específico en la dimensión de la autoexclusión financiera. Esta última se refiere a la decisión voluntaria de no utilizar servicios financieros formales debido a percepciones de rechazo, desconfianza en el sistema o experiencias negativas previas (Kempson et al., 2000; Leyshon y Thrift, 1995). Ambas problemáticas se vinculan directamente al bienestar financiero, entendido como un estado de seguridad y control sobre la situación económica actual y futura (Brüggen et al., 2017; CFPB, 2017).

Para explorar en profundidad las experiencias de autoexclusión financiera, se optó por una metodología cualitativa, adecuada para captar la complejidad del mundo social desde el propio marco de referencia de las personas participantes (Creswell, 2013). Este enfoque permitió analizar las autopercepciones y posicionamientos de los individuos dentro de su sistema social y familiar en relación con sus comportamientos económicos.

Se realizaron 24 entrevistas en profundidad semiestructuradas a lo largo del año 2023, alcanzando el criterio de saturación del discurso (Valles, 2005). Para la selección de las personas participantes se utilizó una estrategia de muestreo estructural, combinando muestreo tipológico y teórico para definir las unidades de información y el tamaño de la muestra (Verd y Lozares, 2016). Los criterios principales fueron la edad, el género y la situación laboral, seleccionando a jóvenes de entre 18 y 35 años, una cohorte en transición a la vida adulta, etapa en la que el uso de servicios financieros resulta fundamental (OECD, 2020). Esto permitió estructurar la muestra, manteniendo el foco centrado en las diferencias relacionadas con el momento del ciclo vital en el que se encontraban las personas participantes.


A continuación, se presentan las principales características sociodemográficas de la muestra:


Tabla 1 Características sociodemográficas de las unidades muestrales

Características Categorías %
Género Mujer 58%
Varón 42%
Edad 18-24 33%
25-29 38%
30-35 29%
Situación laboral Estudia 37,5%
Contrato temporal 25%
Contrato indefinido 37,5%


El análisis de los datos se realizó siguiendo los principios de la Teoría Fundamentada, un enfoque que permite generar conceptos teóricos de alcance intermedio a partir de las temáticas emergentes en los discursos de las personas entrevistadas, utilizando un razonamiento abductivo (Timmermans y Tavory, 2012). A diferencia de los razonamientos deductivos e inductivos, la abducción implica una retroalimentación constante entre los datos y las hipótesis emergentes (Verd y Lozares, 2016).

Este proceso condujo al diseño de una matriz de análisis (véase Figura 1) que incluye cuatro dimensiones principales: la gestión del dinero, la resiliencia económica, la libertad financiera y las expectativas financieras. Estas dimensiones, integradas en el concepto de bienestar financiero, facilitaron la comprensión de los significados subjetivos asociados al dinero y los procesos que llevan a los jóvenes a autoexcluirse del sistema financiero formal. La Figura 1 muestra la matriz de análisis desarrollada a partir del proceso de codificación en Atlas.ti, estructurada en torno a estas dimensiones clave del bienestar financiero.

En relación con la gestión del dinero, se analizaron el tipo y nivel de ingresos, la capacidad de ahorro y el control de los gastos. La resiliencia económica consideró las redes de apoyo y la capacidad para afrontar deudas o situaciones adversas. En cuanto a la libertad financiera, se exploraron las percepciones de seguridad y la posibilidad de destinar recursos a actividades de ocio, mientras que las expectativas financieras se centraron en las metas y preocupaciones económicas futuras. Este enfoque permitió analizar cómo las barreras percibidas y las estructuras sociales influyen en las decisiones de participación o exclusión del sistema financiero formal.


Figura 1 Matriz de análisis con los principales códigos asociados a los bloques temáticos en Atlas.ti

v34n2a4image001.png



Resultados


En cuanto a los resultados globales, se observa que las personas entrevistadas aplican un control estricto sobre sus gastos, reduciendo especialmente el consumo de ocio. Esta estrategia se asocia a niveles bajos de libertad financiera. A pesar de la intención declarada de ahorrar para futuras inversiones y llevar un control riguroso de su economía, la capacidad efectiva para hacer frente a imprevistos o situaciones económicas adversas resulta limitada. En consecuencia, las expectativas financieras sobre alcanzar metas como la compra de una vivienda o un automóvil son predominantemente pesimistas.

Respecto a la resiliencia económica, aunque los y las participantes cuentan con recursos propios limitados, el sistema financiero es percibido como una última instancia de apoyo, a la que se recurre de manera excepcional. La mayoría desecha la posibilidad de acudir a entidades bancarias para, por ejemplo, solicitar créditos, motivados por la creencia de que no cumplen los requisitos necesarios o por el temor a ser objeto de estafas. Además, la precariedad de sus empleos refuerza la percepción de que no podrían hacer frente a la devolución de deudas, lo que limita aún más su disposición a recurrir al sistema financiero. Estos hallazgos se encuentran en línea con los resultados de investigaciones anteriores (Kempson et al., 2007; Malgesini y Sánchez, 2021).

La falta de educación financiera se posiciona como un factor crucial en la construcción de estas percepciones. Los entrevistados señalan su escasa formación en materia financiera, lo que acentúa la desconfianza hacia las instituciones bancarias. Perciben a los bancos como entidades que, más que ofrecer apoyo, se aprovechan de las necesidades económicas de los usuarios, reforzando así su sensación de vulnerabilidad (ver Figura 2). Este patrón confirma lo señalado por Cichowicz (2018), quien identifica la falta de educación financiera como un factor de riesgo en los procesos de autoexclusión.

Ante la combinación de precariedad económica y la desconfianza institucional, las personas entrevistadas recurren prioritariamente a las redes familiares, principalmente a sus padres, para solicitar aquella ayuda que creen que no obtendrían en el sistema financiero. Estas redes actúan como mecanismos informales de apoyo, sustituyendo al sistema financiero formal en situaciones de emergencia o para la planificación de proyectos vitales. En este sentido, las redes familiares funcionan como redes de servicios no regulados y no comerciales (Leyshon y Thrift, 1995).

En esta situación, los padres cumplen un doble rol: brindan asesoramiento financiero y, en ocasiones, ofrecen préstamos informales en condiciones no estrictamente definidas. Este trato personalizado genera una sensación de seguridad que contrasta con la despersonalización percibida en el contacto con el sistema financiero (Sinclair, 2013). Así, se observa una tendencia hacia la restauración de vínculos personales en la gestión del dinero. De este modo, las redes íntimas y afectivas se establecen como redes de endeudamiento (Pérez y Donoso, 2018).


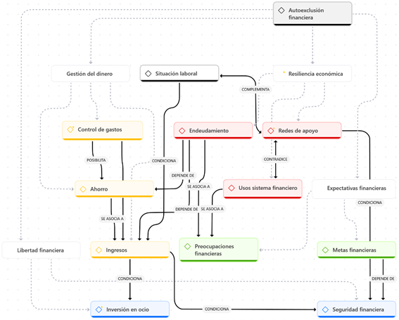
Figura 2 Representación de los resultados en red de códigos de Atlas.ti

v34n2a4image002.png


Gestión del dinero

La gestión del dinero emergió como una dimensión clave para comprender cómo los jóvenes enfrentan la autoexclusión financiera y cómo se relaciona con su bienestar. A través de las entrevistas, se identificaron patrones que revelan las dificultades de las personas participantes para manejar sus recursos, debido a ingresos irregulares, precariedad laboral y una desconfianza generalizada hacia los productos financieros formales.

Se observó que el momento vital de las personas entrevistadas, su posición socioeconómica y sus experiencias previas se vinculan con los usos que estos le dan al dinero. Los y las participantes de entre 18 y 24 años, en su mayoría estudiantes sin ingresos propios o con empleos a media jornada, dependían del apoyo económico de sus padres para cubrir sus gastos. Este respaldo incluía tanto los gastos fijos como una asignación mensual para sus necesidades y ocio, lo que valoraban como un esfuerzo significativo por parte de sus padres. Para minimizar esta carga, desarrollaban estrategias de ahorro, controlando estrictamente sus gastos y planificando cuidadosamente sus decisiones económicas.

Yo intento siempre ahorrar un poquito. O sea, que me quede algo de este mes porque el siguiente, por el motivo que sea, si no me pueden mandar dinero, yo lo que no quiero es que mis padres tengan esa carga y ese estrés. (…) Yo tengo mis notas en el teléfono, que es lo más fácil, y me voy apuntando: pues me gasto -7 en algo, -2 en el café. Entonces me lo voy revisando todos los días y digo “la verdad es que esta semana me he pasado”. Entonces la semana siguiente no puedo salir tanto. Mujer (18-24 años, estudiante).

Yo no tengo demasiados gastos personales porque la economía familiar la gestionan mis padres. Personalmente, como yo gestiono mi dinero o (más bien) el dinero que tengo porque mío no es mucho. Intento no gastar nada (risas). Hombre (18-24, estudiante).

Los y las participantes mayores de 25 años, con sus primeros empleos e ingresos propios, adoptaban un control financiero más laxo. Aunque reconocían que una gestión más estricta mejoraría su capacidad de ahorro, tendían a priorizar una vida más holgada. El control de gastos era más relevante cuando los ingresos eran escasos o dependían de ayudas parentales.

Si algún mes veo que me he pasado demasiado y digo “no entiendo cómo me he gastado tanto dinero este mes”, pues sí que miro la cuenta bancaria y veo un poco en qué se me ha ido yendo y tal. Sí que lo controlaba mucho más al principio de este curso, cuando todavía no había encontrado este trabajo y vivía solamente con el poco dinero que me daban mis padres. Pues sí que lo tenía un poco más controlado porque si no llegaba a fin de mes con 0 euros en la cuenta, ¿sabes? Pero ahora con el trabajo voy ahorrando poco a poco cada mes y no lo tengo tan tan controlado. Mujer (25-29 años, contrato temporal a media jornada).

Por su parte, con respecto a los y las participantes con edades comprendidas entre 30 y 35 años, se destaca una gestión del dinero aún más distendida. Se encontraban en una situación laboral más estable que les permitía no tener que estar constantemente controlando en qué gastaban el dinero. Para este perfil de participantes, las inversiones, tanto a largo como a medio-largo plazo, eran consideradas como algo fundamental en la vida diaria. Entendían que podían sobrevenirse situaciones a las que debían responder haciendo una inversión económica de una cuantía considerable, por lo que enfocaban su gestión monetaria de tal manera que tuviesen un colchón económico suficiente.

¿Para qué ahorro? Para nada en concreto. Tengo una cultura de, si el día de mañana se me rompe el coche, tener ahorrado para pagar menos en la cuenta e intentar aportar. O si el día de mañana me rompo una pierna y se me termina el contrato laboral y no puedo incorporarme, no tengo prestación… O yo qué sé. Tampoco me privo de nada y ahorro. Entonces no me supone un esfuerzo. También por eso ahorro. Hombre (30-35 años, contrato indefinido a jornada completa).

Asimismo, en la gestión diaria del dinero las personas jóvenes sí hacen uso del sistema financiero, aunque solamente sea el uso de una cuenta bancaria como depósito de su dinero y las posibilidades relacionadas a los movimientos de dinero. Es decir, el uso principal reemplaza, por así decirlo, el uso de la cartera física. Todas las personas participantes disponen de una cuenta bancaria, sea a su nombre o bien compartida con sus padres. Así, se puede ver que el sistema financiero es percibido como gestor del dinero, no como una institución de apoyo.

Pagar con tarjeta es más fácil. No tengo la cartera. Mujer (18-24 años, estudiante).

A ver, para mí no son más que una entidad que está ahí porque tiene que ofrecer un servicio: el de la gestión del dinero. (…) Es como una institución que ofrece un servicio que yo necesito. No es que sea como una ayuda, sino que, por ejemplo, si quiero domiciliar un gasto, si quiero cobrar una nómina, necesariamente... Yo no puedo hacer eso, claro, y para eso necesito un banco y por eso recurro a sus servicios. Para mí, más que una ayuda o un apoyo, como se le quiera decir, son eso: un trámite, por llamarlo de alguna forma, necesario. Hombre (18-24 años, contrato temporal a jornada completa).

Libertad financiera

En esta dimensión se analiza la capacidad de las personas participantes para disfrutar de su dinero más allá de la cobertura de necesidades básicas. Para ellas, la libertad financiera se asociaba principalmente a la posibilidad de invertir en ocio, vida social y experiencias personales. El discurso general se organizó en torno a una tensión constante entre las necesidades emocionales y las restricciones financieras, reflejada en el contraste entre los gastos considerados prescindibles y el ahorro, entendido como la principal vía de seguridad. En términos de bienestar financiero, la combinación de recursos limitados y el temor al endeudamiento refuerza un ciclo restrictivo que perpetúa la autoexclusión financiera, actuando como factor disuasorio frente a la participación activa en el sistema financiero formal.

Al igual que en la gestión del dinero, se observaron diferencias en el discurso según el ciclo vital y el nivel de ingresos. Entre quienes dependían económicamente de sus padres, el control estricto sobre el gasto conducía a frecuentes privaciones en el ocio. Aunque parte del dinero recibido se destinaba a actividades recreativas, estas inversiones eran percibidas como no esenciales, y terminaban siendo postergadas en favor del ahorro de cara al futuro próximo.

Aquí siempre tengo yo el debate porque el ocio, por ejemplo, no es esencial, pero sí que le doy importancia y tiene siempre una cabida porque… Vale, no es esencial, pero a la vez es calidad de vida también. Entonces es como un poco no tener la culpabilidad de "estoy gastando tanto en ocio" porque realmente sí que es importante, aunque no es esencial. Mujer (25-29 años, contrato temporal a jornada completa).

La situación se tornaba distinta para aquellos y aquellas participantes que percibían su propio salario, pues entendían que el hecho de poder disfrutar de la vida no se limitaba únicamente a la vida social. Este tipo de inversiones se destinaban a aspectos como “darse un capricho”. Sin embargo, al igual que en el caso de las personas que dependían económicamente de sus padres, estos perfiles explicaban cómo las posibilidades de poder asumir estos gastos eran más limitadas e implicaban hacer un cómputo coste-beneficio, muchas veces limitando los gastos en algún otro aspecto esencial.

O sea, de vez en cuando, pues, a lo mejor darnos un pequeño capricho, ¿no? Que se diría, una chuche, jolín. Darle color a la vida. Pero tampoco hay que ser gente que despilfarra. Pues, un capricho o irse escapada algún día a algún lado o ver algún país. Hombre (25-29 años, contrato temporal a jornada completa).

Prefiero gastar la mitad de dinero en el alquiler o tal, para tener esa parte, para poder irme de vacaciones o poder tener algo de vida y que no sea solo trabajar para vivir lo justo y necesario. Hombre (30-35 años, contrato indefinido a jornada completa).

El destinar parte de su presupuesto a ahorrar está orientado a obtener cierto grado de libertad financiera, es decir, poder ejercer un mayor control sobre sus ingresos y sus gastos. Estas personas perciben que conseguir esta libertad es incompatible con el uso de servicios financieros, de forma que, al autoexcluirse de este sistema, entienden que ejercen un mayor control sobre sus finanzas y que no comprometen su estabilidad económica. Este aspecto puede verse en la gestión diaria y se aprecia con mayor claridad en relación al planteamiento de metas futuras.

Hace poco pagaba siempre con tarjeta, pero es como que, al pagar con tarjeta, siento que gasto más y tengo menos control de mi dinero. Mujer (25-29 años, contrato temporal a jornada completa).

Aquellas personas participantes que tenían más de 30 años y que disfrutan de una situación económica más estable percibían los gastos en ocio de forma más prioritaria, tras privarse de ellos con anterioridad. Y, aun así, conservando la noción de que los gastos propios suponen un “extra”, estando fuera de lo habitual.

Me voy a un concierto en un fin de semana, pero tampoco importante. No sé cuál es el límite de lo importante o no. O de qué porcentaje. No sé (…). Importante para mí, por ejemplo, ese viaje, desde el fin de semana que me voy a ir, es un extra, pero no lo veo como muy importante. Es un gasto extra porque quiero, porque me apetece, porque quiero vivirlo y porque puedo permitírmelo. Hombre (30-35 años, contrato indefinido a jornada completa).

Resiliencia económica

La dimensión de la resiliencia económica permite analizar cómo las personas enfrentan situaciones adversas sin comprometer su estabilidad financiera a largo plazo. Si bien los perfiles entrevistados presentan trayectorias vitales diversas, sus discursos convergen: de forma general, consideran necesario disponer de cierto ahorro para afrontar imprevistos. Sin embargo, también reconocen que carecen de la capacidad económica suficiente para asumir gastos inesperados por sí mismos. En estas situaciones, prevén endeudarse, recurriendo en primer lugar a sus familias como principal fuente de apoyo.

Los procesos de autoexclusión financiera se manifiestan en la convicción compartida de la posibilidad de rechazo o estafa por parte del sistema financiero. La resiliencia económica, entonces, recae en el respaldo familiar y la disposición de este entorno a prestar dinero. Estas estrategias informales no solo reflejan la precariedad laboral y la falta de recursos, sino también la relevancia de los vínculos sociales en la gestión de crisis. No obstante, esta dependencia de las redes personales puede ser limitada y no siempre sostenible, lo que refuerza la sensación de vulnerabilidad.

Me mantengo de manera independiente, pero sí que es cierto que si hay algún gasto muy gordo... O sea, me pago yo el piso. Me pago la comida y todas esas cosas, pero un gasto como… Imagínate el dentista, que tuve ahora dentista y eran 500 euros. Pues ahí sí que mi madre me pone una parte. No todo porque yo también tengo un sueldo para algo, pero sí que me suele ayudar para esas cosas. Mujer (25-29 años, contrato temporal a jornada completa).

En relación al endeudamiento, los lazos personales adquieren un valor central. Este tipo de apoyo se contrasta con la despersonalización del sistema financiero formal, percibido como ajeno y excluyente (Sinclair, 2013). Se privilegia la confianza familiar frente a una institución que consideran inaccesible o incluso amenazante, muchas veces sin haber tenido experiencias negativas directas con ella.

Si en mi familia hay capacidad económica para abordarlo, me va a favorecer. Y, además, creo que me quedo más tranquila. Es la confianza, ¿no? Pues pido un crédito y a lo mejor me estarán estafando. Es como que para mí el mundo financiero es muy ajeno y me daría mucho trabajo introducirme más. Entonces me siento muy engañable, me siento muy señora mayor en esos problemas. Mujer (25-29 años, contrato temporal a jornada completa).

Yo creo que no me lo plantearía [recurrir al sistema financiero]. Tampoco creo que me lo dieran. Pero no, no me lo plantearía la verdad (…) porque creo que mi situación económica como que no es muy estable ni muy buena como para que me den un crédito la verdad. No lo sé. Mujer (18-24 años, estudiante).

Además de percibirse como no elegibles, las personas entrevistadas señalan una profunda desconfianza hacia el sistema financiero, que se vincula directamente a su escaso conocimiento del mismo. La falta de educación financiera surge como un factor transversal, alimentando el temor a los intereses elevados y al sobreendeudamiento.

Sería reticente a pedirlo por una desconfianza general al sistema de préstamos, al sistema de préstamos en concreto o al sistema bancario en general. Es decir, tampoco estoy muy informado y sería, por así decirlo, hablar sin conocimiento. No sé. Pienso en el caso de mi madre que pidió un crédito exprés, y después las deudas que fue contrayendo fueron tremendas. Aún hasta hace poco tenía que pagar uno tarjeta de crédito como préstamo. Hombre (25-29 años, contrato temporal a jornada completa).

A mí nadie me ha enseñado lo que se puede pedir en un banco o lo que no o lo que dan. A mí ahora me preguntas y te digo que no tengo ni idea. Te digo que no me van a dar nada porque lo supongo. Mujer (18-24 años, estudiante).

En este marco, el sistema financiero aparece como una alternativa solo en caso de que el apoyo familiar no fuese suficiente. Incluso en situaciones límite, el recurso al crédito se contempla como un último paso, condicionado por la necesidad extrema.

Si no es suficiente [la ayuda familiar], pediría un crédito. Si fuera un gasto médico o algo así, pues sí que ahí haces lo que sea. (…) No me puedo poner en situación completamente. Si tuviera coche y se me estropeara, pues probablemente lo que haría sería eso: primero acudir a mis padres y luego intentar pedir un crédito. Hombre (25-29 años, trabajo temporal a jornada completa).

Todo ello contribuía a que los participantes tuvieran una visión subjetiva del sistema financiero como una entidad caracterizada por la búsqueda de intereses propios. Es decir, para ellos, la ayuda que ofrecían los bancos distaba mucho de tener en cuenta los intereses de los clientes, sino que, según ellos, se aprovechaban de sus necesidades para obtener más beneficios.

Partiendo de la base de que el banco realmente va a cobrar por todo. O sea, el banco realmente, sí, te puede solucionar el problema, pero te estás olvidando también de que se va a beneficiar de solucionarte el problema. No es una institución de caridad. Hombre (25-29 años, contrato temporal a jornada completa).

Expectativas financieras

Esta dimensión se centró en las expectativas financieras de las personas entrevistadas, es decir, cómo imaginan su futuro económico y las metas que aspiran alcanzar, como la independencia residencial o la adquisición de una vivienda. En general, estas personas confiaban en sus ahorros y, al considerarlos insuficientes, recurrían al apoyo familiar como principal recurso. Por el contrario, percibían a los bancos como instituciones amenazantes, lo que reforzaba sus mecanismos de autoexclusión financiera. Las respuestas mostraron diferencias según el nivel de ingresos y la posición socioeconómica familiar, especialmente en relación con la posesión de propiedades. Quienes contaban con inmuebles familiares vacíos percibían la independencia como una meta relativamente accesible, ya que solo debían cubrir los gastos de mantenimiento.

Me encantaría independizarme, lógicamente, porque además en mi caso, por suerte, mis padres tienen un piso. Pues independizarme en ese piso, que sería solo realmente pagar los gastos. Y claro, eso es bastante ventaja (…). Yo diría que, siendo optimista, podría tenerlo igual en tres años. Mujer (25-29, estudiante).

En contraste, quienes no disponían de este recurso consideraban la independencia más lejana y dependiente de mayores inversiones económicas. La incertidumbre y la percepción de falta de control alimentaban una actitud conservadora hacia el sistema financiero formal. Este sentimiento de vulnerabilidad muestra cómo las expectativas financieras interactúan con barreras subjetivas y estructurales, profundizando los procesos de autoexclusión.

A lo mejor nunca me puedo permitir hacer frente yo sola a cierto tipo de gastos, ¿sabes? Eso sí me parece un poco preocupante. Y luego también pienso mucho (…) si yo no tuviese pareja a largo plazo, sería muy difícil ser independiente económicamente porque yo ahora pienso en vivir sola y (…) no podría permitirme eso o comprar una casa. Pues ya ni me lo plantearía. Y eso me asusta por si algún día mi vida cambia, pues digo: “viviré con mis padres”. Mujer (25-29 años, contrato temporal a jornada completa).

Además, los discursos variaban según el momento del ciclo vital. Los y las más jóvenes, quienes cursaban estudios superiores y dependían de trabajos precarios para costear su formación, veían el futuro como incierto, aunque con la esperanza de alcanzar sus metas a medio o largo plazo.

A ver, no, no me planteo invertir en una casa (…). Yo prefiero, a lo mejor, tener que esperar más tiempo. Por el ejemplo de la casa, vivir en casa de mis padres pues, a lo mejor, te decía 5 o 10 años… A lo mejor tirarme 15, pero después, cuando me independice, saber que no voy a tener que depender de elementos externos como préstamos, hipotecas y cosas así para poder garantizarme un techo. Pedir un préstamo lo haría como último recurso y siendo consciente de que puedo hacer frente a ese gasto futuro. Hombre (18-24 años, contrato temporal a jornada completa).

Quienes ya contaban con trabajos temporales de mayor duración y salarios que les permitían vivir de acuerdo a sus posibilidades, llegaban a plantearse el alquilar una vivienda en lugar de comprar. Para ellos y ellas, el poder tener suficiente solvencia económica para pagar un inmueble, se volvía mucho más complicado.

Yo creo que cuando yo tenga una casa de la que sé que no me van a echar... Claro, que también eso es complicado porque no vas a comprar una casa con 30 años. Pero de decir que me está entrando un sueldo; que puedo permitirme pagar el alquiler... Incluso, si me quedo en el paro, voy a poder seguir pagando el alquiler por lo menos unos meses y tengo un coche. Tengo un medio de transporte y no dependo de nadie más que de mí para moverme. Hombre (25-29 años, contrato temporal a jornada completa).

En este contexto de incertidumbre e inestabilidad laboral, las metas más inmediatas se centraban en la formación, tanto para quienes dependían económicamente de sus padres como para quienes ya trabajaban. En este segundo grupo, la experiencia de empleos precarios generaba mayor pesimismo, haciendo que en algunos casos descartaran por completo la posibilidad de adquirir una vivienda en propiedad, al verse incapaces de hacer frente a un endeudamiento.

Yo el principal problema que veo a nivel de juventud es el impedimento para la realización personal. Sobre todo, ahí lo que más tiene que ver es el acceso al trabajo digno y el tema del acceso a la vivienda. Es lo que yo creo que más dolor de cabeza trae a los jóvenes por lo que hablo con la gente de mi edad porque es que no puedes tener otras preocupaciones. No puedes pasar al siguiente nivel (…). No puedes plantearte comprar una casa porque ni siquiera tienes para irte de alquiler con tu pareja. Hombre (25-29 años, contrato temporal a jornada completa).

Este pesimismo también se extendía a las personas participantes mayores de 30 años, incluso aquellas con empleos estables o contrato indefinido. Aunque afirmaban vivir con cierta holgura, mantenían una visión escéptica respecto a la compra de una vivienda, ya que consideraban que su salario no era lo suficientemente elevado como para afrontar una inversión de tal magnitud sin poner en riesgo su situación económica.

Porque yo he pensado en varias ocasiones, por ejemplo, en comprarme una vivienda y nunca lo he llevado a cabo porque soy consciente de que, si yo hago, eso sería como invertir mi recurso económico, una parte muy importante de mis recursos económicos, en eso y es como que no estoy dispuesta, aunque estoy pagando el alquiler. Mujer (30-35 años, contrato indefinido a jornada completa).

En definitiva, al indagar sobre cómo se imaginan su situación económica futura y cuáles son sus metas, se observa el entramado de la autoexclusión financiera. Al verse las personas jóvenes enfrentadas ante las dificultades estructurales de la precariedad laboral, los altos precios de la vivienda, etc., su situación económica es percibida como muy vulnerable. En este sentido, estas personas ven el sistema financiero como una amenaza más a su bienestar financiero futuro, que, según ellos, ya se encuentra en peligro, en lugar de ser un agente de soporte y de inversión en las metas financieras en su proyecto de vida.




CONCLUSIONES


Uno de los aspectos señalados por la literatura sobre la exclusión financiera es que la autoexclusión responde a una decisión voluntaria del individuo (Beck y Demirgüç-Kunt, 2008; Cnaan et al., 2012). Esta visión es matizada por investigaciones como las de Kempson et al. (2004), que evidencian que muchos usuarios no acceden a los servicios financieros, aun teniéndolos disponibles, por temor a costes ocultos, endeudamiento o experiencias negativas previas. Los hallazgos de este estudio refuerzan esta crítica: para comprender la autoexclusión financiera es necesario situar la conducta individual dentro de un contexto socioeconómico que condiciona, limita o incluso imposibilita el acceso y el uso efectivo al sistema financiero formal.

Este estudio visibiliza que los procesos de autoexclusión financiera no son únicamente decisiones individuales, sino que se encuentran en la esfera social, articulándose en la intersección entre experiencias subjetivas, posicionamientos estructurales y trayectorias vitales. Para explorar esta intersección, se aplicó un modelo analítico centrado en el concepto de bienestar financiero (López, 2022; Porter y Garman, 1993), lo cual permitió analizar la construcción de los significados que las personas jóvenes atribuyen a su situación financiera, sus expectativas y sus prácticas cotidianas. En este sentido, el bienestar financiero no se ha interpretado como un estado de estabilidad, sino como un indicador de las restricciones estructurales que condicionan las posibilidades de autonomía, consumo, inversión o planificación vital.

Desde este modo, las barreras percibidas por las personas jóvenes, como la precariedad laboral, el bajo nivel de ingresos, la desconfianza hacia las entidades financieras y la falta de educación financiera, interactúan de forma compleja con el diseño mismo del sistema financiero, el cual es percibido como ajeno, impersonal y orientado al beneficio. Esto es que los factores que empujan hacia la exclusión financiera tanto desde la oferta del sistema financiero como desde la demanda interactúan entre sí (Carbó y Rodríguez, 2015) y confluyen en lo que se refiere al uso (Beck et al., 2008). Por tanto, la disponibilidad de servicios financieros, incluso cuando se adecuan a las necesidades de ciertos segmentos de la población, no garantiza su utilización si las percepciones sobre dichos servicios son negativas o si el entorno emocional y material es inseguro.

En línea con Devlin (2009), Malgesini y Sánchez (2021) y McKay y Collard (2006), este estudio confirma que la exclusión financiera no es tanto la ausencia de bienestar financiero como la presencia activa de un malestar estructural, que se manifiesta en sentimientos de inseguridad, frustración y vulnerabilidad. Este malestar no solo es económico, sino también emocional y simbólico, y se expresa en formas de distanciamiento, resignación o rechazo hacia el sistema financiero formal.

Los resultados muestran que los y las jóvenes tienden a autoexcluirse no porque ignoren los servicios financieros, sino porque perciben que estos no son útiles o incluso representan un riesgo para su bienestar. La falta de libertad financiera, entendida como la capacidad de tomar decisiones sin comprometer su estabilidad, conduce a evitar el endeudamiento y a apoyarse en redes familiares como estrategia de protección. En este contexto, el sistema financiero se percibe no como un aliado para alcanzar metas personales, sino como una amenaza más para un futuro ya percibido como incierto.

Finalmente, esta investigación presenta una serie de limitaciones que abren líneas futuras de trabajo. En primer lugar, es necesario profundizar en el análisis del colectivo joven desde una perspectiva heterogénea, atendiendo no solo a la edad, sino también a factores de posicionamiento social, como la clase social. En segundo lugar, sería relevante explorar con mayor detalle los vínculos afectivos que median las relaciones personales y también con las instituciones financieras, así como los imaginarios que las personas jóvenes construyen sobre el dinero. Por último, los hallazgos invitan a repensar las estrategias de inclusión financiera desde una lógica que no se limite a la provisión de productos, sino que incorpore también las dimensiones sociales y subjetivas que configuran las prácticas económicas.




NOTAS


[1] Shevchenko Shevchenko, A. (2025). Autoexclusión financiera en la población joven en España: un enfoque cualitativo. Revista Española de Sociología, 34(2), a261. https://doi.org/10.22325/fes/res.2025.261

[2] ChatGPT GPT-4o (OpenAI, 2025)

[3] Financial disclosure Financiado por: Ministerio de Ciencia e Innovación (MICIN)/Agencia Estatal de Investigación (AEI)/10.13039/501100011033/ FEDER, UE; proyectos: "Dinero en transformación: actitudes monetarias, comportamientos y procesos de exclusión financiera" (Referencia: PID2022-139315OB-I00); "Dinero en transformación: actores, procesos y consecuencias sociales de la exclusión financiera" (Referencia: PID2019-106273RB-I00); contrato predoctoral Xunta de Galicia 2020, ED481A.


REFERENCIAS


Abalde, N. (2020). ¿La financiarización de la vida cotidiana? Un análisis de las subjetividades financieras y las actitudes hacia el riesgo económico en España. Revista Internacional de Sociología, 78(4), e172. https://doi.org/10.3989/ris.2020.78.4.m20.004

Allen, F., Demirgüc-Kunt, A., Klapper, L., y Martínez Peria, M. S. (2016). The foundations of financial inclusion: Understanding ownership and use of formal accounts. Journal of Financial Intermediation, 27, 1-30. https://doi.org/10.1016/j.jfi.2015.12.003

Anderloni, L., Bayot, B., Błędowski, P., Iwanicz‐Drozdowska, M., y Kempson, E. (2008). Financial Services Provision and Prevention of Financial Exclusion. European Commission, Directorate General for Employment, Social Affairs and Equal Opportunities. https://www.bristol.ac.uk/media-library/sites/geography/migrated/documents/pfrc0806.pdf

Beck, T., y de la Torre, A. (2006). The basic analytics of access to financial services. Financial markets, Institutions & Instruments, 16(2), 79-117. https://doi.org/10.1596/1813-9450-4026

Beck, T., y Demirgüç-Kunt, A. (2008). Access to finance: An unfinished agenda. The World Bank Economic Review, 22(3), 383-396. https://doi.org/10.1093/wber/lhn021

Beck, T., Demirgüç-Kunt, A., y Honohan, P. (2008). Finance for all? Policies and pitfalls in expanding access. The World Bank. http://documents.worldbank.org/curated/en/932501468136179348

Benedicto, J., Echaves, A., Jurado, T., Ramos, M., y Tejerina, B. (2020). La juventud que sale de la crisis. Revista Española de Sociología, 29(3-Sup2), 131-147. https://doi.org/10.22325/fes/res.2020.78

Benedicto, J., Fernández de Mosteyrín, L., Gutiérrez Sastre, M., Martín Pérez, A., Martín Coppola, E., y Morán Calvo-Sotelo, M. L. (2014). Transitar a la intemperie: Jóvenes en busca de integración. Instituto de la Juventud (INJUVE). https://docta.ucm.es/rest/api/core/bitstreams/6bb24ee1-375a-4852-899a-4cad119276e0/content

Bray, J. R. (2001). Hardship in Australia: An analysis of financial stress indicators in the 1998-99 Australian Bureau of Statistics Household Expenditure Survey (Occasional Paper No. 4). Department of Family and Community Services. https://ssrn.com/abstract=1729046

Brüggen, E. C., Hogreve, J., Holmlund, M., Kabadayi, S., y Löfgren, M. (2017). Financial wellbeing: A conceptualization and research agenda. Journal of Business Research, 79, 228-237. https://doi.org/10.1016/j.jbusres.2017.03.013

Buckland, J., y Dong, X.-Y. (2008). Banking on the Margin in Canada. Economic Development Quarterly, 22(3), 252-263. https://doi.org/10.1177/0891242408318738

Carbó, S., y Rodríguez Fernández, F. (2015). Concepto y evolución de la exclusión financiera: Una revisión. Cuadernos de Información Económica, (244), 73-83. https://www.funcas.es/wp-content/uploads/Migracion/Articulos/FUNCAS_CIE/244art09.pdf

Casal, J. (1996). Modos emergentes de transición a la vida adulta en el umbral del siglo XXI: Aproximación sucesiva, precariedad y desestructuración. Revista Española de Investigaciones Sociológicas, 75, 295-318. https://doi.org/10.2307/40184037

Chavriya, S., Sharma, G. D., y Mahendru, M. (2024). Financial inclusion as a tool for sustainable macroeconomic growth: An integrative analysis. Annals of Public and Cooperative Economics, 95(2), 527-551. https://doi.org/10.1111/apce.12427

Cichowicz, E. (2018) The use of modern technology by financial institutions in combating financial exclusion. Annales. Etyka w Życiu Gospodarczym, 21(5), 109-119. https://doi.org/10.18778/1899-2226.21.5.09

Cnaan, R. A., Moodithaya, M. S., y Handy, F. (2012). Financial inclusion: Lessons from Rural South India. Journal of Social Policy, 41(1), 183-205. https://doi.org/10.1017/s0047279411000377

Comisión Europea (2008). Offre de services financiers et prévention de l’exclusion financière, VC/2006/0183. Bruselas.

Consumer Financial Protection Bureau [CFPB] (2017). Financial Well-Being Scale: Scale Development Technical Report. https://files.consumerfinance.gov/f/documents/201705_cfpb_financial-well-being-scale-technical-report.pdf

Creswell, J. W. (2013). Qualitative inquiry & research design: Choosing among five approaches (3rd ed.). SAGE Publications.

Datta, S. K., y Singh, K. (2019). Variation and determinants of financial inclusion and their association with human development: A cross-country analysis. IIMB Management Review, 31(4), 336-349. https://doi.org/10.1016/j.iimb.2019.07.013

Demirgüç-Kunt, A., y Levine, R. (2009). Finance and inequality: Theory and evidence. Annual Review of Financial Economics, 1(1), 287-318. https://doi.org/10.1146/annurev.financial.050808.114334

Devlin, J. F. (2005). A detailed study of financial exclusion in the UK. Journal of Consumer Policy, 28(1), 75-108. https://doi.org/10.1007/s10603-004-7313-y

Devlin, J. F. (2009). An analysis of influences on total financial exclusion. Service Industries Journal, 29(8), 1021-1036. https://doi.org/10.1080/02642060902764160

Friedline, T., Naraharisetti, S., y Weaver, A. (2020). Digital Redlining: Poor rural communities’ access to Fintech and implications for Financial Inclusion. Journal of Poverty, 24(5-6), 517-541. https://doi.org/10.1080/10875549.2019.1695162

Fuenzalida, M., y Ruiz-Tagle, J. (2009). Riesgo financiero de los hogares. Economía Chilena, 12(2), 35-53. https://ideas.repec.org/a/chb/bcchec/v12y2009i2p35-53.html

García Vega, J. de J. (2011). Hacia un nuevo sistema de indicadores de bienestar. Realidad, Datos y Espacio: Revista Internacional de Estadística y Geografía, 2(1), 78-95. https://rde.inegi.org.mx/rde_02/doctos/rde_02_art5.pdf

Gloukoviezoff, G. (2007). From financial exclusion to overindebtedness: The paradox of difficulties for people on low incomes? En L. Anderloni, M. D. Braga, y E. M. Carluccio (Eds.), New frontiers in banking services: Emerging needs and tailored products for untapped markets (pp. 213-245). Springer. https://doi.org/10.1007/978-3-540-46498-3_6

Kempson, E., Atkinson, A., y Pilley, O. (2004). Policy level response to financial exclusion in developed economies: Lessons for developing countries. Personal Finance Research Centre, University of Bristol. https://www.bristol.ac.uk/media-library/sites/geography/migrated/documents/pfrc0410.pdf

Kempson, E., Crame, M., y Finney, A. (2007). Financial services provision and prevention of financial exclusion: Eurobarometer report. Personal Finance Research Centre, University of Bristol. https://www.bristol.ac.uk/media-library/sites/geography/migrated/documents/pfrc0808.pdf

Kempson, E., Whyley, C., Caskey, J., y Collard, S. (2000). In or out? Financial exclusion: A literature and research review (Consumer Research No. 3). Financial Services Authority. https://www.bristol.ac.uk/media-library/sites/geography/migrated/documents/pfrc0002.pdf

Leyshon, A., y Thrift, N. (1995). Geographies of financial exclusion: Financial abandonment in Britain and the United States. Transactions of the Institute of British Geographers, 20(3), 312-341. https://doi.org/10.2307/622654

López Marchino, R. (2022). El bienestar financiero y su asociación con la cultura financiera en los clientes de la financiera Proempresa, Tingo María, 2021 [Tesis]. Universidad Nacional Agraria de la Selva. https://repositorio.unas.edu.pe/items/abbe05db-a4fb-4d93-ada3-0d8a9f1be479

Malgesini Rey, G., y Sánchez Gonçalves, S. (2021). Inclusión financiera para el desarrollo sostenible: Un enfoque de derechos en el proceso de reconstrucción post pandemia. Red Europea de Lucha contra la Pobreza y la Exclusión Social en el Estado Español (EAPN-ES). https://www.eapn.es/ARCHIVO/documentos/documentos/1637059788_estudio-exclusion-financiera_vfinal.pdf

Marron, D. (2013). Governing poverty in a neoliberal age: New Labour and the case of financial exclusion. New Political Economy, 18(6), 785-810. https://doi.org/10.1080/13563467.2012.753043

Massó, M. (2023). Why money matters: Debating the social construction of monetary value and the concept of money as debt. Journal of Economic Issues, 57(3), 843-859. https://doi.org/10.1080/00213624.2023.2238490

Massó, M. (2024). Contested Money: Toward a new social contract. Routledge.

McKay, S., y Collard, S. (2006). Debt and financial exclusion. En C. Pantazis, D. Gordon, & R. Levitas (Eds.), Poverty and social exclusion in Britain (pp. 191-216). Policy Press. https://doi.org/10.51952/9781447366843.ch007

Moreno, A. (2015). Produciendo la juventud: La imagen de los jóvenes en los estudios generales sobre la juventud española. En J. Benedicto, y C. Feixa (Coords.), Los estudios sobre la juventud en España: Pasado, presente y futuro (pp. 35-47). Instituto de la Juventud (INJUVE). https://www.injuve.es/sites/default/files/2017/46/publicaciones/revista110_completa.pdf

Muehlbacher, S., y Kirchler, E. (2019). Individual differences in mental accounting. Frontiers in Psychology, 10, 2866. https://doi.org/10.3389/fpsyg.2019.02866

Organización para la Cooperación y el Desarrollo Económico [OECD]. (2020). Advancing the digital financial inclusion of youth. OECD Publishing. https://www.oecd.org/finance/advancing-the-digital-financial-inclusion-of-youth.htm

OpenAI. (2025). ChatGPT GPT-4o [Large language model]. https://chat.openai.com/chat

Ortiz Espínola, N. (2022). Influencia de aspectos cualitativos en las decisiones de autoexclusión financiera de mujeres. Ciencia Latina Revista Científica Multidisciplinar, 6(6), 10944-10961. https://doi.org/10.37811/cl_rcm.v6i6.4176

Osei-Assibey, E. (2010). Choosing not to borrow: An evaluation of perception and sociocultural factors underlying voluntary self-exclusion. IUP Journal of Financial Economics, 8(1 & 2), 36-66. https://ideas.repec.org/a/icf/icfjfe/v08y2010i1&2p36-66.html

Padilla Sánchez, A. M., y Sanchis Palacio, J. R. (2021). La relación causa-efecto entre exclusión/inclusión social y financiera: Una aproximación teórica. REVESCO Revista de Estudios Cooperativos, 138, e69168. https://doi.org/10.5209/reve.69168

Peachey, S., y Roe, A. (2004). Access to finance: A study for the World Savings Banks Institute. Oxford Policy Management. https://www.findevgateway.org/sites/default/files/publications/files/mfg-en-paper-access-to-finance-2004.pdf

Pérez Roa, L., y Donoso Bravo, J. (2018). Redes sociales de intercambio y de pago de deudas en parejas jóvenes profesionales endeudadas de Santiago de Chile. Revista Intervención, 8(2), 23-38. https://doi.org/10.53689/int.v8i2.59

Porter, N. M., y Garman, E. T. (1993). Testing a conceptual model of financial well-being. Financial Counseling and Planning, 4, 135-164. https://citeseerx.ist.psu.edu/document?repid=rep1&type=pdf&doi=212a70468b37cc808ee9dccd9ab0370c7ee43da8

Salignac, F., Marjolin, A., Reeve, R., y Muir, K. (2019). Conceptualizing and measuring financial resilience: A multidimensional framework. Social Indicators Research, 145(1), 17-38. https://doi.org/10.1007/s11205-019-02100-4

Salignac, F., Muir, K., y Wong, J. (2016). Are you really financially excluded if you choose not to be included? Insights from social exclusion, resilience and ecological systems. Journal of Social Policy, 45(2), 269-286. https://doi.org/10.1017/S0047279415000677

Simón, P., Clavería, S., García-Albacete, G., López Ortega, A., & Torre, M. (2020). Informe Juventud en España 2020. Instituto de la Juventud (INJUVE). https://www.injuve.es/sites/default/files/adjuntos/2021/11/informe_juventud_espana_2020_0_1_wdb_v1.pdf

Sinclair, S. (2013). Financial inclusion and social financialisation: Britain in a European context. International Journal of Sociology and Social Policy, 33(11/12), 658-676. https://doi.org/10.1108/ijssp-09-2012-0080

Sykes, J., Elder, S., Gurbuzer, Y., y Principi, M. (2016). Exploring the linkages between youth financial inclusion and job creation: Evidence from the ILO school-to-work transition surveys. International Labour Organization. https://www.ilo.org/sites/default/files/wcmsp5/groups/public/@ed_emp/documents/publication/wcms_533567.pdf

Timmermans, S., y Tavory, I. (2012). Theory construction in qualitative research: From grounded theory to abductive analysis. Sociological Theory, 30(3), 167-186. https://doi.org/10.1177/0735275112457914

Vallejo Trujillo, L. S., y Martínez Rangel, M. G. (2016). Perfil de bienestar financiero: Aporte hacia la mejora de una comunidad inteligente. Investigación Administrativa, 45(117), 82-95. https://doi.org/10.35426/iav45n117.06

Valles Martínez, M. S. (2005). Metodología y tecnología cualitativas: actualización de un debate, desde la mirada más atenta en la obra de Barney G. Glaser. Empiria. Revista de Metodología de Ciencias Sociales, (9), 145-170. https://doi.org/10.5944/empiria.9.2005.1007

Verd, J. M., & Lozares, C. (2016). Introducción a la investigación cualitativa: Fases, métodos y técnicas. Editorial Síntesis.

Wentzel, J. P., Yadavalli, V. S. S., y Sundar, D. K. (2013). A comparison of financial service adoption propensity across three channels at the bottom of the pyramid in South Africa. Management Dynamics: Journal of the Southern African Institute for Management Scientists, 22(1), 26-37. https://journals.co.za/doi/epdf/10.10520/EJC133394

World Bank. (2014). Global financial development report 2014: Financial inclusion. The World Bank. https://documents1.worldbank.org/curated/en/225251468330270218/pdf/Global-financial-development-report-2014-financial-inclusion.pdf

Yangdol, R., & Sarma, M. (2019). Demand-side factors for financial inclusion: A cross-country empirical analysis. International Studies, 56(2-3), 163-185. https://doi.org/10.1177/0020881719849246

Zhang, Z., Song, J., Shu, T., y Zhao, T. (2024). Changes in rural financial exclusion's supply and demand factors from the perspective of digital inclusive financial policies. Cogent Economics & Finance, 12(1), 2305480. https://doi.org/10.1080/23322039.2024.2305480