RESUMEN

Este artículo analiza sistemáticamente el concepto de nación de Otto Bauer como comunidad inesencial y como proceso evolutivo de construcción política, tan abierto y contingente como plural y contestado. Este innovador concepto le permitió superar la ecuación monista decimonónica, subyacente tanto en los postulados del Estado nacional (un Estado = una nación), como en su antagonista secular, el principio de las nacionalidades (una nación = un Estado). La concepción pluralista y procesual de la nación le habilitó, a su vez, para postular una propuesta normativa impensable desde los presupuestos clásicos de la teoría de la soberanía, ora del Estado nación, ora de los nacionalismos subestatales contra el Estado: un Estado democrático plurinacional destinado a facilitar la convivencia de varias naciones en un escenario plural, de respeto mutuo, solidaridad interterritorial, cooperación y recíproco enriquecimiento cultural y lingüístico. El diseño institucional y cultural que alumbra este nuevo escenario viene proporcionado por el federalismo, pero reformulado este último con un formato novedoso, el federalismo plurinacional, caracterizado por el autogobierno y el gobierno compartido, por la unidad y la diversidad, y por la conciliación del principio territorial y el personal, pensado para el reconocimiento, la igualdad material y el respeto entre mayorías y minorías nacionales. La reciente actualidad de los diseños de acomodación del pluralismo étnico y nacional mediante mecanismos de autonomía territorial y no territorial ilustra la fecundidad de su pensamiento.

Palabras clave: nación; minorías nacionales; Estado multinacional; federalismo plurinacional; autonomía (territorial y no territorial).

ABSTRACT

This article systematically analyzes Otto Bauer’s concept of nation as a non-essential community and as an evolutionary process of political construction, that it is open and contingent as well as plural and contested. This innovative concept enabled him to overcome the nineteenth-century monist equation, underlying both the postulates of the national state (one State = one Nation) and its secular antagonist, the Principle of Nationalities (one Nation = one State). The pluralist and processual conception of nation enabled it, in turn, to postulate a normative proposal unthinkable from the classic assumptions of the theory of sovereignty, not only for the nation state, but also for sub-state nationalisms against the state: a democratic plurinational state bound to facilitate the coexistence of several nations in a plural scenario of mutual respect, interterritorial solidarity, cooperation and reciprocal cultural and linguistic enrichment. The institutional and cultural design that enlightens this new scenario is provided by federalism, but a reformulated format for it, namely the plurinational federalism, that is characterized by self-government and shared government, unity and diversity, and a balance between the territorial and personal principle, thought for recognition, material equality and respect between national majorities and minorities. The current relevance of accommodation designs based on ethnic and national pluralism, through mechanisms of territorial and non-territorial autonomy illustrates the fruitfulness of Bauer’s thought.

Keywords: nation; national minorities; Multinational State; plurinational federalism; (territorial and non-territorial) autonomy.

Cómo citar este artículo / Citation: Máiz, R. y Pereira, M. (2017). Teoría evolutiva de la nación y federalismo plurinacional en la obra de Otto Bauer. Revista Española de Ciencia Política, 45, 13-‍42. Doi: https://doi.org/10.21308/recp.45.01.

Copyright © 2017:  La Revista Española de Ciencia Política tiene el derecho de primera publicación del trabajo, el cual está simultáneamente sujeto a la licencia de reconocimiento de Creative Commons Reconocimiento-No comercial-Sin obra derivada 4.0 Internacional, que permite a terceros compartir la obra siempre que se indique su autor y su primera publicación en esta revista. 

SUMARIO

  1. Resumen
  2. Abstract
  3. INTRODUCCIÓN
  4. TEORÍA EXPLICATIVA Y TEORÍA NORMATIVA
  5. DEL KANTISMO AL MATERIALISMO HISTÓRICO
  6. CRÍTICA DE LA TEORÍA MARXISTA CLÁSICA DE LA PROGRESIVA DESAPARICIÓN DE LAS NACIONES Y DE LOS CONFLICTOS NACIONALISTAS
  7. CRÍTICA DE LA TEORÍA DE LAS «NACIONES SIN HISTORIA»
  8. EL CONCEPTO DE NACIÓN COMO COMUNIDAD INESENCIAL
  9. LA NACIÓN COMO COMUNIDAD PLURAL Y HETEROGÉNEA
  10. LA CRÍTICA DEL PRINCIPIO DE LAS NACIONALIDADES Y LA PROPUESTA DEL FEDERALISMO PLURINACIONAL
  11. CONCLUSIONES
  12. AGRADECIMIENTOS
  13. Referencias

Wer seiner Zeit nur voraus ist, den holt sie einmal ein.

Ludwig Wittgenstein

Walker Connor (1926-‍2017) In Memoriam

INTRODUCCIÓN[Subir]

La obra de Otto Bauer ejemplifica, quizás como ninguna otra en el ámbito del pensamiento austromarxista, la síntesis de dos vectores epocales del mundo europeo de entreguerras: la desintegración (Untergang) del Imperio austrohúngaro y la emergente cuestión de las nacionalidades, por una parte y, por otra, la nueva cultura de la crisis que se desarrolla en la Viena de fin de siglo, con amplio aliento intelectual, académico y político (Marramao, Giacomo. 1977. Austromerxismo e socialismo de sinistra fra le due guerre. Milán: La Pietra.Marramao, 1977). Al adentrarnos en el análisis de su obra, que nos ocupará en lo que sigue solo en lo que atañe a la cuestión nacional, resulta necesaria una doble precaución inicial. La primera, no dejarse seducir por la claridad feliz del «mito habsbúrgico», de la nostalgia por el finis Austriae y la idealización de la Vienna fin de siécle (Latraverse, Françoise y Walter Moser (eds.). 1988. Vienne au tournant du siècle. París: Albin Michel.Latraverse y Moser, 1988; Molnár, Miklós y André Reszler (eds.). 1989. Le Génie de L’Autriche-Hongrie. Paris: PUF.Molnár y Reszler, 1989), celebrada en ocasiones como Die fröhliche Apokalypsen (Broch), como apocalypse joyeux (Clair, Jean (ed.). 1983. Apocalypse Joyeuse. París: Centre Pompidou.Clair, 1983). Ensoñación engañosa contra la que Magris o Cacciari nos previnieron con lucidez en su día (Magris, Claudio. 1963. Il Mito absburgico nella letteratura austriaca moderna. Turín: Einaudi.Magris, 1963; Cacciari, Massimo. 1980. Dallo Steinhoff. Prospettive viennesi del primo Novecento. Milán: Adelphi.Cacciari, 1980).

Resulta preciso reconocer, sin embargo, que en los años finales del Imperio, el conjunto de aquella inmensa y abigarrada «Kakania», por decirlo en términos de Robert Musil, «imperial y real» (Kaiserlich und Königlich) y la propia ciudad de Viena, se convirtieron, si no en la «estación meteorológica del fin del mundo», como quería Karl Kraus, en una creativa encrucijada artística, intelectual y política, desbordante de conflictos y antagonismos en los que se daba cita tanto el nacionalismo más acervado como la emergencia de una «conciencia supranacional» (Schorske, Carl E. 1979. Fin-de-siècle Vienna: Politics and culture. New York: Knopf.Schorske, 1979; Janik, Allan y Stephen E. Toulmin. 1973. Wittgenstein´s Vienna. Nueva York: Simon and Schuster.Janik y Toulmin, 1973: 42). Allí se experimentaron fenómenos tales como las más variadas luchas obreras, las migraciones masivas, las limpiezas étnicas, los conflictos nacionales y las demandas de minorías que adelantaron el curso posterior de la modernidad tardía. El ideal westfaliano de una era dorada de Estados soberanos, unificados, homogéneos culturalmente, forzados por la ecuación monista «un Estado, una nación», o bien su especular inversión en el principio de las nacionalidades «una nación, un Estado», mostró entonces sus límites políticos inapelables. El triunfo posterior del nacionalismo de Estado o contra el Estado nación en el contexto de entreguerras, sin embargo, se tradujo en un desconocimiento cuando no tergiversación de las tentativas de arreglos institucionales de la heterogeneidad étnica de los Imperios otomano y de Habsburgo (Erk, Jan. 2015. «Non-Territorial Millets in Ottoman History», en Tove H. Malloy y Francesco Palermo (eds.), Minority accommodation through territorial and non-territorial autonomy. Oxford: Oxford University Press.Erk, 2015: 124). El mismo destino corrieron los esfuerzos de reformulación teórica de la idea de nación y del federalismo, como los de Otto Bauer, de la mano de lo que Schmitter calificó como «falacia del presentismo» (fallacy of presentism) (Schmitter, Philippe C. 1994. «Conceptual travels of Transitologists and Consolidologists», Slavic Review, 53 (1): 173-‍185.Schmitter, 1994: 176): la supuesta ausencia de alternativas a un tan inevitable como deseable escenario de Estados nacionalizadores homogéneos y pretendidamente «soberanos».

La segunda precaución que debe tomarse, para una cabal reconstrucción sistemática de la teoría evolutiva de la nación y el federalismo plurinacional de Bauer, reside en evitar la febril procura de un exceso de coherencia, peraltando la lógica interna del sistema, desconociendo la raíz política, no académica, de una obra destinada a dar respuestas urgentes en un mundo convulso y cambiante, inmersa en el conflicto ideológico permanente de la socialdemocracia y la izquierda europea del momento (Mommsen, Hans. 1963. Die Sozialdemokratie und die Nationalitätenfrage im habsburgischen Vielvölkerstaat. Vienna: Europa VertagMommsen, 1963; Leisse, Olaf. 2012. Der Untergang des östrreichischen Imperiums. Otto Bauer und die Nationalitätenfrage in der Habsburger Monarchie. Marburgo: Tectum.Leisse, 2012: 175 y ss.).

En el aspecto que aquí nos interesa, la obra de Bauer elabora una sofisticada teoría de la nación alejada tanto de los postulados hegemónicos de los nacionalismos de Estado, triunfantes en el contexto militar, económico y político del momento, como de los nacionalismos contra el Estado que se postulaban en la emergente lucha de las nacionalidades (Hanisch, Ernst. 2011. Der grosse Illusionist. Otto Bauer 1881-‍1938. Viena: Böhlau Verlag.Hanisch, 2011). Su obra analizó con lucidez extrema lo que Michael Mann ha denominado «the dark side of democracy» (Mann, Michael. 2005. The dark side of democracy: Explaining ethnic cleansing. Cambridge: CUP.Mann, 2005), las raíces teóricas y políticas de las diferentes variedades de opresión de las minorías y la limpieza étnica. También encontramos en ella la constatación primera de que el principio de la autodeterminación nacional, en su autoevidente transparencia «democrática», resulta en extremo peligroso para las minorías, toda vez que «posee la proclividad al sacrificio de las minorías culturales en el altar de la construcción nacional, homogenizando las comunidades culturales a través de la conflación del etnos con el demos» (Nimni, Ephraim. 2015. «Minorities and the limits of liberal democracy. Democracy and non-territorial autonomy», en Tove H. Malloy y Francesco Palermo (eds.), Minority accommodation through territorial and non-territorial autonomy. Oxford: Oxford University Press.Nimni, 2015: 63). El destino de su obra, sin embargo, en la confrontación entre las dos tendencias mayores del conflicto nacionalista –naciones sin Estado vs. naciones con Estado– exacerbadas por la Gran Guerra, la Revolución de Octubre y el ascenso del fascismo, oscilará entre el olvido y la manipulación. Distorsionada y rechazada por el movimiento comunista de la época, desde el internacionalismo de Rosa Luxemburg (Luxemburg, Rosa. 1979. La cuestión nacional y la autonomía. México: Cuadernos Pasado y Presente.Luxemburg, 1979) hasta el instrumentalismo de una visión tacticista y oportunista del derecho a la autodeterminación y el centralismo democrático de Lenin o Stalin (Connor, Walker. 1984. The National question in Marxist-Leninist Theory and Strategy Princeton: Princeton University Press.Connor, 1984: 36 y ss.), sería igualmente olvidada por la propia tradición socialdemócrata que, tras la incomprensión del propio Kautsky (Kautski, Karl J. y Eduard Bernstein. 1978. La Segunda Internacional y el problema nacional y colonial. México: Cuadernos de Pasado y Presente.Kautsky y Bernstein, 1978), asumiría acríticamente las tesis monistas del Estado nacional. El final fracaso de la reconfiguración del Imperio austrohúngaro como un sistema federal plurinacional, así como la imposible unidad de la clase trabajadora en el seno de un Estado multiétnico, marginarían las aportaciones de una obra que se despacharía en lo sucesivo con las etiquetas de «teoría culturalista» de la nación y la «autonomía cultural» (Czerwinska-Schupp, Ewa. 2005. Otto Bauer: Studien zur social-politischen Philosophie. Frankfurt: Peter Lang Verlag.Czerwinska-Schupp, 2005: 137).

De modo paradójico, por una parte, la teoría de la nación de Bauer sería tildada de economicista por buena parte de la teoría posterior sobre el nacionalismo, que la consideró en exceso deudora del paradigma marxiano de la determinación en última instancia por las relaciones de producción y las clases sociales: «La nación como resultado de las condiciones de producción de la vida de un pueblo». Para otros, en cambio, especialmente en el seno de la tradición marxista, resultó siempre en exceso culturalista, extraviada en conceptos esotéricos como «carácter» o «destino»: «La nación como conjunto de seres humanos vinculados por una comunidad de destino en una comunidad de carácter». Frente a unos y otros, sin embargo, lo que sorprende al eventual lector o lectora de nuestros días es la sofisticación de una visión de la cuestión nacional desde el «método sociológico» y las «ciencias sociales», que se traduce en análisis científico-sociales complejos de fenómenos y situaciones asimismo complejos, de la multiplicidad de factores que modelan la identidad colectiva nacional (Blum, Mark. E. y William Smaldone. 2015. Austro-Marxism. The ideology of unity. Austro-Marxist theory and strategy. Boston: Brill.Blum y Smaldone, 2015: XI), a salvo de cualquier reduccionismo materialista o idealista.

Frente a las interpretaciones –ora economicistas, ora culturalistas– al uso, argumentaremos en este artículo la sustantiva naturaleza política de una teoría que intenta articular en todo momento una diagnosis explicativa del fenómeno nacional desde las ciencias sociales, con una consecuente prognosis normativa de la acomodación plurinacional en sociedades heterogéneas y plurales. De este modo, el interés de la obra de Bauer, como trataremos de mostrar, desborda ampliamente el campo de estudio de la historia de las ideas políticas y las innovadoras aportaciones del austromarxismo, para prolongarse en análisis muy esclarecedores que, en deuda con un contexto político e intelectual por muchas razones excepcional y adelantado a su tiempo, aquella Austria infelix tan diferente del federalismo suizo de 1849 o del Deutsches Reich de 1871, poseen no poca utilidad para los actuales debates sobre las complejidades de la acomodación cultual, étnica y nacional en los Estados multinacionales en el contexto de la globalización. En las páginas que siguen, analizaremos, en primer lugar, los principales componentes fundamentales de su teoría explicativa de la nación como comunidad no esencialista, las críticas a la teoría marxista clásica de la desaparición de las naciones y de las naciones sin historia, para, a continuación, dar cuenta de las consecuencias normativas e institucionales en el rediseño democrático de los Estados multinacionales, la crítica del principio de las nacionalidades y la propuesta del federalismo plurinacional.

TEORÍA EXPLICATIVA Y TEORÍA NORMATIVA[Subir]

Lo primero que llama la atención en la obra de Bauer La socialdemocracia y la cuestión de las nacionalidades tiene que ver, precisamente, con la conexión de la teoría empírico-explicativa con la teoría normativa de la nación. Se percibe en su análisis una voluntad de rigor que permita abandonar los parti pris, los apriorismos sumarios propios de la tradición socialista sobre el nacionalismo como «ideología burguesa», «el fin de las naciones», «los pueblos sin historia», etc., para comprender la cuestión nacional como problema social complejo. Desde esta perspectiva, toda elaboración teórico normativa sobre el fenómeno nacional (la identidad colectiva del «nosotros», la contraposición nosotros/ellos, propio/ajeno, el diseño de los arreglos institucionales federales) debe fundamentarse sobre una sólida investigación sistemática de la cuestión nacional desde las ciencias sociales. Esto es, no se trata solamente de, como resulta propio de la tradición austromarxista, recuperar el papel central de «la teoría» para el socialismo (Marramao, Giacomo. 1977. Austromerxismo e socialismo de sinistra fra le due guerre. Milán: La Pietra.Marramao, 1977: 53), sino de trabajar desde una doble perspectiva: un análisis empírico de la construcción de las naciones (el surgimiento y evolución adaptativa de comunidades de cultura basadas en las relaciones de producción y los conflictos de clase) que sirva de adecuado soporte a una alternativa teórica de orientación normativa (el Estado federal de las nacionalidades).

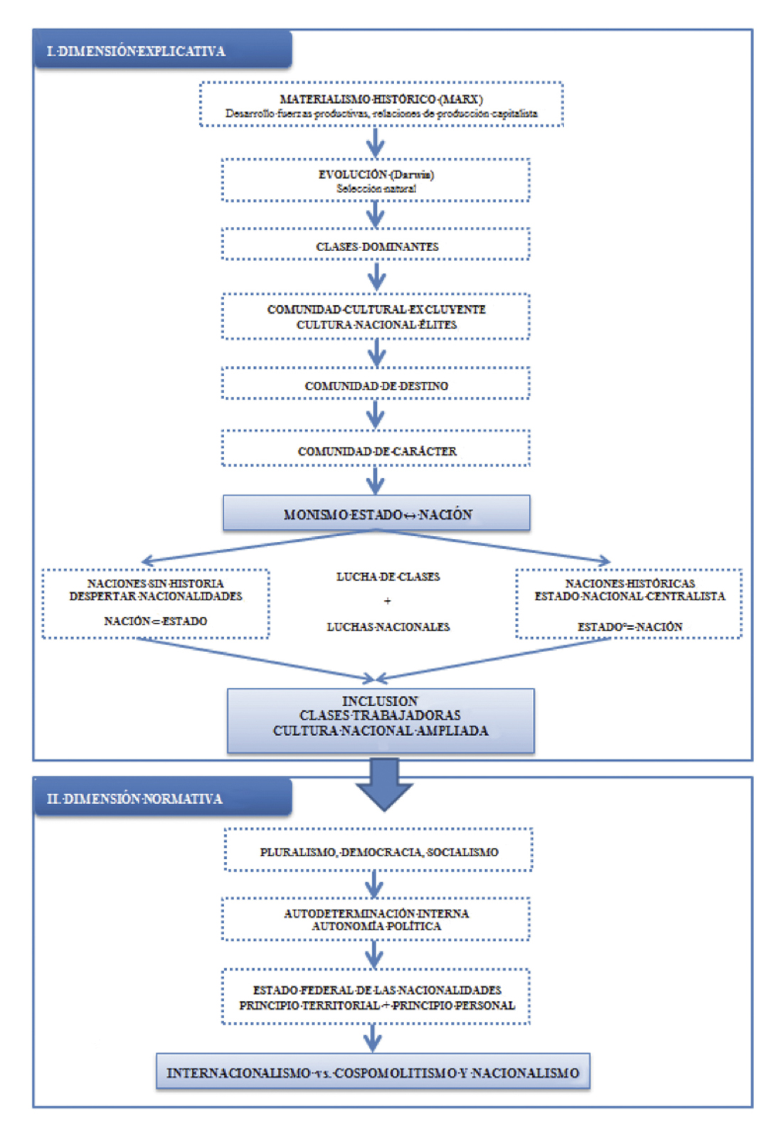
Es preciso resaltar, desde el comienzo, esta original perspectiva en el contexto de la época (Haupt, George, Michel Lowy y Claudie Weill. 1974. Les marxistes et la question nationale 1848-‍1914. París: Maspero.Haupt et al., 1974: 47), la doble dimensión de su teoría no reduccionista de la nación (empírica e normativa: véase esquema 1), para dar cuenta cabal de una aportación que se distancia no ya de la huera palabrería metafísica del Volksgeist, sino de la historiografía positivista del nacionalismo, abocada a la febril procura de antecedentes (históricos, lingüísticos, antropológicos) de la nación. Un análisis que también brilla con luz propia frente a la entera tradición socialista y comunista, plagada de reduccionismo e instrumentalismo, y que destaca incluso frente autores austromarxistas como Renner, con quien el autor posee, como veremos, innegables desacuerdos (Nagel, Klaus (ed.). 2016. Otto Bauer, Karl Renner. Escrits sobre nació i federalisme. Barcelona: IEA.Nagel, 2016: 17) y multitud de deudas (la introducción del principio no territorial de personalidad, por ejemplo) (Arzoz Santisteban, Xabier. 2015. «Karl Renner y la teoría de la autonomía nacional», en Karl Renner, Estado y Nación. El derecho de las naciones a la autodeterminación. Madrid: Tecnos.Arzoz, 2015: LXXX).

Esquema 1.

Otto Bauer: las naciones como proceso histórico

media/image1.jpg

Fuente: elaboración propia.

Suele subrayarse el fracaso predictivo de la teoría del Estado multinacional y los nacionalismos subestatales de Bauer ante el proceso de nacionalización y violencia desatada con la Gran Guerra, el posterior ascenso del fascismo y el desmembramiento del Imperio. Pero debemos apuntar en su haber la lúcida anticipación del conflicto en Bohemia entre los alemanes de los Sudetes y los checos, o su acertada prognosis sobre el enfrentamiento polaco-alemán en Prusia, desarrollados en las páginas de Der Kampf, revista de la que fue redactor jefe durante mucho tiempo (Herod, Charles C. 1976. The nation in the history of marxian thought. La Haya: Martinus Nijhoff.Herod, 1976: 93).

Bauer elabora un concepto de nación en extremo original y alternativo a todos los disponibles hasta el momento: ya sea el concepto idealista de la deriva postromántica de la nación como unánime totalidad orgánica à la Fichte, o bien los conceptos racistas y antisemitas de impronta biologista y darwinismo social a partir de Weismann. Pero también marca distancia, en su sofisticación, respecto a las teorías de Kautsky (o Sombart), que definían la nación a partir de un criterio lingüístico, o visiones como la de Stalin, que cualificaban la nación a partir de la concurrencia de una serie de rasgos diacríticos (lengua, cultura, historia, etc.). Como veremos, para Bauer la nación es un proceso político abierto de construcción social en el que intervienen tres grandes tipos de factores: 1) económico (relaciones de producción); 2) cultural (tradición), y 3) político (lucha de clases y demandas de autogobierno).

DEL KANTISMO AL MATERIALISMO HISTÓRICO[Subir]

Otto Bauer, como sucede con el conjunto del austromarxismo, ha sido leído subrayándose en demasía su kantismo de juventud. Y, en efecto, como el mismo reconoce en el prólogo de 1924 a La Cuestión de las nacionalidades, en aquel tiempo «estaba fascinado por la filosofía crítica de Inmanuel Kant» (Bauer, Otto. 1975-‍1980. Werkausgabe, 9 vols. Viena: Europaverlag.Bauer, 1975-‍1980: V: 23). La huella kantiana puede rastrearse, por ejemplo, en el concepto de «comunidad», a través de la interpretación del mismo realizada por Max Adler y su reformulación por parte de Ferdinand Tönnies en Gemenisnchaft und Gessellschaft: la comunidad como fuente original de todas las relaciones sociales (Czerwinska-Schupp, Ewa. 2005. Otto Bauer: Studien zur social-politischen Philosophie. Frankfurt: Peter Lang Verlag.Czerwinska, 2005: 122). De esta suerte late en su obra sobre Die Nationalenfräge un peculiar «comunitarismo», como socialización a priori que unifica a los individuos mediante lazos sociales y se postula una suerte de deducción trascendental de la comunidad, como la dimensión ontológica que dota de vínculos afectivos a grupos de individuos en un contexto dado conformando una identidad colectiva nacional. A partir de aquí, Bauer recoge el principio de individualidad de las naciones, y procede a una específica lectura de la autodeterminación (Selbstbestimmung) como autogobierno, como autonomía (Bauer, Otto. 1907. Die Nationalitätenfrage und die Sozialdemokratie. Viena: Ignaz Brand.Bauer, 1907: 278), colectivo sapere aude que cementa democráticamente a cada comunidad en su diferencia específica y su permanencia histórica.

Ahora bien, esta socialización apriorística de la naturaleza humana en las diversas naciones no debe mover a engaño respecto a su índole metafísica, por cuanto a renglón seguido Bauer postula la nación como una articulación concreta, en un tiempo y lugar determinados, de la comunidad de naturaleza y la comunidad de cultura. Esta «comunidad de naturaleza» nada tiene que ver, sin embargo, con las teorías biologistas del darwinismo social de la época, que predicaban la nación como una comunidad de origen basada en la raza. Por «naturaleza» Bauer entiende, a partir de Marx y el materialismo histórico, las condiciones materiales de la reproducción de la vida social en un país y momento histórico dados. Pero, a su juicio, la lucha por la supervivencia de los seres humanos se traduce no solo en el ámbito de la producción y reproducción material, sino en el espacio de la cultura, en la creación de una comunidad de cultura que, aquí sí tras las huellas del romanticismo alemán, constituye para nuestro autor una esfera de trasmisión creativa (esto es, no mera socialización pasiva) de la tradición, factor clave en la construcción de una nación.

Ahora bien, existe una diferencia fundamental en el concepto de Kulturnation tal y como lo emplea Bauer y como lo hace la socialdemocracia de la época, que no deben ser confundidos. Habida cuenta de la interacción entre las tres dimensiones de la nación ya mencionadas (económica, cultural y política), la «nación cultural» no alumbra en Bauer un derecho a la autonomía puramente cultural, sino, como veremos, propiamente política. Aquí reside uno de los mayores malentendidos, que se reiteran una y otra vez de modo acrítico, sobre el alcance del autogobierno que defiende, como si se tratase de una autonomía para asuntos meramente culturales y lingüísticos. Por el contrario, debemos precisar que el concepto de «nación cultural» en nuestro autor posee dos consecuencias de relieve: 1) Bauer no suscribe hasta después de 1918 el principio de autodeterminación de las naciones como antesala de la secesión, y aun así lo hará con muchos matices y reducido a casos concretos, mostrándose hasta el final partidario de la acomodación democrática en Estados multinacionales), y 2) defiende una «autonomía política» con amplias competencias económicas, administrativas, culturales e incluso militares, para los estados federados. Ni rastro, pues, de «centralismo monárquico austrohúngaro» (Czerwinska-Schupp, Ewa. 2005. Otto Bauer: Studien zur social-politischen Philosophie. Frankfurt: Peter Lang Verlag.Czerwinska-Schupp, 2005: 128).

Por eso, resulta preciso evitar desde un comienzo el malentendido del supuesto apriorismo que esta argumentación kantiana, aquellas confesas «kantianas enfermedades infantiles», operan en la obra de Bauer bajo la influencia de Max Adler, pues estas se reducen a la dimensión normativa de su teoría, más que a la propiamente empírica. En esta última, que resulta la dominante en el conjunto de la obra del autor –que, no debe olvidarse, se autointerpreta de modo reiterado como «sociológica»–, el paradigma explicativo no es otro que el del materialismo histórico: «Aquí se trata de ensayar el método de Marx de investigación social (Marx´s Methode der sozialer Forschung) a un nuevo campo de trabajo» (Bauer, Otto. 1907. Die Nationalitätenfrage und die Sozialdemokratie. Viena: Ignaz Brand.Bauer, 1907: V). Su objetivo no es otro que «comprender las naciones modernas mediante la concepción marxista de la historia» (Bauer, Otto. 1975-‍1980. Werkausgabe, 9 vols. Viena: Europaverlag.Bauer, 1975-‍1980: V: 18), como derivadas del desarrollo de las fuerzas productivas y el modo de producción capitalista, así como de las modificaciones de la estructura social y de la articulación y conflicto de las clases sociales en presencia.

Un materialismo histórico nada reduccionista guía el entero análisis explicativo de la cuestión nacional: las naciones son «precipitados de la historia» (Niederschlag seiner Geschichte) (Bauer, Otto. 1907. Die Nationalitätenfrage und die Sozialdemokratie. Viena: Ignaz Brand.Bauer, 1907: 16), «historia congelada» (erstarrte Geschichte) (ibid. : 18), «productos de la historia» (Nation als ein Erzeugnis der Geschichte) (id.) etc. Pero, ¿qué tipo de historicidad produce a las naciones? No la propia del historicismo, desde luego. Bauer desecha, ante todo, el espiritualismo nacionalista del «espíritu nacional» o «el alma nacional» (Volksgeist, Volksseele). Y se aleja explícitamente del intento del idealismo alemán postkantiano, de Hegel a Fichte, de elaborar una Metaphysik der Nation, esto es, de sustituir «un fenómeno empírico, científica y correctamente determinado, por una forma de manifestación de una supuesta esencialidad metafísica» (metaphysischen Wessenheit) (ibid. : 6). A su entender, el problema que plantea el concepto de Volksgeist no reside solamente en que, en última instancia, sea un término polisémico, sin riguroso contenido conceptual (ein leeres Wort ohne jede Inhalt), sino lo que resulta más importante, da por explicado tautológicamente aquello que debe ser explicado, tomando por causa lo que no resulta sino una mera abstracción idealizada del efecto –la construcción de una específica nación– que se quiere explicar.

Resulta de no escaso interés esta crítica de 1907 al espiritualismo nacionalista de amplio eco en Alemania, país cuyos logros culturales y científicos Bauer, sin embargo, admiraba hasta el extremo de suscribir abiertamente la superioridad intelectual de lo alemán, razón por la que para Mommsen podía ser considerado a todos los efectos como un nacionalista alemán confeso (Mommsen, Hans. 1979. Arbeitbewegung ubd nationale Fraghe. Gotinga: Vandenhoeck y Ruprecht.1979: 212). De hecho, como Abellán ha mostrado con claridad, el nacionalismo alemán tradicional, esto es, el anterior a la revolución conservadora y a la obra de Ernst Jünger en la posguerra, postulaba un concepto espiritualista de comunidad nacional o destino nacional (Volksgemeinschaft, gemeinsames Schicksal), de claro aliento irredentista que englobaba a los alemanes del extranjero y muy especialmente de Austria (Abellán, Joaquín. 1997. Nación y nacionalismo en Alemania. Madrid: Tecnos.Abellán, 1997: 140). Recuérdese que, en un texto clave de sus años nacionalistas de juventud –Betrachtungen eines Unpolistischen (1918)– Thomas Mann en 1918 defendía la tesis de que la politización y la democratización de Alemania se oponían frontalmente a la «estructura del espíritu alemán» y por eso la política y la democracia devenía algo no-alemán, incluso antialemán (literalmente: «Politik aber, Demokratie, ist an und für sich etwas Undeutsches, Widerdeutsches») (Mann, Thomas. 1983. Betrachtungen eines Unpolitischen. Frankfurt: Fischer.Mann, 1983: 262).

Por otra parte, al proponer una idea de nación como «práctica social», resultado de complejas interacciones, Bauer también se enfrentó abiertamente al materialismo nacional grosero de raíz biológica y racista, desde una óptica evolutiva y adaptativa (con explícitas y reiteradas referencias a Darwin, ajenas por completo a la vulgata del «darwinismo social» imperante). En este orden de cosas, critica con acidez las explicaciones del hecho nacional empírico a partir de una suerte de «plasma germinal» (Keimplasma) transferido de una generación a otra; la Nación, en suma, concebida como una Naturgemeisnchaft, una comunidad natural cimentada sobre un substrato material genético que constituye su «protocausa» (Ursache) (Bauer, Otto. 1907. Die Nationalitätenfrage und die Sozialdemokratie. Viena: Ignaz Brand.Bauer, 1907: 11). Bauer fustiga sin piedad aquella idea de las naciones concebidas como el producto inevitable de la herencia genética compartida de un pueblo, brotando a partir de un plasma constituyente portador esencial de unas u otras cualidades físicas o espirituales innatas.

También aquí, señala Bauer, no solo se yerra en los factores que operan en la génesis de las naciones, sino que se invierte la relación misma de causalidad: las pretendidas causas son meros efectos del proceso de construcción política y social de la nación, seleccionadas a partir de las condiciones en las que los pueblos producen su sustento vital en contextos específicos. Y resultan, por lo tanto, el producto contingente y siempre cambiante «de las determinaciones e interacciones de la producción y el intercambio de los antepasados, de su lucha por la existencia» (ibid.: 39). De ahí una original aplicación no determinista del materialismo histórico a los procesos de construcción nacional: los cambios del modo de producción se traducen en mutaciones muy profundas no solo en el desarrollo de las fuerzas productivas, sino en la naturaleza de las relaciones de producción y, como consecuencia, en la estructura social y la específica lucha de clases que condicionan el acceso y los contenidos de cada cultura nacional. A su entender, lejos de cualquier esencialismo espiritual o biológico, resulta preciso explicar la interacción de ese abigarrado y esquivo conjunto de factores – económicos, culturales y políticos– en su heterogeneidad y mutua dependencia histórica en la lucha por la existencia. En Bauer encontramos, además, una explícita articulación de marxismo y darwinismo, ya sugerida por el propio Marx en El Capital (Libro I, capítulo 13, nota 89; MEW 23: 392), mediante la incorporación de la «fructífera idea darwiniana de la selección natural» (Bauer, Otto. 1907. Die Nationalitätenfrage und die Sozialdemokratie. Viena: Ignaz Brand.Bauer, 1907: 24). García-Pelayo ya subrayó con agudeza en su día que la influencia de Darwin «no solo le permite a Bauer concebir la historia como una lucha por la existencia, sino también rechazar el substancialismo y, con ello, la inmutabilidad del hecho biológico» (García-Pelayo, Manuel. 1979. La teoría de la nación de Otto Bauer. Madrid: Fundación Pablo Iglesias.García-Pelayo, 1979: 20). El corolario teórico de este darwinismo lo veremos más adelante al analizar el concepto de «política evolucionista nacional».

En este orden de cosas, resulta preciso destacar el «modernismo» de la argumentación de Bauer sobre los procesos de construcción nacional. En efecto, la nación no constituye una comunidad originaria que se remonta en la noche de los tiempos, sino un proceso moderno que, por más que partiendo de materiales procedentes de otras épocas, se construye con el advenimiento del capitalismo y sus luchas políticas. Es este, por cierto, uno de los pocos acuerdos de Bauer con Kautsky en materia de nacionalismos: la existencia de un punto de inflexión, con la propagación del modo de producción capitalista, en la construcción de las naciones. La generalización del capitalismo, el mundo de las mercancías y la producción industrial, son factores que generan una desconocida integración nacional, de superación de la fragmentación característica del feudalismo, no solo con la creación de mercados (nacionales), sino mediante la aparición del Estado (nacional) en su sentido moderno y su labor de nacionalización (estandarización lingüística, sistema educativo, sufragio universal, derechos políticos, democracia parlamentaria, etc.): «Solo el capitalismo moderno produjo una cultura verdaderamente nacional de todo el pueblo, que sobrepasó las estrechas fronteras de la vida local» (Bauer, Otto. 1907. Die Nationalitätenfrage und die Sozialdemokratie. Viena: Ignaz Brand.Bauer, 1907: 79). Pero este proceso de nacionalización que acompaña a la generalización del capitalismo y la construcción de los Estados nacionales, no debe conducir a equívoco alguno, pues sigue alumbrando una nación excluyente que alza barreras materiales y políticas a la plena integración de las clases populares en la construcción nacional, patrimonio exclusivo de las clases dominantes y sus intelectuales orgánicos: «La cultura nacional es la cultura de las clases dominantes» –die nationale Kultur die Kultur der herrschenden Klassen ist– (ibid.: 44). De esta suerte, bajo el «soberbio edifico de la cultura nacional» de la modernidad descansa la explotación y la dominación de clase.

CRÍTICA DE LA TEORÍA MARXISTA CLÁSICA DE LA PROGRESIVA DESAPARICIÓN DE LAS NACIONES Y DE LOS CONFLICTOS NACIONALISTAS[Subir]

Ahora bien, analizar la cuestión nacional desde un materialismo histórico no economicista posee efectos de largo alcance para la teoría marxista clásica y alguna de sus asunciones y postulados fundamentales. Bauer desarrolla un materialismo histórico no determinista para cuestionar las tesis básicas del marxismo de Marx y Engels, pero también de sus contemporáneos como Kautsky, Luxemburg o Lenin, sobre la naturaleza y el devenir de las naciones (Haupt, George, Michel Lowy y Claudie Weill. 1974. Les marxistes et la question nationale 1848-‍1914. París: Maspero.Haupt et al., 1974: 49; Herod, Charles C. 1976. The nation in the history of marxian thought. La Haya: Martinus Nijhoff.Herod, 1976: 39 y ss.). Ya hemos visto la radical novedad que para la emergencia de la nación supone el capitalismo moderno, en contra de lo sostenido por el mito nacionalista de los orígenes inmemoriales: «Las naciones son comunidades que vinculan a sus miembros durante una determinada época, pero de ningún modo a la nación de nuestro tiempo con sus antepasados de hace tres o cuatro siglos» (Bauer, Otto. 1907. Die Nationalitätenfrage und die Sozialdemokratie. Viena: Ignaz Brand.Bauer, 1907: 3). Pero además, Bauer somete a crítica sistemática la tesis de la desaparición paulatina de las naciones, consideradas por el marxismo clásico como mero atavismo residual, ruinas de un proceso regido por «leyes de hierro» que conlleva la primacía de la lucha de clases y el triunfo universal e inevitable de la clase trabajadora que, en rigor, «no tiene patria». Idea derivada, a su vez, de la hipótesis marxiana de que las luchas nacionales, desde el Estado nacional o contra el Estado nacional, habida cuenta que la superación del Estado (Aufhebung des Staates) las volverá crecientemente «idealistas» e «ilusorias», serán sustituidas por las auténticas «luchas reales» (wirkliche kämpfe) en torno a los intereses de clase (Máiz, Ramón. 2010. «Karl Marx. De la superación del Estado a la dictadura del proletariado», en Fernando Vallespín (ed.), Historia de la teoría política. 4. Madrid: Alianza Editorial.Máiz, 2010: 147).

El análisis de Bauer, muy al contrario, muestra, por una parte, las profundas raíces sociales de las luchas nacionales, en las que la dimensión nacional se configura como una dimensión central del escenario político de la modernidad, superpuesta a la dimensión de clase; y a la vez pone de relieve la exclusión fundacional de la nación de las clases trabajadoras, expulsadas de la comunidad cultural de la nación. Esto último tiene como consecuencia que los conflictos de clase se oculten, a menudo, bajo la forma de luchas nacionales. Ahora bien, Bauer subraya, en no menor medida, un extremo fundamental que se le escapa a los marxistas clásicos y contemporáneos; a saber: «el contenido nacional de la lucha de clases» (den nationales Gehalt des Klassenkampfes) (Bauer, Otto. 1907. Die Nationalitätenfrage und die Sozialdemokratie. Viena: Ignaz Brand.1907: 495). Esto se traduce, ante todo, en la especificidad nacional de las luchas de clases, las cuales no resultan interpretables desde las simplificaciones de un internacionalismo y cosmopolitismo ingenuos. Cada movimiento obrero tiene sus propias raíces, sus intereses, su biografía de luchas sociales y clasistas, entre las que no debe olvidarse sus demandas de inclusión de pleno derecho en la comunidad cultural, de destino y de carácter que constituye «su» nación específica. Pertenencia que resulta expropiada por las élites dominantes, toda vez que la propiedad privada de los medios de producción está en la base no solamente de las relaciones de explotación capitalista, sino también de su dominación política, y de la exclusión de las clases trabajadoras de su participación activa en la comunidad cultural de la nación.

Pero aún más, solo en el progreso hacia el socialismo, con la irrupción de las clases populares en el ámbito de la nación, esta última dejará de constituir la propiedad restricta de las clases propietarias de los medios de producción, aquella excluyente y elitista «comunidad cultural de los cultos» (Die Kulturgemeinschat der Gebildeten) (Bauer, Otto. 1907. Die Nationalitätenfrage und die Sozialdemokratie. Viena: Ignaz Brand.Bauer, 1907: 61). De esta forma, lejos de difuminar el valor de la nación en el horizonte de la política de clase, Bauer argumenta, contra la entera tradición marxista, que la verdadera realización inclusiva de una comunidad nacional de cultura, digna de tal nombre, solo tendrá lugar en socialismo: «Die Verwirklichung der nationalen Kultur-gemeinschaft durch den Sozialismus» (ibid.: 82). Por eso, en la medida en que se progrese hacia el socialismo, las naciones no serán un mero «residuo de la historia», que se desvanece en el marco del holismo teleológico que conduciría según Marx a «la superación del poder en general» (Die Aufhebung der Herrschaft überhaupt) (MEW. 1961. Marx-Engels-Werke. Vol. IV. Berlin: Dietz.Marx MEW 3: 321). Muy al contrario, lo que se producirá es una «creciente diferenciación de la cultura espiritual de las naciones» (steigende Differenzierung der geistigen Kultur der Nationen) (Bauer, Otto. 1907. Die Nationalitätenfrage und die Sozialdemokratie. Viena: Ignaz Brand.Bauer, 1907: 94). A fin de cuentas, solo «con el socialismo democrático podrá el pueblo entero verse incluido en la comunidad cultural nacional» (ibid.: 88). Respecto a la cuestión nacional, Bauer postula, en síntesis, que el socialismo se traduce en tres conquistas fundamentales: 1) Incorporación de todo el pueblo a la comunidad nacional de cultura; 2) logro del pleno autogobierno de la nación (Selbstbestimmung durch die Nation), y 3) creciente y libre diferenciación cultural de las naciones (ibid.: 94).

De este modo, al «cosmopolitismo ingenuo» (naiven Kosmopolitismus) heredado del «prejuicio burgués» respecto a la nación (bürgerlichen Vorurteil), Bauer opone una reapropiación crítica marxista de la nación. Esta última, sin embargo, se aleja radicalmente de todo «nacionalismo naif» (naiver Nationalismus) (ibid.: 264), en brazos del que se arroja de modo reiterado el movimiento obrero, pese a la consabida retórica internacionalista, cuando ve peligrar sus precarias condiciones laborales duramente conseguidas. De ahí la necesidad de un concepto no nacionalista de nación como fundamento de una «política internacionalista claramente consciente» (klar bewusste internationale Politik) (ibid.: 266, 499), a partir de la reformulación completa de la idea esencialista de nación heredada del siglo xix. Este internacionalismo de nuevo cuño se traducirá a su vez, como veremos, en el ámbito de los diseños institucionales en un rechazo simultáneo del centralismo del Estado nacional y de su mímesis invertida en el principio de las nacionalidades y el derecho a la secesión.

CRÍTICA DE LA TEORÍA DE LAS «NACIONES SIN HISTORIA»[Subir]

La segunda despedida de Bauer de los postulados del marxismo clásico sobre la cuestión nacional radica en su crítica a la teoría de los pueblos y «naciones sin historia», es decir, sin Estado, introducida inicialmente por Hegel y formulada más tarde por Engels (gesichtloser Nationen), al hilo de las Revoluciones de 1848. Frente a la mencionada tesis, presenta nuestro autor una elaborada y compleja teoría del «despertar de las naciones sin historia» (Das Erwachen der geschichtslosen Nationen) (Bauer, Otto. 1907. Die Nationalitätenfrage und die Sozialdemokratie. Viena: Ignaz Brand.Bauer 1907: 187), que refuta las tesis fundamentales de una teoría deudora, una vez más del holismo teleológico del esquema marxiano. Podemos reconstruir sistemáticamente sus argumentos alternativos, que operan en diversos planos:

  1. Las supuestas «naciones sin historia» no fueron en modo alguno por completo incapaces de desarrollar una vida histórica propia, pese al fracaso –que debe ser explicado mediante la concurrencia de diversos factores económicos, políticos y culturales muy precisos– en la construcción de un propio Estado independiente.

  2. Tampoco están imposibilitadas, por naturaleza, para desarrollar en el futuro una historia más autónoma de autogobierno, pudiendo transitar a naciones históricas si se dan las condiciones precisas para ello: económicas (transición de la manufactura a la industria), sociales (liberación del campesinado) y políticas (revolución burguesa).

  3. El error capital que subyacía, a su entender, en la tesis de las «naciones sin historia», y en esto Bauer coincide, pese a sus diferencias en otros temas (Nagel, Klaus (ed.). 2016. Otto Bauer, Karl Renner. Escrits sobre nació i federalisme. Barcelona: IEA.Nagel, 2016: 17-‍19), con lo señalado por Karl Renner en su obra de 1899 Staat und Nation, no era otro que la equivalencia de nación y Estado (Estado nacional), heredada de la Revolución francesa, y que se traduce en la tesis indiscutida de que a cada Estado debe corresponder una, y solo una nación: «Staat un Nation müssen sich decken» (Renner, K. 1994 [1899]. «Staat und Nation», en Schriften. Viena: Residenz.Renner, 1899; 1994: 26). Desde este supuesto no podría existir sino una nación austríaca, y los alemanes, checos, polacos y eslavos no serían solamente súbditos (en conflictivo tránsito a «ciudadanos») del Imperio austrohúngaro, sino connacionales de la comunidad austríaca (Bauer, Otto. 1907. Die Nationalitätenfrage und die Sozialdemokratie. Viena: Ignaz Brand.Bauer, 1907: 93). A su vez, en la otra parte del dual Kaiserlich und Königlich, los húngaros serían magiares de nacionalidad y no habría lugar alguno para identidades nacionales serbia o rumana.

  4. De ahí el doble problema derivado de la subyacente ecuación monista Estado-nación en su doble versión: 1) la del Estado nacional, esto es, cada Estado debe albergar una sola nación (asimilando para ello de modo compulsivo a las minorías nacionales internas); 2) la del principio de la nacionalidades, cada nación debe poseer su propio Estado independiente (situando la secesión como única salida auténtica de las demandas de autogobierno y creando un Estado nacionalizador, a su vez opresor de sus propias minorías).

  5. La reformulación del concepto de nación que Bauer emprende estará en la base de su concepto de «Estado multinacional» o «Estado de las nacionalidades» (Nationalitätenstaat) que, de modo más preciso, en cuanto diseño institucional, se configura como federalismo plurinacional, como «Estado federal de las nacionalidades» (Nationalitätenbundesstaat), destinado a acomodar desde el igual respecto, derechos y capacidad de autogobierno a varias naciones, evitando la dominación de unas sobre otras.

Como por razones de espacio no podemos dar cuenta de los diversos problemas nacionales en el Imperio analizados por Bauer, seleccionamos por su especial interés el análisis que realiza del caso de Chequia de la mano de su teoría del despertar de las «naciones sin historia». A su entender, la modernidad capitalista ha traído consigo cambios económicos, sociales, culturales y políticos esenciales que echan por tierra la diagnosis y la prognosis que condenaban al pueblo checo a la condición de mero «residuo» de la historia. Muy revelador del original y complejo análisis de Bauer de la cuestión nacional, insólito en la tradición marxista, podemos sistematizar sus principales elementos como sigue:

  1. El desarrollo de un capitalismo con bases y dinámica propias en Chequia se tradujo en el desarrollo de una clase burguesa autóctona y en el correlativo desplazamiento de la hegemonía de la burguesía alemana en el país. La transición desde el mundo de la pequeña producción campesina y la manufactura al mundo de la producción industrial, la urbanización y las fábricas, aportó las bases de una revolución nacional.

  2. Esta burguesía checa asumió los ideales de la Ilustración y el liberalismo, procediendo a una interpretación en clave nacional de la herencia de la Revolución francesa.

  3. El desarrollo de nuevas actitudes y políticas culturales, lingüísticas y educativas se tradujeron en la creación de un sistema de educación nacional que popularizó y dignificó la historia, la lengua y la cultura del pueblo checo.

  4. La lucha de clases resultante de la generalización del capitalismo se tradujo en un aumento de la conciencia de clase obrera que se construyó, no pese a ella, sino en estrecha conexión con la conciencia nacional del pueblo checo.

  5. A su vez, el desarrollo económico, cultural y educativo fortaleció la aparición de una nueva y cualificada generación de intelectuales que, enfrentándose a la hegemonía alemana, elaboró una nueva narrativa nacional checa mediante el cultivo de la historia, lengua, música, literatura, etc.

  6. Resultado de todos estos procesos económicos, sociales, culturales y políticos se fraguó un nuevo bloque o alianza nacional de clases mayoritaria, el cual convirtió a Chequia en una nación histórica con reclamaciones ampliamente populares de autogobierno y Estado propios.

  7. Por último, Bauer añade un factor más en su análisis. La emigración, producto de las crisis capitalistas de la época, se convirtió en un factor de nacionalización reaccionaria en Austria y Alemania. Habida cuenta de que la elevación progresiva de la composición orgánica del capital, resultado del tránsito de la pequeña producción campesina al mundo capitalista industrializado en el conjunto del Imperio, generó amplios movimientos de población excedente en busca de trabajo en los nuevos centros fabriles, se originó una creciente xenofobia alemana y austríaca contra los emigrantes (y el pueblo) checos, acusado de robar trabajo y rebajar salarios a los nacionales. Así, el desarrollo de la industrialización y los flujos migratorios incentivaron que el odio nacionalista se alzara como fuerza motriz de las luchas nacionales. Al odio de los intelectuales checos a la dominación alemana, se añadiría, en dirección contraria, el odio de los trabajadores alemanes a los emigrantes checos que competían con salarios más bajos y presentaban una imagen de «rompehuelgas» (Bauer, Otto. 1907. Die Nationalitätenfrage und die Sozialdemokratie. Viena: Ignaz Brand.Bauer, 1907: 231). Se produjo entonces, a juicio de Bauer, el nacimiento de un fenómeno nuevo y complejo, que desafiaba una interpretación materialista vulgar: 1) la interacción política entre los espacios clasista y nacionalista, y 2) la potenciación mutua de los intereses materiales y las emociones en presencia: «El odio de clase se reforzó con el odio nacional y la xenofobia» (Nationaler Hass ist transformierter Klassenhass) (ibid.: 229).

EL CONCEPTO DE NACIÓN COMO COMUNIDAD INESENCIAL[Subir]

Una vez abandonados los lugares comunes de las tradiciones nacionalistas y marxistas de la época ¿cuál es el concepto alternativo de nación que ofrece Bauer? Fuente de innumerables equívocos y lecturas interesadas («culturalismo», «psicologismo», «hegelianismo», etc.), resulta preciso ahora abordar sistemáticamente el alcance y naturaleza de su idea de «nación como una comunidad de destino que genera una comunidad de carácter» (Die Nation aus Schicksalsgemeinschaft erwachesende Charaktergemeinschaft) (Bauer, Otto. 1907. Die Nationalitätenfrage und die Sozialdemokratie. Viena: Ignaz Brand.Bauer, 1907: 98-‍99). Habida cuenta del relieve que en esta formulación reviste el concepto de «comunidad», ora de carácter, ora de destino, conviene clarificar con cierta precisión su formulación por parte de nuestro autor. Ante todo, debemos subrayar que los conceptos implicados en la explicación de los procesos de construcción nacional por parte de Bauer son tres: 1) comunidad cultural; 2) destino nacional, y 3) carácter nacional. Mostraremos en lo que sigue que, lejos de reduccionismo culturalista alguno, los factores implicados en los procesos de construcción nacional son, a su juicio, los tres ya mencionados: económico, cultural y político.

Como ya hemos apuntado, la nación, para Bauer, no constituye una comunidad natural, sino que, habida cuenta de los procesos de diferenciación social continua (Agnelli, Arduino. 1969. Questione nazionale e socialismo. Contributo allo studio del pensiero di K. Renner e O. Bauer Bolonia: Il Mulino.Agnelli, 1969: 132) y de la evolución de las condiciones en las que los seres humanos producen su sustento vital y reparten desigualmente el resultado de su trabajo, surge una «comunidad cultural» específica (Kulturgemeinschaft). Por otra parte, la transmisión de los bienes culturales entre generaciones da lugar a un destino compartido de la nación que se traduce en una relativa «comunidad de carácter» (Charaktergemeinschat) (Bauer, Otto. 1907. Die Nationalitätenfrage und die Sozialdemokratie. Viena: Ignaz Brand.Bauer, 1907: 22). El substrato material de la nación deja de constituir, por expresarlo en términos de Marx, una suerte de dunkel Naturgrund, de oscuro fondo natural, que en la Europa de principios de siglo comenzaba a adquirir inequívocos tonos racistas. Para Bauer el desarrollo de una comunidad de carácter nacional, no se explica por la pretendida «transmisión hereditaria natural de calidades físicas» (natürlichen Vererbung körperlicher Eigenschaften), sino por la transmisión creativa de los «bienes culturales», materiales e inmateriales (Kulturgüter). De este modo se articulan en la explicación de los procesos de construcción nacional, de modo muy novedoso para la época, los dos momentos:

  1. La evolución de la dimensión materialista de la producción y reproducción de la existencia (desarrollo de las fuerzas productivas, relaciones de producción, modo de producción), con los cambios cualitativos que implica la generalización y las incipientes transformaciones del capitalismo industrial. Debe subrayarse que, de este modo, por vez primera se deriva el proceso de construcción de la conciencia nacional no de una etnicidad diferenciada que se remonta en la noche de los tiempos, sino de las relaciones de producción y los conflictos de clases de la época.

  2. La dimensión cultural, esto es, los bienes culturales específicos de cada nación, su transmisión intergeneracional, y las luchas políticas por la inclusión y la participación en su elaboración por parte de las clases trabajadoras.

Toda comunidad cultural nacional se forma siempre mediante la «acción recíproca» (Wechselwirchung) entre los individuos y las clases sociales, no como efecto de una esencia o sustancia inmaterial o universal que los unifique pasivamente («Volksgeist», «Seele», «Schicksal», «Geist» etc.). No hay, pues, una «tierra firme» en la que hacer pie (aquella «Das feste Land» que anhelaba Herder en la comunidad), tampoco un fundamento ontológico al que asirse, del que se pueda deducir la presencia política de la nación. Estamos instalados, a todos los efectos, en el mundo de la modernidad, aquel que Marx caracterizaba lúcidamente en el Manifiesto Comunista como en el que «todo lo que es sólido se desvanece en el aire» (Alles ständische und stehende verdampf) (MEW. 1961. Marx-Engels-Werke. Vol. IV. Berlin: Dietz.MEW IV: 481). Cierto, en las huellas de Töennies, para Bauer, la Gemenischaft no puede reducirse a Gesellschaft; la identidad colectiva de los pueblos no debe considerarse mera suma de individualidades competitivas. Trasunto, a su vez, de la doble acepción de Gemeinschaft que elaborara Kant en su Kritik der reiner Vernunft; a saber: como communio, comunidad estática substancial; y como commercium, interacción social recíproca asociada a la libertad de los modernos, Bauer se decanta con claridad por la segunda, pero en clave de materialismo histórico y lucha de clases.

Comunidad es, para él, acción recíproca constitutiva y no meramente expresiva de una esencia previa comunitaria dada de antemano en la historia. Y en la modernidad esta dimensión comunitaria resulta deudora de las nuevas relaciones de producción del capitalismo y sus conflictos políticos específicos. He ahí los límites del comunitarismo de Bauer. Estamos, sin duda, ante una de las más interesantes aportaciones de su teoría de la nación: a partir de las relaciones de producción capitalistas que se traducen en la lucha de clases, de la construcción de un Estado que monopoliza el poder político hasta extremos antes insospechados y de la creación de una propia cultura diferenciada, si bien excluyente respecto a las clases emergentes, la nación resulta concebida no como un hecho empírico cristalizado, sino como un proceso histórico contingente e indeterminado. Con el resultado, siempre inacabado, de la interacción entre los tres factores ya mencionados: socioeconómico, cultural y político. Un proceso, por lo tanto, que nada tiene que ver con el «desarrollo inmanente de la conciencia nacional» (Aus einer immanenten Entwicklung des nationalbewsstsein), sino como producción azarosa, compleja y multicausal de un «ser nacional cambiante» (geänderten nationalen Seins) (Bauer, Otto. 1907. Die Nationalitätenfrage und die Sozialdemokratie. Viena: Ignaz Brand.Bauer, 1907: 43).

Precisamente, en contra de lo que podría pensarse, en ningún lugar se observa mejor este carácter procesual, abierto y ateleológico de la nación que en el concepto mismo de «carácter nacional». Este último se postula como puente entre la dimensión cultural y lingüística y las relaciones de producción. Bauer elabora el concepto en ajenidad tanto al espiritualismo del Volksgeist (Hegel, Herder), cuanto a la idea de nación como totalidad y «esencialidad metafísica» (metaphysischen Wesenheit) que se despliega inevitable en la historia (por ejemplo, en el Fichte de las Rede an die Deutsche Nation). Su perspectiva es la de la nación como conjunto de características compartidas y disputadas (valores, actitudes, mitos e símbolos), creadas por una comunidad cultural de destino histórico en su particular lucha material por la existencia. Nación en todo momento desprovista de cualquier atisbo de «apariencia sustancial», de todo «fetichismo del carácter nacional» (der fetischismus des Nationalcharakters) (Bauer, Otto. 1907. Die Nationalitätenfrage und die Sozialdemokratie. Viena: Ignaz Brand.Bauer, 1907: 112).

De este modo, el carácter nacional asume unos rasgos bien precisos:

  1. Constituye el resultado de un proceso de construcción nacional y, por lo tanto, un explanandum, no un explanans (Leisse, Olaf. 2012. Der Untergang des östrreichischen Imperiums. Otto Bauer und die Nationalitätenfrage in der Habsburger Monarchie. Marburgo: Tectum.Leisse, 2012: 238), esto es, un factor que resulta preciso explicar, pues no constituye una dimensión causal del fenómeno nacional («keine Erklärung, sondern er ist zu erklären») (Bauer, Otto. 1907. Die Nationalitätenfrage und die Sozialdemokratie. Viena: Ignaz Brand.Bauer, 1907: 27).

  2. Resulta siempre parcial: la comunidad de carácter es relativa no absoluta, compite e interactúa en cada individuo con otras identificaciones posibles como la clase o la religión.

  3. No es permanente, sino modificable y cambiante («veränderlich») en el decurso de la historia, y se configura en la modernidad, más que sobre la «ascendencia común» desde tiempos inmemoriales, mediante una «cultura de novísimo cuño».

  4. No es homogéneo: la comunidad de carácter no implica homogeneidad alguna, sino interacción permanente, pluralismo y lucha por la inclusión de las clases trabajadoras. La distancia con el concepto de nación como unánime totalidad orgánica de Fichte, construida mediante la ablación de lo heterogéneo del seno del pueblo y desde el trazado excluyente de inneren Grenzen, de «fronteras interiores» (Máiz, Ramón. 2012. The Inner Frontier. The place of nation in the political theory of democracy and federalism. Frankfurt: Peter Lang Verlag.Máiz, 2012: 37), se patentiza aquí en términos inequívocos.

  5. Articula intereses y emociones: Bauer insiste, frente al cuerpo teórico del marxismo clásico, y de la mano de los avances de la psicología y el psicoanálisis vienés de la época, en la necesidad de introducir en la explicación de los nacionalismos no solo las preferencias materiales de los ciudadanos, sino los afectos y los sentimientos. El estudio del odio nacional entre mayorías y minorías constituye buena muestra de ello.

Así pues, para Bauer la nación no constituye un hecho empírico cristalizado de una vez para siempre en la historia, sino que se configura como un fenómeno político en extremo relevante precisamente porque, a diferencia de la nación de los nacionalistas, constituye un complejo proceso abierto, contingente y plural de creación de una comunidad específica entre varias posibles. De este modo, la nación, toda nación, desprovista de sustancia metafísica, cultural o racial, deviene, en este estricto sentido no esencialista, una comunidad inesencial: «Desde esta perspectiva la nación no es para nosotros una cosa congelada en el tiempo, sino un proceso en devenir» (So ist uns die Nation kein starres Ding mehr, sondern ein Prozess des Werdens) (Bauer, Otto. 1907. Die Nationalitätenfrage und die Sozialdemokratie. Viena: Ignaz Brand.Bauer, 1907: 105). O lo que es lo mismo, se apunta por vez primera a «la nación como el producto de un proceso siempre inacabado que se desarrolla de modo continuo» (die Nation als das nie vollendete Produkt eines stetig vor sich gehenden Prozess) (ibid.: 106).

De ahí que, para Bauer, «en ningún momento pueda darse por clausurada la historia de una nación» (keinen Augenblick vollendet) (Bauer, Otto. 1907. Die Nationalitätenfrage und die Sozialdemokratie. Viena: Ignaz Brand.Bauer, 1907: 107), ni puede extirparse de ella sin incurrir en opresión y violencia el pluralismo cultural o político y los antagonismos internos. La comunidad de destino, no solo 1) no constituye una «homogeneidad de destino», sino mera vivencia común y conflictiva del mismo, 2)además se altera con el paso del tiempo, producto de los cambios económicos, sociales y de las luchas políticas que los acompañan, los cuales someten al carácter nacional a continuas transformaciones («fortwährenden Wandlungen») (ibid.:107). Ningún rastro observamos en Bauer de aquel desdén por la política como esfera «artificial» y volátil frente a la «naturalidad» geológica y prístina de la nación, que ya Meinecke advirtiera en su día en la idea clásica de nación alemana, aquella Deutsche Grösse, de Goethe, Schiller o incluso Humboldt (Meinecke, Friedrich. 1963. Weltbürgertum un Nationalstaat. Munich: Oldenburg.Meinecke, 1963: 76). Tampoco puede detectarse huella alguna del decisionismo y belicismo que, de la mano de la «homogeneidad sustancial», caracterizará la mutación nacionalista alemana tras la guerra, a partir de Jünger y la revolución conservadora (Abellán, Joaquín. 1997. Nación y nacionalismo en Alemania. Madrid: Tecnos.Abellán, 1997: 147).

En síntesis, Bauer explica la nación como el resultado de un proceso de construcción nacional en el que interactúan elementos varios, que deben ser evaluados empíricamente en cada contexto y coyuntura concretos: 1) los factores económicos (las condiciones de los seres humanos en su lucha por la existencia, las transformaciones de las relaciones de producción y las fuerzas productivas, las modificaciones de las relaciones de trabajo en el capitalismo); 2) los factores culturales (la transmisión intergeneracional de los bienes culturales y sus cambios mediante las aportaciones de las nuevas clases sociales emergentes), y 3) los factores políticos (la configuración del Estado centralista basado en la «visión atomística-centralista» –Renner, K. 1994 [1899]. «Staat und Nation», en Schriften. Viena: Residenz.Renner, 1899; 1994–, y los conflictos superpuestos clasistas y nacionales). Como ya hemos apuntado, esta argumentación resulta políticamente decisiva, toda vez que la historia de las naciones es la historia de las clases dominantes, y la cultura nacional no es sino la cultura de las élites, con exclusión fundacional de las clases populares. De hecho, Bauer da un paso más: «Lo que unifica a la nación no es ni la unidad de sangre ni la unidad de cultura, sino la unidad de la cultura de las clases dominantes» (die Kultureinheit der herrschenden Klassen) (Bauer, Otto. 1907. Die Nationalitätenfrage und die Sozialdemokratie. Viena: Ignaz Brand.Bauer, 1907: 104). Por eso, la historia de las naciones es, sobre todo, la historia política de las luchas por la ampliación y transformación de la comunidad cultural nacional. Solamente con la ampliación progresiva, con la siempre «incompleta realización de una auténtica comunidad cultural» (Die Verwirklichung der nationalen Kulturgemeinschaft) (ibid.: 115), mediante la inclusión de la totalidad de las clases trabajadoras y como parte de estas las minorías emigrantes con sus derechos culturales y lingüísticos. Solo, en fin, con la conversión del proletariado en clase nacional mediante el acceso a la participación en la producción de los bienes culturales, podrá alcanzarse algún día una comunidad nacionalitaria digna de tal nombre.

Sin embargo, esta ampliación de la comunidad cultural nacional no es, en modo alguno, el producto inevitable de la evolución económica, ni de la transmisión cultural intergeneracional, sino de la movilización política de la clase obrera y su reformulación radical de las luchas nacionales tradicionales. Así, frente a la política de los nacionalistas, Bauer postula una enteramente nueva «política evolucionista nacional» (evolutionistisch-nationale Politik) (ibid.: 139), cuyo objetivo no es el cierre nacionalista en las fronteras de un Estado propio, bajo la tutela de las clases dominantes, sino la lucha por el «desarrollo del conjunto del pueblo en nación» (Entwicklung des gesamten Volkes zur Nation) (id.). Desde esta perspectiva, a la relativa ampliación de la comunidad cultural nacional operada por las clases propietarias al hilo de las revoluciones burguesas, seguirá la ampliación de la nación a las clases trabajadoras mediante el triunfo del socialismo democrático. Por eso esta política evolucionista nacional es la política de la moderna clase obrera, y no el internacionalismo ingenuo de los trabajadores supuestamente desprovistos de patria, como tampoco el abrazo del nacionalismo etnocultural hegemonizado por la burguesía, sus intereses y sus valores. Bauer sostiene que el socialismo no puede abandonar a los nacionalistas el ámbito de la nación, en el que se solventa la lucha por la hegemonía de un país, postulando una política estrechamente obrerista. Pero adentrarse en este campo estratégico implica, a su vez, la necesidad de la liquidación radical del concepto esencialista de nación heredado del siglo xix y sus derivadas normativas, la tesis monista, igualmente compartida, por debajo de su retórico antagonismo, por el principio de las nacionalidades («una nación, un Estado») y el principio del Estado-nacional («un Estado, una nación») (Jede Nation soll einen Staat bilden! Jeder Staat soll nur eine Nation umfassen!) (ibid.: 149).

LA NACIÓN COMO COMUNIDAD PLURAL Y HETEROGÉNEA[Subir]

Debe insistirse en que, a resultas de su carácter inesencial –siempre en el estricto sentido antevisto de políticamente relevante pero no esencialista– la comunidad cultural nacional compartida, por más que dé origen a «una comunidad de destino que genera una comunidad de carácter», no se traduce en la obsesión patológica por la homogeneidad del ámbito nacional para delinear la frontera interior entre el nosotros/ellos, propio/ajeno, amigo/enemigo. Por una parte, para Bauer, «comunidad no significa mera homogeneidad» (Gemeinschaft beudeutet nämlich nicht blosse Gleichartigkeit) (Bauer, Otto. 1907. Die Nationalitätenfrage und die Sozialdemokratie. Viena: Ignaz Brand.Bauer, 1907: 97); por otra, comunidad de destino no supone ciego «sometimiento al mismo destino» (Unterwerfung unter gleiches Schicksals). Las diferencias sociales, de clase y minorías culturales, importan e implican diferentes niveles de apropiación de la cultura y del compartido destino nacional, así como muy diversas versiones e interpretaciones de la cultura nacional.

Pero además, Bauer da una vuelta de tuerca adicional en su crítica a la idea de nación como totalidad holística y homogénea: a su juicio, la humanidad de los tiempos modernos no está dividida en naciones discretas de tal modo que: 1) cada individuo pertenezca de modo indiscutible a una sola nación, y 2) cada territorio o Estado albergue a una única nación. A este respecto es necesario recordar, sin poder entrar en más detalle por razones de espacio, que en el Imperio austrohúngaro los grupos nacionales en cada parte del imperio constituían una minoría en la zona que controlaban políticamente: los alemanes, por ejemplo, representaban solo un 36 % de la población de Cisleitania, y los magiares no alcanzaban el 50 % en Hungría. Por otra parte, los checos –mayoritarios en Bohemia y Moravia–, polacos, ucranianos y eslovenos aspiraban a influir políticamente en la propia Cisleitania (Nimni, Ephraim (ed.). 2005. National Cultural Autonomy and its Contemporary Critics. Londres: Routledge.Nimni, 2005: 3).

Una de las aportaciones más relevantes del análisis de la cuestión nacional de Bauer, con las consecuencias normativas e institucionales que luego se verán, reside precisamente en el rechazo de la homogeneidad étnica de los territorios, esto es, en el cuestionamiento de la ecuación monista clásica compartida por los nacionalismos del Estado nación o contra el Estado nación: un Estado = un territorio = una nación = una cultura. Bauer aborda analíticamente, por vez primera (precedido en ello, desde el campo jurídico, por Karl Renner), el análisis científico social y las consecuencias normativas de un hecho empírico que daba al traste con la tan ilusoria como peligrosa asunción de la homogeneidad etnoterritorial. A su entender, es preciso dar cuenta de fenómenos complejos que en la modernidad no hará sino acentuarse y generalizarse. Ante todo, la existencia de numerosas zonas limítrofes en las que los seres humanos de diferentes culturas y nacionalidades se mezclan y resultan deudores de dos o más identidades nacionales. O bien, la presencia de países en los que las migraciones masivas, propiciadas por la crisis económica o la transición desigual del capitalismo primitivo al industrial, cuando no la llegada de numerosos refugiados de las guerras, de las limpiezas étnicas o los genocidios, generan en la Europa del fin del Imperio austrohúngaro un paisaje cultural, nacional e identitario mucho más abigarrado y complejo que el forzado por los clásicos nacionalismos de Estado o los nuevos nacionalismos etnocráticos o nacionalizadores que aspiran a construir su propio Estado al servicio de una sola nación, su cultura y sus intereses. Estos casos de heterogeneidad cultural e identitaria, que ya en su tiempo Bauer considera significativos («no exiguos»), adquieren un relieve político capital porque cuestionan desde un nuevo ángulo –los movimientos poblacionales y culturales sobrevenidos– la antevista ecuación mayor del monismo nacionalista: un territorio = una nación = una lengua. La presencia de individuos cuya nacionalidad y cultura resulta minoritaria dentro del territorio en el que residen, que pertenecen a dos o más naciones, o incluso que non pertenecen plena y totalmente a ninguna, da lugar a un fenómeno «totalmente novedoso» de identidades nacionales minoritarias o superpuestas.

Desde el principio constitutivo del Estado nacional, pero también desde el principio de las nacionalidades, el estatuto cívico de estos seres humanos –producto de las diásporas, las migraciones, la artificialidad misma del trazado de las fronteras– deviene un problema inabordable: resultan muy numerosos en Europa, empañan la nitidez de la homogeneidad nacional de los territorios y, en consecuencia, devienen «poco queridos y desconfiables», o aún peor, «en tiempos de luchas nacionales, sometidos a dominación asimilacionista, cuando no despreciados como traidores y tránsfugas» (Bauer, Otto. 1907. Die Nationalitätenfrage und die Sozialdemokratie. Viena: Ignaz Brand.Bauer, 1907: 102). Así, las minorías y los mestizos culturales («den Kulturellen Mischling»), constituyen un desafío sin respuesta democrática desde los supuestos nacionalistas clásicos territoriales. La comunidad cultural nacional presenta aquí una naturaleza doblemente inesencial, no solo como resultado contingente de un proceso de construcción política, sino además como matriz plural de diversas interpretaciones culturales y superposición de identidades, que vuelven ilusorio cualquier intento de resolución mediante la aplicación del principio territorial puro, sin incurrir abiertamente en dominación y opresión de las minorías.

Es más, el principio territorial, al implicar que cada territorio es «propiedad» de una mayoría nacional y siendo el caso que en todo territorio habitan mayorías y minorías nacionales, desemboca en la inevitable opresión de las minorías por la mayoría: «El principio territorial puro somete en todas partes a estas minorías a la mayoría» (Das reine Territorialprinzip liefert diese Minderheiten überall der Mehrheit aus) (ibid.: 295). O, por decirlo en palabras de Renner: el principio territorial sentencia que «si vives en mi territorio estás sometido a mi legislación y a mi lengua» (Renner, K. 1994 [1899]. «Staat und Nation», en Schriften. Viena: Residenz.Renner, 1899; 1994: 30). De esta suerte, la construcción de Estados nacionales territoriales y soberanos, de antigua o nueva factura, implica declarar fuera de la ley, ajenos al Estado de derecho, a todos los extranjeros que traspasen las fronteras. Por esa razón la cuestión de las minorías resulta prioritaria para Bauer, quien dedica muchas páginas a su estudio cuantitativo y cualitativo en el seno del Imperio, constatando que una parte cada vez más reducida de la población habita en comunidades en las que no coexistan varias nacionalidades y culturas. La aplicación estricta del principio territorial, de la mano del autoevidente derecho a la autodeterminación de las naciones, en una época de interacciones crecientes y migraciones masivas, implica la desigualdad endémica de derechos y la dominación de las mayorías sobre las minorías y, en última instancia, de los propietarios de los medios de producción sobre los emigrantes trabajadores, incluso, como gustaba precisar Karl Renner: «La dominación de la minoría sedentaria sobre la mayoría emigrante» (ibid.: 43).

LA CRÍTICA DEL PRINCIPIO DE LAS NACIONALIDADES Y LA PROPUESTA DEL FEDERALISMO PLURINACIONAL[Subir]

La teoría explicativa de la nación desde el «método sociológico», las «ciencias sociales» y el «materialismo histórico» en Bauer posee consecuencias de hondo calado para su teoría política normativa y el rediseño institucional del Estado desde el punto de vista de la organización territorial del poder. La primera de ellas, desde luego, una doble crítica radical del Estado territorial centralista, el modelo de la République une et indivisible, pero también de su supuesta alternativa «democrática» en el Principio de las Nacionalidades y la autodeterminación unilateral. Desde el análisis de la nación como proceso abierto y plural, Bauer no puede sino denunciar por voluntarista, insatisfactoria e incorrecta la falacia de Hume (es = debe ser), la tesis monista que predica que un Estado debe acoger una sola nación, así como su especular inversión en el postulado de que la única salida de toda nación que se precie debe ser la consecución de un Estado independiente soberano.

Corolario lógico de su teoría de la nación, para Bauer, ni el «Estado nacional» (Nationalstaat) constituye la regla indiscutida de la organización territorial del poder político, ni el «Estado de las nacionalidades» (Nationalitätenstaat) puede considerarse un mero residuo histórico premoderno o una añoranza de la excepción austríaca condenada de antemano al fracaso. Frente a las distintas versiones, de Herder a Fichte, del dualismo que considera al Estado como un ente artificial y la nación como una entidad natural, nuestro autor argumenta que el Estado nacional, al servicio de «su» propia nación, en modo alguno constituye una formación «natural», toda vez que tanto las naciones como los Estados son resultados contingentes de procesos históricos, económicos, culturales y políticos igualmente artificiales. Por otra parte, el Estado de las nacionalidades no constituye, en modo alguno, una estructura política atávica e inviable, destinada de modo inexorable a su desintegración en múltiples Estados nacionales, pues a las tendencias históricas evolutivas que explican el principio de las nacionalidades, Bauer opone, sin idealización alguna, las contratendencias que posibilitaban en Austria, hasta la Gran Guerra, el Estado de las nacionalidades (Bauer, Otto. 1907. Die Nationalitätenfrage und die Sozialdemokratie. Viena: Ignaz Brand.Bauer, 1907: 153).

El Estado de las nacionalidades, sin embargo, constituye un complejo y conflictivo desafío democrático: la posibilidad de acomodar diversas nacionalidades en pie de igualdad, autogobierno y respeto mutuo en el seno de un mismo Estado, implica reformar radicalmente la estructura imperial, caracterizada por la desigualdad y dominación entre las naciones, y alcanzar un difícil pacto en pie de igualdad entre ellas. El análisis de Bauer resulta prolijo y, dado el objetivo político y científico-social de su obra, no tan aquilatado y preciso como el de Karl Renner (Arzoz Santisteban, Xabier. 2015. «Karl Renner y la teoría de la autonomía nacional», en Karl Renner, Estado y Nación. El derecho de las naciones a la autodeterminación. Madrid: Tecnos.Arzoz, 2015: LVII), pero podemos sintetizar algunas de las condiciones básicas que postula para rediseñar democráticamente un Estado plurinacional:

  1. que el Estado de las nacionalidades no se conciba como una utopía que se contrapone idealmente al mundo real, sino como una concepción inmanente que toma impulso y se construye a partir de las propias «tendencias evolutivas internas en Austria» (inneren Entwicklungtendenzen) (Bauer, Otto. 1907. Die Nationalitätenfrage und die Sozialdemokratie. Viena: Ignaz Brand.Bauer, 1907: 332). El hecho empírico innegable de la multinacionalidad reclama, de modo cada vez más patente, la necesidad de un nuevo pacto de convivencia pacífica entre las naciones que la integran, un programa de reformas institucionales que permita superar el punto muerto de las luchas nacionales, a partir de la realidad asimétrica de las diferentes nacionalidades;

  2. que se reemplace la visión centralista-atomística liberal del Estado nacional, por una «concepción orgánica», esto es, por la soberanía compartida entre varias naciones –«L’ennemi, c’est la souveraineté» escribió Karl Renner (Nagel, Klaus (ed.). 2016. Otto Bauer, Karl Renner. Escrits sobre nació i federalisme. Barcelona: IEA.Nagel, 2016: 9)– por el reconocimiento como sujetos de derecho no solo de los ciudadanos singulares en su relación con el Estado, sino también de la personalidad jurídico-política de las comunidades nacionales internas;

  3. que estas comunidades sean entendidas como nacionalidades en el sentido antes precisado: comunidades de cultura y destino, plurales, contingentes en lugar de como antiguos «territorios, reinos y provincias» (Königreichen, Kronländer, Ländern), dotados de «derechos históricos». Ya Renner, en Staat und Nation, subrayaba que se habían convertido no solo en auténticos «imposibles», por no constituir ni individualidades sociales ni nacionales, sino en estructuras antidemocráticas de dominación que, al integrar varias naciones con privilegios varios, se basan constitutivamente en la opresión sistemática de las mayorías sobre las minorías nacionales;

  4. que el Estado de las nacionalidades se organice de modo federal, como un Estado de Estados, mediante autogobierno y gobierno compartido; ahora bien, mediante un federalismo que reconozca y acomode la plurinacionalidad, esto es, como un Estado federal de las nacionalidades, como federalismo plurinacional que reemplace a la obsoleta estructura imperial y real, Kaiserlich und Königlich: «Der Nationalitätenbundestaat vom Bodensee bis nach Orsova» (Bauer, Otto. 1907. Die Nationalitätenfrage und die Sozialdemokratie. Viena: Ignaz Brand.Bauer, 1907: 377);

  5. que la defensa de la federalización del Estado de las nacionalidades no se fundamente solamente en 1) la denuncia de la ilusión secesionista de la fragmentación ad infinitum de Estados nacionales de menor ámbito territorial y la irresolución del grave problema democrático de que todos ellos, a su vez, cuenten con sus propias minorías dominadas por la nueva mayoría nacional, sino 2) en la hipótesis de que, desde los intereses de las clases trabajadoras, aportaría un escenario político más favorable para sus demandas y un espacio económico más amplio en el que llevar adelante su progreso social, y conducir y coordinar sus luchas. Desde esta óptica de clase, para Bauer la «Nationale Autonomie» es la vía adecuada para «el autogobierno de las nacionalidades» (Selbstbestimmung der Nationen im Nationalitätenstaat) (ibid: 278) porque, frente a la política nacional de poder de las clases dominantes («nationalen Machtpolitik»), la clase trabajadora puede oponer sus demandas económicas, sociales y políticas, conjuntamente con el objetivo nacional de la ampliación de la comunidad cultural a las masas populares, hacia la consecución de un auténtico e inclusivo «sistema comunitario público» (öffentliche Gemeinwessens).

  6. Finalmente, el Estado federal de las nacionalidades que Bauer postula, se edifica también a partir de otros elementos adicionales de no escaso relieve:

  • En primer lugar: democratización. Desde la revalorización del socialismo democrático que postula el austromarxismo, la democratización del Estado de la vieja monarquía habsbúrgica se convierte en el eje central orientador de la reforma del Estado de las nacionalidades como «Estado democrático de nacionalidades». De ahí la fórmula federal, pues esta, de honda raíz republicana, exige la calidad democrática tanto del conjunto de la Unión como de los Estados miembros. Ahora bien, la democracia misma debe ser reformulada en sentido complejo para hacer frente a la acomodación plurinacional. En primer lugar, debe asumir la articulación dogmática de los derechos (individuales, políticos y sociales) de los ciudadanos, con los derechos colectivos (culturales y políticos) de las naciones qua naciones en el interior de la federación. En segundo lugar, debe garantizar la exigencia de garantías de democracia y pluralismo interno en cada una de las nacionalidades integradas en el Estado federal plurinacional. Esto es, el Estado federal de las nacionalidades no se desentiende, a diferencia de las fórmulas consociativas, de la calidad democrática interna de los Estados federados (el autogobierno tiene que llevarse a cabo mediante mecanismos representativos elegidos por sufragio universal, igual e secreto, una ciudadanía dotada de derechos y según un sistema electoral proporcional, etc.). Y, sobre todo, la democracia federal debe conciliar la regla de decisión de la mayoría con el respeto a las minorías nacionales.

  • En segundo lugar: reinterpreta el derecho de autodeterminación unilateral conducente a la secesión, propio del principio de las nacionalidades, como «principio de autodeterminación interna» (innerstaatliche Nationalitätesprinzip) (Bauer, Otto. 1907. Die Nationalitätenfrage und die Sozialdemokratie. Viena: Ignaz Brand.Bauer, 1907: 382). Esto es, no existe, como subrayará Karl Renner en Das Selbstbestimmungsrecht der Nationen (Renner, Karl. 2015. Estado y nación. El derecho de las naciones a la autodeterminación. Madrid: Tecnos.1918; 2015: 89) ningún indiscutible ius secedendi, como postulan los nacionalistas, sino el derecho al autogobierno, a la autonomía política dotada de amplias competencias y garantizada constitucionalmente. Lo cual se traduce, a su vez, en una visión de «soberanía compartida», horizontal y no jerárquica, frente al concepto clásico westfaliano y sus pretensiones de soberanía indivisible, ilimitada e indelegable. De ahí el núcleo mismo del federalismo plurinacional que se conforma sobre un doble eje: 1) un concepto no nacionalista de nación como comunidad plural y siempre en proceso, y 2) un Estado democrático edificado desde la síntesis de autogobierno y gobierno compartido, de unidad y diversidad nacional. No hay, pues, en este modelo comunidades absolutas, todas resultan parciales y traslapadas, y la soberanía compartida se ejerce mediante el autogobierno de las propias competencias y gobierno compartido en las materias de interés común. Esta autodeterminación interna, esta autonomía, sin embargo, no se limita al reductivo ámbito del «desarrollo de la propia cultura» por parte de las nacionalidades (ihre Kulture zu entwickeln). En contra de lo que tantas veces se ha afirmado, debemos subrayar que la propuesta de Bauer no se refiere solo a una mera autonomía cultural de las nacionalidades, sino a un autogobierno muy sustantivo en materias fundamentales (Czerwinska-Schupp, Ewa. 2005. Otto Bauer: Studien zur social-politischen Philosophie. Frankfurt: Peter Lang Verlag.Czerwinska, 2005: 185). Autonomía política («soll sich selbst regieren» (Bauer, Otto. 1907. Die Nationalitätenfrage und die Sozialdemokratie. Viena: Ignaz Brand.Bauer, 1907: 277), que genera una auténtica «esfera de poder político» en los asuntos propios (eine rechtliche Machtsphere) (Bauer, Otto. 1907. Die Nationalitätenfrage und die Sozialdemokratie. Viena: Ignaz Brand.Bauer, 1907: 438), que se proyecta en amplias capacidades de «autolegislación y auto-administración» (Selbstgesetzgebung und Selbstverwaltung) (ibid.: 451), y que abarca a materias económicas, educativas, lingüísticas, funcionarios e incluso, en determinados aspectos, militares.

  • En tercer lugar: en razón de los efectos indeseados (opresión de las minorías) de la aplicación del principio territorial puro, Bauer postula la posibilidad de introducir el principio no territorial o de personalidad, adelantado en su día por Friedrich Meinecke en Welburgertum und Nationalstaat (1907) y por Karl Renner en Staat und Nation (1898) y Das Selbstbestimmungsrech der Nationen (1918). Ahora bien, ni Renner ni Bauer asumen el principio de personalidad como alternativo al principio territorial, sino como un elemento de corrección y complementario del primero. Su propuesta consiste en una articulación matizada del principio territorial y el personal. Así, por ejemplo, mediante la libre declaración individual de nacionalidad y el abandono de la adscripción étnico racial, puede combinarse territorialidad y personalidad en contextos plurales. En ningún caso se postula la «implementación pura» (reine Dürchführung) (Bauer, Otto. 1907. Die Nationalitätenfrage und die Sozialdemokratie. Viena: Ignaz Brand.Bauer, 1907: 312) del principio de personalidad, sino el ensayo de mecanismos que, por ejemplo, favorezcan la presencia de órganos representativos territoriales conjuntamente con la posibilidad de participación cultural (políticas lingüísticas, sistema educativo, administración, etc.), en clave de acomodación razonable mediante la aplicación del principio personal para las minorías. Así, entre otros, se proponen mecanismos de administración dual en el caso de cantones mixtos que permitan a las minorías el derecho a ser atendidas escolarmente y en la Administración en su propia lengua (incluso federalismo lingüístico, esto es, las diferentes lenguas consideradas como patrimonio de todo el conjunto de la Unión). A diferencia, por ejemplo, del millet del Imperio otomano, las comunidades nacionales minoritarias autónomas, instituidas mediante el principio de personalidad se organizan aquí: 1) bajo reglas democráticas, y 2) basadas en el consentimiento individual expreso y en la democracia interna. Estas y otras propuestas originaron un intenso debate –que pronto se vio cercenado por la guerra– sobre diversas fórmulas de acomodaciones razonables personales y territoriales, muy flexibles y variadas, que apenas fue puesto en práctica a finales del Imperio. Esta acomodación, sin embargo, no excluía la eventual asimilación de algunas minorías. Pero a diferencia de Kautsky, que concebía la asimilación como la obligada adopción de la lengua y cultura de la mayoría, Bauer la consideraba como un proceso de larga duración y el eventual resultado del respeto al pluralismo y la diversidad, evitando por todos los medios la «coerción nacional» (nationale Nötigung) de la mayoría sobre la minoría (Bauer, Otto. 1912. «Die Bedingungen der nationalen Assimilation», en Werkausgabe. Viena: Europaverlag.Bauer, 1912, 1980: 621).

  • Por último, debemos señalar que esta reinterpretación del derecho de autodeterminación como autodeterminación interna, como autonomía, se deriva de la convicción razonada de que el Estado federal de las nacionalidades constituye un modelo normativo superior, ética y políticamente (más solidario en lo interterritorial y más rico en lo cultural) al opresor y disgregador principio de nacionalidades y sus inevitables secuelas, Estados etnocráticos y nacionalizadores al servicio de una mayoría. Pero no liquida, sin embargo, del horizonte de posibilidades el mecanismo de la secesión. Esta permanece como mero remedial right, caso de fracaso constatado de Estado federal de las nacionalidades. En lugar de constituir el objetivo político estratégico eminente de la solución al problema de las nacionalidades y sus demandas de autogobierno, la secesión permanece en Bauer como opción de salida última en caso de imposibilidad reiterada o conflicto violento irresoluble (genocidio, limpieza étnica, guerra, etc.) de la acomodación federal plurinacional. En este orden de cosas, resulta sintomático que aún en 1917 Bauer rechace la autodeterminación como principio político universal, si bien la admite, en virtud de las circunstancias del momento, en los casos de Chequia y Polonia, y aún para los pueblos eslavos. El ideal federal plurinacional continuó siendo para él la regla, y el principio de autodeterminación la salida excepcional en respuesta a un irremediable y reiterado fiasco político (Czerwinska-Schupp, Ewa. 2005. Otto Bauer: Studien zur social-politischen Philosophie. Frankfurt: Peter Lang Verlag.Czerwinska, 2005: 157).

CONCLUSIONES[Subir]

Otto Bauer (1881-‍1938) produjo una obra inmensa destinada a proporcionar fundamento teórico a la causa del socialismo democrático desde los supuestos compartidos por aquel extraordinario movimiento político conocido como austromarxismo. Sus aportaciones, recogidas en los nueve volúmenes de su Werkausgabe (Bauer, Otto. 1975-‍1980. Werkausgabe, 9 vols. Viena: Europaverlag.Bauer, 1975-‍1980), abordan temas tan diversos como el materialismo histórico, el análisis del imperialismo, la vía democrática al socialismo, el parlamentarismo, la guerra o la naturaleza del fascismo, y hacen de él una figura clave de la historia intelectual y política del siglo xx (Hanisch, Ernst. 2011. Der grosse Illusionist. Otto Bauer 1881-‍1938. Viena: Böhlau Verlag.Hanisch, 2011). En este artículo hemos abordado sus contribuciones al estudio de la cuestión nacional, un tema siempre esquivo para la izquierda europea que históricamente ha venido dando bandazos de modo reiterado entre, por una parte, un ingenuo cosmopolitismo universalista, desconocedor de la relevancia política de la nación como escenario decisivo en la lucha por la hegemonía; y, por otra, la aceptación acrítica de las asunciones nacionalistas de una inverosímil nación históricamente cristalizada, culturalmente homogénea y con exorbitantes pretensiones, nunca suficientemente cumplidas, de soberanía.

Más allá de su interés para la historia del pensamiento político, hay argumentos y conceptos en su obra que, deudores del trágico contexto de la Finis Austriae, se adelantan con extraordinaria lucidez a su tiempo e iluminan los problemas actuales del federalismo y el plurinacionalismo. Otto Bauer elaboró un original concepto de nación como comunidad políticamente relevante pero inesencial, esto es, como resultado de un proceso evolutivo y contingente de construcción política, tan abierto como plural y contestado. Este concepto no nacionalista de nación le permitió superar la ecuación monista decimonónica, subyacente tanto en los postulados del Estado nacional (un Estado = una nación), como en su antagonista secular, el principio de las nacionalidades (una nación = un Estado). Esta concepción pluralista y procesual de la nación le facilitó, a su vez, postular una propuesta normativa, impensable desde los presupuestos clásicos del soberanismo, ora del Estado nación, ora de los nacionalismos contra el Estado; a saber: un Estado democrático plurinacional que permita convivir a varias naciones en un escenario plural, de respeto mutuo, solidaridad interterritorial, cooperación y recíproco enriquecimiento cultural y lingüístico. El diseño institucional y cultural que alumbra este nuevo escenario viene proporcionado por el federalismo, pero formulado este último con un formato novedoso, el federalismo plurinacional, caracterizado por el autogobierno y el gobierno compartido, pero también por la unidad y la diversidad, y por la conciliación del principio territorial y el personal, pensado para el reconocimiento, la igualdad material y el respeto entre mayorías y minorías nacionales.

Por detrás de la cruenta quimera de un mundo imaginario de Estados nacionalizadores, homogéneos y soberanos, la realidad del pluralismo nacional, étnico y cultural no solo siguió su curso, sino que en la modernidad tardía no hizo sino acentuarse. En el nuevo contexto de la sociedad globalizada, del pluralismo cultural, de la multiplicación de las migraciones y los refugiados, el concepto no esencialista y democrático de nación inclusiva y las propuestas federales plurinacionales de Otto Bauer, perdedoras en una coyuntura dada, resultan sin duda portadoras de argumentos, conceptos y arreglos institucionales para los problemas de la acción colectiva, de gran ayuda ante los apremios del presente. No solo la superación, en una perspectiva pluralista, del clásico federalismo nacionalista de Estado clásico en países multinacionales, sino la acomodación de minorías mediante mecanismos de autonomía territorial y no territorial vuelve a recobrar protagonismo en el mundo de nuestros días, tanto en la teoría política como en la política comparada (Nimni, Ephraim, Alexander Osipov y David J. Smith (eds.). 2013. The challenge of non-territorial autonomy. Oxford: Peter Lang.Nimni et al., 2013; Malloy, Tove H. y Francesco Palermo (eds.). 2015. Minority accommodation through territorial and non-territorial autonomy. Oxford: Oxford University Press.Malloy y Palermo, 2015; Malloy, Tove H., Alexander Osipov y Bálazs Vizi (eds.). 2015. Managing diversity through non-territorial autonomy. Oxford: Oxford University Press.Malloy et al., 2015). Cuando se cumplen 110 años de la aparición de Die Nationalitätenfrage und die Sozialdemokratie (Bauer, Otto. 1907. Die Nationalitätenfrage und die Sozialdemokratie. Viena: Ignaz Brand.Bauer, 1907), resulta muy recomendable volver a sus lúcidas páginas, no tanto con el objetivo de rescatarlas de un injusto olvido, sino de verificar su actualidad política, más allá del contexto en que fueron escritas, para los problemas teóricos y de acomodación institucional de la plurinacionalidad y el federalismo.

AGRADECIMIENTOS[Subir]

Los autores desean dejar constancia explícita de su agradecimiento a los evaluadores de la Revista Española de Ciencia Política, cuyas críticas y sugerencias, incorporadas en la medida que permitía el espacio disponible, contribuyeron a mejorar notablemente el texto inicial.

Referencias[Subir]

[1] 

Abellán, Joaquín. 1997. Nación y nacionalismo en Alemania. Madrid: Tecnos.

[2] 

Arzoz Santisteban, Xabier. 2015. «Karl Renner y la teoría de la autonomía nacional», en Karl Renner, Estado y Nación. El derecho de las naciones a la autodeterminación. Madrid: Tecnos.

[3] 

Agnelli, Arduino. 1969. Questione nazionale e socialismo. Contributo allo studio del pensiero di K. Renner e O. Bauer Bolonia: Il Mulino.

[4] 

Bauer, Otto. 1907. Die Nationalitätenfrage und die Sozialdemokratie. Viena: Ignaz Brand.

[5] 

Bauer, Otto. 1912. «Die Bedingungen der nationalen Assimilation», en Werkausgabe. Viena: Europaverlag.

[6] 

Bauer, Otto. 1975-‍1980. Werkausgabe, 9 vols. Viena: Europaverlag.

[7] 

Blum, Mark. E. y William Smaldone. 2015. Austro-Marxism. The ideology of unity. Austro-Marxist theory and strategy. Boston: Brill.

[8] 

Cacciari, Massimo. 1980. Dallo Steinhoff. Prospettive viennesi del primo Novecento. Milán: Adelphi.

[9] 

Clair, Jean (ed.). 1983. Apocalypse Joyeuse. París: Centre Pompidou.

[10] 

Connor, Walker. 1984. The National question in Marxist-Leninist Theory and Strategy Princeton: Princeton University Press.

[11] 

Czerwinska-Schupp, Ewa. 2005. Otto Bauer: Studien zur social-politischen Philosophie. Frankfurt: Peter Lang Verlag.

[12] 

Erk, Jan. 2015. «Non-Territorial Millets in Ottoman History», en Tove H. Malloy y Francesco Palermo (eds.), Minority accommodation through territorial and non-territorial autonomy. Oxford: Oxford University Press.

[13] 

García-Pelayo, Manuel. 1979. La teoría de la nación de Otto Bauer. Madrid: Fundación Pablo Iglesias.

[14] 

Hanisch, Ernst. 2011. Der grosse Illusionist. Otto Bauer 1881-‍1938. Viena: Böhlau Verlag.

[15] 

Haupt, George, Michel Lowy y Claudie Weill. 1974. Les marxistes et la question nationale 1848-‍1914. París: Maspero.

[16] 

Herod, Charles C. 1976. The nation in the history of marxian thought. La Haya: Martinus Nijhoff.

[17] 

Janik, Allan y Stephen E. Toulmin. 1973. Wittgenstein´s Vienna. Nueva York: Simon and Schuster.

[18] 

Kautski, Karl J. y Eduard Bernstein. 1978. La Segunda Internacional y el problema nacional y colonial. México: Cuadernos de Pasado y Presente.

[19] 

Latraverse, Françoise y Walter Moser (eds.). 1988. Vienne au tournant du siècle. París: Albin Michel.

[20] 

Leisse, Olaf. 2012. Der Untergang des östrreichischen Imperiums. Otto Bauer und die Nationalitätenfrage in der Habsburger Monarchie. Marburgo: Tectum.

[21] 

Luxemburg, Rosa. 1979. La cuestión nacional y la autonomía. México: Cuadernos Pasado y Presente.

[22] 

Magris, Claudio. 1963. Il Mito absburgico nella letteratura austriaca moderna. Turín: Einaudi.

[23] 

Máiz, Ramón. 2010. «Karl Marx. De la superación del Estado a la dictadura del proletariado», en Fernando Vallespín (ed.), Historia de la teoría política. 4. Madrid: Alianza Editorial.

[24] 

Máiz, Ramón. 2012. The Inner Frontier. The place of nation in the political theory of democracy and federalism. Frankfurt: Peter Lang Verlag.

[25] 

Malloy, Tove H. y Francesco Palermo (eds.). 2015. Minority accommodation through territorial and non-territorial autonomy. Oxford: Oxford University Press.

[26] 

Malloy, Tove H., Alexander Osipov y Bálazs Vizi (eds.). 2015. Managing diversity through non-territorial autonomy. Oxford: Oxford University Press.

[27] 

Mann, Michael. 2005. The dark side of democracy: Explaining ethnic cleansing. Cambridge: CUP.

[28] 

Mann, Thomas. 1983. Betrachtungen eines Unpolitischen. Frankfurt: Fischer.

[29] 

MEW. 1961. Marx-Engels-Werke. Vol. IV. Berlin: Dietz.

[30] 

Marramao, Giacomo. 1977. Austromerxismo e socialismo de sinistra fra le due guerre. Milán: La Pietra.

[31] 

Meinecke, Friedrich. 1963. Weltbürgertum un Nationalstaat. Munich: Oldenburg.

[32] 

Molnár, Miklós y André Reszler (eds.). 1989. Le Génie de L’Autriche-Hongrie. Paris: PUF.

[33] 

Mommsen, Hans. 1963. Die Sozialdemokratie und die Nationalitätenfrage im habsburgischen Vielvölkerstaat. Vienna: Europa Vertag

[34] 

Mommsen, Hans. 1979. Arbeitbewegung ubd nationale Fraghe. Gotinga: Vandenhoeck y Ruprecht.

[35] 

Nagel, Klaus (ed.). 2016. Otto Bauer, Karl Renner. Escrits sobre nació i federalisme. Barcelona: IEA.

[36] 

Nimni, Ephraim (ed.). 2005. National Cultural Autonomy and its Contemporary Critics. Londres: Routledge.

[37] 

Nimni, Ephraim. 2015. «Minorities and the limits of liberal democracy. Democracy and non-territorial autonomy», en Tove H. Malloy y Francesco Palermo (eds.), Minority accommodation through territorial and non-territorial autonomy. Oxford: Oxford University Press.

[38] 

Nimni, Ephraim, Alexander Osipov y David J. Smith (eds.). 2013. The challenge of non-territorial autonomy. Oxford: Peter Lang.

[39] 

Renner, Karl. 1994. Schriften (hrgb. Anton Pelinka). Viena: Residenz.

[40] 

Renner, K. 1994 [1899]. «Staat und Nation», en Schriften. Viena: Residenz.

[41] 

Renner, Karl. 2015. Estado y nación. El derecho de las naciones a la autodeterminación. Madrid: Tecnos.

[42] 

Schmitter, Philippe C. 1994. «Conceptual travels of Transitologists and Consolidologists», Slavic Review, 53 (1): 173-‍185.

[43] 

Schorske, Carl E. 1979. Fin-de-siècle Vienna: Politics and culture. New York: Knopf.

Biografía[Subir]

[a]

Catedrático de Ciencia Política en la Universidad de Santiago de Compostela. Sus principales campos de investigación son nacionalismo y federalismo comparado, teoría política e historia del pensamiento político. Ha publicado recientemente en revistas como Regional and Federal Studies, Nationalism and Ethnic Politics, Journal of Political Ideologies, Studies in Ethnicity and Nationalism, Nations and nationalism y Open Journal of Political Science. Algunos de sus últimos libros son: Nación y literatura en América Latina (2007); Teorías políticas contemporáneas (2009); Ethnicisme et politique (coeditado con Jean Tournon) (2010); A Arte do Imposíbel (2011), y The Inner Frontier Frankfurt (2013). Es miembro de la directiva del Comittee on Ethnicity and Politics de la IPSA. En la actualidad es miembro del comité internacional de redacción de Nationalism and ethnic Politics, Pôle Sud, Araucaria y Nations and Nationalism.

[b]

Profesora interina de Ciencia Política en la Universidad de Santiago de Compostela (USC). Licenciada en Ciencia Política y de la Administración y doctora en Ciencia Política por la USC. Máster en Marketing Político y Comunicación (USC) y máster universitario en Técnicas Estadísticas (USC). Sus áreas de interés se centran en el estudio de los partidos políticos, comportamiento político y evaluación de servicios públicos. Ha participado con distintas comunicaciones en un amplio número de congresos nacionales e internacionales. Entre sus publicaciones destacan: «Los componentes de la satisfacción de los pacientes y su utilidad para la gestión hospitalaria» (RECP, 2013); «El Índice de Cobertura de Servicios (ICS). Un instrumento para la evaluación de los Servicios Públicos» (GAPP, Nueva Época), 2015); «Los efectos sobre el voto de la campaña electoral en las elecciones europeas de 2014 en España» (RECP, 2015), y «Lectura espacial de la competición política», en Cataluña en proceso: las elecciones autonómicas de 2015 (2017).