RESUMEN

El Partido Socialista Obrero Español (PSOE) ha ocupado una posición relevante en el sistema de partidos español desde las primeras elecciones democráticas de 1977. Veintiún años al frente del ejecutivo de la nación y una dilatada presencia en los gobiernos autonómicos y locales le han acreditado como partido de gobierno. En todo este tiempo, pese a experimentar episodios de revisión ideológica y, en varias ocasiones, reestructurar traumáticamente sus liderazgos, siempre conservó intacto su potencial como alternativa electoral, incluso en los periodos en los que permaneció fuera de las tareas gubernamentales. Sin embargo, de 2008 a la actualidad, diversos síntomas tales como un cierto desenfoque ideológico-programático, la pérdida de militancia, dificultades para la consolidación de su liderazgo nacional y un acelerado declive electoral, evidencian que el PSOE enfrenta su crisis más profunda. En el horizonte de esta centenaria formación se dibuja un futuro incierto sobre su papel en la política española, más aún cuando, desde 2014, compite en el centro y la izquierda con otros partidos de la llamada nueva política. En este artículo se analizan los factores que han influido en la pérdida de apoyo electoral en el periodo 2008-‍2015, teniendo presente la incidencia de elementos contextuales, actitudinales y de liderazgo político.

Palabras clave: partidos políticos; PSOE; ideologías políticas; sistemas de partidos; liderazgo político.

ABSTRACT

The PSOE has held a relevant position in the Spanish party system since the first democratic elections in 1977: twenty-one years in office together with a continuous presence in government at the regional and local level have credited it as government party. Throughout this period, despite undergoing periodic ideological reassessment and, on several occasions, traumatic restructuring of its leadership, the party always retained its potential as an electoral alternative, even when in opposition. Since 2008, however, there have been numerous indications that the PSOE is facing its most serious crisis: ideological-programmatic confusion; falling membership; difficulties to consolidate its national leadership and rapid electoral decline. More than a century-old, the PSOE is facing an uncertain future with respect to its role within Spanish politics. This has become particularly apparent since 2014, as the party has been confronted by competitors in the centre and on the left, the parties of the so-called new politics. This article examines the factors that have influenced the loss of electoral support in the period from 2008 to 2015, taking into account the incidence of contextual, attitudinal and political leadership elements.

Keywords: political parties; PSOE; political ideologies; party systems; political leadership.

Cómo citar este artículo / Citation: Delgado-Fernández, S. y Cazorla-Martín, A. (2017). El Partido Socialista Obrero Español: de la hegemonía a la decadencia. Revista Española de Ciencia Política, 44, 247-‍273. Doi: https://doi.org/10.21308/recp.44.10

Copyright © 2017:  La Revista Española de Ciencia Política tiene el derecho de primera publicación del trabajo, el cual está simultáneamente sujeto a la licencia de reconocimiento de Creative Commons Reconocimiento-No comercial-Sin obra derivada 4.0 Internacional, que permite a terceros compartir la obra siempre que se indique su autor y su primera publicación en esta revista. 

SUMARIO

  1. Resumen
  2. Abstract
  3. INTRODUCCIÓN
  4. RADIOGRAFÍA ELECTORAL DEL DECLIVE SOCIALISTA
    1. ¿A dónde fue el voto socialista?
  5. EVOLUCIÓN IDEOLÓGICA-PROGRAMÁTICA
    1. Ubicación ideológica y voto
  6. LIDERAZGOS FALLIDOS Y MERMA DE LA CREDIBILIDAD
    1. El suicidio político de Zapatero
    2. Alfredo Pérez Rubalcaba y la frustrada renovación «desde arriba»
    3. El ascenso de Pedro Sánchez
  7. MODELO ESTRUCTURAL DEL VOTO AL PSOE EN EL PERIODO 2008-‍2015
  8. CONCLUSIONES
  9. Notas
  10. Referencias
  11. Otras referencias

INTRODUCCIÓN[Subir]

El Partido Socialista Obrero Español (PSOE) ha desempeñado un papel protagonista en el funcionamiento del sistema político desde la transición democrática, siendo una pieza clave para entender su estabilidad. Es el partido que más tiempo ha gobernado, estando al frente del Gobierno de la nación durante veintiún años, en dos periodos distintos: de 1982 a 1996 y de 2004 a 2011. A ello hay que sumarle una dilatada presencia en los gobiernos locales y en los Ejecutivos autonómicos. Pese a experimentar algunos episodios críticos de revisión ideológica y varios relevos traumáticos de sus liderazgos, el PSOE logró conservar intacto su potencial como partido de Gobierno. Incluso en las etapas en las que permaneció fuera de las tareas gubernamentales realizando labores de oposición, jamás dejó de ser la alternativa electoral más plausible. Sin embargo, desde 2008, diversos síntomas ponen de manifiesto que el PSOE ha deteriorado su posición en el sistema de partidos, hasta llegar a un punto que permite decir que enfrenta su mayor y más profunda crisis desde 1979.

Al igual que una buena parte de sus homólogos europeos, el PSOE anda huérfano de un discurso consistente que evite equívocos sobre la posición ideológica que ocupa en relación con sus competidores, pese a ser el partido que más se parece a los electores. Además, no ha dejado de perder votos en todos los procesos electorales a los que ha concurrido desde las generales de 2008, dibujando en algunos casos, como en las elecciones autonómicas gallegas y vascas de 2016, un peligroso camino hacia la irrelevancia. En paralelo, ha visto disminuir el número de militantes adscritos a sus filas. Así, de 2008 a 2016, el PSOE ha pasado de tener un censo de 236 572 a contar con 178 612 militantes[1]. Pese a todo, esta reducción de la militancia no es un factor concluyente para comprender la situación actual de la organización, por más que tiene evidentes efectos sobre la viabilidad de su presencia más allá de lo institucional, sobre todo en la medida en que sus inmediatos competidores presumen del vigor de su músculo militante.

De igual modo, en todos estos años ha enfrenado procesos de remoción de sus liderazgos que le han colocado al borde de la fractura interna, al tiempo que sus líderes nacionales veían como se reducían progresivamente sus índices de credibilidad. Tal ha sido la decadencia experimentada que el PSOE ha pasado de ser el partido predominante que en su día logró ejercer la hegemonía social y política en la izquierda española, a disputar su lugar compitiendo electoralmente por el centro y por la izquierda con otras formaciones de la llamada nueva política: Podemos y sus confluencias y Ciudadanos.

Para encontrar explicaciones y aplicar remedios adecuados a estos males, los socialistas dedicaron muchas horas al debate interno en congresos y conferencias políticas –Conferencia Política de octubre de 2011, XXXVIII Congreso Federal (3, 4 y 5 de enero de 2012), Conferencia Política de noviembre de 2013 y Congreso Federal Extraordinario (26-‍27 de julio de 2014). En estos encuentros, redefinieron sus posiciones ideológicas, proporcionando análisis amplios sobre el contexto político, económico y social de la España de hoy. Pero también rediseñaron parte de su estructura orgánica, promoviendo un incremento de la participación y de la democracia interna, al tiempo que promovían novedosas fórmulas para la selección de sus líderes, tales como las primarias para la elección de su secretario/a general. A pesar de todo este esfuerzo, hasta la fecha, ninguna de las propuestas, ni las ideológicas-programáticas ni las orgánicas, han resultado exitosas en la tarea de revertir la situación.

Mucho se ha escrito ya sobre el trance crítico que atraviesa el PSOE. Sin embargo, con frecuencia las aportaciones no han pasado de ser meras instantáneas ilustradas de los acontecimientos que la jalonan (García Abad, José. 2012. El hundimiento socialista. Del esplendor del 82 al cataclismo del 20-N o cómo hemos caído tan bajo. Barcelona: Planeta.García Abad, 2012; Pérez Alcázar, Manuel. 2015. Delfines y tiburones. Madrid: Almuzara.Pérez Alcázar, 2015), aunque también recientemente ha habido algunas de encaje historiográfico que deben tenerse en cuenta (Paniagua Fuentes, Javier. 2016. El socialismo: de la socialdemocracia al PSOE y viceversa. Madrid: Cátedra.Paniagua, 2016). Junto a estos trabajos, desde al menos el año 2012 diversas contribuciones académicas han intentado comprender las raíces profundas de la situación, partiendo de un análisis de los datos que atestiguan el declive de la socialdemocracia europea en su 0conjunto (Rivero, Ángel y Jorge del Palacio. 2011. «La política de la indignación y la crisis de la socialdemocracia», Cuadernos de Pensamiento Político, 31: 65-‍88.Rivero y Del Palacio, 2011; Sánchez Cuenca, Ignacio. 2012. Años de cambios, años de crisis. Ocho años de gobiernos socialistas, 2004-‍2011. Madrid: La Catarata-Fundación Alternativas.Sánchez-Cuenca, 2012; Urquizu, Ignacio. 2012. La crisis de la socialdemocracia. ¿Qué crisis? Madrid: La Catarata.Urquizu, 2012). Sea como fuere, la falta de perspectiva temporal suficiente ha dificultado sobremanera la tarea interpretativa.

Siendo conscientes de esta limitación, el presente trabajo se propone como principal objetivo analizar los distintos componentes que explican el declive del voto socialista en el periodo 2008-‍2015. Para ello se parte de una consideración general relativa al paulatino proceso de erosión acaecido en el partido, fruto de elementos de carácter endógeno y exógeno. Desde un punto de vista meramente electoral, se plantea como hipótesis que la pérdida de apoyo al PSOE guarda estrecha relación con dimensiones ideológicas, de adscripción partidista, de liderazgo y contextuales.

El artículo se estructura en seis epígrafes, además de esta introducción. Comienza radiografiando el retroceso electoral experimentado por el PSOE de 2008 a 2016, para después detenerse en su evolución ideológica-programática en este intervalo y realizar un breve y tentativo análisis sobre la posible influencia de aquella en la percepción de los ciudadanos y en sus perspectivas electorales. A continuación, se reconstruyen los diversos procesos de renovación del liderazgo nacional del PSOE y la importancia de dichos procesos en la decadencia experimentada. El siguiente epígrafe contiene las aclaraciones metodológicas referidas al modelo estructural del voto al PSOE, justo antes de presentar los resultados del análisis empírico propiamente dicho sobre la pérdida de apoyo electoral en el periodo analizado. Por último, se incluyen unas conclusiones que ofrecen un balance sincrético de situación sobre la crisis del proyecto socialista.

RADIOGRAFÍA ELECTORAL DEL DECLIVE SOCIALISTA[Subir]

En el último quinquenio se han celebrado en España dieciséis elecciones entre generales, municipales, autonómicas y europeas. Los resultados logrados por los socialistas ofrecen una instantánea negativa en la evolución de sus apoyos, distinguiéndose dos ciclos, caracterizados a su vez por circunstancias diferentes. El comienzo del primero coincide con las elecciones municipales de mayo de 2011 y se cierra con las catalanas de noviembre de 2012. En esta fase, la pérdida de votos guarda relación con el fuerte desgaste que padeció el último Gobierno de Zapatero, fruto de sus medidas económicas de excepción. Las aludidas municipales supusieron la primera ocasión en la que se hacía evidente la crisis electoral, al pasar del 34,92 % de los sufragios alcanzados cuatro años antes (2008) a obtener solo el 27,79 % de los mismos. La debacle definitiva se produciría tan solo seis meses después, en las elecciones generales de noviembre. En este caso, el PSOE perdió algo más de trece puntos porcentuales de apoyos. El descenso fue desde el 43,9 % de los sufragios que había obtenido en las elecciones generales de 2008, hasta un exiguo 28,8 % en las de 2011. Los socialistas continuaron su caída libre en las siguientes elecciones: autonómicas, primero en Andalucía y después en Galicia, Euskadi y Cataluña. Muy reveladora fue la derrota en Andalucía donde, por vez primera, el PP logró superar a los socialistas en un tradicional bastión de estos, por algo más de un punto porcentual: el 40,66 % de los votos, frente a 39,52 %.

El segundo ciclo comenzó con las elecciones al Parlamento Europeo de mayo de 2014. Una fuerza política de nuevo cuño, Podemos, nacida tan solo dos meses antes de la fecha fijada para estos comicios, lograba cinco europarlamentarios al contabilizar algo más de 1 200 000 votos, el 7,96 % del total de los válidamente emitidos en todo el país. Por su parte, otro partido surgido años antes en Cataluña, Ciudadanos, irrumpió igualmente en estas elecciones, consiguiendo dos europarlamentarios. Los resultados de estas elecciones europeas anticipaban el comienzo de un nuevo escenario político alejado del tradicional bipartidismo, que tendría su continuidad en un año electoral como 2015, donde se celebrarían consultas autonómicas, municipales y generales. Las elecciones autonómicas y locales tuvieron lugar conjuntamente en mayo de 2015. El desplome del voto socialista continuó, perdiendo el PSOE casi tres puntos porcentuales con respecto a la anterior convocatoria.

Gráfico 1.

Evolución del porcentaje de voto del PSOE (sobre voto válido). Elecciones generales, municipales y europeas (2008-2016)

media/image1.png

Fuente: elaboración propia a partir de los datos del Ministerio del Interior (Ministerio del Interior. S.f. Consulta de resultados electorales. Disponible en: http://www.infoelectoral.mir.es/infoelectoral/min/ [Consulta: 1 de febrero 2017].s.f.).

Sin embargo, ahora los votos socialistas, sumados a los conseguidos por las formaciones emergentes, facilitaron una mejora de la presencia institucional gracias a la política de pactos. El verdadero punto de inflexión para el PSOE se inició en las elecciones del 20 de diciembre de 2015, al captar un escaso 22,01 % de los votos, lo que se tradujo en noventa diputados, veinte menos que los logrados en los comicios precedentes. Era la primera vez en unas generales que el PSOE debía competir por su espacio electoral y sus votantes tradicionales con las dos nuevas formaciones, Podemos y Ciudadanos. Estas elecciones acabaron con la falsa, pero repetida idea, de que el sistema electoral español abocaba de manera irremediable a un bipartidismo (Villa García, Roberto. 2016. España en las urnas. Una historia electoral (1810-‍2015). Madrid: Cátedra.Villa, 2016: 182). Pese a todo, la hecatombe definitiva del PSOE estaba aún por llegar después del fracaso de la investidura del líder socialista, a la que optó tras firmar un pacto con uno de los partidos emergentes, Ciudadanos. Transcurridos dos meses desde el intento fallido, las Cámaras se disolvieron de forma anticipada y se convocaron nuevas elecciones para el 26 de junio de 2016. En las mismas, el PSOE incrementó su porcentaje de voto hasta llegar al 22,63 % de los válidamente emitidos, pero vio reducida su representación a 85 diputados. En términos comparados, por lo demás, pese a que la merma de apoyo a los socialistas no constituyó una excepción con respecto a lo que han padecido otras formaciones socialdemócratas del entorno europeo, la derrota de 2016 fue la segunda más grave de las experimentadas por formaciones socialdemócratas europeas, tan solo superada por la del PASOK en Grecia.

¿A dónde fue el voto socialista?[Subir]

Cada uno de los dos ciclos o fases referidas proyectó un trasvase de votos de distinto tipo. Para conocer la dirección del mismo, solo puede acudirse a los datos proporcionados por las encuestas. En este caso, optamos por emplear los proporcionados por los estudios postelectorales realizados por el Centro de Investigaciones Sociológicas (CIS) tras las elecciones generales de noviembre de 2011, las elecciones al Parlamento Europeo de marzo de 2014, las elecciones generales de diciembre de 2015 y las de junio de 2016.

De acuerdo con el primero de los estudios postelectorales del CIS (núm. 2920), el 62,5 % de los votantes socialistas confesaba que había votado a esta misma opción en las generales de 2008. Un 22 % de los que afirmaban haber votado al PSOE eran nuevos votantes y un 18,5 % procedían de la abstención. El principal beneficiario del desgaste socialista fue el PP, ya que un 16,5 % de sus apoyos recordaban haber votado socialista en las elecciones de 2008. Pero también obtuvieron votos procedentes del PSOE, como mínimo, otros tres partidos: la formación de adscripción social-liberal liderada por la exdirigente socialista Rosa Díaz, Unión Progreso y Democracia (UPyD), cuyos votantes en un 4,8 % lo habían sido del PSOE; Compromis Equo un 1,5 % e Izquierda Unida-Iniciativa per Catalunya Verds (IU/ICV) un 5,8 %.

Con la intención de analizar el trasvase de votos en las elecciones al Parlamento Europeo, nos fijamos en el recuerdo de voto en relación con dos elecciones precedentes: de una parte, sus homónimas celebradas en 2009 y, de otra, las elecciones generales de noviembre de 2011. Pues bien, según los datos disponibles en el estudio 3028 del CIS, un 11,6 % de los ciudadanos que decían haber votado en las elecciones al Parlamento Europeo de marzo de 2014, afirmaban que lo habían hecho por el PSOE. Si se presta atención a quienes de entre ellos recordaban haber votado también al mismo partido en las anteriores europeas de 2009, la fidelidad del voto socialista representaba un escaso 46,3 %, y un 45,5 % si las elecciones consideradas eran las generales de 2011. Por su parte, entre los votantes de Podemos un 12,0 % reconocía que en las europeas de 2009 habían votado al PSOE y un 23,1 % afirmaba recordar que en su momento apoyaron a IULCA. Si nos fijamos en la procedencia de sus votos considerando ahora el recuerdo con respecto a las generales de 2011, estos últimos porcentajes se reducen al 11,6 % y al 21,3 %, respectivamente. En cuanto a los votantes de Ciudadanos, un 1,4 % y un 0,5 % respectivamente, recordaban haber votado al PSOE en las europeas 2009 y en las generales de 2011. Por consiguiente, se observa con nitidez que el PSOE fue un caladero, más exiguo en el segundo caso, de los votos de las formaciones emergentes. Pero, pese a todo, debe quedar claro que las principales fuentes de abastecimiento de votos de Podemos y de Ciudadanos fueron IU-ICV y UPyD, respectivamente. A ello hay que sumar los votos que estos dos partidos lograron procedentes de la abstención y de la incorporación de nuevos votantes.

Serán las elecciones generales de 2015 las que, por vez primera y de una forma más nítida, dejen entrever el sentido del trasvase de votos desde el PSOE a otras fuerzas políticas. Así, según los datos del estudio del CIS 3126, la fidelidad de voto se redujo casi a la mitad, un 54,1 %, cifra que no se compensó pese a que los socialistas lograron atraer hacia sí parte de los abstencionistas, un 6,3 % y el 10,7 % de los nuevos votantes. Mientras, Podemos se hacía con el 14,7 % de antiguos votantes del PSOE y, sobre todo, con el 34,6 % de los votantes de IU, así como el 15,0 % de los de UPyD. La sangría de votos del PSOE no se limitó a los que cedió directamente a Podemos. Hay que considerar aquí que otra parte significativa de sus precedentes apoyos fueron a parar a fuerzas políticas vinculadas a Podemos, tales como En Comú Podem (3,7 %), Compromis-Podemos (3,1 %) y En Marea (1,5 %). Todas estos porcentajes, añadidos a los de la marca principal, totalizan un 23 % de votos que Podemos y sus confluencias arrebataron a los socialistas. A estos votos, hay que sumarles los que estas formaciones lograron procedentes de la abstención, un 17,7 %, y de los nuevos votantes, un 22,4 %. Aunque en menor medida, la pérdida de votos del PSOE también hay que atribuirla al trasvase hacia Ciudadanos, que como se desprende de los datos del CIS logró hacerse con el 8 % de los que anteriormente habían votado socialista, pese a que su mayor fuente de votos fue UPyD, en concreto un 50 % de sus antiguos votantes.

Por último, la encuesta postelectoral del CIS para las Generales de junio de 2016 (estudio 3145), no dibuja un escenario de trasvase muy distinto del anterior, aunque sí con algunos matices en cuanto a la fidelidad del voto al PSOE y a su principal competidor en la izquierda, en estas elecciones bajo la denominación Unidos Podemos, una vez sellada la coalición prelectoral con Izquierda Unida-Unidad Popular (IU-UP). Un 77,3 % de los ciudadanos que respondían haber votado a los socialistas recordaban haberlo hecho también en diciembre de 2015, con lo que el nivel de fidelización de voto fue mayor en este caso que en las anteriores elecciones. Podemos y sus confluencias, por su parte, fidelizaron a sus votantes en una horquilla de entre el 72 y el 81 %. Un dato de especial interés es que solo el 54 % de quienes recordaban haber votado a IU-UP, habían pasado a votar a Unidos Podemos, pese a la mencionada coalición. También se comprueba que los socialistas recuperaron parte de los votantes que con anterioridad se habían trasvasado a algunas de las marcas afines a Podemos y, a la par, una pequeña parte tanto de abstencionistas como de los nuevos votantes, representando unos y otros el 4,3 % y el 6,1 %, respectivamente, de los votos socialistas.

EVOLUCIÓN IDEOLÓGICA-PROGRAMÁTICA[Subir]

Se avanzaba en la introducción cómo los factores de índole ideológica y programática, así como las derivas en los mismos, pueden ser elementos bastante significativos a la hora de determinar el descenso o aumento en los apoyos a una formación política, siempre unidos a otros factores que podríamos denominar de carácter exógeno o contextual. A continuación, realizaremos un breve análisis de algunos de los principales hitos que han jalonado los últimos años, ya sea respecto a las líneas programáticas presentadas por los tres últimos líderes socialistas, como de las articulaciones de carácter ideológico derivadas de estos periodos de profundo cambio político, económico y social.

En 2004, la llegada de Zapatero a la Secretaría General del PSOE supuso el triunfo de las ideas de una nueva generación de dirigentes, organizados en la autodenominada «Nueva Vía». Estos se habían propuesto llevar a cabo una renovación ideológica para afrontar el reto de recuperar el Gobierno perdido tras las elecciones generales de 1996. Para ello, aspiraban a superar las recetas clásicas de la socialdemocracia, incorporando nuevos criterios ideológicos. Frente a las propuestas de la tercera vía, mostraban sus preferencias por otras fórmulas teóricas tales como el patriotismo constitucional de Jürgen Habermas y, sobre todo, por las del republicanismo cívico de Philip Pettit, concepción enraizada tanto con el radicalismo francés del xix como con el liberalismo radical anglosajón.

Así, la política desarrollada por Rodríguez Zapatero, al menos durante los primeros cinco años de su mandato, se sustentó en los mencionados criterios y principios del republicanismo cívico. Sin embargo, el inicio de la crisis financiera de 2008 y, sobre todo, el empeoramiento de la situación económica en la primavera de 2010, acabaron por desfigurar su proyecto con un giro neoliberal, anteponiendo las exigencias del contexto a las convicciones ideológicas que habían inspirado hasta la fecha el proyecto del PSOE. Este fue el punto de inflexión para el inicio de una desorientación que aún hoy padece esta formación. Zapatero defendió haber aplicado políticas de neta identidad socialdemócrata, pero lo cierto es que su praxis no se había correspondido con el discurso enunciado en los años precedentes, especialmente en su primera legislatura.

En 2011, en un intento de recuperar el protagonismo político, y una vez renovada la dirección en el XXXVIII Congreso Federal, los socialistas convocaron una conferencia política que tendría lugar en noviembre de 2013. Las resoluciones ratificaron las principales líneas ideológicas que previamente se habían establecido en el Congreso y en el Consejo Territorial celebrado en Granada poco después. Los contenidos, con todo, no pasaron de ser prolongaciones de fórmulas ya empleadas en otras resoluciones congresuales: una mezcla de las tradicionales posiciones de la socialdemocracia continental y de las fórmulas del republicanismo cívico. Nada nuevo.

Desde entonces, más allá de los dos programas electorales presentados a las generales de diciembre de 2015 y junio de 2016, el PSOE no volvió a disponer de una oferta ideológica que supusiese una clara renovación. Pedro Sánchez, como secretario general, se limitó a mantener las principales líneas programáticas aprobadas en la Conferencia de 2014 y a plasmarlas en los programas con los que el PSOE concurrió a las elecciones generales de 2015 y 2016.

Ubicación ideológica y voto[Subir]

En consonancia con lo expuesto anteriormente, podemos definir varios momentos en los que para el PSOE tanto las líneas programáticas como su propio posicionamiento ideológico ha ido evolucionando. Es así que a partir de 1996 y hasta 2009 el PSOE experimentó un leve desplazamiento hacia posiciones más a la izquierda, en un lento giro que lo diferenciaba de las posiciones que había venido ocupando en los años anteriores, desde su primer triunfo electoral en 1982. En concreto, en octubre de 2009, con la crisis económica ya iniciada y gracias a las políticas de gasto público patrocinadas con la intención de atajar las más dañinas consecuencias de aquella, los socialistas llegaron a recuperar posiciones ideológicas previas a su llegada al Gobierno en los años ochenta, precisamente aquellas posiciones más escoradas hacia el espectro ideológico de la izquierda en la escala de autoposicionamiento ideológico.

Gráfico 2.

Evolución de la auto ubicación ideológica media de los ciudadanos y ubicación ideológica media del PSOE según los ciudadanos, en la escala izquierda-derecha (1-10) (1986-2016)

media/image2.jpeg

Fuente: elaboración propia a partir de los datos del CIS. Serie A.4.02.01.061, Serie A.3.06.01.004.

Sin embargo, a partir de 2011 y justo hasta antes de las últimas elecciones generales de junio de 2016, el PSOE sufre una nueva deriva ideológica marcada por un paulatino desplazamiento hacia posiciones más al centro. Es en este momento en el cual se va a producir una tremenda paradoja, ya que el mimetismo entre los espacios ideológicos de la sociedad española y el propio espacio atribuido al PSOE no solo no van a generar un mayor apoyo electoral a esta formación, sino precisamente todo lo contrario, los peores resultados de toda su historia.

Gráfico 3.

Evolución ideológica media en la escala izquierda-derecha (1-10) y % de voto al PSOE (sobre voto válido)

media/image3.png

Fuente: elaboración propia a partir de los datos del CIS. Serie A.4.02.01.061, y de los datos electorales disponibles en la página del Ministerio del Interior (Ministerio del Interior. S.f. Consulta de resultados electorales. Disponible en: http://www.infoelectoral.mir.es/infoelectoral/min/ [Consulta: 1 de febrero 2017].s.f.).

LIDERAZGOS FALLIDOS Y MERMA DE LA CREDIBILIDAD[Subir]

En lo referente a la incidencia de otro de los componentes tradicionales en la explicación del voto, el efecto del liderazgo ha sido uno de los factores a los que más importancia se ha prestado en los estudios a nivel individual (Campbell, A., G. Gurin, G. y W. E. Miller. 1954. The voter decides. Illinois: Evaston.Campbell et al., 1954). En este sentido, entendiendo que el liderazgo no es una cuestión que se pueda improvisar, no siempre el agotamiento del grupo de quienes lideran un partido coincide en el tiempo con la aparición de alternativas solventes para ejercer un liderazgo alternativo y creíble (Paramio, Ludolfo. 2009. La socialdemocracia. Madrid: Catarata.Paramio, 2009: 81). Quizás esto sea algo de lo que ha acaecido en el PSOE de 2011 a esta parte. A continuación nos detendremos brevemente en los principales episodios relacionados con el liderazgo en esta formación a lo largo del periodo 2008-‍2016.

El suicidio político de Zapatero[Subir]

La primera legislatura de Zapatero como presidente del Gobierno se inició en 2004 con el cumplimiento de una de las promesas adquiridas en campaña: la retirada de las tropas del territorio iraquí. Confirmaba así su intención de rectificar la política exterior seguida por Aznar. Aquella decisión, pese a todo, no tuvo como correlato el incremento de la confianza en su figura. Tampoco las siguientes medidas de calado, tales como el incremento del gasto en cooperación, la aprobación de modificaciones relativas a la separación y el divorcio, la promulgación de una ley de dependencia o la regulación del matrimonio entre personas del mismo sexo sirvieron para incrementar su credibilidad al final de la misma. Después de los primeros cuatro años de gobierno, Zapatero pasó de contar con un 67 % aproximado de ciudadanos que confiaban mucho o bastante en él, a disponer solo de un 27,2 %. La gestión del debate territorial, sobre todo en lo referente a la cuestión del Estatuto de Cataluña, así como los pasos dados en el denominado proceso de paz en Euskadi, influyeron en la desconfianza hacia el presidente. A buen seguro, tampoco es desdeñable para explicar estos datos la imagen negativa proyectada desde el inicio mismo de su mandato por un buen número de influyentes medios de comunicación.

Gráfico 4.

Grado de confianza en el presidente del gobierno: José Luis Rodríguez Zapatero

media/image4.jpeg

Fuente: elaboración propia a partir de los datos del CIS. Serie [B.1.01.03.020].

La siguiente legislatura trajo consigo el derrumbe final de la confianza y credibilidad del presidente, a pesar de que el Ejecutivo aprobó nuevas leyes de contenido social, tales como la ley integral contra la violencia de género, la ley de igualdad o la ley de plazos en relación al aborto, además de conseguir el abandono definitivo de las armas por parte de la organización terrorista ETA. Las medidas económicas que impulsó a partir del mes de mayo de 2010 contradecían radicalmente el discurso socialdemócrata y las primeras decisiones tomadas por su Gobierno frente a la «desaceleración económica» (Collado, Francisco y José Francisco Jiménez. 2012. «Discursos políticos ante la crisis económica: estudio del líder del PSOE», Barataria. Revista Castellano-Manchega de Ciencias Sociales, 14: 41-‍57.Collado y Jiménez, 2012: 50). Pero todo dio un vuelco entre mayo de 2010 y septiembre de 2011.

El 12 de mayo de 2010, impelido por la gravedad de la crisis económica, Zapatero anunció en sede parlamentaria la adopción de nueve medidas de ajuste. En ese momento ya fue consciente del coste que aquellas tendrían para su futuro político, así como para el de su propio partido: «Muchos ciudadanos no entenderán que […] les pida más esfuerzo, les solicite más compromiso y les anuncie a determinados sectores esfuerzos muy considerables» (Diario de Sesiones del Congreso, 12 de mayo 2010). En septiembre de 2011, a las puertas de las elecciones generales, el presidente pactaba con el PP una modificación del artículo 135 de la Constitución para establecer un techo de gasto público y fijar la prioridad del pago de la deuda. Estas medidas de última hora terminaron por dañar sus ya negativos datos de confianza. En poco más de un mes, quienes mostraban poca o ninguna confianza en Zapatero pasaron de representar el 81,5 %, al 84,9 %.

Alfredo Pérez Rubalcaba y la frustrada renovación «desde arriba»[Subir]

La segunda legislatura de Zapatero propició un vuelco de la opinión pública muy acusado. Mientras que algunos se distanciaban del partido en el Gobierno, entendiendo que este había dilapidado los principios progresistas para gestionar la crisis según los requerimientos del exterior, otros pensaban que los miembros del Ejecutivo no disponían de la preparación necesaria para la resolución de la grave situación económica que aquejaba al país (Sánchez Cuenca, Ignacio. 2012. Años de cambios, años de crisis. Ocho años de gobiernos socialistas, 2004-‍2011. Madrid: La Catarata-Fundación Alternativas.Sánchez Cuenca, 2012: 99). Así las cosas, la posibilidad de que Zapatero repitiese como candidato a la Presidencia del Gobierno fueron cuestionadas de inmediato. En el interior del PSOE, los dirigentes regionales comenzaron a ejercer presión para que Zapatero anunciara su renuncia a ser cabeza de lista y, de esta forma, intentar paliar lo más posible un efecto contagio en sus respectivos territorios. En último término el presidente accedió a los reclamos, anunciándolo de forma expresa el 2 de abril de 2011.

En los meses siguientes se generalizaron las disputas internas por ocupar la posición vacante. Las opciones pasaban por convocar unas primarias para elegir un/a candidato/a a la Presidencia del Gobierno, convocar un congreso extraordinario para cambiar la dirección del partido o la posibilidad que a la postre saldría adelante: forzar la presentación de un candidato sin tensar a la organización en un proceso de primarias para elegirlo. Así, Pérez Rubalcaba asumió tal condición tras acuerdo del Comité Federal, dejando para después de las elecciones la convocatoria de congreso. Esta operación, en apariencia muy medida para facilitar un tránsito pacífico, terminó siendo una pérdida de tiempo en la necesaria renovación de las estructuras de poder interno del PSOE, así como en la promoción de nuevos liderazgos.

En las generales de 2011 Pérez Rubalcaba obtuvo los que, hasta entonces, eran los peores resultados electorales conseguidos por el PSOE desde la Transición. Pese a todo, y como habría sido de esperar, la derrota electoral no se tradujo en su retirada de la primera línea política, sino que una vez convocado el congreso en el que se haría efectiva la sustitución de Zapatero al frente de la Secretaría General, Rubalcaba se postuló para ocupar este puesto, compitiendo con su excompañera de gabinete, la catalana Carme Chacón. El 4 de febrero de 2012 y por tan solo veintidós votos, el Pleno del Congreso Socialista eligió a Rubalcaba como nuevo secretario general. La experiencia fue entonces la principal baza empleada por este para concitar los apoyos necesarios. Pero era precisamente esta experiencia la que lastraba desde el principio cualquier posibilidad de renovación cierta del liderazgo socialista.

Durante los dos años y medio escasos que estuvo al frente de la Secretaría General, el PSOE no logró fortalecerse como alternativa y Rubalcaba tuvo que ver cómo la confianza que los ciudadanos tenían en él se iba desplomando mes a mes, pese a partir de unos indicadores ya suficientemente negativos. Sería la abultada derrota electoral sufrida en los comicios europeos de mayo de 2014, la que en último término marcó el final de su etapa al frente del PSOE. La cabeza de lista para las elecciones al Parlamento Europeo, Elena Valenciano, su apuesta personal, no fue capaz de obtener unos resultados aceptables. En este contexto, Rubalcaba anunció su renuncia a la Secretaría General, la celebración de un congreso extraordinario y la previa elección por primarias de quién habría de sustituirle.

Gráfico 5.

Grado de confianza en el líder del PSOE: Alfredo Pérez Rubalcaba

media/image5.jpeg

Fuente: elaboración propia a partir de los datos del CIS. Serie A.5.01.03.012.

La fórmula de primarias suponía una novedad de naturaleza orgánica. Los socialistas eran los primeros en emplear este método para la elección de su máximo dirigente. Esta posibilidad había sido abordada ya en la Conferencia Política de 2013 y ahora se llevaba a efecto. Con su aplicación, Rubalcaba y la dirección saliente asumían que, fracasado el intento de renovar desde arriba, era el momento ahora de promover una renovación desde la base que contara con el apoyo de la mayoría de los militantes del PSOE. Sin duda, esta apuesta orgánica supuso un avance significativo en el nivel de inclusividad democrática, pero dejó sin resolver una cuestión trascendental que se suscitaría una vez superada la fase de la elección y nombramiento del nuevo secretario general: ¿cómo gestionar la competencia de legitimidades resultante del nuevo mecanismo de elección?

El ascenso de Pedro Sánchez[Subir]

Las primarias abiertas a la militancia se disputaron en julio de 2014. Pedro Sánchez, contra todo pronóstico, consiguió hacerse con la Secretaría General gracias a un pacto entre su candidatura y la mayoritaria Federación Socialista Andaluza. El acuerdo no suponía que el secretario general debiera ser quien optara a posteriori a la Presidencia del Gobierno (Pérez Alcázar, Manuel. 2015. Delfines y tiburones. Madrid: Almuzara.Pérez Alcázar, 2015). Sin embargo, en diciembre de 2014 Sánchez hizo pública su candidatura.

Las elecciones autonómicas y municipales celebradas en mayo de ese mismo año y las posteriores elecciones locales complicaron el escenario en el que Sánchez debía consolidar su liderazgo. Pese a que el PSOE sufrió un descenso muy significativo en sus apoyos electorales, paradójicamente mejoró sus posiciones de poder, alcanzando el gobierno en siete comunidades autónomas y contribuyendo a recuperar significativas alcaldías gracias al apoyo recíproco de otras fuerzas de la izquierda. Como consecuencia, irrumpieron nuevos liderazgos territoriales avalados por el apoyo electoral y el peso institucional. Éstos terminaron por presentarse en competencia con las pretensiones de consolidación del liderazgo de Sánchez, quien ni siquiera había concurrido a unas elecciones.

Poco antes de las elecciones generales de diciembre de 2015, el 77,1 % de los ciudadanos decían tener poca o ninguna confianza en el candidato socialista. No es de extrañar que los resultados fuesen muy negativos para el PSOE, logrando tan solo noventa diputados. Con estos guarismos, el margen de maniobra para negociar un posible Gobierno fue muy limitado, y se complicó aún más cuando, tan solo una semana más tarde, el Comité Federal fijó unas condiciones infranqueables en la posible negociación con otras formaciones. Sin embargo, Sánchez forjó un acuerdo con Ciudadanos sometiéndolo a la aprobación de la militancia. Sabía que era la única garantía de su continuidad y el reforzamiento de su liderazgo pasaba por acudir a la principal fuente de su legitimidad. En último término, logró salvar el obstáculo, pero no consiguió el apoyo ni la abstención necesaria de Podemos, imprescindibles la una o la otra para superar la investidura a la que decidió someterse tras la negativa al jefe del Estado por parte de Mariano Rajoy.

Gráfico 6.

Grado de confianza en Pedro Sánchez López-Castejón

media/image6.png

Fuente: elaboración propia a partir de los datos del CIS. Serie A.5.01.03.013.

El fracaso de la investidura abocó a unas nuevas elecciones. Sánchez no había logrado su primer objetivo, alcanzar la Presidencia, pero se garantizó una segunda oportunidad. Un liderazgo muy debilitado y el desencuentro con muchos de los dirigentes territoriales socialistas terminó reflejándose en los resultados finales: la representación socialista en el Congreso mermó hasta los 85 diputados.

A partir de entonces las críticas afloraron sin disimulo, cuestionando la oportunidad de su continuidad al frente del PSOE. La aritmética parlamentaria planteada era aún más compleja que la anterior. A partir de este momento, conseguir la investidura y formar Gobierno pasaba necesariamente por el apoyo, no solo de Podemos y Ciudadanos, sino también por el apoyo y/o la abstención de varios partidos nacionalistas. Estos últimos, Coalición Democrática de Cataluña (CDC) y Esquerra Republicana de Cataluña (ERC) plantearon como exigencia la celebración de un referéndum de autodeterminación, cuestión esta que había sido fijada como veto expreso del Comité Federal.

Comenzaron a surgir voces dentro del PSOE que exigían a Sánchez dejar gobernar al PP mediante una abstención en la votación de investidura. La solicitud, proveniente de líderes de algunas de las más influyentes federaciones, fue utilizada por Sánchez como último recurso para defender su posición frente a los críticos. Negar la posibilidad sugerida fue la mejor fórmula para presentarse a sí mismo como garante de las esencias del PSOE frente a quienes pretendían facilitar la permanencia en el Gobierno de los conservadores. En aquel momento se hizo muy evidente que Sánchez estaba ocupado en el difícil encaje de dos propósitos. De una parte, consolidarse como líder en el seno del PSOE frente a las voces discordantes de las élites territoriales y, por otra, encontrar la fórmula que posibilitase un acuerdo de gobierno encajando las pretensiones de socios muy dispares. Pero no fue capaz de sobrellevar ambas tareas y fracasó en las dos. La situación se tornó definitiva tras los negativos resultados de elecciones en Galicia y el País Vasco, en las que el secretario general se había implicado directamente en la designación de los candidatos. La suerte estaba echada y Sánchez fue forzado poco después a presentar su dimisión tras varias maniobras orquestadas por sus críticos, que sobrepasan con mucho el interés de este artículo.

MODELO ESTRUCTURAL DEL VOTO AL PSOE EN EL PERIODO 2008-‍2015[Subir]

Como se viene apuntando, entender el proceso de erosión en el voto socialista implica el manejo de múltiples factores. Unos de carácter endógeno, precisamente los relacionados con el modelo y arquitectura del partido, así como sus bases programáticas e ideológicas, y otros que podríamos denominar de carácter exógeno, marcados por la incidencia de un contexto poco amable con los partidos de Gobierno, especialmente con aquellos a los que les ha tocado lidiar con la grave crisis económica, política e institucional.

Dada esta complejidad y con el objeto de analizar conjuntamente los distintos factores de carácter endógeno y exógeno en un contexto económico, político y social que podríamos denominar como de los más altamente inestables de nuestra democracia, se ha diseñado y empleado un modelo de ecuaciones estructurales (SEM)[2] que permite medir los efectos que sobre el liderazgo y el voto al PSOE poseen una serie de componentes, ya sean contextuales, de cultura política o relacionados con el liderazgo en tres momentos evolutivos: elecciones de 2008 (liderazgo de José Luis Rodríguez Zapatero), elecciones de 2011 (liderazgo de Alfredo Pérez Rubalcaba) y elecciones de 2015 (liderazgo de Pedro Sánchez). La utilización de esta técnica nos permite trabajar en un único modelo de interdependencia entre los distintos componentes que entendemos inciden de manera más significativa en el voto socialista. Una de las principales ventajas que nos aporta el uso de esta metodología es la posibilidad de trabajar con constructos latentes, es decir, constructos teóricos no directamente observables, que pueden convertirse en dimensiones cuantitativas y que estarían relacionados con la incidencia de los anteriormente citados elementos contextuales, de cultura política (especialmente relacionados con la desafección) y de adscripción política e ideología. Este modelo propone un sistema de interdependencias entre estos constructos latentes y el liderazgo que, a su vez, se utiliza como una variable mediadora respecto al voto socialista. Del mismo modo, mediante esta técnica podremos analizar los efectos directos e indirectos que las distintas variables poseen con respecto al voto socialista.

Para el caso, hemos utilizado los estudios postelectorales del CIS referidos a los procesos electorales de los años 2008 (estudio 2757), 2011 (estudio 2920) y 2015 (estudio 7715) a Cortes Generales, en tanto que implican el momento de salida de la Presidencia de José Luís Rodríguez Zapatero (elecciones generales de 2008), la derrota electoral de la candidatura del nuevo secretario general, Alfredo Pérez Rubalcaba (elecciones generales de 2011) y la primera derrota de su sucesor como secretario general y candidato a la Presidencia Pedro Sánchez (elecciones generales de 2015). De igual modo, la disponibilidad de idénticas variables y similar metodología nos permite la comparación entre estos tres momentos electorales.

El primer paso en la creación de nuestros modelos de ecuaciones estructurales ha sido la realización de los correspondientes test de normalidad univariante, así como un análisis factorial exploratorio. A continuación hemos procedido a la creación de un variable Dummy referida al voto al PSOE, donde el valor 1 representaría el voto a este partido y el valor 0 la ausencia de voto a esta formación. Respecto a los constructos latentes, hemos trabajado con tres, referidos al contexto (Contexto), actitudes políticas desafectas (Actitudes) y elementos de cercanía y adscripción. Todos ellos se construyen alrededor de las siguientes variables endógenas:

  • Contexto. Valoración de la situación política de España, Valoración de la situación económica de España y valoración de la situación personal.

  • Actitudes. Grado de satisfacción con el funcionamiento de la democracia, grado de confianza en los partidos políticos y grado de confianza en el Parlamento español.

  • Adscripción. Cercanía con el PSOE y autoubicación en la escala ideológica.

Antes de comenzar con la exposición de los principales resultados obtenidos del análisis empírico, es preciso comentar los índices de ajuste globales para los tres modelos, ya sean el valor RMSEA[3] como las medidas incrementales de ajuste del modelo, NFI y CFI[4], las más usuales en el ajuste de modelos mediante ecuaciones estructurales. Los resultados de dicho test evidencian que nos encontramos ante unos modelos correctamente ajustados para los tres periodos temporales analizados, siempre entre los valores determinados como adecuados en cada uno de los tres valores.

Nuestro análisis muestra cómo las dimensiones contextuales, ideológicas, de adscripción y de liderazgo poseen un peso desigual en los tres momentos analizados (2008, 2011, 2015). La primera evidencia de este análisis es suficientemente relevante, en tanto que muestra un paulatino descenso en la capacidad explicativa de estas dimensiones, que podríamos denominar como «tradicionales», y donde el factor del liderazgo sería una variable mediadora. A lo largo de los tres momentos observamos como la incidencia de este sobre el voto es cada vez menor, pasando de una capacidad explicativa en la variabilidad del voto socialista del 40 % en el año 2008, justo en el momento en el que Rodríguez Zapatero gana las elecciones generales, a un 34 % en el caso de las elecciones de 2011, en las que concurre Alfredo Pérez Rubalcaba, y del 28 % en las elecciones de 2015, con Pedro Sánchez como candidato a la Presidencia del Gobierno.

Desde un punto de vista meramente contextual, relacionado con la percepción que existe en la ciudadanía respecto a la situación económica, política y personal, observamos un aumento de la incidencia de las valoraciones negativas de este contexto, ya sea directamente sobre el voto como, sobre todo, indirectamente respecto al aumento de las percepciones desafectas de los votantes. Esto implicaría que la evolución de la crisis económica y política ha actuado incrementando progresivamente las actitudes de desafección política. Estas actitudes desafectas han actuado, a su vez, debilitando la percepción del liderazgo y erosionando gravemente la propia adscripción partidista. Si esta interacción de tipo indirecto implicaba un peso del 27 % en el 2008, pasa al 52 % en 2011 y al 61 % en las elecciones de 2015, muy en consonancia con el declive en los resultados electorales, en la afiliación al partido o en la propia valoración que poseen los líderes políticos. Es precisamente sobre el liderazgo donde se producen efectos muy importantes de estos elementos contextuales de carácter negativo, siendo su incidencia del 12 % en el caso de Zapatero, del 20 % en el caso de Rubalcaba y los más fuertes, del 25 %, en el caso de Pedro Sánchez. En paralelo a este aumento del escepticismo respecto al líder se produce el debilitamiento de la cercanía al partido; de nuevo, en el caso de Zapatero, la incidencia es prácticamente nula (0,1), mientras que es del 21 % y del 18 % en el caso de Rubalcaba y Pedro Sánchez, respectivamente.

Tabla 1.

Codificación de variables en el modelo de voto al PSOE

Variable   Tipo Categorías
Vapol Valoración de la situación política de España Ordinal Muy buena, Buena, Regular, Mala y Muy mala
Veco Valoración de la situación económica de España Ordinal Muy buena, Buena, Regular, Mala y Muy mala
Veper Valoración de la situación personal Ordinal Muy buena, Buena, Regular, Mala y Muy mala
Ideolog Autoubicación en la escala ideológica Escala 0-10
Cercanía Cercanía al PSOE Dicotómica 1-0
Democracia Grado de satisfacción con la democracia Ordinal Muy, bastante, regular, poco y nada satisfecho
Partidos Grado de confianza en los partidos políticos Ordinal Mucha, bastante, regular, poca y ninguna confianza
Parlamento Grado de confianza en el Parlamento Ordinal Mucha, bastante, regular, poca y ninguna confianza
Zapatero Valoración de José Luis Rodríguez Zapatero Escala 0-10
Rubalcaba Valoración de Alfredo Pérez Rubalcaba Escala 0-10
Pedro Sánchez Valoración de Pedro Sánchez Escala 0-10

Fuente: elaboración propia a partir de los datos del CIS. E 2757, E2920, E7715.

Tabla 2.

Medidas de ajuste del modelo de componentes de voto

NFI CFI RMSEA
Modelo José Luis Rodríguez Zapatero (2008) 0,91 0,89 0,09
Modelo Alfredo Pérez Rubalcaba (2011) 0,92 0,85 0,08
Modelo Pedro Sánchez (2015) 0,9 0,9 0,09

Fuente: elaboración propia a partir de los datos de ajuste del modelo en AMOS.

La cercanía, no obstante, sigue siendo uno de los principales elementos reforzadores en el voto y valoración del liderazgo, aunque se deduce que su peso desciende en términos globales a lo largo de los tres procesos electorales.

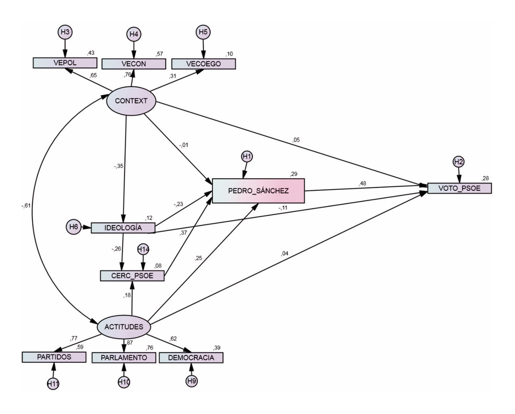
Hablábamos con anterioridad de la metamorfosis ideológica del PSOE y de cómo entendían los ciudadanos la relación entre su propia ideología y la propuesta ideológica del partido. A este respecto, podemos confirmar que la ideología sigue estando presente, aunque bien es cierto que con algunos cambios importantes en los tres momentos estudiados. Su incidencia directa sobre el voto se ha ido atenuando a lo largo de estas tres elecciones, pasando de una incidencia del 25 % en 2008 a un 23 % en 2011 y, lo realmente sorpresivo, a una incidencia negativa en los sectores más a la izquierda en las elecciones de 2015. Este dato implicaría que a más polarización por el lado de la izquierda menos voto socialista, confirmando el trasvase de voto en las elecciones de 2015 hacia Podemos, precisamente ese voto más a la izquierda.

Al igual ocurre respecto a la incidencia sobre la cercanía política donde, de nuevo, las elecciones de 2008 y 2011 implican una alta correspondencia entre espacios ideológicos más a la izquierda y valoración del liderazgo y voto socialista, de modo que cuánto más abajo se está en la escala más se valora al líder y más se vota al PSOE (-42 % y -38 % en 2008 y 2011). Sin embargo, esta tendencia se rompe en 2015, de modo que una posición más moderada se correspondería con un mayor voto socialista y una mejor valoración de Pedro Sánchez. En otras palabras, el proceso de fagocitación de Podemos sobre el Partido Socialista se ha llevado a cabo por la vía de la erosión de aquellos sectores del partido más ideologizados, aquellos que han presentado cierta desorientación tras la pérdida del liderazgo de Rodríguez Zapatero y la deriva ideológica hacia los espacios de centro. Este proceso, sin duda en relación con los elementos contextuales, ha actuado disolviendo las bases tradicionales de la adscripción al PSOE, un lugar que copa un partido emergente (Podemos), planteando serios interrogantes respecto a la posibilidad de recuperación futura de dicho espacio por los socialistas.

A modo de resumen podemos señalar que nuestro modelo explicativo evidencia un efecto cruzado entre el contexto y el aumento de las actitudes de desafección política, que han desplazado a aquellos más ideológicamente a la izquierda del partido. A su vez, la adscripción se ha debilitado por la misma confluencia de factores contextuales relacionados con el aumento de las valoraciones negativas de la economía y de la política, traducidas en un aumento de la desconfianza hacia los partidos políticos, el Parlamento y la propia democracia. Este núcleo tradicional en la explicación del comportamiento político, ideología y cercanía, han actuado como elementos debilitadores en la percepción del liderazgo que, a su vez, cada vez ha actuado con más laxitud respecto al propio voto al PSOE.

Tabla 3.

Efectos totales estandarizados para el modelo de componentes de voto al PSOE en las elecciones generales de 2008

Context Actitudes Ideología CERC_PSOE Zapatero
Ideología ,426 ,000 ,000 ,000 ,000
CERC_PSOE -,179 ,009 -,419 ,000 ,000
Zapatero -,515 ,124 -,400 ,317 ,000
Partidos ,000 ,788 ,000 ,000 ,000
Parlamento ,000 ,913 ,000 ,000 ,000
VECOEGO ,386 ,000 ,000 ,000 ,000
VECON ,642 ,000 ,000 ,000 ,000
VEPOL ,723 ,000 ,000 ,000 ,000
Voto_PSOE -,346 ,063 -,433 ,149 ,469

Fuente: elaboración propia.

Figura 1.

Modelo de componentes de voto al PSOE en las elecciones Generales de 2008

media/image7.jpeg

Fuente: elaboración propia.

Tabla 4.

Efectos totales estandarizados para el modelo de componentes de voto al PSOE en las elecciones generales de 2011

Actitudes Context Ideolog CERC_PSOE Rubalcaba
Ideolog ,000 -,131 ,000 ,000 ,000
CERC_PSOE ,213 ,050 -,380 ,000 ,000
Rubalcaba ,265 -,018 -,464 ,310 ,000
Partidos ,801 ,000 ,000 ,000 ,000
Parlamento ,883 ,000 ,000 ,000 ,000
Democracia ,603 ,000 ,000 ,000 ,000
VECOEGO ,000 ,181 ,000 ,000 ,000
VECON ,000 ,502 ,000 ,000 ,000
VEPOL ,000 ,808 ,000 ,000 ,000
Voto_PSOE ,189 ,004 -,422 ,131 ,422

Fuente: elaboración propia.

Figura 2.

Modelo de componentes de voto al PSOE en las elecciones Generales de 2011

media/image8.jpeg

Fuente: elaboración propia.

Tabla 5.

Efectos totales estandarizados para el modelo de componentes de voto al PSOE en las elecciones Generales de 2015

Context Actitudes Ideología CERC_PSOE Pedro_Sánchez
Ideología -,352 ,000 ,000 ,000 ,000
CERC_PSOE ,092 ,179 -,261 ,000 ,000
Pedro_Sánchez ,108 ,311 -,330 ,369 ,000
Partidos ,000 ,770 ,000 ,000 ,000
Parlamento ,000 ,873 ,000 ,000 ,000
Democracia ,000 ,622 ,000 ,000 ,000
VECOEGO ,309 ,000 ,000 ,000 ,000
VECON ,756 ,000 ,000 ,000 ,000
VEPOL ,654 ,000 ,000 ,000 ,000
Voto_PSOE ,143 ,189 -,265 ,179 ,485

Fuente: elaboración propia.

Figura 3.

Modelo de componentes de voto al PSOE en las elecciones Generales de 2015

media/image9.jpeg

Fuente: elaboración propia.

CONCLUSIONES[Subir]

En este artículo se han examinado señales que guardan relación con la actual decadencia del PSOE: declive electoral, desorientación ideológica-programática y fallida consolidación de sus liderazgos acompañada por pérdida continuada de credibilidad de los mismos. Estos elementos, que podríamos denominar de carácter endógeno, se han visto completados con otros de naturaleza exógena, relacionados con la incidencia de la grave crisis económica, política e institucional en las actitudes políticas de los votantes socialistas, así como en los procesos de adscripción partidista y del voto mismo a esta formación.

A continuación, se ha propuesto una explicación plausible sobre los factores que, teniendo presentes las anteriores señales, han traído como consecuencia la pérdida acusada de posiciones electorales sufridas por el PSOE entre en el último quinquenio.

Pues bien, a tenor de todo lo anterior, concluimos lo siguiente:

  • La desorientación ideológica del actual PSOE, por más que sea un rasgo compartido con el resto de la familia ideológica en Europa, no constituye el único elemento causante de su decadencia, aunque sí que actúa como un elemento debilitador en el voto. Resulta difícil sostener que la decadencia socialista, manifestada sobre todo por la pérdida de elecciones, guarda relación desde el punto de vista empírico con una percepción relativa a cambios ideológicos no digeridos por el total de sus votantes, aunque bien es cierto que en un sector de su electorado tradicional, el más a la izquierda y menos adscrito hacia el partido, sí que ha sido un factor importante, siempre en conjunción con la interacción de un contexto de alto escepticismo político.

  • El liderazgo constituye otro factor útil para la comprensión de la decadencia del PSOE. La dificultad para consolidar sus liderazgos es uno de sus síntomas y, también, una de sus causas. Desde que Felipe González abandonara la Secretaría General del PSOE, el liderazgo socialista ha sido un bien en disputa. A diferencia de lo que ocurrió con aquel, incluso en los momentos más comprometidos de su gestión, los nuevos liderazgos socialistas nunca han gozado de significativos niveles de confianza ciudadana.

  • Sin duda, la merma de votantes tradicionales, agravada desde 2014 hasta la actualidad, es una de las expresiones más nítidas de la crisis que atraviesa el PSOE y, a su vez, una de las causas que más han contribuido a su decadencia. Pese a que la misma no se inicia ese año, sí existe una diferencia en cuanto a su importancia y sus causas con respecto a etapas precedentes. Hasta esa fecha, el declive tiene que ver más con el desgaste derivado del ejercicio del gobierno, agravado por la dureza de algunas medidas económicas de austeridad adoptadas a partir de 2010. En cambio, desde 2014 en adelante las causas son otras, fundamentalmente la aparición a la izquierda y a la derecha de formaciones políticas de nuevo cuño que se apropian de una parte significativa de los votantes socialistas, aunque también la insuficiente incorporación de nuevos votantes y antiguos abstencionistas.

  • Lo elementos exógenos, sobre todo contextuales, han actuado fuertemente en la creación y mantenimiento de un clima de alto escepticismo político, traducido en el incremento de las actitudes desafectas que han reforzado la desvinculación partidista, especialmente en las últimas dos elecciones, generando un espacio de alta volatilidad que ha alimentado a los denominados partidos emergentes. Es en este espacio donde el PSOE ha mostrado un paulatino declive, que se observa en la nula incidencia contextual del modelo para Zapatero, el moderado efecto contextual en el modelo para Rubalcaba y la elevada incidencia en el modelo para Pedro Sánchez.

Notas[Subir]

[1]

Datos proporcionados por el PSOE con ocasión de la celebración tanto de sus congresos federales como de procesos de primarias. En algunos casos existen diferencias no significativas entre las distintas fuentes. Debe tenerse en cuenta que no siempre se conoce con claridad la adición o no de los miembros de la organización juvenil. En algunos casos es posible contemplar una distorsión por la existencia de doble militancia no considerada en el número total de militantes del PSOE en exclusiva.

[2]

Structural equation modeling.

[3]

El índice de bondad de ajuste más robusto propuesto es el Error Medio Cuadrático de Aproximación (RMSEA, por sus siglas en ingles). El término proviene de la medida inicial de diferencia entre los datos y el modelo. La importancia de este índice radica en que refleja una diferencia absoluta entre el modelo propuesto y los datos observados, tomando en cuenta el número de estimaciones y el tamaño de la muestra implicada por el modelo bajo prueba (Steiger, James H. 1990. «Structural Model Evaluation and Modification: An Interval Estimation Approach», Multivariate Behavioral Rearch, 25 (2): 173-‍180. Disponible en: https://doi.org/10.1207/s15327906mbr2502_4.Steiger, 1990). Es muy importante notar que este índice, debido a su origen y propiedades estadísticas, compara el modelo con la estructura de relaciones entre las variables en la población. La interpretación del indicadores la siguiente:

  • Cuando el RMSEA presenta valores menores a 0,10 se tiene una indicación de buen ajuste entre el modelo de medición y la estructura de los datos.

  • Cuando los valores del RMSEA resultan menores a 0,05 el ajuste entre el modelo y los datos es considerado superior.

  • Cuando los valores del RMSEA resultan menores a 0,01 el ajuste entre el modelo y los datos es sobresaliente.

[4]

El índice de bondad de ajuste (CFI), es un índice de la variabilidad que es explicada por el modelo, oscilando sus valores entre el 0 (pobre ajuste) y el 1 (ajuste perfecto). Se aceptan valores cercanos a 0,90 como indicativos de un ajuste aceptable del modelo.

Referencias[Subir]

[1] 

Campbell, A., G. Gurin, G. y W. E. Miller. 1954. The voter decides. Illinois: Evaston.

[2] 

Collado, Francisco y José Francisco Jiménez. 2012. «Discursos políticos ante la crisis económica: estudio del líder del PSOE», Barataria. Revista Castellano-Manchega de Ciencias Sociales, 14: 41-‍57.

[3] 

García Abad, José. 2012. El hundimiento socialista. Del esplendor del 82 al cataclismo del 20-N o cómo hemos caído tan bajo. Barcelona: Planeta.

[4] 

Ministerio del Interior. S.f. Consulta de resultados electorales. Disponible en: http://www.infoelectoral.mir.es/infoelectoral/min/ [Consulta: 1 de febrero 2017].

[5] 

Paniagua Fuentes, Javier. 2016. El socialismo: de la socialdemocracia al PSOE y viceversa. Madrid: Cátedra.

[6] 

Paramio, Ludolfo. 2009. La socialdemocracia. Madrid: Catarata.

[7] 

Pérez Alcázar, Manuel. 2015. Delfines y tiburones. Madrid: Almuzara.

[8] 

Pettit, Philip. 1999. Republicanismo: una teoría sobre la libertad y el gobierno. Madrid: Paidós Ibérica. Disponible en: https://doi.org/10.1093/0198296428.001.0001.

[9] 

Rivero, Ángel y Jorge del Palacio. 2011. «La política de la indignación y la crisis de la socialdemocracia», Cuadernos de Pensamiento Político, 31: 65-‍88.

[10] 

Sánchez Cuenca, Ignacio. 2012. Años de cambios, años de crisis. Ocho años de gobiernos socialistas, 2004-‍2011. Madrid: La Catarata-Fundación Alternativas.

[11] 

Steiger, James H. 1990. «Structural Model Evaluation and Modification: An Interval Estimation Approach», Multivariate Behavioral Rearch, 25 (2): 173-‍180. Disponible en: https://doi.org/10.1207/s15327906mbr2502_4.

[12] 

Urquizu, Ignacio. 2012. La crisis de la socialdemocracia. ¿Qué crisis? Madrid: La Catarata.

[13] 

Verge, Tania. 2007. Partidos y representación política. Las dimensiones del cambio en los partidos políticos españoles, 1976-‍2006. Madrid: Centro de Investigaciones Sociológicas.

[14] 

Villa García, Roberto. 2016. España en las urnas. Una historia electoral (1810-‍2015). Madrid: Cátedra.

Otras referencias[Subir]

[15] 

CIS. Series temporales. A.4.02.01.061; A.3.06.01.004; A. 3.06.01.004; A.5.01.03.012; A.5.01.03.013; B.1.01.03.020. Disponible en: http://www.analisis.cis.es/cisdb.jsp [Consulta: 21 de enero 2017].

[16] 

CIS. 2011. «Estudio postelectoral elecciones generales 2011», Estudio 2920. Disponible en: http://www.cis.es/cis/opencm/ES/1_encuestas/estudios/ver.jsp?estudio= 12604&cuestionario=14778&muestra=20339 [Consulta: 24 de enero de 2017].

[17] 

CIS. 2014. «Estudio postelectoral elecciones al Parlamento Europeo 2014», Estudio 3028. Disponible en: http://www.cis.es/cis/opencms/-Archivos/Marginales/3020_3039/3028/es3028mar.pdf [Consulta: 24 de enero de 2017].

[18] 

CIS. 2015. «Estudio postelectoral elecciones generales 2015», Estudio 3126. Disponible en: http://www.cis.es/cis/opencm/ES/1_encuestas/estudios/ver.jsp?estudio=14258 [Consulta: 24 de enero de 2017].

[19] 

CIS. 2016. «Estudio postelectoral elecciones generales 2016», Estudio 3145. Disponible en: http://www.cis.es/cis/opencm/ES/1_encuestas/estudios/ver.jsp?estudio=14291 [Consulta: 24 de enero de 2017].

[20] 

PSOE. Resolución Congreso Federal Extraordinario, 1979. Disponible en: http://www.psoe.es/media-content/2016/04/resoluciones-197909-congreso-extraordinario.pdf [Consulta: 1de febrero de 2017].

[21] 

PSOE. Resolución política XXIX Congreso Federal, 1981. Disponible en: http://www.psoe.es/media-content/2016/04/resoluciones-198110-29congreso2.pdf [Consulta: 1 de febrero de 2017].

[22] 

Rodríguez Zapatero, J. L. Diario de sesiones. Congreso de los Diputados.12 de mayo 2010.

Biografía[Subir]

[a]

Es doctor en Ciencia Política y de la Administración por la Universidad de Granada y profesor titular de dicha universidad desde 2011. Ha centrado su docencia la Historia de las Ideas Políticas y el Pensamiento Político Español. Es autor y coeditor de diversos libros y capítulos de libros en el campo de la historia de las ideas, el liderazgo político y de las coaliciones políticas destacando, entre otros: junto a Pilar Sánchez, Francisco Fernández Ordóñez: un político para la España Necesaria (Madrid: Biblioteca Nueva, 2007) y junto a José Francisco Jiménez, Political Leadership in the Spanish Transition to Democracy (1975-‍1982), (Nueva York: Nova Science Publishers, 2016. Es también autor de artículos en estos mismos campos, entre los que destacan: «La candidatura a la presidencia del gobierno en España: los casos del PP y del PSOE en las elecciones generales de 2004». Revista de Ciencia Política, 27. (Universidad Católica de Chile) y junto a Rafael Vázquez, «Spanish Political Parties and the European Union. Analysis of Euromanifestos (1987-‍2004)», Perspectives on European Politics and Society. 2010. V. 11, 2.

[b]

Es licenciado en Ciencia Política y Sociología y doctor en Ciencia Política y de la Administración por la Universidad de Granda. Actualmente es profesor sustituto interino del Departamento de Ciencia Política y de la Administración de dicha universidad. Los estudios sobre comportamiento político y electoral, así como la metodología en investigación aplicada a las ciencias sociales son sus principales líneas de investigación. Desde el año 2002 es investigador del CADPEA (Centro de análisis y documentación político y electoral de Andalucía) del que es Director de trabajo de campo. A lo largo de los últimos años es asiduo colaborador de numerosos centros de investigación tales como el Centro de estudios andaluces (CEA), Escuela andaluza de salud pública (EASP), Sociedad de estudios económicos de Andalucía (ESECA), Instituto de estudios sociales avanzados (IESA) o Fundación Forja XXI, entre otras.