RESUMEN

El objetivo de este artículo es identificar los componentes del voto a los partidos que han obtenido representación parlamentaria en las pasadas elecciones autonómicas catalanas del 27 de septiembre de 2015. Para ello utilizaremos modelos de ecuaciones estructurales (SEM) que nos permiten observar las relaciones directas e indirectas existentes entre las variables explicativas y la decisión de los electores de votar a cada uno de los partidos. Nuestro planteamiento parte de la base de que estas son unas elecciones que han pivotado en torno a un issue que se ha convertido en uno de los principales factores explicativos del voto, a saber, el posicionamiento ante el proceso independentista; y, en tal sentido, han sido unas elecciones efectivamente plebiscitarias. Veremos, además, cómo el comportamiento de los electores se explica de forma diferente en función de si han votado a partidos o coaliciones con un posicionamiento favorable o contrario a la independencia.

Palabras clave: comportamiento electoral; voto; independencia; partidos políticos; Cataluña; modelo SEM;

ABSTRACT

The aim of this article is to identify the components of the vote to the parties that obtained parliamentary representation in the last regional elections held in Catalonia on the 27th of September, 2015. To this purpose, we will use the technique of structural equation modelling (SEM) that allows us to observe the direct and indirect relationships between the explanatory variables and the voters’ decision to vote for each party. Our approach is premised on the fact that these elections pivoted around an issue that has become one of the main explanatory factors of the vote, namely their position regarding the process of independence; and in this regard they have effectively been plebiscitary elections. Moreover, we will see that voters’ behaviour is explained differently depending on whether voters have voted for parties or coalitions in favour or against independence.

Keywords: electoral behaviour; vote; independence; political parties; Catalonia; SEM model;

Cómo citar este artículo / Citation: Rivera, J. M. y Jaraiz E. (2016). Modelos de explicación y componentes del voto en las elecciones autonómicas catalanas de 2015. Revista Española de Ciencia Política, 42, 13-43. Doi: http://dx.doi.org/10.21308/recp.42.01

Copyright © 2016:  La Revista Española de Ciencia Política tiene el derecho de primera publicación del trabajo, el cual está simultáneamente sujeto a la licencia de reconocimiento de Creative Commons Reconocimiento-No comercial-Sin obra derivada 4.0 Internacional, que permite a terceros compartir la obra siempre que se indique su autor y su primera publicación en esta revista. 

SUMARIO

  1. Resumen
  2. Abstract
  3. INTRODUCCIÓN
  4. LOS MODELOS TRADICIONALES DE EXPLICACIÓN DEL VOTO Y EL CONTEXTO CATALÁN
  5. LAS ELECCIONES DEL PROCESO INDEPENDENTISTA
  6. METODOLOGÍA
  7. RESULTADOS
  8. CONCLUSIONES
  9. Notas
  10. Referencias

INTRODUCCIÓN[Subir]

El pasado 27 de septiembre de 2015 los catalanes eligieron un nuevo Parlamento, en unas elecciones anticipadas que se han diferenciado de todas las anteriores al menos en tres ámbitos fundamentales: a) el cambio en el sistema de partidos por la incorporación de nuevos partidos; b) el cambio en los ejes de la competición por la incorporación de coaliciones electorales que quebraban el tradicional eje izquierda derecha, y c) el intento de dotar de un carácter plebiscitario al proceso impulsado por actores e instituciones políticas.

El interés de estas elecciones para los catalanes queda patente en el alto grado de participación registrado respecto a la anterior convocatoria en 2012, con un aumento de 7,19 puntos porcentuales, pero también en el alto grado de fragmentación y división de la sociedad catalana, que ha generado un resultado que da muestra de las múltiples y diferentes posiciones y preferencias de los ciudadanos de Cataluña. Todo esto nos invita a preguntarnos por los elementos que están en la base de la decisión de los votantes y, si es posible, identificar elementos específicos que han generado las preferencias de los electores de los partidos e, incluso, si estos elementos son comunes o diferentes para los diferentes partidos.

Por ello, este artículo trata de desentrañar los componentes del voto a cada uno de los partidos que obtuvieron representación parlamentaria, señalando que variables de las que tradicionalmente se aluden como condicionantes del voto han influido en la decisión de los electores catalanes de votar a uno u otro partido. Además, se plantea si existen factores propios de este proceso electoral, que habitualmente no están presentes en los modelos de explicación del voto, y entre ellos, de manera especial, los efectos que el proceso independentista puesto en marcha por el presidente Artur Mas y los posicionamientos de los actores respecto a dicho proceso han generado en los votantes y en la sociedad catalana en general.

LOS MODELOS TRADICIONALES DE EXPLICACIÓN DEL VOTO Y EL CONTEXTO CATALÁN[Subir]

Tradicionalmente, la explicación del comportamiento de los electores se ha apoyado en tres enfoques teóricos seminales que han marcado el desarrollo de las teorías del comportamiento electoral desde una perspectiva multidisciplinar: el enfoque sociológico de la escuela de Columbia (Berelson, Bernard, Paul Lazarsfeld, Paul y William N. McPhee. N. 1954. Voting. Chicago: The University of Chicago Press.Lazarsfeld, 1944; Berelson, Bernard, Paul Lazarsfeld, Paul y William N. McPhee. N. 1954. Voting. Chicago: The University of Chicago Press.Berelson, 1954), el enfoque sociopsicológico de Michigan (Campbell, Angus, Philip E. Converse, Warren Miller y Donald Stokes. 1960. The American Voter. New York: John Wiley.Campbell et al., 1960), y el enfoque de la elección racional (Downs, Anthony. 1957. An economic theory of democracy. New York: Harper and Row.Downs, 1957). La mayoría de los estudios sobre el comportamiento electoral actuales incluyen variables explicativas cuyo efecto sobre el voto ha sido sustentado por alguna o todas estas escuelas, incorporando nuevas operacionalizaciones y modelos alternativos de explicación como el modelo cognitivo, el «issue voting», el modelo de acción razonada o el modelo de diseño institucional.

El origen de la explicación del comportamiento electoral habitualmente se sitúa en la escuela de Columbia, de la mano de autores como Lazarsfeld (Berelson, Bernard, Paul Lazarsfeld, Paul y William N. McPhee. N. 1954. Voting. Chicago: The University of Chicago Press.1944, 1954) o Berelson (Berelson, Bernard, Paul Lazarsfeld, Paul y William N. McPhee. N. 1954. Voting. Chicago: The University of Chicago Press.1954). Desde un enfoque sociológico se entiende que las características sociales determinan las preferencia políticas y, en consecuencia, se señalan por tanto como variables condicionantes de las actitudes políticas, y por lo tanto como explicación del voto, las relacionadas con la estructura social y las características sociodemográficas de los ciudadanos. De las conclusiones alcanzadas por estos autores en sus estudios deriva la incorporación a los modelos de explicación de voto de variables como la edad, el sexo, el nivel de estudios, la ocupación, el estado civil o el nivel de ingresos. Los desarrollos posteriores de Lipset y Rokkan (Lipset, Seymour y Stein Rokkan. 1967. Party systems and voter alingments: cross national perspectives. New York: Free Press.1967) incorporan como elementos estructurales de explicación los cleavages en torno a los que se produce el alineamiento de los electores, a partir de los cuales se incorporan a la explicación del voto variables como el posicionamiento ideológico o nacionalista de electores, líderes y partidos.

Frente al determinismo social de la escuela de Columbia, el enfoque psicosociológico de Michigan utiliza elementos que tienen su origen en la psicología y que se incorporan a nuestra disciplina como algunas de las principales variables explicativas del comportamiento electoral. Campbell, Converse, Miller y Stokes (Campbell, Angus, Philip E. Converse, Warren Miller y Donald Stokes. 1960. The American Voter. New York: John Wiley.1960) sustentan su explicación en las actitudes de los individuos hacia la política, tomando como elemento central de su modelo la identificación partidista, lo que supone la incorporación de predisposiciones (Campbell, Angus, Philip E. Converse, Warren Miller y Donald Stokes. 1960. The American Voter. New York: John Wiley.Campell et al., 1960) ligadas a la empatía o la proximidad a los partidos, la concepción de una «partisan self-image» (Butler, D. y D. E. Stokes. 1969. Political Changue in Britain: Forces Shaping Electoral Choice. New York: St. Martins Press.Butler y Stokes, 1969) o la identificación personal con grupos secundarios (Miller, W.E. y J.M. Shanks. 1996. The New American Voter. New Haven, CT: Yale University Press.Miller y Shanks, 1996: 120) como explicación de voto. Una concepción, la identificación partidista, conectada a la socialización familiar, a la capacidad de refuerzo de las identidades sociales y a su capacidad de alteración «en periodos de convulsiones políticas y sociales» (Grofman, Bernard, Frank Wayman y Matthew Barreto. 2009. «Rethinking partisanship: some thoughts on a unified theory», en John Bartle y Paolo Bellucci (eds.), Political Parties and Partisanship. Abingdon: Routledge.Grofman et al., 2009: 63; Campbell, Angus, Philip E. Converse, Warren Miller y Donald Stokes. 1960. The American Voter. New York: John Wiley.Campbell et al., 1960; Miller, W.E. 1991. «Party identification, realignment, and party voting: back to the basics», American Political Science Review, 85: 557-68.Miller, 1991; Miller, W.E. y J.M. Shanks. 1996. The New American Voter. New Haven, CT: Yale University Press.Miller y Shanks, 1996) tan importante para nuestro trabajo. También comienzan a introducir como explicación elementos vinculados al liderazgo (Stokes, Donald E. 1966. «Some dinamyc elements of contest for the Presidency», American Political Science Review, 60 (1): 19-28. Disponible en: http://dx.doi.org/10.2307/1953803.Stokes, 1966), como los atributos de los líderes, y variables referidas a evaluación de las campañas electorales, como los temas centrales de campaña, aunque la incorporación de estas variables y su relevancia en la explicación del voto tendrá muchos desarrollos y aplicaciones posteriores (Kinder, Donald R., Mark D. Peters, Robert P. Abelson, y Susan T. Fiske. 1980. «Presidential Prototipes», Political Behaviour, 2 (4): 315-337. Disponible en: http://dx.doi.org/10.1007/bf00990172.Kinder et al., 1980; Wattenberg, Martin P. 1991. The rise of candidate centered politics: presidential elections of the 1980s. Cambridge, M.A.: Harvard University Press.Wattenberg, 1991; Clarke, Harold D., David Sanders, Marianne C. Stewart y Paul Whiteley. 2004. Political Choice in Britain. Oxford: Oxford University Press.Clarke et al., 2004; McClurg, Scott y Thomas Holbrook. 2009. «Living in a battleground: presidential campaigns and fundamental predictors of vote choice», Political Research Quarterly, 62: 495-506. Disponible en: http://dx.doi.org/10.1177/1065912908319575.McClurg y Holbrook, 2009; Martínez i Coma, Fernando. 2008. ¿Por qué importan las campañas electorales? Madrid: CIS.Martínez i Coma, 2008; Shaw, Daron R. 1999. «The methods behind the madness: Presidential Electoral College strategies», Journal of Politics, 61: 893-913. Disponible en: http://dx.doi.org/10.2307/2647547.Shaw, 1999; Holbrook, Thomas M. 1996. Do Campaigns Matter? London: Sage Publications.Holbrook, 1996; Popkin, Samuel. 1991. The reasoning voter: communication and persuasion in presidential campaigns. Chicago: University of Chicago Press.Popkin, 1991; Finkel, Steven E. 1993. «Reexamining the «Minimal Efects» model in recent presidential campaings», Journal of Politics, 55: 1-21. Disponible en: http://dx.doi.org/10.2307/2132225.Finkel, 1993; Soares, Patricio y Rivera, José M. 2012. «¿Qué valoran los electores persuadibles en la decisión de votar?», Revista de Investigaciones Políticas y Sociológicas, 11 (1): 39-62.Soares y Rivera, 2012; Jaráiz, Erika y Xosé L. Barreiro 2015. «El perfil de los votantes y los componentes del voto en las Elecciones al Parlamento Europeo 2014» en XII Congreso Español de Ciencia Política y de la Administración (San Sebastián).Jaraiz y Barreiro, 2015; Lagares, Nieves, María Pereira y Erika Jaraiz. 2015. «¿Por qué las campañas? Las elecciones europeas de 2014 en España», Revista Marco (Marketing y Comunicación Política), 1: 131-161.Lagares et al., 2015).

Los modelos de elección racional o económicos de explicación del voto parten de los trabajos de Anthony Downs (Downs, Anthony. 1957. An economic theory of democracy. New York: Harper and Row.1957), que deja de lado las explicaciones sociales o psicológicas utilizadas hasta el momento, para centrarse en los elementos económicos, entendiendo que el comportamiento electoral es un comportamiento racional que se sustenta en la maximización de beneficios y minimización de costes por parte de los individuos. Esto no implica dejar de lado totalmente las variables utilizadas hasta el momento, sino que estas cumplirán otras funciones en este modelo, actuando como mediadoras, y tratando de influir en la decisión final del votante racional. Del modelo de Downs derivarán formulaciones posteriores como los modelos espaciales (Davis, Otto y Melvin J. Hinich 1966. «A Mathematical Model of Policy Formation in Democratic Societies», en Joseph Benvd (ed.), Mathematical Applications in Political Science, II. Dallas: Southern Methodist University Press.Davis y Hinich, 1966; Davis, Otto, Melvin J. Hinich y Peter Ordeshook. 1970. «An Expository Development of a Mathematical Model of the Electoral Process», American Political Science Review, 54: 426-448. Disponible en: http://dx.doi.org/10.2307/1953842.Davis et al., 1970; Hinich, Melvin J. y Michael Munger. 1994. Ideology and the Theory of Political Choice. Ann Arbor: University of Michigan Press.Hinich y Munguer, 1994) o el modelo de voto económico (Key, Valdimer O. 1966. The responsible electorate: rationality in presidential voting 1936-1960. Cambridge: Belknap Press of Harvard University Press.Key, 1966; Fiorina, Morris P. 1981. Retrospective voting in American national elections. New Haven, CT: Yale University Press.Fiorina, 1981) que introducen el voto prospectivo y retrospectivo, y el voto egotrópico y sociotrópico (Cazorla Martín, Ángel. 2014. Los componentes del voto en Andalucía: un análisis del voto económico en el período 2008-2013. Tesis Doctoral. Montabes, Juan y Carmen Ortega (dirs.), Universidad de Granada, Granada.Cazorla, 2014). De estas formulaciones deriva la incorporación en las encuestas de variables que miden la valoración que hacen los individuos de las situaciones política y económica tanto presente como futura, así como la autopercepción de su situación personal.

Finalmente son muchas y variadas las teorías de explicación del voto que fueron surgiendo posteriormente a los que consideramos los modelos clásicos. Algunas se refieren a la modernización cultural y al surgimiento de nuevos cleavages en las sociedades postmaterialistas (Inglehart, Ronald. 1997. Modernization and postmodernization: cultural, economic and political changue in 43 societies. Princeton, NJ: Princeton University Press.Inglehart, 1997), otras se sustentan en la teoría de juegos o en la función de utilidad de Nash (Nash, John. 1951. «Non-cooperative games», Annals of mathematics, 54: 286-295. http://dx.doi.org/10.2307/1969529.1951), centran su explicación en la conducta, como el modelo cognitivo (Himmelweit et al., 1985), o estudian su explicación en las características institucionales, como el modelo del diseño institucional (Norris, Pippa. 2004. Electoral engineering: voting rules and political behaviour. Cambridge: Cambridge University Press.Norris, 2004), o el voto estratégico (Cox, Gary W. 1984. «Strategic Electoral Choice in Multi-Member Districts: Approval Voting in Practice?», American Journal of Political Science, 28: 722-738. Disponible en: http://dx.doi.org/10.2307/2110996.Cox, 1984).

De entre estos enfoques más recientes, prestamos mayor atención al modelo de «issue voting» o voto temático, por tener mayor relación con algunos de los planteamientos de los que partimos para nuestra explicación del comportamiento electoral de los catalanes en las pasadas elecciones autonómicas. Este modelo tiene en cuenta el peso de los factores individuales y los procesos de decisión racional del electorado, haciendo hincapié en el déficit de información de los ciudadanos a la hora de tomar sus decisiones, de modo que desde este enfoque el votante no necesita tener un conocimiento profundo de los temas, sino que aunque deciden su voto basándose en temas concretos, lo hacen comparando los posicionamientos de los candidatos o partidos con los suyos propios, votando en función de sus intereses. Lau y Redlawsk (Lau, Richard R. y Redlawsk, David P. 2006. How voters decide: Information processing during election campaigns. New York: Cambridge University Press.2006) tratan de explicar el proceso cognitivo a través del cual los electores toman sus decisiones, enfatizando que el proceso más habitual en las sociedades contemporáneas es el de «racionalidad limitada», en la que el elector no está muy informado ni busca estarlo.

En el contexto catalán existen numerosas aportaciones al análisis del comportamiento electoral, con diferentes enfoques. Mientras algunos estudios se centran en la dualidad del voto, resaltando las diferencias en función del tipo de elecciones (Montero, José R. y Joan Font. 1991. «El voto dual en Cataluña: lealtad y transferencia de votos en las elecciones autonómicas», Revista de Estudios Políticos, 73: 7-34.Montero y Font, 1991; Pallarés, Francesc y Joan Font. 1994. «Las elecciones autonómicas en Cataluña 1980-1992», en Pilar del Castillo (ed.), Comportamiento político y electoral. Madrid: CIS.Pallarés y Font, 1994; Riba, Clara. 2000. «Voto dual y abstención diferencial. Un estudio sobre el comportamiento electoral en Cataluña», Revista Española de Investigaciones Sociológicas, 91: 59-88. Disponible en: http://dx.doi.org/10.2307/40184275.Riba, 2000; Riera, Pedro. 2009. L’Evolució del vot dual a Catalunya. Working Papers 278/09. Barcelona: Institut de Ciències Polítiques i Socials.Riera, 2009), otros ponen el foco en la explicación espacial del voto (Padró-Solanet y Colomer, 1992; Bacells i Ventura, 2007) y muchos se centran en una explicación sustentada en la cuestión nacional (Montero, José R. y Joan Font. 1991. «El voto dual en Cataluña: lealtad y transferencia de votos en las elecciones autonómicas», Revista de Estudios Políticos, 73: 7-34.Montero y Font, 1991; Pallarés, Francesc, María R. Virós y Ramón M. Canals. 1991. «Els eixos de competència electoral», Estudis Electorals, 10. L’electorat català a les eleccions autonòmiques de 1988: opinions, actituds i comportaments, 151-180.Pallarés et al., 1991; Argelaguet, Jordi. 2006. «Subjective National Identities in Catalonia», Nationalism and Ethnic Politics, 12: 431-454. Disponible en: http://dx.doi.org/10.1080/13537110600882643.Argelaguet, 2006) o en el voto retrospectivo (Pérez-Nievas, Santiago y Marta Fraile. 2000. Is the Nationalist Vote Really Nationalist? Dual Voting in Catalonia 1980-1999. Estudios/Working Papers, 147. Madrid: CEACS.Pérez Nievas y Fraile, 2000).

Partiendo de todos estos modelos de explicación del voto, formularemos nuestros propios esquemas interpretativos, apoyándonos en la versatilidad del análisis con ecuaciones estructurales, que nos permite observar los efectos directos e indirectos de las diferentes variables explicativas sobre el voto, así como las correlaciones existentes entre ellas, dibujando un mapa interpretativo integral del comportamiento de los electores.

LAS ELECCIONES DEL PROCESO INDEPENDENTISTA[Subir]

Como ya hemos señalado, las elecciones catalanas del 27 de septiembre se han celebrado en un clima atípico y han tenido un resultado también atípico, producto, sin duda, de la alteración de algunos de los factores que más afectan en nuestros días a la decisión de voto (identificación partidista, liderazgo, cleavages e issues).

El controvertido concepto de identificación partidista, atacado por su estabilidad y por su autonomía respecto al voto (Thomassen, Jacques y Martin Rosema. 2009. «Party identification revisited» en John Bartle y Paolo Bellucci (eds.), Political Parties and Partisanship. Abingdon: Routledge.Thomassen y Rosema, 2009), afronta ahora un nuevo problema, su propio debilitamiento. Efectivamente, ya no vale con argüir solo el rotundo debilitamiento de los cleavages sociales, fruto de la volatilidad, y en relación directa con la aparición de los nuevos partidos, de los partidos single issue o de los partidos «nicho» (Meguid, Bonnie M. 2008. Party Competition between Unequals. New York: Cambridge University Press.Meguid, 2008). Las elecciones catalanas, como antes había ocurrido con las europeas, nos han mostrado un declive de la relación «identificación partidista/voto» y que se expresa por el hecho de que personas identificadas, próximas o que sienten simpatía por un partido, votan a otro sin que este comportamiento entre dentro de las categorías de voto estratégico. La incorporación de nuevos partidos al sistema constituye un momento propicio para que esto ocurra, pero el hecho de que la relación entre identificación y voto se debilite da más autonomía al propio concepto de identificación tantas veces criticado por exceso de concurrencia. Las elecciones catalanas, como antes había ocurrido en las europeas y posteriormente en las legislativas, han dado muestra del debilitamiento de esta relación en momentos de alta volatilidad o de alta convulsión.

El liderazgo se ha convertido en uno de los componentes fundamentales de voto en estas elecciones, tanto a través de sus efectos directos como indirectos. Además, el hecho de que alguna coalición electoral trascienda el eje izquierda/derecha aumenta la presencia de liderazgos múltiples o colectivos, lo que genera un nuevo modelo de interpretación del liderazgo en el proceso electoral.

En cuanto a los cleavages, las elecciones han dado cuenta del aumento del sentimiento nacionalista[1] entre los catalanes y, como veremos más adelante, de sus efectos sobre las preferencias de los votantes. La lectura del nacionalismo como elemento prepolítico y, por lo tanto, posible expresión del cleavage centro/periferia, ha sido altamente discutida en los últimos tiempos. El hecho de que lo tratemos como tal obedece más a una lectura continuista que a nuestra propia convicción.

En lo que se refiere a los issues, el intento de conversión de estas elecciones en un plebiscito hace que la independencia se convierta en el tema referencial de la campaña, haciendo prácticamente imperceptibles los temas relacionados con la gestión o las cuestiones programáticas y, en tal sentido, provocando que el proceso independentista se convierta en uno de los elementos centrales en la decisión de voto, lo cual supone una alteración en el peso que estas cuatro dimensiones tienen sobre el voto.

Nuestro planteamiento convive con la lectura del valor que aporta el procesamiento de la información que hacen los electores, información que tienen y que reciben de los líderes y de su posicionamiento ante algunos temas, y que influye en su decisión de voto, en la búsqueda de los partidos o candidatos que mejor representan sus intereses (Lau, Richard R. y Redlawsk, David P. 2006. How voters decide: Information processing during election campaigns. New York: Cambridge University Press.Lau y Redlawsk, 2006). La falta de información llevaría a los electores al uso de «atajos cognitivos» o «heurística política», que les permiten tomar la decisión de voto «correcta», unos atajos en los que los elementos afectivos podrían jugar un papel relevante (Coleman y Wu, 2015).

Tabla 1.

Posición ante el proceso en función de la solución territorial preferida

Independencia Autonomía Estado federal Estado federal nación Autonomía con competencias Autonomía equiparable al País Vasco Estado centralizado Ns/Nc Total
A Favor 97,6 2,6 34,7 72,2 25,7 39 5,4 32,8 49,5
En Contra 1,2 95,6 56,7 20,4 65,5 45,5 89,2 46,3 44
Ns/Nc 1,2 1,7 8,6 7,4 8,8 15,6 5,4 20,9 6,5
Total 100 100 100 100 100 100 100 100 100

Independencia: su independencia del Estado español; autonomía: su permanencia dentro del Estado de las autonomías; Estado federal: su permanencia dentro del Estado federal español; Estado federal nación: su permanencia dentro de un Estado federal que reconozca a Cataluña como nación; autonomía con competencias: su permanencia dentro del Estado de las Autonomías, pero con un mayor nivel de competencias; autonomía equiparable al País Vasco: su permanencia dentro del Estado de las autonomías, pero con un estatus fiscal equiparable al País Vasco y Navarra; Estado centralizado: su permanencia dentro de un estado centralizado.

Fuente: elaboración propia a partir del estudio postelectoral del Equipo de Investigaciones Políticas de la USC.

En el caso de las pasadas elecciones catalanas, el posicionamiento a favor o en contra de la independencia se ha convertido en el elemento que no solo condiciona significativamente la decisión de los electores de votar a un partido u otro, sino que incluso ha definido el alineamiento de los partidos en coaliciones electorales independentistas (Junts pel Sí), entre partidos cuyo posicionamiento es antagónico en la escala ideológica. La centralidad del tema independentista parece haber pasado también factura a los partidos nacionales, y a partidos o coaliciones cuya estrategia electoral ha sido intentar alejar el foco del tema central, para evitar posicionarse claramente, como es el caso de la coalición Catalunya Sí que es Pot (CatSíqueesPot).

¿Pero qué significa estar de acuerdo con el proceso independentista?, ¿tiene para todos los electores el mismo significado? Aunque este no es el objeto de este artículo, los datos nos indican que los electores que apoyan el proceso independentista no están todos de acuerdo en la solución territorial que esto supondría (véase la tabla 1), lo que nos lleva a pensar que el elemento en torno al cual gira gran parte de la decisión del voto de los catalanes en estas elecciones, es un issue construido a lo largo de los años, especialmente desde las elecciones de 2012, que se ha convertido en el elemento central de la campaña electoral a través de los medios de comunicación y de los posicionamientos de los líderes del proceso, especialmente Artur Mas. Veremos cómo inciden estas variables en el voto a los diferentes partidos, y si existe un comportamiento diferenciado entre electores votantes a partidos independentistas y electores votantes a partidos no independentistas, es decir, si los componentes del voto son diferentes para unos que para otros.

Una primera aproximación descriptiva nos permite identificar a los votantes de cada uno de los partidos o coaliciones en función de su posicionamiento ante el proceso.

Tabla 2.

Voto en las elecciones del 27S en función del posicionamiento ante el proceso independentista

A Favor En Contra Ns/Nc Total
JuntsxSí 92,2%  2,5%  5,2% 100%
C`s  2,3% 96,8%  0,9% 100%
PSC  6,2% 91,5%  2,3% 100%
PP  3,1% 96,9% 100%
CUP 92,1%  6,1%  1,8% 100%
CatSíqueesPot 23,8% 59,5% 16,7% 100%
UDC  5,9% 94,1% 100%
Otro 40,0% 60,0% 100%
Ns/Nc 35,8% 48,6% 15,6% 100%
Total 51,3% 43,2%  5,5% 100%

Fuente: elaboración propia a partir del estudio postelectoral del Equipo de Investigaciones Políticas de la USC.

En la tabla anterior se muestran los resultados que indican una polarización del voto en todos los casos, excepto en el ya mencionado de CatSíqueesPot, para el que un 24 % de los votantes están a favor de proceso y un 59,5 % no lo están. Para el resto de partidos o coaliciones las posiciones son claras, lo que sustenta nuestra idea de que en estas elecciones los catalanes han podido apoyar su decisión de voto en su idea sobre la independencia y que han tenido claro que partidos o coaliciones que mejor representaban sus intereses respecto a esta cuestión.

METODOLOGÍA[2][Subir]

La identificación de los componentes de voto se ha realizado para cada uno de los partidos que han obtenido representación parlamentaria mediante el desarrollo de seis modelos de ecuaciones estructurales (SEM) que permiten observar no solo las variables que inciden directamente en el voto a cada uno de los partidos, sino también, teniendo en cuenta la estructura de covarianzas, sus efectos indirectos y la presencia de variables mediadoras intervinientes.

Todas las ecuaciones estructurales modelizadas parten de la observación inicial de las mismas variables, algunas de las cuales se han tenido que ir eliminando o modificando sus efectos en función de las necesidades de ajuste del modelo. Las variables respuesta son en todos los casos el voto a partido declarado en la encuesta. Las variables explicativas introducidas inicialmente en los modelos se presentan en la tabla 3, en la que se hace constar también el tipo y la codificación utilizada, a modo de facilitar la comprensión de los resultados.

Tabla 3.

Variables independientes introducidas inicialmente en todos los modelos

VARIABLE TIPO CATEGORÍAS
Situación_económica ordinal muy buena, buena, regular, mala, muy mala (recodificada en sentido ascendente)
Situación_política ordinal muy buena, buena, regular, mala, muy mala (recodificada en sentido ascendente)
Situación_económica_futura ordinal mejorará, continuará igual, empeorará (recodificada en sentido ascendente)
Situación_política_futura ordinal mejorará, continuará igual, empeorará (recodificada en sentido ascendente)
Val_gestión_gob_Mas escala 0-10
Val_labor_oposición (C`s, PSC, PP) escala 0-10
Val_gestión_proceso (Mas, Junqueras) escala 0-10
Val_posición_proceso (C’s, PSC, Gobierno, Rajoy) escala 0-10
Grado_corrupción_partidos_catalanes escala 0-10
Grado_corrupción_partidos_españoles escala 0-10
Val_campaña (Mas, Junqueras, Rajoy, JxSí) escala 0-10
Valoración (Mas, Junqueras, Arrimadas, Iceta, Baños, Rajoy, Iglesias) escala 0-10
A_favor_proce_indepen dicotómica recodificada; 1=a favor, 0=en contra
Autoubicación_ideológica escala 0-10
Autoubicación_nacionalista escala 0-10
Simpatía (CIU_CDC, ERC, C´s, PSC, PP, CUP, PODEMOS) dicotómica recodificadas; 1=simpatía partido, 0=simpatía resto partidos
Sexo dicotómica recodificada; 1=hombre, 0=mujer
Edad continua 18-90 años
Nivel_estudios ordinal no estudió, algunos años de estudios, estudios primarios, estudios secundarios, FP I y II, estudios de grado medio, estudios de grado superior
Nivel_ingresos ordinal hasta 300 euros, de 301 a 600, de 601 a 900, de 901 a 1200, de 1201 a 1800, de 1801 a 2400, de 2401 a 3000, de 3001 a 4500, de 4501 a 6000, más de 6000

Fuente: elaboración propia.

La mayoría de estas variables han sido testadas previamente en estudios sobre el voto en Cataluña. Así, por ejemplo, la autoubicación ideológica es para algunos autores un buen elemento predictor de voto en esta comunidad autónoma (Pallarés, Francesc, María R. Virós y Ramón M. Canals. 1991. «Els eixos de competència electoral», Estudis Electorals, 10. L’electorat català a les eleccions autonòmiques de 1988: opinions, actituds i comportaments, 151-180.Pallarés et al., 1991;) Pallarés, Francesc y Joan Font. 1994. «Las elecciones autonómicas en Cataluña 1980-1992», en Pilar del Castillo (ed.), Comportamiento político y electoral. Madrid: CIS.Pallarés y Font, 1994, mientras que para otros lo es la autoubicación nacionalista (Bacells i Ventura, 2007). El nivel de estudios también ha sido identificado como variable de influencia en el voto, siendo los de estudios secundarios o superiores los que más se decantarían por partidos nacionalistas (Martínez Herrera, Enric y Joan Barceló. 2014. «Identidades y nacionalismos territoriales en las elecciones autonómicas de 2011-2012», en Francesc Pallarés (ed.), Elecciones Autonómicas 2009-2012. Madrid: CIS.Martínez-Herrera, 2014), mientras que otros estudios han señalado el voto a Convergència i Unió (CIU) como un voto más femenino (Virós, María R., Ramón M. Canals y Francesc Pallarés. 1991. «Influència en l’opció electoral d’alguns factors sòcio-democràfics i polítics. Perfil dels electorats», Estudis Electorals, 10: 125-147.Virós, 1991).

Nuestros modelos, como se ha señalado, se sustentan en las variables clásicas de explicación del voto, pero nos permiten observar la especificidad de los pasados comicios, dada la relevancia que adquieren algunos issues propios del momento político y cuyo efecto, como veremos, se nota principalmente en el voto a los partidos nacionalistas

Todas las ecuaciones cuentan con un buen nivel de significación, a excepción del voto a CatSíqueesPoty la CUP, como se explicará posteriormente. Todos los modelos cumplen, así mismo, con los criterios de ajuste de las principales medidas de referencia utilizadas habitualmente en la modelización SEM: NFI, CFI y RMSEA[3] (Kaplan, D. 2009. Structural equation modeling: foundations and extensions. Thousand Oaks: Sage.Kaplan, 2009; Kline, R. B. 2011. Principles and practice of Structural Equation Modeling. New York: The Guilford Press.Kline, 2011). La siguiente tabla muestra los niveles de explicación y los índices de ajuste para cada uno de los modelos de voto. Como se puede observar el ajuste es bueno para todos los índices en todos los modelos.

Tabla 4.

Niveles de explicación e índices de ajuste de los modelos

MODELO R CUADRADO NFI CFI RMSEA
Voto JxSí 0,77 0,999 1,000 0,000 (p=1,000)
Voto C’s 0,66 0,995 0,996 0,050 (p=0,453)
Voto PSC 0,62 0,998 0,999 0,038 (p=0,701)
Voto CatSíqueesPot 0,40 0,996 0,998 0,026 (p=0,998)
Voto PP 0,71 0,997 0,998 0,026 (p=0,985)
Voto CUP 0,45 0,999 1,000 0,000 (p=1,000)

Fuente: elaboración propia.

RESULTADOS[Subir]

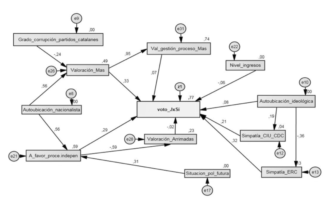
A continuación presentamos cada uno de los modelos de voto y la explicación correspondiente. El primer modelo que se presenta se refiere a el voto a la coalición Junts pel Sí (JxSí), la que obtuvo el mayor apoyo de los catalanes, y de la que formaba parte Convergencia Democrática de Cataluña (CDC), el principal partido impulsor y defensor de la llamada «desconexión» de España, junto con Esquerra Republicana de Catalunya (ERC).

Figura 1.

Modelo de explicación del voto a JxSí

media/image1.jpeg

Fuente: elaboración propia.

Tabla 5.

Efectos modelo de explicación del voto a JxSí

Efectos totales estandarizados
Autoubicación nacionalista Corrupción partidos catalanes Situacion política futura Autoubicación ideológica Valoración Mas A favor independencia Nivel de ingresos Valoración gestión proceso Mas Simpatía CIU_CDC Simpatía ERC Valoración Arrimadas
Valoración Mas 0,562 -0,242 0,000 0,000 0,000 0,000 0,000 0,000 0,000 0,000 0,000
A favor independencia 0,558 0,000 0,306 0,000 0,000 0,000 0,000 0,000 0,000 0,000 0,000
Valoración gestión proceso Mas 0,533 -0,230 0,000 0,000 0,949 0,000 0,000 0,000 0,000 0,000 0,000
Simpatía CIU_CDC 0,000 0,000 0,000 0,190 0,000 0,000 0,000 0,000 0,000 0,000 0,000
Simpatía ERC 0,000 0,000 0,000 -0,362 0,000 0,000 0,000 0,000 0,000 0,000 0,000
Valoración Arrimadas -0,328 0,000 -0,179 0,000 0,000 -0,587 0,000 0,000 0,000 0,000 0,000
Voto JxSí 0,390 -0,096 0,091 0,006 0,399 0,297 -0,061 0,067 0,214 0,316 -0,020
Efectos directos estandarizados
Valoración Mas 0,562 -0,242 0,000 0,000 0,000 0,000 0,000 0,000 0,000 0,000 0,000
A favor independencia 0,558 0,000 0,306 0,000 0,000 0,000 0,000 0,000 0,000 0,000 0,000
Valoración gestión proceso Mas 0,000 0,000 0,000 0,000 0,949 0,000 0,000 0,000 0,000 0,000 0,000
Simpatía CIU_CDC 0,000 0,000 0,000 0,190 0,000 0,000 0,000 0,000 0,000 0,000 0,000
Simpatía ERC 0,000 0,000 0,000 -0,362 0,000 0,000 0,000 0,000 0,000 0,000 0,000
Valoración Arrimadas 0,000 0,000 0,000 0,000 0,000 -0,587 0,000 0,000 0,000 0,000 0,000
Voto JxSí 0,000 0,000 0,000 0,079 0,335 0,286 -0,061 0,067 0,214 0,316 -0,020
Efectos indirectos estandarizados
Valoración gestión proceso Mas 0,533 -0,230 0,000 0,000 0,000 0,000 0,000 0,000 0,000 0,000 0,000
Valoración Arrimadas -0,328 0,000 -0,179 0,000 0,000 0,000 0,000 0,000 0,000 0,000 0,000
Voto JxSí 0,390 -0,096 0,091 -0,074 0,064 0,012 0,000 0,000 0,000 0,000 0,000

Fuente: elaboración propia.

En primer lugar constatamos la importancia del líder de CIU, Artur Mas, en la decisión de los catalanes de votar a la coalición JxSí. La influencia del político se observa en la presencia de dos variables en el modelo que hacen referencia a él, y que inciden positivamente en el voto a la coalición: por una parte su valoración, que es la variable de mayor influencia directa en la intención de voto (0,33), y por otra la valoración de su gestión del proceso, con una influencia mucho más discreta (0,07), y que es explicada en un 74 % por la primera. A su vez, la valoración de Mas se explica en un 49 % por la autoubicación nacionalista, de modo que cuanto más nacionalistas se sienten los catalanes mejor lo valoran, y de forma negativa, por la valoración del grado de corrupción de los partidos catalanes (-0,24). Esta última variable muestra la presencia del elemento de la corrupción en los comicios, volviéndose a través de Mas en un tema relevante para los votantes de JxSí.

Tal y como se planteaba inicialmente, son dos las variables mediadoras en la decisión de votar a JxSí: la autoubicación nacionalista y el posicionamiento a favor de la independencia de los catalanes, teniendo además esta última también una importante influencia directa en el voto (0,29), la segunda con mayor influencia. Estas variables están presentes como veremos en mayor o menor medida en todos los modelos explicativos del voto presentados en este artículo. Este hallazgo confirma el supuesto inicial del carácter plebiscitario de estas elecciones, de modo que el tema central en torno al que han girado es la idea del proceso independentista, que se construye alimentado por la autoubicación nacionalista (0,56) y por la convicción de que con un gobierno proclive a la «desconexión» la situación política de Cataluña mejorará (0,31). Esta última referencia a la situación política podría estar ligada al discurso sobre los perjuicios de la pertenencia de Cataluña al Estado español, utilizado por los defensores de la independencia. Por otra parte, la influencia indirecta del posicionamiento a favor de la independencia se produce a través de la incidencia negativa en la valoración de Inés Arrimadas, abiertamente contraria al proceso (-0,59), y cuya influencia también negativa en el voto a JxSí, aunque muy discreta, resulta significativa (-0,02).

Las variables tradicionales de explicación del voto también están presentes en estos comicios. La simpatía por los partidos que forman la coalición, sobre todo en el caso de ERC (0,32), ya que el líder de este partido no mantiene su influencia ante la presencia de otros condicionantes, al contrario de lo que, como observábamos, ocurre con CIU (0,21).

Siguiendo con las variables clásicas, el cleavage ideológico está presente de forma indirecta y directa, aunque esta última modestamente (0,08), a medida que el posicionamiento se desplaza hacia la derecha, aumenta la probabilidad de votar a JxSí, aunque sea de forma muy leve. La influencia indirecta de esta variable se produce a través de su condicionamiento de la simpatía hacia los partidos, de modo que una posición más hacia la derecha en la escala ideológica disminuye la probabilidad de ser simpatizante de ERC (-0,36), mientras que aumenta la probabilidad de serlo de CIU_CDC (0,19) como era de suponer. Finalmente, de las variables sociodemográficas solo el nivel de ingresos tiene una ligera influencia (0,06), de modo que a medida que aumentan los ingresos declarados, se reduce la probabilidad de votar esta opción.

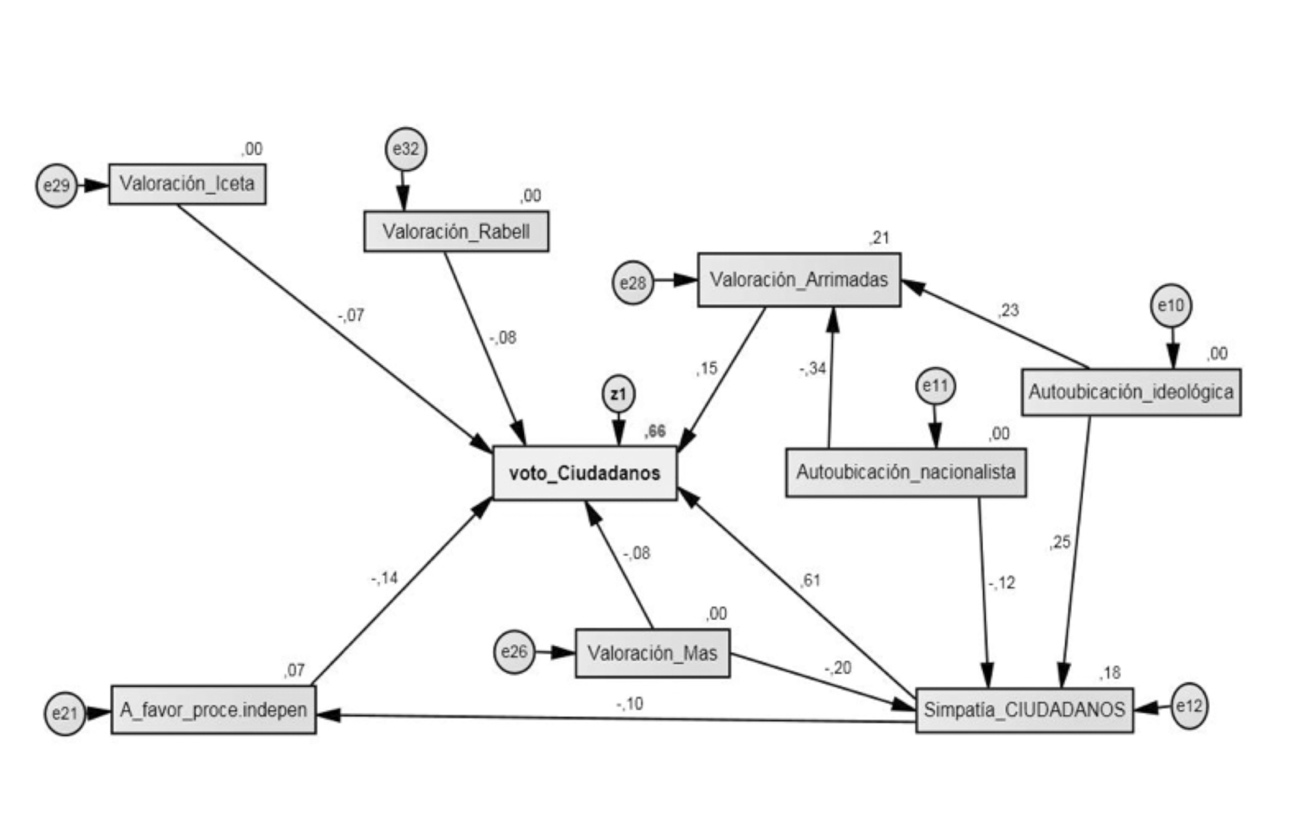
El modelo que se presenta en segundo lugar alcanza un nivel de explicación del 66 %, y es el que explica el voto a Ciudadanos, que pasa de ser la sexta fuerza en el arco parlamentario catalán a convertirse en la segunda fuerza con más apoyo del electorado.

Tabla 6.

Efectos modelo de explicación del voto a Ciudadanos

Efectos totales estandarizados
Autoubicación nacionalista Autoubicación ideológica Valoración Mas Simpatía Ciudadanos Valoración Rabell Valoración Iceta Valoración Arrimadas A favor independencia
Simpatía Ciudadanos -0,118 0,254 -0,198 0,000 0,000 0,000 0,000 0,000
Valoración Arrimadas -0,337 0,228 0,000 0,000 0,000 0,000 0,000 0,000
A favor independencia 0,012 -0,025 0,020 -0,100 0,000 0,000 0,000 0,000
Voto Ciudadanos -0,123 0,193 -0,202 0,627 -0,080 -0,068 0,146 -0,138
Efectos directos estandarizados
Simpatía Ciudadanos -0,118 0,254 -0,198 0,000 0,000 0,000 0,000 0,000
Valoración Arrimadas -0,337 0,228 0,000 0,000 0,000 0,000 0,000 0,000
A favor independencia 0,000 0,000 0,000 -0,100 0,000 0,000 0,000 0,000
Voto Ciudadanos 0,000 0,000 -0,078 0,613 -0,080 -0,068 0,146 -0,138
Efectos indirectos estandarizados
A favor independencia 0,012 -0,025 0,020 0,000 0,000 0,000 0,000 0,000
Voto Ciudadanos -0,123 0,193 -0,124 0,014 0,000 0,000 0,000 0,000

Fuente: elaboración propia.

Figura 2.

Modelo de explicación del voto a Ciudadanos

media/image2.jpeg

Fuente: elaboración propia.

Al contrario de lo que ocurría con el voto a JxSí, la variable de mayor influencia, con mucha diferencia, en la decisión de votar a Ciudadanos es la simpatía por dicho partido (0,61), lo que nos lleva a una explicación más tradicional del comportamiento de los votantes. Sin embargo, están presentes nuevamente las dos variables antes mencionadas y que veremos son características de la explicación del voto a la mayoría de las formaciones y coaliciones en estas elecciones, la autoubicación nacionalista y el posicionamiento ante el proceso independentista. La primera actúa como variable mediadora y al igual que en el caso anterior, su efecto es indirecto a través de los dos principales condicionantes del voto a Ciudadanos, la ya mencionada simpatía por el partido, y la valoración de Arrimadas. En ambos casos un desplazamiento hacia las posiciones nacionalistas en este eje disminuye, por una parte, la probabilidad de ser simpatizante del partido (-0,12), y por otra, la valoración de su líder (-0,34). Es además esta última, la segunda variable con mayor influencia en la decisión del voto a Ciudadanos (0,15), seguida muy de cerca del posicionamiento a favor del proceso independentista, esta última como es lógico, con un efecto negativo (-0,14), o lo que es lo mismo, un posicionamiento en contra del proceso, supondría un aumento de la probabilidad de votar a este partido. El posicionamiento a favor del proceso independentista se ve influenciado además por la simpatía hacia ciudadanos, de modo que dicha simpatía disminuye la probabilidad de declararse a favor del proceso (-0,10).

El cleavage ideológico también está presente en este caso de forma indirecta, de modo que un desplazamiento hacia la derecha en este eje, supone un aumento de la valoración de Inés Arrimadas (0,23) y un aumento de la probabilidad de ser simpatizante de su partido (0,25). Finalmente, una buena valoración de tres líderes de otras formaciones, hace que la probabilidad de votar a Ciudadanos disminuya, es el caso de Iceta (-0,07), Rabell (-0,08) y Mas (-0,08), aunque la influencia de este último es mayor, ya que tiene una influencia indirecta en el voto a través de su efecto negativo en la simpatía al partido de Albert Rivera (-0,20).

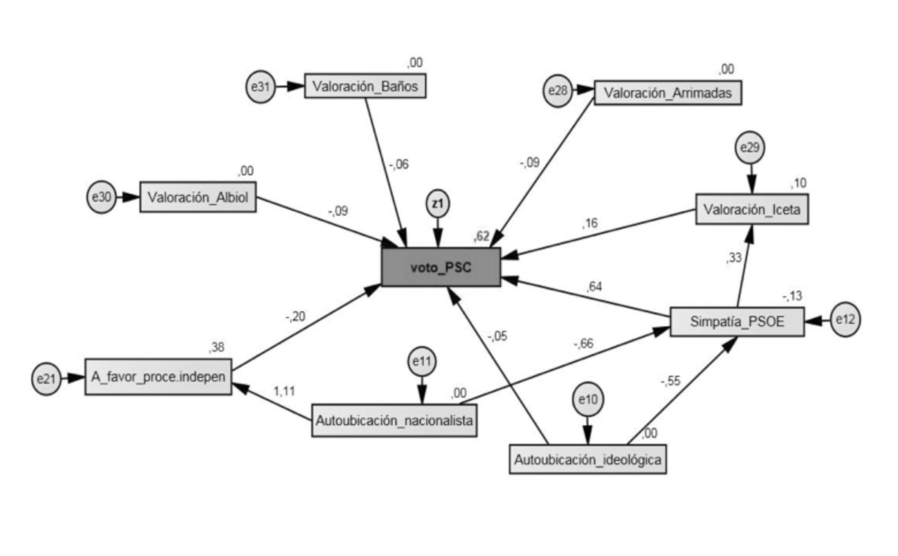
Continuamos con la explicación del voto al tercer partido más votado, el Partit dels Socialistes de Catalunya (PSC). La figura inferior muestra el modelo ajustado para el voto a este partido, con un nivel de explicación del 62 %.

Figura 3.

Modelo de explicación del voto al PSC

media/image3.jpeg

Fuente: elaboración propia.

La variable que tiene una mayor influencia en el voto al PSC es, al igual que ocurría con Ciudadanos, la simpatía por el partido (0,64), lo que muestra que en estos momentos el voto al PSC se conforma fundamentalmente de los votantes más identificados, que son los que se mantienen fieles a su partido. Dicha simpatía se explica además por la autoubicación ideológica (-0,55) y por la autoubicación en la escala nacionalista (-0,66) de los votantes. Una ubicación hacia la derecha en el eje ideológico tiene un efecto negativo en la probabilidad de ser simpatizante del PSC, lo mismo que un posicionamiento hacia la derecha en el cleavage nacionalista. El posicionamiento ideológico tiene, además del mencionado efecto indirecto a través de su influencia en la simpatía, un efecto directo en el voto al PSC (-0,05), aunque este no sea muy grande.

Nuevamente observamos la presencia de las dos variables mencionadas en los modelos anteriores, la posición ante el proceso independentista y la autoubicación en la escala nacionalista. La primera es la segunda variable de mayor influencia directa en el voto al PSC (-0,20), de modo que el posicionamiento a favor del proceso independentista disminuye la probabilidad de votar a este partido. La posición nacionalista ejerce una influencia indirecta a través de la simpatía al PSC como se ha señalado.

Finalmente forman también parte del modelo de explicación del voto variables que miden la valoración de algunos líderes, principalmente una buena valoración del líder del PSC, Miquel Iceta, aumenta la probabilidad de votar su partido (0,16), aunque como se ha visto su influencia es mucho menor que la de la simpatía, e incluso menor que la del posicionamiento sobre el proceso de independencia en Cataluña.

Las otras tres variables que completan el modelo tienen una influencia negativa en el voto al PSC, y las tres cuantifican la opinión de los catalanes sobre los líderes de otros partidos: la líder de Ciudadanos en Cataluña, Inés Arrimadas (-0,09); el líder del Partido Popular catalán (PP), Xavier Albiol (-0,09), y el líder de la Candidatura d’Unitat Popular (CUP), Antonio Baños (-0,06).

Tabla 7.

Efectos modelo explicación del voto al PSC

Efectos totales estandarizados
Autoubicación ideológica Autoubicación nacionalista Simpatía PSOE Valoración Iceta Valoración Baños Valoración Albiol Valoración Arrimadas A favor independencia
Simpatía PSOE -0,549 -0,657 0,000 0,000 0,000 0,000 0,000 0,000
Valoración Iceta -0,181 -0,216 0,329 0,000 0,000 0,000 0,000 0,000
A favor independencia 0,000 1,106 0,000 0,000 0,000 0,000 0,000 0,000
Voto PSC -0,426 -0,677 0,688 0,159 -0,065 -0,086 -0,093 -0,203
Efectos directos estandarizados
Simpatía PSOE -0,549 -0,657 0,000 0,000 0,000 0,000 0,000 0,000
Valoración Iceta 0,000 0,000 0,329 0,000 0,000 0,000 0,000 0,000
A favor independencia 0,000 1,106 0,000 0,000 0,000 0,000 0,000 0,000
Voto PSC -0,048 0,000 0,636 0,159 -0,065 -0,086 -0,093 -0,203
Efectos indirectos estandarizados
Valoración Iceta -0,181 -0,216 0,000 0,000 0,000 0,000 0,000 0,000
Voto PSC -0,378 -0,677 0,052 0,000 0,000 0,000 0,000 0,000

Fuente: elaboración propia.

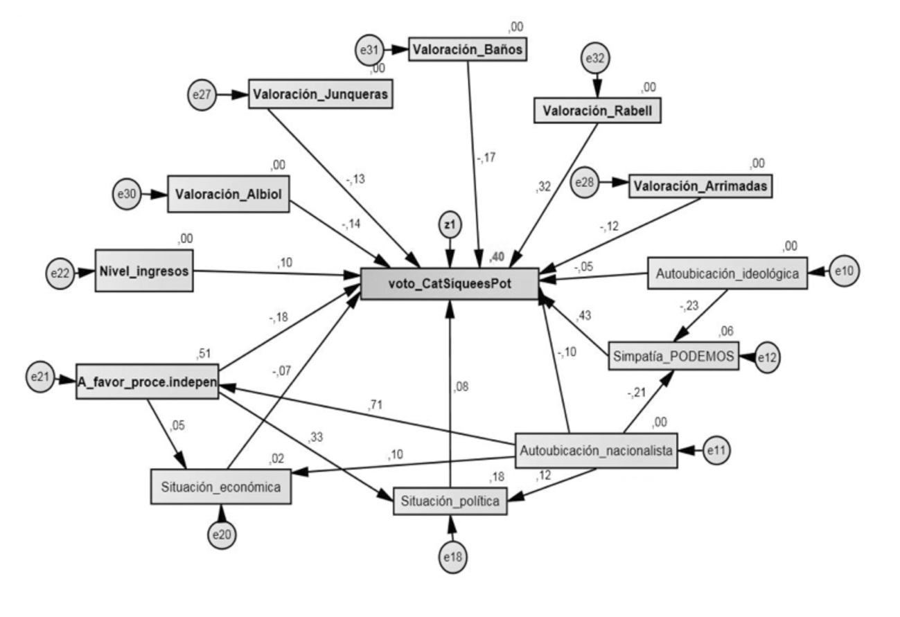
Siguiendo el orden marcado por el resultado electoral, el siguiente modelo de explicación del voto que se presenta es el que se refiere a la coalición CatSíqueesPot, formada por Iniciativa per Catalunya Verds (ICV), Esquerra Unida i Alternativa (EUiA), Podemos y Equo. Este modelo es el que alcanza un menor nivel explicativo, un 40 %, de todos los modelos ajustados. La explicación podría estar en que se trata de una coalición que no es tan clara en sus posicionamientos hacia la independencia como JxSí, aunque sí defienden el «derecho a decidir», durante la campaña intentan huir del que, como se observa en los modelos explicados hasta el momento, constituye el elemento central movilizador del voto, la postura sobre el proceso independentista y el posicionamiento nacionalista ligado a esta. Así, mientras que como hemos visto, estos dos elementos sirven de nexo aglutinador de los votantes de fuerzas políticas tan diferentes en sus bases ideológicas como CIU y ERC, en el caso de CatSíqueesPot no existe ningún elemento que cumpla dicha función y las variables clásicas de explicación del voto, como la simpatía, no tienen la fuerza que muestran en otras formaciones de trayectoria mucho más larga en el sistema de partidos catalán y español. Es por todo esto que ni las variables tradicionales de explicación del voto (identificación partidaria, liderazgo, variables sociodemográficas o económicas) ni los issues propios del momento electoral, son capaces de explicar la totalidad de los componentes del voto a CatSíqueesPot, quedando fuera de la explicación y de la encuesta otros elementos que no podemos identificar.

Figura 4.

Modelo de explicación del voto a CatSiqueesPot

media/image4.jpeg

Fuente: elaboración propia.

La figura 4 nos muestra que la simpatía por Podemos es el componente que aporta mayor explicación del voto a la coalición (0,43), aunque en menor medida que lo que observábamos para Ciudadanos y el PSC, así como para el PP, como veremos posteriormente. La segunda variable con mayor influencia es el liderazgo de su candidato Lluís Rabell, que aporta una parte importante de la explicación (0,32), lo que apuntala nuestra hipótesis sobre la influencia de variables ajenas al proceso independentista. En esta misma línea está la influencia negativa del liderazgo de algunos candidatos de otros partidos: Baños (-0,17), Albiol (-0,14), Junqueras (-14) y Arrimadas (-0,12).

Las variables vinculadas al proceso independentista también están presentes, de modo que una posición favorable al proceso independentista tiene un efecto negativo en la intención de votar a CatSíqueesPot (-0,18), lo mismo que un posicionamiento nacionalista (-0,10). La autoubicación nacionalista tiene además un efecto indirecto a través de su influencia negativa en la simpatía por Podemos (-0,21), y su influencia positiva en la opinión sobre la situación económica (0,10), la situación política (0,12) y el posicionamiento favorable al proceso independentista (0,71) del que explica el 51 %.

Se detecta también una ligera influencia directa del cleavage ideológico, cuanto más hacia la derecha se autoubican los ciudadanos, disminuye su probabilidad de votar a CatSíqueesPot (-0,05), aunque su influencia es sobre todo indirecta, a través de la simpatía a Podemos (-0,21).

Por otra parte, una opinión positiva sobre la situación económica actual disminuye ligeramente la probabilidad de votar a la coalición (-0,07), mientras que la misma opinión sobre la situación política la aumenta ligeramente (0,08). Finalmente, la única variable sociodemográfica con alguna influencia es el nivel de ingresos, aunque su efecto es poco significativo, un mayor nivel de ingresos aumenta la probabilidad de votar a CatSíqueesPot (0,10).

Tabla 8.

Efectos modelo explicación del voto a CatSíqueesPot

Efectos totales estandarizados
Autoubicación nacionalista Autoubicación ideológica A favor independencia Valoración Rabell Valoración Baños Valoración Albiol Simpatía PODEMOS Valoración Arrimadas Valoración Junqueras Situación política Situación económica Nivel de ingresos
A favor independencia 0,714 0,000 0,000 0,000 0,000 0,000 0,000 0,000 0,000 0,000 0,000 0,000
Simpatía PODEMOS -0,205 -0,227 0,000 0,000 0,000 0,000 0,000 0,000 0,000 0,000 0,000 0,000
Situación política 0,352 0,000 0,329 0,000 0,000 0,000 0,000 0,000 0,000 0,000 0,000 0,000
Situación económica 0,139 0,000 0,049 0,000 0,000 0,000 0,000 0,000 0,000 0,000 0,000 0,000
Voto CatSíquesPot -0,297 -0,150 -0,158 0,315 -0,165 -0,139 0,427 -0,122 -0,127 0,083 -0,069 0,099
Efectos directos estandarizados
A favor independencia 0,714 0,000 0,000 0,000 0,000 0,000 0,000 0,000 0,000 0,000 0,000 0,000
Simpatía PODEMOS -0,205 -0,227 0,000 0,000 0,000 0,000 0,000 0,000 0,000 0,000 0,000 0,000
Situación política 0,117 0,000 0,329 0,000 0,000 0,000 0,000 0,000 0,000 0,000 0,000 0,000
Situación económica 0,104 0,000 0,049 0,000 0,000 0,000 0,000 0,000 0,000 0,000 0,000 0,000
Voto CatSíquesPot -0,099 -0,053 -0,182 0,315 -0,165 -0,139 0,427 -0,122 -0,127 0,083 -0,069 0,099
Efectos indirectos estandarizados
Situación política 0,235 0,000 0,000 0,000 0,000 0,000 0,000 0,000 0,000 0,000 0,000 0,000
Situación económica 0,035 0,000 0,000 0,000 0,000 0,000 0,000 0,000 0,000 0,000 0,000 0,000
Voto CatSíquesPot -0,198 -0,097 0,024 0,000 0,000 0,000 0,000 0,000 0,000 0,000 0,000 0,000

Fuente: elaboración propia.

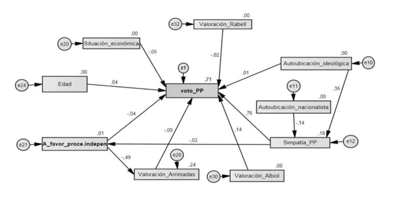
El quinto partido de los que obtuvieron representación parlamentaria en número de votos fue el PP. Nuestro modelo explica el 71 % de la variabilidad de los componentes del voto a este partido en las pasadas elecciones catalanas.

Figura 5.

Modelo de explicación del voto al PP

media/image5.jpeg

Fuente: elaboración propia

Lo más destacable del voto al PP respecto a la explicación del voto al resto de partidos que hemos analizado es la importancia de la simpatía (0,76), que es con diferencia la variable que ejerce mayor influencia sobre la decisión de los catalanes de votar a este partido. Además, esta variable ejerce también un ligero efecto indirecto, a través de su influencia negativa en una posición favorable al proceso independentista, y está condicionada por la autoubicación hacia la derecha del votante en la escala ideológica (0,35), y por un posicionamiento no nacionalista en esta escala (-0,14). La segunda componente del voto al PP en Cataluña, aunque con mucha menos influencia, es el liderazgo del candidato (0,14), Xavier Albiol. Esto nos reafirma en la idea de que para los votantes de este partido los condicionantes de voto no pivotan sobre los elementos específicos de estas elecciones, posicionamiento ante el proceso y sentimiento nacionalista, sino que en este caso las variables que aportan mayor nivel de explicación siguen siendo las variables clásicas: la simpatía, el liderazgo y el cleavage ideológico, aunque la influencia directa de esta última es muy pequeña (0,01). El posicionamiento a favor del proceso independentista únicamente tiene un ligero efecto negativo en la intención de votar al PP (-0,04), y un efecto indirecto también negativo a través de la valoración de Inés Arrimadas (-0,49), que incide a su vez negativamente en la intención de voto a este partido (-0,09), lo que nos indica cierto rechazo de los votantes del PP hacia la candidata de Ciudadanos. Además, en lo que se refiere a los líderes, una buena valoración de Rabell, ejerce también una ligera influencia negativa en la probabilidad de votar al PP (-0,02).

Tabla 9.

Efectos modelo explicación del voto al PP

Efectos totales estandarizados
Autoubicación nacionalista Autoubicación ideológica Simpatía PP A favor independencia Situación económica Valoración Arrimadas Valoración Rabell Valoración Albiol Edad
Simpatía PP -0,144  0,354  0,000  0,000  0,000  0,000  0,000 0,000 0,000
A favor independencia  0,003 -0,008 -0,023  0,000  0,000  0,000  0,000 0,000 0,000
Valoración Arrimadas -0,002  0,004  0,011 -0,492  0,000  0,000  0,000 0,000 0,000
Voto PP -0,110  0,280  0,765 -0,004 -0,050 -0,085 -0,019 0,136 0,036
Efectos directos estandarizados
Simpatía PP -0,144  0,354  0,000  0,000  0,000  0,000  0,000 0,000 0,000
A favor independencia  0,000  0,000 -0,023  0,000  0,000  0,000  0,000 0,000 0,000
Valoración Arrimadas  0,000  0,000  0,000 -0,492  0,000  0,000  0,000 0,000 0,000
Voto PP  0,000  0,010  0,765 -0,038 -0,050 -0,085 -0,019 0,136 0,036
Efectos indirectos estandarizados
A favor independencia  0,003 -0,008  0,000  0,000  0,000  0,000  0,000 0,000 0,000
Valoración Arrimadas -0,002  0,004  0,011  0,000  0,000  0,000  0,000 0,000 0,000
Voto PP -0,110  0,271  0,000  0,042  0,000  0,000  0,000 0,000 0,000

Fuente: elaboración propia.

La siguiente variable en importancia con influencia en el voto del PP es la variable de evaluación de la situación económica actual: aquellos ciudadanos que entienden que la situación es buena, ven reducida su probabilidad de votar al partido de Albiol (-0,05), lo que parece indicar que el discurso económico ha calado en algunos votantes, como ocurría en el voto a CatSíqueesPot, pero en los votantes en los que la cuestión independentista no parece ser relevante en su decisión, lo que permite a las variables de voto económico tener cierta influencia.

Finalmente la edad es también un condicionante del voto al PP, aunque con un influencia menor: a mayor edad, mayor probabilidad (0,04) de votar a este partido en las elecciones catalanas de 2015.

El último modelo que presentamos es el modelo de los condicionantes del voto a la CUP, con un nivel de explicación del 45 %. Este nivel de explicación resulta bajo respecto a la explicación alcanzada para los demás partidos analizados, al igual que ocurría con el modelo ajustado para CatSíqueesPot. En este caso, la identificación de los componentes de voto resulta especialmente difícil debido a que se trata de un partido que tradicionalmente ha tenido mucho menos apoyo del obtenido en estas últimas elecciones, por lo que sus votantes son votantes de aluvión, recordemos la alta participación registrada, y que no responden al perfil de votantes tradicionales del partido.

Figura 6.

Modelo de explicación del voto a CUP

media/image6.jpeg

Fuente: elaboración propia.

Como se observa en la figura, la variable de mayor influencia en la decisión de votar a la CUP es la simpatía hacia este partido (0,45), sin embargo, de igual modo que ocurría con JxSí, y al contrario de lo que ocurría con el PP o el PSC, el voto a este partido está también muy condicionado por los posicionamientos de los electores a favor del proceso independentista (0,33), y en este caso concreto, también por una mala valoración de Artur Mas (-0,42).

La simpatía a la CUP se explica en parte por la autoubicación de sus votantes identificados en la izquierda del espacio ideológico (-0,22), por lo que este posicionamiento ejerce una influencia indirecta en el voto, también a través de su efecto sobre la valoración del candidato, Antonio Baños (-0,35). La valoración del líder de la CUP tiene un efecto directo positivo en el voto a esta formación (0,21), y está también determinada por la simpatía a la CUP (0,15) y por un posicionamiento nacionalista en esta escala (0,35), de modo que estas dos tienen también una influencia indirecta en el voto a través del liderazgo del candidato.

Por su parte, las variables que hemos identificado como propias de este momento electoral ejercen una influencia directa e indirecta en el voto. La influencia directa viene dada, como se ha señalado, por un posicionamiento favorable al proceso independentista, mientras que el posicionamiento nacionalista, a través de la autoubicación en dicha escala, influye indirectamente en el voto a la CUP a través del posicionamiento favorable al proceso (0,56) y la opinión de que tanto la situación económica (0,51) como la situación política (0,52) mejorarán en el futuro. A su vez, estas dos últimas variables, sobre todo la situación política (0,26), condicionan indirectamente el voto a través de su efecto positivo en el posicionamiento a favor del proceso independentista.

Para terminar, el nivel de ingresos influye positivamente en el voto de forma directa e indirecta. De forma directa, un mayor nivel de ingresos aumenta ligeramente la probabilidad de votar a la CUP (0,06), mientras que indirectamente el efecto es contrario, ya que la influencia se produce a través de la valoración de Artur Mas (0,24). O dicho de otro modo, aunque de forma directa el nivel de ingresos tiene un efecto ligeramente positivo sobre el voto, lo cierto es que el mayor efecto es negativo indirectamente a través de la valoración de Mas.

Tabla 10.

Efectos modelo de explicación del voto a CUP

Efectos totales estandarizados
Autoubicación nacionalista Autoubicación ideológica Situación económica futura Nivel de ingresos Simpatía CUP Situación política futura Valoración Baños Valoración Mas A favor independencia
Situación económica futura 0,508 0,000 0,000 0,000 0,000 0,000 0,000 0,000 0,000
Simpatía CUP 0,000 -0,215 0,000 0,000 0,000 0,000 0,000 0,000 0,000
Situación política futura 0,522 0,000 0,000 0,000 0,000 0,000 0,000 0,000 0,000
Valoración Baños 0,353 -0,385 0,000 0,000 0,151 0,000 0,000 0,000 0,000
Valoración Mas 0,000 0,000 0,000 0,245 0,000 0,000 0,000 0,000 0,000
A favor independencia 0,723 0,000 0,054 0,000 0,000 0,258 0,000 0,000 0,000
Voto CUP 0,314 -0,180 0,018 -0,043 0,484 0,085 0,214 -0,420 0,331
Efectos directos estandarizados
Situación económica futura 0,508 0,000 0,000 0,000 0,000 0,000 0,000 0,000 0,000
Simpatía CUP 0,000 -0,215 0,000 0,000 0,000 0,000 0,000 0,000 0,000
Situación política futura 0,522 0,000 0,000 0,000 0,000 0,000 0,000 0,000 0,000
Valoración Baños 0,353 -0,353 0,000 0,000 0,151 0,000 0,000 0,000 0,000
Valoración Mas 0,000 0,000 0,000 0,245 0,000 0,000 0,000 0,000 0,000
A favor independencia 0,561 0,000 0,054 0,000 0,000 0,258 0,000 0,000 0,000
Voto CUP 0,000 0,000 0,000 0,060 0,452 0,000 0,214 -0,420 0,331
Efectos indirectos estandarizados
Valoración Baños 0,000 -0,032 0,000 0,000 0,000 0,000 0,000 0,000 0,000
A favor independencia 0,162 0,000 0,000 0,000 0,000 0,000 0,000 0,000 0,000
Voto CUP 0,314 -0,180 0,018 -0,103 0,032 0,085 0,000 0,000 0,000

Fuente: elaboración propia.

CONCLUSIONES[Subir]

A diferencia de lo que ocurría en otros comicios en los que las variables que mejor explicaban el voto en Cataluña eran las variables clásicas, como la identificación partidista, los liderazgos o la gestión de los Gobiernos, en esta ocasión el proceso independentista se revela como un issue central, casi al mismo nivel de la identificación partidista, sobre todo en el caso de los partidos proindependencia. El carácter «plebiscitario» de las elecciones hace incluso que el peso de algunas variables desaparezca, como es el caso de las variables de gestión del Gobierno o la oposición. Únicamente la variable de gestión del proceso por Artur Mas resulta relevante para la explicación del voto a JxSí.

Tabla 11.

Tabla resumen efectos totales todos los modelos

MODELO VOTO JxSí VOTO C’s VOTO PSC VOTO CatSíqueesPot VOTO PP VOTO CUP
A favor independencia +F -M -M -M -D +F
Valoración gestión proceso Mas +D
Simpatía CIU_CDC +F
Simpatía ERC +F
Simpatía Ciudadanos +F
Simpatía PSC +F
Simpatía PODEMOS +F
Simpatía PP +F
Simpatía CUP +F
Autoubicación nacionalista +F -M -F -F -M +F
Autoubicación ideológica +D +M -F -M +F -M
Situación política +D
Situación política futura +D +D
Situación económica -D -D
Situación económica futura +D
Grado de corrupción partidos catalanes -D
Valoración Mas +F -F -F
Valoración Junqueras -M
Valoración Arrimadas -D +M -D -M -D
Valoración Iceta -D +M
Valoración Rabell -D +F -D
Valoración Albiol -D -M +M
Valoración Baños -D -M +F
Edad +D
Nivel de ingresos -D +D -D

Efecto débil (D)<0,10; efecto medio (M)<0,20; efecto fuerte (F) 0,20 o >

Fuente: elaboración propia.

La composición del voto en las pasadas elecciones catalanas del 27 de septiembre difiere entre los partidos que representaban la opción independentista y aquellos que eran contrarios a este proceso.

La identificación partidista sigue siendo la variable que aporta mayor explicación (Campbell, Angus, Philip E. Converse, Warren Miller y Donald Stokes. 1960. The American Voter. New York: John Wiley.Campbel et al., 1960), pero aporta más en el caso de los partidos no independentistas como el PP, Ciudadanos y el PSC, para los que alcanza valores muy superiores a los de los otros partidos. También en el caso de CatSiqueesPot la simpatía por Podemos es la variable que aporta mayor explicación, pero hay muchos otros elementos que influyen en la decisión del voto, o dicho de otro modo, que la explicación de ese voto está más fragmentada, probablemente debido a la juventud de la principal formación que la compone.

En los partidos que se han manifestado a favor de la independencia, el issue independentista adquiere mayores cotas de explicación, compitiendo con la identificación de los partidos y con la valoración de Mas, en el caso de JxSí. Para los partidos o coaliciones no independentistas la oposición al proceso también está presente como variable explicativa, siendo el voto al PSC el partido de este bloque para el que tiene una mayor influencia, y el PP el partido para el que aporta menor explicación.

La autoubicación nacionalista tiene efectos indirectos en todos los modelos, sobre todo para el caso de JxSí y la CUP, lo que apoya nuestro planteamiento de la relevancia que adquiere este cleavage, por encima de la fractura ideológica en la mayoría de los casos. La construcción de modelos SEM nos permite observar claramente la presencia de estos efectos y las variables a través de las que se presentan.

Los liderazgos están presentes en la explicación del voto a todos los partidos, tanto de forma positiva como negativa. En el caso de JxSí y la CUP los liderazgos de los candidatos tienen una influencia importante en la decisión de los electores, a mayor nivel que otros partidos, excepto que CatSíqueesPot, para el que la ausencia de una identificación partidista clara hace que el líder sea también uno de los condicionantes del voto más significativos. En el modelo para la CUP, a pesar de apoyo al proceso independentista, la valoración de Mas tiene un efecto negativo.

En pocas palabra, nuestro cuadro resumen de efectos globales muestra que el tema «independencia» se ha convertido en uno de los ejes de la campaña, cómo han desaparecido el resto de los temas (entre ellos los de gestión) y cómo se mantiene la identificación partidista. Pero sobre todo muestra el diferente peso de los liderazgos en la composición del voto, el modo en el que los líderes nacionalistas adquieren más protagonismo y el modo en que la ubicación en la escala nacionalista y en la escala ideológica afecta de manera indirecta a la decisión final de los votantes. Y muestra que si las técnicas nos permiten ver los efectos de todas las variables en un mismo modelo, quizás estemos más cerca de construir de modelos globales de explicación.

Notas[Subir]

[1]

Véanse los datos del CIS al respecto. Desde el año 2010 el porcentaje de catalanes que afirman sentirse «únicamente catalán/a» ha experimentado un aumento sostenido, pasando de un 14,4 % a un 24,4 % en 2012, un 25,1 % en 2013, y un 23,6 % en 2015.

[2]

Para nuestro análisis hemos contado con los datos de un estudio postelectoral realizado por el Equipo de Investigaciones Políticas de la Universidad de Santiago de Compostela. Esta encuesta postelectoral fue realizada entre el 16 de noviembre y el 23 de diciembre de 2015. Se trata de una encuesta telefónica asistida por ordenador, cuyo ámbito es la Comunidad Autónoma de Cataluña, y el universo lo conforman la población residente en dicha Comunidad de 18 años y más. La muestra tiene un tamaño total de n= 1400 unidades, de modo que, en el caso del supuesto más desfavorable (p=q), y con un nivel de confianza del 95,5 %, el error se sitúa en el ± 2,62 %. Se ha utilizado en muestreo de afijación no proporcional con cuotas de sexo, edad y provincia, con selección última de las unidades de forma aleatoria.

[3]

Los valores de referencia para el índice RMSEA son:

– RMSEA «bueno»: 0 ≤ RMSEA ≤ 0.05 con 0.10 < p ≤ 1.00.

– RMSEA «aceptable»: 0.05 ≤ RMSEA ≤ 0.08 con 0.05 < p ≤ 0.10.

Los valores de referencia para los índices de ajuste global NFI y CFI son:

– NFI «bueno»: 0.95 ≤ NFI ≤ 1.00 y NFI «aceptable»: 0.90 ≤ NFI ≤ 0.95

– CFI «bueno»: 0.97 ≤ CFI ≤ 1.00 y CFI «aceptable»: 0.95 ≤ CFI ≤ 0.97

Referencias[Subir]

[1] 

Argelaguet, Jordi. 2006. «Subjective National Identities in Catalonia», Nationalism and Ethnic Politics, 12: 431-454. Disponible en: http://dx.doi.org/10.1080/13537110600882643.

[2] 

Berelson, Bernard, Paul Lazarsfeld, Paul y William N. McPhee. N. 1954. Voting. Chicago: The University of Chicago Press.

[3] 

Butler, D. y D. E. Stokes. 1969. Political Changue in Britain: Forces Shaping Electoral Choice. New York: St. Martins Press.

[4] 

Campbell, Angus, Philip E. Converse, Warren Miller y Donald Stokes. 1960. The American Voter. New York: John Wiley.

[5] 

Cazorla Martín, Ángel. 2014. Los componentes del voto en Andalucía: un análisis del voto económico en el período 2008-2013. Tesis Doctoral. Montabes, Juan y Carmen Ortega (dirs.), Universidad de Granada, Granada.

[6] 

Clarke, Harold D., David Sanders, Marianne C. Stewart y Paul Whiteley. 2004. Political Choice in Britain. Oxford: Oxford University Press.

[7] 

Cox, Gary W. 1984. «Strategic Electoral Choice in Multi-Member Districts: Approval Voting in Practice?», American Journal of Political Science, 28: 722-738. Disponible en: http://dx.doi.org/10.2307/2110996.

[8] 

Davis, Otto y Melvin J. Hinich 1966. «A Mathematical Model of Policy Formation in Democratic Societies», en Joseph Benvd (ed.), Mathematical Applications in Political Science, II. Dallas: Southern Methodist University Press.

[9] 

Davis, Otto, Melvin J. Hinich y Peter Ordeshook. 1970. «An Expository Development of a Mathematical Model of the Electoral Process», American Political Science Review, 54: 426-448. Disponible en: http://dx.doi.org/10.2307/1953842.

[10] 

Downs, Anthony. 1957. An economic theory of democracy. New York: Harper and Row.

[11] 

Finkel, Steven E. 1993. «Reexamining the «Minimal Efects» model in recent presidential campaings», Journal of Politics, 55: 1-21. Disponible en: http://dx.doi.org/10.2307/2132225.

[12] 

Fiorina, Morris P. 1981. Retrospective voting in American national elections. New Haven, CT: Yale University Press.

[13] 

Grofman, Bernard, Frank Wayman y Matthew Barreto. 2009. «Rethinking partisanship: some thoughts on a unified theory», en John Bartle y Paolo Bellucci (eds.), Political Parties and Partisanship. Abingdon: Routledge.

[14] 

Himmelweit, Hilde T., Patrick Humphreys y Marianne Jaeger. 1985. How voters decide: a model of votes choice based on a special longitudinal study extending over fifteen years and the British election surveys of 1970-1983. Milton Keynes: Open University Press.

[15] 

Hinich, Melvin J. y Michael Munger. 1994. Ideology and the Theory of Political Choice. Ann Arbor: University of Michigan Press.

[16] 

Holbrook, Thomas M. 1996. Do Campaigns Matter? London: Sage Publications.

[17] 

Inglehart, Ronald. 1997. Modernization and postmodernization: cultural, economic and political changue in 43 societies. Princeton, NJ: Princeton University Press.

[18] 

Jaráiz, Erika y Xosé L. Barreiro 2015. «El perfil de los votantes y los componentes del voto en las Elecciones al Parlamento Europeo 2014» en XII Congreso Español de Ciencia Política y de la Administración (San Sebastián).

[19] 

Kaplan, D. 2009. Structural equation modeling: foundations and extensions. Thousand Oaks: Sage.

[20] 

Key, Valdimer O. 1966. The responsible electorate: rationality in presidential voting 1936-1960. Cambridge: Belknap Press of Harvard University Press.

[21] 

Kinder, Donald R., Mark D. Peters, Robert P. Abelson, y Susan T. Fiske. 1980. «Presidential Prototipes», Political Behaviour, 2 (4): 315-337. Disponible en: http://dx.doi.org/10.1007/bf00990172.

[22] 

Kline, R. B. 2011. Principles and practice of Structural Equation Modeling. New York: The Guilford Press.

[23] 

Lagares, Nieves, María Pereira y Erika Jaraiz. 2015. «¿Por qué las campañas? Las elecciones europeas de 2014 en España», Revista Marco (Marketing y Comunicación Política), 1: 131-161.

[24] 

Lau, Richard R. y Redlawsk, David P. 2006. How voters decide: Information processing during election campaigns. New York: Cambridge University Press.

[25] 

Lazarsfeld, Paul, Bernard Berelson y Hazel Gaudet. 1968. The People´s Choice. How the voter makes up his mind in a presidential campaign. New York: Columbia University Press.

[26] 

Lipset, Seymour y Stein Rokkan. 1967. Party systems and voter alingments: cross national perspectives. New York: Free Press.

[27] 

Martínez Herrera, Enric y Joan Barceló. 2014. «Identidades y nacionalismos territoriales en las elecciones autonómicas de 2011-2012», en Francesc Pallarés (ed.), Elecciones Autonómicas 2009-2012. Madrid: CIS.

[28] 

Martínez i Coma, Fernando. 2008. ¿Por qué importan las campañas electorales? Madrid: CIS.

[29] 

McClurg, Scott y Thomas Holbrook. 2009. «Living in a battleground: presidential campaigns and fundamental predictors of vote choice», Political Research Quarterly, 62: 495-506. Disponible en: http://dx.doi.org/10.1177/1065912908319575.

[30] 

Meguid, Bonnie M. 2008. Party Competition between Unequals. New York: Cambridge University Press.

[31] 

Miller, W.E. 1991. «Party identification, realignment, and party voting: back to the basics», American Political Science Review, 85: 557-68.

[32] 

Miller, W.E. y J.M. Shanks. 1996. The New American Voter. New Haven, CT: Yale University Press.

[33] 

Montero, José R. y Joan Font. 1991. «El voto dual en Cataluña: lealtad y transferencia de votos en las elecciones autonómicas», Revista de Estudios Políticos, 73: 7-34.

[34] 

Nash, John. 1951. «Non-cooperative games», Annals of mathematics, 54: 286-295. http://dx.doi.org/10.2307/1969529.

[35] 

Norris, Pippa. 2004. Electoral engineering: voting rules and political behaviour. Cambridge: Cambridge University Press.

[36] 

Pallarés, Francesc y Joan Font. 1994. «Las elecciones autonómicas en Cataluña 1980-1992», en Pilar del Castillo (ed.), Comportamiento político y electoral. Madrid: CIS.

[37] 

Pallarés, Francesc, María R. Virós y Ramón M. Canals. 1991. «Els eixos de competència electoral», Estudis Electorals, 10. L’electorat català a les eleccions autonòmiques de 1988: opinions, actituds i comportaments, 151-180.

[38] 

Pérez-Nievas, Santiago y Marta Fraile. 2000. Is the Nationalist Vote Really Nationalist? Dual Voting in Catalonia 1980-1999. Estudios/Working Papers, 147. Madrid: CEACS.

[39] 

Popkin, Samuel. 1991. The reasoning voter: communication and persuasion in presidential campaigns. Chicago: University of Chicago Press.

[40] 

Riba, Clara. 2000. «Voto dual y abstención diferencial. Un estudio sobre el comportamiento electoral en Cataluña», Revista Española de Investigaciones Sociológicas, 91: 59-88. Disponible en: http://dx.doi.org/10.2307/40184275.

[41] 

Riera, Pedro. 2009. L’Evolució del vot dual a Catalunya. Working Papers 278/09. Barcelona: Institut de Ciències Polítiques i Socials.

[42] 

Shaw, Daron R. 1999. «The methods behind the madness: Presidential Electoral College strategies», Journal of Politics, 61: 893-913. Disponible en: http://dx.doi.org/10.2307/2647547.

[43] 

Soares, Patricio y Rivera, José M. 2012. «¿Qué valoran los electores persuadibles en la decisión de votar?», Revista de Investigaciones Políticas y Sociológicas, 11 (1): 39-62.

[44] 

Stokes, Donald E. 1966. «Some dinamyc elements of contest for the Presidency», American Political Science Review, 60 (1): 19-28. Disponible en: http://dx.doi.org/10.2307/1953803.

[45] 

Thomassen, Jacques y Martin Rosema. 2009. «Party identification revisited» en John Bartle y Paolo Bellucci (eds.), Political Parties and Partisanship. Abingdon: Routledge.

[46] 

Virós, María R., Ramón M. Canals y Francesc Pallarés. 1991. «Influència en l’opció electoral d’alguns factors sòcio-democràfics i polítics. Perfil dels electorats», Estudis Electorals, 10: 125-147.

[47] 

Wattenberg, Martin P. 1991. The rise of candidate centered politics: presidential elections of the 1980s. Cambridge, M.A.: Harvard University Press.

Biografía[Subir]

[a]

Es profesor titular de la Facultad de Ciencias Políticas y Sociales de la Universidad de Santiago de Compostela. Ha sido director del Barómetro Político Gallego desde 1998 hasta 2005. Es director de la revista MARCO (Marketing y Comunicación Política). Sus principales campos de investigación son el marketing político, los partidos políticos y la comunicación política. Entre sus publicaciones más recientes destacan: junto a Nieves Lagares, y Ramón Máiz, «Le nationalisme galicien: de l’accès au gouvernement á la crise électorale et organisationnelle», incluido en Les nationalismes dans l’Espagne contemporaine (1975-2011). Compétition politique et identités nationales (Paris: Armand Colin, Recherches, 2012); junto a Patricio Soares Costa, «¿Qué valoran los electores persuadibles en la decisión de votar?» (Revista de Investigaciones Políticas y Sociológicas, 2012), y junto a M. Pereira López y E. Jaráiz, El Índice de Cobertura de Servicios como instrumento de gestión. Su utilización para la construcción de cuadros de mando (Cuadernos de Gobierno y Administración Pública, 2015).

[b]

Es profesora del Departamento Ciencia Política y de la Administración de la Universidad de Santiago de Compostela. Sus principales líneas de investigación son el estudio de la gestión pública, la gestión sanitaria y el análisis del comportamiento electoral. Cuenta entre sus recientes publicaciones con los siguientes artículos: junto a Raquel Ojeda y Nieves Lagares, «Entre la solución y el problema: la gestión de las áreas metropolitanas en España» (Revista de Estudios Políticos, 2014), y junto a Nieves Lagares y María Pereira, «Los componentes de la satisfacción de los pacientes y su utilidad para la gestión hospitalaria» (Revista Española de Ciencia Política, 2013).