https://doi.org/10.4438/1988-592X-RE-2023-402-600
Susana Nieto-Isidro
https://orcid.org/0000-0002-6751-9398
Universidad de Salamanca
Fernando Martínez-Abad
https://orcid.org/0000-0002-1783-8198
Universidad de Salamanca
Resumen
El alto porcentaje de estudiantes repetidores en el sistema educativo español es un problema recurrente cuyo diagnóstico se ha abordado habitualmente desde el nivel del estudiante y sus características personales y socio-demográficas. En este trabajo se adopta un punto de vista diferente, con el objeto de buscar variables a nivel del centro escolar y a nivel regional (Comunidades Autónomas) que estén relacionadas con la repetición de curso, ya sean de carácter socio-demográfico y económico, o factores educativos susceptibles de ser controlados. Para ello, a partir de los datos de la muestra española de PISA 2018 sobre repetición de curso, se utiliza como variable dependiente la proporción de repetidores por centro, que es una variable cuantitativa que se relaciona con diferentes variables de contexto agregadas a nivel de centro y con diferentes variables socioeconómicas y educativas agregadas a nivel de Comunidad Autónoma, procedentes tanto de los datos PISA como de otras fuentes institucionales nacionales e internacionales. El análisis descriptivo y correlacional inicial sirve como base para la obtención de las variables relevantes incluidas posteriormente en un modelo multinivel de dos niveles, en el que el primer nivel lo constituyen los centros y el segundo nivel lo constituyen las Comunidades Autónomas. Los resultados apuntan a nivel de centro a la importancia de variables de cuatro tipos: socioeconómicas, demográficas, relacionadas con los recursos docentes y relacionadas con la labor docente. A nivel de Comunidad Autónoma son relevantes algunos índices relacionados con la desigualdad social y la calidad de vida, así como algunas variables agregadas relacionadas con los recursos y la labor docente. Los resultados apuntan a la importancia de mejorar los recursos humanos y materiales asignados a los centros así como a modificar algunos aspectos de la labor docente y la relación profesor-estudiante para reducir la elevada proporción de estudiantes repetidores en España.
Palabras Clave: repetición de curso, PISA, modelos multinivel, política educativa, educación secundaria.
Abstract
The high percentage of repeating students in the Spanish educational system is a recurring problem whose diagnosis has usually been addressed from the student level and their personal and socio-demographic characteristics. In this work, a different point of view is adopted, with the aim of looking for variables at the school level and at the regional level (Autonomous Communities) that are related to the grade retention, whether they are of a socio-demographic and economic nature, or educational factors subject to be controlled. To do this, based on the data from the Spanish PISA 2018 sample on grade repetition, the proportion of repeaters per center is used as the dependent variable, which is a quantitative variable that is related to different context variables added at the center level and with different socioeconomic and educational variables aggregated at the Autonomous Community level, obtained from both the PISA data and other national and international institutional sources. The initial descriptive and correlational analysis serves as a basis for obtaining the relevant variables included in a two-level multilevel model, in which the first level is constituted by the centers and the second level is constituted by the Autonomous Communities. The results point to the importance of four types of variables at the center level: socioeconomic, demographic, related to teaching resources and related to teaching work. At the Autonomous Community level, some indices related to social inequality and quality of life are relevant, as well as some aggregate variables related to resources and teaching work. The results point to the importance of improving the human and material resources assigned to the centers and to modify some aspects of the teaching work and the teacher-student relationship to reduce the proportion of repeat students in Spain.
Keywords: grade retention, PISA, multilevel analysis, educational policy, secondary education.
Las evaluaciones PISA llevadas a cabo por la Organización para la Cooperación y el Desarrollo Económicos (OCDE) son una fuente importante de datos a diferentes escalas que permiten realizar análisis de gran complejidad en múltiples niveles, desde el nivel del estudiante hasta niveles superiores, como es el caso del centro educativo o los países o regiones que intervienen en dichas evaluaciones. Los estudios a esta gran escala permiten analizar el efecto de algunas políticas educativas que difieren entre países o regiones, incluyendo elementos socioeconómicos, sobre la inversión en educación, sobre la segregación, de tipo cultural, etc.
En este trabajo nos centraremos en un dato derivado de PISA, que es la proporción de estudiantes que declaran haber repetido curso, y la relación que puede tener este factor con ciertas variables personales, contextuales, socioeconómicas y de política educativa que resultan de interés.
El punto de vista que se va adoptar en este trabajo es la agrupación a nivel de escuela, es decir, no se analizará la repetición como una variable dicotómica a nivel de estudiante, sino que se utilizará como variable dependiente una variable cuantitativa formada por la proporción de estudiantes que declaran haber repetido agrupados en cada escuela. Disponemos entonces de tantos datos como centros participantes en la muestra española de PISA 2018 (1082 centros) cada uno de ellos con un dato cuantitativo que es la proporción de estudiantes repetidores de esa escuela. Esa variable se relacionará con los factores proporcionados por PISA, tanto a nivel estudiante (considerando el promedio de los factores personales y contextuales en cada centro) como con las propias características del centro y, dado la organización educativa española, con los datos socioeconómicos, contextuales y de política educativa de cada Comunidad Autónoma.
Para ello se empleará un primer análisis descriptivo y correlacional, así como un análisis multinivel. Este análisis multinivel es el adecuado para el estudio de datos anidados en varios niveles como es el caso de PISA, pero se realizará con un punto de vista diferente; por una parte, se utilizará como variable dependiente la proporción de repetidores, que es una variable cuantitativa. Por otra parte, en lugar de emplear los niveles habituales de estudiantes y centros, se empleará como primer nivel los centros y como segundo nivel las Comunidades Autónomas.
Es necesario precisar que PISA incluye la información sobre la repetición de curso a partir de las afirmaciones de los estudiantes en el cuestionario de contexto aplicado, pudiendo haber una cierta distorsión debido a la deseabilidad social (López-Rupérez et al. 2021). No obstante, en general podemos considerar que la medida dada por PISA es una aproximación suficientemente buena de la repetición de curso para los objetivos de este trabajo.
Un punto de interés para la realización de este estudio es que España presenta una posición muy poco favorable en este indicador, situación que se ha mantenido en todas las oleadas de PISA que han recogido este dato. Así, en PISA 2018 dicho porcentaje va desde el 0.9% en Islandia o el 2.5% en Reino Unido, a un 28.7% en España o un 30.8% en Bélgica, siendo la media de la OCDE de 12.6%.
Por otra parte, el porcentaje de repetidores tampoco es homogéneo en las diferentes Comunidades Autónomas de España, como se puede ver en la figura I para los datos de PISA 2018.
FIGURA I. Porcentaje de repetidores de las Comunidades Autónomas en PISA 2018

Fuente: OCDE.
Como puede verse en la figura I, existen importantes diferencias entre las Comunidades Autónomas del norte de España (especialmente Asturias, Cataluña, Navarra y País Vasco) y las del sur (especialmente Andalucía) junto con las insulares (Canarias y Baleares). Este hecho ya se ha hecho notar en diversos trabajos previos (Gil-Flores, 2014; López-Rupérez et al., 2021) y se ha relacionado con factores económicos como la pobreza relativa de las regiones (Daniele, 2021) o el PIB per cápita (Donato y Ferrer, 2012). También se encuentran estas diferencias en la distribución regional en el fracaso escolar (Calero et al., 2010) y en los resultados de la Educación Primaria (González-Betancor y López-Puig, 2021). El trabajo de Elosúa (2013) con datos de competencia lectora de PISA 2009, sin embargo, encuentra que las diferencias son más bien debidas al nivel socioeconómico individual y no al nivel regional; también Donato y Ferrer (2012) encuentran que no hay asociación entre los resultados de ciencias en PISA 2009 y la riqueza regional, y en el modelo multinivel de Rodríguez-Mantilla et al. (2018) para el rendimiento en ciencias en España de PISA 2015 no hay influencia de ninguna variable a nivel de Comunidad Autónoma.
A partir de los datos PISA también es posible analizar la evolución de la repetición de curso en España. En general, la diferencia entre las distintas Comunidades Autónomas se ha mantenido a lo largo del tiempo, si bien los indicadores han ido mejorando, como se puede ver en el trabajo de López-Rupérez et al.(2021) con datos de PISA 2012, 2015 y 2018, así como en el estudio de García Perales y Jiménez (2018) con datos de PISA desde 2000 a 2015.
El debate sobre los supuestos beneficios de la repetición de curso presenta características propias que hacen muy complicado obtener una respuesta sencilla basada en análisis estadísticos. Según diversos estudios de metaanálisis y revisión bibliográfica (Allen et al., 2009; Goos et al., 2021; Jimerson, 2001; Tingle et al., 2012; Valbuena et al., 2021) aunque la repetición se suele justificar por el mal rendimiento académico en general no parece haber un efecto positivo de la repetición de grado en el rendimiento, y en algunos casos se encuentran incluso consecuencias negativas con diferentes tamaños de efecto. Los resultados difieren además cuando se compara a los estudiantes repetidores con estudiantes de su misma edad (y que están en cursos distintos) o con estudiantes de su propio curso (y que tienen menor edad).
Un resultado que parece confirmado por los estudios disponibles es que la repetición puede tener un efecto positivo a corto plazo pero que ese efecto positivo desaparece a largo plazo. Así, Lamote et al. (2014) en un estudio longitudinal con estudiantes de secundaria en Bélgica muestran que en el propio año en el que se produce la repetición de curso hay un efecto positivo en el rendimiento en lenguaje, pero que a largo plazo se encuentra un efecto negativo en dicho rendimiento, aunque no encuentran efectos negativos en el autoconcepto. De manera similar, mediante un estudio longitudinal con estudiantes de secundaria de las Islas Canarias en España, Rodríguez (2022) concluye que la repetición no tiene ningún efecto positivo ni en el rendimiento académico ni en las variables motivacionales de los estudiantes, como el autoconcepto. Tampoco Ehmke et al. (2010) encuentran efecto positivo de la repetición sobre el rendimiento matemático con estudiantes de secundaria de Alemania, y un mejor autoconcepto matemático en los estudiantes repetidores un año después de la repetición.
En el caso de los datos PISA, a nivel de estudiante y para todos los países, parece haber consenso en los estudios sobre repetición de curso que existe una relación negativa con el rendimiento académico en matemáticas, lectura y ciencias; esta relación negativa entre repetición de curso y rendimiento en PISA se mantiene también cuando se hacen análisis más detallados sobre algunos grupos particulares de estudiantes. Así, por ejemplo, Hermann y Kopasz (2021), estudiando la relación entre las políticas educativas de los países y la brecha de género en matemáticas, lectura y ciencias con datos de PISA 2012 encuentran que la repetición de curso (Grade retention) es el factor con la correlación más consistente con la brecha de género: los varones obtienen mejores resultados que las mujeres en los países que presentan una alta proporción de repetidores, independientemente del nivel de rendimiento. El factor Grade Level, que es una medida de la repetición de grado y la edad de inicio de la escuela, también es un factor predictivo relevante para el alto y bajo rendimiento en matemáticas y ciencias en el trabajo de Gilleece et al. (2010) con datos de PISA 2006 en Irlanda.
En el caso particular de España, esta relación ha sido puesta de manifiesto por numerosos estudios que utilizan datos PISA de distintas oleadas y utilizando diferentes enfoques y técnicas de análisis (García-Perales y Jiménez, 2019). Por ejemplo, Gorostiaga y Rojo-Álvarez (2016), al analizar los factores asociados con el alto rendimiento en matemáticas para la muestra española de PISA 2009, encuentran que la repetición de grado tiene un efecto negativo sobre dicho rendimiento. A la misma conclusión llegan Molina et al. (2022) con datos del rendimiento por género en matemáticas de la muestra española de PISA 2018, indicando que es la variable con mayor efecto en las puntuaciones matemáticas para ambos géneros. También García-Pérez et al. (2014) con datos de PISA 2009 muestran el impacto negativo de la repetición, especialmente si se produce en educación primaria o más de una vez. A la misma conclusión llegan Calero et al. (2012) con datos de PISA 2009 en España e Italia: la repetición de curso es una variable determinante del rendimiento en matemáticas en ambos países, y en el caso de España en especial si la repetición se produce en educación primaria o se ha repetido más de una vez.
Por otra parte, una de las características de la repetición de curso es que está directamente relacionada con el fracaso escolar, es decir, con la proporción de individuos que no consiguen concluir los estudios obligatorios. Por ejemplo, tanto Jacob y Lefgren (2009) como Hughes et al. (2017, 2018) mediante estudios longitudinales, muestran la relación entre la repetición de curso y el abandono de los estudios a los 16 años por parte de los estudiantes.
Esta misma relación entre repetición de curso y fracaso se pone de manifiesto en España en el estudio de López-Rupérez et al. (2021), que utiliza datos de la tasa de idoneidad para mostrar que la tasa de repetición de curso a los 15 años es un predictor de la no graduación de los estudiantes en Educación Secundaria. También Guio y Choi (2014) utilizan los datos de PISA desde 2000 a 2009 para estudiar los factores que están relacionados con el fracaso escolar en España, entre los que se encuentra la repetición de curso; lo mismo que el trabajo de Calero et al. (2010) con datos de PISA 2006 y el de Choi y Calero (2013) con datos de PISA 2009; en todos ellos la repetición de curso es uno de los factores personales asociados al fracaso escolar en España.
En cuanto al porcentaje de estudiantes que repiten curso, los estudios internacionales muestran que es muy diferente para los distintos países que realizan las evaluaciones PISA. Como indican Goos et al. (2013) este porcentaje depende, entre otros factores, de las creencias de cada sociedad sobre las ventajas y beneficios de esta práctica. En su revisión bibliográfica sobre los efectos de las políticas de repetición de curso en la OCDE, Valbuena et al. (2021) concluyen la poca eficiencia de esta medida dados sus costes económicos, personales y sociales y recomiendan la búsqueda de alternativas, lo mismo que Calero et al. (2010), Choi y Calero (2013) o García-Pérez et al. (2014). También Rodríguez (2022) alerta de la ineficacia de la repetición, dados sus efectos nocivos sobre el rendimiento académico y sobre diversas variables motivacionales como el autoconcepto; en la misma línea se pronuncian Ehmke et al. (2010) y Tingle et al. (2012).
En el caso de España se ha dedicado un esfuerzo investigador considerable a analizar los factores relacionados con dicha repetición de curso, si bien la mayoría de estos estudios se han centrado en los factores personales y contextuales de los estudiantes. Así, por ejemplo, Valbuena et al. (2021) muestran la mayor probabilidad de repetir curso para los estudiantes que proceden de entornos más desfavorecidos económicamente y que tienen padres con menores estudios, lo mismo que López-Rupérez et al. (2021) con los datos de la muestra española de PISA 2018 y García-Pérez et al. (2014) con los datos de la muestra española de PISA 2009, donde se muestra también la influencia de la fecha de nacimiento (nacer en los últimos trimestres del año), el género (ser varón) y ser inmigrante en la probabilidad de repetición de los estudiantes. Cordero et al. (2014) con datos de la muestra española de PISA 2009, coinciden en el efecto del mes de nacimiento y de ser inmigrante, junto con la no asistencia a cursos de preescolar, la estructura familiar o la ausencia de libros en casa como factores que afectan a la repetición de curso. En el estudio de González-Betancor y López-Puig (2016) con datos de la Evaluación General de Diagnóstico de 2009 en España se muestra la influencia significativa en la repetición de curso de algunos factores socioeconómicos como el nivel educativo de la madre y el tener un padre desempleado.
Por otra parte, Arroyo-Resino et al. (2019) con datos de PISA 2015 en España relacionan la repetición de curso no tanto con factores socioeconómicos, que son menos importantes, sino con factores del área de procesos de enseñanza y factores no cognitivos. Entre los predictores más relevantes de su modelo se encuentran las aspiraciones de los estudiantes: la repetición es menos probable en los estudiantes con más aspiraciones, que esperan completar más allá del segundo ciclo de educación secundaria.
En el caso del presente estudio, sin embargo, el foco no va a estar en los factores personales de los estudiantes, que son difícilmente modificables, sino en los factores contextuales propios de los centros educativos y en los factores socioeconómicos y de política educativa a nivel regional. Son estos factores los que podrían ser más fácilmente modificables para minimizar el porcentaje de repetidores, especialmente las variables relativas al centro escolar.
Los objetivos del estudio son analizar la proporción de estudiantes repetidores en los centros escolares españoles participantes en PISA 2018 y relacionar dicha proporción con diferentes datos personales (agregados por centro), contextuales, socioeconómicos y de política educativa, tanto a nivel de centro como a nivel de Comunidad Autónoma; y analizar cuáles de estos factores podrían tratar de controlarse a partir de las políticas socio-educativas y la labor de los centros educativos para disminuir el porcentaje de repetidores por centro.
Las principales aportaciones del presente estudio son: por una parte, utilizar la repetición no como una variable dicotómica a nivel de estudiante, sino como una variable cuantitativa agregada, es decir, analizaremos la proporción de estudiantes repetidores en cada centro y Comunidad Autónoma. Por otra parte, el análisis se va a realizar en dos etapas; inicialmente se buscarán mediante un análisis correlacional las variables relacionadas con la proporción de repetidores tanto dentro del propio centro (factores contextuales y educativos) como a nivel regional (factores socioeconómicos, de desarrollo y de política educativa), y posteriormente se utilizarán estas variables para realizar un análisis multinivel con un enfoque diferente al habitual, donde el primer nivel lo van a constituir los centros y el segundo nivel las Comunidades Autónomas.
Para lograr estos objetivos se proponen las siguientes preguntas de investigación:
Así, este estudio no se centra en buscar características personales de los estudiantes asociadas a repetir curso, sino en analizar factores asociados a la repetición de curso en los niveles meso (escuela) y macro (sistema).
Este estudio, de carácter ex post facto, llevó a cabo un análisis de datos secundarios. Se emplearon las bases de datos españolas de estudiantes y escuelas disponibles en abierto el marco de la evaluación PISA 20181 (OCDE, 2019, 2020).
La población definida en PISA 2018 en España es el conjunto de estudiantes españoles de Educación Secundaria Obligatoria de 15 años de edad, agrupados en sus respectivas escuelas, que son considerados conglomerados en el proceso de muestreo. La OCDE implementa un muestreo probabilístico estratificado por conglomerados en dos etapas. Cada Comunidad y Región Autónoma de España (en adelante CCAA) es considerada un estrato en PISA 2018, lo cual permite una muestra representativa tanto de estudiantes como de escuelas en cada una de ellas.
La unidad de análisis de este trabajo son las escuelas: como se explicará posteriormente, tras el pre-procesado de los datos se obtuvo una muestra final de m=1082 centros educativos españoles que imparten Educación Secundaria Obligatoria, repartidos por CCAA como se indica en la tabla I.
TABLA I. Distribución de escuelas por Comunidad y Región Autónoma
CCAA |
Frecuencia |
Porcentaje |
Andalucía |
53 |
4,9 |
Aragón |
52 |
4,8 |
Asturias |
55 |
5,1 |
Cantabria |
55 |
5,1 |
Castilla y León |
59 |
5,5 |
Castilla-La Mancha |
53 |
4,9 |
Cataluña |
50 |
4,6 |
Ceuta |
12 |
1,1 |
Comunidad Valenciana |
52 |
4,8 |
Extremadura |
54 |
5,0 |
Galicia |
59 |
5,5 |
Islas Baleares |
53 |
4,9 |
Islas Canarias |
54 |
5,0 |
La Rioja |
44 |
4,1 |
Madrid |
142 |
13,1 |
Melilla |
8 |
0,7 |
Murcia |
52 |
4,8 |
Navarra |
49 |
4,5 |
País Vasco |
126 |
11,6 |
Total |
1082 |
100 |
Fuente: OCDE.
Además de la evaluación del rendimiento de los estudiantes en matemáticas, lectura y ciencias, las pruebas PISA incluyen cuestionarios de contexto aplicados a los estudiantes, sus familias, profesorado y equipos directivos, y que incluyen abundante información relativa a cuestiones demográficas, socioeconómicas, personales, educativas, etc., del entorno educativo (OECD, 2019).
La variable criterio del estudio fue la proporción de repetidores en el centro educativo. En cuanto a las variables predictoras, a partir de las evidencias obtenidas de estudios previos (e.g., Choi y Calero, 2013; Cordero et al., 2014; Goos et al., 2021; López-Rupérez et al., 2021), y teniendo en cuenta los módulos evaluados en los cuestionarios de contexto de PISA 2018 (OCDE, 2019), se incluyeron 4 bloques: variables socioeconómicas; demográficas; de recursos disponibles en la escuela; y de labor docente del profesorado. Se incluyeron a estos bloques todos los índices compuestos relacionados disponibles en PISA. Las variables género y tamaño del municipio, especialmente relevantes en la literatura, también se incluyeron.
Es importante destacar que este trabajo es de carácter multinivel, siendo la escuela el primer nivel y la CCAA el nivel 2. Por ello, también se obtuvieron de otras bases de datos públicas factores socioeconómicos clave de amplia difusión en la literatura (tabla II): la renta per cápita como indicador general de la riqueza de la CCAA; indicadores del gasto en educación, por estudiante y per cápita; indicadores de calidad de vida (como el Índice de Desarrollo Humano); e indicadores de inequidad o desigualdad socioeconómica (índices GINI, AROPE y S80/S20).
TABLA II. Variables socioeconómicas (nivel CCAA) incluidas en el estudio
Variable |
Base de datos |
Renta per cápita |
INE* |
Gasto en educación per cápita |
INEE** |
Gasto por estudiante |
INEE |
Índice de Desarrollo Humano |
Banco Mundial (World Bank Open Data) |
Índice de GINI |
INE |
Índice AROPE (At Risk Of Poverty and/or Exclusion) |
INE |
Índice S80/S20 |
INE |
* Instituto Nacional de Estadística, ** Instituto Nacional de Evaluación Educativa.
Fuente: Elaboración propia.
El resto de variables incluidas en el estudio se obtuvieron de las bases de datos de PISA 2018. Los factores clave obtenidos de la base de datos de estudiante se agregaron a la base de datos de escuelas, calculando el promedio de las mismas. La tabla III presenta el conjunto de variables obtenidas por bloque y base de datos de procedencia, incluyendo el nombre que cada variable tiene en las bases de datos originales.
TABLA III. Variables predictoras incluidas en el estudio
Bloque |
Variable |
Nombre en PISA |
Base de datos |
Socioeconómica |
Nivel socioeconómico familiar |
ESCS |
Estudiante |
Demográfica |
Tamaño del municipio |
SC001Q01TA |
Escuela |
Demográfica |
Titularidad |
SCHLTYPE |
Escuela |
Demográfica |
Tamaño escuela |
SCHSIZE |
Escuela |
Demográfica |
% de mujeres |
ST004D01T |
Estudiante |
Demográfica |
Promedio inmigrantes |
IMMIG |
Estudiante |
Demográfica |
Cambios de escuela |
SCCHANGE |
Estudiante |
Demográfica |
Duración educación infantil |
DURECEC |
Estudiante |
Recursos escolares |
Nº de profesores escuela |
TOTAT |
Escuela |
Recursos escolares |
Ratio estudiante-profesor |
STRATIO |
Escuela |
Recursos escolares |
Tamaño del aula |
CLSIZE |
Escuela |
Recursos escolares |
TIC disponibles en la escuela |
ICTSCH |
Estudiante |
Recursos escolares |
Ratio ordenador-estudiante |
RATCMP1 |
Escuela |
Recursos escolares |
Ratio PC internet-estudiante |
RATCMP2 |
Escuela |
Recursos escolares |
% de profesores con Máster |
PROAT5AM |
Escuela |
Recursos escolares |
% de profesores con Doctorado |
PROAT6 |
Escuela |
Recursos escolares |
Falta de recursos materiales |
EDUSHORT |
Escuela |
Recursos escolares |
Falta de recursos humanos |
STAFFSHORT |
Escuela |
Labor docente |
Comportamiento estudiantes |
STUBEHA |
Escuela |
Labor docente |
Comportamiento profesorado |
TEACHEHA |
Escuela |
Labor docente |
Clima disciplinario en lenguaje |
DISCLIMA |
Estudiante |
Labor docente |
Instrucción directa del profesor |
DIRINS |
Estudiante |
Labor docente |
Feedback percibido |
PERFEED |
Estudiante |
Labor docente |
Estimulación de la lectura |
STIMREAD |
Estudiante |
Labor docente |
Adaptación de la instrucción |
ADAPTIVITY |
Estudiante |
Labor docente |
Interés del profesorado |
TEACHINT |
Estudiante |
Labor docente |
Competitividad en la escuela |
PERCOMP |
Estudiante |
Labor docente |
Cooperación en la escuela |
PERCOOP |
Estudiante |
Labor docente |
Clima discriminatorio escuela |
DISCRIM |
Estudiante |
Labor docente |
Uso de las TIC en la escuela |
USESCH |
Estudiante |
Labor docente |
Uso de las TIC en las lecciones |
ICTCLASS |
Estudiante |
Fuente: OCDE.
Antes de proceder con los análisis propuestos, se pre-procesaron los datos disponibles. Dado que detectamos valores atípicos en las puntuaciones superiores de la distribución de datos de la variable criterio proporción de repetidores (figura II), para evitar posibles sesgos, eliminamos las 7 escuelas en las que el 100% de los estudiantes muestreados se declararon repetidores. Así de las 1089 escuelas españolas muestreadas en PISA 2018, este estudio incluye 1082. Dado que se alteró la distribución original de escuelas, no se incluyó la ponderación de las escuelas disponible en PISA 2018 para la realización de los análisis de datos.
FIGURA II. Distribución inicial de la variable proporción de repetidores

Previamente a la aplicación de los modelos multinivel para la predicción de la proporción de repetidores, se obtuvieron las correlaciones de Pearson entre la variable criterio y el conjunto de variables predictoras, de manera que los modelos multinivel iniciales incluyeron únicamente las variables correlacionadas significativamente con el criterio.
Los modelos finales se obtuvieron a partir de un proceso de regresión paso a paso: se fue eliminando una a una la variable no significativa con el parámetro de menor peso y se iteró el modelo hasta que todas las variables resultaron significativas.
Se probaron en total 3 modelos multinivel, en un proceso anidado:
Los modelos multinivel computados incluyeron como factores fijos los efectos principales de las variables del nivel escuela y del nivel CCAA y como factores aleatorios únicamente los interceptos de las distintas CCAA. Esta decisión se debe al carácter exploratorio de este estudio, en el que el foco se puso en la detección de factores globales asociados a la repetición de curso, y no en detectar cómo influyen estos factores de manera diferencial a cada CCAA.
Se partió de un nivel de significación del 5% y los análisis fueron realizados con el software libre JASP versión 0.16 (análisis descriptivo y correlacional) y con SPSS (modelos multinivel).
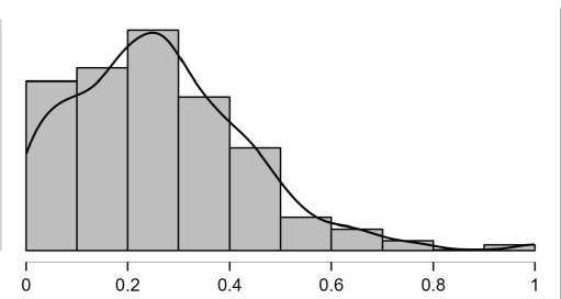
Tras eliminar los valores atípicos, la distribución de la proporción de repetidores se situó en un valor promedio del 25.92%, con una desviación típica que se sitúa en el 16.54%. La figura III muestra cómo el mínimo de estudiantes repetidores por escuela en la muestra es del 0% (61 escuelas), con un máximo del 90% (1 escuela). La distribución presenta una clara asimetría positiva, con la mayor parte de las escuelas entre un 15% un 35% de estudiantes repetidores.
FIGURA III. Distribución de la proporción de repetidores tras el pre-procesado

Cabe destacar también la alta correlación entre la proporción de repetidores y las puntuaciones de rendimiento promedio de la escuela obtenidas en PISA (figura IV). En este sentido, destacan las regiones autónomas de Ceuta y Melilla, donde el porcentaje de estudiantes repetidores claramente superior al resto de CCAA aparece correlacionado con unos niveles de rendimiento sensiblemente inferiores.
FIGURA IV. Proporción de repetidores por CCAA y su relación con el rendimiento académico

De hecho, la correlación entre el rendimiento evaluado en PISA y la proporción de repetidores es muy elevado tanto en el nivel escuela como agregando estas variables en el nivel CCAA (tabla IV).
TABLA IV. Correlaciones entre el rendimiento y la proporción de repetidores
|
Nivel escuela |
Nivel CCAA |
||
rxy |
p |
rxy |
p |
|
Rendimiento matemáticas |
-.722 |
<.001 |
-.724 |
<.001 |
Rendimiento lectura |
-.605 |
<.001 |
-.662 |
.002 |
Rendimiento ciencias |
-.648 |
<.001 |
-.675 |
.002 |
En cuanto a las correlaciones entre las variables predictoras del estudio y la proporción de estudiantes repetidores, la tabla V muestra los resultados en los indicadores a nivel CCAA. Se observan correlaciones significativas con los indicadores de riqueza general, de calidad de vida y de desigualdad, siendo los niveles de correlación directa con estos últimos factores de tamaño grande.
TABLA V. Correlaciones entre los indicadores socioeconómicos y la proporción de repetidores
|
Nivel CCAA |
|
r |
p |
|
Renta per cápita |
-.537 |
.018 |
Gasto en educación per cápita |
-.115 |
.659 |
Gasto por estudiante |
-.180 |
.489 |
Índice de Desarrollo Humano |
-.757 |
<.001 |
Índice GINI |
.596 |
.007 |
Índice AROPE |
.611 |
.005 |
Índice S80/S20 |
.715 |
<.001 |
La tabla VI muestra las correlaciones de la proporción de repetidores con el resto de variables sociodemográficas y económicas recogidas por PISA. Se observa cómo estos indicadores son todos significativos a nivel escuela, y que a nivel CCAA únicamente el nivel socioeconómico es relevante, en consonancia con la correlación inversa con la Renta per cápita. Los centros de mayor tamaño, situados en municipios más grandes y de carácter concertado-privado tienden a una menor proporción de repetidores. Por otro lado, escuelas con un mayor porcentaje de hombres y con una mayor tasa de alumnado inmigrante se asocian a mayores tasas de repetición. Finalmente los centros en los que los estudiantes sufren más cambios de escuela y en los que los estudiantes han cursado menos años de educación infantil también se asocian a mayores tasas de repetición de curso.
TABLA VI. Correlaciones entre los factores sociodemográficos y la proporción de repetidores
|
Nivel escuela |
Nivel CCAA |
||
rxy |
p |
rxy |
p |
|
Tamaño del municipio |
-.123 |
<.001 |
-.311 |
.195 |
Titularidad |
.458 |
<.001 |
.291 |
.227 |
Tamaño escuela |
-.237 |
<.001 |
.342 |
.152 |
Porcentaje de mujeres |
-.155 |
<.001 |
-.169 |
.488 |
Promedio inmigrantes |
.453 |
<.001 |
-.326 |
.172 |
Cambios de escuela |
.361 |
<.001 |
-.304 |
.206 |
Duración educación infantil |
-.232 |
<.001 |
-.398 |
.092 |
Nivel socioeconómico familiar |
-.715 |
<.001 |
-.783 |
<.001 |
Buena parte de los factores asociados con los recursos de las escuelas resultan significativos en ambos niveles, como puede verse en la tabla VII. Destacan en el nivel escuela la ratio estudiante-profesor (a más estudiantes por profesor menor tasa de repetición, acorde con lo observado anteriormente con el tamaño de la escuela y del municipio) y la percepción del equipo directivo sobre la falta de recursos materiales en el centro (a mayores necesidades mayor tasa de repetidores). Sin embargo, la ratio ordenador-estudiante no está relacionada con el porcentaje de repetidores del centro, lo mismo que el nivel de estudios superiores del profesorado. En el nivel CCAA se observa cómo las regiones con una menor tasa de conexión a internet y con más necesidades en cuanto a recursos materiales y humanos se asocian a una mayor proporción de repetidores.
TABLA VII. Correlaciones entre los recursos escolares y la proporción de repetidores
|
Nivel escuela |
Nivel CCAA |
||
rxy |
p |
rxy |
p |
|
Nº de profesores |
-.105 |
.001 |
.158 |
.518 |
Ratio estudiante-profesor |
-.229 |
<.001 |
.421 |
.073 |
Tamaño de las clases |
-.132 |
<.001 |
.345 |
.149 |
TIC disponibles en la escuela |
-.099 |
.001 |
-.643 |
.003 |
Ratio ordenador-estudiante |
.002 |
.994 |
-.136 |
.580 |
PC internet-estudiante |
-.037 |
.245 |
-.469 |
.043 |
Porcentaje de profesores Máster oficial |
.076 |
.033 |
.197 |
.419 |
Porcentaje de profesores Doctorado |
.007 |
.846 |
-.139 |
.570 |
Falta de recursos materiales |
.241 |
<.001 |
.602 |
.006 |
Falta de recursos humanos |
.164 |
<.001 |
.620 |
.005 |
La labor docente (en percepción del estudiante y de los equipos directivos) también parece asociarse de manera significativa con la proporción de repetidores, como se muestra en la tabla VIII. A nivel escuela se detectan factores docentes asociados significativamente con la repetición como el comportamiento disruptivo de los estudiantes y el profesorado o el clima negativo de aula (relación directa), o la frecuencia de uso de las TIC y el clima cooperativo (relación inversa). Las habilidades del profesorado (como la instrucción directa y el feedback percibido) tienen una relación directa con la repetición: puede interpretarse esta asociación debida a que el profesorado interviene de manera más importante en los contextos con una mayor necesidad académica. A nivel CCAA nos encontramos con que de nuevo son estas habilidades del profesorado las que se asocian de manera más importante con la tasa de repetidores. El uso de las TIC en la escuela también alcanza una asociación inversa muy importante en este nivel regional.
TABLA VIII. Correlaciones entre la labor docente y la proporción de repetidores
|
Nivel escuela |
Nivel CCAA |
||
rxy |
p |
rxy |
p |
|
Comportamiento estudiantes |
.448 |
<.001 |
.389 |
.100 |
Comportamiento profesorado |
.189 |
<.001 |
.222 |
.361 |
Clima disciplinario en lenguaje |
-.060 |
.049 |
.543 |
.016 |
Instrucción directa del profesor |
.226 |
<.001 |
.675 |
.002 |
Feedback percibido |
.171 |
<.001 |
.505 |
.027 |
Estimulación de la lectura |
.037 |
.228 |
.601 |
.007 |
Adaptación de la instrucción |
.039 |
.195 |
.399 |
.090 |
Interés del profesorado |
-.009 |
.776 |
.408 |
.083 |
Competitividad en la escuela |
-.062 |
.042 |
.287 |
.234 |
Cooperación en la escuela |
-.299 |
<.001 |
-.302 |
.209 |
Clima discriminatorio escuela |
.243 |
<.001 |
.376 |
.113 |
Uso de las TIC en la escuela |
-.105 |
.001 |
-.776 |
<.001 |
Uso de las TIC en las lecciones |
-.173 |
<.001 |
-.335 |
.161 |
En primer lugar, cabe destacar que el modelo nulo alcanza un nivel del índice de correlación intraclase (ICC) del 8.05%. A pesar de que la bibliografía de referencia (Goldstein, 1995, Snijders y Bosker, 2011) señala como deseables niveles del ICC en torno al 10%, en el análisis correlacional existen numerosas variables significativas a nivel CCAA, por lo que consideramos de interés mantener el análisis multinivel. La tabla IX muestra los parámetros de los 3 modelos multinivel finales obtenidos. El nivel del ICC del modelo completo es del 2.20%, por lo que se ha logrado absorber la mayor parte de la variabilidad intergrupo con las variables predictoras incorporadas.
TABLA IX. Modelos multinivel (N1= primer nivel, escuela, N2=segundo nivel, CCAA)
|
Modelo 1 |
Modelo 2 |
Modelo completo |
||||||
β |
t |
p. |
β |
t |
p. |
β |
t |
p. |
|
Intercepto |
-0.374 |
-4.08 |
<.001 |
1.932 |
2.76 |
.011 |
.988 |
1.951 |
.065 |
GINI (N2) |
0.005 |
2.38 |
.025 |
- |
- |
- |
- |
- |
- |
Tamaño. Munic. (N1) |
0.008 |
2.15 |
.032 |
0.008 |
2.16 |
.031 |
- |
- |
- |
Titularidad (N1) |
0.028 |
4.38 |
<.001 |
0.028 |
4.45 |
<.001 |
.021 |
3.08 |
.002 |
Porcent. hombres (N1) |
0.154 |
5.03 |
<.001 |
0.154 |
5.01 |
<.001 |
0.139 |
4.50 |
<.001 |
Tasa inmigrantes (N1) |
0.085 |
4.65 |
<.001 |
0.083 |
4.57 |
<.001 |
0.095 |
5.44 |
<.001 |
Cambios esc. (N1) |
0.154 |
10.13 |
<.001 |
0.154 |
10.13 |
<.001 |
0.144 |
9.63 |
<.001 |
Ed. Infantil (N1) |
0.038 |
2.97 |
.003 |
0.037 |
2.856 |
.004 |
0.040 |
3.21 |
.001 |
Nivel socioeconom. (N1) |
-0.177 |
-21.22 |
<.001 |
-0.178 |
-21.32 |
<.001 |
-0.158 |
-19.15 |
<.001 |
TIC disponible (N2) |
|
|
|
-0.059 |
-2.29 |
.030 |
- |
- |
- |
Ratio PC-Internet (N2) |
|
|
|
-1.787 |
-2.47 |
.022 |
-1.185 |
-2.34 |
.029 |
Comportam. estud. (N1) |
|
|
|
|
|
|
0.012 |
3.56 |
<.001 |
Uso TIC (N2) |
|
|
|
|
|
|
-0.147 |
-5.37 |
<.001 |
Instrucc. Direc. (N1) |
|
|
|
|
|
|
0.041 |
3.73 |
<.001 |
Percepción Coop. (N1) |
|
|
|
|
|
|
-0.026 |
-2.41 |
.016 |
Sobre las variables socioeconómicas y demográficas, de los indicadores del nivel CCAA (N2) solamente el índice GINI alcanza efectos significativos leves en el modelo 1. En el modelo final la titularidad del centro, el porcentaje de hombres, la tasa de estudiantes inmigrantes, el número de cambios de escuela sufridos y la asistencia a educación infantil son factores de nivel escuela (N1) que se mantienen en todos los modelos, con efectos directos sobre la proporción de repetidores.
En cuanto a los recursos escolares, únicamente se observan efectos moderados inversos a nivel CCAA (N2) en dos variables que están relacionadas con el acceso universal a las TIC en las CCAA.
Finalmente, se observan varios factores relacionados con la labor docente que resultan significativos en el modelo completo. En el nivel CCAA (N2) la frecuencia de uso de las TIC se muestra como un factor protector ante la repetición de curso. En el nivel escuela (N1) el comportamiento disruptivo del estudiante y mayor intervención directa en la instrucción por parte del profesor se muestran como factores de riesgo asociados a mayores tasas repetición. Por otro lado, los entornos escolares en los que el alumnado percibe que existe un ambiente cooperativo se asocian con menores tasas de repetición de curso.
A partir de los datos de la muestra española de PISA 2018, el análisis de la repetición de curso se ha enfocado mediante una agregación a nivel de escuela, calculando la proporción de estudiantes repetidores de cada centro, y analizando la relación de esta variable con diferentes indicadores a nivel del propio centro y a nivel regional por Comunidades Autónomas. Estos indicadores se corresponden a variables de cuatro tipos: socioeconómicas, demográficas, relacionadas con los recursos y relacionadas con la labor docente.
Respondiendo a la pregunta de investigación P1, la proporción de repetidores en los centros está inversamente relacionada con el rendimiento en ciencias, matemáticas y lectura medido por PISA. Este resultado va en la línea de los trabajos previos que indican una relación negativa entre rendimiento y repetición de curso (Calero et al., 2012; García-Perales y Jiménez, 2019; García-Pérez et al., 2014; Gilleece et al., 2010; Gorostiaga y Rojo-Álvarez, 2016; Hermann y Kopasz, 2021; Molina et al., 2022), poniendo en duda la utilidad de la repetición para mejorar el rendimiento de los estudiantes.
Respondiendo a la pregunta de investigación P2, se observa que el nivel socioeconómico agregado del centro tiene un gran impacto sobre la proporción de repetidores de las escuelas. Esta relación entre nivel sociodemográfico y repetición va en la línea de las investigaciones previas (Calero et al., 2012; Choi y Calero, 2013, Gilleece et al., 2010; González-Betancor y López-Puig, 2016; Goos et al., 2013; Guio y Choi, 2014, López-Rupérez et al., 2021). También son altamente significativas las variables demográficas propias del centro, como la titularidad, el tamaño del municipio y de la escuela, el porcentaje de mujeres y de inmigrantes y los valores agregados de los cambios de escuela y la duración de la educación infantil de los estudiantes del centro, en línea con los estudios sobre los factores individuales relacionados con la repetición de curso (Cordero et al., 2014; García-Pérez et al., 2014; González-Betancor y López-Puig, 2016; López-Rupérez et al., 2021; Valbuena et al., 2021). En general, los recursos humanos y materiales de la escuela se asocian de forma leve con la proporción de repetidores por centro, entre ellos la ratio profesor-estudiante y el tamaño de las clases. Eso sí, la percepción de los equipos directivos sobre la falta de recursos en la escuela tanto materiales como humanos sí se asocia directamente con una intensidad moderada a la proporción de repetidores por centro. Finalmente, la percepción de los estudiantes sobre su propio comportamiento, sobre el funcionamiento general de la escuela, el clima percibido y sobre la cooperación y la labor docente de los profesores está también asociada a la proporción de repetidores.
Respondiendo a la pregunta de investigación P3, a nivel de la Comunidad Autónoma se puede ver la influencia directa que tienen los factores socio-demográficos como la mayor desigualdad socioeconómica y la menor calidad de vida en el porcentaje de repetidores, en línea con algunos estudios previos (García-Pérez et al., 2014; González-Betancor y López-Puig, 2016; López-Rupérez et al., 2021). Las desigualdades económicas entre regiones también se han demostrado como influyentes en otros aspectos de la educación, como el fracaso escolar (Calero et al., 2012) o el rendimiento en Educación Primaria (González-Betancor y López-Puig, 2021). Daniele (2021) muestra también como la tasa de pobreza de las regiones en España e Italia es un predictor de la tasa de estudiantes que presentan un bajo rendimiento en matemáticas en PISA, lo mismo que los niveles más elevados de desigualdad, y que las diferencias regionales persisten aunque se ajusten las medidas en función del ESCS de los estudiantes.
Sin embargo, analizando los factores de política educativa de las CCAA como el gasto en educación por estudiante o per cápita, se observa que aunque tienen una relación negativa con el porcentaje de repetidores de esa Comunidad, dicha relación no resulta significativa. Sobre este tema, hay resultados contradictorios: Donato y Ferrer (2012) sí encuentran una relación positiva entre el gasto en educación de las Comunidades Autónomas y el rendimiento en ciencias en PISA 2009, mientras que Gil-Flores (2014) no encuentra relación entre el rendimiento en PISA 2012 en matemáticas, lectura y ciencias y los recursos destinados a la educación en las Comunidades Autónomas.
En el modelo multinivel desarrollado a partir del análisis correlacional, el modelo completo incluye variables a nivel escuela de tipo socioeconómico (nivel socioeconómico agregado por centro), de tipo demográfico (titularidad del centro, porcentaje de hombres, tasa de estudiantes inmigrantes, número de cambios de escuela y asistencia a educación infantil) y variables relacionadas con la labor docente (comportamiento disruptivo del estudiante, intervención directa en la instrucción y percepción de un ambiente cooperativo). A nivel CCAA, el modelo completo incluye solamente variables relacionadas con los recursos docentes agregados de los centros, como las TIC disponibles, la ratio PC-Internet y el uso de las TIC.
Por último, respondiendo a la pregunta de investigación P4 a partir de los resultados del modelo multinivel, la mayoría de las variables socioeconómicas y demográficas (como la titularidad o el nivel socioeconómico agregado) vienen dadas por el contexto de los centros y son difícilmente modificables, aunque se podría apuntar al desarrollo de políticas educativas destinadas a fomentar los años de escolarización infantil y a distribuir la tasa de estudiantes inmigrantes de una forma más homogénea entre los centros. Los resultados también muestran la importancia de mejorar las variables relacionadas con los recursos personales y materiales del centro (especialmente el acceso universal a las TIC y su uso en el aula) así como las variables relacionadas con la labor docente, como la creación de un clima cooperativo y la mejora del comportamiento de los estudiantes en el aula.
En suma, mediante el empleo de un enfoque metodológico claramente diferenciado este estudio obtiene resultados que están en consonancia con la literatura previa, ayudando a consolidar el estado de la cuestión. Los resultados aquí obtenidos apuntan en dos direcciones fundamentales. Por un lado, confirman que los factores fundamentales asociados a la tasa de repetición de curso tanto a nivel escuela como a nivel CCAA son de carácter socioeconómico y demográfico, por encima de factores asociados con los recursos disponibles en la escuela o con la labor docente del profesorado. Estos resultados deben llevar a una reflexión importante sobre el enfoque y orientación de la repetición de curso en España, ya que evidencian “una falta de consistencia o de efectividad de los mecanismos de compensación educativa que se aplican en nuestro país sobre los alumnos repetidores” (López-Rupérez et al., 2021, p. 347). Por otro lado, teniendo en cuenta estas inconsistencias, nuestros resultados apuntan hacia ciertas variables educativas que pueden ejercer un efecto clave de compensación educativa para aumentar la eficacia de la repetición de curso. A partir de estos resultados, resulta necesario profundizar en el análisis de los efectos de las siguientes variables clave sobre la efectividad de la repetición de curso: empleo adecuado de las TIC en las actividades escolares; clima de aula y de convivencia en el centro; clima abierto de cooperación entre el profesorado; y estilo de instrucción directa y apoyo académico del profesorado sobre el alumnado.
Este trabajo ha sido realizado utilizando datos PISA, que si bien son una excelente fuente de datos, recogen la información sobre variables como la repetición de curso a partir de las auto-afirmaciones de los estudiantes, lo que puede sesgar los datos por motivos de deseabilidad social. Por otro lado, en línea con la mayor parte de investigaciones sobre repetición este estudio es de carácter transversal, limitando la posibilidad de buscar resultados causales. De cara a futuros estudios, con el interés de analizar relaciones causa-efecto entre las variables influyentes aquí detectadas, podría ser interesante aplicar técnicas de inferencia causal, que permiten la atribución de relaciones causales bajo ciertas condiciones a partir de datos de panel. Un análisis detallado de las medidas de política educativa ya implementadas y de sus efectos también sería de indudable valor para comprender la mejor manera de abordar un fenómeno complejo como es la repetición de curso. Finalmente, teniendo en cuenta las importantes implicaciones que suponen las relaciones localizadas entre algunas variables en este estudio, es necesario el desarrollo de futuros estudios en los que se analicen de modo específico y más pormenorizado los mecanismos que están detrás de cada una de estas asociaciones.
Proyecto PID2021-125775NB-I00 financiado por MCIN/AEI/10.13039/501100011033/ y por FEDER Una manera de hacer Europa.
Allen, C.S., Chen, Q., Willson, V.L., & Hughes, J.N. (2009). Quality of research design moderates effects of grade retention on achievement: A meta-analytic, multilevel analysis. Educational Evaluation and Policy Analysis, 31(4), 480–499. https://doi.org/10.3102/0162373709352239
Arroyo-Resino, D.; Constante-Amores, I.A. & Asensio-Muñoz, I. (2019). La repetición de curso a debate: un estudio empírico a partir de PISA 2015. Educación XX1, 22(2), 69–92. https://doi.org/10.5944/educXX1.22479
Calero, J., Choi, Á., & Waisgrais, S. (2010). Determinantes del riesgo de fracaso escolar en España: una aproximación a través de un análisis logístico multinivel aplicado a PISA-2006. Revista de Educación, Número Extraordinario 2010, 225–256. https://www.educacionyfp.gob.es/dam/jcr:53d0ecfb-b7b4-4ce9-b2e3-f9280c672801/re201009-pdf.pdf
Calero, J., Escardíbul, J.O., & Choi, Á. (2012). El fracaso escolar en la Europa mediterránea a través de PISA-2009: radiografía de una realidad latente. Revista Española de Educación Comparada, (19), 69–104. https://doi.org/10.5944/reec.19.2012.7578
Choi, Á., & Calero, J. (2013). Determinantes del riesgo de fracaso escolar en España en PISA-2009 y propuestas de reforma. Revista de educación, 362, 562–593. https://doi.org/10.4438/1988-592X-RE-2013-362-242
Cordero, J.M., Manchón, C., & Simancas, R. (2014). La repetición de curso y sus factores condicionantes en España. Revista de Educación, 365, 12–37. https://doi.org/10.4438/1988-592X-RE-2014-365-263
Daniele, V. (2021). Socioeconomic inequality and regional disparities in educational achievement: The role of relative poverty. Intelligence, 84, 101515. https://doi.org/10.1016/j.intell.2020.101515
Donato, L., & Ferrer Esteban, G. (2012). Desigualdades territoriales en España e Italia: nuevas evidencias a partir de la evaluación PISA-2009. Revista Española de Educación Comparada. https://doi.org/10.5944/reec.19.2012.7580
Ehmke, T., Drechsel, B., & Carstensen, C.H. (2010). Effects of grade retention on achievement and self-concept in science and mathematics. Studies in Educational Evaluation, 36(1-2), 27–35. https://doi.org/10.1016/j.stueduc.2010.10.003
Elosúa, P. (2013). Diferencias individuales y autonómicas en el estatus socioeconómico y cultural como predictores en PISA. Revista de Educación, 361, 646–664. https://doi.org/10.4438/1988-592X-RE-2013-361-236
García-Perales, R., & Jiménez, C. (2019). Relación entre repetición de curso, rendimiento académico e igualdad en educación: Las aportaciones de PISA. Revista Educación, Política y Sociedad. 4(1), 84–108. https://revistas.uam.es/reps/article/view/12312
García-Pérez, J.I., Hidalgo-Hidalgo, M., & Robles-Zurita, J.A. (2014). Does grade retention affect students’ achievement? Some evidence from Spain. Applied economics, 46(12), 1373–1392. https://doi.org/10.1080/00036846.2013.872761
Gil-Flores, J. (2014). Factores asociados a la brecha regional del rendimiento español en la evaluación PISA. Revista de Investigación Educativa, 32(2), 393–410. https://doi.org/10.6018/rie.32.2.192441
Gilleece, L., Cosgrove, J., & Sofroniou, N. (2010). Equity in mathematics and science outcomes: characteristics associated with high and low achievement on PISA 2006 in Ireland. International Journal of Science and Mathematics Education, 8(3), 475–496. https://doi.org/10.1007/s10763-010-9199-2
Goldstein, H. (1995). Multilevel statistical models. John Wiley & Sons.
González-Betancor, S.M., & López-Puig, A.J. (2016). Grade retention in primary education is associated with quarter of birth and socioeconomic status. PloS one, 11(11), e0166431. https://doi.org/10.1371/journal.pone.0166431
González-Betancor, S.M., & López-Puig, A.J. (2021) Student achievement in primary education: region matters more than school, Compare: A Journal of Comparative and International Education, 51(8), 1118–1137, 10.1080/03057925.2020.1716304
Goos, M., Pipa, J., & Peixoto, F. (2021). Effectiveness of grade retention: A systematic review and meta-analysis. Educational Research Review, 34, 100401. https://doi.org/10.1016/j.edurev.2021.100401
Goos, M., Schreier, B.M., Knipprath, H.M.E., De Fraine, B., Van Damme, J., & Trautwein, U. (2013). How can cross-country differences in the practice of grade retention be explained? A closer look at national educational policy factors. Comparative Education Review, 57(1), 54–84. https://doi.org/10.1086/667655
Gorostiaga, A., & Rojo-Álvarez, J.L. (2016). On the use of conventional and statistical-learning techniques for the analysis of PISA results in Spain. Neurocomputing, 171, 625–637. https://doi.org/10.1016/j.neucom.2015.07.001
Guio, J.M., & Choi, Á. (2014). Evolución del riesgo de fracaso escolar en España durante la década del 2000: Análisis de los resultados de PISA con un modelo logístico de dos niveles. Estudios sobre educación, 26, 33–62. https://doi.org/10.15581/004.26.33-62
Hermann, Z. & Kopasz, M. (2021). Educational policies and the gender gap in test scores: a cross-country analysis. Research Papers in Education, 364, 461–482. https://doi.org/10.1080/02671522.2019.1678065
Hughes, J.N., Cao, Q., West, S. G., Smith, P.A., & Cerda, C. (2017). Effect of retention in elementary grades on dropping out of school early. Journal of School Psychology, 65, 11–27. https://doi.org/10.1016/j.jsp.2017.06.003
Hughes, J.N., West, S.G., Kim, H., & Bauer, S.S. (2018). Effect of early grade retention on school completion: a prospective study. Journal of educational psychology, 110(7), 974. https://doi.org/10.1037/edu0000243
Jacob, B.A., & Lefgren, L. (2009). The effect of grade retention on high school completion. American Economic Journal: Applied Economics, 1(3), 33–58. https://doi.org/10.1257/app.1.3.33
Jimerson, S.R. (2001). Meta-analysis of grade retention research: Implications for practice in the 21st century. School psychology review, 30(3), 420–437. https://doi.org/10.1080/02796015.2001.12086124
Lamote, C., Pinxten, M., Van Den Noortgate, W., & Van Damme, J. (2014). Is the cure worse than the disease? A longitudinal study on the effect of grade retention in secondary education on achievement and academic self-concept. Educational Studies, 40(5), 496–514. https://doi.org/10.1080/03055698.2014.936828
López-Rupérez, F., García-García, I., & Expósito-Casas, E. (2021). La repetición de curso y la graduación en Educación Secundaria Obligatoria en España: análisis empíricos y recomendaciones políticas. Revista de Educación, 394, 325–393. https://doi.org/10.4438/1988-592X-RE-2021-394-510
Molina, D., Molina, E., Sánchez Pelegrín, J.A., & Contreras, J.M. (2022). Estudio por género del impacto de factores contextuales en el rendimiento matemático del alumnado español en PISA 2018. Revista Complutense de Educación, 33(4), 645–656. https://doi.org/10.5209/rced.76428
OCDE (2019). PISA 2018 Assessment and Analytical Framework 10.1787/b25efab8-en
OCDE (2020). PISA 2018 Technical Background 10.1787/1b045c06-en
Rodríguez, D. (2022). Grade retention, academic performance and motivational variables in Compulsory Secondary Education: a longitudinal study. Psicothema. https://doi.org/10.7334/psicothema2021.582
Rodríguez-Mantilla, J.M., Fernández-Díaz, M., & Jover, G. (2018). PISA 2015: Predictores del rendimiento en Ciencias en España. Revista de Educación, 380, 75–102. http://doi.org/0.4438/1988-592XRE-2017-380-37
Snijders, T.A., & Bosker, R.J. (2011). Multilevel analysis: An introduction to basic and advanced multilevel modeling. Sage.
Tingle, L.R., Schoeneberger, J., & Algozzine, B. (2012). Does grade retention make a difference? The Clearing House: A Journal of Educational Strategies, Issues and Ideas, 85(5), 179–185. https://doi.org/10.1080/00098655.2012.679325
Valbuena, J., Mediavilla, M., Choi, Á., & Gil, M. (2021). Effects of grade retention policies: A literature review of empirical studies applying causal inference. Journal of Economic Surveys, 35(2), 408–451. https://doi.org/10.1111/joes.12406
Información de contacto: Susana Nieto-Isidro. Universidad de Salamanca, Instituto Universitario de Ciencias de la Educación. Paseo de Canalejas 169, 37008 Salamanca. E-mail: sni@usal.es
_______________________________