https://doi.org/10.4438/1988-592X-RE-2024-404-619
Jorge Agustín Zapatero Ayuso
https://orcid.org/0000-0002-5473-8225
Universidad Complutense de Madrid
Elena Ramírez Rico
https://orcid.org/0000-0003-4585-1645
Universidad Complutense de Madrid
Patricia Rocu Gómez
https://orcid.org/0000-0002-0016-4828
Universidad Complutense de Madrid
Rosaura Navajas Seco
https://orcid.org/0000-0002-4921-8057
Universidad Complutense de Madrid
Resumen
El patio escolar representa un espacio educativo cargado de significatividad, donde el ocio entre chicos y chicas se ve condicionado por las múltiples interacciones, en ocasiones desiguales, que se establecen de forma continuada en la convivencia entre el alumnado. El objetivo de esta investigación fue analizar las actividades e interacciones en el ocio y la satisfacción del alumnado con un patio de recreo de Educación Primaria desde una perspectiva de género, después de intervenir en él con la intención de impulsar el ocio activo. Para explorar los objetivos de estudio, se realizaron entrevistas al profesorado y encuestas al alumnado después de la intervención y se recogieron dibujos y una escala gráfico-numérica del alumnado antes y después de la intervención. De acuerdo con esta metodología mixta, los datos recibieron un tratamiento cualitativo y cuantitativo en función de su naturaleza en un proceso de triangulación de técnicas y fuentes. Los resultados encontraron diferencias en el tipo de ocio (activo y pasivo) entre las alumnas y los alumnos, tanto antes como después de la intervención. La intervención consiguió impulsar el ocio activo, proporcionar zonas de ocio pasivo y reducir las desigualdades de género en el contexto de intervención, contribuyendo a la aparición de grupos homogéneos con más frecuencia. Se identificaron zonas y juegos compartidos entre las chicas y los chicos, como una zona de equilibrio con neumáticos o la zona de juegos de mesa, y otras que continuaron generando la separación de alumnas y alumnos, como la mayoría de las modalidades deportivas o los juegos tradicionales. Se halló un incremento significativo de la satisfacción del alumnado con la nueva realidad del patio después de la intervención sin diferencias en función del género del alumnado.
Palabras clave: enseñanza primaria, igualdad de oportunidades, deporte, interacción social, educación para el ocio.
Abstract
The school playground represents an educational area that is full of significance, where recreation between boys and girls is conditioned by the multiple interactions, sometimes unequal, that are established continuously in the coexistence between pupils. The school playground is an educational space full of significance, where leisure time between boys and girls is conditioned by the multiple interactions, sometimes unequal, that are established continuously in the coexistence between pupils. To explore the study objectives, teacher interviews and post-intervention student surveys were conducted and drawings and a graphical-numerical scale were collected from students before and after the intervention. In accordance with this mixed methodology, the data were treated qualitatively and quantitatively according to their nature in a process of triangulation of techniques and sources. The results found differences in the type of recreational activities (active and passive) between female and male pupils, both before and after the intervention. The intervention was successful in promoting active recreational activities and providing passive leisure areas and reducing gender inequalities in the intervention context, contributing to the emergence of homogeneous groups more frequently. Areas and games shared between girls and boys were identified, such as a tyre balancing area or the board games area, and others that continued to generate the separation of boys and girls, such as the majority of sports or traditional game We found a significant increase in pupils' satisfaction with the new reality of the playground after the intervention with no differences according to the gender of the pupils.
Keywords: primary education, equal opportunity, sport, social interaction, leisure education.
Durante el recreo el alumnado debe gestionar de forma autónoma una serie de interacciones consigo mismo, con otros y con el medio físico, regulando sus conductas en un entorno menos estructurado y con una menor supervisión del adulto (Ridgers et al., 2011). A través de estas interacciones el alumnado da forma y transmite sus creencias sobre qué es ser un chico o una chica, lo cual aparece sesgado por los estereotipos de género imperantes en una determinada cultura (Boyle et al., 2003; Pawlowski et al., 2014). Por tanto, mediante las interacciones constantes acontecidas y cargadas de significatividad durante el momento de recreo en la escuela (Luis et al., 2020), docentes y discentes son agentes activos en la construcción de género.
En la etapa de Educación Primaria, uno de los elementos que contribuye a favorecer estas interacciones en el recreo es el juego, que aparece cruzado por las creencias que el profesorado y el alumnado atribuyen al género, e impulsa la construcción ideológica del mismo (Boyle et al., 2003). Luis et al. (2020) demostraron que el juego condicionó la creación espontánea de grupos de alumnado, mostrando una tendencia segregadora y la existencia más frecuentes de grupos homogéneos en el recreo. En la misma línea, Boyle et al. (2003) y Pawlowski et al. (2014) observaron una mayor presencia de grupos del mismo género durante el recreo y Gil-Madrona et al. (2014) evidenciaron que el juego solo fue compartido a veces entre las alumnas y los alumnos. Se coincide en que las preferencias lúdicas de las chicas y los chicos denotan la ideología social sobre el género y determinan el uso que hacen del espacio y los equipamientos, apareciendo, en consecuencia, juegos más activos o pasivos (Amholt et al., 2022; Graham et al., 2021). Al respecto, la evidencia sobre el desarrollo de juegos más activos en chicos es amplia, en comparación con las actividades de las chicas, quienes suelen mostrar conductas más sedentarias o menos activas en el patio (Baquet et al., 2018; Graham et al., 2021; Méndez-Giménez, 2020; Ridgers et al., 2011; Suga et al., 2021). Las investigaciones de Boyle et al. (2003), Massey et al. (2018), Pawlowski et al. (2014) o Ridgers et al. (2011) en Educación Primaria encontraron una mayor inclinación de los chicos hacia los juegos deportivos, mayoritariamente los de equipo y pelota; mientras que las chicas mostraron preferencia por actividades como pasear y hablar, juegos simbólicos, relacionales y activos con menor contacto físico.
En este contexto es necesario destacar que una de las consecuencias de la ideología de género (androcentrista) que impera en el recreo, como resultado del juego y las interacciones que alberga, es el dominio agresivo, mayoritariamente masculino, del espacio, que puede reducir las oportunidades lúdicas de las chicas y algunas minorías de chicos (Spears, 2020) y albergar situaciones discriminatorias (Bobby y Yoyok, 2023). Algunos trabajos previos (Luis et al., 2020; Pawlowski et al., 2014; Ridgers et al., 2011; Salas y Vidal-Conti, 2020) coincidieron en que la construcción tradicional del patio y los estereotipos de género asumidos por el alumnado dan forma a la siguiente panorámica: patios dominados por deportes de pelota, practicados mayoritariamente por alumnos, que desplazan a la periferia a la mayoría del alumnado (generalmente chicas), los cuales asumen dicha situación, adaptan el ocio a sus oportunidades y manifiestan comportamientos más pasivos.
En suma, el patio representa una mezcla de elementos que son trasmisores de género y que describen una situación desigualitaria y compleja. Estudios recientes continúan resaltando la necesidad de profundizar en el conocimiento del recreo, como entorno cargado de significatividad y autogestionado por el alumnado (Graham et al., 2021). La literatura previa ofrece importantes datos sobre el estado del ocio en el patio, las interacciones que se generan o las dificultades que encuentra el alumnado para jugar e interaccionar. No obstante, son más reducidos los estudios que analizaron las consecuencias de intervenciones en estos espacios, la mayoría de ellas centradas en la cantidad y oportunidades de práctica físico-deportiva generadas tras la intervención (e.g. Graham et al., 2021; Massey et al., 2018; Méndez-Giménez y Pasallá-Manteca, 2018). Esta investigación pretende contribuir a esta línea de acción temática, atendiendo al siguiente objetivo general: indagar sobre el ocio (juegos y zonas utilizadas) y la satisfacción del alumnado después de intervenir en el patio de un centro educativo de Educación Primaria desde una perspectiva de género. Concretamente, se persiguen los siguientes objetivos específicos:
Para alcanzar los objetivos de estudio se empleó una metodología mixta, cuyos datos recibieron un tratamiento cualitativo y cuantitativo en función de su naturaleza en un proceso de triangulación de técnicas y fuentes.
El estudio se implementó en un municipio del sur de la Comunidad de Madrid (España) en un centro de titularidad pública de Educación Primaria con 658 estudiantes escolarizados (358 chicos y 271 chicas). En este centro existía un programa de patios en el cual se ofrecían balones al alumnado para su juego libre y se regulaba los turnos de uso de las pistas polideportivas según los niveles educativos (Figura I).
FIGURA I. Organización y distribución del patio antes de la intervención

De acuerdo con estos antecedentes, se planificaron y desarrollaron diversas actuaciones en las que participaron: estudiantado universitario, alumnado de Primaria, profesorado del centro y el equipo investigador. El planteamiento, apoyado en una concepción socio-ecológica del patio (Graham et al., 2021), no buscaba intervenir mediante juegos dirigidos por el adulto, sino generar un entorno semiestructurado (mediante normas, provisión de materiales y delimitación de zonas), que permitiera al alumnado desarrollar su comportamiento lúdico con autonomía. El patio fue dividido en tres zonas: blanca o de descanso, amarilla o de ocio alternativa y azul o deportiva. Las tres zonas se hicieron visibles mediante la señalización de los elementos físicos (farolas, vallas, suelos…) del centro educativo con dichos colores. El alumnado. en coordinación con la Técnica de Integración Social1 del colegio. estableció unas normas para el uso de cada área (por ejemplo, la imposibilidad de jugar con balones fuera de la zona deportiva). La normativa fue expuesta y visible en el patio. Asimismo, en cada uno de estos espacios se marcaron rincones donde se ofrecieron juegos variados, tanto pasivos como activos, que gestionaban sin la dirección del profesorado (Figura II y Tabla I). Se reservó un espacio libre de rincones donde el alumnado pudiese disfrutar de un ocio menos orientado y se modificó la estética del patio con algún mural y otras decoraciones. Se regularon los turnos de juego para los diferentes niveles educativos en algunos de los rincones y se formó y sensibilizó al profesorado sobre las desigualdades de género que se producen en el recreo.
FIGURA II. Organización y distribución de las zonas del patio y sus rincones después de la intervención

TABLA I. Descripción de las zonas y rincones del patio
Zona |
Rincones |
Descripción |
Blanca o descanso |
Chilling zone |
Zona cubierta con bancos, cojines, plantas y otros elementos decorativos. |
Rincón de pintar |
Espacio cubierto con pizarras colgadas y mesas en las que poder dibujar. |
|
Rincón de juegos de mesa |
Espacio cubierto con mesas y sillas y un carro con juegos de mesa que se sacaba durante el recreo. |
|
Mural deportivo |
Pared cubierta con carteles de deportistas importantes en deportes tipificados tradicionalmente para el género opuesto. |
|
Amarilla o de ocio alternativo |
Dibujos en los suelos |
Zona de hormigón con dibujos de rayuelas, laberintos, circuitos, huellas… pintadas en suelo. |
Rincón de chapas o tapones |
Zona de arena en la que se ofrecían tapones. |
|
Rincón de gomas elásticas y tela de araña |
Zona de arena y árboles en la que había una goma elástica entre árboles y otras gomas elásticas libres que se proporcionaban durante el recreo. |
|
Rincón de nudos |
Espacio con un libro de nudos graduado por niveles de dificultad y cuerda de nailon cortada para practicar nudos. |
|
Rincón de combas |
Espacio en el que se proporcionaban cuerdas durante el patio. |
|
Rincón de equilibrio y ruedas |
Zona con neumáticos fijados en perpendicular al suelo y otros sin fijar. |
|
Desafío físico cooperativo |
Espacio en el que cada dos semanas se sacaba un cartel plastificado y el material necesario para superar el desafío (Velázquez-Callado, 2016). |
|
Libre |
La zona interior de la zona amarilla quedó diáfana con la intención de albergar ocio no estructurado, como juegos de persecución. |
|
Azul o deportiva |
Datchball |
Una pista polideportiva con dos campos dibujados en sentido horizontal. |
Deporte libre |
Media pista polideportiva con dos porterías móviles en sentido horizontal para practicar deportes no prefijados. |
|
Colpbol o balonmano |
Media pista polideportiva con dos porterías móviles en sentido horizontal para practicar estos deportes. |
|
Baloncesto |
Canastas situadas en diversos puntos de la zona deportiva. |
|
Pimpón |
Mesas en las que se extendían redes móviles y se proporcionaban palas. |
|
Dianas |
Pared con blancos dibujados con diferente puntuación. |
|
Rocódromo/escalada |
Pared en un lateral del edificio con alrededor de 10 metros de rocódromo y suelo acolchado. |
Fuente: Elaboración propia.
Se contó con la participación del profesorado y el alumnado para recabar información. En relación con el profesorado, se desarrollaron diez entrevistas semiestructuradas. En la selección por conveniencia y accesibilidad del profesorado se aplicaron criterios para alcanzar cierta heterogeneidad en el discurso. Por ende, participaron ocho mujeres y dos hombres con edades comprendidas entre los 30 y los 56 años, diferentes años de experiencia profesional y longevidad en el centro educativo (desde un curso académico a más de diez), que poseían diferente especialidad (Educación Física, equipo directivo, tutores, Técnica de Integración Social y Equipo de Orientación Psicopedagógica) e impartían docencia en distintos niveles educativos (de 1º a 6º de Educación Primaria). El alumnado cumplimentó diferentes instrumentos de investigación en una selección aleatoria con la intención de que participara el estudiantado de todos los niveles educativos. Por un lado, 66 personas de 1º a 6º completaron la escala gráfico-numérica de 1 a 3 (31 chicos y 35 chicas, M=9.06 años, DT=2.05). Por otro lado, 15 chicas y 10 chicos de 1º a 6º de Educación Primaria realizaron un dibujo de su patio antes (chicas, M=8.5 años, DT=1.99; chicos, M=7.9 años, DT=1.45) y después de intervenir en él (chicas, M=9.13 años, DT=2.17; chicos, M=8.2 años, DT=1.48). En la encuesta participaron 98 sujetos de 3º a 6º de Educación Primaria (47 chicas y 51 chicos, M=10.01 años, DT=1.2). La selección y acceso al profesorado y alumnado participante tras la intervención estuvo condicionada por la situación de confinamiento vivida a partir de marzo de 2020, produciéndose una pérdida de participantes en la recogida de los dibujos y escalas grafo-numéricas antes y después de la intervención.
Las entrevistas se desarrollaron siguiendo las recomendaciones de expertos (e.g., Kvale y Brinkmann, 2009). Se elaboró un guion previo diseñado por el equipo investigador con la intención de recabar la información que permitiera explorar los objetivos de estudio (Tabla II). Para asegurar el rigor en las entrevistas, se llevó a cabo una entrevista piloto para ajustar el guion y familiarizar al entrevistador. La duración de las diez entrevistas osciló entre 17 y 36 minutos y fueron grabadas en audio.
TABLA II. Diseño del guion en relación con los objetivos de estudios: ejemplos de preguntas
Objetivo de investigación |
Cuestiones del guion |
1. Analizar los cambios en las actividades e interacciones surgidas en el ocio durante el recreo tras una intervención sobre un patio escolar desde una perspectiva de género |
¿Podría describirnos cómo era el patio antes de introducir los nuevos cambios: sus juegos, actividades, interacciones…? ¿Actualmente aprecia alguna diferencia entre los juegos o actividades más frecuentes en los chicos y en las chicas? En caso afirmativo ¿cuáles? |
2. Indagar sobre la satisfacción con la oferta y organización lúdica del recreo tras la intervención y las posibles diferencias en función del género del alumnado |
¿Cómo valora el alumnado en la actualidad el patio de recreo? |
Los dibujos, cuyo propósito fue que el alumnado representara libremente su recreo, son instrumentos útiles que fueron utilizados en investigaciones previas sobre este problema de investigación (Alonso-Sanz, 2017). Este instrumento fue diseñado por el equipo investigador, dejando un espacio blanco para el propio dibujo y recogiendo datos sobre el género, la edad, el nivel educativo y unas siglas para identificar al alumnado. La escala numérica 1 a 3 se incluyó en este instrumento y se acompañó de una representación gráfica con caras, siendo el nivel 3 el máximo nivel de satisfacción de la escala e identificado por una cara sonriente y el 1 el mínimo nivel simbolizado por una cara triste. Con la aplicación de los dibujos y la escala se buscó indagar sobre las creencias del alumnado de 1º y 2º de Educación Primaria. La encuesta fue diseñada ad hoc para valorar la propia intervención. Se aplicó al alumnado de 3º a 6º de Educación Primaria. Se recogieron, entre otras cuestiones, algunas relativas al género, edad, nivel educativo, así como una cuestión de elección simple y cuatro cuestiones de elección múltiple relacionadas con el ocio en el patio (Tabla III).
TABLA III. Ejemplos de preguntas realizadas en la encuesta
Tipo de cuestión |
Cuestiones |
Elección simple |
Mi zona preferida del patio es…
|
Elección múltiple |
En el patio de recreo suelo… (puedes marcar dos opciones)
|
Fuente: Elaboración propia.
Al inicio del curso 2019/2020, se planteó el proyecto al equipo directivo y al Claustro del centro educativo, quienes manifestaron su interés y consintieron participar en el proyecto. Tras esto, se entregó y recogió un consentimiento informado a todas las familias, asegurando el tratamiento anónimo y confidencial y la participación voluntaria del alumnado en la investigación. Durante los meses de noviembre y diciembre de 2019, se diseñaron y aplicaron los instrumentos para recoger los dibujos y las escalas de los escolares, los cuales fueron entregados por los tutores y tutoras en sus aulas (previa explicación y formación a estos). La intervención se desarrolló a finales del mes de diciembre de 2019 y principios de enero de 2020. La recogida de datos tras la intervención se llevó a cabo en el mes de abril de 2020, durante el periodo de confinamiento, aplicando todos los instrumentos (encuesta, escalas, dibujos y entrevistas al profesorado) con herramientas telemáticas. Las encuestas, escalas y dibujos fueron recogidas utilizando Google Forms mediante correos enviados a las familias del alumnado. Las entrevistas al profesorado se desarrollaron con videollamadas, usando la aplicación Zoom (Figura III).
FIGURA III. Cronología del procedimiento de investigación

Fuente: Elaboración propia.
Los datos recabados del profesorado y el alumnado fueron analizados en un proceso de triangulación de fuentes. La información proveniente de las entrevistas al profesorado se trató con Atlas.ti, versión 8. Se procedió con un análisis inductivo profundo y simultáneo (Saldaña, 2015), con tres ciclos de codificación: abierta, axial y selectiva (Strauss y Corbin, 2016). La codificación abierta fue inductiva y condujo a identificar categorías sobre los juegos del patio y los cambios surgidos en torno a estos tras la intervención. La codificación axial estableció relaciones entre categorías y favoreció su ordenación en grupos de categorías. Para ello, se utilizó una clave numérica (2., 2.1., 2.1.1…) para jerarquizar las relaciones entre categorías. Por último, la codificación selectiva refinó las categorías y profundizó en algunas de ellas de forma inductiva, apareciendo nuevas categorías, que fueron identificadas con la sigla X en la clave numérica previa (por ejemplo, 2.X. o 2.4.X) para mantener el orden jerárquico y relacional del análisis. Las categorías y sus relaciones son presentadas en los resultados (Figuras IV, V y VI). La codificación de los dibujos del alumnado fue inductiva y las categorías se exponen en los resultados (Tabla IV). Además, en todos los procesos de codificación cualitativa se emplearon las herramientas de Atlas.ti para generar redes y explorar la co-ocurrencia código-código y código-documentos. Los datos provenientes de las escalas y la encuesta al alumnado se trataron con SPSS, versión 28. Se desarrollaron análisis descriptivos de frecuencias, porcentajes y medias. Se aplicaron las pruebas de X2 de Pearson para analizar las diferencias entre la zona preferida del alumnado y el género y la prueba de t de student para analizar las diferencias en la escala gráfico-numérica antes y después de la intervención, calculando el tamaño del efecto con la fórmula de Cohen.
FIGURA IV. Ocio antes de la intervención en el patio desde la perspectiva de género

Fuente: Elaboración propia.
FIGURA V. Ocio después de la intervención en el patio desde la perspectiva de género

Fuente: Elaboración propia.
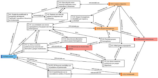
FIGURA VI. Influencia de la intervención en los elementos transmisores de estereotipos de género

TABLA IV. Ocio representado por el alumnado antes y después de la intervención desde la perspectiva de género
Actividades |
Número de citas |
|||
Antes de la intervención |
Después de la intervención |
|||
Chicas |
Chicos |
Chicas |
Chicos |
|
Actividad: neumáticos |
0 |
0 |
7 |
3 |
Escalada |
0 |
0 |
5 |
3 |
Dibujos de suelo |
0 |
0 |
6 |
2 |
Gomas entre árboles |
0 |
0 |
4 |
1 |
Actividad de salto |
2 |
0 |
3 |
0 |
Zona de descanso |
0 |
0 |
1 |
2 |
Expresión Corporal |
0 |
0 |
2 |
1 |
Baloncesto |
1 |
0 |
1 |
1 |
Futbol |
2 |
3 |
2 |
0 |
Tenis de mesa |
0 |
0 |
1 |
1 |
Balón prisionero |
0 |
0 |
0 |
1 |
Balonmano |
0 |
0 |
0 |
1 |
Columpios |
0 |
0 |
1 |
0 |
Datchball |
0 |
0 |
0 |
1 |
Deporte libre |
0 |
0 |
0 |
1 |
Actividades locomotoras: pilla-pilla, correr… |
9 |
1 |
1 |
0 |
Presencia (personajes estáticos) |
6 |
0 |
1 |
0 |
Zona de combas |
0 |
0 |
1 |
0 |
Tomar el desayuno |
0 |
1 |
0 |
0 |
Fuente: Elaboración propia.
En las entrevistas al profesorado se reflejaron diferencias en el tipo de ocio escogido por chicas y chicos, siendo la práctica físico-deportiva menos habitual en las chicas. Sin embargo, a pesar de esta diferencia, el profesorado manifestó que el ocio femenino tras la intervención fue más activo, vinculando esto a la participación en juegos de la zona de ocio alternativo y algunas modalidades deportivas, como se justifica a continuación (Figuras IV y V):
“-Antes del cambio- …las niñas, generalmente, lo que hacían anteriormente era estar en las escaleras hablando, desayunando y como mucho paseando…” (Profesora Pedagogía Terapéutica).
“Yo sí que he observado una mayor actividad y participación en otro tipo de actividad que las niñas anteriormente no tenían ni existían, si es que lo único que hacían era o bien caminar o estar sentadas” (Profesora Pedagogía Terapéutica).
“Con la puesta en marcha del programa de patio he visto que todo eso se ha igualado muchísimo y es fantástico ver cómo tanto niños y niñas juegan a deportes de equipo en los que antes era como terreno exclusivamente para el género masculino” (Profesor 6º).
No obstante, las actividades deportivas fueron identificadas como las más segregadoras, incluso después de la transformación. La zona amarilla o de ocio alternativo impulsó la formación de grupos heterogéneos y una participación mixta, aunque las chicas mostraron una preferencia mayor por esta zona. De este modo lo expresa el profesorado:
Antes del cambio- “los chicos más deporte y las chicas más otro tipo de juegos, pero no había mucha diferencia tampoco” (Profesor 3º).
Antes del cambio- “Espacios que se dejaban para el fútbol, siempre chicos, y eso sí que me ha llamado la atención porque en otros colegios donde he estado hay más equilibrio, pero aquí la verdad es que no he visto ninguna” (Profesora 1º).
Después del cambio- “La otra zona donde está la cuerda, la goma, los neumáticos, las actividades de juegos tradicionales… pues he visto que hay más equilibrio entre la participación de chicos y chicas” (Profesora 1º).
Profundizando sobre la zona de ocio alternativo, existió cierta discrepancia sobre los juegos de comba, que fueron percibidos como una actividad segregadora desarrollada mayoritariamente por las chicas:
“Los juegos de comba normalmente son más las niñas” (Profesora de Pedagogía Terapéutica).
Asimismo, existió una temática preocupante para el profesorado antes y después de la intervención: la segregación del alumnado que generó el fútbol. No obstante, el profesorado reconoció que esta preocupación fue superior antes de la intervención. De hecho, tras el cambio del patio, el día que se podía jugar al fútbol, en el espacio de deporte libre, perdió relevancia para el alumnado. Los siguientes extractos justifican estos resultados:
“El fútbol se sigue considerando o siguen jugando más niños, pero a lo mejor es un poco inevitable, pero evidentemente los niños tienen más posibilidades de hacer otro tipo de juegos y las niñas también –tras cambiar el patio-” (Equipo directivo).
“Balones para todas las clases, esos balones solamente se adjudicaban a los chicos, que eran los que querían jugar al fútbol, algunas chicas, pero muy pocas muy pocas, eran admitidas dentro de esos grupos, pero no la mayoría. Si alguna chica quería jugar no era bien recibida, porque decían que no jugaba bien o que ellos jugaban mejor y el resto de los espacios, donde no se jugaba al fútbol, era el espacio que utilizaba el resto del alumnado, (…) y andaban en zonas como pidiendo un poco permiso para poder estar por ahí sin molestar a la actividad del fútbol” (Profesora 4º).
“Además tenían un día puntual donde podían utilizar un espacio, que yo creo que al principio se utilizaba más para fútbol, pero que luego tampoco le dan tanta importancia a ese día en concreto, sino que prefieren a jugar otro día al datchball… no es algo tan preocupante para ellos ahora” (Profesora 4º).
Analizando los estereotipos de género manifestados en el recreo, las entrevistas con el profesorado mostraron que la intervención repercutió sobre estos (Figura VI), incidiendo sobre tres elementos: los propios juegos y deportes (con una mayor participación femenina en juegos activos); los agrupamientos de alumnado (apareciendo grupos heterogéneos con más frecuencia); y el propio profesorado (más sensibilizado con la problemática e implicado en el recreo). A pesar de las diferencias entre las preferencias lúdicas de alumnas y de alumnos, los tipos de juegos y actividades ofrecidas garantizaron la formación de grupos más homogéneos, lo cual fue resaltado por el profesorado:
“La zona de descanso (…) todavía sigue un mayor número de niñas que se baja para dibujar, colorear… pero es verdad que en la otra zona donde había bancos y cojines, es verdad que ya hay muchos niños (…) juegos como la comba han entrado muchos niños de mi clase, la zona de las ruedas ha hecho que muchos grupos mixtos se pongan ahí a hablar tranquilamente o a jugar…” (Profesora 5º).
Asimismo, la reivindicación de deportistas femeninas o masculinos en deportes estereotipados, ubicada en la zona de descanso, fue valorada positivamente por el profesorado, como expresa la siguiente docente:
“A mí lo que me ha sorprendido más es lo de los carteles de la entrada, de mujeres deportistas, … me ha parecido genial que ese tema que es un poco teórico se haya puesto en práctica y me he dado cuenta de que el deporte puede ayudar un montón a romper estas barreras” (Profesora 2º).
Además, la intervención sobre el patio también incidió sobre el profesorado y su sistema de creencias, sensibilizándolo con el problema y comprometiéndolo con la necesidad de cambio, lo cual supuso un apoyo para que el ocio se desarrollara en el patio en igualdad de oportunidades para alumnas y alumnos. Así se justifica en las siguientes citas:
“Me hizo recapacitar y reflexionar sobre cómo influimos en los estereotipos de género de una manera involuntaria y en momentos en donde pensamos que no pasa” (Profesora 4º).
“Al final es cierto que estás acostumbrado a unos patios muy similares (…) y le das la normalidad que ves, (…) entonces no te pones a pensar en profundidad pues es verdad que allí están siempre estos en aquel rincón, o están estos siempre jugando al fútbol en el centro y como que se hacen los dueños” (Profesor 3º).
La perspectiva del profesorado en relación con los tipos de juegos en el recreo fue coherente con los resultados de las encuestas y los dibujos del alumnado (Tabla IV). Concretamente en relación con los dibujos, se pudo apreciar cómo las poses estáticas fueron representadas con más frecuencia por las chicas (seis dibujos), aunque su representación se redujo en los dibujos posteriores a la transformación del patio (un dibujo). Asimismo, dos alumnos también mostraron preferencia por actividades pasivas, representaron la zona de descanso en sus dibujos o se reflejaron tomando el desayuno en el recreo. Las alumnas dibujaron con mayor frecuencia actividades lúdicas alternativas, como los neumáticos (siete representaciones), los juegos de carrera (especialmente antes del cambio, nueve representaciones), actividades de salto (antes y después del cambio, con dos y tres representaciones, respectivamente), los dibujos de suelo (seis dibujos) o las gomas entre árboles (cuatro dibujos), entre otras actividades. Por el contrario, los chicos mostraron mayor preferencia por actividades deportivas, representando en sus dibujos una amplia variedad de deportes, como el fútbol (cuatro dibujos), el balonmano, balón prisionero o el deporte libre (un dibujo de cada uno). Este y otros deportes, como el baloncesto o el tenis, fueron representados por las alumnas y los alumnos, así como los chicos también representaron actividades alternativas, como los neumáticos (3 dibujos), los dibujos en suelos (dos representaciones) o la escalada (3 dibujos).
De acuerdo con estos resultados, las encuestas evidenciaron que la actividad favorita de las chicas fue más pasiva, concretamente, pasear y hablar (42.5%, Tabla V). En el caso de los chicos, las actividades favoritas fueron las deportivas (32.3%). En el marco de la actividad físico-deportiva parece relevante que los juegos, con o sin materiales, no deportivos mostraron cantidades más equilibradas de alumnas (12.6% y 29.9%, respectivamente) y alumnos (14% y 25.8%, respectivamente).
TABLA V. Actividades más frecuentes en el patio de recreo, respuestas a la cuestión de elección múltiple: “En el patio de recreo suelo… (puedes marcar dos opciones)”
Actividades |
Género |
|||
Chica |
Chico |
|||
n |
% |
n |
% |
|
Pasear y charlar |
37 |
42.5 |
24 |
25.8 |
Descansar |
2 |
2.3 |
2 |
2.2 |
Jugar sin materiales (zombie, escondite…) |
26 |
29.9 |
24 |
25.8 |
Jugar con materiales (combas, juegos de mesa, tapones…) |
11 |
12.6 |
13 |
14 |
Practicar deportes (baloncesto, balón prisionero, datchball…) |
8 |
9.2 |
30 |
32.3 |
Otro |
3 |
3.4 |
0 |
0 |
Totales |
87 |
100 |
93 |
100 |
Nota: n=número; %=porcentaje
Fuente: Elaboración propia.
De acuerdo con los hallazgos de las entrevistas al profesorado, en las encuestas se obtuvo que el género influyó en la elección de la zona preferida del patio, χ²(2)=13.75, p=<.001. Las zonas preferidas por las chicas fueron la de ocio alternativo (n=22) y de descanso (n=12), mientras que los chicos eligieron la zona deportiva como la favorita con mayor frecuencia (n=33, Figura VII).
FIGURA VII. Zonas favoritas del patio en función del género del alumnado, respuestas a la cuestión de elección simple: “Mi zona preferida del patio es…”

El análisis de las zonas por tipo de actividad y género fue congruente con las evidencias de los dibujos y las entrevistas. Los chicos prefirieron el rincón de chapas (n=9), los desafíos físicos cooperativos (n=15, Tabla VI) y casi todos los juegos de la zona deportiva (Tabla VII). Las alumnas mostraron más atracción que los alumnos por el resto de los rincones de la zona de descanso (Tabla VIII), a excepción del rincón chilling zone (21 chicas y 19 chicos), así como por otros juegos como: las combas (n=16), los dibujos en el suelo (n=10) y la escalada (n=24). Los juegos que presentaron una mayor similitud entre el número de chicas y de chicos que los frecuentaron fueron: (a) el rincón chilling zone de la zona azul; (b) los nudos, las ruedas y equilibrio, las gomas elásticas y tela de araña de la zona amarilla; (c) el datchball y las dianas en la zona deportiva.
TABLA VI. Rincones y juegos favoritos en la zona de ocio alternativo en función del género del alumnado, respuestas a la cuestión: “En la zona amarilla o de ocio alternativo, los juegos y actividades del patio las que más me gustan son… (puedes marcar dos)”
Rincón/Juego |
Género |
|||
Chica |
Chico |
|||
n |
% |
n |
% |
|
Dibujos en los suelos |
10 |
13.3 |
5 |
6.3 |
Rincón de chapas |
0 |
0 |
9 |
11.3 |
Rincón de gomas elásticas y tela de araña |
5 |
6.7 |
5 |
6.3 |
Rincón de nudos |
2 |
2.7 |
3 |
3.8 |
Rincón de combas |
16 |
21,3 |
5 |
6.3 |
Rincón de equilibrio y ruedas |
36 |
48.0 |
37 |
46.3 |
Desafío físico cooperativo |
3 |
4 |
15 |
18.8 |
Ninguno |
3 |
4 |
1 |
1.3 |
Totales |
75 |
100 |
80 |
100 |
Nota: n=número; %=porcentaje; 28 alumnas y 29 alumnos marcaron dos rincones como los favoritos.
Fuente: Elaboración propia.
TABLA VII. Rincones y juegos favoritos en la zona deportiva en función del género del alumnado, respuestas a la cuestión: “En la zona azul o deportiva, los juegos y actividades del patio las que más me gustan son… (puedes marcar dos)”
Rincón/Juego |
Género |
|||
Chica |
Chico |
|||
n |
% |
n |
% |
|
Datchball |
23 |
31.1 |
21 |
23.1 |
Deporte libre |
14 |
18.9 |
28 |
30.8 |
Colpbol o balonmano |
4 |
5.4 |
9 |
9.9 |
Baloncesto |
4 |
5.4 |
8 |
8.8 |
Pimpón |
1 |
1.4 |
9 |
9.9 |
Rocódromo o escalada |
24 |
32.4 |
15 |
16.5 |
Dianas |
1 |
1.4 |
1 |
1.1 |
Ninguno |
3 |
4.1 |
0 |
0 |
Totales |
74 |
100 |
91 |
100 |
Nota: n=número; %=porcentaje; 27 alumnas y 40 alumnos marcaron dos rincones como los favoritos.
Fuente: Elaboración propia.
TABLA VIII. Rincones y juegos favoritos en la zona blanca en función del género del alumnado, respuestas a la cuestión: “En la zona blanca o de descanso, los juegos y actividades del patio que más me gustan son… (puedes marcar dos)”
Rincón/Juego |
Género |
|||
Chica |
Chico |
|||
n |
% |
n |
% |
|
Chilling zone |
21 |
36.2 |
19 |
30.6 |
Rincón de pintar |
13 |
22.4 |
8 |
12.9 |
Rincón de juegos de mesa |
22 |
37.9 |
19 |
30.6 |
Ninguno |
2 |
3.4 |
16 |
25.8 |
Totales |
58 |
100 |
62 |
100 |
Nota: n=número; %=porcentaje; 11 alumnas y 11 alumnos marcaron dos rincones como los favoritos.
Fuente: Elaboración propia.
Los cambios influyeron de forma significativa en la satisfacción con el patio, siendo superior después del cambio (M=2.65, DT=0.59) que antes de este (M=2.8, DT=0.40), como confirmó la prueba de t, t(65)=-2.09, p=.04. Aplicada la fórmula de Cohen, el tamaño del efecto fue mediano, d=.58. La prueba de t no informó de ninguna diferencia significativa en el incremento de la satisfacción en función del género del alumnado. Asimismo, los hallazgos de las entrevistas confirmaron estos resultados y el profesorado declaró percibir a su alumnado feliz e interesado disfrutando en la nueva dinámica del patio (14 citas):
“Pues lo valora de 1 a 10, un 10, es que me lo han dicho personalmente, me han dicho que estaban supercontentos y que estaban deseando pues que se terminaran algunas actividades que les quedaban para participar en todas” (Profesora 1º).
El primer objetivo de este trabajo fue analizar los cambios en las actividades e interacciones surgidas en el ocio durante el recreo tras la intervención desde una perspectiva de género. Independientemente de la fuente de información (profesorado o alumnado) y del instrumento (dibujos o encuestas), los resultados evidenciaron cómo las chicas mostraron una mayor preferencia por la zona de descanso y las actividades lúdicas más pasivas, como pasear y hablar; mientras que los chicos presentaron una mayor inclinación por los juegos activos, especialmente los incluidos en la zona deportiva y algunos de la zona de ocio alternativo, como las chapas o los desafíos físicos cooperativos. Esta percepción dual del ocio fue encontrada antes y después del cambio del patio. Estos resultados contribuyen a reforzar la tendencia hallada en múltiples estudios que reflejaron que durante el recreo las chicas muestran menores niveles de actividad física (Méndez-Giménez, 2020; Ridgers et al., 2011; Suga et al., 2021), incluso tras intervenirse en el patio (Baquet et al., 2018). En esta misma línea, los hallazgos son coherentes con los obtenidos en otros estudios (Massey et al., 2018; Graham et al., 2021), mostrando cómo el tipo de juego actúa como elemento divisor de grupos de alumnado, siendo las chicas más propensas a desarrollar comportamientos más sedentarios y preferir áreas más sociales y los chicos más propensos a juegos activos y áreas más deportivas.
No obstante, los resultados hallaron cómo el ocio activo de las alumnas y algunos hábitos de ocio pasivo en el alumnado fueron modificados tras la intervención. De acuerdo con lo reflejado en los dibujos del alumnado y lo declarado por el profesorado, la bipolaridad de un recreo en el que los chicos, mayoritariamente, practicaban deportes de equipo y de pelota y las chicas realizaban, con mayor frecuencia, actividades más pasivas o juegos locomotrices de salto o carrera fue menos acusada después de intervenir en el patio. A pesar de esa preferencia por juegos más pasivos en las chicas, justificada en las entrevistas, los dibujos y las encuestas, los resultados evidenciaron que la intervención consiguió incrementar la participación en juegos activos por parte de las alumnas, así como se encontró cómo el número de juegos en los que participaron tanto chicos como chicas fue más amplio. Estos hallazgos contrastan con lo obtenido por Castillo-Rodríguez et al. (2018), cuya intervención, relacionada con la redistribución del espacio y la oferta de actividades en dichos espacios, propició una ampliación y diversificación del ocio activo escogido por chicas; pero, sin embargo, generó una reducción del número de juegos escogidos por los chicos, siendo el fútbol la actividad más practicada (alrededor del 60% de los chicos). Por el contrario, los resultados son coherentes con el estudio de Graham et al. (2021), en el que una intervención con una orientación socio-ecológica, que atendió al ocio activo y pasivo, diversificó el número de actividades jugadas por las alumnas y los alumnos. Sobre esta temática, los dibujos y encuestas al alumnado y las entrevistas al profesorado encontraron que la aparición de ciertos juegos deportivos, como el datchball o la escalada, y algunos juegos incluidos en la zona de ocio alternativo, como los dibujos en suelo, los juegos de combas o los juegos de equilibrio en los neumáticos, fueron responsables del incremento del ocio activo entre las chicas. Además, las encuestas mostraron cómo la chilling zone o los juegos de mesa contribuyeron a que los chicos encontraran espacios para el ocio pasivo en las dinámicas del recreo. El incremento de la participación en las chicas en dinámicas lúdicas más activas fue recogido en otras intervenciones como las de Castillo-Rodríguez et al. (2018), Graham et al. (2021) o Massey et al. (2018). En línea con el trabajo de Graham et al. (2021), los hallazgos de esta investigación reforzaron que las áreas de trepa, como los rocódromos o áreas con cuerdas o neumáticos, contribuyeron a incrementar los niveles de actividad física en chicas, pudiendo minimizar las consecuencias de la masculinidad hegemónica en un espacio dominado por pistas deportivas mayoritariamente masculinas (Amholt et al., 2022; Salas y Vidal-Conti, 2020; Spears, 2020).
De acuerdo con esta reorganización y oferta compartida de juegos en los patios, los resultados encontraron como ciertas actividades deportivas, como el datchball, y varios de los juegos de ocio alternativo albergaron una cantidad más equilibrada de chicas y chicos, más concretamente la zona de equilibrio con neumáticos y el rincón de nudos. Asimismo, los juegos de mesa y la chilling zone generaron espacios de juego compartido entre alumnas y alumnos en la zona de descanso. Si bien los resultados de las encuestas y los dibujos reflejaron que tanto las alumnas como los alumnos utilizaron estos espacios, no es posible aseverar que dichos juegos se desarrollaran con grupos mixtos. Sin embargo, los resultados de las entrevistas al profesorado complementaron esta información, identificando una mayor cantidad de juegos desarrollados con grupos heterogéneos tras el cambio del patio. Los hallazgos están en línea con lo obtenido por Gil-Madrona et al. (2014), quienes demostraron que en el recreo las chicas y los chicos solo a veces compartieron el juego, así como se vinculan con argumentos discutidos previamente, como la separación por género que pueden ocasionar los propios juegos (e.g., Massey et al., 2018; Graham et al., 2021; Luis et al., 2020). Este hecho refuerza la idea de que los tipos de agrupamientos y juegos generados, y ambos elementos puestos en relación, pueden contribuir a la transmisión de estereotipos de género en el recreo (Boyle et al., 2003), al mismo tiempo que pueden favorecer relaciones no igualitarias (Bobby y Yoyok, 2023; Gil-Madrona et al., 2014). Por tanto, considerando que el recreo y el juego son espacios sociales en el que el alumnado expresa con libertad su identidad y valores, construyendo, de ese modo, género a través de sus relaciones (Spears, 2020), crece el interés en potenciar interacciones positivas y un juego compartido en el recreo, para enseñar y aprender a convivir en igualdad de oportunidades de género (Salas y Vidal-Conti, 2020).
En la perspectiva contraria, los hallazgos sugieren que existen ciertos juegos segregadores que pueden favorecer la reproducción de modelos hegemónicos, como los dibujos de suelo, el rincón de pintar o, los ya analizados, juegos deportivos. Concretamente, merecen especial atención los juegos tradicionales de la zona de ocio alternativo, que de acuerdo con los resultados de este estudio pueden actuar de forma segregadora. Las encuestas y los dibujos del alumnado evidenciaron que las chapas o tapones fueron practicados únicamente por chicos y las combas fueron una actividad predominantemente femenina. A pesar de los avances coeducativos en las dinámicas de juegos tradicionales, la herencia cultural sexista y la práctica tipificada por género se mantuvo durante el recreo en el contexto de estudio, por lo que surge el debate sobre una posible utilización de estos juegos en el patio como estrategias de discriminación positivas para la promoción de ocio entre chicas o chicos (Trigueros, 2009).
Asimismo, el hecho de que algunos de estos juegos continúen reflejando creencias vinculadas al género tras la intervención enfatiza la necesidad de actuar sobre el ocio de niñas y niños en el patio desde perspectivas sistémicas, considerando factores intrapersonales, interpersonales, ambientales y político-organizacionales, con intervenciones multinivel que modifiquen las conductas del alumnado a largo plazo (Graham et al., 2022; Salas, 2022). Futuros desarrollos de esta u otras intervenciones en Educación Primaria deben hacer énfasis en una arquitectura del espacio y una provisión de recursos más coeducativa sustentada, entre otros componentes, en los apoyos y programas gubernamentales existentes, como los reflejados por Saldaña (2020) en Barcelona, Bilbao o Madrid que han impulsado múltiples transformaciones; pero también deben atender a la ideología de género de la comunidad educativa (familias, profesorado y alumnado), cuya transformación puede ser otro apoyo para la consecución de cambios más duraderos en los recreos, que repercutan en la salud física, psicológica y social del alumnado (Méndez-Giménez, 2020; Salas, 2022), proporcionando oportunidades de juego conjunto y más saludable a niñas y niños (Bobby y Yoyok, 2023). En esta línea, la inclusión formativa y sensibilizadora del alumnado en el diseño de patios escolares, para la aplicación de aprendizajes sobre las situaciones del recreo y el desarrollo de competencias sociales y ciudadanas, es una estrategia coeducativa recomendada (Salas y Vidal-Conti, 2020) que puede contribuir a minimizar los estereotipos de género que atraviesan las situaciones lúdicas (activas y pasivas) que albergan los patios. De hecho, algunas intervenciones previas que han incluido al alumnado obtuvieron resultados positivos sobre la convivencia y la promoción de actividad física en otros contextos (Castillo-Rodríguez et al., 2018; Méndez-Giménez y Pasallá-Manteca, 2018; Saldaña, 2020).
En relación con el segundo objetivo de estudio, indagar sobre la satisfacción con la oferta y organización lúdica del recreo tras la intervención en función del género del alumnado, se halló que la transformación del patio incrementó significativamente la satisfacción del alumnado, tal como se registró en las escalas gráfico-numéricas y fue refrendado por el profesorado. Además, el hecho de que no se hallaran diferencias significativas en función del género pone de manifiesto que los cambios contribuyeron al bienestar global del alumnado y que la atención y regulación del ocio (tanto activo como pasivo) pudo ser una respuesta positiva a los gustos e intereses de todo el alumnado. Estos resultados fueron coherentes con lo encontrado en estudios como el de Méndez-Giménez y Pasallá-Manteca (2018) o Castillo-Rodríguez et al. (2018), quienes evidenciaron una valoración positiva de las intervenciones en el patio, sin diferencias en función del género.
Este estudio contó con la limitación de la situación del confinamiento acontecida a partir de marzo de 2020, lo cual dificultó realizar un seguimiento longitudinal de los cambios implementados en el patio, así como imposibilitó recabar la información de forma presencial, generando una pérdida de participantes en el estudio. Estas limitaciones esbozan futuras líneas de investigación como realizar un control a largo plazo del ocio en este contexto para conocer la evolución de las prácticas lúdicas de las alumnas y los alumnos durante los recreos. Asimismo, y de acuerdo con una concepción sistémica, sería de interés conocer las percepciones de otros agentes, considerando la formación y sensibilización de familias hacia la perspectiva de género como un factor determinante de un macrosistema con implicaciones directas en las conductas del alumnado de Educación Primaria durante el recreo (Salas, 2022).
Con respecto al primer objetivo de estudio, analizar los cambios surgidos en el ocio durante el recreo tras una intervención sobre un patio escolar desde una perspectiva de género, se encontró que la intervención sobre el patio modificó los hábitos de ocio de las alumnas y los alumnos. De acuerdo con las entrevistas al profesorado, se redujeron las diferencias de género, aumentado las oportunidades de ocio de chicas y minorías de chicos. No obstante, todas las fuentes y técnicas hallaron diferencias en el ocio de chicas y de chicos, tanto antes como después de intervenir en el patio, mostrándose los chicos más activos y tendentes al uso de zonas deportivas y las chicas más pasivas con una mayor inclinación hacia las zonas de descanso o de ocio alternativo. Las encuestas y los dibujos informaron de juegos que reproducen el modelo tradicional segregador como: (a) la mayoría de los juegos deportivos, más practicados por chicos, a excepción de la escalada con una mayor presencia de chicas; (b) la mayoría de los juegos de la zona de descanso y alternativa, más frecuentados por chicas, a excepción de los desafíos físicos cooperativos y las chapas que presentaron una mayor presencia de chicos. No obstante, este estudio presentó datos de interés para equipos docentes y administraciones educativas en el futuro diseño de espacios de recreo más coeducativos, como la identificación de ciertas actividades lúdicas más compartidas activas, como el deporte del datchball o las zonas de equilibrio con neumáticos, y pasivas, como el chilling zone o los juegos de mesa.
En relación con el segundo objetivo de estudio, indagar sobre la satisfacción con la intervención sobre el patio y las posibles diferencias en función del género del alumnado, los resultados de las entrevistas y las escalas gráfico-numéricas demostraron que se produjo un incremento significativo del gusto por el patio independientemente del género del alumnado. De acuerdo con esto, se puede sostener que, a pesar de modificar las dinámicas en el uso del patio del alumnado, el desarrollo de esta intervención, además de generar mayores oportunidades de ocio para todas y todos, fue percibida con un sentido positivo por los participantes en este trabajo. De acuerdo con estas conclusiones, los resultados apoyan el desarrollo de futuras intervenciones en este contexto e incentivan la atención al recreo para impulsar el bienestar de las alumnas y los alumnos en otros contextos.
Este proyecto fue parcialmente financiado por el Vicerrectorado de Calidad de la Universidad Complutense de Madrid: Proyecto de Innovación Docente Nº 219 de la convocatoria 2019/2020.
Alonso-Sanz, A. (2017). Escuelas: espacios equivocados frente a los deseados por escolares. Revista Electrónica “Actualidades Investigativas En Educación”, 17(3), 1–33. https://doi.org/10.15517/aie.v17i3.29824
Amholt, T.T., Pawlowski, C.S., Jespersen, J.F., & Schipperijn, J. (2022). Investigating the use of playgrounds by tweens: a systematic observation study. International Journal of Play, 11(4), 363–381. https://doi.org/10.1080/21594937.2022.2136468
Baquet, G., Aucouturier, J., Gamelin, F.X., & Berthoin, S. (2018). Longitudinal Follow-Up of Physical activity During School Recess: Impact of Playground Markings. Frontiers in Public Health, 6, 283. https://doi.org/10.3389/fpubh.2018.00283
Bobby, J.F., & Yoyok, T. (2023). Child-friendly school: female students’ strategies for equality in accessibility of school playground. Journal of Asian Architecture and Building Engineering, 22(4), 2047–2057. https://doi.org/10.1080/13467581.2022.2153061
Boyle, D.E., Marshall, N.L., & Robeson, W.W. (2003). Fourth-grade girls and boys on the playground. American Behavioral Scientist, 46(10), 1326–1345. https://doi.org/10.1177/0002764203046010004
Castillo-Rodríguez, G., Picazo, C.C., & Gil-Madrona, P. (2018). Dinamización del recreo como resolución de conflictos y participación en actividades físico-deportivas. Revista Electrónica Educare, 22(2), 1–22. https://doi.org/10.15359/ree.22-2.14
Gil-Madrona, P., Cachón-Zagalaz, J., Díaz-Suárez, A., & Valdivia-Moral, P. (2014). Las niñas también quieren jugar: la participación conjunta de niños y niñas en actividades físicas no organizadas en el contexto escolar. Movimento, 20(1), 103–124. https://doi.org/10.22456/1982-8918.38070
Graham, M., Dixon, K., Azevedo, L.B., Wright, M.D., & Innerd, A. (2022). A socio-ecological examination of the primary school playground: Primary school pupil and staff perceived barriers and facilitators to a physically active playground during break and lunch-times. PLoS ONE, 17(2), e0261812. https://doi.org/10.1371/journal.pone.0261812
Graham, M., Wright, M., Azevedo, L.B., Macpherson, T., Jones, D., & Innerd, A. (2021). The school playground environment as a driver of primary school children’s physical activity behaviour: A direct observation case study. Journal of Sports Sciences, 39(20), 2266–2278. https://doi.org/10.1080/02640414.2021.1928423
Kvale, S. y Brinkmann, S. (2009). InterViews: Learning the Craft of Qualitative Research Interviewing. SAGE.
Luis, M.I., Torre, T., Escolar-Llamazares, M.C., Ruiz, E., Huelmo, J., Palmero, C., & Jiménez, A. (2020). Influencia del género en la aceptación o rechazo entre iguales en el recreo. Revista de Educación, 387, 89–115. https://doi.org/10.4438/1988-592X-RE-2020-387-440
Massey, W., Ku, B., & Stellino, M.B. (2018). Observations of playground play during elementary school recess. BMC Research Notes, 11, 755. https://doi.org/10.1186/s13104-018-3861-0
Méndez-Giménez, A. (2020). Beneficios físicos, intrapersonales e interpersonales de las intervenciones en el patio de recreo en educación primaria. SPORT TK: Revista Euroamericana de Ciencias del Deporte, 9(2), 47–58. https://doi.org/10.6018/sportk.431111
Méndez-Giménez, A. & Pasallá-Manteca, M. (2018). Disfrute y motivación en un programa de recreos activos. Apunts: Educación física y deportes, 134(4), 55–68. https://doi.org/10.5672/apunts.2014-0983.es.(2018/4).134.04
Pawlowski, C.S., Ergler, C., Tjørnhøj-thomsen, T., Schipperijn, J., & Troelsen, J. (2014). ‘Like a soccer camp for boys.’ A qualitative exploration of gendered activity patterns in children’s self-organized play during school recess. European Physical Education Review, 21(3), 275–291. https://doi.org/10.1177/1356336X14561533
Ridgers, N.D., Carter, L.M., Stratton, G., & McKenzie, T.L. (2011). Examining children’s physical activity and play behaviors during school playtime over time. Health Education Research, 26(4), 586–595. https://doi.org/10.1093/her/cyr014
Salas, M.I. (2022). El patio una oportunidad para incrementar la actividad física y mejorar la convivencia (Tesis Doctoral). Universitat de les Illes Balears. https://dspace.uib.es/xmlui/handle/11201/159804
Salas, M.I. & Vidal-Conti, J. (2020). Orientaciones para crear patios activos en los centros escolares. Retos. Nuevas Tendencias en Educación física, Deportes y Recreación, 38, 745–753. https://doi.org/10.47197/retos.v38i38.73038
Saldaña, D. (2020). El espacio como agente coeducador. Participación y transformación feminista de patios escolares en Santa Coloma de Gramenet (Tesis Doctoral). Universitat Autònoma de Barcelona. https://ddd.uab.cat/record/243496
Saldaña, J. (2015). The coding manual for qualitative research. SAGE.
Spears, G. (2020). Breaking the gender binary: using fairytales to transform playground possibilities for year 3 girls. Education, 49(6), 674–687. https://doi.org/10.1080/03004279.2020.1767673
Strauss, A. & Corbin, J. (2016). Bases de la investigación cualitativa: Técnicas y procedimientos para desarrollar la teoría fundamentada. Editorial Universidad de Antioquía.
Suga, A.C., Silva, A.A., Brey, J.R., Henrique, P., & Rodríguez-Añez, C.R. (2021). Effects of interventions for promoting physical activity during recess in elementary schools: a systematic review. Jornal de Pediatria, 97(6), 585–594. https://doi.org/10.1016/j.jped.2021.02.005
Trigueros, C. (2009). El juego tradicional en la escuela del siglo XXI. En F. Navarro y C. Trigueros. Investigación y juego motor en España (pp.243–272). Edicions de la Universitat de Lleida.
Velázquez-Callado, C. (2016). Desafíos físicos cooperativos: relato de una experiencia. Tándem. Didáctica de la Educación Física, 53, 54–59.
Información de contacto: Jorge Agustín Zapatero Ayuso. Universidad Complutense de Madrid. Facultad de Educación, Departamento de Didáctica de las Lenguas, Artes y Educación Física. C/ Rector Royo Villanova 1, 28040, Madrid, España. E-mail: jzapater@ucm.es
_______________________________
1 Profesional responsable del desarrollo de las habilidades sociales y la autonomía del alumnado en situación de riesgo en el centro educativo, interviniendo con las niñas y niños, sus familias, el profesorado y otros posibles agentes sociales implicados.