https://doi.org/10.4438/1988-592X-RE-2024-404-619
Jorge Agustín Zapatero Ayuso
https://orcid.org/0000-0002-5473-8225
Universidad Complutense de Madrid
Elena Ramírez Rico
https://orcid.org/0000-0003-4585-1645
Universidad Complutense de Madrid
Patricia Rocu Gómez
https://orcid.org/0000-0002-0016-4828
Universidad Complutense de Madrid
Rosaura Navajas Seco
https://orcid.org/0000-0002-4921-8057
Universidad Complutense de Madrid
Abstract
The school playground represents an educational area that is full of significance, where recreation between boys and girls is conditioned by the multiple interactions, sometimes unequal, that are established continuously in the coexistence between pupils. The school playground is an educational space full of significance, where leisure time between boys and girls is conditioned by the multiple interactions, sometimes unequal, that are established continuously in the coexistence between pupils. To explore the study objectives, teacher interviews and post-intervention student surveys were conducted and drawings and a graphical-numerical scale were collected from students before and after the intervention. In accordance with this mixed methodology, the data were treated qualitatively and quantitatively according to their nature in a process of triangulation of techniques and sources. The results found differences in the type of recreational activities (active and passive) between female and male pupils, both before and after the intervention. The intervention was successful in promoting active recreational activities and providing passive leisure areas and reducing gender inequalities in the intervention context, contributing to the emergence of homogeneous groups more frequently. Areas and games shared between girls and boys were identified, such as a tyre balancing area or the board games area, and others that continued to generate the separation of boys and girls, such as the majority of sports or traditional game We found a significant increase in pupils’ satisfaction with the new reality of the playground after the intervention with no differences according to the gender of the pupils.
Keywords: primary education, equal opportunities, sport, social interaction, leisure education.
Resumen
El patio escolar representa un espacio educativo cargado de significatividad, donde el ocio entre chicos y chicas se ve condicionado por las múltiples interacciones, en ocasiones desiguales, que se establecen de forma continuada en la convivencia entre el alumnado. El objetivo de esta investigación fue analizar las actividades e interacciones en el ocio y la satisfacción del alumnado con un patio de recreo de Educación Primaria desde una perspectiva de género, después de intervenir en él con la intención de impulsar el ocio activo. Para explorar los objetivos de estudio, se realizaron entrevistas al profesorado y encuestas al alumnado después de la intervención y se recogieron dibujos y una escala gráfico-numérica del alumnado antes y después de la intervención. De acuerdo con esta metodología mixta, los datos recibieron un tratamiento cualitativo y cuantitativo en función de su naturaleza en un proceso de triangulación de técnicas y fuentes. Los resultados encontraron diferencias en el tipo de ocio (activo y pasivo) entre las alumnas y los alumnos, tanto antes como después de la intervención. La intervención consiguió impulsar el ocio activo, proporcionar zonas de ocio pasivo y reducir las desigualdades de género en el contexto de intervención, contribuyendo a la aparición de grupos homogéneos con más frecuencia. Se identificaron zonas y juegos compartidos entre las chicas y los chicos, como una zona de equilibrio con neumáticos o la zona de juegos de mesa, y otras que continuaron generando la separación de alumnas y alumnos, como la mayoría de las modalidades deportivas o los juegos tradicionales. Se halló un incremento significativo de la satisfacción del alumnado con la nueva realidad del patio después de la intervención sin diferencias en función del género del alumnado.
Palabras clave: enseñanza primaria, igualdad de oportunidades, deporte, interacción social, educación para el ocio.
During breaktime, students must autonomously manage a series of interactions with themselves, with others and with the physical environment, regulating their behaviours in a less structured environment and with less adult supervision (Ridgers et al., 2011). Through these interactions, students shape and transmit their beliefs about what it is to be a boy or a girl, which is biased by the prevailing gender stereotypes in a given culture (Boyle et al., 2003; Pawlowski et al., 2014). Therefore, through the constant interactions that transpire and are charged with significance during breaktime at school (Luis et al., 2020), teachers and students are active stakeholders in the construction of gender.
At the Primary School stage, one of the elements that contributes to favouring these interactions at break time is play, which is influenced by the beliefs that teachers and pupils attribute to gender, and promotes the ideological construction of gender (Boyle et al., 2003). Luis et al. (2020) showed that the game conditioned the spontaneous creation of groups of pupils, showing a segregating tendency and the more frequent existence of homogeneous groups at break time. Along the same lines, Boyle et al. (2003) and Pawlowski et al. (2014) observed a greater presence of same-gender groups during breaktime and Gil-Madrona et al. (2014) showed that play was only sometimes shared between male and female pupils. It is agreed that playtime preferences of girls and boys denote the social ideology about gender and determine the use they make of space and equipment, resulting in more active or passive games (Amholt et al., 2022; Graham et al., 2021). In this regard, the evidence on the development of more active games in boys is extensive, compared to the activities of girls, who tend to show more sedentary or less active behaviours in the playground (Baquet et al., 2018; Graham et al., 2021; Méndez-Giménez, 2020; Ridgers et al., 2011; Suga et al., 2021). The research of Boyle et al. (2003), Massey et al. (2018), Pawlowski et al. (2014) or Ridgers et al. (2011) in Primary Education found that boys were more inclined towards sports games, mostly team and ball games; while girls showed preference for activities such as walking and talking, symbolic, relational and active games with less physical contact.
In this context it is necessary to highlight that one of the consequences of the (androcentric) gender ideology that prevails in the playground, as a result of the play and interactions it hosts, is the aggressive, mostly male domination of the space, which can reduce play opportunities for girls and some minority boys (Spears, 2020) and host discriminatory situations (Bobby and Yoyok, 2023). Previous work (Luis et al., 2020; Pawlowski et al., 2014; Ridgers et al, 2011; Salas and Vidal-Conti, 2020) agreed that the traditional construction of the playground and the gender stereotypes assumed by the pupils give rise to the following picture: playgrounds dominated by ball game sports that are mainly played by pupils, which drive the majority of pupils (generally girls) to the periphery, who accept this situation, adapt their leisure time to their opportunities and display more passive behaviour.
In short, the playground represents a mixture of elements that are gender-transmitting and that describe an unequal and complex situation. Recent studies continue to highlight the need to deepen the understanding of breaktime as a meaningful and self-managed environment for learners (Graham et al., 2021). Previous literature provides important data on the status of playground leisure, the interactions that are generated or the difficulties encountered by pupils in playing and interacting. However, fewer studies have analysed the consequences of interventions in these spaces, most of them focusing on the amount and opportunities for physical-sport activities produced after the intervention (e.g., Graham et al., 2021; Massey et al., 2018; Méndez-Giménez and Pasallá-Manteca, 2018). This research aims to contribute to this thematic line of action, with the following general objective: to explore recreation (games and areas used) and student satisfaction after intervening in the playground of a primary school from a gender perspective. In particular, the following specific objectives are pursued:
In order to achieve the objectives of the study, a mixed methodology was used, with data being processed qualitatively and quantitatively according to their nature in a process of triangulation of techniques and sources.
The study was implemented in a municipality in the south of the Community of Madrid (Spain) in a public primary school with 658 pupils enrolled there (358 boys and 271 girls). In this educational centre, there was a playground programme in which balls were provided to students for free play, and the use of the multi-sports grounds was regulated in turns according to educational levels (Figure I).
FIGURE I. Organisation and distribution of the playground before the intervention

In accordance with this background, various actions were planned and carried out with the participation of university students, primary school pupils, school teaching staff and the research team. The approach, based on a socio-ecological conception of the playground (Graham et al., 2021), did not seek to intervene through adult-directed play, but rather to generate a semi-structured environment (through rules, provision of materials and delimitation of areas), which would allow pupils to develop independent play behaviour. The playground was divided into three zones: the white or rest area, the yellow or alternative recreational area and the blue or sports area. The three areas were made visible by marking the physical elements (lampposts, fences, ground…) of the school with these colours. The students, in coordination with the school’s Social Integration Technician1 established rules for the use of each area (e.g., the ban on playing with balls outside the sports area), The regulation was displayed and visible in the playground. In addition, in each of these spaces, corners were marked out where a variety of games, both passive and active, were offered and managed without teacher direction (Figure II and Table I). A space free of corners was set aside where pupils could enjoy less focused recreational activities and the appearance of the playground was altered with a few murals and other decorations. Turns for playing games were regulated for the different educational levels in some of the corners and teachers were trained and made aware of the gender inequalities that occur at breaktime.
FIGURE II. Organisation and distribution of the playground areas and their corners after the intervention

TABLE I. Description of playground areas and corners
Area |
Corners |
Description |
White or rest |
Chilling zone |
Area covered with benches, cushions, plants and other decorative elements. |
Painting Corner |
Space covered with hanging whiteboards and tables to draw on. |
|
Board Game Corner |
Covered space with tables and chairs and a trolley with board games that was brought out during break time. |
|
Sports mural |
Wall covered with posters of top athletes in sports traditionally typified for the opposite gender. |
|
Yellow or alternative recreation |
Drawings on the ground |
Concrete area with drawings of stripes, mazes, circuits, footprints… painted on the ground. |
Badge or caps corner |
Sand pit area in which caps were available. |
|
Slacklines & spider web corner |
Sand and tree area with rubber bands between trees and other free rubber bands provided during breaktime. |
|
Knots Corner |
A space with a book of knots graded by difficulty levels and cut nylon rope for practising knots. |
|
Skipping Corner |
Space where ropes were provided during breaktime in the playground. |
|
Balance and wheels corner |
Area with tyres fixed perpendicular to the ground and others not fixed. |
|
Cooperative physical challenge |
A space where every two weeks a laminated poster and the material necessary to overcome the challenge was brought out (Velázquez-Callado, 2016). |
|
Free |
The inner area of the yellow zone was left open with the intention of hosting unstructured recreational games such as chase games. |
|
Blue or sporty |
Datchball |
A multi-sport track with two fields drawn horizontally. |
Free sport |
Half multi-sports court with two horizontally movable goalposts for playing non-fixed sports. |
|
Colpbol or handball |
Half a multi-sports court with two horizontally movable goals for playing these sports. |
|
Basketball |
Baskets located at various points of the sports area. |
|
Table Tennis |
Tables on which mobile nets were placed and bats were provided. |
|
Dartboards |
Wall with targets drawn with different scores. |
|
Climbing wall/climbing |
Wall on one side of the building with about 10 meters of climbing wall and padded floor. |
Source: Compiled by the authors.
Teachers and pupils were involved in the gathering of information ten semi-structured interviews were conducted with teachers. In the selection of teachers for convenience and accessibility, criteria were applied to achieve a certain heterogeneity in the discussion. Therefore, eight women and two men between the ages of 30 and 56, with different years of professional experience and longevity in the school (from one academic year to more than ten), who had different areas of specialisation (Physical Education, Management Team, Tutors, Social Integration Technician and Psychopedagogical Guidance Team) and who taught at different educational levels (from 1st to 6th year of Primary Education) took part. Pupils completed different research instruments in a random selection process with the intention of involving pupils from all levels of education… On the one hand, 66 people from 1st to 6th grade completed the graphical-numerical scale from 1 to 3 (31 boys and 35 girls, M=9.06 years, DT=2.05). On the other hand, 15 girls and 10 boys from 1st to 6th grade of Primary Education drew a picture of their playground before (girls, M=8.5 years, DT=1.99; boys, M=7.9 years, DT=1.45) and after the intervention (girls, M=9.13 years, DT=2.17; boys, M=8.2 years, DT=1.48). The survey involved 98 subjects from 3rd to 6th grade of Primary Education (47 girls and 51 boys, M=10.01 years, DT=1.2). The selection and access to the participating teachers and pupils after the intervention was conditioned by the situation of confinement experienced from March 2020 onwards, resulting in a loss of participants in the collection of drawings and graphical-numerical scales before and after the intervention.
Interviews were conducted following recommendations of experts (e.g., Kvale and Brinkmann, 2009). A prior script designed by the research team was prepared with the intention of collecting the information that would allow the research objectives to be explored (Table II). To ensure rigour in the interviews, a pilot interview was conducted to fine-tune the script and familiarise the interviewer. The ten interviews ranged in length from 17 to 36 minutes and were audio-recorded.
TABLE II. Design of the script in relation to the study objectives: example of questions
Research Objective |
Scripted Questions |
1. To analyse the changes in recreational activities and interactions during break time following an intervention in a school playground from a gender perspective. |
Could you describe what a playground was like before the new changes were introduced: the games, activities, interactions…? Do you currently notice any differences between the most usual games or activities in boys and girls? If yes, which? |
2. To investigate satisfaction with the recreational provision and organisation of recreational activities after the intervention and possible differences according to the gender of the pupils |
How do pupils currently value the playground? |
Source: Compiled by the authors.
The drawings, the purpose of which was for pupils to freely represent their breaktime, are useful tools that were used in previous research on this problem (Alonso-Sanz, 2017). This instrument was designed by the research team, leaving a white space for the drawing itself and collecting data on gender, age, educational level and an acronym to identify the pupils. The numerical scale 1 to 3 was included in this instrument and was accompanied by a graphic representation with faces, with level 3 being the highest level of the scale and identified by a smiling face and 1 the lowest level symbolised by a sad face. With the application of the drawings and the scale, the aim was to investigate the beliefs of pupils in the 1st and 2nd years of Primary Education. The survey was designed ad hoc to assess the intervention itself. It was applied to students from 3rd to 6th grade of Primary Education. Among other matters, questions related to gender, age, educational level, as well as one single-choice question and four multiple-choice questions related to recreation in the playground were included (Table III).
TABLE III. Examples of questions asked in the survey
Question type |
Questions |
Simple choice |
My favourite area of the playground is…
|
Multiple choice |
On the playground… (you can tick two options)
|
Source: Compiled by the authors.
At the beginning of the 2019/2020 academic year, the project was presented to the management team and the school’s faculty, who expressed their interest and agreed to participate in the project. Following this, informed consent was given and collected from all families, ensuring anonymous and confidential processing and the voluntary participation of the students in the research. During the months of November and December 2019, the instruments were designed and applied to collect the drawings and scales of the pupils, which were handed out by the tutors in their classrooms (with prior explanation and training of the tutors). The intervention took place at the end of December 2019 and the beginning of January 2020. The post-intervention data gathering was carried out in April 2020, during the period of confinement, applying all the instruments (survey, scales, drawings and teacher interviews) with telematic tools. The surveys, scales and drawings were collected using Google Forms through emails sent to the pupils’ families. The teacher interviews were conducted through video calls, using the Zoom application (Figure III).
FIGURE III. Chronology of the research procedure

Source: Compiled by the authors.
The data collected from teachers and pupils were analysed in a process of triangulation of sources. The information from the teacher interviews was processed with Atlas.ti, version 8. We proceeded with a deep and simultaneous inductive analysis (Saldaña, 2015), with three coding cycles: open, axial and selective (Strauss and Corbin, 2016). The open coding was inductive and led to the identification of categories about playground games and the changes that emerged around them after the intervention. Axial coding established relationships between categories and facilitated their arrangement into groups of categories. For this purpose, a numerical key (2., 2.1., 2.1.1…) was used to rank the relationships between categories. Finally, selective coding refined the categories and inductively deepened some of them, resulting in the appearance of new categories, which were identified with the acronym X in the previous numerical key (e.g. 2.X. or 2.4.X) to maintain the rank and relational order of the analysis. The categories and their relationships are presented in the results (Figures IV, V and VI). The coding of the pupils’ drawings was inductive and the categories are shown in the results (Table IV). In addition, in all qualitative coding processes, Atlas.ti tools were used to generate networks and explore code-code and code-document co-occurrence. Data from the scales and the pupil’s survey were processed with SPSS version 28. Descriptive analyses of frequencies, percentages and means were carried out. Pearson’s X2 tests were applied to analyse the differences between the pupils’ preferred area and gender and the pupils’t-test to analyse the differences in the graphical-numerical scale before and after the intervention, calculating the size of the effect with Cohen’s formula.
FIGURE IV. Recreation before the intervention in the playground from a gender perspective

Source: Compiled by the authors.
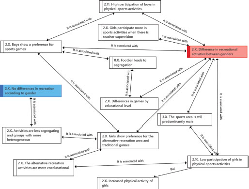
FIGURE V. Recreation after the intervention in the playground from a gender perspective

Source: Compiled by the authors.
FIGURE VI. Influence of intervention on elements that transmit gender stereotypes

Source: Compiled by the authors.
TABLE IV. Recreation represented by students before and after the intervention from a gender perspective
Activities |
Number of citations |
|||
Prior to the intervention, |
Post intervention. |
|||
Girls |
Boys |
Girls |
Boys |
|
Tyres |
0 |
0 |
7 |
3 |
Climbing |
0 |
0 |
5 |
3 |
Drawing on the ground |
0 |
0 |
6 |
2 |
Slacklines between trees |
0 |
0 |
4 |
1 |
Jumping activity |
2 |
0 |
3 |
0 |
Rest area |
0 |
0 |
1 |
2 |
Corporal expression |
0 |
0 |
2 |
1 |
Basketball |
1 |
0 |
1 |
1 |
Football |
2 |
3 |
2 |
0 |
Table tennis |
0 |
0 |
1 |
1 |
Prisonball |
0 |
0 |
0 |
1 |
Handball |
0 |
0 |
0 |
1 |
Swings |
0 |
0 |
1 |
0 |
Datchball |
0 |
0 |
0 |
1 |
Free sport |
0 |
0 |
0 |
1 |
Locomotor activities: tag, running… |
9 |
1 |
1 |
0 |
Presence (static characters) |
6 |
0 |
1 |
0 |
Skipping rope zone |
0 |
0 |
1 |
0 |
Having breakfast. |
0 |
1 |
0 |
0 |
Source: Compiled by the authors.
The interviews with teachers showed differences in the type of recreational activities chosen by girls and boys, with physical and sporting activities being less common among girls. However, despite this difference, teachers reported that female recreation after the intervention was more active, linking this to participation in games in the alternative recreational area and some sports, as illustrated below (Figures IV and V):
“Before the change … the girls, in general, what they used to do was to stand on the stairs talking, eating breakfast and at most walking around …”. (Therapeutic Pedagogy teacher).
“I have observed a greater activity and participation in other types of activity that girls did not used to have and which neither existed previously, as the only thing they did was either to walk around or sit down” (Therapeutic Pedagogy teacher).
“With the launch of the playground programme I have seen that all of this has become much more equal and it is fantastic to see how both boys and girls are playing team sports in what used to be an exclusively male preserve” (6th grade teacher).
However, sports activities were identified as the most segregating, even after the transformation. The yellow or alternative recreational area encouraged the formation of heterogeneous groups and mixed participation, although girls showed a greater preference for this area. This is how the teacher expresses it:
Before the change - “Boys more sports and girls more other types of games, but there wasn’t much difference either” (3rd grade teacher).
Before the change - “Spaces that were left for football, always boys, and that really caught my attention because in other schools where I have been there is more balance, but here the truth is that I haven’t seen any…. (1st grade teacher).
After the change - “The other area where there is the rope, the slackline, the tyres, where the traditional games are… well, I have seen that there is more balance between the participation of boys and girls now” (1st grade teacher).
Digging deeper into the alternative recreational area, there was some disagreement about the skipping rope games, which were perceived as a segregating activity predominantly carried out by girls:
“Skipping rope games are usually more for the girls” (Therapeutic Pedagogy teacher).
Likewise, there was a concerning issue for the teaching staff before and after the intervention: the segregation of students generated by football However, the teaching staff acknowledged that this concern was greater before the intervention. In fact, after the transformation of the playground, the day designated for playing football in the open sports area lost significance for the students. The following extracts justify these results:
“Football continues to be considered and played more by boys, but perhaps it is somewhat inevitable, but obviously children have more possibilities to engage in other types of games, and the girls as well - after changing the playground.” (Management Team).
“Footballs for all classes, those balls were only assigned to the boys, who were the ones who wanted to play football, some girls, but very few, were admitted into those groups, but not the majority of them. If a girl wanted to play, she was not well received because they said she didn’t play well enough or that they played better, and the rest of the spaces, where football was not played, were used by the rest of the students, (…) and they would walk around in areas like asking for permission to be there without disturbing the football activity.” (4th grade teacher).
“Furthermore, they had a specific day when they could use a space, which I believe was initially used more for football, but later they didn’t give that particular day so much importance, but rather they preferred to play datchball another day… it’s not something so concerning for them now.” (4th grade teacher).
Analysing the gender stereotypes manifested at break time, the interviews with teachers showed that the intervention had an impact on these (Figure VI), affecting three elements: the games and sports themselves (with greater female participation in active games); the grouping of pupils (with heterogeneous groups appearing more frequently); and the teachers themselves (more aware of the problem and more involved in break time). Despite the differences between pupils’ and students’ play preferences, the types of games and activities offered ensured the formation of more homogeneous groups, which was highlighted by the teachers:
“In the rest area (…) there are still a larger number of girls who come down to draw, colour… but it is true that in the other area where there were benches and cushions, it is true that there are now many boys (…) games such as the skipping rope have attracted many boys from my class, the wheel area has led to many mixed groups being there to talk quietly or play…” (5th grade teacher).
Likewise, the display of female or male athletes in stereotyped sports, located in the rest area, was positively valued by the teaching staff, as expressed by the following teacher:
“What surprised me the most was the posters at the entrance, the posters of sportswomen, … I thought it was great that this subject, which is a bit theoretical, has been put into practice and I have realised that sport can help a lot to break down these barriers” (2nd grade teacher).
In addition, the playground intervention also had an impact on teachers and their belief systems, raising awareness of the problem and engaging them in the need for change, which supported the development of equal opportunities for pupils in the playground. This is justified in the following quotations:
“It made me think and reflect on how we influence gender stereotypes in an unintentional way and at times when we think it is not happening” (4th grade teacher).
“In the end it is true that you are used to very similar playgrounds (…) and you give it the normality that you see, (…) so you don’t think in depth because it is true that there they are, always in that corner, or they are always playing football in the centre and they sort of make themselves the owners” (3rd grade teacher).
The teachers’ perspective on the types of play at breaktime was consistent with the results of the surveys and the students’ drawings (Table IV). Particularly in relation to the drawings, it could be appreciated how static poses were more frequently represented by the girls (six drawings), although their representation was reduced in the drawings after the transformation of the playground (one drawing). Furthermore, two male pupils also showed a preference for passive activities, depicting the rest area in their drawings or depicting themselves having breakfast at breaktime. Alternative play activities, such as tyres (seven representations), running games (especially before the change, nine representations), jumping activities (before and after the change, with two and three representations, respectively), drawings on the ground (six drawings) or tyres between trees (four drawings), among other activities, were most frequently drawn by female pupils. In contrast, the boys showed a greater preference for sporting activities, depicting a wide variety of sports in their drawings, such as football (four drawings), handball, prison ball or free sport (one drawing of each). This and other sports, such as basketball or tennis, were depicted by male and female pupils, while boys also depicted alternative activities, such as tyres (3 drawings), drawings on the ground (two depictions) or climbing (3 drawings).
According to these results, the surveys showed that the favourite activity of the girls was passive, specifically, walking and talking (42.5%, Table V). In the case of boys, the favourite activities were sports (32.3%). Within the framework of physical-sports activities, it seems relevant that non-sports games, with or without materials, showed more balanced proportions of female students (12.6% and 29.9%, respectively) and male students (14% and 25.8%, respectively).
TABLE V. The most common playground activities, answers to the multiple-choice question: “On the playground … (you can tick two options)”
Activities |
Gender |
|||
Girl |
Boy |
|||
n |
% |
n |
% |
|
Walking and chatting |
37 |
42.5 |
24 |
25.8 |
Rest |
2 |
2.3 |
2 |
2.2 |
Playing without materials (zombie, hide and seek…) |
26 |
29.9 |
24 |
25.8 |
Playing with materials (skipping ropes, board games, …) |
11 |
12.6 |
13 |
14 |
Playing sports (basketball, handball, prisonball, datchball…) |
8 |
9.2 |
30 |
32.3 |
Other |
3 |
3.4 |
0 |
0 |
Totals |
87 |
100 |
93 |
100 |
Note: n=number; %=percentage
Source: Compiled by the authors.
According to the findings from the interviews with the teaching staff, the surveys revealed that gender influenced the choice of the preferred area in the playground, χ²(2)=13.75, p=<.001. The preferred areas for girls were the alternative recreation area (n=22) and the rest area (n=12), whereas boys more frequently chose the sports area as their favourite (n=33, Figure VII).
FIGURE VII. Preferred playground areas based on the gender of pupils, responses to the simple choice question: “My favourite area in the playground is…”

Source: Compiled by the authors.
The analysis of the areas by type of activity and gender was consistent with the evidence of the drawings and interviews. The boys preferred the bottle caps corner (n=9), cooperative physical challenges (n=15, Table VI) and almost all the games in the sports area (Table VII). Female pupils were more attracted to the rest of the corners in the rest area than the male pupils (Table VIII), except for the chilling zone (21 girls and 19 boys), as well as other games such as skipping ropes (n=16), floor drawings (n=10), and climbing (n=24). The games that showed the greatest similarity between the number of girls and boys who frequented them were: (a) the chilling zone corner of the blue zone; (b) the knots, the wheels and balance, the elastic rubbers and spider web of the yellow zone; (c) the datchball and the dart boards in the sports area.
TABLE VI. The favourite corners and games in the alternative recreation area depending on the gender of pupils. Answers to the question: “In the yellow area or alternative leisure area, the games and activities in the playground that I like the most are… (you can tick two)”
Corner/Game |
Gender |
|||
Girl |
Boy |
|||
n |
% |
n |
% |
|
Drawings on the playpground floor |
10 |
13.3 |
5 |
6.3 |
Bottle caps corner |
0 |
0 |
9 |
11.3 |
Slackline & spider web corner |
5 |
6.7 |
5 |
6.3 |
Knots Corner |
2 |
2.7 |
3 |
3.8 |
Skipping Corner |
16 |
21.3 |
5 |
6.3 |
Balance and wheels corner |
36 |
48.0 |
37 |
46.3 |
Cooperative physical challenge |
3 |
4 |
15 |
18.8 |
None |
3 |
4 |
1 |
1.3 |
Totals |
75 |
100 |
80 |
100 |
Note: n=number; %=percentage; 28 female students and 29 male students marked two corners as favourites.
Source: Compiled by the authors.
TABLE VII. The favourite corners and games in the sports area, based on pupils’ gender. Answers to the question: “In the blue area or sports area, the games and activities in the playground that I like the most are… (you can tick two)”
Corner/Game |
Gender |
|||
Girl |
Boy |
|||
n |
% |
n |
% |
|
Datchball |
23 |
31.1 |
21 |
23.1 |
Free sport |
14 |
18.9 |
28 |
30.8 |
Colpbol or handball |
4 |
5.4 |
9 |
9.9 |
Basketball |
4 |
5.4 |
8 |
8.8 |
Table Tennis |
1 |
1.4 |
9 |
9.9 |
Climbing wall or climbing |
24 |
32.4 |
15 |
16.5 |
Dartboards |
1 |
1.4 |
1 |
1.1 |
None |
3 |
4.1 |
0 |
0 |
Totals |
74 |
100 |
91 |
100 |
Note: n=number; %=percentage; 27 female students and 40 male students marked two corners as favourites.
TABLE VIII. The favourite corners and games in the white area based on pupils’ gender, responses to the question: “In the white area or rest area, the games and activities in the playground that I like the most are… (you can tick two)”
Corner/Game |
Gender |
|||
Girl |
Boy |
|||
n |
% |
n |
% |
|
Chilling zone |
21 |
36.2 |
19 |
30.6 |
Painting Corner |
13 |
22.4 |
8 |
12.9 |
Board Game Corner |
22 |
37.9 |
19 |
30.6 |
None |
2 |
3.4 |
16 |
25.8 |
Totals |
58 |
100 |
62 |
100 |
Note: n=number; %=percentage; 11 female students and 11 male students marked two corners as favourites.
The changes significantly influenced the satisfaction with the playground, which was higher after the intervention (M=2.65, DT=0.59) compared to before (M=2.8, DT=0.40), as confirmed by the t test, t(65)=-2.09, p=.04. Applying Cohen’s formula, the effect size was moderate, d=.58. The t-test did not report significant differences in increased satisfaction based on student gender. Likewise, the findings of the interviews confirmed these results and the teachers declared to perceive their students happy and interested enjoying the new dynamics of the playground (14 citations):
“Well, they rate it from 1 to 10, and it’s a 10. I know this personally because they have told me that they are extremely happy and they are looking forward to finishing some activities so they can participate in all of them” (1st grade teacher).
The first objective of this work was to analyse the changes in the activities and interactions that arose in recreation during breaktime after the intervention from a gender perspective. Regardless of the source of information (teachers or students) and the instrument (drawings or surveys), the results demonstrated how the girls showed a greater preference for the rest area and more passive recreational activities, such as walking and talking; while the boys presented a greater inclination towards more active games, especially those included in the sports games area and some of the alternative recreational areas, such as bottle caps or cooperative physical challenges. This dual perception of recreation was found before and after the change in the playground. These results contribute to reinforce the trend found in multiple studies reflecting that during breaktime girls show lower levels of physical activity (Méndez-Giménez, 2020; Ridgers et al., 2011; Suga et al., 2021), even after intervention in the playground (Baquet et al., 2018). Along the same lines, the findings are consistent with those obtained in other studies (Massey et al., 2018; Graham et al., 2021), showing how the type of play acts as a dividing element, which divides groups of pupils, with girls being more likely to develop more sedentary behaviours and preferring areas that are more social and boys being more likely to prefer active games and more sporty areas.
However, the results found that the active recreation of female pupils and some passive recreational habits of male pupils were altered after the intervention. According to the pupils’ drawings and the teachers’ statements, the bipolarity of a breaktime in which the boys mostly played team sports and ball game sports and the girls often engaged in more passive types of activities or locomotor games of jumping or running, was less pronounced after the intervention in the playground. Despite the girls’ preference for more passive games, which was justified in the interviews, drawings and surveys, the results showed that the intervention succeeded in increasing the participation of female pupils in active games, in addition, the number of games in which both boys and girls participated was found to be greater. These findings contrast with those obtained by Castillo-Rodríguez et al. (2018), whose intervention, related to the redistribution of space and the provision of activities in those spaces, led to an expansion and diversification of active recreation chosen by girls. However, it resulted in a reduction in the number of games chosen by boys, with football being the most practiced activity (around 60% of boys). In contrast, the results are consistent with the study by Graham et al. (2021), where a social-ecologically oriented intervention, which addressed both active and passive recreation, diversified the number of activities played by pupils. Regarding this topic, the pupils’ drawings and surveys, as well as interviews with teachers, found that the introduction of certain sports games, such as datchball or climbing, and some games included in the alternative recreation area, such as playground drawings, skipping rope games, or balance games on tyres, were responsible for the increase in active recreation among girls. In addition, the surveys showed how the chilling zone or board games contributed to the boys’ finding spaces for passive recreation in the dynamics of the playground. The increase in the participation of girls in more active playful dynamics was reflected in other interventions such as those of Castillo-Rodríguez et al. (2018), Graham et al. (2021) or Massey et al. (2018). In line with the work of Graham et al. (2021), the findings of this research reinforced that the climbing areas, such as climbing walls or areas with ropes or tyres, contributed to increased levels of physical activity in girls, and may minimise the consequences of hegemonic masculinity in a space dominated by mostly male sports grounds (Amholt et al., 2022; Salas and Vidal-Conti, 2020; Spears, 2020).
In accordance with this reorganisation and shared offer of playground games, the results found that certain sports activities, such as datchball, and several of the alternative recreational games hosted a more balanced number of girls and boys, most notably the tyre balancing area and the knots corner. Likewise, board games and the chilling zone generated spaces for shared play between pupils in the rest area. Although the results of the surveys and the drawings reflected that both female and male pupils used these spaces, it is not possible to assert that these games were played with mixed groups. However, the results of the teacher interviews complemented this information, identifying a greater number of games played with heterogeneous groups after the change in the playground. The findings are in line with that obtained by Gil-Madrona et al. (2014), who showed that at recess girls and boys only sometimes shared play, as well as linking to previously discussed arguments, such as the gender separation that can be caused by the games themselves (e.g., Massey et al., 2018; Graham et al., 2021; Luis et al., 2020). This fact reinforces the idea that the types of groupings and games generated, and both elements put in relation to one another, can contribute to the transmission of gender stereotypes at breaktime (Boyle et al., 2003), at the same time they may favour non-egalitarian relationships (Bobby and Yoyok, 2023; Gil-Madrona et al., 2014). Therefore, considering that the playground and playing games are social spaces in which pupils freely express their identity and values, thereby building gender through their relationships (Spears, 2020), there is a growing interest in promoting positive interactions and a shared play at breaktime, in order to teach and learn to live together with equal gender opportunities (Salas and Vidal-Conti, 2020).
In the opposite perspective, the findings suggest that there are certain segregating games that may favour the reproduction of hegemonic models, such as playground drawings, the painting corner or, as already analysed, sports ball games. In particular, the traditional games in the alternative recreation area deserve special attention, which, according to the results of this study, may act in a segregating manner. Surveys and drawings of the students showed that bottle caps were played only by boys and the skipping ropes were a predominantly female activity. Despite the coeducational advances in the dynamics of traditional games, the sexist cultural heritage and gender-typed practice was maintained during breaktime in the context of the study, which gives rise to the debate on the possible use of these games in the playground as positive discrimination strategies for the promotion of recreation between girls or boys (Trigueros, 2009).
Likewise, the fact that some of these games still reflect gender-related beliefs even after the intervention emphasises the need to act on the recreational activities of both girls and boys in the school playground from systemic perspectives, considering intrapersonal, interpersonal, environmental, and political-organisational factors, with multilevel interventions that alter pupils’ behaviour in the long term (Graham et al., 2022; Salas, 2022). Future developments of this or other interventions in Primary Education must place emphasis on an architecture of space and a provision of more coeducational resources based, among other components, on existing government supports and programmes, such as those reflected by Saldaña (2020) in Barcelona, Bilbao or Madrid that have driven multiple transformations; but they must also attend to the gender ideology of the educational community (families, teachers and students), whose transformation can be another support for the achievement of more lasting changes during playtime, which have an impact on the physical, psychological and social health of students (Méndez-Giménez, 2020; Salas, 2022), providing opportunities for joint and healthier play to girls and boys (Bobby and Yoyok, 2023). In this line, the formative and sensitising inclusion of pupils in the design of school playgrounds, for the application of learning about playground situations and the development of social and citizenship skills, is a recommended co-educational strategy (Salas and Vidal-Conti, 2020) that can contribute to minimising gender stereotypes in the recreational activities (active and passive) that take place in playgrounds. In fact, some previous interventions that have included pupils obtained positive results on coexistence and the promotion of physical activity in other contexts (Castillo-Rodríguez et al., 2018; Méndez-Giménez and Pasallá-Manteca, 2018; Saldaña, 2020).
In relation to the second study objective, to investigate satisfaction with the recreational provision and organisation of the playground after the intervention according to pupils’ gender, it was found that the transformation of the playground significantly increased pupil satisfaction, as recorded in the graphic-numerical scales and endorsed by the teachers. Furthermore, the fact that no significant differences were found according to gender shows that the changes contributed to the overall well-being of pupils and that the attention and regulation of recreation (both active and passive) could be a positive response to the tastes and interests of all pupils. These results were consistent with what was found in studies such as that of Méndez-Giménez and Pasallá-Manteca (2018) or Castillo-Rodríguez et al. (2018), that showed a positive assessment of interventions in the playground, without differences depending on gender.
This study had the limitation of the confinement situation as of March 2020, which made it difficult to carry out a longitudinal follow-up of the changes implemented in the playground, as well as making it impossible to collect the information in person, resulting in a loss of participants in the study. These limitations outline future lines of research, such as long-term monitoring of recreational activities in this context in order to find out the evolution of the pupils’ recreational practices during school breaks. Furthermore, according to a systemic perspective, it would be of interest to understand the perceptions of other stakeholders, considering the training and awareness of families towards a gender perspective as a determining factor within a macrosystem with direct implications on the behaviours of primary school pupils during playtime (Salas, 2022).
Regarding the first study objective, to analyse the changes that emerged in recreational activities during playtime after an intervention on a school playground from a gender perspective, it was found that the intervention on the playground altered the recreational habits of the pupils. According to teacher interviews, gender differences were reduced, increasing the opportunities for recreation of girls and minority groups of boys. However, all the sources and techniques found differences in the recreational activities of girls and boys, both before and after intervening in the playground, showing boys to be more active and more inclined to use the sports areas and the girls more passive and more inclined to use rest or alternative recreational areas. The surveys and drawings reported games that reproduce the traditional segregationist model as: (a) most of the sports games, played more by boys, with the exception of climbing with a higher presence of girls; (b) most of the games in the rest and alternative zone, played more by girls, with the exception of cooperative physical challenges and bottle caps which had a higher presence of boys. However, this study provided valuable data for teaching teams and educational administrations in the future design of more coeducational playground spaces. It identified certain shared active recreational activities, such as datchball or balance zones with tyres, and passive activities, such as the chilling zone or board games.
In relation to the second objective of the study, to investigate satisfaction with the playground intervention and possible differences according to pupils’ gender, the results of the interviews and the graphic-numerical scales showed that there was a significant increase in appreciation of the playground regardless of pupils’ gender. Accordingly, it can be argued that, in spite of altering the dynamics of the students’ use of the playground, the development of this intervention, in addition to generating greater recreational opportunities for everyone, was perceived in a positive sense by the participants in this work. In line with these findings, the results support the development of future interventions in this context and encourage attention to breaktime to promote pupils’ well-being in other contexts.
This project was partially funded by the Vice-Rectorate of Quality of the Complutense University of Madrid: Teaching Innovation Project No. 219 of the 2019/2020 call.
Alonso-Sanz, A. (2017). Escuelas: espacios equivocados frente a los deseados por escolares. Revista Electrónica “Actualidades Investigativas En Educación”, 17(3), 1–33. https://doi.org/10.15517/aie.v17i3.29824
Amholt, T.T., Pawlowski, C.S., Jespersen, J.F., & Schipperijn, J. (2022). Investigating the use of playgrounds by tweens: a systematic observation study. International Journal of Play, 11(4), 363–381. https://doi.org/10.1080/21594937.2022.2136468
Baquet, G., Aucouturier, J., Gamelin, F.X., & Berthoin, S. (2018). Longitudinal Follow-Up of Physical activity During School Recess: Impact of Playground Markings. Frontiers in Public Health, 6, 283. https://doi.org/10.3389/fpubh.2018.00283
Bobby, J.F., & Yoyok, T. (2023). Child-friendly school: female students’ strategies for equality in accessibility of school playground. Journal of Asian Architecture and Building Engineering, 22(4), 2047–2057. https://doi.org/10.1080/13467581.2022.2153061
Boyle, D.E., Marshall, N.L., y Robeson, W.W. (2003). Fourth-grade girls and boys on the playground. American Behavioral Scientist, 46(10), 1326–1345. https://doi.org/10.1177/0002764203046010004
Castillo-Rodríguez, G., Picazo, C.C., y Gil-Madrona, P. (2018). Dinamización del recreo como resolución de conflictos y participación en actividades físico-deportivas. Revista Electrónica Educare, 22(2), 1–22. https://doi.org/10.15359/ree.22-2.14
Gil-Madrona, P., Cachón-Zagalaz, J., Díaz-Suárez, A., & Valdivia-Moral, P. (2014). Las niñas también quieren jugar: la participación conjunta de niños y niñas en actividades físicas no organizadas en el contexto escolar. Movimento, 20(1), 103–124. https://doi.org/10.22456/1982-8918.38070
Graham, M., Dixon, K., Azevedo, L.B., Wright, M.D., & Innerd, A. (2022). A socio-ecological examination of the primary school playground: Primary school pupil and staff perceived barriers and facilitators to a physically active playground during break and lunch-times. PLoS ONE, 17(2), e0261812. https://doi.org/10.1371/journal.pone.0261812
Graham, M., Wright, M., Azevedo, L.B., Macpherson, T., Jones, D., & Innerd, A. (2021). The school playground environment as a driver of primary school children’s physical activity behaviour: A direct observation case study. Journal of Sports Sciences, 39(20), 2266–2278. https://doi.org/10.1080/02640414.2021.1928423
Kvale, S. y Brinkmann, S. (2009). InterViews: Learning the Craft of Qualitative Research Interviewing. SAGE.
Luis, M.I., Torre, T., Escolar-Llamazares, M.C., Ruiz, E., Huelmo, J., Palmero, C., & Jiménez, A. (2020). Influencia del género en la aceptación o rechazo entre iguales en el recreo. Revista de Educación, 387, 89–115. https://doi.org/10.4438/1988-592X-RE-2020-387-440
Massey, W., Ku, B., y Stellino, M.B. (2018). Observations of playground play during elementary school recess. BMC Research Notes, 11, 755. https://doi.org/10.1186/s13104-018-3861-0
Méndez-Giménez, A. (2020). Beneficios físicos, intrapersonales e interpersonales de las intervenciones en el patio de recreo en educación primaria. SPORT TK: Revista Euroamericana de Ciencias del Deporte, 9(2), 47–58. https://doi.org/10.6018/sportk.431111
Méndez-Giménez, A., & Pasallá-Manteca, M. (2018). Disfrute y motivación en un programa de recreos activos. Apunts: Educación física y deportes, 134(4), 55–68. https://doi.org/10.5672/apunts.2014-0983.es.(2018/4).134.04
Pawlowski, C.S., Ergler, C., Tjørnhøj-thomsen, T., Schipperijn, J., y Troelsen, J. (2014). ‘Like a soccer camp for boys.’ A qualitative exploration of gendered activity patterns in children’s self-organized play during school recess. European Physical Education Review, 21(3), 275–291. https://doi.org/10.1177/1356336X14561533
Ridgers, N.D., Carter, L.M., Stratton, G., & McKenzie, T.L. (2011). Examining children’s physical activity and play behaviors during school playtime over time. Health Education Research, 26(4), 586–595. https://doi.org/10.1093/her/cyr014
Salas, M.I. (2022). El patio una oportunidad para incrementar la actividad física y mejorar la convivencia (Tesis Doctoral). Universitat de les Illes Balears. https://dspace.uib.es/xmlui/handle/11201/159804
Salas, M.I. , & Vidal-Conti, J. (2020). Orientaciones para crear patios activos en los centros escolares. Retos. Nuevas Tendencias en Educación física, Deportes y Recreación, 38, 745–753. https://doi.org/10.47197/retos.v38i38.73038
Saldaña, D. (2020). El espacio como agente coeducador. Participación y transformación feminista de patios escolares en Santa Coloma de Gramenet (Tesis Doctoral). Universitat Autònoma de Barcelona. https://ddd.uab.cat/record/243496
Saldaña, J. (2015). The coding manual for qualitative research. SAGE.
Spears, G. (2020). Breaking the gender binary: using fairytales to transform playground possibilities for year 3 girls. Education, 49(6), 674–687. https://doi.org/10.1080/03004279.2020.1767673
Strauss, A., & Corbin, J. (2016). Bases de la investigación cualitativa: Técnicas y procedimientos para desarrollar la teoría fundamentada. Editorial Universidad de Antioquía.
Suga, A.C., Silva, A.A., Brey, J.R., Henrique, P., y Rodríguez-Añez, C.R. (2021). Effects of interventions for promoting physical activity during recess in elementary schools: a systematic review. Jornal de Pediatria, 97(6), 585–594. https://doi.org/10.1016/j.jped.2021.02.005
Trigueros, C. (2009). El juego tradicional en la escuela del siglo XXI. En F. Navarro y C. Trigueros. Investigación y juego motor en España (pp.243–272). Edicions de la Universitat de Lleida.
Velázquez-Callado, C. (2016). Desafíos físicos cooperativos: relato de una experiencia. Tándem. Didáctica de la Educación Física, 53, 54–59.
Contact address: Jorge Agustín Zapatero Ayuso. Complutense University of Madrid. Faculty of Education, Department of Didactics of Languages, Arts and Physical Education. C/ Rector Royo Villanova 1, 28040, Madrid, España. E-mail: jzapater@ucm.es
__________________
1 Professional responsible for the development of social skills and the independence of pupils at risk in the educational centre, intervening with the children, their families, the teaching staff and other possible social stakeholders involved.