Medición de la importancia del liderazgo pedagógico de acuerdo con la percepción de los evaluadores1
Measuring the importance of pedagogical leadership
according to the stakeholders’ perception
DOI:10.4438/1988-592X-RE-2021-394-500
Raúl González-Fernández
Ernesto López-Gómez
Universidad Nacional de Educación a Distancia (UNED)
Buratin Khampirat
Universidad Nacional de Educación a Distancia (UNED)
Samuel Gento
Universidad Nacional de Educación a Distancia (UNED)
Resumen
Existen numerosos estudios sobre liderazgo pedagógico, pero falta un instrumento para medir el liderazgo pedagógico en función de las características contextuales y culturales del sistema educativo español. Los propósitos de este estudio fueron examinar la estructura factorial de la Escala de Liderazgo Pedagógico (PLEADS) entre grupos de directores, miembros del equipo directivo y profesorado; y estudiar el efecto de los tipos de evaluadores y evaluados sobre la determinación de la importancia de liderazgo. Este estudio recopiló datos de 2.107 evaluadores, el 62.32% eran mujeres y el 37.64% eran hombres (0.04% no contestó). Evaluaron la importancia del liderazgo pedagógico para 729 directores, 330 otros miembros del equipo directivo y 1.048 maestros. Se realiza un análisis factorial confirmatorio multigrupo para probar la invariancia de la estructura factorial. Se emplearon análisis de regresión lineal múltiple para evaluar la influencia del tipo de evaluador y líder en la puntuación de liderazgo. Los resultados respaldaron que PLEADS se puede aplicar bien a la evaluación de la percepción de la importancia del liderazgo pedagógico por parte de las partes interesadas y se pueden hacer comparaciones entre grupos de medias en el PLEADS. Estos hallazgos evidencian la validez, confiabilidad e invarianza de la PLEADS en España, confirmando que se puede aplicar en otros países.
Palabras clave: Liderazgo pedagógico, partes interesadas, análisis factorial confirmatorio, invarianza de medición, comparación entre grupo, contexto español.
Abstract
There are numerous studies on pedagogical leadership, but there is a lack of instruments for measuring pedagogical leadership based on the contextual and cultural characteristics of the Spanish educational system. The purposes of this study were to examine the factor structure of the Pedagogical Leadership Scale (PLEADS), to test the measurement invariance properties of the factor structure of the PLEADS across groups of principals, directing team members, and teachers; and to study the effect of the types of assessors and assesses on the determination of the importance of leadership. This study collected data from 2,107 stakeholders. Of these, 62.32% were females, and 37.64% were males (0.04% didn´t answer). The stakeholders assessed the importance of pedagogical leadership for 729 principals, 330 other directing team members, and 1,048 teachers. Multigroup confirmatory factorial analysis is performed to test the invariance of the factor structure. Multiple linear regression analyses were employed to assess the influence of the type of leader and stakeholder on the leadership score. Participants assessed pedagogical leadership of the three groups using a single factor structure. The results supported that PLEADS can be well applied to assess the perception of the importance of pedagogical leadership by stakeholders, and cross-group comparisons of the PLEADS can be made. These findings provide evidence of the validity, reliability, and invariance of the PLEADS in Spain, confirming that it can be applied in other countries.
Key words: Pedagogical leadership, stakeholder perspective, confirmatory factor analysis, measurement invariance, psychometrics, Spanish context.
Introducción
El liderazgo educativo juega un papel fundamental en el éxito del desarrollo sostenible de un sistema educativo de calidad y en los resultados del aprendizaje de los estudiantes (Bush, 2015; Hallinger, 2019). Cada proceso estratégico de mejora escolar es una tarea compleja (Duke et al., 2013; Holmes et al., 2013), que exige un liderazgo muy eficaz y talentoso que sea capaz de comunicar las necesidades y abordar los problemas escolares con prontitud y de la forma más adecuada (Abbas y Asghar, 2010). El liderazgo educativo efectivo es, por tanto, una política global, porque es la base para determinar con fuerza la dirección y el éxito de la sociedad, tanto en el nivel micro de las escuelas y comunidades como en el nivel más amplio (OCDE, 2013; Vaillant, 2015).
Dado que el rendimiento de los estudiantes en el siglo XXI tiene diversas dimensiones, las organizaciones educativas eficaces para el crecimiento sostenible deben estar relacionadas con diversos comportamientos de liderazgo con alta responsabilidad y específicos de cada área, para alcanzar objetivos y resultados (Male y Palaiologou, 2013). El “liderazgo pedagógico” es, por tanto, esencial en la mejora del sistema educativo (Gergen y Hersted, 2016) para lograr el desarrollo efectivo del aprendizaje y la enseñanza desde dentro de la organización. La misión de un líder pedagógico permitirá que el profesorado se implique más en el trabajo por objetivos comunes, relacionados con la mejora de la calidad de la enseñanza y los procesos de aprendizaje de los estudiantes (Shaked y Schechter, 2016). Esto resalta la particularidad del liderazgo que demuestra el proceso de influencia intencional para lograr los resultados esperados manejando e inspirando a otros (González-Fernández et al., 2016; Hallinger y Heck, 2010; López-Gómez y González-Fernández, 2018).
Puesto que el liderazgo pedagógico tiene varias acciones formales (Bush, 2016; Pont, Nusche, y Hopkins, 2008) utilizadas para realizar tareas complejas (Holmes et al., 2013) que deben adaptarse a las diferentes necesidades y limitaciones de cada contexto escolar (Hallinger, 2016), los líderes formales (p. ej., los directores) no pueden liderar por sí solos en una época con altos niveles de exigencia y responsabilidad (Gunter et al., 2013; Spillane, 2005). La eficacia organizativa en el desafiante entorno de las instituciones educativas requiere la integración de una variedad de habilidades desde diferentes perspectivas y áreas de experiencia, así como la destreza para gestionar una variedad de grupos de partes interesadas (Gunter et al., 2013; Vilkinas, 2009). Por tanto, los roles del liderazgo pedagógico deben desarrollarse como una responsabilidad compartida a partir de la colaboración entre los líderes representativos a diferentes niveles en el trabajo en equipo de cada rol y el liderazgo distribuido (Bush y Glover, 2014; Tian et al., 2015), como el director (Day et al., 2010), otros miembros del equipo directivo o los líderes intermedios (Harris et al., 2019) y el docente (Wenner y Campbell, 2016).
En el contexto de España, aunque existen numerosas investigaciones relevantes sobre el liderazgo pedagógico (Bolívar et al., 2013), todavía hay limitaciones, especialmente en dos áreas importantes. En primer lugar, se carece de instrumentos para medir las prácticas y comportamientos del liderazgo pedagógico que hayan sido desarrollados en base a las características contextuales y culturales y a los valores subyacentes de los líderes del sistema educativo español. En segundo lugar, la mayoría de los cuestionarios utilizados en el país fueron adaptados de instrumentos de medición existentes en otros contextos (p. ej., Álvarez et al., 2018; Bolívar et al., 2017; García-Garnica, 2016; López-Zafra et al., 2012; Pérez-García et al., 2018). Por ello, Gento (2002) desarrolló un conjunto de dimensiones y un cuestionario para medir el liderazgo pedagógico basado en las teorías relevantes y estudios previos que es más apropiado para el contexto y la cultura de las organizaciones educativas en España. Este instrumento consta de ocho dimensiones que abarcan aspectos del liderazgo en el contexto de las organizaciones educativas españolas, a saber, las dimensiones carismática, emocional, anticipadora, profesional, participativa, cultural, formativa y administrativa (Gento et al., 2015).
La revisión de la literatura realizada por Antoniou y Lu (2017) mostró que se han propuesto numerosos marcos conceptuales e indicadores de las funciones del liderazgo pedagógico, incluyendo avances metodológicos sobre el desarrollo y la validación de instrumentos (p. ej., el análisis multinivel de McCarley et al. (2016), el análisis factorial confirmatorio (CFA) de Antoniou y Lu (2017) y Oterkiil y Ertesvåg (2014), y el análisis de invarianza de Hallinger y Lee (2014)). Sin embargo, la limitación encontrada es que el número de estudios que prueban las propiedades de medición del liderazgo pedagógico percibido en líderes distribuidos es limitado.
Para explorar las competencias de liderazgo pedagógico es importante contar con un instrumento de medición fiable, válido y reconocido. Por lo tanto, probar la fiabilidad y la validez de los instrumentos de encuesta es una técnica significativa en el primer paso para evaluar la calidad de un instrumento y reducir los errores de medición (Carmines y Zeller, 1979; Pop y Khampirat, 2019). Además, es de suma importancia comprender la calidad de los instrumentos que miden a los líderes en todas las etapas del proceso educativo según las percepciones de los interesados y los resultados de la invarianza de la medición de la escala. Los hallazgos pueden proporcionar información a los administradores, responsables políticos, los profesores y los educadores que se puede utilizarse en el diseño de los procesos de contratación y en la formación en el liderazgo pedagógico, al enfocar las intervenciones en la mejora de la calidad de las habilidades de liderazgo y en la construcción de un liderazgo potencial para el desarrollo sostenible (Pont, Nusche y Moorman, 2008). Los líderes pedagógicos que poseen sólidas competencias de liderazgo utilizan en mayor medida estrategias de liderazgo eficaces en sus funciones, a la vez que crean métodos para lograr altos niveles de aprendizaje y calidad de la enseñanza (Male y Palaiologou, 2013; Wang et al., 2016). Además, dado que el proceso para determinar la importancia de los indicadores de evaluación del líder por parte de las partes interesadas es importante, esta investigación también presentará un enfoque sistemático para evaluar el liderazgo pedagógico.
Objetivos del estudio
Los objetivos de este estudio fueron (1) examinar la estructura factorial del PLEADS; (2) probar las propiedades de invarianza de la medición de la estructura factorial del PLEADS entre grupos de directores, otros miembros del equipo directivo y profesores; y (3) estudiar el efecto de los tipos de evaluadores y evaluados en la determinación de la importancia del liderazgo.
Método
Participantes
Según el concepto de evaluador múltiple de la evaluación 360 grados (Eichinger y Lombardo, 2003), la importancia del liderazgo debe ser evaluada por las partes interesadas que hayan tenido experiencia con el líder. Los participantes en el estudio fueron representativos de la población objetivo, ya que procedían de 18 regiones de España que (a) estaban distribuidas geográficamente en las principales regiones de España; (b) representaban diferentes tipos de escuelas; y (c) había varios interesados que procedían de diversos entornos demográficos.
Este estudio recogió datos de 2.107 evaluadores que eran partes interesadas y tenían experiencia como líderes. De ellos, el 62,32% eran mujeres y el 37,64% eran hombres (0.04% no respondió). La mayoría de las partes interesadas eran profesores (1.149, 54,53%), alumnos (309, 14,67%), directores (273, 12,96%) y madres/padres de alumnos (216, 10,25%). Evaluaron la importancia del liderazgo pedagógico de 729 directores, 330 pertenencientes a otros miembros del equipo directivo y 1.048 profesores que trabajan en centros educativos públicos (1.705, 80,92%), concertados (336, 15,95%) y privados (60, 2,85%) de España. Los perfiles demográficos tanto de los evaluados como de los evaluadores se muestran en la TABLA I.
TABLA I. Antecedentes demográficos de evaluados y evaluadores.
|
Demográficos |
Tipo de Líder |
|||||||
|
Directores |
Otros miembros del equipo directico |
Profesores |
Total |
|||||
|
N |
% |
N |
% |
N |
% |
N |
% |
|
|
Líderes (Evaluados) |
729 |
34.60 |
330 |
15.66 |
1,048 |
49.74 |
2,107 |
100.00 |
|
Tipo de centro |
||||||||
|
Públicos |
599 |
82.17 |
241 |
73.03 |
865 |
82.54 |
1,705 |
80.92 |
|
Concertados |
106 |
14.54 |
72 |
21.82 |
158 |
15.08 |
336 |
15.95 |
|
Privados |
24 |
3.29 |
15 |
4.55 |
21 |
2.00 |
60 |
2.85 |
|
No contesta |
- |
- |
2 |
0.61 |
4 |
0.38 |
6 |
0.28 |
|
Total |
729 |
100.00 |
330 |
100.00 |
1,048 |
100.00 |
2,107 |
100.00 |
|
Partes interesadas (Evaluadores) |
||||||||
|
Género |
||||||||
|
Mujer |
439 |
60.22 |
204 |
61.82 |
670 |
63.99 |
1,313 |
62.35 |
|
Hombre |
290 |
39.78 |
126 |
38.18 |
377 |
36.01 |
793 |
37.65 |
|
No contesta |
- |
- |
- |
- |
1 |
0.10 |
1 |
0.05 |
|
Total |
729 |
100.00 |
330 |
100.00 |
1,048 |
100.00 |
2,107 |
100.00 |
|
Posición |
||||||||
|
Estudiante |
99 |
13.58 |
46 |
13.94 |
164 |
15.65 |
309 |
14.67 |
|
Profesor |
343 |
47.05 |
157 |
47.58 |
649 |
61.93 |
1,149 |
54.53 |
|
Director |
140 |
19.20 |
36 |
10.91 |
97 |
9.26 |
273 |
12.96 |
|
Madre/padre de alumno |
113 |
15.50 |
21 |
6.36 |
82 |
7.82 |
216 |
10.25 |
|
Inspector |
2 |
0.27 |
4 |
1.21 |
3 |
0.29 |
9 |
0.43 |
|
Formador de profesores |
4 |
0.55 |
13 |
3.94 |
14 |
1.34 |
31 |
1.47 |
|
Otros |
17 |
2.33 |
48 |
14.55 |
36 |
3.44 |
101 |
4.79 |
|
No contesta |
11 |
1.51 |
5 |
1.52 |
3 |
0.29 |
19 |
0.90 |
|
Total |
729 |
100.00 |
330 |
100.00 |
1,048 |
100.00 |
2,107 |
100.00 |
Medidas
El cuestionario que se utilizó para medir la importancia del liderazgo pedagógico fue desarrollado por Gento et al. (2015) sobre la base de antecedentes teóricos y datos empíricos relativos a la calidad del liderazgo pedagógico. El cuestionario constaba de ocho dimensiones, como se muestra en la TABLA II. Cada dimensión estaba formada por 10 ítems y la puntuación se realizó en una escala de valoración de 9 puntos, donde “1” significa “nada importante” y “9” significa “muy importante” (Gento et al., 2015; González-Fernández et al., 2016). Los valores de alfa (α) de Cronbach de las escalas oscilaron entre .85 y .94 (TABLA III), lo que supuso un valor entre bueno y excelente en términos de consistencia interna para todos los grupos (Nunnally, 1978).
TABLA II. Dimensiones del instrumento de liderazgo pedagógico y su significado
|
Dimensiones |
Significado |
|
|
1 |
Carismática |
El líder (de manera individual o un equipo) resulta suficientemente atractivo a nivel personal para que otras personas se encuentren cómodas de estar con él, y es lo suficientemente accesible como para que los demás se sientan seguros de tener una relación profesional cercana. |
|
2 |
Emocional |
Un líder debe tratar a todas las personas de la institución educativa o relacionadas con ella con la mayor amabilidad, consideración y reconocimiento y, al mismo tiempo, ser consciente de la dignidad de cada persona y mostrar estima y aprecio por todas ellas. |
|
3 |
Anticipadora |
Capacidad para predecir las estrategias y actividades más adecuadas para resolver retos o problemas futuros. También supondrá prever las posibles consecuencias o efectos que puedan derivarse de las soluciones o decisiones a implementar. |
|
4 |
Profesional |
Un líder debe dar el impulso para que la institución o entidad y sus miembros alcancen la mayor calidad educativa posible. |
|
5 |
Participativa |
La mejor manera de animar a los individuos y a los grupos a realizar un trabajo inteligente y en colaboración es motivarlos para que ofrezcan su esfuerzo cooperativo en los proyectos con los que se comprometen y para que participen en el proceso de toma de decisiones en todas las fases. Los datos empíricos recogidos demuestran, en general, que en las escuelas de calidad todos los miembros de la institución trabajan juntos y que su calidad aumenta si el sistema educativo actúa de forma coordinada con las instituciones educativas. |
|
6 |
Cultural |
Los líderes deben promover la consolidación de la cultura particular o el perfil cultural específico de la institución. Por lo tanto, los líderes pedagógicos deben actuar con el compromiso necesario para aclarar, consolidar, defender y difundir el perfil cultural de la institución educativa. |
|
7 |
Formativa |
Los líderes deben responsabilizarse de su propia formación y capacitación continua, y promover la formación continua de las personas que trabajan con ellos. El planteamiento básico de esta dimensión de liderazgo debe ser, pues, la promoción de la formación profesional personal y el estímulo a la obtención de las mejores calificaciones para llevar a cabo las tareas necesarias para mejorar la calidad de la educación y de la institución. |
|
8 |
Administrativa |
Para lograr instituciones de verdadera calidad, las actividades burocráticas deben reducirse al mínimo o, al menos, pasar a un segundo plano respecto a las preocupaciones educativas. Estas actividades no pueden ser eliminadas totalmente, pero es conveniente simplificarlas y que no eclipsen el objetivo fundamental de lograr instituciones educativas de calidad. |
Fuente: Gento et al. (2015).
Procedimiento
La recogida de datos se realizó en España, en varias fases desde junio de 2015 hasta octubre de 2018. Se pidió a los participantes que respondieran voluntariamente al cuestionario en papel, pudiendo retirarse del estudio en cualquier momento. Además, se les informó formalmente que sus respuestas serían confidenciales y anónimas. Se recibieron un total de 2.184 cuestionarios cumplimentados. Tras investigar y verificar la calidad de todas las respuestas, de las 2.184 se excluyeron 77 por faltar más del 10% de los datos. Por lo tanto, en este estudio se utilizaron 2.107 cuestionarios.
Los criterios de inclusión fueron las partes interesadas como evaluadores que estaban dispuestas a participar en la encuesta. Los criterios de exclusión fueron las partes interesadas (a saber, estudiante, profesor, director, madre/padre de estudiante, inspector/supervisor escolar, formador de profesores) que no estaban de acuerdo en participar en el estudio o que devolvieron cuestionarios incompletos, con más del 10% de valores perdidos para una variable en particular.
Análisis de datos
Los estadísticos descriptivos y los coeficientes alfa de Cronbach (α) se calcularon con el SPSS versión 18.0. Se utilizó el análisis factorial confirmatorio (CFA) para evaluar la estructura factorial del PLEADS de cada uno de los tres grupos, utilizando Mplus 8.3. Cuando los tres modelos de medición se ajustaron aceptablemente a los datos, se analizó su invarianza de medición para los efectos de grupo sobre la base de un forward approach (Dimitrov, 2010; Vandenberg y Lance, 2000). En primer lugar, la invarianza configuracional (invarianza de la forma del modelo), que investigó a los participantes de diferentes grupos, conceptualiza el modelo de constructo para responder a los ítems de la encuesta de la misma manera (Vandenberg y Lance, 2000). Si se admite la invarianza configuracional, entonces los constructos tienen el mismo patrón de cargas libres y fijas en todos los grupos (Putnick y Bornstein, 2016). En segundo lugar, se investigó la invarianza de la carga factorial (métrica) restringiendo todas las cargas factoriales para que fueran iguales en todos los grupos. Este modelo indica que la fuerza de la relación entre el factor latente y sus indicadores es la misma en todos los grupos y pueden interpretarse como coeficientes válidos (Bollen, 1989). En tercer lugar, se estableció la invarianza de intercepto (escalar), es decir, las ecuaciones de regresión que vinculan los indicadores a su factor latente se limitaron a ser iguales entre todos los grupos. Finalmente, si se admitía la invarianza de intercepto, las invarianzas residuales (unicidad estricta o invariante) se comprobaron restringiendo los residuos de los ítems para que fueran equivalentes en los diferentes grupos. Si no se cumple la invarianza residual, entonces al menos un ítem residual es diferente entre los grupos (Putnick y Bornstein, 2016).
Se emplearon varios índices de ajuste para evaluar el ajuste del modelo. Un chi-cuadrado relativo (χ2/df) de 3:1 o menos indica un buen ajuste (Kline, 2011). También se emplearon el índice de ajuste comparativo (CFI > .90), el índice de Tucker-Lewis (TLI > .90) (Hu y Bentler, 1999) y el error de aproximación cuadrático medio (RMSEA < .06) (Schreiber et al., 2006). Por último, la raíz media residual (SRMR) inferior a .08 indica un ajuste aceptable (Hu y Bentler, 1999). Para comparar modelos, para seleccionar el mejor y hacer una compensación entre el ajuste del modelo y la complejidad del mismo, se utilizó el criterio de información de Akaike (AIC) y el criterio de información bayesiano (BIC) (Schoot et al., 2012; Vrieze, 2012). Un AIC o BIC más bajo indica un mejor ajuste y complejidad (Schoot et al., 2012).
En el último paso, se realizaron análisis de regresión lineal múltiple para evaluar la influencia del tipo de líder y de las partes interesadas en la puntuación del liderazgo.
Resultados
Estadísticos descriptivos
En la TABLA III figuran las puntuaciones medias (M) y las desviaciones estándar (SD) de las ocho dimensiones del PLEADS. Según la puntuación de las partes interesadas, los valores medios de importancia en cada grupo de líderes se encontraban mayoritariamente en un buen rango (M = 7.54 a 8.00). Los valores absolutos de asimetría (SK) y curtosis (KU) para todas las dimensiones (TABLA III) son inferiores a los umbrales de 3 (Chou y Bentler, 1995; Kline, 2011) y 10 (Kline, 2011), respectivamente, lo que apoya que los datos de la muestra proceden de una población que tiene una distribución normal univariante.
TABLA III. Estadísticos descriptivos en cada grupo de líderes.
|
Dimensiones |
Directores |
Otros miembros del equipo directivo |
Profesosres |
||||||||||||
|
M |
SD |
SK |
KU |
α |
M |
SD |
SK |
KU |
α |
M |
SD |
SK |
KU |
α |
|
|
1. Carismática |
7.98 |
0.84 |
-1.28 |
1.88 |
.86 |
7.87 |
0.91 |
-1.83 |
6.72 |
.85 |
7.85 |
0.94 |
-1.63 |
5.13 |
.85 |
|
2. Emocional |
8.00 |
0.95 |
-1.49 |
3.06 |
.91 |
7.89 |
0.96 |
-1.84 |
7.77 |
.90 |
7.84 |
1.10 |
-1.91 |
6.58 |
.92 |
|
3. Anticipadora |
7.94 |
0.94 |
-1.34 |
2.42 |
.91 |
7.88 |
1.02 |
-1.91 |
6.69 |
.91 |
7.78 |
1.05 |
-1.59 |
4.46 |
.92 |
|
4. Profesional |
7.94 |
0.95 |
-1.24 |
1.57 |
.91 |
7.89 |
0.94 |
-1.51 |
4.04 |
.90 |
7.79 |
1.09 |
-1.55 |
4.30 |
.91 |
|
5. Participativa |
7.97 |
0.95 |
-1.32 |
2.55 |
.93 |
7.89 |
0.94 |
-1.53 |
5.32 |
.91 |
7.80 |
1.12 |
-1.65 |
4.64 |
.94 |
|
6. Cultural |
7.88 |
0.95 |
-1.20 |
1.85 |
.91 |
7.74 |
0.96 |
-1.55 |
5.88 |
.89 |
7.67 |
1.10 |
-1.44 |
3.88 |
.91 |
|
7. Formativa |
7.71 |
1.07 |
-1.00 |
0.96 |
.92 |
7.62 |
1.01 |
-1.14 |
2.95 |
.87 |
7.61 |
1.23 |
-1.30 |
2.05 |
.92 |
|
8. Administrativa |
7.94 |
1.01 |
-1.66 |
4.85 |
.91 |
7.76 |
1.05 |
-1.19 |
2.65 |
.91 |
7.54 |
1.25 |
-1.35 |
2.81 |
.90 |
Análisis factorial confirmatorio para cada grupo
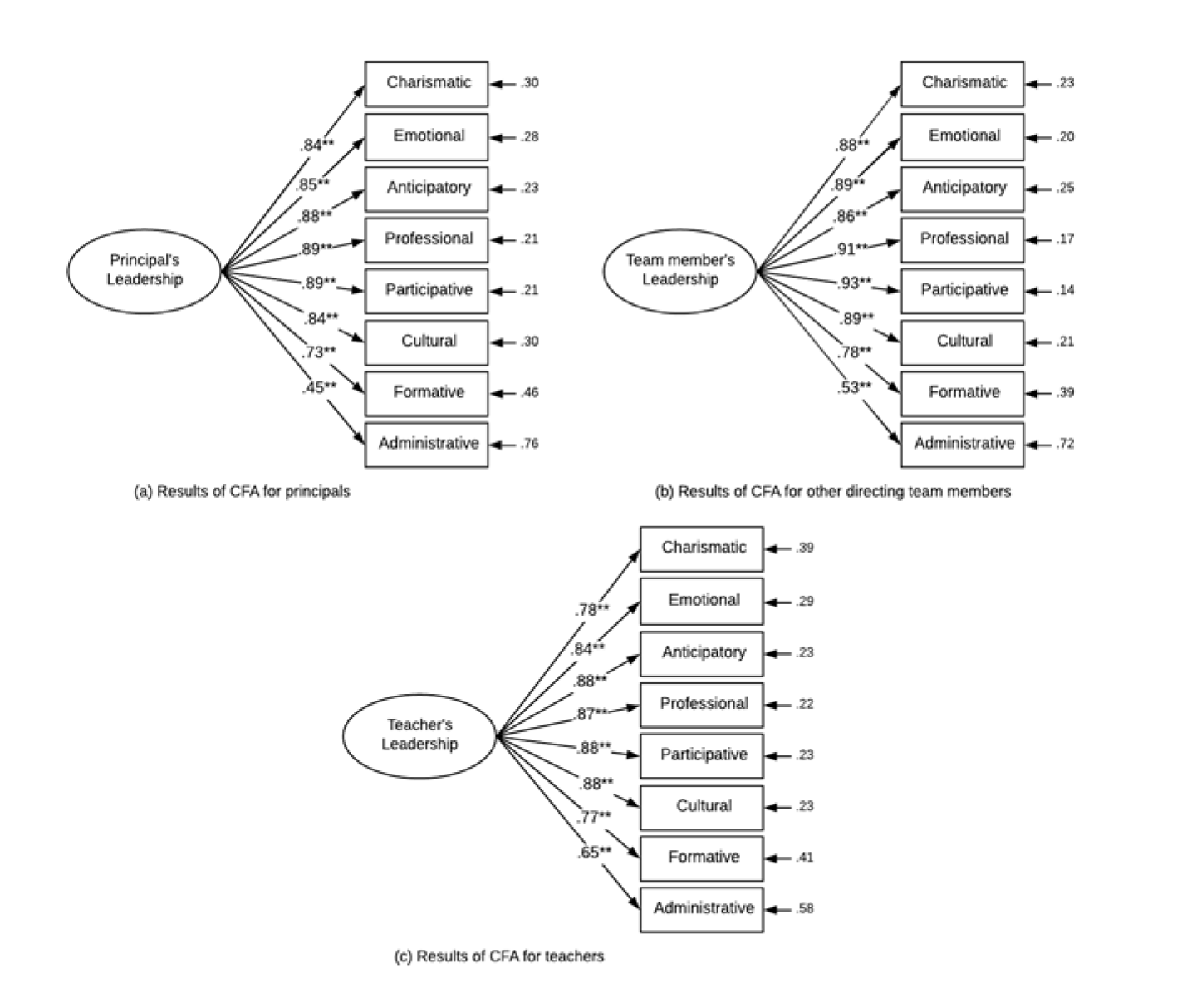
En esta etapa se evaluó la validez de constructo de cada modelo de medición para los tres grupos utilizando el CFA para confirmar la estructura de factor único del PLEADS, antes de evaluar la invarianza de la medición. La primera sección de la TABLA IV muestra una visión general de los índices de bondad de ajuste de los modelos de medición de los tres grupos. Los resultados indicaron que todos los modelos demostraron un ajuste aceptable a los datos empíricos: χ2/df < 3, CFI y TLI > .90, RMSEA < .08, y SRMR < .06. Según el AIC y el BIC, el modelo con los valores más bajos tiene el mejor ajuste, y el modelo que mejor se ajusta a estos datos es el modelo de medición del liderazgo del director. Todas las cargas factoriales estandarizadas fueron significativas (p < .01), lo que indica que las ocho dimensiones contribuyeron significativamente a la medición del liderazgo pedagógico en los tres grupos (FIGURA I).
TABLA IV. Resumen de los índices de ajuste y pruebas de la invariancia del modelo de medición del liderazgo pedagógico entre directores, otros miembros del equipo directivo y profesores.
|
Model |
χ2 |
df |
χ2/df |
p |
CFI |
TLI |
RMSEA (90% CI) |
SRMR |
BIC |
AIC |
Decisión |
|
CFA para liderazgo pedagógico |
|||||||||||
|
- Modelo de director (N = 279) |
22.17 |
11 |
2.02 |
.02 |
.99 |
.99 |
.04 (.01 - .06) |
.01 |
11484.51 |
11334.18 |
Buen ajuste |
|
- Modelo de otro miembro del equipo directivo (N = 330) |
20.07 |
7 |
2.87 |
.01 |
.99 |
.98 |
.08 (.04 - .12) |
.01 |
5081.202 |
4942.12 |
Buen ajsute |
|
- Modelo de profesor (N = 1,048) |
13.95 |
7 |
1.99 |
.05 |
.99 |
.99 |
.03 (.00 - .05) |
.01 |
18690.95 |
18509.00 |
Buen ajuste |
|
Multigrupo |
|||||||||||
|
Modelo 1: Invarianza configuracional |
148.80 |
52 |
2.86 |
.00 |
.99 |
.99 |
.05 (.04 - .06) |
.06 |
32774.18 |
32323.36 |
Aceptado |
|
Modelo 2: Invarianza de carga factorial (métrica) |
131.62 |
51 |
2.58 |
.00 |
.99 |
.99 |
.05 (.04 - .06) |
.06 |
2764.63 |
32308.17 |
Aceptado |
|
Modelo 3: Carga factorial e invarianzas de intercepto (escalar) |
100.87 |
36 |
2.80 |
.00 |
.99 |
.99 |
.05 (.04 - .06) |
.05 |
2848.42 |
32307.43 |
Aceptado |
|
Modelo 4: Carga de factores, irtercepto invarianzas residuales (únicas) |
478.08 |
57 |
8.39 |
.00 |
.97 |
.96 |
0.10 (.10 - .11) |
.15 |
33065.28 |
32642.63 |
Rechazado |
FIGURA I. Resultados del CFA del modelo de medición del liderazgo pedagógico (estimaciones estandarizadas de Mplus 8.3).

Nota: *= p < .05, y **= p < .01
Pruebas de invarianza de medición
Se utilizó el CFA multigrupo para validar el modelo de factor único entre los grupos de directores, otros miembros del equipo directivo y profesores; los resultados se muestran en la segunda parte de la TABLA IV.
El modelo 1 probó la invarianza configuracional, y todos los parámetros se estimaron libremente para permitir que las diferencias en todos los grupos generen un modelo de referencia sin restricciones. Este modelo se ajustó a los datos (χ2 = 148,80, df = 52, χ2/df y= 2,86, p = .00, CFI = .99, TLI = .99, RMSEA = .05 (95% CI = .04 - .06), y SRMR = .06).
La invarianza de las cargas factoriales en el Modelo 2 tuvo excelentes índices de ajuste (χ2 = 131.62, df = 51, χ2/df = 2.58, p = .00, CFI = .99, TLI = .99, RMSEA = .05 (95% CI = .04 - .06), y SRMR = .06).
La invariancia de intercepto (Modelo 3), que además impuso restricciones de igualdad en los interceptos de ítems entre los grupos, proporcionó un ajuste ligeramente inferior al del Modelo 2 (χ2 = 100.87, df = 36, χ2/df = 2.80, p = 0,00, CFI = 0,99, TLI = 0,99, RMSEA = 0,05 (IC 95% = 0,04 - 0,06), y SRMR = 0,05).
En la prueba final de invarianza de la medición (Modelo 4), al restringir la varianza residual los resultados no se ajustaron a los datos (χ2 = 478.08, df = 57, χ2/df = 8.39, p = .00, CFI = .97, TLI = .96, RMSEA = .10 (95% CI = .10 - .11), y SRMR = .15), rechazando la invarianza residual. Esto indica que la varianza residual de cada ítem difiere entre los tres grupos. Los resultados del AIC y del BIC para comparar los modelos se presentan en la TABLA IV, mostrando que la invarianza de la carga factorial fue el modelo que mejor se ajustó a estos datos.
En la FIGURA II se representa el modelo final de invarianza escalar. Los resultados de invarianza muestran que todos los indicadores cargan en el constructo de liderazgo pedagógico con cargas factoriales estandarizadas (rango de .76 a 1.00) e interceptos (rango de 7.98 a 8.00), que son iguales en los tres grupos para todas las dimensiones. Los residuos no restringidos correspondientes estuvieron en el rango de 0.11 - 0.45 para los directores, de 0.07 - 0.48 para otros miembros del equipo directivo y de 0.17 - 1.08 para los profesores.
FIGURA II. Resultados del modelo de invarianza escalar en los grupos de directores, otros miembros del equipo directivo y profesores (estimaciones no estandarizadas de Mplus 8.3).

Nota: *= p < .05, y **= p < .01
Evaluación de la influencia de los evaluadores y el tipo de líder en la
puntuación de liderazgo
En la TABLA V se muestran los resultados de los análisis de regresión lineal múltiple para la puntuación de importancia del liderazgo. Las variables independientes fueron director, hombre y estudiante (los otros grupos estuvieron controlados).
Los resultados mostraron que el director (b = .09, p < .01) tuvo un efecto positivo significativo en la puntuación de liderazgo, mientras que los hombres (b = -.04, p < .05) y estudiantes (b = -.28, p < .01) tuvieron efectos negativos significativos. Este hallazgo implica que el “director” sea evaluado de manera más alta que “otros miembros del equipo directivo” y “profesores”, mientras que la percepción de los evaluadores masculinos y estudiantiles en el liderazgo fue menor que la de otros grupos.
TABLA V. Resultados del análisis de regresión lineal múltiple de la puntuación de liderazgo.
|
Variable Independiente |
b |
b |
t-test |
|
(Constante) |
7.89 |
275.37** |
|
|
Líder (Evaluador) |
|||
|
Director (1= Director, 0= No director) |
0.17 |
.09 |
4.13** |
|
Interesado (Evaluador) |
|||
|
Hombre (1= Hombre, 0= Mujer) |
-0.08 |
-.04 |
-2.11* |
|
Estudiante (1= Estdudiante, 0= No estudiante) |
-0.73 |
-.28 |
-13.44** |
Nota: *= p < .05, y **= p < .01; b = coeficiente no estandarizado, y β = coeficiente estandarizado.
Discusión
En el presente estudio se investigó la invariancia de medición en el PLEADS en tres grupos de líderes, según las percepciones de sus partes interesadas. Los resultados preliminares indican que las ocho dimensiones del PLEADS muestran una consistencia interna y una fiabilidad satisfactorias.
Los resultados de la invarianza de medición multigrupo apoyaron el modelo configuracional, lo que confirma la presencia de un factor teórico similar en los tres grupos. Esto significa que las percepciones de las partes interesadas sobre el liderazgo de estos tres grupos se conceptualizaron de manera similar, como una estructura de factor único. También fue apoyada la invarianza métrica, siendo el modelo que mejor se ajustó, lo que indica que las percepciones de las partes interesadas sobre los líderes de los tres grupos atribuyeron el mismo significado al constructo latente medido por el liderazgo pedagógico. Esto sugiere que el liderazgo pedagógico se puede comparar entre estos grupos, dado que una unidad de cambio en un grupo equivale a una unidad de cambio en otro grupo.
En el paso de invarianza escalar, los resultados implicaron que el significado del constructo (las cargas de los factores) y los niveles de los ítems subyacentes (interceptos) son similares en los tres grupos. Es decir, los encuestados que tienen la misma puntuación en el constructo latente obtendrían la misma puntuación en el indicador (variable observada), independientemente de su pertenencia al grupo (Milfont y Fischer, 2010). En consecuencia, se pueden aplicar comparaciones de las puntuaciones de múltiples grupos en las medias de los factores (por ejemplo, utilizando la prueba t, ANOVA) (Schoot et al., 2012), puesto que la diferencia en las medias de los grupos no se debe a las propiedades de medición.
Además, los resultados indicaron que existe varianza en los residuos; por lo tanto, este estudio evaluó la invarianza residual parcial, pero no se logró. Este hallazgo implica que, aunque el PLEADS midió las mismas unidades de escala en todos los grupos, al menos un ítem residual es diferente en los tres grupos. Esto puede ser debido a la experiencia común de las distintas culturas y a las diferencias en la comprensión de las preguntas (Malpass, 1977) por parte de los evaluadores del liderazgo. Además, Cheung y Rensvold (2002) y Mullen (1995) señalan que la desigualdad residual entre los grupos se produce porque los encuestados que pertenecen a un grupo no están familiarizados con una escala y sus formatos de puntuación, en comparación con los encuestados de otro grupo y, por lo tanto, responden a las escalas de liderazgo de manera inconsistente.
El tercer propósito de este estudio era examinar cómo variaba la percepción de la importancia del liderazgo entre el tipo de evaluados (directores) y evaluadores (hombres y estudiantes). Los directores obtuvieron puntuaciones más altas en cuanto a la importancia de su liderazgo después de controlar a otros tipos de líderes, como los evaluadores, lo que indica que los directores son más reconocidos como líderes y son considerados más importantes que otros. Este hallazgo fue coherente con investigaciones previas realizadas en diversos contextos (González-Fernández et al., 2020; Lahtero et al., 2017; Tian y Virtanen, 2019), y puede ser consecuencia de un liderazgo pedagógico formal. Los directores desempeñan un papel clave en el cambio educativo, debido a su potencial para influir positivamente en las condiciones en las que se implementan los planes, programas y procesos educativos, así como para promover el desarrollo profesional de los docentes y mejorar el aprendizaje de los estudiantes (Baptiste, 2019; Fullan, 2014). Los directores deben desarrollar un clima colaborativo positivo y una identidad de líder que se relacione con la cultura escolar (Cruz-González et al., 2019). Además, tienen una relación más estrecha y una línea de comunicación formal (“como líder visible”) con los evaluadores, en comparación con la mayoría de los profesores y líderes intermedios (Tintoré et al., 2020). Esto se refleja en una percepción más favorable de la importancia del liderazgo de los directores (González-Fernández et al., 2020).
Entre las características de los evaluadores, el hecho de ser hombre y estudiante se asoció significativa y negativamente con la puntuación de liderazgo, lo que sugiere que los hombres y los estudiantes evaluaron la importancia del liderazgo de manera más baja. Este hallazgo nos lleva a proponer dos hipótesis explicativas de este resultado. La primera es que los estudiantes no perciben que el liderazgo sea algo importante, en comparación con las percepciones de otros grupos, probablemente porque la relevancia del liderazgo no ha sido compartida con ellos en la institución educativa, y creen que es un fenómeno individualista alejado de los roles de estudiantes. Los efectos del liderazgo son poco visibles para ellos, especialmente si no se explicitan. La segunda hipótesis es que el liderazgo pedagógico multidimensional es percibido como más importante por las mujeres porque es concebido desde una perspectiva más relacional e interactiva, y esto lo aleja de un enfoque tradicional centrado en el rol jerárquico y el poder del líder, quizás más valorado por los varones. En todo caso, estas interpretaciones deberán ser contrastadas en futuros estudios sobre el sesgo de género en las percepciones del liderazgo.
Implicaciones y recomendaciones para futuras investigaciones
En cuanto a las consecuencias prácticas, los investigadores deberían considerar la posibilidad de implementar pruebas de invarianza de medición en el primer paso de la comparación de las diferencias en las percepciones de los grupos, para asegurar que los encuestados de diferentes grupos conceptualizan un concepto utilizando el mismo conjunto de ítems de instrumentos de medición (Yap et al., 2014). Estudios futuros podrían investigar la invarianza de medición del PLEADS en diferentes países o en diferentes momentos, ya que la interpretación de un constructo de liderazgo puede cambiar con el tiempo o entre culturas (Putnick y Bornstein, 2016). Es necesario seguir investigando en este ámbito para determinar por qué los hombres y los estudiantes valoran menos la importancia del liderazgo. Otra cuestión esencial para futuros estudios es que se debe realizar una investigación cualitativa, para identificar la equivalencia relacionada con la forma en la que “se interpretan los conceptos de liderazgo pedagógico entre las partes interesadas o las culturas”.
Limitaciones
Esta investigación no estuvo exenta de limitaciones. El PLEADS fue desarrollado en base a la teoría, y la fiabilidad y validez de la escala apoyaron este estudio. Sin embargo, es posible que varias dimensiones o ítems de medición se sustenten en otros factores que difieran de los originalmente previstos, y la estructura teórica utilizada para crear la escala puede estar midiendo conceptos generales similares o distintos en diferentes contextos. Por lo tanto, en esta investigación se sugiere que, cuando se utilice esta escala en nuevas muestras, se realice el análisis factorial exploratorio.
Además, para respaldar la estructura factorial de esta escala, el enfoque futuro de la investigación puede seguir probando la validación del PLEADS en diferentes culturas, y considerar la posibilidad de profundizar en la influencia que las variables independientes y mediadoras (como el clima organizacional, el nivel escolar, etc.) puedan ejercer sobre el liderazgo pedagógico eficaz, así como el impacto del liderazgo pedagógico en los resultados de los estudiantes y la solución de problemas durante la pandemia de coronavirus. A pesar de esta limitación, los autores creen que probar la invarianza de medición del PLEADS es esencial cuando se utilizan datos de múltiples muestras y se comparan estas variables latentes entre grupos. Además, es importante que los educadores comprendan los indicadores y criterios que las partes interesadas perciben como importantes para un liderazgo pedagógico eficaz (Rosser et al., 2003).
Conclusiones
Comprobar la invarianza de medición de la escala de liderazgo es un reto importante que debe realizarse antes de implementarla a través de los grupos, para garantizar que se comparan en base a los mismos constructos (Chen, 2007), y también para efectuar una evaluación legítima de la comparación de las diferencias percibidas entre varios grupos (Byrne y van de Vijver, 2017).
Los resultados indicaron que (a) los evaluadores españoles evalúan el liderazgo pedagógico según una estructura de un solo factor; (b) la escala de liderazgo pedagógico puede aplicarse bien a la evaluación de la percepción de la importancia del liderazgo pedagógico por parte de las partes interesadas; (c) pueden realizarse comparaciones de medias entre grupos sobre la importancia del liderazgo pedagógico; y (d) la mayor parte de la variación en el liderazgo está relacionada con la percepción de las partes interesadas y el tipo de líder. Además, la percepción de las múltiples partes interesadas puede utilizarse para mejorar el desempeño del liderazgo pedagógico en el desarrollo de las instituciones educativas para un crecimiento sostenible.
Referencias
Abbas, W., & Asghar, I. (2010). The role of leadership in organizational change: Relating the successful organizational change to visionary and innovative leadership. University of Gävle: Sweden.
Alvarez, O., Tomás, I., Estevan, I., Molina-García, J., Queralt, A., & Castillo, I. (2018). Assessing teacher leadership in physical education: The Spanish version of the transformational teaching questionnaire. Anales De Psicología / Annals of Psychology, 34(2), 405-411. https://doi.org/10.6018/analesps.34.2.291711
Antoniou, P., & Lu, M. (2017). Evaluating the measuring properties of the principal instructional management rating scale in the Chinese educational system: Implications for measuring school leadership. Educational Management Administration & Leadership, 46(4), 624-641. https://doi.org/10.1177/1741143217700282
Baptiste, M. (2019). No teacher left behind: The impact of principal leadership styles on teacher job satisfaction and student success Journal of International Education and Leadership, 9(1), 1-11.
Bolívar, A., Caballero-Rodríguez, K., & García-Garnica, M. (2017). Multidimensional assessment of school leadership: Keys to school improvement. Ensaio: Avaliação e Políticas Públicas em Educação, 25(95), 483-506. https://doi.org/10.1590/s0104-40362017002500780
Bolívar, A., López Yáñez, J., & Murillo, F. J. (2013). Liderazgo en las instituciones educativas: Una revisión de líneas de investigación. Revista Fuentes, 14, 19-61.
Bollen, K. A. (1989). Structural equations with latent variables. New York: John Wiley & Sons.
Bush, T. (2015). Understanding instructional leadership. Educational Management Administration & Leadership, 43(4), 487-489. https://doi.org/10.1177/1741143215577035
Bush, T. (2016). School leadership and management in England: The paradox of simultaneous centralisation and decentralisation. Research in Educational Administration and Leadership, 1(1), 1-23.
Bush, T., & Glover, D. (2014). School leadership models: what do we know? School Leadership & Management, 34(5), 553-571. https://doi.org/10.1080/13632434.2014.928680
Byrne, B. M., & van de Vijver, F. J. R. (2017). The maximum likelihood alignment approach to testing for approximate measurement invariance: A paradigmatic cross-cultural application. Psicothema, 29(4), 539-551. https://doi.org/10.7334/psicothema2017.178
Carmines, E. G., & Zeller, R. A. (1979). Reliability and validity assessment. In E. G. Carmines (Ed.), Sage university papers series on quantitative applications in the social sciences (pp. 107-117). London: Sage.
Chen, F. F. (2007). Sensitivity of goodness of fit indexes to lack of measurement invariance. Structural Equation Modeling: A Multidisciplinary Journal, 14(3), 464-504. https://doi.org/10.1080/10705510701301834
Cheung, G. W., & Rensvold, R. B. (2002). Evaluating goodness-of-fit indexes for testing measurement invariance. Structural Equation Modeling: A Multidisciplinary Journal, 9(2), 233-255. https://doi.org/10.1207/S15328007SEM0902_5
Chou, C.-P., & Bentler, P. M. (1995). Estimates and tests in structural equation modeling. In R. H. Hoyle (Ed.), Structural equation modeling: Concepts, issues, and applications (pp. 37-55). Sage.
Cruz-González, C., Domingo Segovia, J., & Lucena Rodriguez, C. (2019). School principals and leadership identity: A thematic exploration of the literature. Educational Research, 61(3), 319-336. https://doi.org/10.1080/00131881.2019.1633941
Day, C., Sammons, P., Hopkins, D., Harris, A., Leithwood, K., Gu, Q., & Brown, E. (2010). 10 strong claims about successful school leadership. London: The National College for Leadership of Schools and Children’s Services.
Dimitrov, D. M. (2010). Testing for factorial invariance in the context of construct validation. Measurement and Evaluation in Counseling and Development, 43(2), 121-149. https://doi.org/10.1177/0748175610373459
Duke, D. L., Carr, M., & Sterrett, W. (2013). The school improvement planning handbook: Getting focused for turnaround and transition. Plymouth: Rowman & Littlefield Education.
Eichinger, R. W., & Lombardo, M. M. (2003). Knowledge summary siries: 360-degree assessment. Human Resource Planning, 26(4), 34-44.
Fullan, M. (2014). The principal: Three keys to maximizing impact. New York: Jossey-Bass.
García-Garnica, M. (2016). Construction and validation of a questionnaire to measure effective practices of principals´ pedagogical leadership. Profesorado. Revista de Currículum y Formación del Profesorado, 20(3), 493-526.
Gento, S. (2002). Instituciones educativas para la calidad total (Educational institutions of total quality). Madrid: La Muralla.
Gento, S., Huber, G. L., González Fernández, R., Palomares-Ruiz, A., & Orden-Gutiérrez, V. J. (2015). Promoting the quality of educational institutions by enhancing educational leadership. US-China Education Review B, 5(4), 215-232.
Gergen, K. J., & Hersted, L. (2016). Developing leadership as dialogic practice. In J. A. Raelin (Ed.), Leadership-aspractice: Theory and application (pp. 178-197). London: Routledge.
González-Fernández, R., Gento, S., & Orden-Gutiérrez, V. J. (2016). Importancia de la dimensión formativa de los líderes pedagógicos. Revista Iberoamericana De Educación, 70(131-144). https://doi.org/10.35362/rie70091
González-Fernández, R., Khampirat, B., López-Gómez, E., & Silfa-Sención, H.-O. (2020). La evidencia del liderazgo pedagógico de directores, jefes de estudios y profesorado desde la perspectiva de las partes interesadas. Estudios Sobre Educacion, 39, 207-228. https://doi.org/10.15581/004.39.207-228
Gunter, H., Hall, D., & Bragg, J. (2013). Distributed leadership: A study in knowledge production. Educational Management Administration & Leadership, 41(5), 555-580. https://doi.org/10.1177/1741143213488586
Hallinger, P. (2016). Bringing context out of the shadows of leadership. Educational Management Administration & Leadership, 46(1), 5-24. https://doi.org/10.1177/1741143216670652
Hallinger, P. (2019). Science mapping the knowledge base on educational leadership and management from the emerging regions of Asia, Africa and Latin America, 1965–2018. Educational Management Administration & Leadership, 1741143218822772. https://doi.org/10.1177/1741143218822772
Hallinger, P., & Heck, R. H. (2010). Collaborative leadership and school improvement: Understanding the impact on school capacity and student learning. School Leadership & Management, 30(2), 95-110. https://doi.org/10.1080/13632431003663214
Hallinger, P., & Lee, M. (2014). Mapping instructional leadership in Thailand: Has education reform impacted principal practice? Educational Management Administration & Leadership, 42(1), 6-29. https://doi.org/10.1177/1741143213502196
Harris, A., Jones, M., Ismail, N., & Nguyen, D. (2019). Middle leaders and middle leadership in schools: Exploring the knowledge base (2003–2017). School Leadership & Management, 39(3-4), 255-277. https://doi.org/10.1080/13632434.2019.1578738
Holmes, K., Clement, J., & Albright, J. (2013). The complex task of leading educational change in schools. School Leadership & Management, 33(3), 270-283. https://doi.org/10.1080/13632434.2013.800477
Hu, L.-t., & Bentler, P. M. (1999). Cut-off criteria for fit indexes in covariance structure analysis: Conventional criteria versus new alternatives. Structural Equation Modeling, 6(1), 1-55.
Kline, R. B. (2011). Principles and practice of structural equation modeling. New York: Guilford Press.
Lahtero, T. J., Lang, N., & Alava, J. (2017). Distributed leadership in practice in Finnish schools. School Leadership & Management, 37(3), 217-233. https://doi.org/10.1080/13632434.2017.1293638
López-Gómez, E., & González-Fernández, R. (2018). La confianza relacional y la creación de capital profesional: Claves del liderazgo en las instituciones educativas. In A. Medina & E. Pérez (Eds.), Formación de líderes y directivos para el desarrollo sustentable de las Organizaciones e Instituciones (pp. 39-53). Madrid: UNED-Universitas.
Lopez-Zafra, E., Garcia-Retamero, R., & Martos, M. P. B. (2012). The relationship between transformational leadership and emotional intelligence from a gendered approach. The Psychological Record, 62(1), 97–114.
Male, T., & Palaiologou, I. (2013). Pedagogical leadership in the 21st century: Evidence from the field. Educational Management Administration & Leadership, 43(2), 214-231. https://doi.org/10.1177/1741143213494889
Malpass, R. S. (1977). Theory and method in cross-cultural psychology. American Psychologist, 32(12), 1069-1079. https://doi.org/10.1037/0003-066X.32.12.1069
McCarley, T. A., Peters, M. L., & Decman, J. M. (2016). Transformational leadership related to school climate: A multi-level analysis. Educational Management Administration & Leadership, 44(2), 322-342. https://doi.org/10.1177/1741143214549966
Milfont, T. L., & Fischer, R. (2010). Testing measurement invariance across groups: Applications in cross-cultural research. International Journal of Psychological Research, 3(1), 111-121. https://doi.org/10.21500/20112084.857
Mullen, M. R. (1995). Diagnosing measurement equivalence in cross-national research. Journal of International Business Studies, 26(3), 573-596. https://doi.org/10.1057/palgrave.jibs.8490187
Nunnally, J. C. (1978). Psychometric theory (2nd ed.). New York: McGraw Hill.
OECD. (2013). Leadership for 21st century learning, educational research and innovation. Paris: OECD publishing. https://doi.org/10.1787/9789264205406-en
Oterkiil, C., & Ertesvåg, S. K. (2014). Development of a measurement for transformational and transactional leadership in schools taking on a school-based intervention. Educational Management Administration & Leadership, 42(4_suppl), 5-27. https://doi.org/10.1177/1741143214523011
Pérez-García, P., Bolívar, A., García-Garnica, M., & Caracuel, A. (2018). Adaptación española de la escala de liderazgo pedagógico Vanderbilt assessment of leadership in education (val-ed). Universitas Psychologica, 17(1), 1- 13. https://doi.org/10.11144/Javeriana.upsy17-1.aeel
Pont, B., Nusche, D., & Hopkins, D. (2008). Improving school leadership volume 2: Case studies on system leadership. Paris: OECD publishing.
Pont, B., Nusche, D., & Moorman, H. (2008). Improving school leadership volume 1: Policy and practice. Paris: OECD publishing.
Pop, C., & Khampirat, B. (2019). Self-assessment instrument to measure the competencies of Namibian graduates: Testing of validity and reliability. Studies in Educational Evaluation, 60, 130-139. https://doi.org/10.1016/j.stueduc.2018.12.004
Putnick, D. L., & Bornstein, M. H. (2016). Measurement invariance conventions and reporting: The state of the art and future directions for psychological research. Developmental Review: DR, 41, 71-90. https://doi.org/10.1016/j.dr.2016.06.004
Rosser, V. J., Johnsrud, L. K., & Heck, R. H. (2003). Academic deans and directors: Assessing their effectiveness from individual and institutional perspectives. The Journal of Higher Education, 74(1), 1-25. https://doi.org/10.1080/00221546.2003.11777185
Schoot, R. v. d., Lugtig, P., & Hox, J. (2012). A checklist for testing measurement invariance. European Journal of Developmental Psychology, 9(4), 486-492 https://doi.org/10.1080/17405629.2012.686740
Schreiber, J. B., Nora, A., Stage, F. K., Barlow, E. A., & King, J. (2006). Reporting structural equation modeling and confirmatory factor analysis results: A review. The Journal of Educational Research, 99(6), 323-338. https://doi.org/10.3200/JOER.99.6.323-338
Shaked, H., & Schechter, C. (2016). Systems thinking among school middle leaders. Educational Management Administration & Leadership, 45(4), 699-718. https://doi.org/10.1177/1741143215617949
Spillane, J. P. (2005). Distributed Leadership. The Educational Forum, 69(2), 143-150. https://doi.org/10.1080/00131720508984678
Tian, M., Risku, M., & Collin, K. (2015). A meta-analysis of distributed leadership from 2002 to 2013: Theory development, empirical evidence and future research focus. Educational Management Administration & Leadership, 44(1), 146-164. https://doi.org/10.1177/1741143214558576
Tian, M., & Virtanen, T. (2019). Shanghai teachers’ perceptions of distributed leadership: Resources and agency. ECNU Review of Education, 2096531120921051. https://doi.org/10.1177/2096531120921051
Tintoré, M., Cunha, R. S., Cabral, I., & Alves, J. J. M. (2020). A scoping review of problems and challenges faced by school leaders (2003–2019). Educational Management Administration & Leadership, 1741143220942527. https://doi.org/10.1177/1741143220942527
Vaillant, D. (2015). School leadership, trends in policies and practices, and improvement in the quality of education. París: UNESCO.
Vandenberg, R. J., & Lance, C. E. (2000). A review and synthesis of the measurement invariance literature: Suggestions, practices, and recommendations for organizational research. Organizational Research Methods, 3(1), 4-70. https://doi.org/10.1177/109442810031002
Vilkinas, T. (2009). Predictors of leadership effectiveness for Chinese managers. Leadership & Organization Development Journal, 30(6), 577-590. https://doi.org/10.1108/01437730910981944
Vrieze, S. I. (2012). Model selection and psychological theory: a discussion of the differences between the Akaike information criterion (AIC) and the Bayesian information criterion (BIC). Psychological methods, 17(2), 228-243. https://doi.org/10.1037/a0027127
Wang, L. H., Gurr, D., & Drysdale, L. (2016). Successful school leadership: Case studies of four Singapore primary schools. Journal of Educational Administration, 54(3), 270-287. https://doi.org/10.1108/JEA-03-2015-0022
Wenner, J. A., & Campbell, T. (2016). The theoretical and empirical basis of teacher leadership: A review of the literature. Review of Educational Research, 87(1), 134-171. https://doi.org/10.3102/0034654316653478
Yap, S. C. Y., Donnellan, M. B., Schwartz, S. J., Kim, S. Y., Castillo, L. G., Zamboanga, B. L., Weisskirch, R. S., Lee, R. M., Park, I. J. K., Whitbourne, S. K., & Vazsonyi, A. T. (2014). Investigating the structure and measurement invariance of the Multigroup Ethnic Identity Measure in a multiethnic sample of college students. Journal of Counseling Psychology, 61(3), 437-446. https://doi.org/10.1037/a0036253
Dirección de contacto: Buratin Khampirat. Suranaree University of Technology, Institute of Social Technology. 111 University Avenue, Suranaree Sub-district, Muang District. Nakhon Ratchasima. 30000. Thailand. E-mail: buratink@sut.ac.th
1(1) Agradecimientos: Este estudio fue desarrollado en el marco del Grupo de Investigación (ForInterMed, UNED / Ref.125) y la Asociación Europea “Liderazgo y Calidad de la Educación”, y contó con el apoyo del Fondo de Investigación y Desarrollo de la Suranaree University of Technology (SUT).