https://doi.org/10.4438/1988-592X-RE-2025-411-719
Laura Fontán de Bedout
Universitat de Barcelona
https://orcid.org/0000-0002-5727-3902
Eric Ortega González
Universitat de Barcelona
https://orcid.org/0000-0002-6747-0336
Belén Sánchez García
Universitat de Barcelona
https://orcid.org/0009-0006-7067-5195
La expansión de la educación obligatoria ha sido promovida internacionalmente como una estrategia para mejorar el acceso y la equidad educativa. Sin embargo, sus efectos varían según el contexto y no siempre responden a las expectativas iniciales. Este estudio realiza una revisión sistemática de la literatura existente con el objetivo de analizar sus principales implicaciones a nivel mundial. Para ello, se revisaron 83 documentos en las bases de datos Dialnet, ERIC, APA-PsycInfo y Scopus, seleccionados por abordar la expansión de la educación obligatoria como uno de sus ejes temáticos principales, y no meramente como el contexto de sus investigaciones. La metodología ha combinado un análisis cuantitativo descriptivo y una categorización cualitativa del contenido en cuatro dimensiones: educativa, socipolítica, económica y personal, garantizando, además, la triangulación de datos.
Los resultados muestran que la expansión de la educación obligatoria tiene efectos mixtos. En el plano educativo, la expansión mejora el acceso y la formación, pero persisten desigualdades en calidad, cobertura y equidad. A nivel social y político, no se garantiza una inclusión efectiva ni una mayor movilidad. En el plano económico, puede contribuir al crecimiento mediante el aumento del capital humano, aunque surgen dudas sobre su sostenibilidad financiera. Finalmente, a nivel personal, se identifican beneficios formativos para algunos estudiantes, mientras que otros experimentan fatiga escolar o desmotivación.
Se concluye así que la expansión de la educación obligatoria, por sí sola, no asegura mejoras en equidad ni calidad. Su efectividad depende de políticas complementarias que garanticen recursos, estrategias pedagógicas inclusivas y apoyo a los estudiantes. Para que sea una herramienta efectiva de equidad, debe enfocarse en la calidad de la enseñanza y la diversidad de trayectorias estudiantiles, evitando ser solo una extensión formal de la escolarización.
Educación Obligatoria, Legislación Educativa, Igualdad Educativa, Educación pública, Política Educativa, Matriculación Escolar
The expansion of compulsory education has been promoted internationally as a strategy to improve access to and equity in education. However, its effects vary depending on the context and do not always meet initial expectations. This study conducts a systematic review of the existing literature with the aim of analyzing its main implications worldwide. To this end, 83 documents were reviewed from the databases Dialnet, ERIC, APA-PsycInfo, and Scopus, selected for addressing the expansion of compulsory education as one of their main thematic focuses, rather than merely as the context of their research. The methodology combined a descriptive quantitative analysis and a qualitative categorization of the content into four dimensions: educational, socio-political, economic, and personal, ensuring data triangulation.
The results show that the expansion of compulsory education has mixed effects. At the educational level, expansion improves access and training, but inequalities in quality, coverage, and equity persist. At the social and political level, it does not guarantee effective inclusion or greater mobility. At the economic level, it can contribute to growth by increasing human capital, although doubts arise about its financial sustainability. At the personal level, educational benefits are identified for some students, while others experience school fatigue or demotivation.
It is concluded that the expansion of compulsory education alone does not ensure improvements in equity or quality. Its effectiveness depends on complementary policies that guarantee resources, inclusive pedagogical strategies, and support for students. To be an effective tool for equity, it must focus on the quality of teaching and the diversity of student trajectories, avoiding being merely a formal extension of schooling.
La educación obligatoria ha sido, desde sus orígenes, un instrumento político y social de primer orden ligado estrechamente a la construcción de los Estados modernos y a la configuración de su ciudadanía. En Europa, pese a que su implantación se dio de forma desigual, en la mayoría de los casos se impulsó como un medio para alfabetizar, moralizar y adaptar a los jóvenes a los requerimientos productivos e institucionales del Estado-nación (Paglayan, 2022). En el caso español, la Ley Moyano fue en 1857 la primera ley educativa integral que estableció la educación primaria como obligatoria, aunque sin medios reales para garantizar su cumplimiento (Sevilla, 2007). No fue hasta bien entrado el siglo XX, con la Ley General de Educación de 1970 y, posteriormente, con la LOGSE de 1990, que se consolidó una escolarización obligatoria más extensa y articulada, hoy comprendida entre los 6 y los 16 años.
En las últimas décadas, las concepciones sobre la educación obligatoria se han ampliado tanto en sentido temporal como en sus significados pedagógicos y sociales (Gimeno, 2000). Más allá de su dimensión normativa, la educación obligatoria ha sido con frecuencia también entendida como un dispositivo de estructuración de las trayectorias vitales y sociales de los individuos que define no sólo qué debe aprenderse, sino también durante cuánto tiempo y bajo qué formas institucionales (Bernal y Martín, 2001). En este sentido, los sistemas contemporáneos de educación obligatoria se sitúan en la intersección de debates pedagógicos, sociales y económicos, en los que intervienen tanto actores nacionales como organismos internacionales (Verger et al., 2018), lo que explica la constante revisión de sus límites, finalidades, modos de implementación y, especialmente, de su duración.
Esta tendencia revisionista se ha hecho especialmente evidente en las últimas décadas, donde desde organismos como la OCDE se observa una orientación general hacia el aumento de la duración de la educación obligatoria, ampliando tanto la edad mínima como la máxima (OECD, 2022). Desde una perspectiva comparada, diversos países han optado por extender la obligatoriedad hacia los extremos del recorrido educativo: “por abajo”, incorporando etapas de educación infantil (Egido, 2013), y “por arriba”, integrando la educación secundaria superior dentro del marco obligatorio (Ruiz et al., 2019). Estas decisiones responden a concepciones heterogéneas sobre la infancia, la juventud y la formación ciudadana, al tiempo que buscan atender imperativos de equidad y adaptarse a las exigencias de un mercado laboral en transformación (Carnevale et al., 2013; Tarabini et al., 2016). A pesar de todo, la determinación de cuál es la edad óptima para iniciar o completar la escolarización obligatoria sigue siendo objeto de debate en numerosos países y jurisdicciones, lo que alimenta la controversia sobre su relación con la equidad (OECD, 2012).
Como cabría esperar, en un contexto globalizado en el que los organismos internacionales ejercen una influencia considerable sobre las políticas educativas, el Estado español no ha permanecido ajeno a estos debates. Así lo demuestra el informe de 2023 elaborado por el Consejo Escolar del Estado, que recogía entre sus propuestas de mejora educativa la necesidad de que “la comunidad educativa debata la extensión de la obligatoriedad de la formación y la educación hasta los 18 años” (Marín, 2023).
Sea cual sea la dirección de la ampliación, lo cierto es que estas medidas, adoptadas en algunos países de forma progresiva y con frecuencia sin una coordinación sistémica con otras reformas educativas, persiguen objetivos diversos (Gimeno, 2012). Entre ellos destacan la reducción del abandono escolar, el fortalecimiento del derecho a la educación, el aumento de la productividad o la eliminación de la brecha de género en el ámbito educativo. Además, este tipo de decisiones repercuten en múltiples dimensiones tanto del sistema educativo como del sistema social en su conjunto (Flach, 2009): desde la promoción del aprendizaje a lo largo de la vida y la reorganización de las etapas educativas, hasta la formación del profesorado, las transiciones entre niveles o la inserción laboral, por mencionar sólo algunas.
Resulta particularmente llamativo que, en un contexto geopolítico como el actual, buena parte de los debates en torno a la ampliación de la educación obligatoria tengan lugar de forma simultánea al auge de discursos anarcoliberales y minarquistas, representados por figuras como Javier Milei o Elon Musk, que apuestan por reducir al mínimo el papel del Estado en la vida de los ciudadanos. Esto evidencia una paradoja: mientras ciertos sectores defienden la ampliación del derecho a la educación mediante una mayor intervención estatal, otros promueven una drástica reducción de dicha intervención, que incluye —cómo no— la educativa (Dale, 2025).
Pero más allá de esta tensión ideológica, no cabe duda de que la extensión de la educación obligatoria constituye hoy uno de los temas centrales del debate educativo. A pesar de ello, persisten todavía numerosas cuestiones abiertas y las investigaciones publicadas sobre esta temática siguen siendo extraordinariamente heterogéneas. Esta diversidad ha dado lugar a resultados frecuentemente contradictorios, que convierten en un verdadero reto para los investigadores el trabajo de identificar argumentos, defensas y críticas sostenidas en el marco de este debate. A ello se suma la multiplicidad de denominaciones y significados que se han empleado para referirse a la misma cuestión, lo que magnifica todavía más la complejidad y el desconcierto.
Con el objetivo de aportar claridad a este panorama, el presente artículo se propone responder, desde una perspectiva principalmente pedagógica que no ignora otras aproximaciones a la pregunta por las implicaciones educativas, sociopolíticas, económicas y personales de la expansión de la educación obligatoria a nivel mundial. La elección de estas implicaciones, responde a la necesidad de comprender el fenómeno desde una perspectiva multidimensional. Así, en el plano educativo, la ampliación obliga a repensar el sentido, la finalidad y los contenidos del sistema educativo. En el ámbito sociopolítico, expresa tanto el grado de compromiso del Estado con el derecho a la educación y con la construcción de ciudadanía, como la distribución de oportunidades y la reproducción o transformación de desigualdades resultado de las decisiones legislativas y administrativas que afectan al diseño institucional de los sistemas educativos y al papel de los actores públicos y privados. En cuanto a las implicaciones económicas, estas remiten tanto a los costes y beneficios de la extensión del tiempo educativo como a su función en las lógicas de capital humano y productividad. Finalmente, las consecuencias personales aluden al impacto que tiene una mayor escolarización en la subjetividad, el tiempo vital y los proyectos de vida de los individuos.
De este modo, mediante una articulación múltiple que permita valorar con claridad los alcances y límites de la ampliación de la educación obligatoria, nuestro propósito es contribuir a una comprensión más sólida y fundamentada de un fenómeno que, lejos de estar resuelto, sigue planteando desafíos y dilemas clave tanto para la política como para la investigación educativa.
Para responder a la pregunta de investigación anterior se realiza un análisis documental sistemático. Esta metodología permite obtener una visión amplia sobre un tema específico —en este caso, la expansión de la educación obligatoria desde una perspectiva pedagógica— y explorar aspectos particulares que resultan especialmente relevantes en el campo de estudio (Paul y Barrari, 2022). A continuación, en el Gráfico I, se presenta un resumen de las diferentes fases del método aplicado.
Gráfico I. Proceso de revisión sistemática

Fuente: Elaboración propia
Para la revisión se ha realizado una búsqueda inicial que incluye
todos los artículos científicos y documentos indexados que comprendiesen
en su título, palabras clave o resumen el concepto de expansión o
extensión de la educación obligatoria en cuatro de las bases de datos
más significativas y usadas en el ámbito de la educación: Dialnet, ERIC,
APA-Psychinfo y Scopus. No se limitaron los artículos por año de
publicación —considerándose toda publicación hasta el 2024— ni idioma,
aunque la búsqueda fue realizada tanto en castellano —(expansión OR
extensión) AND (“educación obligatoria”)— como en inglés
—(
En un segundo momento, tras la lectura del título y del resumen/abstract, se seleccionaron aquellos artículos científicos que tenían como uno de sus temas principales la extensión de la educación obligatoria de manera directa (107), descartando aquellos en los que la educación obligatoria era únicamente el contexto de la investigación. Tras la exclusión tanto de los artículos repetidos en diferentes bases de datos como de aquellos inaccesibles, el número final de artículos considerados para el análisis fue de 83.
Después de una lectura en profundidad por parte de los investigadores, los artículos fueron registrados en una matriz de documentación. En ella se identificaron variables clave como el año de publicación, el año del estudio, el país de referencia, la metodología, el enfoque de investigación y el idioma de publicación. Además, se recopiló la información necesaria para responder a la pregunta de investigación, incluyendo la concepción de la expansión de la educación obligatoria, las variables asociadas y sus implicaciones educativas, sociopolíticas, económicas y personales.
Finalmente, los datos obtenidos y registrados en la matriz se sometieron a un análisis cuantitativo descriptivo y a un análisis cualitativo de categorización abierta. En este segundo caso, en correspondencia con el objetivo de la investigación, se consideraron las cuatro dimensiones más relevantes del impacto de la educación obligatoria —educativa, social y política, economía y personal— para orientar la posterior creación de las categorías emergentes en el proceso de análisis. Tanto la fase de recogida de información como la de análisis fueron sometidas a revisión por parte de, al menos, otro miembro del equipo de investigación para su triangulación.
Análisis descriptivo de las variables sustantivas
Para comprender la distribución y características de los estudios analizados se ha realizado un análisis descriptivo basado en diversos criterios clave: el país de origen de la publicación, el año de publicación, el periodo del estudio, la metodología empleada, el enfoque de investigación y el idioma en que fueron publicados.
El país de origen de la publicación ha permitido analizar la distribución geográfica de la producción científica e identificar qué regiones han desarrollado mayor investigación sobre el tema, detectando posibles sesgos geográficos en el conocimiento disponible (ver Tabla I.). De esta manera, es en el continente americano en el que más estudios se han identificado siendo Argentina (20) y Brasil (19) los países con más artículos dedicados a la expansión educativa y, como miembros del MERCOSUR (Mercado Común del Sur), Uruguay y Paraguay también representan buena parte de la investigación al respecto con 8 y 6 artículos. En Estados Unidos se han identificado cuatro artículos. En Europa, es España el país en el que se han encontrado más análisis de la expansión educativa (13), seguido de Reino Unido (6). En el resto de países europeos se han identificado entre uno y tres artículos, varios de ellos con un enfoque comparativo. Por último, exceptuando a Turquía con cinco artículos y a China con dos, la frecuencia en Asia y África es de un artículo por país, siendo muchos de ellos analizados a través de enfoques comparados.
Tabla I. País de origen de la publicación.
| África | América | Asia | Europa | ||||
| Egipto | 1 | Argentina | 20 | Turquía | 5 | Alemania | 1 |
| Ghana | 1 | Brasil | 19 | China | 2 | Bélgica | 1 |
| Benín | 1 | Bolivia | 2 | Tailandia | 1 | Dinamarca | 1 |
| Liberia | 1 | Uruguay | 8 | Afganistán | 1 | España | 13 |
| Tanzania | 1 | Paraguay | 6 | India | 1 | Finlandia | 1 |
| Zambia | 1 | Chile | 2 | Indonesia | 1 | Francia | 2 |
| Sudáfrica | 1 | EEUU | 4 | Camboya | 1 | Grecia | 1 |
| Costa Rica | 1 | Nepal | 1 | Irlanda | 1 | ||
| El Salvador | 1 | Vietnam | 1 | Italia | 2 | ||
| Jamaica | 1 | Taiwan | 1 | Noruega | 1 | ||
| Países Bajos | 1 | ||||||
| Polonia | 2 | ||||||
| Portugal | 2 | ||||||
| Reino Unido | 6 | ||||||
| Rumanía | 2 | ||||||
| Suecia | 3 | ||||||
| Suiza | 2 | ||||||
Fuente: Elaboración propia
Otro aspecto fundamental ha resultado el año de publicación de la literatura examinada, que ha permitido evaluar la evolución de la investigación a lo largo del tiempo. Analizar la cronología de los estudios ha facilitado la identificación de tendencias, avances y cambios en los paradigmas, enfoques y metodologías utilizadas en distintos periodos de tiempo. Como puede observarse en el Gráfico II, se identifica la primera revisión en el año 1966. No será, sin embargo, hasta la década de los 2000 que se comience a publicar más asiduamente sobre la expansión de la educación. A partir del año 2010 se experimenta un notable aumento por el estudio de este tema, siendo el año 2019 en el que más artículos se identifican publicados al respecto.
Gráfico II. Distribución del número de artículos por año de publicación.
Fuente:
Elaboración propia
En conjunto, la distribución cronológica de las publicaciones refleja un interés creciente por el estudio de la expansión educativa, especialmente en las últimas décadas. No obstante, esta evolución no ha sido homogénea; se observan fuertes contrastes en los últimos años, como lo evidencian los datos de 2016, con apenas tres artículos publicados frente a un pico de diez publicaciones en 2019. Por otra parte, el incremento en los últimos años del siglo XX de la frecuencia de publicación de artículos sobre la expansión de la educación obligatoria —el 95,2% de los artículos son posteriores a 1997— se vincula, entre otras cosas, con la importancia que gobiernos, organismos internacionales e investigadores conceden a la formación, las competencias y los objetivos educativos para el siglo XXI.
Asimismo, para comprender la vigencia y aplicabilidad de los hallazgos, además de permitir detectar posibles variaciones en los resultados en función del contexto temporal en el que fueron realizados, se ha examinado el rango temporal en el que se recopilaron los datos en cada artículo. De esta manera, los artículos que datan de análisis más antiguos atienden, por lo general, a las revisiones históricas y teóricas que estudian la expansión educativa en el siglo anterior revisando las leyes desde 1850 en adelante (Alcántara, 2019; Lamelas y Barbeito, 2024; Rauscher, 2014, 2015). A partir de la década de 1950, y hasta la actualidad, se comienzan a recopilar datos de manera sistematizada y se analiza la expansión educativa desde perspectivas que buscan una mayor rigurosidad metodológica través de análisis numéricos, estudios comparados y metodologías cualitativas (Shavit y Westerbeek, 1998; Tabak, Çalik, 2020; Paoletta, 2017; Diniz Júnior, 2020).
En cuanto a la metodología empleada, se han clasificado los estudios según el enfoque analítico y los métodos de recolección de datos. Así, el 34,1% de los estudios analizados han correspondido a una metodología cuantitativa, el 17,6% a una metodología cualitativa y el 12,9% a una metodología mixta. Respecto a las revisiones, el 14,2% corresponde a revisiones teóricas, el 12,9% a estudios históricos y el 8,2% a estudios comparados. Esto ha permitido evaluar la diversidad de métodos, así como abarcar el tema de estudio desde las diferentes áreas científicas resultantes de cada una de las metodologías y enfoques utilizados.
Por otro lado, para identificar las perspectivas teóricas y conceptuales adoptadas en los estudios, se ha analizado el enfoque de investigación. Esta revisión ha facilitado la comprensión de las principales corrientes de pensamiento y los marcos interpretativos utilizados en la investigación sobre el tema de cara al análisis interpretativo. De esta manera, como se muestra en el Gráfico III, el enfoque mayoritario ha sido el legislativo (45,6%), seguido por revisiones contextuales (7,6%), estudios con perspectiva de género (7,5%) y análisis de las desigualdades (6,3%).
Gráfico III. Enfoque principal de análisis de los artículos.

Fuente: Elaboración propia
Finalmente, se ha considerado el idioma de publicación, ya que es un factor que podría influir en la accesibilidad a la información y en la difusión del conocimiento dentro de las comunidades, tanto académicas, como políticas. Así, el 49,4% de los estudios analizados han sido escritos en inglés, el 38,8% en castellano y el 11,7% en portugués.
El tema central de la presente investigación es, como se ha reiterado en diversas ocasiones, la expansión de la educación obligatoria. Sin embargo, no todos los artículos analizados la entienden de la misma manera, lo que hace que se pongan en juego diferentes concepciones que dificultan la categorización en temáticas globales. Básicamente, los artículos analizados hablan de la expansión de tres maneras distintas: 1) como aumento de años de escolaridad, 2) como cobertura y 3) como ampliación de las horas escolares.
El aumento de los años de escolaridad refiere a la extensión de la duración de la educación obligatoria. Los artículos recogen estudios de diversos países en los que se plantean las posibilidades de incorporar la educación infantil como parte del sistema obligatorio (Cruz, 2017; Lira y Lara, 2022; López, 2019), de prolongar la educación secundaria hasta los 17 o 18 años (de Barbieri, 2011; Erten y Keskin, 2019; Gondra, 2010; Krawczyk, 2011; Paoletta, 2017; Terigi, 2013) o, en menor medida, de incorporar la educación superior como etapa obligatoria (Machin et al., 2012; Murray, 1997).
Por cobertura se entiende la efectividad de la obligatoriedad, es decir, cuántas personas acceden realmente al sistema educativo y permanecen en él. La deserción escolar, el acceso equitativo, la incorporación de grupos que antes quedaban al margen y la capacidad del Estado para cumplir la obligatoriedad son aspectos que afectan a la cobertura (Castro y Serra, 2020; Gluz y Rodríguez Moyano, 2018; Nobile, 2016; Ruiz y Schoo, 2014). Esto explica por qué es un tema que abunda especialmente en artículos que tratan sobre la extensión educativa en países en vías de desarrollo.
La ampliación de las horas escolares apunta a que, más allá de los años de escolaridad, en algunos contextos la extensión se ha realizado por la vía de incrementar las horas diarias de clase, implementando jornadas escolares más extensas para mejorar el aprendizaje u ofrecer un entorno más estructurado (Gondra, 2010; Martino et al., 2023; Misuraca et al., 2022). Cabe decir que estas tres concepciones pueden combinarse o desarrollarse de manera desigual según el contexto político, económico y social de cada país.
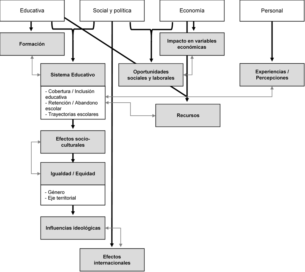
Por otra parte, los estudios relacionan la expansión de la educación obligatoria con otras temáticas o variables necesarias para comprender la complejidad del fenómeno. En nuestro análisis, estas temáticas quedan sistematizadas en las diferentes categorías y subcategorías emergentes, vinculadas con las cuatro dimensiones de la investigación. A continuación (ver Gráfico IV) se especifican dichas vinculaciones y detallan las relaciones más importantes entre categorías.
Gráfico IV. Dimensiones, categorías y subcategorías de las temáticas y los hallazgos sobre la expansión de la educación obligatoria.

Fuente: Elaboración propia
Esta categoría abarca diversos aspectos relacionados con la expansión de la educación obligatoria y sus efectos en el desarrollo de los individuos y la sociedad. Los trabajos analizados sugieren que esta ampliación ofrece mayores oportunidades de aprendizaje (Misuraca et al. 2022) y favorece la construcción de una base común de conocimientos (Flach, 2009; Hall, 2016; Merino, 2005), proporcionando un conocimiento más sistemático y fortaleciendo el nivel educativo general de la población (Luo y Chen, 2018; Machin et al. 2012). Además, en términos generales, más tiempo de escolarización se traduce en una mejora de las habilidades generales de los estudiantes (Liwiński, 2020).
Uno de los efectos de esta expansión es la reducción del analfabetismo (Andrés y Esquivel, 2017; Doherty y Male, 1966), aunque hay estudios que lo contradicen (Mahmoud, 2019). Además, la expansión de la educación obligatoria también influye en el desarrollo y el crecimiento integral de la primera infancia (Braham, 1972; Cruz, 2017). No obstante, algunos estudios advierten sobre el riesgo de estandarización y la posibilidad de que la educación infantil sea concebida como una etapa meramente preparatoria y asistencialista (Lira y Lara, 2022).
Paralelamente, la prolongación de la educación obligatoria ha generado un incremento en la proporción de la población en edad laboral con estudios secundarios postobligatorios (Casquero y Navarro, 2010). Asimismo, se observa una mejora de la toma de decisiones vitales (Kırdar et. al, 2016), así como una mejor formación económica que se traduce en un incremento en la capacidad de ahorro, inversión, planificación y participación en el mercado. Sin embargo, la evidencia sobre su impacto en las decisiones financieras sigue siendo limitada, salvo algunas excepciones, como la mejora en los hábitos de ahorro de las mujeres (Gray et al., 2021).
Por lo que respecta a sus efectos sobre el rendimiento académico, se han identificado mejoras en las calificaciones escolares (Machin et al., 2012) y en el desempeño en lectura y escritura, especialmente entre los hombres (Mahmoud, 2019). No obstante, el impacto en los resultados de pruebas estandarizadas como PISA es ambivalente (Liwiński 2020; Tabak, 2020). Ello puede estar relacionado con el hecho de que algunos estudios han señalado que esta expansión también puede implicar una reducción en el nivel, la calidad y la exigencia educativa (Cruz, 2007; Mancebo y Zorrilla, 2018; Merino, 2005), lo que plantea desafíos en términos de garantizar una formación sólida y equitativa para todos los estudiantes.
Los trabajos analizados destacan el sistema educativo como una de las temáticas más relevantes al situar su organización y consecuencias como elementos íntimamente vinculados a la expansión de la educación obligatoria. Algunos autores enfatizan dicha expansión como fundamental para la mejora en la calidad general del sistema educativo y para la consecución de los Objetivos de Desarrollo Sostenible, especialmente el número 4 (Giudice y González, 2023). Sin embargo, surgen preocupaciones en torno a las problemáticas actuales —recursos, formación, cualificación (Braham, 1972; Erten y Keskin, 2019; Flach, 2009) y rotación (Nosei, 2005) del profesorado, bajo porcentaje de egresados, segmentación del sistema (Doherty y Male, 1966)— que siguen sin quedar atendidas (Acín, 2017). Intentando superar estas dificultades, otras investigaciones proporcionan evidencias sobre cómo la actualización de los estándares educativos (Doherty y Male, 1966) y el cambio en el rol del educador (Hall, 2016) incrementan las posibilidades de éxito de la extensión escolar obligatoria. Más específicamente, los hallazgos y temáticas de esta categoría pueden clasificarse en tres áreas de interés como son: 1) la cobertura/inclusión educativa, 2) la retención/abandono escolar y 3) trayectorias escolares.
En los artículos analizados la cobertura se entiende como la universalización efectiva del derecho a la educación (Cruz, 2017). Una cantidad significativa de trabajos arguyen que la expansión de la educación obligatoria mejora la cobertura del sistema educativo (Djietror, 2011; Nobile, 2016) aunque necesita ir acompañada de otras medidas tanto pedagógicas como sociales para hacerse efectiva (Diniz Júnior, 2020; Rama, 2004; da Silva, 2019). Entre estas, destacan la alimentación (Rengifo, 2019), la orientación educativa y profesional (Erten y Keskin, 2019) o la atención a las características individuales de los estudiantes (Rengifo, 2019). De no ir acompañada por estas medidas, la extensión puede hacer el sistema educativo más excluyente (Flach, 2009; Mancebo y Zorrilla, 2018), aumentando la brecha en la cobertura de la educación secundaria, especialmente para aquellas poblaciones minoritarias o históricamente excluidas (Giudice y González, 2023; Juusola, 2023). Por lo demás, existen evidencias que afirman que la extensión de la escolaridad mejora la inclusión educativa (de Barbieri, 2011; Djietror et al., 2011), aumentando la heterogeneidad y la diversidad de las aulas (Casquero y Navarro, 2010; Erten y Keskin, 2019), además de centrar la atención sobre demandas educativas de sectores antes no escolarizados (Ruiz et al., 2019).
La retención se refiere a la permanencia de los estudiantes dentro del sistema educativo hasta completar un determinado nivel de formación, evitando el abandono escolar prematuro (Erten y Keskin, 2019; Kirdar et al., 2016; Mancebo y Zorrilla, 2018; Mussida et al., 2019). Los artículos analizados muestran que la extensión de la educación obligatoria tiene efectos importantes en la retención de los sistemas. Según Mahmoud (2019) el incremento de un año de obligatoriedad aumenta entre 0,6 y 0,8 años la tasa de escolarización, efectos observados en menor medida en el caso de las mujeres, para quienes aumenta entre 0,3 y 0,48, lo que evidencia una clara desigualdad. Esta extensión incrementa la ocupación de los jóvenes (Jussola, 2023; Terigi et al., 2013) eleva las tasas de matriculación (Giudice y González, 2023; Negură, 2020) y aumenta la asistencia a escuelas vocacionales o profesionales (Erten y Keskin, 2019), lo que tiene incidencia directa en la prevención del abandono escolar temprano y en el incremento de la igualdad en la tasa de asistencia escolar por clases y etnias sociales (Rauscher, 2014). A pesar de ello, también existe evidencia contraria relacionada con la obligatoriedad de la extensión y con el aumento de la deserción (Hall, 2016; Negură, 2020), especialmente en zonas rurales (Wu, 2010).
Por lo que respecta a las trayectorias educativas, los artículos analizados afirman que la extensión de la obligatoriedad educativa evita la segmentación prematura (Merino, 2005). Ello no se opone a que también favorezca la diversidad de trayectorias escolares (Briscioli, 2017) y propicie la movilidad educativa, especialmente para la población urbana (Wu y Marois, 2024). Sin embargo, también hay evidencia contraria que sostiene que la extensión educativa puede limitar la diversidad de trayectorias (Juusola, 2023) o reducir su opcionalidad a la repetición de patrones socioeconómicos en función de la extracción social y económica de los estudiantes (Valdés, 2022). En cualquiera de los casos, la ampliación de la educación obligatoria ha impulsado la creación de escuelas profesionales y vocacionales en distintos niveles educativos (Doherty y Male, 1966). De hecho, se ha observado que muchos de los alumnos que accedieron al sistema educativo tras la aplicación de la extensión optaron por continuar sus estudios en instituciones vocacionales en lugar de académicas (Erten y Keskin, 2019). Pese a todo, la extensión educativa ha mejorado el acceso a la educación superior (Hall, 2016; Wu, 2010), aunque su impacto en la equidad del sistema universitario es limitado. Finalmente, esta diversificación de trayectorias educativas enfrenta limitaciones importantes, particularmente por la falta de recursos adecuados para atender la heterogeneidad del alumnado y sus distintos itinerarios formativos (Briscioli, 2017).
Los artículos analizados recogen numerosos efectos socio-culturales. Desde una perspectiva social, la expansión de la educación obligatoria se considera una respuesta adecuada para sociedades marcadas por la pobreza (Oreja Cerruti, 2023), pues ha sido identificada como un factor que promueve la integración y cohesión social (Merino, 2005). Ello se refleja en términos de seguridad y bienestar social, puesto que diversos estudios han señalado que la educación obligatoria tiene un impacto en la reducción del crimen y la delincuencia (Erten y Keskin, 2019; Gray et al., 2021; Machin et al., 2012).
Asimismo, se ha observado una disminución en comportamientos de riesgo, como el embarazo adolescente (Gray et al., 2021). Sin embargo, la relación entre la educación y la maternidad temprana no es concluyente, ya que algunos estudios indican que la expansión educativa no reduce directamente el embarazo adolescente (James y Vujić, 2018; Kırdar et al., 2016), sino que contribuye a postergar el nacimiento del primer hijo (Ní Bhrolcháin y Beaujouan, 2012). De hecho, la evidencia sugiere que este cambio en el ritmo de la fecundidad tiene su origen en fuerzas macroeconómicas y estructurales más que en transformaciones de carácter cultural (Ní Bhrolcháin y Beaujouan, 2012).
Otro de los efectos sociales relevantes es el retraso en la emancipación de los jóvenes, debido a la prolongación de su etapa formativa y a las condiciones económicas asociadas a la permanencia en el sistema educativo (Miret, 2004). Paralelamente, se ha observado una disminución en el valor social del título educativo, particularmente en el caso del diploma de secundaria, que ha perdido parte de su relevancia como credencial en el mercado laboral, especialmente para las mujeres de entornos urbanos (Kırdar et al., 2016).
Desde el punto de vista cultural, y aunque los factores socioeconómicos y familiares siguen teniendo un peso considerable (Casquero Tomás y Navarro Gómez, 2010), se observa que uno de sus principales efectos es el aumento, tanto a nivel individual como familiar (Braham, 1972; Petrongolo, 1999), del capital cultural, además de ser un factor que fortalece la participación democrática (Gracy et al, 2021).
Desde la perspectiva de la igualdad, los artículos analizados destacan que la expansión de la educación obligatoria contribuye a la igualdad sociocultural (Lamelas y Barbeito, 2024; Luo y Chen, 2018) al reducir desigualdades (Diniz Júnior, 2020; Misuraca et al., 2022; Murtin y Viarengo, 2011), especialmente en el ámbito educativo (Juusola, 2024; Nobile, 2016). Sin embargo, también advierten que, cuando la cobertura no es universal, puede generar nuevas formas de desigualdad (Meschi y Scervini, 2014). Si bien su papel en la promoción de la igualdad de oportunidades educativas y sociales (de Barbieri, 2011; Doherty y Male, 1966; Flach, 2009; Mancebo y Zorrilla, 2018; Merino, 2005; Tabak y Çalık, 2020; Wu y Marois, 2024) está ampliamente respaldado, algunos estudios cuestionan su efectividad, señalando que no garantiza un acceso equitativo en términos socioeconómicos (Wu, 2010). En este sentido, subrayan que la distribución justa de oportunidades educativas resulta más determinante que la mera obligatoriedad. Esto se refleja en la persistencia de desigualdades en repitencia, abandono y sobreedad, especialmente entre jóvenes de sectores populares, - a pesar de la ampliación del acceso (Nobile, 2016) -, y en el hecho de que no se ha encontrado una relación clara entre la expansión de la educación obligatoria y la reducción de la desigualdad social en el acceso a la universidad (Shavit y Westerbeek, 1998). Adicionalmente, los hallazgos y temáticas de esta categoría pueden clasificarse en dos áreas de interés como son: 1) el género y 2) el eje territorial.
En cuanto al género, múltiples estudios señalan que la expansión de la educación obligatoria puede desempeñar un papel significativo en la promoción de la igualdad (Kırdar et al. 2016; Miret, 2004; Wu y Marois, 2024), tanto en términos sociales como laborales (Mussida et al. 2019). Esta relación se justifica por la capacidad de la escolarización extendida para ampliar las oportunidades educativas disponibles para las mujeres, quienes históricamente han enfrentado mayores obstáculos de acceso al sistema educativo (Luo y Chen, 2018), y por su actuación como mecanismo compensador frente a normas y prácticas socioculturales que han restringido la participación femenina en determinados contextos, especialmente en entornos rurales o tradicionalistas (Erten y Keskin, 2019). Así, varios autores sostienen que esta política contribuye a reducir barreras estructurales y simbólicas, generando impactos positivos tanto en la inclusión social como en la participación de las mujeres en el mercado laboral (Kırdar et al., 2016; Miret, 2004; Wu y Marois, 2024; Mussida et al., 2019).
No obstante, esta visión optimista debe matizarse a la luz de las evidencias que muestran cómo la expansión de la educación obligatoria no opera de forma neutra en términos de género, y puede incluso generar efectos no deseados o contradictorios. Por ejemplo, algunos trabajos han identificado que, lejos de cerrar las brechas, en ciertos contextos la extensión educativa puede reforzar desigualdades ya existentes, especialmente si no va acompañada de políticas activas de inclusión y acompañamiento (Mahmoud, 2019). En particular, se ha observado que las tasas de abandono escolar siguen siendo considerablemente más elevadas entre los varones, lo que plantea interrogantes sobre los efectos diferenciales de la obligatoriedad según el género (Casquero Tomás y Navarro Gómez, 2010). Esta tendencia sugiere que la permanencia en el sistema educativo no solo depende del acceso, sino también de las condiciones materiales, motivacionales y culturales que afectan de manera distinta a hombres y mujeres.
En relación con el eje territorial, la evidencia recogida en la revisión es ambivalente. Algunos estudios sostienen que la expansión de la educación obligatoria ha acentuado las desigualdades entre zonas rurales y urbanas, así como entre distintas jurisdicciones, debido a la distribución desigual de recursos y a las limitaciones estructurales de los territorios más desfavorecidos (de Barbieri, 2011; Doherty y Male, 1966; Wu, 2010). En contraste, otros trabajos defienden que, cuando va acompañada de políticas de apoyo específicas, esta medida puede favorecer la equidad territorial y mejorar el acceso educativo en contextos rurales (Kırdar et al., 2016). Por lo demás algunos estudios relacionan ambas subcategorías al señalar que la ampliación de la educación obligatoria puede aumentar la desigualdad de género en la asistencia a clase en entornos rurales (Negură, 2020). Sin embargo, también se ha observado que, de manera aparentemente contradictoria, contribuye a reducir las disparidades educativas entre áreas geográficas, especialmente beneficiando a las mujeres en zonas rurales (Kırdar et al., 2016).
La categoría de influencias ideológicas abarca diversos aspectos relacionados tanto con los ideales que sirven para justificar la ampliación de la educación obligatoria como con las transformaciones producidas en la mentalidad ciudadana. Los trabajos analizados sugieren que la extensión de la educación obligatoria se relaciona con el grado de progreso y modernización de la sociedad (Alcantara, 2019; Andrés y Esquivel, 2017; Rengifo Streeter, 2019) refuerza la construcción nacional (Andrés y Esquivel, 2017; Jones et al., 1998; Negură, 2020) y moldea la ciudadanía (Flach, 2009; Rama, 2004) aumentando su conocimiento político e ideológico en general (Braham, 1972) y el de la juventud en particular (Luo y Chen, 2018). Además, al enfatizar la importancia de la educación para una determinada sociedad (Diniz Júnior, 2020; Mancebo y Zorrilla, 2018), favorece el reconocimiento de la educación como derecho y conquista social (Acín, 2017; Cruz, 2017; Krawczyk, 2011; Oreja Cerruti, 2023; Ruiz et al, 2019; Ruiz y Scioscioli, 2018), contribuyendo al debate sobre la gratuidad y la naturaleza pública de la educación (Lamelas y Barbeito, 2024) y sirviendo como contrapunto al poder de iglesias, sectas y otras organizaciones privadas en ella (Andrés y Esquivel, 2017). A pesar de esto, algunos trabajos muestran la falta de consenso y de convencimiento sobre su verdadera necesidad (de Barbieri, 2011), así como su señalamiento como herramienta para la reproducción social (Wu, 2010).
Muchos de los artículos analizados abordan, parcial o totalmente, las oportunidades sociales y laborales que genera la ampliación de la educación obligatoria, considerándola una inversión estratégica para el desarrollo social, económico, político y humano (Diniz Júnior, 2020). Aunque la evidencia sobre su impacto en la expansión del capital humano es desigual (Casquero Tomás y Navarro Gómez, 2010; de Barbieri, 2011; Erten y Keskin, 2019; Wu y Marois, 2024), los estudios coinciden en que la extensión educativa reduce el riesgo de desempleo (Gray et al., 2021; Mussida et al., 2019), mejora la inclusión social y laboral (Acín, 2017; Jones, et al., 1998; Juusola, 2023), también en adolescentes (Abiétar-López et al., 2017) , incrementa la productividad (Machin et al., 2012) y promueve la empleabilidad al favorecer la adaptación a las demandas del mercado (Hall, 2016; Murray, 1997; Paoletta, 2017; Wu, 2010) y mejorar la calificación de la fuerza de trabajo (Ruiz et al., 2019). Estos efectos, a su vez, impactan en la calidad de vida (Casquero Tomás y Navarro Gómez, 2010; Diniz Júnior, 2020), fomentan la movilidad social (Wu, 2010; Wu y Marois, 2024) —incluida la intergeneracional (Betthäuser, 2017; Rama, 2004)— y contribuyen tanto a aumentar los ingresos (Gray et al., 2021; Kırdar et al., 2016) como a reducir la desigualdad de estos (Mussida et al., 2019), especialmente en zonas rurales (Strawiński y Broniatowska, 2021). No obstante, sigue sin haber consenso sobre si la educación obligatoria disminuye el desempleo en contextos recesivos (Hall, 2016) o influye directamente en los resultados del mercado laboral (Mahmoud, 2019).
A pesar de estos efectos positivos, los artículos también advierten sobre posibles consecuencias negativas, como la falta de cambios significativos en la situación económica de los individuos afectados, el riesgo de inflación de credenciales sin mejoras laborales reales (Rauscher, 2015), la sobrecualificación (Jones, et al., 1998), el aumento del desempleo entre las personas más preparadas, la pérdida de experiencia laboral temprana (Erten y Keskin, 2019; Hall, 2016) y la desconexión entre la educación obligatoria y las necesidades económicas reales (Braham, 1972). Además, la imposibilidad de trabajar mientras se estudia (Juusola, 2023) puede reforzar las desigualdades socioeconómicas, perpetuando el impacto del estatus económico de las familias sobre las oportunidades de sus hijos (Wu, 2010).
Algunos de los efectos que ponen en evidencia los artículos analizados tienen en la política y las relaciones internacionales su foco de atención. Así, algunos artículos señalan que la ampliación de la educación obligatoria, además de generar alianzas (Giudice y González, 2023) y hacer patentes las asimetrías entre naciones, pone en relación legislativa y geopolítica algunos países en vías de desarrollo con Occidente y especialmente con Europa al ajustar sus legislaciones a las directrices de organizaciones internacionales (Diniz Júnior, 2020) y alinearse con políticas y objetivos educativos europeos (Braham, 1972; Casquero Tomás y Navarro Gómez, 2010).
Un aspecto que destacan los trabajos analizados es el relativo al impacto que la expansión de la educación obligatoria tiene sobre las variables económicas de los países. Así, numerosos artículos sostienen que impulsa el desarrollo económico (Murtin y Viarengo, 2011; Rauscher, 2015; Wu, 2010) —a pesar de que algún trabajo afirme que no existe correlación estadística entre aumento de la educación obligatoria y crecimiento económico (Holmes, 2013)— favorece la modernización y la industrialización de la economía (Braham, 1972), impulsa la innovación (Rauscher, 2015) y promueve la creación de mejores empleos (Shavit y Westerbeek, 1998). Además, existe evidencia que apunta a que la extensión educativa tiene elevadas tasas de retorno de la inversión, especialmente en niveles educativos inferiores (Nitungkorn, 1988).
Como es de suponer, el incremento de los años de escolarización obligatoria tiene un efecto relevante sobre los recursos tanto del sistema educativo como del país. No es de extrañar, en consecuencia, que haya una cantidad destacable de trabajos que tratan sobre los costes tanto individuales como colectivos de esta medida. Así, algunos de los artículos analizados afirman que expandir la educación obligatoria aumenta el coste marginal de la educación (Murtin y Viarengo, 2011), eleva los costes de oportunidad (Jones et al., 1998; Murray, 1997) e incrementa los costes de implementación (Erten y Keskin, 2019), por lo que algunos dudan de que sus costes elevados se vean justificados en virtud de sus resultados (Mancebo y Zorrilla, 2018). Otros, por el contrario, sostienen que supone un mayor aprovechamiento de los recursos invertidos (Kırdar et al., 2016), aunque advierten de que puede enfatizar el reparto desigual de los recursos (Alcántara, 2019) y ampliar las deficiencias en recursos e infraestructuras (Braham, 1972; Nitungkorn, 1988). Además, existe el riesgo de que suponga un esfuerzo económico extra para las familias (Jones et al., 1998), al verse obligadas a contribuir a la viabilidad del sistema a través del cobro de matrículas y otras tarifas (Wu, 2010), aunque este efecto parece disminuir con el tiempo, probablemente a causa de las políticas de becas (Petrongolo, 1999). Por último, se advierte que puede abrir la puerta a la articulación público-privada de la educación y, en últimas, resultar ser una vía para la privatización encubierta de la educación (Diniz Júnior, 2020).
Todo cambio en las estructuras sociales influye en la subjetividad de las personas que las conforman. Bajo el epígrafe de experiencias y percepciones, se recogen los diversos efectos personales asociados a la ampliación de la educación obligatoria en los artículos analizados. Entre ellos, destacan la sensación de autosuperación y proyección (Paoletta, 2017) en algunos individuos, así como la búsqueda de prácticas que refuercen la percepción de éxito en quienes obtienen un buen rendimiento académico (Casquero Tomás y Navarro Gómez, 2010). Asimismo, algunos estudios señalan que los adolescentes reconocen la importancia de continuar su formación para mejorar sus oportunidades laborales (Abiétar-López et al., 2017), aunque en ciertos casos desarrollan expectativas poco realistas sobre su futuro, impulsadas por el mayor tiempo de educación obligatoria (Jones et al., 1998). Más allá de estos, también se identifican experiencias negativas, como la fatiga y la falta de motivación, la sensación de irrelevancia, el menosprecio hacia otras opciones formativas (Murray, 1997) y el rechazo a la obligatoriedad (Paoletta, 2017), lo que puede reducir la percepción de bienestar al limitar la sensación de libertad (Kırdar et al., 2016). Finalmente, se destaca que la expansión de la educación obligatoria podría incrementar la sensación de alienación en la población rural (Negură, 2020).
Los resultados expuestos evidencian la diversidad de concepciones en torno a la expansión de la educación obligatoria, así como la complejidad y la multiplicidad de factores con los que se encuentra entrelazada. Desde una perspectiva tanto histórica como contemporánea, este proceso aparece atravesado por tensiones persistentes entre los objetivos del proyecto estatal de construcción nacional y las condiciones socioeconómicas y culturales que median su puesta en práctica. En este sentido, aunque la escolarización se valora generalmente como un avance, sigue siendo un fenómeno ambivalente: para algunos representa una imposición disciplinaria, para otros un medio de acumulación de “capital humano” orientado a la productividad económica, y para otros más, una vía de acceso al saber que combate la ignorancia y la irracionalidad (Gimeno, 2000).
Este carácter ambivalente se manifiesta con especial claridad en el contraste entre las prioridades de los países que han alcanzado altos niveles de cobertura y aquellos que aún enfrentan dificultades para garantizar la universalidad real de su sistema educativo (Ruiz y Schoo, 2014). Mientras que en estos últimos la expansión de la educación obligatoria sigue ligada fundamentalmente a la ampliación del acceso, en los primeros los debates giran en torno a cuestiones como la extensión de la escolarización más allá de los niveles básicos, la calidad de la educación impartida y las desigualdades persistentes en términos de equidad y oportunidades (Pires y Brutten, 2007). Así, aunque las discusiones internacionales tienden a subrayar la necesidad de ampliar el período de obligatoriedad escolar (Akboga, 2015), en muchos países en desarrollo el énfasis sigue puesto en lograr que la educación primaria y secundaria sean efectivamente accesibles para toda la población, dado que de ello depende en gran medida la realización del derecho a la educación (Moreno Olmedilla, 2005).
No obstante, la preocupación por la cobertura representa solo una de las múltiples dimensiones implicadas en la expansión de la educación obligatoria a nivel mundial (Castro y Serra, 2020). Como se desprende de los artículos analizados, este fenómeno debe entenderse en relación con sus efectos en la estructura y organización del sistema educativo, en la transformación de las expectativas sociales respecto a la formación de la ciudadanía, en la evolución del mercado laboral y en la reconfiguración de las trayectorias vitales de los individuos (Woodin et al. 2013). En este sentido, el análisis de las distintas implicaciones educativas, sociopolíticas, económicas y personales de la expansión de la educación obligatoria —implicaciones que constituye la pregunta y razón de ser de este trabajo— resulta fundamental para comprender los alcances y límites de esta transformación en contextos diversos. Por ello, a continuación se abordan con mayor detalle cada una de estas dimensiones, con el objetivo de ofrecer una visión integral de los desafíos y contradicciones que caracterizan este proceso.
Desde el punto de vista educativo, el análisis revela que la expansión de la educación obligatoria tiene efectos formativos innegables tanto en las personas como en la comunidad escolar. Estos efectos se traducen en mejoras en los conocimientos, habilidades, valores y comportamientos de los estudiantes (Miralles Romero y Castejón Costa, 2009). Sin embargo, las investigaciones muestran que estas mejoras no siempre se materializan, ya sea debido al abandono escolar, la baja cobertura, los malos resultados académicos u otros factores que limitan el impacto real de la escolarización. Por ello, más que centrarse exclusivamente en las políticas y legislaciones educativas, es fundamental reflexionar sobre la implementación efectiva de la obligatoriedad en los distintos escenarios escolares. Esto implica atender las necesidades de los estudiantes, ofrecer orientación y acompañamiento adecuados y garantizar que la escolarización obligatoria se traduzca en oportunidades educativas reales, en lugar de convertirse en una mera ampliación del sistema sin asegurar su efectividad. En este sentido, resulta imprescindible detenerse en las finalidades pedagógicas de los años en los que se extiende la educación obligatoria, preguntarse para qué y cómo se lleva a cabo este proceso, y garantizar que su expansión responda a criterios de calidad y equidad, más que la simple cobertura. Esto implica revisar los contenidos, métodos y estructuras escolares, evitando que la expansión se limite a mera retención escolar sin verdadera transformación pedagógica.
Desde el punto de vista de la dimensión política y social, no cabe duda que existe un vínculo estrecho entre la educación y la vida social y política de las personas (Dewey, 2004). La expansión educativa, además de transformar el ámbito escolar, repercute en factores como la igualdad, la inclusión, la movilidad social, la calidad de vida y las diferencias de oportunidades según el género o el lugar de origen. Sin embargo, las investigaciones —tanto empíricas como teóricas e históricas— muestran que estos efectos no son uniformes ni lineales. De hecho, los estudios a menudo arrojan conclusiones contradictorias, incluso dentro de una misma población, lo que evidencia la complejidad del fenómeno y la dificultad de establecer afirmaciones categóricas sobre su impacto. Por ello, es fundamental atender a las particularidades de cada comunidad, evitando asumir que la educación genera efectos homogéneos en todos los contextos. Al mismo tiempo, es necesario reconocer que la educación, por sí sola, no garantiza el éxito social y político (Tarabini, 2020). Aunque sea un paso en buena dirección, la expansión de la educación obligatoria debe ir acompañada de políticas que fomenten la igualdad de oportunidades, la inserción laboral y el acceso a la cultura, entre otros aspectos. Solo a través de estrategias articuladas y coherentes es posible lograr una mejora real en la esfera socio-política de las personas.
Como se ha visto, la expansión de la educación obligatoria tiene un impacto significativo en la dimensión económica. Por un lado, contribuye al desarrollo y la modernización económica, principalmente a través de la mejora en la productividad de las personas, lo que las lleva a poder optar a mejores empleos y a reducir la desigualdad de ingresos. Por otro, implica un aumento considerable en los costos del sistema educativo (Rauscher, 2014), lo que genera debates sobre el retorno de la inversión y la eficiencia en el uso de los recursos disponibles, además de favorecer la articulación público-privada o la privatización encubierta de la educación (Ball y Youdell, 2007). A la luz de este doble efecto, parece claro que en términos económicos la expansión de la educación obligatoria debe ser estudiada cuidadosamente, considerando tanto sus beneficios económicos como sus costes y riesgos. La clave está en encontrar un equilibrio entre la inversión en educación, los resultados que esta genera y la sostenibilidad financiera del sistema, asegurando que el crecimiento de la escolarización se traduzca en mejoras reales en el bienestar de la sociedad y en el desarrollo económico a largo plazo.
Asimismo, no cabe duda de que la expansión de la educación obligatoria tiene un impacto notable en la dimensión personal. Estos efectos, que derivan de cómo los sujetos perciben y experimentan su integración a un sistema educativo en expansión, resultan positivos para quienes ven dicho sistema como un reto a superar, una oportunidad para mejorar sus salidas laborales o un refuerzo del éxito escolar ya alcanzado (Gimeno, 2013). Esta perspectiva se destaca especialmente en los países en vías de desarrollo, donde persiste la fe en la educación como vía de progreso. Por el contrario, los efectos negativos también son destacables y tienen en la fatiga, la falta de motivación, la sensación de irrelevancia, o la alienación o el rechazo a la obligatoriedad sus notas más importantes. Estas experiencias coinciden con las críticas al sistema educativo que lo señalan como generador de relaciones alienantes, en las que se ejerce poder sobre los individuos en detrimento de su libertad y autonomía (Laval, 2004). Ambas perspectivas —la que valora positivamente la expansión educativa y la que subraya sus efectos adversos— reflejan el debate persistente sobre las finalidades de la escuela: ¿debe esta ser innovadora y adaptarse a las condiciones actuales, o más bien conservar ciertos principios para sostener una cultura común? (Quintana, 1988). Tal ambivalencia sugiere que toda política que tenga como objetivo la expansión educativa debe tener en consideración estos efectos de subjetividad, puesto que por muy loables que sean los objetivos económicos, sociopolíticos o formativos que se persigan, no puede olvidarse que en último término el éxito de dicha expansión recae sobre el sentido y el grado de aceptación de las personas afectadas por la medida (López, 2007).
De tal guisa, y como se acaba de ver, el análisis de los documentos revela que la expansión de la educación obligatoria es un fenómeno multidimensional cuya efectividad está estrechamente vinculada al contexto educativo, sociopolítico, económico y personal en el que se implementa. Por eso, aunque puede representar una oportunidad para garantizar el derecho a la educación, la expansión por sí sola no garantiza necesariamente una mejora en la calidad ni en la equidad educativa. Su impacto dependerá de cómo se implemente y utilice ese tiempo adicional, en el que pueden persistir e incluso agudizarse problemas estructurales como la desigualdad, la exclusión y el abandono escolar, especialmente cuando las condiciones pedagógicas y los recursos del sistema educativo no se adecuan a las necesidades de los estudiantes.
Por eso, para que la obligatoriedad educativa se traduzca en una
verdadera herramienta de equidad es fundamental adoptar estrategias
pedagógicas que respondan a la heterogeneidad de los estudiantes y
maximicen sus potenciales formativos. La adaptación de los procesos
pedagógicos, la generación de múltiples estrategias y la asignación
diferenciada de los recursos son elementos clave para garantizar más
apoyo a quienes parten de situaciones más desfavorables con el fin de
alcanzar aprendizajes equivalentes (Alcantara, 2019). En consecuencia,
la ampliación de la obligatoriedad educativa no debe concebirse como un
fin en sí mismo, sino como un punto de partida para la construcción de
sistemas educativos más inclusivos y equitativos. Lejos de suponer,
Por último, y a pesar de la amplitud del análisis realizado, esta revisión presenta ciertas limitaciones importantes a tener en cuenta, vinculadas precisamente al tipo de estudios encontrados. En particular, no se profundiza en las especificidades contextuales de los distintos países, lo que puede limitar la comprensión de cómo factores históricos, culturales e institucionales inciden en la implementación y los resultados de la expansión educativa. Asimismo, y a causa de que no existe apenas bibliografía al respecto, las voces del profesorado y del alumnado están escasamente representadas, lo cual restringe el acceso a percepciones subjetivas relevantes. Además, aunque se reconocen desigualdades de tipo territorial y de género, no se adopta un enfoque interseccional que permita analizar otras variables significativas como la religión o el origen étnico. Finalmente, pese a que se menciona la tensión entre la financiación pública y privada, no se abordan en profundidad los mecanismos económicos y financieros que sustentan la sostenibilidad y el impacto de las políticas educativas a largo plazo. Sin embargo, estas limitaciones abren líneas de investigación futuras, como el estudio del efecto de la expansión de la obligatoriedad sobre las trayectorias y prácticas del profesorado, el análisis del papel de las tecnologías educativas en las políticas de expansión escolar, así como investigaciones longitudinales que evalúen los efectos de las reformas entre generaciones y contextos geográficos diversos, que pueden enriquecer el debate académico, además de preguntarse por las finalidades pedagógicas del tiempo escolar, su sentido y la forma en la que se lleva a cabo en términos de calidad y equidad.
Abiétar-López, M., Navas-Saurin, A. A., Marhuenda-Fluixá, F. y
Salvà-Mut, F. (2017). La construcción de subjetividades en itinerarios
de fracaso escolar. Itinerarios de inserción sociolaboral para
adolescentes en riesgo.
Acín, A. (2017). Aspectos organizativos de la educación secundaria de
adultos en Córdoba y en Cataluña: un análisis comparado.
Akboga, S. (2015). The expansion of compulsory education in Turkey:
local and world culture dynamics.
Alcantara, W. R. (2019). Compulsory school and investment in public
education: A historical perspective (São Paulo, 1874-1908).
Andrés, Y. P. y Esquivel, R. M. (2017). Educación escolar y
masonería: krausismo y laicidad entre España y Costa Rica a finales del
siglo XIX.
Ball, S. y Youdell, D. (2007).
Bernal, A. y Martín, J. P. (2001). La dialéctica saber/poder en
Michel Foucault: Un instrumento de reflexión crítica sobre la escuela.
Betthäuser, B. (2017). Fostering Equality of Opportunity? Compulsory
Schooling Reform and Social Mobility in Germany.
Braham, R. L. (1972).
Briscioli, B. (2017). Aportes para la construcción conceptual de las
“trayectorias escolares”.
Carnevale, A. P., Smith, N. y Strohl, J. (2013). Recovery: Job growth
and education requirements through 2020.
Casquero Tomás, A. y Navarro Gómez, M. L. (2010). Determinantes del
abandono escolar temprano en España: un análisis por género.
Castro, A., y Serra, M. F. (2020). Espacio escolar y utopía
universalizadora: Definiciones, tensiones y preguntas en torno a lo
espacial y la ampliación del derecho a la escolaridad.
Consejo Escolar de Estado. (2023). Informe 2023 sobre el estado del
sistema educativo. Curso 2021-2022. Ministerio de Educación, Formación
Profesional y Deportes.
Cruz, M. N. D. (2017). Early childhood education and extension of
compulsory schooling: repercussions for the cultural development of the
child.
Dale, N. (12 de marzo de 2025). El Departamento de Educación despide
a la mitad de su plantilla, la alternativa a la promesa de Trump de
liquidar la agencia.
da Silva, M. (2019). Expansion of compulsory schooling in Brazil:
what happened to secondary education?.
De Barbieri, L. M. (2011). Educación y escuela en el año del
bicentenario de Argentina historia reciente: Tucumán 1990/2010.
Dewey, J. (2004).
Diniz Júnior, C. A. (2020). Obrigatoriedade e gratuidade da educação
nos Estados Parte do Mercosul.
Djietror, B. B. K., Okai, E. y Kwapong, O. A. T. F. (2011). Promoting
Inclusive Education in Ghana.
Doherty, E. M. y Male, G. A. (1966).
Egido, I. (2013). Presentación: la educación infantil en perspectiva
europea.
Erten, B. y Keskin, P. (2019). Compulsory schooling for whom? The
role of gender, poverty, and religiosity.
Flach, S. D. F. (2009). The right to education and its relationship
with the enlargement of schooling in Brazil.
Gimeno, J. (2000).
Gimeno, J. (2012). La educación obligatoria: Una escolaridad igual
para sujetos diferentes en una escuela común. En José Gimeno, Rafael
Feito, Philipe Perrenoud, y María Clemente (Comp.),
Gimeno, J. (2013).
Giudice, J. y González, I. (2023). Educación superior en la región:
heterogeneidades, desafíos y transformaciones.
Gluz, N. y Rodríguez Moyano, I. (2018). Obligatoriness challenged:
Who leaves whom? School’s exclusion of young people in vulnerable
conditions. Education Policy Analysis Archives, 26, 162.
Gondra, J. G. (2010). ¿ Gobierno de los otros? Expansión del tiempo
escolar y obligatoriedad de la enseñanza en Brasil.
Gray, D., Montagnoli, A. y Moro, M. (2021). Does education improve
financial behaviors? Quasi-experimental evidence from Britain.
Hall, C. (2016). Does more general education reduce the risk of
future unemployment? Evidence from an expansion of vocational upper
secondary education.
Holmes, C. (2013). Has the Expansion of Higher Education Led to
Greater Economic Growth?
James, J. y Vujić, S. (2018). From High School to the High Chair:
Education and Fertility Timing.
Jones, G. W., Nagib, L., Sumono y Handayani, T. (1998). The expansion
of high school education in poor regions: The case of East Nusa
Tenggara, Indonesia.
Juusola, H. (2023). What do young people think about the extension of
compulsory education?.
Kırdar, M. G., Dayıoğlu, M. y Koc, I. (2016). Does longer compulsory
education equalize schooling by gender and rural/urban residence?.
Krawczyk, N. (2011). Some contemporary challenges of secondary
education in Brazil.
Lamelas, G. A. y Barbeito, I. G. (2024). A 140 años de la sanción de
la Ley 1420: conmemorar, rememorar y recrear sentidos en el horizonte de
lo común.
Laval, C. (2004).
Liwiński, J. (2020). The impact of compulsory schooling on Hourly
Wage: evidence from the 1999 education reform in Poland.
López, N. (2005).
López, O. S. (2019). In the interest of the public good: Texas
pre-kindergarten compulsory law. Contemporary
Luo, Y. H. y Chen, K. H. (2018). Education expansion and its effects
on gender gaps in educational attainment and political knowledge in
Taiwan from 1992 to 2012.
Machin, S., Vujić, S. y Marie, O. (2012). Youth crime and education
expansion
Mahmoud A. A. (2019). Keeping Kids in School: The Long-Term Effects
of Extending Compulsory Education. Education Finance and Policy, 14(2):
242–271.
Mancebo, M. E. y Zorrilla, J. P. (2018). “Del dicho al hecho hay un
gran trecho”: Obstáculos para la expansión de la escolaridad media en
Uruguay
Marín, A. (22 de enero de 2024). Educación obligatoria hasta los 18:
ventajas e inconvenientes de su implantación.
Merino, R. (2005). De la LOGSE a la LOCE. Discursos y estrategias de
alumnos y profesores ante la reforma educativa.
Merino, R. (2005). De la LOGSE a la LOCE. Discursos y estrategias de
alumnos y profesores ante la reforma educativa.
Miralles Romero, M.J. y Castejón Costa, J.L. (2009). Los efectos de
la escuela en los contextos educativos y sus aplicaciones metodológicas.
Miret, P. (2004). ¿Qué relación tiene el aumento en los años de
escolaridad no obligatoria en la emancipación de los jóvenes en Cataluña
durante la segunda mitad del siglo XX?.
Misuraca, M. R., Szilak, S., Barrera, K. A. y Ghelfi, F. D. (2022).
La Jornada extendida en la educación secundaria bonaerense. Condiciones
y necesidades.
Moreno Olmedilla, J. M. (2005). Secondary Education in Afghanistán: a
portray of post-conflict education reconstruction.
Murray, Å. (1997). Young people without an upper secondary education
in Sweden. Their home background, school and labour market experiences.
Murtin, F. y Viarengo, M. (2011). The expansion and convergence of
compulsory schooling in Western Europe, 1950–2000
Mussida, C., Sciulli, D. y Signorelli, M. (2019). Secondary school
dropout and work outcomes in ten developing countries.
Negură, P. (2020). Compulsory primary education and state building in
rural Bessarabia (1918–1940).
Ní Bhrolcháin, M. y Beaujouan, É. (2012). Fertility postponement is
largely due to rising educational enrolment.
Nitungkorn, S. (1988). The problems of secondary education expansion
in Thailand. Japanese
Nobile, M. (2016). La escuela secundaria obligatoria en Argentina:
Desafíos pendientes para la integración de todos los jóvenes.
OECD (2012),
OECD (2022).
Oreja Cerruti, M. (2023). Las trayectorias como principio
estructurante de las políticas para la escuela secundaria en Argentina:
un análisis crítico de las orientaciones gubernamentales.
Paglayan, A. S. (2022). Education or indoctrination? The violent
origins of public school systems in an era of state-building.
Paoletta, H. (2017). ¿Es obligatoria la educación secundaria para los
jóvenes y adultos?: sentidos acerca de la obligatoriedad escolar
presente en Centros Educativos de Nivel Secundario
Petrongolo, B. (1999). ¿Incentiva el paro juvenil la escolarización
secundaria?. Ekonomiaz:
Pires, J. y Brutten Baldi, E. M. (2007). La enseñanza media y la
enseñanza técnica en el contexto de la reforma de la educación básica
brasileña.
Quintana, J.M. (1988).
Rama, G. W. (2004). La evolución de la educación secundaria en
Uruguay
Rauscher, E. (2014). Hidden gains: Effects of early U.S. Compulsory
schooling laws on attendance and attainment by social background.
Rauscher, E. (2015). Educational expansion and occupational change:
US compulsory schooling laws and the occupational structure 1850–1930.
Rengifo Streeter, F. (2019). La crisis educativa chilena.
Escolarización y política social, 1930-1960.
Ruiz, G. R. y Scioscioli, S. (2018). El derecho a la educación:
dificultades en las definiciones normativas y de contenido en la
legislación argentina.
Ruiz, G., Scioscioli, S. y Rodríguez, M. L. (2019). La educación
secundaria en cinco países de América del Sur: definiciones normativas y
alcances empíricos desde la perspectiva del derecho a la educación.
Ruiz, M. C. y Schoo, S. (2014). La obligatoriedad de la educación
secundaria en América Latina. Convergencias y divergencias en cinco
países.
Sevilla, D. (2007). La Ley Moyano y el desarrollo de la educación en
España.
Shavit, Y. y Westerbeek, K. (1998). Educational stratification in
Italy: Reforms, expansion, and equality of opportunity.
Silva, M. (2018). The school geography in the context of high
school’s reform: an analysis to besides the place.
Strawiński, P. y Broniatowska, P. (2021). The impact of prolonging
compulsory general education on the labour market.
Tabak, H. y Çalık, T. (2020). Evaluation of an educational reform in
the context of equal opportunities in Turkey: Policy recommendations
with evidence from PISA. International Journal of Contemporary
Tarabini, A. y Bonal, X. (2016).
Tarabini, A. (2020). ¿Para qué sirve la escuela? Reflexiones
sociológicas en tiempos de pandemia global.
Terigi, F., Briscioli, B., Scavino, C., Morrone, A. y Toscano, A. G.
(2013). La educación secundaria obligatoria en la Argentina: entre la
expansión del modelo tradicional y las alternativas de baja escala.
Valdés, M.T. (2022). Horizontal inequality in the transition to upper
secondary education in Spain.
Verger, A., Altinyelken, H. K. y Novelli, M. (Eds.). (2018).
Woodin, T., McCulloch, G. y Cowan, S. (2013). Raising the
participation age in historical perspective: policy learning from the
past?
Wu, J. y Marois, G. (2024). Education Policies and Intergenerational
Educational Mobility in China: New Evidence for the 1986–95 Birth
Cohort.
Wu, X. (2010). Economic transition, school expansion and educational
inequality in China, 1990–2000.