
eISSN: 1989-9742 © SIPS.
DOI: https://doi.org/10.7179/PSRI_2025.48.05
http://recyt.fecyt.es/index.php/PSRI/
Sara GONZÁLEZ-ÁLVAREZ*
https://orcid.org/0000-0002-7456-7275
María AGUIÓN-LAMAS**
https://orcid.org/0009-0003-5837-008X
Marta RUIZ-NAREZO*
https://orcid.org/0000-0002-6834-6070
*Universidad de Deusto y **Universidad de Santiago de Compostela
Fecha de recepción: 30.VII.2025
Fecha de revisión: 09.IX.2025
Fecha de aceptación: 14.X.2025
CONTACTO CON LAS AUTORAS
Sara González-Álvarez: E-mail gonzalezalvarez.sara@deusto.es
|
PALABRAS CLAVE: Adolescencia; centro de protección de menores; participación; bienestar; investigación social. |
RESUMEN: La adolescencia es una etapa clave del desarrollo humano. Cuando esta transcurre en situación de desprotección se complejiza aún más, por factores personales, sociales y estructurales que impactan directamente en el bienestar y el desarrollo integral. El objetivo de este artículo es analizar la participación social, el sentido de pertenencia y el flourishing en adolescentes residentes en centros de protección de la CAPV. Este estudio analiza la situación de adolescentes en centros de protección de la CAPV, a partir de datos secundarios de la encuesta Drogas y Escuela X (N = 40). Se ha llevado a cabo un análisis descriptivo de las variables de participación social, sentido de pertenencia y flourishing (bienestar psicológico). Los resultados muestran que los y las adolescentes en centros de protección presentan trayectorias marcadas por la inestabilidad, la exclusión y la falta de redes de apoyo, lo que incrementa su vulnerabilidad. En este estudio, no se han hallado diferencias significativas por género, a diferencia de lo que ocurre en adolescentes no institucionalizados del estudio Drogas y Escuela X. Sin embargo, sí se observaron diferencias significativas según la unidad de convivencia, siendo las personas adolescentes bajo protección institucional quienes presentan los indicadores más bajos en casi todas las dimensiones analizadas, reflejando una vulnerabilidad estructural, afectiva y comunitaria, que requiere una intervención multidimensional y multifactorial. Ante una mirada social estigmatizante de la adolescencia, se propone un enfoque centrado en el bienestar yel flourishing. El ocio y la participación se destacan como herramientas clave para el acompañamiento socioeducativo, permitiendo el desarrollo de competencias, vínculos y una identidad positiva. Garantizar el acceso equitativo a estos espacios resulta esencial para una intervención eficaz e inclusiva. |
|
KEYWORDS: Adolescence; child protection center; participation; well-being; social research. |
ABSTRACT: Adolescence is a key stage of human development. When this stage occurs in a situation of lack of protection, it becomes even more complex due to personal, social, and structural factors that directly impact well-being and overall development. Therefore, the objective of this article is to analyze social participation, sense of belonging, and flourishing among adolescents living in CPs in the Basque Country. This study analyzes the situation of adolescents in protection centers in the Basque Country, based on secondary data from the Drugs and School X survey (N = 40). A descriptive analysis of the variables of social participation, sense of belonging, and flourishing (psychological well-being) was carried out. Adolescents in protection centers present trajectories marked by instability, exclusion, and a lack of support networks, which increases their vulnerability. In this study, no significant differences were found by gender, unlike what occurred in non-institutionalized adolescents in the Drugs and School X study. However, significant differences were observed according to the cohabitation unit, with adolescents under institutional protection presenting the lowest indicators in almost all the dimensions analyzed, reflecting a structural, emotional, and community vulnerability that requires a multidimensional and multifactorial intervention. Given the stigmatizing social view of adolescence, an approach focused on well-being and flourishing is proposed. Leisure and participation are highlighted as key tools for socio-educational support, allowing for the development of skills, connections, and a positive identity. Ensuring equitable access to these spaces is essential for effective and inclusive intervention. |
|
PALAVRAS-CHAVE: Adolescência; centro de proteção de crianças; participação; bem-estar; investigação social. |
RESUMO: A adolescência é uma etapa fundamental do desenvolvimento humano. Quando esta etapa ocorre numa situação de desproteção, torna-se ainda mais complexa devido a fatores pessoais, sociais e estruturais que impactam diretamente o bem-estar e o desenvolvimento geral. Assim sendo, o objetivo deste artigo é analisar a participação social, o sentimento de pertença e o florescimento entre os adolescentes que vivem em Centros de Proteção (CPs) no País Basco. Este estudo analisa a situação das pessoasadolescentes nos CPs do País Basco, com base nos dados secundários do inquérito Drogas e Escola X (N = 40). Foi realizada uma análise descritiva das variáveis participação social, sentido de pertença e florescimento (bem-estar psicológico). Os e as adolescentes em centros de proteção apresentam trajetórias marcadas pela instabilidade, exclusão e falta de redes de apoio, o que aumenta a sua vulnerabilidade. Neste estudo não foram encontradas diferenças significativas por género, ao contrário do que aconteceu nos adolescentes não institucionalizados do estudo Drogas e Escola X. No entanto, foram observadas diferenças significativas de acordo com a unidade de convivência, com os adolescentes sob proteção institucional a apresentarem os indicadores mais baixos em quase todas ases dimensões analisadas, refletindo uma vulnerabilidade estrutural, emocional e comunitária que requer uma intervenção multidimensional e multifatorial. Dada a visão social estigmatizante da adolescência, propõe-se uma abordagem focada no bem-estar e no florescimento. O lazer e a participação são destacados como ferramentas-chave para o apoio socioeducativo, permitindo o desenvolvimento de competências, relações e uma identidade positiva. Garantir o acesso equitativo a estes espaços é essencial para uma intervenção eficaz e inclusiva. |
La adolescencia es una etapa de transición a la vida adulta en la que confluyen múltiples cambios físicos y psicológicos (Fernández-García y Sales, 2024). Esta etapa se caracteriza por la búsqueda de identidad, los cambios en las relaciones afectivas y familiares, un contexto social cambiante (Ballester et al., 2016), y por la posible aparición de comportamientos de riesgo (Santibáñez et al., 2020) siendo necesario un acompañamiento desde la intervención socioeducativa (Aguión-Lamas, 2021). La adolescencia es, por tanto, una etapa delicada que requiere de atención especial (Sarasa-Camacho, 2025), aún más cuándo los y las menores de edad viven situaciones de riesgo, desprotección y, en los casos más extremos, desamparo.
El entorno (familiar, escolar y comunitario) condiciona y moldea las experiencias de los y las adolescentes, en especial para quienes enfrentan situaciones de vulnerabilidad (Bronfenbrenner, 1979; 1986; Jessor y Jessor, 1977; 1991). Por ello, el cómo y el dónde se producen dichas interacciones condicionará los vínculos y configurará la experiencia relacional de la persona adolescente (Bronfenbrenner, 1979; 1986; Jessor y Jessor, 1977; 1991), sentando las bases para el futuro.
La sociedad suele percibir a las y los adolescentes en situación de vulnerabilidad como una amenaza al orden social, relacionándolos con conductas desafiantes y contextos de exclusión (Gaitán, 2010), lo que implica una visión que individualiza responsabilidades claramente estructurales y puede llevar a culpabilizarlos por problemáticas derivadas de entornos con carencias, negligencia o incluso violencia (Melendro, 2007; Cantos-Egea et al. 2024).
No obstante, la aplicación de medidas varía entre comunidades autónomas, generando un sistema desigual, con diferencias en relación con la terminología, marco jurídico, perfiles profesionales y gestión de datos (Aldeas Infantiles, 2022; Poole et al. 2025). En este contexto, los centros de protección (en adelante, CP), según Gobierno Vasco (2025, párr. 1):
Son centros de convivencia destinados al acogimiento residencial de personas menores de edad, entendiendo por tal la medida alternativa de guarda, de carácter administrativo o judicial, cuya finalidad es ofrecer una atención integral en un entorno residencial a niños, niñas y adolescentes, cuyas necesidades materiales, afectivas y educativas no pueden ser cubiertas en su propia familia.
En 2023 se registraron en España 17.112 acogimientos residenciales (Observatorio de la Infancia, 2024). En la Comunidad Autónoma del País Vasco (CAPV) fueron atendidos 3.258 menores, de los cuales 1.347 lo hicieron en recursos de acogimiento residencial (70 %).
Las personas adolescentes que acceden a CP suelen presentar necesidades complejas que requieren respuestas multidimensionales y multifactoriales, donde el fin principal de la intervención socioeducativa debe ser el de alcanzar la inclusión social en su proceso de transición a la vida adulta (Pérez-Hoyos et al. 2020). En este contexto, existen diferentes áreas del desarrollo humano que deben trabajarse con los y las adolescentes. Este artículo se ha centrado especialmente en la participación social, el sentido de pertenencia y el flourishing.
La participación social y el ocio son herramientas socioeducativas clave (De-Juanas et al., 2018). Según Lazcano et al. (2024), el tiempo de ocio puede entenderse como una institución social estrechamente vinculada a la adolescencia, constituyendo una etapa clave para la socialización, participación e interacción entre iguales. En este sentido, las personas adolescentes que se encuentran en CP, según un estudio realizado por Sarasa-Camacho (2025) se sienten poco o nada escuchadas en cuestiones vinculadas a su participación o tiempos de ocio. Debe tenerse en cuenta que las personas adolescentes institucionalizadas presentan mayores dificultades de socialización y problemas de conducta (Vaíllo et al., 2021) por lo que debe garantizarse tanto el derecho a ser escuchadas, como a la participación y toma de decisiones respecto de sus tiempos (Sarasa-Camacho, 2025).
El sentido de pertenencia es una necesidad clave en la adolescencia, especialmente para quienes residen en centros de protección. La socialización, construida mediante la creación de redes relacionales, es un espacio para el reconocimiento y la normalización frente a sus iguales (Morduchowicz, 2021), permitiendo la autonomía, la construcción identitaria y el refuerzo del sentido de pertenencia (Prola, 2021; Dans et al., 2021). Además, el sentido de pertenencia (Maslow, 1943) mitiga la soledad y genera acompañamiento. También acerca a las personas adolescentes en CP a conocer otras historias y realidades (López, 2023), sabiendo que su situación de vulnerabilidad será un factor determinante, tal como se señala en múltiples estudios, que refieren que la separación de su familia (Fundació Plataforma Educativa, 2019; Maiztegui et al., 2025) favorecerá dificultades en la construcción de referentes y grupos de pertenencia, lo que exige promover comunidades de apoyo inclusivas, además de vínculos afectivos y entornos seguros (Scannell y Gifford, 2010).
El flourishing se entiende como un estado óptimo de salud mental que combina funcionamiento psicosocial adecuado, afecto positivo y altos niveles de satisfacción vital y bienestar psicológico (Wolbert et al., 2015; Waigel y Lemos, 2023). Supone no solo sentirse feliz, sino también desenvolverse eficazmente en distintos ámbitos de la vida, alcanzando un bienestar integral (Davis et al., 2019; Doré et al., 2020; Vera et al., 2022). El flourishing resulta especialmente relevante en la adolescencia, siendo una etapa decisiva para la exploración del potencial personal y el desarrollo de factores que favorecen la prosperidad (Kern et al., 2016) lo que a su vez, solidifica las bases para afrontar de manera adaptativa los desafíos (Hoyt et al., 2012; O’Connor et al., 2017).
Este artículo busca analizar la participación social, el sentido de pertenencia y el flourishing en adolescentes residentes en CP de la CAPV, con el fin de identificar mejoras en la intervención socioeducativa y las políticas públicas de protección. Asimismo, se pretende explorar las posibles diferencias en estas dimensiones según el género y la unidad de convivencia (familias nucleares, otras unidades convivenciales y residentes en centros de protección), dado que ambas variables se han mostrado como variables relevantes en la literatura para explicar desigualdades en el desarrollo socioemocional de las y los adolescentes (Ministerio de Derechos Sociales y Agenda 2030 y Ministerio de Juventud e Infancia, 2024; Vaíllo et al., 2021).
En este artículo se analizaron datos secundarios de la encuesta Drogas y Escuela X, realizada por el Instituto Deusto de Drogodependencias y financiada por el Departamento de Salud Pública y Adicciones del Gobierno Vasco.
La muestra está compuesta por 6209 estudiantes de 12 a 22 años de enseñanzas secundarias del País Vasco, 52 % hombres y 47 % mujeres, con una edad media de 15.09 (DT = 2.830). Los datos se recogieron mediante un muestreo por conglomerados bietápicos mediante un cuestionario estandarizado, anónimo y autoadministrado (Moro, 2023).
Para el desarrollo de este artículo, se seleccionó una submuestra conformada por 40 personas adolescentes que residen en CP de la CAPV, identificados a partir de su respuesta en el cuestionario a la pregunta sobre con quién conviven, indicando que lo hacían en el recurso residencial de una institución. Dicha muestra cuenta con la misma proporción (47.5 %) de hombres que de mujeres. La edad media es de 16.5 años (DT = 1.769). El 42.5 % de las personas que residen en CP han nacido en España.
Posteriormente, esta submuestra fue comparada con otras unidades de convivencia, para explorar diferencias entre estos grupos en las variables de interés. Estas otras unidades de convivencia son, las formadas por familias nucleares con dos progenitores (n = 4762, 53.5 % hombres y 46.1 % mujeres, con una edad media de 14.78, DT = 2.241) y por otras unidades de convivencia (familias reconstituidas, personas viudas o separadas, otros familiares de referencia, familias monoparentales u otras personas (n = 1374, 49.8 % hombres y 50.1 % mujeres, con una edad media de 16.12, DT = 4.033). Del total de la muestra inicial (n = 6209), se excluyeron 33 casos debido a la ausencia de respuesta en la variable referida a la unidad de convivencia (“¿Con quién vives actualmente?”), información indispensable para identificar a las personas residentes en centros de protección y conformar los grupos de comparación.
Se utilizó un enfoque cuantitativo para analizar variables de participación (ocio y tiempo libre y participación social), variables relacionadas con el sentido de pertenencia y los espacios de referencia, el flourishing y la relación que estas tienen con las y los adolescentes que residen en CP de la CAPV.
En primer lugar, se realizaron análisis exploratorios individualizados de las variables y se desarrollaron pruebas de normalidad para determinar la distribución de las variables. Posteriormente, se analizaron las relaciones existentes entre las variables anteriormente mencionadas y el género, realizando la prueba U de Mann-Whitney. Finalmente, se exploraron las posibles diferencias en los resultados entre los y las adolescentes que residen en CP y las personas que residen en familias nucleares o en otras unidades convivenciales, utilizando la prueba de Kruskal-Wallis.
El procesamiento y el análisis estadístico de los datos fue realizado con el Statistical Package for the Social Sciences (SPSS) versión 28.
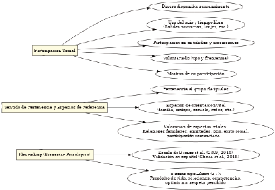
A continuación, se detallan los instrumentos utilizados para la recogida de la información (Figura 1):

Figura 1. Instrumentos de recogida de información
Fuente: elaboración propia
La recogida de información se estructuró en tres bloques principales. En primer lugar, la participación social, evaluada a través de indicadores como el dinero disponible semanalmente, el uso del ocio y tiempo libre, la implicación en asociaciones y voluntariado, y los motivos de no participación. En segundo lugar, el sentido de pertenencia y los espacios de referencia, medidos mediante la percepción de integración en el grupo de iguales, la identificación de los ámbitos donde se transmiten orientaciones vitales y la valoración de dimensiones como relaciones familiares, amistades, ocio, éxito social y compromiso comunitario. Finalmente, el flourishing se analizó mediante la escala de Diener et al. (2009, 2010), validada en español por Checa et al. (2018), que a través de 8 ítems tipo Likert (1-7) mide propósito vital, calidad de las relaciones interpersonales, competencia personal, optimismo y respeto percibido.
A continuación, se presentan los principales resultados, organizados en tres secciones diferenciadas; análisis exploratorios, diferencias por género y diferencias por unidad de convivencia.
En este apartado se presentan los resultados de los análisis exploratorios referentes a las variables de participación social, sentido de pertenencia y el flourishing. Estos análisis se realizaron sobre la submuestra de personas que residen en centros de protección en la CAPV (n = 40).
En relación con el dinero disponible para gastos personales, el importe indicado es variable, aunque la media se sitúa en 22.23 euros semanales (D = 30.735).
En cuanto a la frecuencia con la que salen durante las noches los fines de semana, el 15 % no salen durante las noches, el 27.5 % salen muy de vez en cuando, el 20 % salen una o dos veces al mes y el 37.5 % salen todas o casi todas las semanas.
Más de la mitad de las personas que residen en CP vascos (60 %) nunca han tenido una lonja, bajera o local, un 22.5 % la han tenido con anterioridad, pero actualmente no la tienen y un 15 % nunca han tenido. En este marco, y en cuanto a la frecuencia de asistencia a lonjas, es baja, un 32.5 % de estas personas nunca van a las lonjas porque ni ellos/as ni sus amigos/as tienen lonja, otro 30 % no acude nunca o casi nunca. Solo un 22.5 % acude con una frecuencia superior a una vez al mes.
En el último año una de cada cuatro personas que residen en CP de la CAPV, han participado en asociaciones o entidades (de cualquier tipo). De manera más concreta, indicar que un 7.5 % participa en asociaciones deportivas o recreativas; un 5 % en entidades de voluntariado u ONG ‘S y en asociaciones de jóvenes; un 2.5 % en foros de barrio, en asociaciones de mujeres y en asociaciones o entidades de carácter religioso.
Aquellas personas que refieren no haber participado en entidades o asociaciones alegan que no tienen tiempo (32.5 %), que no le interesan los asuntos municipales o regionales (17.5 %), que no han tenido ningún problema ni lo han necesitado (7.5 %), mientras que un 5 % refiere haber tenido experiencias de participación desfavorables o negativas, o piensan que no sirve de nada, porque la opinión de la ciudadanía no se escucha o cree que no está preparado/a para participar (2.5 %). En cuanto a la participación en el último año en actividades voluntarias, formales o informales, en alguna entidad o asociación, un 60 % no ha realizado voluntariado, un 30 % lo ha realizado una o dos veces durante el año y solo un 7.5 % tres o más veces.
El 55 % de estas personas se siente importante en su grupo de amigos/as, el 20 % se sienten integradas, el 2.5 % no se sienten bien aceptadas y un 20 % salen poco con su grupo de amigos y amigas.
Las y los adolescentes que residen en CP en la CAPV creen que las cosas más importantes para orientarse en la vida se dicen en los siguientes ámbitos: en casa con la familia (67.5 %), con los amigos/as (42.5 %), entre la gente de su edad (15 %), en las redes sociales y los/as influencers (15 %), en los libros (27.5 %), en los medios de comunicación (12.5 %), en los centros de enseñanza (37.5 %), en los partidos políticos (7.5 %), en los centros religiosos (22.5 %), en lugares de consulta de internet (15 %), en ningún sitio (7.5 %), en grupos de tiempo libre/sitios sociales (2.5 %), dos personas indicaron que las cosas más importantes se dicen en la calle y en los centros de menores.
Un 62.5 % de las personas adolescentes que residen en CP vascos valoran como muy importante tener unas buenas relaciones familiares, un 12.5 % cree que es bastante importante, otro 12.5 % lo considera poco importante, y para un 10 % es nada importante.
En este marco, también sostienen que tener muchas amistades y personas conocidas es, en general, poco importante (45 %). Un 17.5 % lo considera nada importante, y otro 17.5 % bastante importante, frente al 12.5 % que lo considera muy relevante.
Respecto al tiempo libre y el ocio, consideran que disponer de mucho tiempo libre o de ocio es muy importante (15 %) o bastante importante (32.5 %).
Así mismo, tener éxito social y popularidad no es visto como importante de manera general, indicando el 62.5 % lo considera nada o poco importante, frente a un 20 % que lo considera bastante importante y un 10 % muy importante.
La implicación en la comunidad es para el 32.5 % bastante importante o muy importante (20 %), para un 20 % poco importante y para un 17.5 % nada importante.
A continuación, se presenta la puntuación media, tanto de los ítems (respuesta Likert 7) como de la escala de flourishing (rango de respuesta entre 8 y 56) observándose que cuanto más alta es la puntuación media de la escala, mayor es el bienestar emocional de los y las adolescentes residentes en CP vascos.
|
Tabla 1. Puntuación media de los ítems y la escala de flourishing |
|||
|
M |
DT |
||
|
Ítems |
Llevo una vida con propósito y sentido |
4.42 |
2.285 |
|
Mis relaciones sociales me apoyan y son gratificantes |
4.71 |
2.066 |
|
|
Estoy comprometido e interesado en mis actividades diarias |
4.67 |
2.01 |
|
|
Contribuyo activamente a la felicidad y el bienestar de los demás |
5.2 |
1.844 |
|
|
Soy competente y capaz en las actividades que son importantes para mí |
5.19 |
1.849 |
|
|
Soy una buena persona y vivo una buena vida |
4.89 |
2.166 |
|
|
Soy optimista sobre mi futuro |
4.44 |
2.076 |
|
|
La gente me respeta |
4.61 |
2.004 |
|
|
Escala |
37.19 |
13.469 |
|
|
Nota: M = Media; DT = Desviación típica. Fuente: elaboración propia |
|||
La media en la escala de flourishing indica un nivel moderado-alto de bienestar psicológico en la muestra. Aunque hay cierta variabilidad (DT = 13.469), en general, estas personas tienen un bienestar emocional relativamente positivo.
Las personas adolescentes que residen en CP de la CAPV muestran una autoimagen positiva, especialmente en dimensiones como: contribución al bienestar, sentimiento de competencia, y relaciones sociales gratificantes. Las puntuaciones más bajas se dan en ítems como el propósito de vida o el optimismo sobre el futuro.
Se realizó la prueba de Shapiro-Wilk para comprobar si las variables seleccionadas eran o no paramétricas. Todas las variables analizadas presentan una p <.05, quedando así rechazada la hipótesis nula de normalidad. Por tanto, para el resto de los análisis, se usaron estadísticos no paramétricos (Field, 2013).
Asumiendo estas variables como no paramétricas, se procedió a realizar una U de Mann-Whitney para analizar las posibles diferencias por género en las variables de participación, sentido de pertenencia y espacios de referencia entre las personas que residen en los CP de la CAPV (Tabla 2). Sin embargo, no se observan diferencias significativas por género en dichas variables, mostrando los datos que las personas que residen en CP vascos responden de manera estadísticamente similar, independientemente de su género.
|
Tabla 2. Diferencias por género mediante una U de Mann-Whitney en las variables de participación y sentido de pertenencia y espacios de referencia |
|||||||||
|
Total |
Hombre |
Mujer |
Z |
p |
r |
||||
|
M |
DT |
M |
DT |
M |
DT |
||||
|
Dinero disponible a la semana |
22.23 |
30.735 |
28.22 |
44.117 |
18.26 |
8.385 |
-.168 |
.866 |
-.028 |
|
Salir durante la noche los fines de semana |
2.80 |
1.114 |
2.84 |
1.119 |
2.79 |
1.084 |
-.168 |
.867 |
-.027 |
|
Tener lonja, bajera o local |
2.46 |
.756 |
2.44 |
.784 |
2.58 |
.692 |
-.521 |
.602 |
-.086 |
|
Frecuencia con la que asisten a la lonja |
1.44 |
1.647 |
1.68 |
1.827 |
.93 |
1.1 |
-.891 |
.373 |
-.153 |
|
Participación en asociaciones o entidades |
1.75 |
.439 |
1.74 |
.452 |
1.74 |
.452 |
0 |
1 |
.000 |
|
Participación en voluntariado |
1.46 |
.643 |
1.28 |
.575 |
1.58 |
.692 |
-1.536 |
.125 |
-.082 |
|
Sentido de pertenencia al grupo |
1.87 |
1.196 |
2.11 |
1.37 |
1.68 |
1.003 |
-.745 |
.456 |
-.253 |
|
Tener buenas relaciones familiares |
3.31 |
1.055 |
3.22 |
1.114 |
3.58 |
.838 |
-.971 |
.332 |
-.121 |
|
Tener muchas amistades y personas conocidas |
2.27 |
.932 |
2.33 |
.97 |
2.24 |
.903 |
-.268 |
.789 |
-.160 |
|
Tener tiempo libre/ocio |
2.49 |
.99 |
2.56 |
1.097 |
2.47 |
.874 |
-.31 |
.757 |
-.045 |
|
Tener éxito social y popularidad |
2.19 |
.938 |
2.33 |
1.029 |
2.12 |
.857 |
-.575 |
.565 |
-.052 |
|
Hacer cosas para mejorar el barrio o la comunidad |
2.61 |
1.050 |
2.47 |
1.179 |
2.76 |
.831 |
-.701 |
.483 |
-.097 |
|
Nota: M = media; DT = desviación estándar; r = tamaño del efecto. Fuente: elaboración propia |
|||||||||
Al igual que con las variables de participación, sentido de pertenencia y espacios de referencia, no se han encontrado diferencias estadísticamente significativas en el bienestar psicológico percibido o flourishing, ya que las puntuaciones totales y por ítem son muy similares entre hombres y mujeres (Tabla 3).
|
Tabla 3. Diferencias por género mediante una U de Mann-Whitney en los ítems y la escala de flourishing |
|||||||||
|
Total |
Hombre |
Mujer |
Z |
p |
r |
||||
|
M |
DT |
M |
DT |
M |
DT |
||||
|
Llevo una vida con propósito y sentido |
4.42 |
2.285 |
4.53 |
2.427 |
4.41 |
2.152 |
-0.142 |
0.887 |
-0.024 |
|
Mis relaciones sociales me apoyan y son gratificantes |
4.71 |
2.066 |
4.59 |
2.293 |
5 |
1.713 |
-0.331 |
0.74 |
-0.058 |
|
Estoy comprometido e interesado en mis actividades diarias |
4.67 |
2.010 |
4.76 |
2.166 |
4.79 |
1.762 |
-0.182 |
0.855 |
-0.033 |
|
Contribuyo activamente a la felicidad y el bienestar de los demás |
5.20 |
1.844 |
5 |
2.092 |
5.63 |
1.258 |
-0.592 |
0.554 |
-0.103 |
|
Soy competente y capaz en las actividades que son importantes para mí |
5.19 |
1.849 |
5.24 |
1.888 |
5.29 |
1.611 |
-0.106 |
0.915 |
-0.018 |
|
Soy una buena persona y vivo una buena vida |
4.89 |
2.166 |
4.88 |
2.176 |
5.19 |
2.105 |
-0.573 |
0.566 |
-0.100 |
|
Soy optimista sobre mi futuro |
4.44 |
2.076 |
4.5 |
2.203 |
4.75 |
1.807 |
-0.158 |
0.874 |
-0.027 |
|
La gente me respeta |
4.61 |
2.004 |
5 |
2.092 |
4.59 |
1.734 |
-0.875 |
0.382 |
-0.150 |
|
Escala |
37.19 |
13.469 |
38.47 |
14.509 |
37.59 |
11.451 |
-0.431 |
0.666 |
-0.074 |
|
Nota: M = media; DT = desviación estándar; r = tamaño del efecto. Fuente: elaboración propia |
|||||||||
Aunque en las personas adolescentes que residen en CP no se encuentran estas diferencias, en la muestra total del estudio (n = 6209), estas diferencias por género sí se producen, siendo estadísticamente significativas (p = <.001) en las variables de participación, sentido de pertenencia y espacios de referencia, a excepción de las variables relacionadas con tener buenas relaciones familiares y hacer cosas para mejorar el barrio o la comunidad.
En las variables y la escala de flourishing, las diferencias por género no son significativas, independientemente de si las personas adolescentes residen en un CP o no.
Nuevamente se han analizado las variables de participación, sentido de pertenencia y espacios de referencia con el tipo de unidad convivencial, diferenciando para ellos tres grupos: el formado por familias nucleares con dos progenitores (n = 4762), otras unidades de convivencia (n = 1374) y CP (n = 40).
Para ello, se ha realizado la prueba de Kruskal-Wallis (Tabla 4). Se observaron diferencias significativas en variables como el dinero disponible semanalmente (H = 80.207; p < .001), tener lonja (H = 6.531; p = .038), la participación en asociaciones (H = 49.166; p < .001), la importancia de las relaciones familiares (H = 87.41; p < .001), y tener muchas amistades (H = 85.873; p < .001).
También se encontraron diferencias en la importancia que posee tener tiempo libre (H = 30.135; p < .001) y el compromiso con el barrio o comunidad (H = 12.337; p = .002).
|
Tabla 4. Diferencias según la unidad de convivencia mediante la prueba de Kruskal-Wallis en las variables de participación y sentido de pertenencia y espacios de referencia |
|||||||||
|
FN |
OUC |
CP |
H |
p |
η² |
||||
|
M |
DT |
M |
DT |
M |
DT |
||||
|
Dinero disponible a la semana |
12.99 |
17.833 |
21.28 |
45.457 |
22.23 |
30.735 |
80.207 |
<.001 |
.013 |
|
Salir durante la noche los fines de semana |
2.43 |
1.155 |
2.45 |
1.145 |
2.8 |
1.114 |
4.605 |
.1 |
.000 |
|
Tener lonja, bajera o local |
2.62 |
.723 |
2.6 |
.701 |
2.46 |
.756 |
6.531 |
.038 |
.001 |
|
Frecuencia con la que asisten a la lonja |
1.22 |
1.877 |
1.17 |
1.847 |
1.44 |
1.647 |
4.6 |
.1 |
.000 |
|
Participación en asociaciones o entidades |
1.53 |
.499 |
1.63 |
.484 |
1.75 |
.439 |
49.166 |
<.001 |
.008 |
|
Participación en voluntariado |
1.29 |
.541 |
1.28 |
.556 |
1.46 |
.643 |
5.093 |
.078 |
.001 |
|
Sentido de pertenencia al grupo |
1.78 |
.809 |
1.9 |
.967 |
1.87 |
1.196 |
5.568 |
.062 |
.001 |
|
Tener buenas relaciones familiares |
3.83 |
.474 |
3.71 |
.589 |
3.31 |
1.055 |
87.41 |
<.001 |
.014 |
|
Tener muchas amistades y personas conocidas |
3.07 |
.851 |
2.85 |
.887 |
2.27 |
.932 |
85.873 |
<.001 |
.014 |
|
Tener tiempo libre/ocio |
3.22 |
.701 |
3.15 |
.741 |
2.49 |
.989 |
30.135 |
<.001 |
.005 |
|
Tener éxito social y popularidad |
2.24 |
.907 |
2.24 |
.93 |
2.19 |
.938 |
.129 |
.937 |
.000 |
|
Hacer cosas para mejorar el barrio o la comunidad |
2.94 |
.856 |
2.84 |
.9 |
2.61 |
1.05 |
12.337 |
.002 |
.002 |
|
Nota: FN = Familia nuclear; OUC = Otras unidades de convivencia; CP = Centros de protección; M = media; DT = Desviación estándar; η² = tamaño del efecto. Fuente: Elaboración propia |
|||||||||
Los análisis pos hoc de Dunn-Bonferroni indican que quienes viven en familia nuclear presentan niveles más altos de participación, vínculos sociales y un sentido de pertenencia más elevado en comparación con quienes viven en CP, siendo quienes presentan valores más bajos en estas dimensiones.
Posteriormente se repitieron estos análisis en los ítems y la escala de flourishing (Tabla 5), donde se encontraron diferencias estadísticamente significativas en todos los componentes analizados.
|
Tabla 5. Diferencias según la unidad de convivencia mediante la prueba de Kruskal-Wallis en los ítems y la escala de flourishing |
|||||||||
|---|---|---|---|---|---|---|---|---|---|
|
FN |
OUC |
CP |
H |
p |
η² |
||||
|
M |
DT |
M |
DT |
M |
DT |
||||
|
Llevo una vida con propósito y sentido |
5.66 |
1.577 |
5.31 |
1.733 |
4.42 |
2.285 |
50.968 |
<.001 |
0.008 |
|
Mis relaciones sociales me apoyan y son gratificantes |
5.51 |
1.534 |
5.24 |
1.66 |
4.71 |
2.066 |
30.261 |
<.001 |
0.005 |
|
Estoy comprometido e interesado en mis actividades diarias |
5.29 |
1.535 |
5.1 |
1.627 |
4.67 |
2.01 |
15.878 |
<.001 |
0.002 |
|
Contribuyo activamente a la felicidad y el bienestar de los demás |
5.54 |
1.468 |
5.39 |
1.568 |
5.2 |
1.844 |
9.14 |
0.01 |
0.001 |
|
Soy competente y capaz en las actividades que son importantes para mí |
5.81 |
1.431 |
5.63 |
1.538 |
5.19 |
1.849 |
15.395 |
<.001 |
0.002 |
|
Soy una buena persona y vivo una buena vida |
6.01 |
1.348 |
5.71 |
1.511 |
4.89 |
2.166 |
54.225 |
<.001 |
0.009 |
|
Soy optimista sobre mi futuro |
5.46 |
1.613 |
5.2 |
1.767 |
4.44 |
2.076 |
26.132 |
<.001 |
0.004 |
|
La gente me respeta |
5.74 |
1.387 |
5.47 |
1.55 |
4.61 |
2.004 |
39.662 |
<.001 |
0.007 |
|
Escala |
44.63 |
9.746 |
42.68 |
10.294 |
37.19 |
13.469 |
58.964 |
<.001 |
0.010 |
|
Nota: FN = Familia nuclear; OUC = Otras unidades de convivencia; CP = Centros de protección; M = media; DT = Desviación estándar; η² = tamaño del efecto. |
|||||||||
Quienes viven con su familia nuclear obtienen mayores puntuaciones en propósito de vida, relaciones significativas, autoestima, respeto percibido y optimismo, en comparación con quienes residen en CP, que evidencian niveles notablemente más bajos en estas áreas. Quienes residen en CP presentan los niveles más bajos de bienestar subjetivo. La escala total de flourishing refuerza esta diferencia, observándose que la familia nuclear tiene una media de 44.63, frente al 42.68 de otras unidades de convivencia y al 37.19 de los y las adolescentes residentes en CP.
Esto evidencia un descenso claro en el bienestar psicológico percibido a medida que se alejan de contextos familiares considerados estructurados, siendo un punto relevante de la investigación realizada.
Los resultados obtenidos en este estudio aportan una mirada crítica y matizada sobre la situación de las y los adolescentes residentes en CP de la CAPV, especialmente en lo que respecta a su nivel de participación, sentido de pertenencia y bienestar subjetivo.
Por un lado, la poca participación autopercibida en asociaciones y entidades (sólo un 25 % refiere haber participado en el último año) evidencia una desconexión con los espacios comunitarios. Esta baja implicación puede estar mediada por la percepción de inutilidad de la participación, la falta de tiempo o el escaso atractivo de las propuestas, aspectos que ya han sido señalados en investigaciones previas (De-Juanas et al., 2018; Kleiber et al., 2017). Asimismo, la limitada asistencia a lonjas y espacios informales de encuentro con iguales puede interpretarse como una barrera para el desarrollo de vínculos significativos y de un sentido de pertenencia sólido. En esta línea, García-Castilla et al. (2018) profundizaron en los motivos que llevan a las personas adolescentes que viven en CP a renunciar a prácticas de ocio y tiempo libre, identificando factores como la escasa disponibilidad de tiempo y recursos para sus aficiones, la falta de información o las limitaciones económicas. No obstante, conviene matizar que algunos de estos datos pueden estar condicionados por el propio cambio de contexto derivado del ingreso en un recurso residencial (por ejemplo, el traslado a un nuevo barrio), así como por la existencia de salidas planificadas con el centro o con la familia de origen, circunstancias que podrían sesgar las diferencias observadas respecto a otras personas jóvenes que residen en otras unidades convivenciales, sin situaciones de riesgo o vulnerabilidad (March, 2007; Cantos-Egea et al. 2024; Sarasa-Camacho, 2025).
En cuanto a las limitaciones económicas, las personas adolescentes en CP disponen de más dinero para sus gastos (M = 22.23) que quienes viven en familias nucleares (M = 12.99). Sin embargo, esto no se traduce en mayor poder adquisitivo, ya que mientras en las familias nucleares el dinero se destina principalmente al ocio, en los CP suele cubrir necesidades personales percibidas que la institución puede no asumir.
En relación con el sentido de pertenencia, aunque más de la mitad de las personas adolescentes residentes en CP manifiestan sentirse valoradas dentro de su grupo de iguales, la comparación con otros tipos de unidades de convivencia pone de relieve una menor vinculación social y una valoración más baja de las relaciones interpersonales. Quienes residen en centros de protección perciben un menor apoyo familiar, aspecto estrechamente relacionado con su satisfacción vital y sus expectativas de futuro (Fernández et al., 2010). Además, diversos estudios señalan que los/as adolescentes institucionalizados/as suelen ser percibidos con un estatus inferior respecto a sus pares (De Pedro y De Miguel, 2017). Esta realidad se ve agravada por la persistencia de estereotipos y prejuicios sociales, que tienden a asociar a la juventud en situación de desprotección con conductas desadaptativas, antisociales o conflictivas (March, 2007; Martín et al., 2008; Santibáñez et al., 2020).
Los resultados del flourishing apuntan a un bienestar psicológico medio, con puntuaciones destacables en dimensiones como la contribución al bienestar de los demás y la competencia personal, pero con debilidades en el propósito vital y el optimismo. Es posible asociarlo a trayectorias vitales marcadas por la inestabilidad y la incertidumbre de futuro, tal como señalan Melendro (2011) o Vaíllo et al. (2021).
A nivel comparativo, los análisis por tipo de unidad convivencial confirman que las personas que residen en CP presentan peores indicadores en la mayoría de las variables analizadas, especialmente en bienestar psicológico, disponibilidad económica, importancia de las relaciones familiares y sentido de pertenencia. Esta diferencia evidencia que el acogimiento residencial, aunque necesario en algunos casos, puede no garantizar los mismos niveles de desarrollo y bienestar que otros modelos de convivencia (Poole et al., 2025; Aldeas Infantiles, 2022), reflejando una brecha estructural que debería ser abordada desde las políticas públicas de protección.
Por otro lado, la ausencia de diferencias estadísticamente significativas por género dentro del grupo de personas adolescentes en situación de protección sugiere una cierta homogeneidad en las experiencias vividas en los CP. No obstante, en la muestra total sí se observan diferencias significativas, lo que podría indicar que la residencia en CP actúa como un factor nivelador, aunque no necesariamente en términos positivos, siendo una variable relevante que seguir explorando a futuro.
Los resultados de este estudio evidencian la necesidad de reforzar la intervención socioeducativa con adolescentes residentes en CP de la CAPV, dado que su bienestar se encuentra condicionado por múltiples limitaciones estructurales (Fernández-García y Sales-Galán, 2024; Sarasa-Camacho, 2025).
En primer lugar, la participación social de este colectivo es reducida. La escasa implicación en actividades comunitarias, asociativas o de voluntariado refleja una desconexión con el entorno que restringe el desarrollo de competencias sociales y el sentimiento de pertenencia (Muñoz y Navalón, 2022). Esta situación exige rediseñar y garantizar espacios de participación accesibles y atractivos, sin barreras de acceso (Cantos-Egea et al. 2024).
En segundo lugar, el sentido de pertenencia y los vínculos relacionales se presentan debilitados. Aunque parte de los y las adolescentes afirman sentirse reconocidos en su grupo de iguales, la comparación con otros modelos de convivencia revela un apoyo social más frágil, así como una menor valoración de las amistades y del entorno como fuente de orientación vital. Tal como señalan Aguión-Lamas (2021), la sobrecarga de gestiones y la institucionalización limitan sus oportunidades de ocio y participación, contribuyendo a su estigmatización y aumentando el riesgo de exclusión.
En tercer lugar, el bienestar psicológico se sitúa en un nivel moderado, con fortalezas en la competencia personal y la contribución al bienestar ajeno, pero con déficits significativos en dimensiones como el propósito vital y la esperanza de futuro. Estos indicadores, especialmente sensibles en la adolescencia, son determinantes en la transición a la vida adulta, donde la ausencia de redes familiares estables y de apoyos comunitarios puede limitar de manera significativa las trayectorias de inserción educativa, laboral y social.
La convivencia exclusiva con otros y otras adolescentes en situación de vulnerabilidad puede normalizar realidades no normativas, retroalimentándolas, y limitando el acceso a modelos positivos de socialización. Por ello, es fundamental favorecer la inclusión social, generando comunidad, lo que amplía referentes, diversifica experiencias y refuerza tanto el bienestar como las expectativas de futuro.
Los análisis comparativos por unidad convivencial muestran una clara desventaja de quienes residen en CP frente a quienes conviven en familias nucleares u otras unidades, si bien se entiende que esa decisión se ha tomado en beneficio del menor y su seguridad. Esta brecha confirma que, aunque los CP cumplen una función protectora, todavía enfrentan dificultades para garantizar un desarrollo integral equiparable al de otros contextos, evidenciando la necesidad de avanzar hacia modelos más personalizados, comunitarios y orientados al bienestar integral que favorezcan verdaderos procesos de inclusión social basados en la atención centrada en la persona.
En consecuencia, los resultados de este estudio ponen de relieve la necesidad de revisar las políticas públicas y prácticas socioeducativas en el sistema de protección, incorporando la participación, el sentido de pertenencia y el flourishing como indicadores centrales en la evaluación de recursos residenciales. Dada la situación de vulnerabilidad previa, resulta prioritario que las intervenciones incluyan estrategias explícitas de prevención de factores de riesgo psicosocial, con el fin de reducir la probabilidad de exclusión, fracaso escolar o conductas de riesgo en la transición a la vida adulta.
Los resultados evidencian la necesidad de reforzar la intervención socioeducativa en los centros de protección, promoviendo participación comunitaria y vínculos afectivos estables que favorezcan la inclusión y la autonomía, avanzando hacia modelos más personalizados y comunitarios y garantizando apoyos continuos en la emancipación, además de un trabajo coordinado con otros agentes clave como puede ser el centro educativo, entre otros.
Este estudio presenta algunas limitaciones que deben tenerse en cuenta.
La submuestra de adolescentes en acogimiento residencial ha sido reducida (N = 40) y extraída de un estudio diseñado con otros objetivos de investigación, lo que restringe la información disponible y dificulta incorporar variables relevantes como el tipo de recurso, el tiempo de permanencia o la edad de ingreso. Asimismo, la heterogeneidad de los grupos de comparación y la variabilidad intragrupo pueden haber influido en la ausencia de diferencias de género, que sí se reportan en otros contextos.
También deben considerarse las particularidades del acogimiento residencial: los cambios de entorno y las salidas con la familia de origen pueden condicionar la participación comunitaria, dificultando la comparación con jóvenes en otras unidades convivenciales. Además, el carácter transversal del estudio impide establecer relaciones causales, por lo que los resultados deben leerse con prudencia.
En este marco, de cara al futuro, sería recomendable ampliar la muestra y realizar investigaciones específicas con adolescentes en acogimiento residencial que permitan analizar con mayor detalle las diferencias de género, los efectos del tiempo de permanencia y las trayectorias de inclusión social. Asimismo, resultan necesarias investigaciones longitudinales y con metodologías mixtas que valoren el impacto real de las intervenciones a medio y largo plazo. Finalmente, se subraya la importancia de avanzar hacia enfoques socioeducativos preventivos, centrados en el empoderamiento y la resiliencia, que acompañen a las personas adolescentes en su transición a la vida adulta.
En relación con las consideraciones éticas, se explicó detalladamente al alumnado participante los objetivos del estudio, garantizando así su plena comprensión y consentimiento informado. Se respetó rigurosamente el anonimato de los participantes y se tomaron todas las medidas necesarias para asegurar la confidencialidad y protección de sus datos personales. Esto incluyó la implementación de protocolos estrictos para el almacenamiento y manejo seguro de la información recopilada, de conformidad con las normativas vigentes sobre la protección de datos y la libre circulación de estos. El estudio se ha desarrollado siguiendo los principios éticos recogidos en la Declaración de Helsinki (World Medical Association, 2013).
Contribuciones (taxonomía CRediT)
|
Contribuciones |
Autoras |
|
Concepción y diseño del trabajo |
Autora 1, 2 y 3 |
|
Búsqueda documental |
Autora 2 y 3 |
|
Recogida de datos |
Autora 1 y 3 |
|
Análisis e interpretación crítica de datos |
Autora 1 |
|
Revisión y aprobación de versiones |
Autora 1, 2 y 3 |
Este artículo se ha realizado en el marco de la investigación realizada por el Instituto Deusto de drogodependencias en el convenio establecido con la Dirección de Salud y Adicciones de Gobierno Vasco
Las autoras declaran que no existe ningún conflicto de intereses.
Referencias bibliográficas
Aguión-Lamas, M. (2022). Os tempos de ocio en mozas e mozos en situación de vulnerabilidad. Un estudo de caso na vivenda tutelada de Santiago de Compostela. En 8o Concurso TFG.eduso de Traballos de Fin de Grao da Educación Social (pp. 7-124). Colexio de Educadoras e Educadores Sociais de Galicia.
Aldeas Infantiles. (2022). Los retos del acogimiento residencial: Un análisis en positivo para su transformación hacia su modelo de bienestar. Revista Aldeas, M-36970-1987. https://cms.aldeasinfantiles.es/uploads/2022/10/Revista-octubre-2022.pdf
Ballester, L., Caride, J.A., Melendro, M. y Montserrat C. (Eds.) (2016). Jóvenes que construyen futuros. De la exclusión a la inclusión social. Universidade de Santiago de Compostela.
Bronfenbrenner, U. (1979). The ecology of Human Development. Harvard University Press.
Bronfenbrenner, U. (1986). Ecology of the family as a context for human development: research perspectives. Developmental Psychology, 22(6), 723-742. https://doi.org/10.1037/0012-1649.22.6.723
Cantos-Egea, A.; Camarero, M. y Tirno-Garcia, J.M. (2024). Desafíos del acogimiento residencial en España: pasado, presente y futuro de las leyes de infancia. International Journal of New Education, 14, 37-58.
Checa, I., Perales, J. y Espejo, B. (2018). Spanish validation of the Flourishing Scale in the general population. Current Psychology: A Journal for Diverse Perspectives on Diverse Psychological Issues, 37(4), 949-956. https://doi.org/10.1007/s12144-017-9581-0
Dans et al. (2021). Hábitos de uso de las redes sociales en la adolescencia: desafíos educativos. Revista Fuentes 23(3), 280-295. https://doi.org/10.12795/revistafuentes.2021.15691
Davis, E. L., Green, M. L. y Reed, S. (2019). Flourishing and health in adolescence: Findings from the National Longitudinal Study of Adolescent to Adult Health. Journal of Youth and Adolescence, 48(1), 145-157. https://doi.org/10.1007/s10964-018-0923-2
De-Juanas, A., García-Castilla, F.J. y Rodríguez A.E (2018). Prácticas de ocio de los jóvenes vulnerables. Implicaciones educativas. En A. Madariaga, A. Ponce, Ocio y participación social en entornos comunitarios (pp. 39-59). UNED.
De Pedro, A. I. y De Miguel Yubero, V. (2017). Menores en situación de desprotección acogidos en centros y red social de apoyo. INFAD Revista de Psicología, Monográfico 2, 269-280. https://doi.org/10.17060/ijodaep.2017.n1.v3.996
Diener, E., Wirtz, D., Biswas-Diener, R., Tov, W., Kim-Prieto, C., Choi, D. y Oishi, S. (2009). New measures of well-being. En E. Diener (Ed.), Social indicators research series: Vol. 39. Assessing well-being: The collected works of Ed Diener (pp. 247-266). Springer Science + Business Media. https://doi.org/10.1007/978-90-481-2354-4_12
Diener, E., Wirtz, D., Tov, W., Kim-Prieto, C., Choi, D., Oishi, S. y Biswas-Diener, R. (2010). New well-being measures: Short scales to assess flourishing and positive and negative feelings. Social Indicators Research, 97(2), 143-156.
Doré, B. P., Lerner, M. D. y Ochsner, K. N. (2020). Toward a personalized science of flourishing. Perspectives on Psychological Science, 15(1), 200-215. https://doi.org/10.1177/1745691619885420
Fernández-García y Sales-Galán, A. (2024). El desarrollo biofísico y cognitivo en la adolescencia. En Sales-Galán, A., Fernández-García, O., Gil Llario, M.º Dolores, Descripción y análisis del desarrollo infantil y adolescentes (pp. 153-178). Pirámide.
Fernández, J. M., Díez, D., Malpica, M. J. y Hamido, A. (2010). Relación entre el apoyo social, la satisfacción vital y las expectativas de futuro de menores acogidos en centros de protección. Electronic Journal of Research in Educational Psychology, 8(2), 643-654.
Field, A. (2013). Discovering Statistics Using IBM SPSS Statistics. SAGE Publications.
Fundació Plataforma Educativa. (2019). Emociones y sentimientos en el acogimiento familiar. Fundació Plataforma Educativa https://www.plataformaeducativa.org/portal/wp-content/uploads/2019/12/Emociones-y-sentimientos-red.pdf
Gaitán, L. (2010). Sociedad, infancia y adolescencia, ¿de quién es la dificultad? Pedagogía Social. Revista Interuniversitaria, 17, 29-42.
García-Castilla, F.J., Melendro, M. y Blaya, C. (2018). Preferencias, renuncias y oportunidades en la práctica de ocio de los jóvenes vulnerables. Pedagogía Social. Revista Interuniversitaria, 31, 21-52.
Hoyt, L. T., Chase-Lansdale, P. L., McDade, T. W. y Adam, E. K. (2012). Positive youth, healthy adults: Does positive well-being in adolescence predict better perceived health and fewer risky health behaviors in young adulthood? Journal of Adolescent Health, 50(1), 66-73. https://doi.org/10.1016/j.jadohealth.2011.05.002
Jessor, R. (1991). Risk behavior in adolescence: A psychosocial framework for understanding and action. Journal of Adolescent Health, 12(8), 597-605. https://doi.org/10.1016/1054-139x(91)90007-k
Jessor, R. y Jessor, S. L. (1977). Problem behaviour and psychosocial development: A longitudinal study of youth. Academic Press.
Kern, M. L., Waters, L. E., Adler, A. y White, M. A. (2016). A multidimensional approach to measuring well-being in students: Application of the PERMA framework. The Journal of Positive Psychology, 10(3), 262-271. https://doi.org/10.1080/17439760.2014.936962
Kleiber, D. A, Lazcano, I., Madariaga, A. y Muriel, D. (2017) Satisfacción de las personas jóvenes con las actividades de ocio entre pares. OBETS. Revista de Ciencias Sociales, 12, 103-120.
Lazcano, I., Doistua, J. y Madariaga, A. (2024). Opiniones y transformaciones de las prácticas de ocio de la juventud en España. Cauriensia: Revista Anual de Ciencias Eclesiásticas, 19, 1215-1240. https://dialnet.unirioja.es/servlet/articulo?codigo=9882644
López, G. (2023). Redes sociales: influencia en la construcción de la identidad de las/os adolescentes que residen en centros – RES. Revista de Educación Social. RES. Revista de Educación Social, 36. https://eduso.net/res/revista/36/miscelanea/redes-sociales-influencia-en-la-construccion-de-la-identidad-de-las-os-adolescentes-que-residen-en-centros
Maiztegui, C.; Ruiz-Narezo, M., y Fonseca, J. (2025). Creating social networks in spaces of belonging: an exploratory study among unaccompanied young migrants in the Basque Country (Spain). In B. Gross y M. Montero-Sieburth, Beyond Diversity, Equity, and Inclusion in Education – Selected Papers from the IAIE 2024 Conference. Springer.
March, R (2007). Claves para la intervención con menores acogidos en recursos residenciales, que presentan conductas problemáticas. Intervención Psicosocial, 16(2), 213-227.
Martín, E., Muñoz, M. C. yPérez, N. (2008). De la residencia a la escuela: La integración social de los menores en acogimiento residencial con el grupo de iguales en el contexto escolar. Psicothema, 20(3), 376-382.
Maslow, A. H. (1943). A theory of human motivation. Psychological Review, 50(4), 370-396.
Melendro, M. (2007). Estrategias educativas con adolescentes y jóvenes en dificultad social. El tránsito a la vida adulta en una sociedad sostenible. UNED.
Melendro, M. (2011). El tránsito a la vida adulta de los jóvenes en dificultad social: la incidencia de la intervención socioeducativa y la perspectiva de profesionales y empresarios. Revista de Educación, 356, 327-352.Ministerio de Derechos Sociales y Agenda 2030 y Ministerio de Juventud e Infancia. (2024). Boletín de datos estadísticos de medidas de protección a la infancia y la adolescencia: Boletín número 26. Datos 2023. Ministerio de Juventud e Infancia. https://www.juventudeinfancia.gob.es/sites/default/files/boletines_estadisticos/16122024%20BOLETIN%20PROTECCION%2026%20DATOS%202023%20(PROVISIONAL).pdf
Morduchowicz, R. (2021). Los adolescentes y las redes sociales: la construcción de la identidad juvenil en internet. Fondo de Cultura Económica Argentina. https://elibro-net.eu1.proxy.openathens.net/es/lc/uoc/titulos/219388
Moro, Á. (Ed.). (2023). Drogas y escuela X. Encuesta sobre uso de drogas, entre escolares de la Comunidad Autónoma del País Vasco. Universidad de Deusto. https://dialnet.unirioja.es/servlet/libro?codigo=927227
Muñoz, E. y Navalón, D. (2022). La educación social en el marco del sistema de protección de la infancia y adolescencia: acogimiento residencial. RES. Revista de Educación Social, 34, 35-43. https://eduso.net/res/wp-content/uploads/2022/05/RES-34-tema.-estefania.pdf
O’Connor, M., Sanson, A., Toumbourou, J. W., Norrish, J. y Olsson, C. A. (2017). Does positive mental health in adolescence longitudinally predict healthy transitions in young adulthood? Journal of Happiness Studies, 18(1), 177-198. https://doi.org/10.1007/s10902-016-9723-3
Observatorio de la Infancia. (2024). Boletín de datos estadísticos de medidas de protección a la infancia y la adolescencia (datos 2023). Ministerio de Juventud e Infancia.
Ortega, C., Lazcano, I. y Baptista, M. M. (2015). Espacios de ocio para jóvenes, de la monitorización a la autogestión. Pedagogía Social. Revista Interuniversitaria, (25), 69-90.
Perez-Hoyos, J., Fonseca, J. y Moro, A. (2020). Transición a la vida adulta. En R. Santibañez Grüber, M. Ruiz-Narezo y J.M. González de Audikana de la Hera (Coords.), Factores de riesgo y conductas de riesgo en la adolescencia (pp. 23-36). Editorial Síntesis.
Poole, M., Álvarez, M. I. y Ruíz, J. M. (2025). II Estudio de los centros de acogimiento residencial en el ámbito de la protección a la infancia en España. Avances en la Estrategia de desinstitucionalización. Ministerio de Juventud e Infancia.
Prola, T. A. (2021). Redes sociales en los Centros Residenciales de Acción Educativa (CRAE): usos e impactos sobre la construcción de la subjetividad de los y las adolescentes. RES: Revista de Educación Social, (32), 381-412. https://eduso.net/res/wp-content/uploads/2021/05/res-32-prola.pdf
Santibáñez, R., Ruiz-Narezo, M. y Gonzalez de Audikana, J.M. (2020). Factores de riesgo y conductas de riesgo en la adolescencia. Editorial síntesis.
Sarasa-Camacho, H. y Burón, J. (2025). “Nosotras somos las que vivimos aquí”: Reflexiones de la adolescencia y juventud acerca del funcionamiento de los recursos residenciales de protección en Navarra (España). Alternativas. Cuadernos de Trabajo Social, 32(2), 320-350. https://doi.org/10.14198/ALTERN.26686
Scannell, L. y Gifford, R. (2010). The relations between natural and civic place attachment and pro-environmental behavior. Journal of Environmental Psychology, 30(3).
Vaíllo, M., Mavrou, I., Miñaca, M. I. y Camuñas, N. (2021). Problemas Conductuales y Disfunción Ejecutiva: Factores de Vulnerabilidad y Protección de Niñas y Adolescentes en Acogimiento Residencial. Multidisciplinary Journal of Gender Studies, 10(2), 147-175. https://doi.org/10.17583/generos.2021.6975
Vera, E., Heineke, A. J., Carr, A. L., Camacho, D. y Decker, L. (2022). Flourishing in adolescence: A social justice perspective. School Psychology International, 43(1), 23-40. https://doi.org/10.1177/01430343211054062
Waigel, M. y Lemos, V. (2023). El florecimiento en adolescentes: Un análisis de su relación con la satisfacción vital y bienestar psicológico. Revista de Psicología, 41(2), 45-59.
Wolbert, R., de Ruyter, D., y Schinkel, A. (2015). The aim of education: Towards flourishing as an educational concept. Educational Theory, 65(4), 1-19. https://doi.org/10.1111/edth.12070
World Medical Association. (2013). World Medical Association Declaration of Helsinki: Ethical principles for medical research involving human subjects. JAMA, 310(20), 2191-2194. https://doi.org/10.1001/jama.2013.281053
CÓMO CITAR EL ARTÍCULO
|
González-Álvarez, S., Aguión-Lamas, M. y Ruiz-Narezo, M. (2026). Participación social, pertenencia y flourishing en adolescentes residentes en centros de protección vascos. Pedagogía Social. Revista Interuniversitaria, 48, 81-96. DOI:10.7179/PSRI_2026.48.05 |
DIRECCIÓN DE LAS AUTORAS
|
Sara González-Álvarez. E-mail: gonzalezalvarez.sara@deusto.es María Aguión Lamas. E-mail: maria.aguion.lamas@usc.es Marta Ruiz-Narezo. E-mail: marta.ruiznarezo@deusto.es |
PERFIL ACADÉMICO
|
SARA GONZÁLEZ-ÁLVAREZ https://orcid.org/0000-0002-7456-7275 Sara González Álvarez es Doctora Internacional en Educación por la Universidad de Deusto, con mención cum laude, gracias a su tesis titulada “Videojuegos y adolescentes: Un estudio sobre el uso abusivo”. Su trayectoria investigadora se centra en las adicciones comportamentales, especialmente en el uso y abuso de los videojuegos, las TIC y su impacto en adolescentes y jóvenes. Cuenta con diversas publicaciones en revistas científicas indexadas y editoriales de prestigio, además de comunicaciones en congresos nacionales e internacionales. En su trayectoria académica también destaca la obtención del Premio al Trabajo de Fin de Grado otorgado por el Colegio Profesional de Educadores y Educadoras Sociales del Principado de Asturias. Actualmente es profesora universitaria de Educación Social y forma parte de equipos de investigación vinculados a la intervención, la calidad de vida y la inclusión social, consolidando una línea de trabajo orientada a la prevención de conductas adictivas y al análisis del impacto social y educativo de los videojuegos. MARÍA AGUIÓN LAMAS https://orcid.org/0009-0003-5837-008X Graduada en Educación Social por la Universidad de Santiago de Compostela, con Premio Extraordinario (2017-2021), y Máster Universitario en Profesorado de Educación Secundaria Obligatoria y Bachillerato, Formación Profesional y Enseñanzas de Idiomas. Especialidad en Formación Profesional: Sector Servicios, por la Universidad de Santiago de Compostela. Su línea principal de investigación son los tiempos de ocio y el ocio educativo de la juventud, iniciada con el Trabajo de Fin de Grado (TFG) y el Trabajo de Fin de Máster (TFM). Actualmente, está elaborando la tesis doctoral sobre el ocio educativo adolescente en la Galicia rural, en el marco del Programa de Doctorado Interuniversitario en Equidad e Innovación en Educación, con un contrato predoctoral de Formación para el Profesorado Universitario. MARTA RUIZ-NAREZO https://orcid.org/0000-0002-6834-6070 Doctora en Innovación Educativa y Aprendizaje a lo Largo de la Vida por la Universidad de Deusto (2017), inició su trayectoria con el Grado en Educación Social (2010) y el Máster en Drogodependencias y otras adicciones, que compaginó con su labor como educadora social con personas en alto riesgo de exclusión. Tras obtener la Beca de Formación para Personal Investigador (FPI-UD) accedió al doctorado, donde desarrolló la tesis “Conductas de riesgo adolescente. Factores de riesgo y factores de protección”. Desde 2018 combina la docencia universitaria en el Grado de Educación Social con la investigación como miembro del grupo Deusto INTERVENTION, centrando su trabajo en las drogodependencias, la exclusión social, los procesos de internamiento y las conductas de riesgo en adolescentes y jóvenes. Ha participado en numerosos proyectos desde 2011, siendo Investigadora Principal en diversos estudios tales como “Jóvenes Extranjeros No Acompañados. INCLUJE”,“Las trayectorias de las personas consumidoras de drogas en los centros penitenciarios del País Vasco” y “Mujeres y centros penitenciarios: voces y realidades”. Cuenta con publicaciones de impacto, capítulos de libro y coordinaciones editoriales, además de participar en congresos, consolidando un perfil profesional orientado a la inclusión social y a la mejora de la calidad de vida de colectivos vulnerables. |