RESUMEN
La caída del poder del último ministro de Fernando VII, Francisco de Cea Bermúdez, marcó el final definitivo del absolutismo en España y fue el principio del proceso que llevó a la instauración de un régimen liberal en el contexto de la guerra carlista. Este artículo defiende que esta ruptura fue impuesta a la regenta María Cristina de Borbón por una fuerte corriente de opinión pública, canalizada por las redes familiares y de afinidad de la clase política de la monarquía, cuyos integrantes actuaron por convicción ideológica sincera de que una mayor representación de la nación era necesaria, tanto o más que por sus propios intereses. Asimismo, argumenta que el papel de los militares no fue específico y debe integrarse dentro de las redes propias de los funcionarios de la monarquía. Finalmente, el texto destaca el papel desempeñado por Francisco Javier Castaños y su sobrino Pedro Agustín Girón, marqués de las Amarillas.
Palabras clave: Liberalismo español; absolutismo; Cea Bermúdez; redes relacionales; cambio político.
ABSTRACT
The fall from power of Francisco de Cea Bermúdez, Ferdinand VII’s last minister, represented the definitive end of absolutism in Spain, and marked the beginning of the process which led to the liberal society, in the context of the carlist civil war. This article contends that this break-up was imposed to the regent María Cristina de Borbón by a strong movement within public opinion, channelled by the family and affinity networks in the «political class» of the Monarchy, whose members acted moved by a sincere belief that a better representation of the Nation was necessary, as much as by their own interests. It also argues that there were no specific role played by the military, integrated as they were within the functionaries. The part played by Francisco Javier Castaños and Pedro Agustín Girón is emphasized.
Keywords: Spanish liberalism; absolutism; Cea Bermúdez; networks of relationships; political change.
El 15 de enero de 1834, tres meses después de la muerte de Fernando VII, el último monarca absoluto, la reina gobernadora María Cristina de Borbón despidió al presidente del Consejo de Ministros, Francisco de Cea Bermúdez, que había sido nombrado por su difunto esposo y estaba decidido en no cambiar la estructura del régimen. En su lugar, María Cristina nombró al liberal Francisco Martínez de la Rosa.
Se afirmó muy a menudo que este cambio se debió al pronunciamiento por escrito de dos generales: el capitán general de Cataluña Manuel Llauder y Camín, y el capitán general de Castilla la Nueva Genaro Quesada y Arango, ambos movidos por su propio interés. Tal planteamiento, que como veremos está en parte motivado por opiniones políticas, no da cuenta de la complejidad de un momento que consideramos clave, ya que puede considerarse como fecha de la ruptura definitiva con el absolutismo en España[2], a pesar de que la incipiente guerra carlista no garantizaba que lo fuera. Este artículo intenta demostrar que la ruptura de enero de 1834 fue el resultado de una fuerte corriente de opinión dentro de la sociedad española, canalizada por una parte de las elites político‑administrativas del Estado monárquico[3]. Las redes de amistad y de parentesco jugaron un papel importante[4], particularmente en torno al binomio Francisco Javier Castaños-Pedro Agustín Girón.
En consecuencia, considero que se debe matizar el papel de los militares en esta ruptura. Contrario a planteamientos que sobrevaloran los pronunciamientos verbales de generales como Quesada o Llauder[5], comparto las interpretaciones de autores como Jean-Philippe Luis, que evidencian el agotamiento del proyecto de absolutismo reformista que pretendía implementar Cea[6], en medio de divisiones ideológicas crecientes que tenían que ver con el surgimiento de culturas políticas distintas[7]. El papel que correspondió a los militares fue compartido por el conjunto de la clase política de la monarquía, es decir, el grupo de personas cuya actuación puede influir en el conjunto de la sociedad, estructurando las decisiones del soberano[8].
El cese de Cea Bermúdez debe, por lo tanto, considerarse como un punto de inflexión de mayor entidad[9]. Se puede incluso afirmar que se trata del principio de la ruptura liberal. En efecto, aunque su resultado fuera el nombramiento como presidente del Consejo de Francisco Martínez de la Rosa, cuyo liberalismo se había templado mucho tras su encarcelamiento y sus exilios, el nuevo presidente promovió el Estatuto Real, concebido como una transacción entre absolutismo y liberalismo. No se debe minusvalorar la trascendencia del cambio, que como todas las etapas posteriores de la revolución liberal española se impuso a la voluntad regia[10].
Finalmente, se pondrá de relieve la importancia del factor político, en el sentido moderno de la palabra (ideológico), en la ruptura con el absolutismo. Los actores del cambio deseaban poner fin al statu quo y favorecían una amnistía amplia y la instauración de un régimen representativo y censitario. Al insistir en la dimensión ideológica del cambio, el texto busca resaltar la importancia de las convicciones personales de los actores, y no meramente una cuestión de intereses personales.
Las fuentes utilizadas son de diversa índole. Contamos con las memorias y testimonios de varios actores implicados en los eventos: Javier de Burgos[11], el marqués de las Amarillas[12], José García de León y Pizarro[13], el marqués de Miraflores[14], Manuel Llauder[15] y Francisco Martínez de la Rosa[16]. Presentan en su mayoría un carácter netamente apologético (incluso cuando están primeramente destinados a un ámbito familiar, caso de Amarillas y de García de León), un rasgo muy frecuente del género en la España de la época[17]. Se completaron con fuentes archivísticas, procedentes del Archivo General de Palacio (sección de Personal y Papeles Reservados de Fernando VII), del Archivo General del Ministerio de Justicia (sección de Títulos Nobiliarios), y del Archivo Histórico Nacional (sección de Estado, que contiene las deliberaciones del Consejo de Gobierno). Además, se recurrió a la base de datos Fichoz[18], que permite rastrear los lazos familiares y genealógicos así como las relaciones profesionales y de amistad entre los distintos actores[19].
En primer lugar, analizaremos el proyecto y la actuación política de Cea Bermúdez. Luego intentaremos mostrar que la oposición al ministro, aunque no fuera estructurada, adquirió, por el peso de las relaciones interpersonales, cierta cohesión interna en torno al Consejo de Gobierno establecido por el difunto monarca. Finalmente, nos centraremos en la cuestión de las convicciones que pudieron llevar a quienes componía la clase política de la monarquía a favorecer el cambio.
Francisco de Cea (o de Zea) Bermúdez (1779-1850) nació en una familia de comerciantes malagueños vinculados a Antonio Colombí, cónsul general de España en San Petersburgo e importante comerciante en el imperio ruso[20]. En 1810, Colombí aconsejó al Consejo de Regencia en Cádiz que enviara un comisionado a la corte rusa, cuya actitud respecto al imperio napoleónico iba enfriándose rápidamente[21]. Con la protección de Antonio Ugarte, futuro favorito de Fernando VII, se designó a Cea, que empezó de esta manera una carrera diplomática que duraría todo el reinado de Fernando VII. Representó a España en Rusia como cónsul general, sucediendo al difunto Colombí[22] (1812-1814), y como encargado de negocios (1814-1820). Posteriormente, desempeñó la embajada de Constantinopla durante el Trienio, y luego la de Londres (1824). La protección de Ugarte le permitió, sin duda, escapar de las purificaciones por las que debían pasar los que habían ostentado cargos durante la época constitucional. En julio de 1824, tras el cese del conde de Ofalia, Ugarte y el embajador ruso Oubril aconsejaron al rey que le nombrara primer secretario del Despacho de Estado[23]. Duró un poco más de un año en el cargo, en el que destacó por conseguir el exilio de su protector Ugarte y por gestiones fallidas para retrasar el reconocimiento de las independencias americanas por parte del Reino Unido[24]. Su cese en octubre de 1825 parece deberse a un conjunto de causas, que ponen de relieve el aislamiento del ministro: su oposición, en cierta medida, a los ultras, y su distanciamiento con el ministro no ultra Luis López Ballesteros y el resto de los amigos de Ugarte, entre ellos el banquero Alejandro Aguado, que no le perdonaban su traición y sus intentos de cortocircuitarlos negociando un empréstito con los Rothschild[25].
Cea fue nuevamente nombrado primer secretario del Despacho en septiembre de 1832, aunque solamente llegó a Madrid a finales de noviembre (con lo cual no tuvo parte en el decreto de amnistía)[26], con un proyecto de gobierno claramente absolutista. Buscaba mantener intacto el absolutismo fernandino para asegurar la llegada al trono de la infanta Isabel y alejar a los carlistas de las estructuras de poder.
Antes de la muerte del rey, reemplazó a todos los ministros que parecían más favorables a la integración de los liberales: José Cafranga (artífice del decreto de amnistía del 15 de octubre de 1832), Juan Antonio Monet y, luego, Francisco Fernández del Pino. Este último fue cesado el 25 de marzo de 1833, a los tres días del decreto aclaratorio de la amnistía[27]. Parece que era sobre todo cercano a la reina, cuando Cea contaba principalmente con el apoyo de Fernando VII[28]: se podría interpretar como una manera de alejar a todos los individuos capaces de poner en peligro su vínculo privilegiado con los reyes, su única baza política. Todas las fuentes insisten en el aislamiento y la impopularidad de Cea[29]; José García de León y Pizarro, en su diario, se complace en repetir todos los rumores en torno al ministro, que detestaba. Por ejemplo, el 18 de abril de 1833 señalaba o siguiente: «Ha corrido que se habían presentado al rey unas monedas nuevas con el lema de Francisco I. Las gentes dicen que es Cea el que fragua estas tramoyas para separar a los infantes […]. Será célebre el ministro Cea por lo bárbaro y vil»[30].
El estallido de la guerra carlista aumentó el rechazo a Cea, cuya gestión generó muchas críticas. La guerra aceleró el cambio, al generar más crítica hacia el Gobierno. Con la división del realismo entre partidarios de don Carlos y de la infanta Isabel, los voluntarios realistas resultaban ser un peligro. Esta milicia había sido creada para controlar la movilización popular a favor del rey y contrarrestar la falta de confianza de este en su ejército[31], pero podían ser y fueron utilizados por los carlistas[32]. Ahora bien, el Gobierno central estaba convencido de que todavía resultaban útiles los voluntarios: el Consejo de Ministros del 2 de agosto de 1833, se declaró «[…] convencido de la necesidad de conservar los cuerpos de Voluntarios Realistas»[33], hasta el punto de discutirse en varias ocasiones las maneras de financiarlos[34]. El desarme de estos focos de carlismo fue una iniciativa de los capitanes generales ante los disturbios que provocaban. Según el marqués de las Amarillas, encargado a la sazón de Andalucía, «los Capitanes Generales hubieron de suplir en beneficio de la Causa, con inmensa responsabilidad suya, lo que el Gobierno no hacía, y a ellos solos se debe el que la guerra civil no se incendiase simultáneamente en todos los ángulos de la Península»[35]. Manuel Llauder, capitán general de Cataluña, insiste en la política a su juicio absurda del Gobierno: «¡El ejército se deja reducido a los 50 000 hombres fijados en el reglamento económico de 1828, y los 30 000 de milicias provinciales, en presencia de 300 batallones de voluntarios realistas, cuyo espíritu era notorio y constaba al gobierno por los informes de los jefes de las provincias. En tan crítica situación se dan las licencias absolutas a más de 20 000 soldados […]»[36]. Como resumía Martínez de la Rosa: «[Fernando VII] Hallábase, por aquel tiempo, en la situación más grave y angustiosa que imaginarse puede: deseaba dejar asegurada la corona a su Hija; y al propio tiempo temía mostrarse severo con el partido que sustentaba el régimen absoluto, y que era el mismo que conspiraba a favor de su hermano»[37].
Una vez muerto el rey, Cea quiso mantener el rumbo marcado por el difunto. El 4 de octubre, María Cristina de Borbón, como gobernadora del Reino, publicó un manifiesto redactado por Cea, en el cual el ministro reafirmaba su compromiso con el absolutismo: «Tengo la más íntima satisfacción de que sea un deber para mí conservar intacto el depósito de la autoridad real que se me ha confiado. Yo mantendré religiosamente la forma y las leyes fundamentales de la Monarquía, sin admitir innovaciones peligrosas, aunque halagüeñas en sus principios, probadas ya sobradamente para nuestra desgracia»[38]. En la línea del despotismo tardoilustrado, intentaba seguir la política de Fernando VII sin Fernando VII. Obtuvo la renuncia del conde de Ofalia al ministerio de Fomento, pretextando que esta función no era compatible con su nuevo cargo de secretario del Consejo de Gobierno. Su buena reputación le podía hacer sombra[39]. En su lugar, nombró a Javier de Burgos (21 de octubre).
El nuevo ministro, antiguo afrancesado que había conseguido como muchos rehabilitarse en la Década Ominosa gracias a sus relaciones con el banquero Aguado[40], compartía las orientaciones anunciadas en el manifiesto del 4 de octubre: reformas administrativas, pero no políticas. En sus Anales (1850), aunque se preciara de constitucionalista, Burgos escribe que los españoles eran básicamente incapaces de vivir bajo un régimen liberal: «[…] los pueblos que, durante siglos, han vivido en las fangosas regiones del despotismo, no pueden sin riesgo respirar de repente el aura puro de la libertad»[41]. La persistencia en plena Década Moderada de tales planteamientos demuestra cómo incluso el liberalismo conservador del periodo supuso una ruptura fuerte con el orden anterior. Según Javier de Burgos, uno de los objetivos del manifiesto del 4 de octubre era obtener el reconocimiento de Isabel II por las potencias absolutistas (Austria, Prusia y Rusia). Atribuye el hecho de que no sucediera a «ocurrencias graves que cambiaron sus disposiciones»[42], o sea, al giro representativo dado en 1834.
En términos generales, en el ámbito diplomático, la política española se encontraba en una situación muy compleja, sobre todo con respecto a Portugal. Cea Bermúdez mantuvo la política seguida por Fernando VII desde 1828: defensa a ultranza del absolutismo ultra encarnado por don Miguel, usurpador de su sobrina, en contra de las propuestas más liberales encarnadas por su hermano mayor don Pedro, emperador de Brasil, e incluso de las «intenciones constitucionales» del padre de ambos, João VI[43]. El Gobierno fernandino fue de los pocos que reconocieron a don Miguel como rey legítimo. Ahora bien, don Carlos y su familia se encontraban desde la primavera de 1833 en la corte de don Miguel, su sobrino y cuñado. Este apoyaba sin esconderlo demasiado las pretensiones de su tío[44]. Pero el Gobierno español no modificó su política, temeroso del supuesto contagio revolucionario que conllevaría una victoria de don Pedro. A pesar del apoyo de don Miguel a los carlistas, Cea no intentó acercarse a don Pedro, que juzgaba tan peligroso como su contrincante. Tropas españolas fueron mantenidas en la frontera con Portugal, de poca utilidad contra los carlistas[45], destinadas en realidad a prevenir cualquier intento liberal desde Portugal. Martínez de la Rosa considera que este «funesto empeño» fue una causa esencial de los éxitos carlistas en el norte a finales de 1833, aunque le conviniera afirmarlo, ya que sucedió a Cea[46].
Cuando consultó al Consejo de Gobierno para validar su política, Cea le preguntó cómo «[…] precaver a España de las inquietudes que pudiera causarle con sus instituciones, o su conducta, el Gobierno que por consecuencia definitiva prevaleciese en Portugal». Los consejeros contestaron criticando la falta de previsión del Gobierno español: la similitud de situación entre don Miguel y don Carlos, contra los derechos de sus sobrinas y sus opiniones ultras hubieran debido alertar desde años:
El carácter personal de Don Miguel, sus relaciones de familia; la influencia de las princesas sus hermanas, la exageración de los principios que han profesado los inmediatos y predilectos servidores de aquel Príncipe, habían hecho preveer [sic] muy de antemano que la legítima heredera del Trono de España tenía siempre que recelar que los beneficios dispensados al Señor Don Miguel por SM el Rey difunto podrían algún día convertirse en daño de la Augusta descendencia de éste[47].
Se desprende de la consulta del Consejo de Gobierno cierto escepticismo respecto a las capacidades de Cea como diplomático. En su carta a la reina (15 de noviembre), Miraflores compartía este escepticismo[48], que servía en realidad de argumento político para los opositores de Cea Bermúdez.
Estos se volvieron cada vez más numerosos tras la muerte del rey. Según Javier de Burgos, los que se oponían a la marcha del Gobierno eran poco numerosos, y se limitaban a los liberales y a un puñado de ambiciosos en el Consejo de Gobierno y en la Corte. Según el flamante ministro, «los pueblos veían esta marcha del gobierno con un entusiasmo unánime. La Gaceta de Madrid, llena todos los días de disposiciones benéficas, era, por donde quiera, esperada con impaciencia y devorada con ansias»[49]. ¿Era acertado el optimismo de Burgos? Estudiemos ahora con detenimiento la densa red de oposición al ministerio Cea y a su política.
La oposición a la continuidad de Cea Bermúdez en el ministerio fue amplia, casi generalizada, y proveniente de sectores distintos de la incipiente opinión pública y de las elites, o mejor dicho, de lo que aunque se tratara todavía de un régimen de monarquía absoluta puede llamarse la clase política española, en el sentido de «grupo ejerciendo un poder de hecho que puede ser más efectivo que la soberanía»[50]. Este término está tomado de la teoría de las elites, cuyos planteamientos pueden resultar útiles para explicar los eventos aquí estudiados. Para un mejor seguimiento de las imbricadas tramas que se tejieron en este momento, dividiremos su estudio en tres apartados: la oposición cortesana, la oposición encarnada por el Consejo de Gobierno y la opinión del público. Todas estas oposiciones tenían como objetivo influir sobre María Cristina de Borbón, de quien dependía en gran medida la resolución del conflicto de poder en torno a su principal ministro.
Isabel Burdiel insiste sobre la «opacidad» que imperaba en la corte isabelina, la cual impide desentrañar fácilmente las complejas maniobras políticas que ahí tenían lugar[51]. Se refiere esencialmente al fenómeno de las llamadas camarillas y a la subversión de la práctica parlamentaria por influencias internas al palacio. Se trataba de un rasgo heredado del Antiguo Régimen, ya que era normal que el personal de palacio hablara al rey de política. La vaguedad de las fuentes que parece haber sido la tónica general del reinado de Isabel II no tenía por qué ser sistemática. Durante la Década Ominosa, los detallados Diarios de José Arias Teijeiro[52] permiten identificar, a través de la mirada de un ultra acérrimo, las corrientes enfrentadas en la corte[53]. Aunque terminen en 1831, permiten identificar grupos cortesanos hostiles a Cea Bermúdez.
Parte de la nobleza cortesana era favorable a un cambio político. En marzo de 1833, el conde de Puñonrostro, Juan José Matheu Arias Dávila, sobrino político del general Castaños[54], representó al rey criticando la marcha del Gobierno, y el texto de su representación llegó a conocimiento del público. Puñonrostro llamaba a la convocatoria de Cortes, para jurar a la infanta Isabel como heredera[55]. Fue exiliado de resultas, al tiempo que Fernández del Pino, el ministro de Gracia y Justicia, era cesado. Al mismo tiempo, rumores de exilio se esparcían en contra de «los de la Granja»[56], el grupo de cortesanos que vocearon su apoyo al rey y a la reina en contra de los carlistas durante los Sucesos de la Granja.
No cabe creer en todos estos rumores, recogidos por Pizarro. Se llegó incluso a decir que se iba a desterrar a Castaños por conspiración, lo que suscita el sarcasmo del diarista[57]. Sin embargo, sí había una pugna en palacio entre Cea Bermúdez y un grupo de cortesanos caídos en desgracia durante la Década Ominosa[58], cuyo apoyo a la sucesión femenina les había valido un regreso parcial al favor real. El miembro más destacado del grupo era el duque de San Fernando de Quiroga, Joaquín Melgarejo y Saurín, esposo de una prima del rey[59], y candidato al puesto de primer ministro[60]. Contaba con el apoyo del marqués de Miraflores. En sus Memorias, este afirma que el duque quería implementar la política que él proponía, «[…] si como había motivo de esperar llegaba a ser sucesor de Zea». De hecho, San Fernando era enemigo de los ultras y parecía capaz de entenderse con los liberales: había sido «elector de su parroquia» durante el Trienio Liberal, compró bienes nacionales[61]. Fernando VII lo cesó al terminar el Trienio en su cargo de gentilhombre de cámara[62], y San Fernando se exilió en París (1824-1829), donde se negó a pedir su purificación. El grupo que le tenía como candidato quería, según afirma Miraflores[63], que se convocaran Cortes estamentales, sin que esto significara un regreso al temido Trienio Liberal.
Ahora bien, parece claro que los cortesanos hostiles a Cea carecieron de una actividad coordinada, y el ministro, al conseguir ganarse la confianza de María Cristina, no tuvo demasiadas dificultades en desbaratar sus planes. No se sabe si Puñonrostro y San Fernando se concertaron, ni si Fernández del Pino, muy cercano ideológicamente y apreciado por la reina, les era afín. El marqués de Miraflores, el individuo más destacado del grupo, mostró mucha actividad, y se entrevistó con la reina apenas muerto el rey. Burgos recuerda con sorna: «No había pasado una hora después de la muerte de su padre [de Isabel II] cuando Miraflores se presentó en palacio a indicar a la reina viuda la marcha que, en su opinión, debía adoptar»[64]. Este activismo chocó con la prudencia del duque, que era enfermo y «[…] dijo que habían atacado mal a Cea, pues, apresurándose, han creado obstinación en la reina o sospechas. […] dice que lo dejan solo, aislado»[65]. De hecho, la mala salud del duque le llevó al sepulcro en 1835.
En todos casos, los cortesanos que se oponían a Cea en torno al duque carecían de suficiente cercanía a la Reina, que prefería al duque de Alagón, antiguo favorito de Fernando VII, quien ya no buscaba influir en política[66]. Les faltó organización y peso en la opinión pública, salvo Miraflores, que significativamente parece despreciarla[67]. No se beneficiaban ni del apoyo de los liberales ni del de los infantes, Francisco de Paula y Luisa Carlota de Borbón[68].
En torno a estos, se agrupaba otra fracción cortesana enemistada con Cea Bermúdez. El 5 de diciembre, el infante publicó un manifiesto criticando su poca participación en el Gobierno y apuntando a que «[…] es curiosa que la causa de la reina está en peor estado después de la jura y Cortes, que antes», según la paráfrasis de García de León[69]. A diferencia del otro, este grupo no tenía proyecto político. Los infantes en aquel momento no eran liberales[70] y quienes los rodeaban tenían opiniones bastante heterogéneas[71]. Su tesorero, el riquísimo banquero Felipe Riera, era un hombre de negocios cercano a los absolutistas no ultras de la Década Ominosa, en la que obtuvo ganancias inmensas. Los hermanos García Carrasco, negociantes extremeños que tenían vínculos con los infantes[72], llegaron a ser destacados progresistas. Riera ya se encontraba en el tramo de mayor discreción de su larga vida. Su nombre no aparece en las fuentes que manejamos, pero pidió y obtuvo de manera extraordinariamente rápida (cuatro días) y con «la más positiva recomendación» del ministro de Hacienda el título de marqués de Casa Riera en diciembre de 1833, lo que podría sugerirnos que el Gobierno intentó ganárselo[73]. El actor más influyente en el círculo de los infantes era, sin embargo, el conde de Parcent, amante de la infanta y uno de los aristócratas que en 1832 habían apoyado a María Cristina durante los sucesos de la Granja[74].
Se desconoce el papel político desempeñado por Fernando Muñoz, de quien María Cristina se enamoró y con quien se casó en diciembre de 1833. Sin embargo, sabemos que siempre defendió posicionamientos involucionistas[75], pero tenía relaciones ambiguas con Cea Bermúdez, ya que el ministro no juzgaba positivamente su relación con la reina[76].
En total, la acción de los grupos cortesanos no fue en absoluto decisiva. Los partidarios cortesanos de una mayor apertura política no gozaban de una posición lo suficientemente firme como para influir mucho en los eventos. Además, las relaciones entre María Cristina y su ambiciosa hermana Luisa Carlota habían empezado a enfriarse. En realidad, la verdadera oposición a Cea vino de los funcionarios y del Consejo de Gobierno.
En su testamento, redactado en 1830, Fernando VII nombró un Consejo de Gobierno para ayudar a María Cristina, reina gobernadora[77]. Su composición generó mucha perplejidad incluso entre sus integrantes, ya que Fernando VII incluyó en él a individuos que siempre apartó del Gobierno, además de su composición ideológica: había ultras, absolutistas moderados e, incluso, algún liberal. La sorpresa del marqués de las Amarillas fue grande al recibir su nombramiento en el Consejo:
No pudo menos de sorprenderme esta nueva contradicción en el carácter del difunto Monarca o tan incontestable testimonio de la debilidad de su alma. Jamás en su vida me confió la menor cosa, […] me nombra en un testamento cerrado, para ser uno de los siete españoles en quienes al morir fía el Trono de su hija… y ¿qué sentimiento, qué idea presidiría a tal elección? Probablemente, la de la confianza en la rectitud del carácter de los elegidos, que su debilidad no le permitió emplear en vida, por la contradicción que encontraría, porque los Reyes absolutos, mucho más cuando deben su poder a las revoluciones de los pueblos, son esclavos del partido que los elevó a su aparente omnipotencia[78].
Más que un miedo al «partido que lo elevó», esta decisión del rey y su designación de individuos de opiniones diversas podría deberse a un intento de evitar la convocatoria de instituciones representativas, creando una institución consultativa que representara las distintas sensibilidades políticas bajo líneas estamentales (distinguía entre eclesiásticos, Grandes, militares y magistrados). Este sorprendente Consejo sería, pues, lo más lejos que el rey estaba dispuesto a llegar en términos representativos[79].
Casi de inmediato, el Consejo de Gobierno se convirtió en el principal y más peligroso foco de oposición a Cea. En efecto, aunque meramente consultativo y manteniendo una actitud de respeto hacia la reina y la voluntad del difunto, los consejeros disponían de los medios de oponerse al ministro. Entre sus miembros, el arzobispo de México Pedro Fonte y los Grandes, el marqués de Santa Cruz y el duque de Medinaceli, no tuvieron una actividad destacada, pero los otros sí.
Los miembros más influyentes fueron, sin duda, Francisco Javier Castaños, flamante duque de Bailén, y su sobrino Pedro Agustín Girón, marqués de las Amarillas. Ya vimos que Castaños tenía malas relaciones con Cea. Sin embargo, era conocido su oportunismo y su voluntad de evitar los problemas. García de León recoge un pequeño diálogo que tuvo con él y manifiesta esta actitud: «Castaños, al salir, me dijo muy fino: “Amigo, aprenda usted a gobernar”; yo le respondí: “Y a perder buenas causas”; le dije que él tenía años, pero no era viejo; yo tenía años y estaba inútil, etc.; me dijo: “Es que usted toma las cosas demasiado acaloradamente; lo que no se puede remediar, dejarlo correr” etc.»[80]. Amarillas, cuyo afecto hacia su tío era indudable, confirma su carácter poco ofensivo[81]. Pero aunque fuera poco dado a tomar la iniciativa, Castaños era, en cambio, generalmente apreciado por su buen humor y sus simpatía[82]; además, por sus familiares y los numerosos cargos que había desempeñado en su larga carrera, disponía de una red de amistades y de contactos muy amplia que se podía movilizar, y cuyos integrantes podían actuar amparados bajo su prestigio de capitán general y de vencedor de Bailén[83]. Ahora bien, el marqués de las Amarillas llegaba al Consejo de Gobierno con la firme intención de actuar. Llegaba también con serias dudas respecto a la actitud del Ministerio:
El Gobierno en su comunicación no me mandó, como hubiera debido, ponerme «al instante en camino», sino que «me preparase a marchar», y nombró para reemplazarme al general Quesada; este se negó a obedecer, y se retiró al pueblo de Pinto, cercano a Madrid, lo que hizo fuese más larga mi detención en Andalucía […]. No me adelantaré a asegurar que fue torcida la intención del Gobierno en dar lugar a esta detención, pero los celos que el Ministerio, y en particular su jefe, Zea, mostró después del Consejo y señaladamente de mí, dan lugar a la sospecha[84].
De hecho, Cea y Burgos pensaron cortocircuitar la posible oposición del marqués nombrándole ministro de Guerra y llevando a José de la Cruz, ministro del ramo, al Consejo, del que era suplente. Amarillas aceptó el Ministerio con la condición de que pudiera seguir asistiendo al Consejo, lo que era justamente lo que Cea no quería. Un acuerdo entre el ministro y los consejeros de Gobierno llevó al nombramiento de Antonio Remón Zarco del Valle, un general cercano a Amarillas y sobre todo a Castaños, el 16 de noviembre de 1833[85].
Castaños y Amarillas fueron los principales opositores a Cea dentro del Consejo de Gobierno, pero no los únicos. El consejero liberal Nicolás María Garelly, antiguo ministro de Gracia y Justicia con Martínez de la Rosa en 1822, manifestó también pronto su disconformidad: el 29 de octubre, presentó una memoria al Consejo en la cual criticaba la forma con la que se había marginalizado el Consejo en el primer mes de su existencia[86]. Tanto Amarillas como Burgos no insisten en la actividad de Garelly, quizás por divergencias en torno a nombramientos[87] y porque Burgos culpa a la ambición del marqués de todo lo ocurrido. El anciano José María Puig, decano del Consejo de Castilla, quizás arrastrado por el entusiasmo de sus colegas más jóvenes, redactó dos informes críticos: el 26 de noviembre llamó a la convocatoria de Cortes tradicionales[88]; el 12 de diciembre informó sobre la falta de cortesía de Cea, que vino sin ser invitado cuando él y Castaños se entrevistaron con María Cristina (6 de noviembre)[89].
En cuanto llegaron todos sus miembros (finales de octubre), el Consejo de Gobierno aprovechó cualquier ocasión para manifestar su falta de confianza respecto a Cea y su política. La consulta sobre los asuntos de Portugal (13 de noviembre) está llena de críticas medianamente veladas:
[…] si se escuchase el voto libre e imparcial de los tres Estados de una Nación amante de sus Príncipes [Portugal], de su independencia y de su religión, y que recuerda sus antiguas franquicias, es muy verosímil que de esta fuente más pura podrían nacer instituciones saludables capaces de restablecer y consolidar el orden, de curar las llagas causadas por años de extravío y de exageración, y de consolidar un Gobierno vigoroso e ilustrado capaz de inspirar confianza a sus vecinos[90].
Este llamamiento a colaborar con miembros moderados del círculo de don Pedro, cobra bastante fuerza cuando se recuerda que este y algunos partidarios de su hija inspiraban mucho recelo en toda Europa. El mismo Gobierno británico les juzgaba demasiado agitados: hay cierta audacia en las recomendaciones del Consejo de Gobierno[91].
El Consejo tenía en sí poco poder, ya que Fernando VII solo le otorgó una función consultativa. Pero al nombrar entre sus miembros personas de gran influencia y contactos, creaba la posibilidad de un potente foco de oposición al Ministerio. Castaños y Amarillas tenían relaciones de parentesco y de amistad con buena parte de los cortesanos que se oponían a Cea (San Fernando de Quiroga, Puñonrostro[92]). El marqués era cuñado del conde de Ezpeleta, capitán general de Aragón[93]. Sobre todo, Castaños había protegido a y colaborado con un buen número de los generales en activo[94]: era contertuliano del capitán general de Granada, príncipe de Anglona, desde el reinado de Carlos IV, cuando ambos frecuentaban la casa de la condesa de Benavente, madre del príncipe, y fueron, además, compañeros en el Consejo de Estado constitucional (1820-1822)[95]. Pablo Morillo (capitán general de Galicia), era un antiguo protegido suyo[96]. Manuel Llauder (capitán general de Cataluña) y él habían trabajado en buena inteligencia en Cataluña durante el Sexenio Absolutista[97]. Zarco del Valle y el duque de San Fernando combatieron en su Estado Mayor durante la Guerra de Independencia.
La oposición del Consejo de Gobierno y sus miembros se conocía, y debió alentar la de otros individuos. El manifiesto de Miraflores del 15 de noviembre criticaba la debilidad institucional en el que el Ministerio había dejado el Consejo de Gobierno:
¿Son, en fin, hechos, la completa y absoluta nulidad en que se halla la preciosa institución del Consejo de gobierno, legado grande y generoso del Rey difunto, que la historia calificará como el acto más digno de su precioso reinado? ¿Es un hecho que la infracción del testamento del Rey sería un crimen que la nación que respeta y acata a última voluntad de su soberano, calificaría como un delito de alta traición?[98].
En el mismo sentido se expresó Llauder. En su exposición a la Reina del 24 de diciembre de 1833, empieza reclamándose de Castaños:
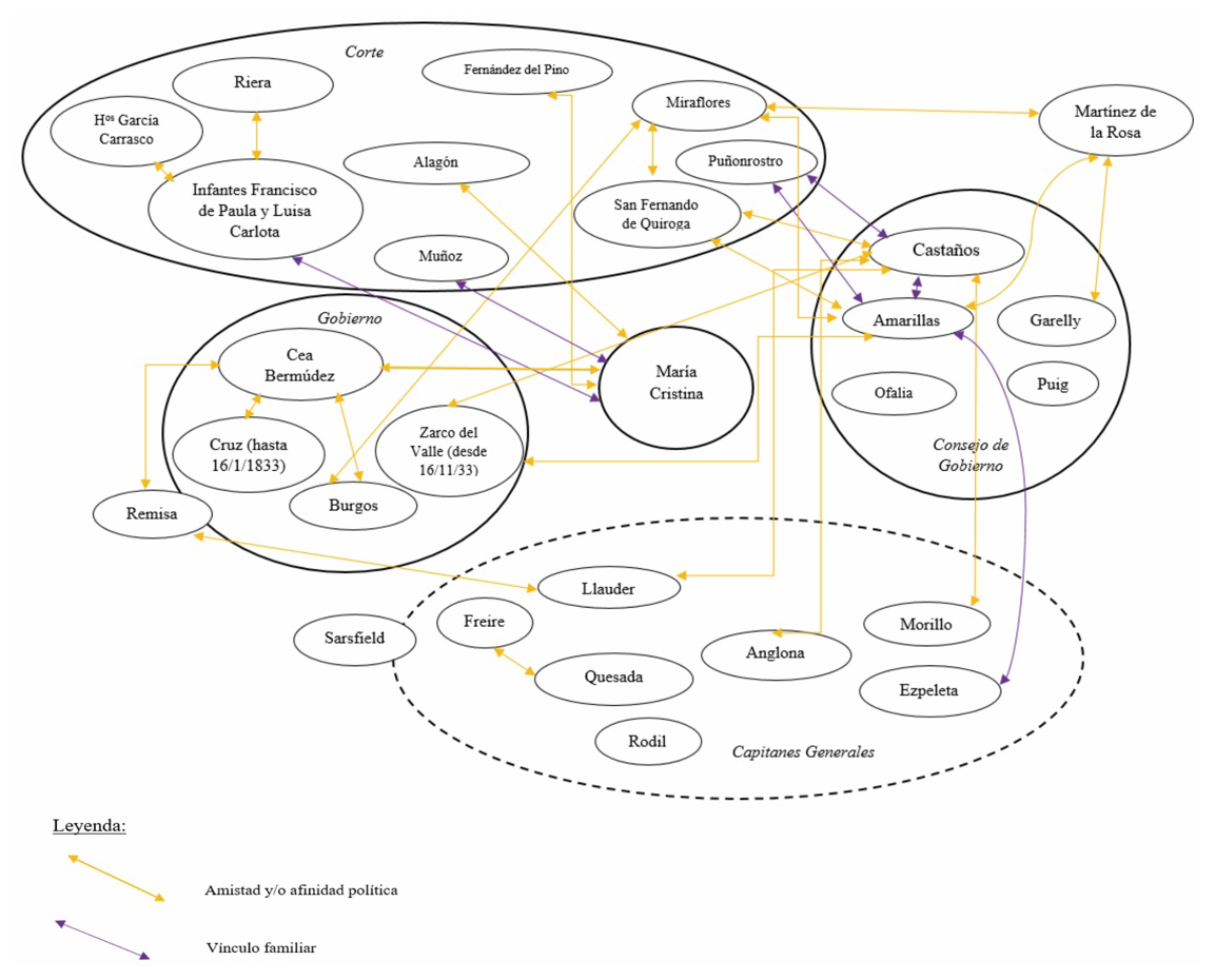
Gráfico 1.
Cuadro parcial de las relaciones de afinidad entre los principales actores políticos (1833)

Fuente: elaboración propia.
[…] En los destinos subalternos que he desempeñado, mi responsabilidad ha descansado siempre en la de los gefes superiores a cuyas órdenes he servido, pero en los destinos superiores mi deber es de otra importancia, y bastarían para convencerme de toda la extensión de mi responsabilidad las aprobaciones que he recibido del mismo gobierno […] en haber tomado sobre mí varias medidas que algunos meses antes se me prohibían […] así como expresarme el presidente del Consejo Real, duque de Bailén, que mi previsión y resolución en no conformarme con las órdenes que se me comunicaban por el ministro, había salvado a esta provincia y servido de apoyo a la causa de Isabel II[99].
Pizarro, a su amarga manera, valora la existencia del Consejo de Gobierno preguntándose cómo pueden soportar a Cea Bermúdez[100]. El día 13 de enero señala que «Rodil, [Morillo], Anglona, Quesada, [Ezpeleta], han representado pidiendo garantías y contra Cea, y que sea verdadera la marcha»[101]. Es significativo que entre los numerosos capitanes generales que se quejaron de Cea, y que airearon ante la regente su descontento, la mayoría de ellos era cercana a Castaños y Amarillas.
El gráfico siguiente recoge el peso de las relaciones personales tejidas por los dos hombres entre la clase dirigente española del momento. Los individuos que aparecen en este gráfico representan los actores que aparecen a menudo en las fuentes manejadas. Podemos comprobar que en torno a Castaños y Amarillas se forma uno de los principales nudos en las redes de afinidades vinculando a los protagonistas del momento.
Cea Bermúdez entendió a finales de otoño de 1833 que su posición se tambaleaba peligrosamente. Intentó entonces reconciliarse con el Consejo de Gobierno, con propuestas de asociarle de manera plena al gobierno diario, lo que este rechazó. Sin embargo, pareció que durante el mes de diciembre las relaciones entre Gobierno y consejo mejoraron. En estas circunstancias, el duque de San Fernando se quejó de haber quedado aislado por esta «conciliación». En realidad, era una impresión engañosa y Cea debió de adivinarlo si se tiene en cuenta la manera con la que reaccionó a las quejas de los capitanes generales.
Los títulos de Castilla concedidos a Riera (marqués de Casa Riera) y a Quesada (marqués de Moncayo) en diciembre de 1833 y a principios de enero de 1834 fueron probablemente un intento de suscitar la adhesión de los agraciados. En el caso de Quesada, la maniobra resulta clara: el general estaba molesto por la pérdida de su empleo de comandante de la Guardia de Infantería, resentido contra Cea por su alejamiento de la Corte, había rechazado la Capitanía General de Andalucía y aceptado la de Castilla la Vieja a regañadientes. Con un título cuyo decreto de concesión no escatimaba en cuanto a elogios de su lealtad y actividad en Vieja Castilla[102], el Gobierno pensó haber apaciguado a Quesada. Fue un fracaso: el 9 de enero se quejó en una exposición a la reina de que al concederle el título se le quería desinteresar de lo que le importaba verdaderamente, la Inspección General y el mando de la Guardia Real de Infantería.
Al mismo tiempo, Morillo, Rodil, Anglona y Ezpeleta manifestaron su oposición. Algunos días antes, Llauder había llamado en una exposición a la reina a la convocatoria de Cortes, y al cese de Cea, quien «[…] se ha hecho ya tan impopular que compromete la tranquilidad y mina el trono de Isabel II»[103]. Recordaba que la convocatoria fue una promesa de Fernando VII en su decreto de 4 de mayo de 1814. Para desvirtuar la carga subversiva de esta exposición, el Gobierno pidió al director del Tesoro, el banquero catalán Gaspar Remisa, que escribiera a su amigo Llauder para que retirara el documento. En todo caso, este intento subraya la fragilidad de un Gobierno reducido a solicitar las redes de amigos de sus subordinados. Durante algunos días, «creíase haber conjurado así todos los peligros, porque no se sabía, o se olvidaba que el paso atrevido de Llauder tenía ramificaciones, cuyo centro estaba, si no en el Consejo mismo de Gobierno, en algunos de sus individuos»[104]. Pero las exposiciones empezaron a circular por Madrid.
Ante las críticas de los capitanes generales, el Gobierno pidió al Consejo de Gobierno que condenara la exposición de Quesada. No las otras, ya que Quesada había sido más destemplado[105] y, sobre todo, no era amigo de Castaños y Amarillas. En una consulta redactada por Amarillas y Garelly, el Consejo de Gobierno estimó que Quesada había ejercido el deber de consejo de todo buen servidor y repitió sus llamamientos a la convocatoria de Cortes, retomando el argumento ya aparecido en la exposición de Llauder, según el cual Fernando VII las había prometido en su decreto del 4 de mayo de 1814:
El Consejo […] estará siempre muy distante de apoyar que se hagan innovaciones peligrosas o que se emprenda la carrera azarosa de los experimentos políticos o la desviación sustancial de las leyes fundamentales de esta Antigua Monarquía; pero está persuadido al mismo tiempo de que la fiel observancia de ellas es lo que en las actuales circunstancias puede conciliar los ánimos, evitar los trastornos, [extirpar] cualquier funesto germen de revolución que pueda existir […]. Puntos de tamaña importancia requieren para su pronto y feliz terminación de un modo solemne e irrecusable, la reunión del Reino en Cortes según las leyes, usos y costumbres de esta Monarquía […]. No puede pues ser depresivo para la Autoridad Soberana lo que es arreglado a las leyes, usos y costumbres de esta Monarquía; y en cuanto a la manera de reunir las Cortes si después de meditado el punto con el pulso y madurez que exige su importancia se creyese oportuno hacer alguna mejora o modificación, atendida la diferencia de épocas y circunstancias, tampoco lo resistirían las leyes fundamentales ni la práctica de los siglos […]. Estas medidas […] serían muy conformes a las intenciones manifestadas por el Señor Rey difunto en su Real Decreto de 4 de Mayo de 1814[106].
Burgos abandonó a Cea a su suerte: afirma que fue suya la idea de consultar al Consejo, sabiendo que no iba a apoyar al presidente del Consejo, lo que provocaría su caída. Parece que buscaba llegar a presidente del Consejo con algunos ministros liberales, aunque se presenta en sus Anales como un estadista desinteresado[107]. María Cristina decidió cesar a Cea cuando recibió la consulta del Consejo de Gobierno. Este y los ministros que se iban a mantener, Burgos y Zarco, propusieron una lista de candidatos, entre los cuales eligieron a Martínez de la Rosa (contra Burgos). El aislamiento del duque de San Fernando y sus amigos queda claro: ni siquiera apareció en la lista de potenciales presidentes. El propio Miraflores favoreció, al parecer, un entendimiento entre Amarillas, Martínez de la Rosa y Javier de Burgos[108].
De esta forma, aunque manteniendo las formas, se impuso a la reina un cambio político que no deseaba, pero que aceptó al entender que los manifiestos de los capitanes generales eran la punta visible de un movimiento de oposición generalizado en la opinión pública y en los círculos de poder en contra de Cea. María Cristina le mantuvo su aprecio: siguió recibiéndolo con los ministros[109], le encargó varias misiones[110] y le mantuvo dentro de su círculo de confianza[111].
Cabe ampliar la vista más allá del círculo de los políticos madrileños y de los funcionarios y militares. ¿Qué podemos decir del estado de la opinión pública en los meses que siguieron a la muerte de Fernando VII?
No se trata en este apartado de hacer una nueva investigación sobre la opinión pública en 1833-1834, lo cual merecería un trabajo por sí solo. Este apartado será, por tanto, breve dentro del marco analítico propuesto por historiadores que estudiaron detenidamente el tema: desde M. Agulhon, respecto a la politización de las clases populares, hasta Javier Fernández Sebastián y Gonzalo Capellán[112]. Una opinión pública existía en España en aquel período, aunque durante los años de las Década Ominosa estuvo silenciada o mediatizada por la Corona a través de los voluntarios realistas[113].
En su afán apologético, Javier de Burgos parece contradecirse: afirma que se veía con aprobación universal la actuación del Gobierno (o más bien la suya propia) y, más adelante, habla de la «animadversión general, sostenida por una prensa que ni la censura previa, ni el rigor contra los escritores turbulentos bastaban a contener»[114]. Esta contradicción no debía serlo para él: la opinión de la prensa «turbulenta» no debía representar la verdadera opinión, la de las elites. Pero aun así, es poco creíble. Las fuentes que manejamos, si bien eran hostiles tanto a Cea como a Burgos, describen un cuadro distinto, en el cual tanto entre las elites y clases medias como entre las categorías populares, ambos eran muy impopulares. El diario de José García de León, aunque claramente sesgado por su rencor hacia Cea, recoge amplias muestras de este rechazo en Madrid por parte de grupos inclinados hacia el carlismo[115] o hacia el liberalismo[116]. Fuera de Madrid, los levantamientos carlistas, y por el lado contrario el apoyo de los sectores urbanos catalanes a Llauder[117], sugieren que tanto la impopularidad de Cea como la fuerte politización de la población española, de signo diverso, era profunda.
En cuanto a la actitud de las elites y clases medias o «acomodadas», por emplear un término contemporáneo, las fuentes muestran en mayor o menor grado un descontento con el statu quo que encarnaba Cea, tanto en Madrid[118] como en el resto del país. Ya apuntamos a que circulaban muchos textos y cartas de contenido político en Madrid y luego en el resto del país, varias impresas. La multiplicación de impresos podría significar que el interés por la política era muy alto, tanto como durante el Trienio: Llauder señala que recibió copia de la carta de Miraflores a la reina y de varias otras, además de señalar, en sentido contrario, que recogió en Gerona tres mil ejemplares impresos de un folleto carlista[119]. El contenido de las exposiciones de los opositores a Cea circulaba, pues, como mínimo entre Madrid y Barcelona. En Valencia, el periódico El Turia criticaba la pasividad de las autoridades contra los carlistas[120]. En Cataluña, la acción de Llauder recibió el apoyo de la mayoría de las elites urbanas, y en particular de los ayuntamientos de Barcelona, Mataró, Gerona, Blanes y Reus en exposiciones de enero y principios de febrero de 1834. El ayuntamiento de Mataró declaró: «El Ayuntamiento tiene la dulce y consoladora esperanza de que el trono de Isabel II va á ser rodeado de personas sabias, leales y decididas, que prepararán á los españoles un porvenir dichoso, que guiarán la nave del Estado al puerto de la felicidad, y que harán observar las antiguas y veneradas leyes, reformándolas, si es necesario, para el mejor orden social, y para la gloria y esplendor de la nación»[121].
Así, no se puede considerar que la caída de Cea Bermúdez fuera consecuencia de un suave pronunciamiento escrito de Llauder y Quesada. Tampoco se trató únicamente del resultado de maniobras internas de la clase dirigente, desconectadas del conjunto de la sociedad española. Al contrario, se podría decir que estos dirigentes se identificaban con las elites del país en un sentido más amplio, deseosas de ensanchar su participación en los asuntos políticos y de favorecer una lucha más eficiente contra las partidas carlistas, consideradas como facciosas y ladrones.
Javier de Burgos, quince años después de los eventos, consideraba en sus Anales que el cambio de 1834 se debía esencialmente a la ambición de unos pocos intrigantes movidos por su interés propio: Amarillas, Castaños, Llauder y Quesada. El viejo afrancesado negaba toda dimensión ideológica al cese de Cea Bermúdez, aunque consideraba que la agitación de los liberales (turbulentos, ambiciosos, inexpertos o todo a la vez, afiliados a sociedades secretas) había sido una causa importante de la rebelión carlista, la cual, aparentemente, no hubiera llegado a tanto sin los alborotos liberales[122].
Ahora bien, el desencanto respecto al régimen liberal español pudo llevar a que parte de la historiografía siguiera el planteamiento de Burgos, cuya influencia en la interpretación del cambio de 1834 resulta importante, e insistiera en el papel determinante de los «personalismos»[123]. Esta línea interpretativa fue la que siguió la llamada escuela de Navarra: según Federico Suárez, no había más que tres grupos ideológicos: carlistas, liberales y «moderados». Estos últimos conspiraron con los liberales para impedir la sucesión de don Carlos (la legítima)[124]. Hace tiempo que se demostró que esta interpretación es demasiado simplificadora y los trabajos de Emilio La Parra han puesto en tela de juicio el término mismo de «moderado» aplicado a los partidarios de Fernando VII, por lo menos a principios de la Década Moderada[125]. Según Suárez, todos los que se oponían a Cea eran los constitucionales, y los que le apoyaban los ya mencionados «moderados». Estos constitucionales fomentaban la «anarquía interior»[126]. Luego, apoyándose en una carta del embajador británico Villiers (que no analiza ni contextualiza), afirma que la clase política del Estatuto Real era mediocre, corrupta y que «da[ba] asco» al susodicho embajador[127].
La explicación de tanta inquina es simple: la escuela tradicionalista apareció durante la dictadura franquista, la cual trataba, implícitamente, de justificar la época de Fernando VII aminorando su represión, y haciendo de la política liberal un juego mediocre de ambiciones personales. Comentando este posicionamiento historiográfico, Carlos Marichal escribe:
De acuerdo con algunos historiadores, este golpe de estado palaciego [la caída de Cea Bermúdez] fue sencillamente el resultado de la conspiración del clan de los aristócratas moderados y de los «pashás» militares para deshacerse de un alto funcionario dogmático que resultaba molesto para sus intereses. Este análisis de la crisis política de 1833 es correcto pero superficial, ya que no da suficiente importancia a la profundización de la escisión dentro de las clases dominantes en su conjunto y a través de todo el país[128].
El problema es que estos planteamientos, que ya criticó en su tiempo M. Artola[129], todavía aparecen en algunos trabajos, fueran de discípulos de Suárez[130] o de quienes le están muy alejados[131].
Al contrario, factores ideológicos, políticos en el sentido moderno del término, determinaron el desenlace de la crisis gubernamental abierta por la muerte de Fernando VII. La manera en la que se debía ejercer el poder tras la desaparición del Deseado era un tema fundamental. Antonio Calvo Maturana recuerda que no hubo total ruptura en la clase política de la monarquía antes y después de 1808, y los militares, funcionarios y eclesiásticos que ejercían parte del poder se vinculaban ideológicamente a la Ilustración: el servicio a la nación iba substituyendo paulatinamente el servicio al rey, y el concepto de «buen ciudadano» al de «buen vasallo»[132]. La monarquía absoluta habría «socavado su propia base» al favorecer una clase de funcionarios que se habrían convertido progresivamente en políticos y estadistas[133].
El rechazo de Cea Bermúdez a cualquier transacción con la idea de una representación nacional precipitó su cese. Ahora bien, no es pequeña paradoja que el propio Cea formara parte del grupo que tanto contribuyó a su caída, el de la clase política de los últimos años del absolutismo. Las fuentes demuestran que el llamamiento a una convocatoria de Cortes tenía amplia aceptación entre ella, bajo los presupuestos tradicionales pero «[…] si después de meditado el punto con el pulso y madurez que exige su importancia se creyese oportuno hacer alguna mejora o modificación, atendida la diferencia de épocas y circunstancias, tampoco lo resistirían las leyes fundamentales», como escribió el Consejo de Gobierno[134].
Años más tarde, amargado por la desviación revolucionaria que supuso para él la desaparición del Estatuto Real de 1834, el marqués de las Amarillas no renegaba de su compromiso representativo de 1834:
Es menester convenir en que todos deseábamos las Cortes por Estamentos, o lo que es lo mismo, un Gobierno representativo con dos Cámaras, la una elegida libremente por el pueblo y la otra, parte hereditaria, parte electiva por el Rey […] porque nos persuadimos, y yo el primero que, después de las tormentas pasadas, éste y no otro podía ser el puerto de nuestra salvación. El ministro Zea se había manifestado abiertamente opuesto a todo lo que no fuera un Gobierno absoluto, si bien de progreso e ilustración, y todos deseábamos su salida como indispensable para el establecimiento del nuevo orden de cosas que se apetecía.
Los reformadores nos parecíamos en eso a los revolucionarios, y nuestra necia buena fe y la pureza de nuestras miras hicieron su juego. Nosotros queríamos una Carta otorgada por la Reina, para cerrar, como dijo Luis XVIII de Francia, el abismo de las revoluciones […][135].
El marqués no era el único en desear una apertura política: el anciano Puig, a pesar de ser el exdecano del Consejo de Castilla, institución clave del entramado jurídico del Antiguo Régimen, quería también que se convocaran Cortes, en acuerdo con las antiguas leyes fundamentales del reino. Se integraba en una potente tradición historicista en España, que utilizaba la historia y una reconstrucción idealizada del pasado medieval para justificar el fin del absolutismo y un sistema representativo y restringido[136]. Esto fue precisamente la apuesta política de Martínez de la Rosa con el Estatuto Real.
Castaños, que no tenía la cultura jurídica de su sobrino, encajaba en este tipo de posicionamiento. Mantuvo a lo largo del reinado de Fernando VII unas opiniones ilustradas y de tolerancia que apuntan a que no veía con malos ojos un sistema representativo que no fuera la Constitución de Cádiz. En 1817, intentó influir al Gobierno en favor de la abolición de la trata de negros, tan decididamente que sorprendió a García de León y Pizarro, a la sazón ministro[137]. Finalmente, a lo largo del reinado de Fernando VII, aconsejó en al menos dos ocasiones (1817 y 1830) que se promulgara una amplia amnistía. En 1817, se consultó a los capitanes generales al respecto, y su respuesta fue la más declaradamente favorable a una amnistía general[138]. En 1830, su llamamiento suscitó una notación furibunda del ultra Arias Teijeiro: «¡Qué hombre tan despreciable! Un general viejo y bufón indecente, sin principios, sin convicción, sin algo bueno»[139]. Como su sobrino, tenía excelentes relaciones con Wellington y los británicos en general[140], los cuales juzgaban negativamente la Constitución de 1812, pero vivían bajo un régimen parlamentario bicameral y aristocrático.
Ahora bien, si los manifiestos de Llauder y Quesada fueron siempre considerados como determinantes, quizás fue porque, a diferencia de los miembros del Consejo de Gobierno, de quienes se esperaba un llamamiento a convocar Cortes, su intervención era sorprendente. Es cierto que ambos eran «conocidos por su dura antipatía a la libertad, y por el vigor e incansable celo con que habían contribuido al triunfo del absolutismo en 1823»[141]. Llauder justifica su evolución por la convicción de que el Gobierno de Cea no hacía nada para evitar el estallido de la guerra civil, y que se debía apoyar sobre las elites y el pueblo partidario de la reina, además de haberse convencido por el manifiesto de Miraflores del 15 de noviembre[142].
No se debe subestimar la importancia de las convicciones políticas de la clase dirigente en la ruptura de 1834, impuesta a una Corona fragilizada que hubiera preferido quedarse con Cea. Esta clase era la heredera de la de la Ilustración y del reinado de Carlos IV, y en estas elites había calado un discurso político en el que el soberano gobernaba en colaboración con sus fieles funcionarios. En palabras de A. Calvo Maturana: «El llamado Despotismo ilustrado fue un proyecto de gabinete cuyos miembros crecieron de forma cualitativa y cuantitativa hasta el momento en que pudieron quedarse el poder y repartirlo censitariamente»[143]. Muchos hombres que sirvieron lealmente al rey y a la monarquía absoluta se sentían muy a gusto en un régimen más abierto[144].
Ahora bien, tampoco se debe pecar por idealismo. Miraflores presenta su papel subsiguiente, su nombramiento como embajador en Londres, como un sacrificio patriótico: se fue de ministro plenipotenciario, cuando como grande de España le correspondía el rango de embajador[145]. No fue el único personaje recompensado en las semanas y los meses que siguieron. Rodil, Sarsfield, Fernández del Pino, Llauder y Amarillas recibieron títulos de Castilla. Garelly volvió a ejercer de ministro de Gracia y Justicia con Martínez de la Rosa. A finales de enero de 1834, el duque de San Fernando recuperó la llave y entrada de gentilhombre, que iba reclamando desde años[146]. Morillo, ya titulado y gran cruz de Carlos III, obtuvo también la llave de gentilhombre[147]. Sobre todo, fueron nombrados casi todos en el Estamento de Próceres, la Cámara Alta de nombramiento real que fue creada en el Estatuto Real: de los 107 próceres de la legislatura de 1834-1835, 18 habían actuado de alguna manera en la caída de Cea Bermúdez: los siete miembros del Consejo de Gobierno (Castaños, fue además nombrado presidente del estamento), su secretario Ofalia, Fernández del Pino, el conde de Puñonrostro, Javier de Burgos, Miraflores y, entre los militares, Ezpeleta, Freire, Llauder, Morillo, Quesada, Rodil y Anglona (en 1835). Además, García de León y Pizarro fue nombrado prócer, una vuelta a los asuntos públicos tras quince años de desgracia[148]. El encumbramiento de este viejo servidor de la monarquía manifiesta la continuidad entre el funcionariado ilustrado de las últimas décadas del Antiguo Régimen y la clase censitaria del Estatuto Real, como señalaba A. Calvo Maturana.
He intentado mostrar en este trabajo que la ruptura con el absolutismo en enero de 1834 fue un evento de gran importancia, impuesto a la reina por una amplia corriente de opinión pública, canalizada por las elites administrativas de la monarquía, organizadas en redes familiares y de amistad, cuyo principal núcleo giraba en torno a Francisco Javier Castaños y Pedro Agustín Girón. No se debió, por lo tanto, a la ambición de unos pocos individuos. La interpretación del cambio como producto de personalismos, cuya génesis encontramos en el relato de Javier de Burgos, oscureció el verdadero alcance del cambio llevado a cabo el a principios de 1834
El cese de Cea Bermúdez fue impuesto a María Cristina en la medida en que se le hizo entender respetuosamente que debía ensanchar su base de apoyos. Los protagonistas de esta ruptura con el absolutismo, no por blanda menos definitiva, fueron militares y funcionarios del aparato estatal, envalentonados y convencidos de que, al rechazar el statu quo, tenían el apoyo de amplios sectores sociales de la nación, y en la que los partidarios de un giro representativo y una alianza con el liberalismo eran muy numerosos.
La defensa de los intereses propios y la de las convicciones políticas no es necesariamente contradictoria. El cambio que quisieron implementar era favorable a los intereses de las elites, aristocráticas y de clase media, en el sentido que se daba a la palabra en aquella época, se parecía al régimen inglés antes de la reforma de 1832, donde Wellington, amigo de Castaños y Amarillas, llegó a ser primer ministro.
Fueron sectores tradicionales que impulsaron el cambio (cortesanos, aristócratas y funcionarios), convencidos de que el absolutismo era un callejón sin salida[149]. No se puede minusvalorar la importancia de la ruptura de 1834. El fracaso del régimen del Estatuto Real se explica en parte por el gran ausente de este artículo: la guerra carlista. Al imponer un gran esfuerzo financiero a la nación recién salida del absolutismo y al fomentar la movilización popular, la guerra impediría que el régimen representativo tan censitario y restringido que convenía a la mayoría de los actores de finales de 1833 pudiera durar.
| [1] |
Este artículo desarrolla un tema esbozado en el capítulo « Régences et rupture libérale» de mi tesis doctoral, La concession de nouveau titres de Castille en Espagne dans la première moitié du xixe siècle (1808-1854). Révolution et renouvellement des elites. Agradezco a Darina Martykánová, Alexandre Dupont, Juan Luis Simal y Víctor Núñez García por sus cometarios y su lectura atenta de una versión previa. |
| [2] |
Aunque varios autores datan la ruptura liberal de la llegada al poder de Juan Álvarez Mendizábal (1835) y la revolución de 1836. |
| [3] |
Sobre las elites españolas decimonónicas, véase Pro Ruiz (2001); Carasa (2008), y Núñez García (2008). |
| [4] |
Imízcoz Beunza (1998: 31-68) y Luengo (2016: 91-108). |
| [5] |
Cepeda Gómez (1999: 41-42) y Christiansen (1967: 48 y ss.). |
| [6] |
Luis (2003: 173). |
| [7] |
Burdiel (2004: 62-65) y Marichal (1980: 82). Para la modernidad política, véase Hocquellet (2011: 83-106 y 245-260); y sobre las distintas culturas políticas del momento, Cabrera y Pro Ruiz (2014: tercera parte 299-374). |
| [8] |
Calvo Maturana (2013). Una definición del término en Camurri (2008: 18). Se podría también hablar de «elite de poder»: Núñez García (2008: 78-80). |
| [9] |
Fontana (2006: 341-363). |
| [10] |
Burdiel (2004: 32, 84-85). |
| [11] |
Burgos (1850). |
| [12] | |
| [13] |
García de León y Pizarro (1998). |
| [14] |
Pando y Fernández de Pineda, marqués de Miraflores (1843). |
| [15] |
Llauder (1844). |
| [16] |
Martínez de la Rosa (1851). |
| [17] |
La Parra López y Larriba (2008: 25). Véase sobre todo Durán López (1997: introducción). |
| [18] |
Dedieu (2017: 21-32). |
| [19] |
Este instrumento pensado para la Historia social del siglo xviii ayuda a la historia política del siglo xix. |
| [20] |
Ozanam (1998: 233-234). |
| [21] |
Salvo mención contraria, las informaciones sobre el personaje en: Fichoz, n.° 0017517A, y Donézar Díez de Ulzurrun (2020). |
| [22] |
Su hija Gertrudis, I condesa de Colombí, se casó en 1832 con el hermano menor de Cea, Salvador, secretario de la embajada de España en París (AGMJ, Conde de Colombí, Exp. 3275, doc. 11). El título recompensaba las gestiones de su padre. |
| [23] |
La Parra López (2018: 514). |
| [24] |
Rodríguez Tapia (2018: 91-105). |
| [25] |
Luis (2009: 196-198). |
| [26] |
Fontana (2006: 325). |
| [27] |
García Fernández y Casero Ángel (1994: 83-87). Sobre los efectos limitados de la amnistía hasta 1834, véase Luis (2003: 156-159). |
| [28] |
García de León y Pizarro (1998: 362-363). |
| [29] |
Pando y Fernández de Pineda, marqués de Miraflores (1843: 8). Véase también Burgos (1850: 163). |
| [30] |
García de León y Pizarro (1998: 373). |
| [31] |
París Martín (2019) |
| [32] |
Fontana (2006: 328 y ss.) y Llauder (1844: 82). |
| [33] |
García Fernández y Casero Ángel (1994: 204). |
| [34] |
Ibid.: 206. |
| [35] |
Girón, marqués de las Amarillas (1978: 24). |
| [36] |
Llauder (1844: 88-89). La puntuación es del texto. |
| [37] |
Martínez de la Rosa (1851: 233-234). |
| [38] |
Cit. en Burgos (1850: 343-344). |
| [39] |
Sobre la reputación positiva de Ofalia, véase Garrido Muro (2016: 172-175). |
| [40] |
Luis (2009: 192-196). Sobre Burgos, véase Gay Armenteros (2020). |
| [41] |
Burgos (1850: 169). |
| [42] |
Ibid.: 155. |
| [43] |
Paquette (2013: 188). |
| [44] |
Véase Fernández de Córdova y Valcárcel (2007: I, 120 y sig.); Martínez de la Rosa (1851: 245-248), y AHN, Estado, 906, Consejo de Gobierno, sesión extraordinaria del 13/11/1833. |
| [45] |
Fernández de Córdova y Valcárcel (2007: I, 129). |
| [46] |
Martínez de la Rosa (1851: 246). |
| [47] |
AHN, Estado, 906, Consejo de Gobierno, sesión extraordinaria del 13/11/1833. |
| [48] |
Pando y Fernández de Pineda, marqués de Miraflores (1843: 19). |
| [49] |
Burgos (1850: 175). |
| [50] |
Camurri (2008: 18). |
| [51] |
Burdiel (2004: 335-341) y (2010: 213 y ss.) |
| [52] |
Arias Teijeiro (1966a), ed. Ana María Berazaluce. |
| [53] |
Moral Roncal (2005; 2014: 153-188; 2020: 159-191). |
| [54] |
Fichoz, n.° 0025095A y árbol genealógico. |
| [55] |
García de León y Pizarro (1998: 363-373). |
| [56] |
García de León y Pizarro (1998: 369). |
| [57] |
Ibid.: 371. |
| [58] |
Arias Teijeiro (1966a: 174, 318) y Archivo General de Palacio, Personal, 954/27, expediente personal del duque de San Fernando de Quiroga. |
| [59] |
La Parra (2005: 509), nota 147. |
| [60] |
Pando y Fernández de Pineda, marqués de Miraflores (1843: 13). |
| [61] |
García de León y Pizarro (1998: 326). |
| [62] |
AGP, Personal, 954/27, expediente personal del duque de San Fernando de Quiroga. |
| [63] |
Pando y Fernández de Pineda, marqués de Miraflores (1843: 13). |
| [64] |
Burgos (1850: 151). |
| [65] |
García de León y Pizarro (1998: 440). |
| [66] |
Arias Teijeiro (1966a). |
| [67] |
Pando y Fernández de Pineda, marqués de Miraflores (1843: 9). |
| [68] |
García de León y Pizarro (1998: 434). |
| [69] |
Ibid.: 435. |
| [70] |
Moral Roncal (2000: 159-162). |
| [71] |
Arias Teijeiro (1966a): 14/01/1828 y Burgos (1850: 196-198). |
| [72] |
García de León y Pizarro (1998: 451). |
| [73] |
Archivo General del Ministerio de Justicia (AGMJ), Marqués de Casa Riera, Exp. 2225, doc. 1, 3 y 4. Sobre Riera, véase Luis (2012: 215-240) y Pierre (2021: 371-375). |
| [74] |
Burdiel (2010: 174-176) y Moral Roncal (2000: 162). |
| [75] |
Burdiel (2010: 218) y García de León y Pizarro (1998: 470). |
| [76] |
García de León y Pizarro (1998: 489). Véase también Burdiel (2004: 152). |
| [77] |
Sobre el Consejo de Gobierno, Montanos Ferrín (1996: 267-317). El testamento en Martínez de la Rosa (1851: 237-238). |
| [78] |
Girón, marqués de las Amarillas (1978b: 35). |
| [79] |
La Parra López (2018: 475-477). |
| [80] |
García de León y Pizarro (1998: 423). |
| [81] |
Girón, marqués de las Amarillas (1978b: 42). |
| [82] |
Chamorro y Baquerizo (1850: I, 47-90). |
| [83] |
Sus enemigos percibían muy bien que el prestigio de Castaños dependía de su condición de vencedor de Bailén, que intentaron arrebatarle: Burgos (1850: 184), a lo que había que añadir las acusaciones vertidas en su contra por su enemigo personal, Palafox: Aquillué Domínguez (2020: 97-111). |
| [84] |
Girón, marqués de las Amarillas (1978b: 36-37). |
| [85] |
Fernández de Córdova y Valcárcel (2007: 276). |
| [86] |
AHN, Estado, leg. 906, sesión del 29/10/1833, memorial de Garelly. |
| [87] |
Girón, marqués de las Amarillas (1978b: 44, 58) y Burgos (1850: 212). |
| [88] |
AHN, Estado, leg. 906, sesión del 26/11/1833. |
| [89] |
Ibid., sesión extraordinaria del 12/12/1833. |
| [90] |
Ibid., sesión extraordinaria del 13/11/1833. |
| [91] |
Paquette (2013: 300-316). |
| [92] |
Fichoz, genealogía de Francisco Javier Castaños; Girón, marqués de las Amarillas (1978a: 96). |
| [93] |
Fichoz, n.° 0023075A; Girón, marqués de las Amarillas (1978a). |
| [94] |
Christiansen (1967: 48). |
| [95] |
Fichoz, n.° 0018960A y 0010348A. |
| [96] |
Quintero Saravia (2017: 200 y ss). |
| [97] |
Llauder (1844: 11 y ss). |
| [98] |
Pando y Fernández de Pineda, marqués de Miraflores (1843: 19-20) . |
| [99] |
Burgos (1850: 345). |
| [100] |
García de León y Pizarro (1998: 433). |
| [101] |
Ibid.: 449). |
| [102] |
AGMJ, Marqués de Moncayo, Exp. 1404, doc. 1. |
| [103] |
Burgos (1850: 346). |
| [104] |
Ibid.: 203. |
| [105] |
Ibid.: 204. |
| [106] |
AHN, Estado, leg. 906, sesión extraordinaria del 13/01/1834. |
| [107] |
Burgos (1850: 205-219, particularmente 219). |
| [108] |
García de León y Pizarro (1998: 446). |
| [109] |
Íd. |
| [110] |
Cea Bermúdez (1839). La lucha entre carlistas e isabelinos se reduce en este texto a una cuestión de jurisprudencia. |
| [111] |
Burdiel (2004: 362). |
| [112] |
Fernández Sebastián y Capellán (2008: 21-50). |
| [113] |
De la Guardia Herrero (2014: 189-217) y Seoane (2014: 187-217). Sobre politización de clases populares, véase París Martín (2019: 95-120) y Agulhon Huard (2015: 137-139). |
| [114] |
Burgos (1850: 220). |
| [115] |
García de León y Pizarro (1998: 428). |
| [116] |
Ibid.: 415-416. |
| [117] |
Llauder (1844: 42 y ss). |
| [118] |
García de León y Pizarro (1998: 414-418, 442). |
| [119] |
Llauder (1844: 73-74 y 47). |
| [120] |
Burdiel (1987: 36-37). |
| [121] |
Llauder (1844: documentos justificativos, 40-41). |
| [122] |
Burgos (1850: 156-157 y 177). |
| [123] |
Girón, marqués de las Amarillas (1978b: 59, nota 34); así lo formula la editora, Ana María Berazaluce. |
| [124] |
Suárez Verdeguer (1950: 110). |
| [125] |
La Parra López (2018: 509 y ss.). |
| [126] |
Suárez Verdeguer (1950: 181). |
| [127] |
Ibid.: 196-197. |
| [128] |
Marichal (1980: 82). |
| [129] |
Artola (1999). |
| [130] | |
| [131] |
Tuñón de Lara (2000: 104). |
| [132] |
Calvo Maturana (2013: 80). |
| [133] |
Ibid.: 188-211). |
| [134] |
AHN, Estado, leg. 906, sesión extraordinaria del 13/01/1834. |
| [135] |
Girón, marqués de las Amarillas (1978b: 57-58). |
| [136] |
Martínez Marina (2011: 25) y Sierra (2014: 23-51). |
| [137] |
García de León y Pizarro (1998: 259). |
| [138] |
AGP, Reinados, Fernando VII, Papeles reservados de Fernando VII, tomo 13, f. 394-435, consulta a los capitanes generales sobre posibilidad de amnistía. Respuesta de Castaños 20/06/1817. |
| [139] |
Arias Teijeiro (1966b, 30/08/1830). |
| [140] |
Girón, marqués de las Amarillas (1978a: 14) y Gil Novales (2010). |
| [141] |
Girón, marqués de las Amarillas (1978b: 56). Sobre Quesada y su celo antiliberal, véase Pérez Núñez (2009: 1-20). |
| [142] |
Llauder (1844: 48-50, 70 y ss.). |
| [143] |
Calvo Maturana (2013: 267). |
| [144] |
Simal (2016: 325-326). |
| [145] |
Pando y Fernández de Pineda, marqués de Miraflores (1843: 30). |
| [146] |
AGP, Personal, 954/27, expediente del duque de San Fernando de Quiroga. |
| [147] |
AGP, Personal, 16762/26, expediente de Pablo Morillo, conde de Cartagena y marqués de la Puerta. |
| [148] | |
| [149] |
|
Aquillúe Domínguez, D. (2020). Castaños: el odiado. Propaganda y opinión pública tras la batalla de Tudela. Locvber, 4, 97-111. |
|
|
Arias Teijeiro, J. (1966a). Diarios (vol. 1) (3 vols.). Pamplona: Universidad de Navarra. |
|
|
Arias Teijeiro, J. (1966b). Diarios (vol. 2) (3 vols.). Pamplona: Universidad de Navarra. |
|
|
Artola, M. (1999). La España de Fernando VII. Madrid: Espasa Calpe. |
|
|
Burdiel, I. (1987). La política de los notables: moderados y avanzados durante el régimen del Estatuto real (1834-36). Valencia: Edicions Alfons el Magnànim; Institució Valenciana d’Estudis i Investigació. |
|
|
Burdiel, I. (2004). Isabel II: no se puede reinar inocentemente. Pozuelo de Alarcón, Madrid: Espasa. |
|
|
Burdiel, I. (2010). Isabel II: una biografía (1830-1904). Memorias y biografías. Madrid: Taurus. |
|
|
Burgos, J. de (1850). Anales del reinado de doña Isabel II (vol. 1). Madrid: Mellado. |
|
|
Cabrera, M. Á. y Pro Ruiz, J. (eds.) (2014). La creación de las culturas políticas modernas, 1808-1833. Historia de las culturas políticas en España y América Latina (vol. 1). Madrid; Zaragoza: Marcial Pons Historia; Prensas de la Universidad de Zaragoza. |
|
|
Calvo Maturana, A. J. (2013). Cuando manden los que obedecen: la clase política e intelectual de la España preliberal (1780-1808). Madrid: Marcial Pons; Ediciones de Historia. |
|
|
Camurri, R. (2008). Las Elites italianas: estado de los estudios y perspectivas de investigación. En R. Zurita y R. Camurri (eds.). Las elites en Italia y en España (1850-1922) (pp. 11-26). València: Universitat de València. |
|
|
Carasa, P. (2008). La historia de las elites políticas en el parlamento español: de la prosopografía a la Historia cultural. En R. Zurita Aldeguer y R. Camurri (eds.). Las elites en Italia y en España (1850-1922) (pp. 113-34) 153. València: Universitat de València. |
|
|
Cea Bermúdez, F. (1839). La vérité sur la question de la succession à la Couronne d’Espagne. Paris: H. Fournier et Cie. |
|
|
Cepeda Gómez, J. (1999). Los pronunciamientos en la España del siglo xix. Madrid: Arco Libros. |
|
|
Chamorro y Baquerizo, P. (1850). Estado Mayor General del Ejército Español. Madrid: Imprenta Militar a Cargo de Mariano Satue. |
|
|
Christiansen, E. (1967). The Origins of Military Power in Spain, 1800-1854. Oxford: Oxford University Press. |
|
|
Comellas, J. L. (1970). Los moderados en el poder: 1844-1854. Madrid: Consejo Superior de Investigaciones Científicas. |
|
|
De la Guardia Herrero, C. (2014). Las culturas de la sociabilidad y la transformación de lo político». En M.ª Cruz Romeo y M.ª Sierra (eds.). La España liberal, 1833-1874, Historia de las culturas políticas en España y América Latina (vol. 2). Madrid; Zaragoza: Marcial Pons Historia; Prensas de la Universidad de Zaragoza. |
|
|
Dedieu, J. P. (2017). Las razones de un éxito. El grupo PAPE (Personal Político y Administrativo de España). En M. Bertrand, F. Andújar Castillo y T. Glesener (eds.). Gobernar y reformar la monarquía: los agentes políticos y administrativos en España y América (siglos xvi-xix) (pp. 21-32). Valencia: Albatros. Disponible en: https://halshs.archives-ouvertes.fr/halshs-01788838/document. |
|
|
Donézar Díez de Ulzurrun, J. M.ª (2020). Francisco de Cea Bermúdez y Buzo. En Diccionario biográfico de la Real Academia de la Historia. Disponible en: https://tinyurl.com/2s4y969f. |
|
|
Durán López, F. (1997). Catálogo comentado de la autobiografía española, siglos xviii y xix. Madrid: Ollero y Ramos. |
|
|
Fernández de Córdova y Valcárcel, F. (2007). Mis memorias íntimas. Madrid: Velecío Editores. |
|
|
Fernández Sebastián, J. y Capellán, G. (2008). Historia del concepto «opinión pública» en España (1808-1936). Entre la moral, la política y la ciencia social. En J. Fernández S. y G. Capellán (eds.). Opinión pública: historia y presente (pp. 21-50). Madrid: Trotta. |
|
|
Fontana, J. (2006). De en medio del tiempo: la Segunda Restauración española, 1823-1834. Barcelona: Crítica. |
|
|
García de León y Pizarro, J. (1998). Memorias. Colección Clásicos del Pensamiento Político y Constitucional Español. Madrid: Centro de Estudios Políticos y Constitucionales. |
|
|
García Fernández, J. y Casero Ángel, M.ª I. (eds.) (1994). Actas del Consejo de Ministros: Fernando VII. Tomo VIII (1833). Madrid: Ministerio de la Presidencia. |
|
|
Garrido Muro, L. (2016). Guerra y paz: Espartero durante la Regencia de María Cristina de Borbón. Madrid: Centro de Estudios Políticos y Constitucionales. |
|
|
Gay Armenteros, J. (2020). Javier de Burgos y del Olmo. En Diccionario biográfico de la Real Academia de la Historia. Disponible en: https://tinyurl.com/2zj7mws7. |
|
|
Gil Novales, A. (2010). Diccionario biográfico de España (1808-1833): de los orígenes del liberalismo a la reacción absolutista. Tomo I: A-F. Madrid: Fundación Mapfre. |
|
|
Girón, P. A. (1978a). Recuerdos (vol. 3). Pamplona: Universidad de Navarra. |
|
|
Girón, P. A. (1978b). Recuerdos (vol. 3). Pamplona: Universidad de Navarra. |
|
|
Hocquellet, R. (2011). La revolución, la política moderna y el individuo: miradas sobre el proceso revolucionario en España (1808-1835). Zaragoza: Prensas Universidad de Zaragoza. |
|
|
Huard, R. (2015). Maurice Agulhon (1926-2014). Cahiers d’Histoire. Revue d’Histoire Critique, 127, 137-39. Disponible en: https://doi.org/10.4000/chrhc.4359. |
|
|
Imízcoz Beunza, J. M.ª (1998). Communauté, réseau social, elites. L’armature sociale de l’Ancien Régime. En J.-P. Dedieu y J. L. Castellano (eds.). Réseaux, familles et pouvoirs dans le monde ibérique à la fin de l’Ancien Régime (pp. 31-68). Paris: CNRS Editions. |
|
|
La Parra, E. (2005). Manuel Godoy. La aventura del poder. Barcelone: Tusquets. |
|
|
La Parra, E. (2018). Fernando VII: un rey deseado y detestado. Barcelone: Tusquets. |
|
|
La Parra, E. y Larriba, E. (2008). Estudio introductorio. En Memorias, de Manuel de Godoy. Alicante: Universidad de Alicante. |
|
|
Llauder, M. (1844). Memorias documentadas del teniente general Don Manuel Llauder en las que se aclaran sucesos importantes de la historia contemporánea en que ha tenido parte el autor. Madrid: Ignacio Boix. |
|
|
Luengo, J. (2016). Las elites liberales como sociedad conyugal. Historia Social, 86, 91-108. |
|
|
Luis, J.-Ph. (2003). L’utopie réactionnaire: épuration et modernisation de l’Etat dans l’Espagne de la fin de l’Ancien Régime (1823-1834) (vol. 21). Madrid: Casa de Velázquez. |
|
|
Luis, J.-Ph. (2009). L’ivresse de la fortune. A. M. Aguado, un génie des affaires. Paris: Payot. |
|
|
Luis, J.-Ph. (2012). Faire fortune sous Ferdinand VII. En X. Huetz de Lemps y J.-Ph. Luis. Sortir du labyrinthe, Etudes d’Histoire contemporaine de l’Espagne (pp. 215-40). Madrid: Casa de Velázquez. |
|
|
Marichal, C. (1980). La revolución liberal y los primeros partidos políticos en España: 1834-1844. Madrid: Cátedra. |
|
|
Martínez de la Rosa, F. (1851). Espíritu del siglo (vol. 10). Madrid: Espinosa y Compañía. |
|
|
Martínez Marina, F. (2011). Discurso sobre el origen de la Monarquía y sobre la naturaleza del Gobierno español. Madrid: Centro de Estudios Políticos y Constitucionales. |
|
|
Montanos Ferrín, E. (1996). El Consejo de Gobierno (1833-1836). Homenaje al Profesor Alfonso García-Gallo (pp. 267-317). Madrid: Editorial Complutense. |
|
|
Moral Roncal, A. M. (2000). El Infante don Francisco de Paula Borbón: masonería y progresismo a la sombra del trono. Investigaciones Históricas: Época Moderna y Contemporánea, 20, 149-68. |
|
|
Moral Roncal, A. M. (2005). ¡El enemigo en Palacio! Afrancesados, liberales y carlistas en la Real Casa y Patrimonio (1814-1843). Alcalá de Henares: Universidad de Alcalá. |
|
|
Moral Roncal, A. M. (2014). La nobleza cortesana en el reinado de Fernando VII. La nobleza española, 1780-1930, 2ème, (pp. 153-88). Madrid: Rh+ Ediciones. |
|
|
Moral Roncal, A. M. (2020). Las Juntas y Diputación permanente de la Grandeza de España (1815 1833): un intento de intervención política conjunta de la alta nobleza. Historia y Política, 43, 159-91. Disponible en: https://doi.org/10.18042/hp.43.06. |
|
|
Núñez García, V. (2008). Las elites y la construcción del Estado liberal en España (1850-1874). En R. Zurita Aldeguer y R. Camurri. Las elites en Italia y en España (1850-1922) (pp. 61-96). València: Universitat de València. |
|
|
Ozanam, D. (1998). Les diplomates espagnols au xviiie siècle. Madrid; Bordeaux: Casa de Velázquez. |
|
|
Pando y Fernández de Pineda, M. (1843). Memorias para escribir la Historia contemporánea de los siete primeros años del reinado de Isabel II. Madrid: Viuda de Calero. |
|
|
Paquette, G. B. (2013). Imperial Portugal in the age of Atlantic revolutions: the Luso Brazilian world, c. 1770-1850. Cambridge: Cambridge University Press. Disponible en: https://doi.org/10.1017/CBO9781139237192. |
|
|
París Martín, Á. (2019). Le peuple royaliste en armes. Milices et Terreur blanche pendant les restaurations à Naples (1799), dans le Midi de la France (1815) et à Madrid (1823). Annales Historiques de la Révolution Française, 396 (2), 95-120. |
|
|
Pérez Núñez, J. (2009). El general Vicente Jenaro Quesada Arango o la animadversión a la constitución de 1812. Spagna Historica, 35, 1-20. |
|
|
Pierre, A. (2020). Los García de León y Pizarro. Ascenso y declive de una familia al servicio de la Monarquía (1715-1850). En J. Hernández Franco y F. Precioso Izquierdo. Entornos sociales de cambio y ruptura de jerarquías en la nobleza española (siglos xviii-xix) (pp. 225-46). Madrid: Sílex. |
|
|
Pierre, A. (2021). La concession de nouveaux titres de Castille en Espagne dans la première moitié du xixe siècle (1808-1854). Révolution et renouvellement des elites [tesis doctoral]. Universidad Clermont-Auvergne. |
|
|
Pro Ruiz, J. (2001). La formación de la clase política liberal en España (1833-1868). Historia Contemporánea, 23, 445-80. |
|
|
Puga García, M.ª T. (2004). Fernando VII. Biografías. Barcelona: Ariel. |
|
|
Quintero Saravia, G. M. (2017). Soldado de tierra y mar: Pablo Morillo, el Pacificador. Madrid; México; Buenos Aires; Santiago: Edaf. |
|
|
Rodríguez Tapia, A. (2018). España sin América. Política y Diplomacia frente a le secesión de los territorios americanos 1823-1833 [tesis doctoral]. Ciudad de México: Colegio de México. |
|
|
Seoane, M.ª C. (2014). La imprenta y la opinión pública. En M. Á. Cabrera y J. Pro Ruiz. La creación de las culturas políticas modernas, 1808-1833. Historia de las culturas políticas en España y América Latina (vol. 1) (pp. 187-217). Madrid; Zaragoza: Marcial Pons Historia; Prensas de la Universidad de Zaragoza. |
|
|
Sierra, M.ª (2014). Legisladores hereditarios: la Historia como naturaleza en la ley liberal. En M.ª Cruz Romeo y M.ª Sierra (eds.). La España liberal, 1833-1874. Historia de las culturas políticas en España y América Latina (vol. 2) (pp. 23-51). Madrid; Zaragoza: Marcial Pons Historia; Prensas de la Universidad de Zaragoza. |
|
|
Simal, J. L. (2015). José Pizarro, un antirrevolucionario entre la revolución y la contrarrevolución. En M. Cantos Casenave y A. Ramos Santana (ed.). La represión absolutista y el exilio (pp. 19-40). Cádiz: Universidad de Cádiz. |
|
|
Simal, J. L. (2016). Guerra de Opinión: La monarquía española y la opinión pública internacional (1814-1823). Cuadernos de la Ilustración y del Romanticismo, 22, 303-327. Disponible en: https://doi.org/10.25267/Cuad_Ilus_Romant.2016.i22.15. |
|
|
Suárez Verdeguer, F. (1950). La crisis política del Antiguo Régimen en España (1800 1840). Madrid: Rialp. |
|
|
Tuñón de Lara, M. (2000). La España del siglo xix. [De las Cortes de Cádiz a la Primera República] 1, 1. Tres Cantos, Madrid: Akal Ediciones. |
Archivo General de Palacio, Personal, 954/27, 16762/26; papeles reservados de Fernando VII, tomo 13.
Archivo General del Ministerio de Justicia, Exp. 1404, 2225, 3275.
Archivo Histórico Nacional, Estado 906.