RESUMEN
El desarrollo económico, unido a los procesos de incorporación del movimiento obrero a las dinámicas estatales en un contexto de transición ideológica, dio como resultado la aparición de nuevas formas de liderazgos durante las décadas de los treinta y cuarenta en América Latina. Mediante un estudio comparado de México y Argentina, abordado desde el institucionalismo histórico, el presente artículo se cuestiona sobre el modo en que influyeron en las trayectorias políticas de los dos países los distintos modelos sindicales generados a partir de diferentes formas de agregación de intereses. Empleando el rastreo de procesos, se comprueba cómo las legislaciones laborales condicionaron los procesos de agregación de intereses, los cuales, a su vez, conformaron modelos sindicales que resultaron más heterónomos respecto al Estado en México y más autónomos en Argentina. Esta diferencia resultaría un factor decisivo para que, en una coyuntura crítica, dos proyectos políticos semejantes tomaran trayectorias divergentes.
Palabras clave: Movimiento obrero; legislación laboral; autonomía-subordinación; reformas nacional-populares; institucionalismo histórico.
ABSTRACT
Economic development, together with the processes of incorporation of the labour movement into state dynamics in a context of ideological transition, resulted in the emergence of new forms of leadership during the 1930s and 1940s in Latin America. Taking the cases of Mexico and Argentina, through a comparative study approached from the perspective of historical institutionalism, this article questions the way in which the different trade union models generated by different forms of interest aggregation influenced the political trajectories of the two countries. Using process tracing, it shows how labour legislation conditioned the processes of interest aggregation, which, in turn, shaped trade union models that were more heteronomous with respect to the state in Mexico and more autonomous in Argentina. This difference was a decisive factor in the fact that, at a critical juncture, two similar political projects took divergent paths.
Keywords: Workers’ movement; labor legislation; autonomy-subordination; national-popular reforms; historical institutionalism.
La Revolución mexicana, dando continuidad a la fase antitradicionalista posterior a la Independencia, dio inicio a una nueva etapa del nacionalismo latinoamericano en la que se establecieron las bases para la superación de un sistema neocolonial agotado[1]. La evolución de la corriente nacionalista desde la década de los treinta del siglo xx, asentó una tendencia desarrollista, antiimperialista, popular y preocupada por las condiciones de las masas populares, inclinándose hacia concepciones políticas de izquierda[2]. Asimismo, la influencia del fascismo italiano durante estos años se dejó notar en el proceso de articulación política de los movimientos nacionalistas y populares latinoamericanos, principalmente en cuanto a la concepción de Estado corporativo que impregnó el ideario de ciertos líderes latinoamericanos de la época.
Es en este contexto ideológico y en un determinado espacio temporal (1917-1945) donde hay que situar los procesos de incorporación inicial del movimiento obrero a las dinámicas de los Estados mediante su legalización e institucionalización en los países con mayor desarrollo industrial de América Latina, pudiéndose distinguir entre aquellos que llevaron a cabo la incorporación a través del Estado o los que la realizaron mediante los partidos y movimientos políticos.
Siguiendo a Collier y Collier[3]en los casos estudiados sobre los procesos de incorporación del movimiento obrero llevados a cabo por partidos en Argentina, Perú, Venezuela, Uruguay, Colombia y México, una vez concluidos dichos procesos, los partidos que protagonizaron la incorporación fueron apartados del poder, a excepción del caso mexicano, dándose un giro ideológico conservador en todos los países, incluido México.
Coincidiendo plenamente con Collier y Collier con relación a la transcendencia que el proceso de incorporación del movimiento obrero tuvo en el posterior desarrollo político de los países en América Latina, el objeto de este trabajo es indagar en el rol que jugaron las legislaciones laborales como formas institucionales en la creación de modelos sindicales para, posteriormente, comprobar en qué medida dichos modelos tuvieron una repercusión en la relación de las organizaciones sindicales con el Estado.
Este artículo propone un análisis comparativo de México y Argentina, dos casos muy similares en términos de la fuerza de los movimientos y líderes populistas[4]que protagonizaron la incorporación política del movimiento obrero (Lázaro Cárdenas y Juan Domingo Perón, respectivamente), pero altamente diferentes en lo que respecta al resultado del proceso.
Para abordar esta comparación el presente trabajo parte del modelo de articulación de intereses que formula Acuña[5] basándose en la categorización de Schmitter[6], y en la tipología de variables de Acuña, Alberti y Golbert[7], que se basa en dos variables. La primera, la agregación-desagregación, entendida como la variación en la representación de intereses desde un máximo de representación individual (polo de desagregación) hasta un máximo de agregación en estructuras asociativas de determinados intereses funcionales. La segunda variable se refiere al grado de autonomía de la representación de intereses en cuanto a su definición y estrategias de acción en relación con otros intereses funcionales y a otros actores, en especial al Estado.
Como se muestra en la tabla 1, cruzando las dos variables se obtiene un cuadro de cuatro celdas que corresponden a otros tantos modos de representación de los intereses.
Tabla 1.
Modelos políticos con base en la articulación de intereses
| – Autonomía | + Autonomía | |
|---|---|---|
| + Agregación | Corporativismo | Neocorporativismo (Corporativismo societal) |
| – Agregación | Autoritarismo liberal | Pluralismo liberal |
Fuente:elaboración propia.
Tomando como referencia la categorización del cuadro anterior, para 1954, año en que el Gobierno de Perón finalizó los cambios legislativos que completaban su proyecto político, el propio Acuña sitúa a Argentina dentro del neocorporativismo o corporativismo societal, puesto que los intereses funcionales pasaron a estar representados en organizaciones que constituían centros de poder externos al Estado, siendo esta la condición previa para la concertación de políticas públicas que involucraban a los grandes intereses de la sociedad.
Para el caso de México de 1952, año en el que culminó la presidencia de Miguel Alemán y se asentó el sistema político priista, es mucho más pertinente la caracterización que hace Acuña de este modelo como corporativismo, entendiendo que las asociaciones de representación eran impuestas por un Estado que controlaba sus liderazgos y estrategias de actuación, siendo incompatible este modelo con órdenes democráticos.
Por lo tanto, las diferencias entre los sistemas políticos que emergieron en México y Argentina fruto de las transformaciones llevadas a cabo durante las décadas de los treinta y cuarenta vendrían dadas por los diferentes grados de autonomía frente al Estado que adquirieron las organizaciones que monopolizaban la representación de los intereses funcionales. A partir de esta aseveración, la presente investigación se pregunta sobre los factores que motivaron que las organizaciones representantes de los intereses funcionales de los trabajadores fueran más autónomas frente al Estado en Argentina que en México.
La siguiente es, por lo tanto, una investigación comparada enfocada desde el institucionalismo histórico, dado que presta atención a una cuestión empírica, tiene una orientación histórica y centra su atención en la estructura de las instituciones y sus efectos, entendiendo las instituciones en el sentido amplio del institucionalismo histórico, no solo como reglas formales sino como identidades, reglas informales y marcos interpretativos[8]. Estos marcos condicionan la naturaleza de los actores colectivos, sus modelos organizativos, sus identidades y la misma definición de sus preferencias y finalidades. Como señala el institucionalismo histórico, una vez generados en coyunturas críticas, estos marcos institucionales tienen una fuerte tendencia a perpetuarse, a veces por muy largos períodos de tiempo[9]. El efecto de los marcos institucionales es abordado aquí a través de un estudio histórico y comparativo que rastrea los procesos[10] a través de los cuales se constituyeron los mapas de articulación de intereses en México y Argentina.
El artículo se divide en tres partes. La primera hace una contextualización histórica del periodo, rastreando los procesos de agregación de intereses en México y Argentina. En la segunda se realiza un análisis comparado de las legislaciones laborales y los modelos sindicales de ambos países para evidenciar las diferencias existentes. La tercera parte examina las inferencias extraídas del análisis histórico de estos casos, poniendo en relación los modelos sindicales y la construcción de los sistemas políticos de México y Argentina mediante herramientas contrafactuales. Por último, se aportarán los comentarios finales.
Los procesos de incorporación del movimiento obrero a las dinámicas estatales dieron paso al modelo de agregación de intereses del propio movimiento mediante una relación dialéctica entre las dinámicas internas de las organizaciones de los trabajadores y los intereses de la conducción política de los gobiernos de cada país. A continuación, se relatan los principales hitos del proceso de agregación en México y Argentina.
En México, el proceso de agregación de intereses del movimiento obrero, una vez superada la fase de incorporación inicial, puede dividirse en dos etapas en función de la dirección ideológica que implementaron los líderes políticos del país. La primera estuvo caracterizada por la tendencia izquierdista, mientras que la segunda viró hacia posiciones conservadoras.
La primera etapa comenzó con la llegada a la Presidencia de la República del general Lázaro Cárdenas en 1934, que trajo consigo un giro en las políticas que Plutarco Elías Calles venía impulsando desde su posición de poder en lo que fue conocido como el «Maximato»[11]. Tras un proceso de separación de Calles, Cárdenas impulsó el avance de la industria manteniendo los principios de justicia social emanados de la Revolución mexicana, y orientando la acción de gobierno hacia la protección y desarrollo de la organización sindical en el campo del trabajo. Bajo la presidencia de Cárdenas, el movimiento obrero, que estaba dividido y sin una dirección estratégica, encontró una vía para fortalecer su peso y capacidad de incidencia en la política nacional, impulsando la unidad sindical. En 1936 nace la Confederación de Trabajadores de México (CTM) como producto de la acumulación de fuerzas de las organizaciones obreras, fomentada en gran medida por las corrientes comunistas y como fórmula de apoyo al presidente Cárdenas frente a las injerencias de Elías Calles[12].
Al congreso fundacional de la CTM celebrado en 1938 asistieron numerosos sindicatos y federaciones sindicales, agrupadas en tres corrientes principales: la comunista, encabezada por Miguel Ángel Velasco; la lombardista (también de inspiración comunista), liderada por Vicente Lombardo Toledano, y la sindicalista, representada por Fidel Velázquez. El resultado del congreso, tras una dura pugna, fue la elección como secretario general de Lombardo Toledano, la marginación de la dirección de la corriente comunista y el nombramiento de Fidel Velázquez en el puesto clave de secretario de organización[13].
El núcleo de poder en torno a Fidel Velázquez, agrupado en la Federación de Trabajadores del Distrito Federal (FTDF), conocido como los «cinco lobitos»[14], estructuró su organización como una de las más poderosas al interior de la CTM, al tiempo que la Confederación fue creciendo y asentándose, adquiriendo incluso presencia internacional, como acredita su participación en la fundación de la Confederación de Trabajadores de América Latina (CTAL) en 1938 o su afiliación a la Federación Sindical Mundial (FSM).
A nivel político, en 1938, bajo el influjo de Cárdenas, se produjo la sustitución del Partido Nacional Revolucionario (PNR) por el Partido de la Revolución Mexicana (PRM). El PNR nació en 1929 como un organismo regulador de los conflictos políticos derivados del caudillismo postrevolucionario, funcionando como un frente amplio de coordinación territorial entre los partidos que agrupaban a los revolucionarios. El PRM, por el contrario, fue creado con la vocación de integrar e involucrar en la participación política a los sectores mayoritarios de la población, integrados en agrupaciones campesinas y obreras, por los militares y por el sector popular, avanzando así en la centralización y sectorialización de la organización política[15].
Esta primera fase de agregación, por lo tanto, estuvo caracterizada por la conformación de una nueva poderosa confederación sindical que agrupaba a las organizaciones sindicales con base en el apoyo a las políticas industrialistas, nacionalistas, sociales y prosindicales del presidente Cárdenas[16].
La segunda etapa de agregación estuvo marcada por el giro ideológico hacia políticas conservadoras y proempresariales de los presidentes Manuel Ávila Camacho (1940-1946) y Miguel Alemán (1946-1952), y las disputas por el control de la CTM y su línea sindical.
Bajo la presidencia de Ávila Camacho, se sustituyó la concepción de Cárdenas de que existía un conflicto de clases en el que el Estado tenía que intervenir en favor del contendiente más débil, los trabajadores, por políticas que impulsaran la armonía de clases en pos de la unidad nacional, lo que se tradujo en el cese de las políticas prosindicales, un aumento de la represión de los movimientos huelguísticos y una pérdida de poder adquisitivo de los trabajadores[17].
Acompañando a la nueva visión política del Gobierno, el grupo de Fidel Velázquez, que para 1941 ya había copado la dirección de la CTM, impulsó la contención de las demandas salariales, retiró a la CTM de las organizaciones laborales internacionales de influencia comunista y pactó con el Gobierno la suspensión de las huelgas mientras durara la Segunda Guerra Mundial, potenciando de esta forma el pacto Estado-sindical.
Con el fin de la guerra se derrumbó la unidad sindical a consecuencia de los descontentos que tanto la política gubernamental como el seguidismo de la dirección de la CTM habían provocado. Para 1948, los tres grandes sindicatos nacionales de industria —minero, ferrocarrilero y petrolero— habían abandonado la CTM y mantenían una actitud combativa frente a la confederación.
El presidente Miguel Alemán profundizó en la derechización y las políticas proempresariales avanzadas por Ávila Camacho, impulsando la marginación del sector izquierdista del bloque de poder constituido.
El sexenio alemanista (1946-1952) vino precedido de la sustitución del PRM por el Partido Revolucionario Institucional (PRI) en enero de 1946, hecho mediante el cual los sectores representados en el PRM pasaron a tener una vinculación orgánica dentro del nuevo partido, como acredita la firma del pacto entre los sectores obrero, campesino y popular que constituyen el PRI, que los comprometía a coordinar su actuación política electoral y proscribir las pugnas entre los sectores. Dicho pacto, firmado el 20 de enero (día previo a la toma de posesión de Miguel Alemán) de 1946[18], se consignó en el acta constitutiva del PRI, conformándose así un bloque de poder de carácter corporativo.
A partir de 1948 se produjo el proceso de depuración de la CTM, que incluyó la intervención gubernamental, con el beneplácito de la dirección de la propia CTM, en los sindicatos nacionales de industria, en lo que fue conocido como el «charrismo». El sindicato ferrocarrilero fue intervenido en 1948, el petrolero en 1949 y el minero en 1951. De esta forma, el movimiento obrero disidente quedaba controlado y se adjudicaba el monopolio de representación de los intereses a las organizaciones que estaban alineadas en la dirección política que las presidencias de Ávila Camacho y Alemán habían diseñado para México.
Bajo la presidencia de Alemán. por lo tanto, se completó el proceso de agregación de intereses del movimiento obrero, conformándose una confederación mayoritaria que nació siendo una organización de clase de carácter revolucionario y claramente izquierdista y se transformó mediante la acción coercitiva en una de las estructuras de un régimen de carácter corporativo en el que se primaba el desarrollo capitalista mediante el avance de la industria local a través de la cooperación entre la cúpula empresarial y sindical con un fuerte control gubernamental[19].
En Argentina, el proceso inicial de incorporación de las organizaciones obreras tuvo como protagonista a los Gobiernos de la Unión Cívica Radical encabezados por Hipólito Irigoyen (1916-1922 y 1928-1930). Durante este periodo se transitó de un régimen político liberal oligárquico excluyente a un régimen liberal incluyente con las masas populares. Este cambio tubo una relevancia transcendental en el devenir del sindicalismo argentino[20].
Bajo la influencia de las fuertes oleadas migratorias provenientes de Europa, las tendencias políticas de los sindicatos mayoritarios en Argentina eran la anarquista, la socialista y la sindicalista (caracterizada por separar la acción obrera de las organizaciones políticas). La Federación Obrera Regional Argentina (FORA), como sindicato representante de la corriente anarcosindicalista que era mayoritaria entre los trabajadores argentinos, tuvo dificultades para posicionarse frente al nuevo régimen, mientras que las corrientes socialistas y sindicalistas, a pesar de mantener su carácter revolucionario, eran percibidas por los trabajadores como mucho más útiles a la hora de conseguir mejoras concretas de sus condiciones en el nuevo contexto político[21]. La principal consecuencia del cambio de hegemonía en el campo sindical a efectos de la presente investigación fue la transformación organizacional. El anarcosindicalismo centraba su organización en torno a oficios y especialidades, mientras que las corrientes socialistas y sindicalistas lo hacían en torno a gremios y ramas de actividad[22], lo que a la postre sería de gran transcendencia, como se verá más adelante.
El golpe militar que acabó con el Gobierno de Yrigoyen dio paso al periodo de agregación de intereses y caracterización de un nuevo sindicalismo en el país. Este proceso pasó por dos fases que comenzaron con dos golpes militares.
En 1930, un golpe de Estado aupó a la presidencia a José Félix Uriburu, acabando con el Gobierno radical y dando inicio al periodo conocido como la Década Infame. El nuevo Gobierno, lejos de continuar con la democratización redistributiva yrigoyenista, pretendía volver al esquema oligárquico de alianza al Imperio británico. La crisis económica internacional, sin embargo, forzó al Gobierno golpista a impulsar el desarrollo industrial del país sobre la base de la sustitución de importaciones debido a la bajada de demanda de materias primas por parte de la metrópoli[23].
El aumento de demanda de mano de obra provocó un éxodo de trabajadores del agro hacia las nuevas industrias de las grandes urbes argentinas, creando una nueva clase proletaria ajena a la cultura de lucha del movimiento obrero y la acción sindical, lo que, combinado con una fuerte represión sobre las organizaciones sindicales preexistentes, produjo un control social ligado a conductas autoritarias. La élite dirigente durante esta etapa protegió sus intereses de clase instaurando un régimen autoritario basado en la corrupción electoral, aunque de forma involuntaria creó una industria nacional que traería consigo un nuevo actor social que sería el germen de un futuro gran movimiento de masas.[24].
El golpe militar de Uriburu que dio paso a la Década Infame tuvo una gran transcendencia en el desarrollo del movimiento obrero. El nuevo Gobierno inmediatamente ilegalizó a la FORA y dio paso a una fuerte represión sobre el conjunto de las organizaciones de los trabajadores, provocando una reacción de unidad por parte del sindicalismo, lo que dio origen en septiembre de 1930 a la Confederación General del Trabajo (CGT). La nueva central surgida de la unidad promovió la organización sindical por rama de actividad, dejando de lado la organización por oficio característico de la FORA. El crecimiento de la CGT durante la década de los treinta fue muy significativo; sin embargo, las divisiones internas volvieron a florecer y en 1937 emerge la Unión Sindical Argentina como nueva organización de la fracción sindicalista revolucionaria. En 1942 se volvió a dividir la CGT, fragmentándose en la CGT 1, de tendencia socialista, y la CGT 2, con presencia comunista. Por tanto, para 1943 en Argentina existían cuatro confederaciones sindicales: la FORA (anarquista), la USA (sindicalista revolucionaria), la CGT 1 (socialista) y la CGT 2 (comunista) [25]. Estas confederaciones, representantes de la «vieja guardia sindical», jugarían un papel fundamental como actores que facilitarían en un primer momento la penetración del peronismo en el mundo obrero [26].
La segunda fase del proceso de agregación comenzó con el golpe militar de 1943, conocido como la Revolución del 43, que supuso un cambio en la percepción que la ciudadanía tenía en cuanto al rol del Estado. La asunción de responder a las necesidades sociales por parte del nuevo Gobierno es vehiculizada hacia un destinatario enunciado como tal: la clase obrera[27]. La emergencia de la figura de Juan Domingo Perón está ligada a su papel en el Gobierno militar como secretario de Trabajo y Previsión Social, capitalizando la nueva percepción de la clase trabajadora en cuanto a su papel como benefactor de esta.
Una de las primeras medidas del nuevo gobierno fue disolver la CGT 2, acusándola de extremista, en vista de lo cual algunos dirigentes sindicales optaron por entablar conversaciones con sectores de los militares, entre los que se encontraba el entonces coronel Juan Domingo Perón. Fruto de estas conversaciones se llegaron a acuerdos sobre la creación de una Secretaría de Trabajo, el fortalecimiento de la CGT como confederación unificada y la sanción de leyes que aceptaran ciertos reclamos históricos de la clase trabajadora argentina. En diciembre de 1943 Perón es nombrado secretario de Estado del Trabajo, puesto desde el cual sancionó leyes que extendieron la indemnización por despido, concedieron beneficios a la jubilación a más de 2 000 000 de trabajadores, se aprobó el Estatuto del Peón del Campo y se crearon escuelas técnicas dirigidas a obreros, además de firmar setecientos convenios colectivos entre los años 1944 y 1945[28]. El prestigio de Perón entre los trabajadores creció exponencialmente, al igual que su ascendencia dentro del Gobierno, fruto de su nombramiento como ministro de la Guerra y vicepresidente de la Nación.
El intento de desplazar a Perón de sus cargos por parte de los militares a consecuencia de su excesivo poder, y el descontento de la alta burguesía empresarial, que incluyó su encarcelación el 14 de octubre de 1945, se saldó con una gran movilización obrera que consiguió liberar al coronel y encumbrarlo como líder del movimiento el 17 de octubre de 1945; nacía así el peronismo.
Con la llegada del ya general Perón a la presidencia de la República Argentina en 1946, la política de reforzamiento de las organizaciones obreras, así como el avance de la industrialización, se intensificaron. El Gobierno peronista legisló buscando un modelo sindical original basado en la centralización de los sindicatos y la negociación colectiva, mediante la figura de la «personería gremial». Este tipo de sindicatos fueron las fuentes de agregación de los trabajadores hacia organizaciones que representaban sus intereses, el nuevo proletariado argentino proveniente del campo entró a formar parte de potentes sindicatos industriales y de rama que superaban las viejas estructuras sindicales y cuyos referentes eran la CGT como órgano de coordinación de sus sindicatos y Perón como líder del movimiento[29].
Del proceso de agregación argentino cabe concluir que no solo se produjo una suma de intereses de diferentes organizaciones obreras auspiciada por un nuevo liderazgo político que las favorecía. Respecto a lo señalado, y siguiendo a Murmis y Portantiero[30], se puede observar que el proceso de agregación comenzó antes de la llegada de Perón al Gobierno y que el nuevo proletariado procedente del campo se sumó al proceso de agregación iniciado. El proceso de industrialización ISI (industrialización por sustitución de importaciones) y las políticas pro sindicales impulsadas desde la Secretaría de Trabajo y Previsión Social dirigida por Perón, produjeron un aumento exponencial del poder sindical, en el que el cambio organizacional de oficios y especialidades a gremios producido en el periodo preperonista fue clave.
De lo narrado hasta el momento, se deduce que nos encontramos ante dos procesos políticos que presentan una progresiva monopolización de los intereses mediante su incorporación en organizaciones representativas de cada uno de los sectores. No obstante, existen dos diferencias sustantivas entre los dos casos. Mientras que en Argentina los intereses de los trabajadores fueron representados por organizaciones que iban creciendo exponencialmente, continuando y profundizando en la línea política establecida en el proceso de agregación, en México se produjo un giro político que dividió al movimiento obrero, saldándose la división con acciones de fuerza que consiguieron disciplinar a la disidencia obrera ligada a la línea política que comenzó la integración, y posibilitando que las organizaciones obreras que se supeditaron a la línea más derechista que protagonizó este giro fuesen las que monopolizasen la representación de los intereses de los trabajadores.
La segunda diferencia esencial es el tipo de organizaciones sobre las que se centra la agregación. En Argentina fueron los sindicatos industriales y de rama los protagonistas del proceso, mientras que en México los sujetos de incorporación fueron los sindicatos de empresa agrupados en federaciones y confederaciones. Esta diferencia resulta vital a la hora de entender cómo pudo el poder político redireccionar la línea sindical en México, mientras que en Argentina ni siquiera el golpe de Estado de 1955 pudo someter al nuevo sindicalismo derivado del proceso de agregación.
En la sección anterior hemos visto cómo fue dándose el proceso de agregación de intereses del campo laboral en el contexto de la incorporación de las organizaciones del movimiento obrero a las dinámicas estatales en México y Argentina. Sin embargo, la configuración de las organizaciones sindicales producto de la incorporación estuvo fuertemente condicionada por los marcos institucionales. A continuación, se abordarán los aspectos fundamentales que diferenciaron las legislaciones laborales de México y Argentina en lo concerniente a las formas organizativas de los trabajadores y sus consecuencias en el surgimiento de diferentes modelos sindicales.
En México, el derecho del trabajo comenzó a desarrollarse con la aprobación de la Constitución política de los Estados Unidos Mexicanos, el 5 de febrero de 1917, al incluirse en ella el título sexto denominado «Del trabajo y de la previsión social», integrado en el artículo 123. La Ley Federal del Trabajo (LFT), de 1931, fue la que consolidó definitivamente el derecho laboral en todo el país, fijando una legislación para el sector privado que complementaría la legislación existente para los trabajadores del sector público.
La LFT[31], en su artículo 233, establecía cuatro modalidades de sindicatos: gremiales (formados por trabajadores de una misma profesión, oficio o especialidad); de empresa (formado por los que trabajan en una misma empresa independientemente de su oficio o especialidad); industriales (formados por los que trabajan en varios oficios, especialidades o profesiones que presten sus servicios en dos o más empresas industriales), y de oficios varios (formados por trabajadores de diferentes profesiones. Solo podrán constituirse cuando en la municipalidad de que se trate el número de obreros de un mismo gremio sea menor a veinte). La traslación a la realidad productiva de este artículo configuró en la práctica dos tipos de sindicatos: de una parte, los sindicatos nacionales de industria, que se formaron en torno a grandes empresas industriales y extractivistas (ferrocarrileros, mineros y petroleros, fundamentalmente) que, por el número de trabajadores que albergaban, tenían un gran tamaño; por otra parte, los sindicatos de empresa, que se organizaban en empresas del resto de sectores de la producción y cuyo tamaño era mucho menor.
El artículo 255 permitía a los sindicatos, a su vez, formar federaciones y confederaciones siempre que cumplieran las disposiciones establecidas. Este artículo daba pie a que los sindicatos de empresa se agruparan en federaciones regionales y que, asimismo, las federaciones pudieran agruparse a los sindicatos nacionales de industria para conformar las confederaciones. Esta disposición organizativa sindical, no obstante, quedaba condicionada por la normativa referida a la negociación colectiva. El artículo 42 de la LFT establecía: «El contrato colectivo de trabajo es todo convenio celebrado entre uno o varios sindicatos de trabajadores y uno o varios patrones, o uno o varios sindicatos patronales con objeto de establecer las condiciones según las cuales debe prestarse el trabajo»[32].
Este artículo tuvo una especial relevancia en cuanto que eran los sindicatos, y no las federaciones o confederaciones, los que tienen la potestad de la negociación colectiva. Por tanto, la ley coloca en el centro de las relaciones laborales al sindicato de empresa, independientemente de su tamaño o ámbito de actuación.
El artículo 49 completa el modelo sindical al establecer la cláusula de «exclusión» en los contratos colectivos. Mediante esta cláusula, el patrón solo consideraría como trabajadores a los que estuviesen afiliados al sindicato firmante del contrato colectivo, lo que en la práctica se convierte en un mecanismo por el cual se establece la obligatoriedad de afiliación sindical de los trabajadores que trabajan en una empresa con contrato colectivo vigente[33], estableciendo un vínculo directo y de subordinación entre el trabajador y la dirección del sindicato presente en la empresa y reforzando aún más la figura del sindicato de empresa dentro del modelo[34].
Atendiendo a los artículos referidos, el sistema de relaciones laborales mexicano impulsó un modelo sindical en el que, sobre la base del sistema de negociación colectiva, el núcleo lo constituían los sindicatos de empresa, conviviendo un número reducido de fuertes sindicatos nacionales de industria con multitud de pequeños sindicatos de carácter federal y local, pudiéndose asociar para formar federaciones y confederaciones.
En Argentina, si bien el nacimiento del derecho laboral moderno data de 1904[35], la regulación de las relaciones laborales y su asentamiento como un sistema singular que condicionó el desarrollo sociopolítico del país no se dio hasta la llegada de Juan Domingo Perón al Gobierno de la nación, primero como secretario de Trabajo y Previsión Social en 1943 y, posteriormente, como presidente de la nación, a partir de 1946.
El citado sistema pivota alrededor de la figura de la personería gremial como modelo de organización sindical, que se complementa con la legislación en torno a la negociación colectiva y la fórmula de las obras sociales sindicales, formando un nudo gordiano que se ha mantenido vigente hasta nuestros días, por encima de los cambios de régimen acaecidos en el país.
El 2 de octubre de 1945, se aprobó el Decreto 23 852[36], mediante el cual se declaraba que las asociaciones profesionales podían constituirse libremente y sin necesidad de autorización previa. Dichas asociaciones podrían tener dos tipos de personalidad: la jurídica y la gremial. La primera facultaba para ejercer los derechos de carácter general, mientras que la segunda solo se podía otorgar a las asociaciones profesionales suficientemente representativas en función de la cantidad de afiliados cotizantes, no pudiendo existir más de una asociación con personería gremial por actividad.
Como señala Abós[37], el otorgamiento de la personería gremial facultaba a las asociaciones a ejercer con carácter exclusivo la defensa y representación ante el Estado y los empleadores de los intereses profesionales, intervenir en las negociaciones colectivas, celebrar y modificar pactos y convenios, contribuir a la vigilancia en el cumplimiento de la legislación del trabajo y promover su ampliación y perfeccionamiento.
Del mismo modo, la personería gremial permitía participar en actividades políticas, así como liberar de sus tareas en el trabajo a los representantes de la asociación durante un año con obligatoriedad de readmisión al trabajo al término de este.
El Estado tenía la capacidad de suspender o cancelar la personería gremial en los supuestos en que la asociación sufriera una pérdida de afiliados que le hiciera perder su condición de más representativa o violara disposiciones legales o estatutarias.
Esta es, por lo tanto, una legislación que promulga un modelo sindical de sindicato único por rama de actividad, puesto que al contener la personería gremial las atribuciones más importantes en cuanto a la representación, la existencia de otros sindicatos solo se podría justificar como fórmula de garantizar cierta pluralidad.
En lo que se refiere a la negociación colectiva, en 1953 se sancionó la Ley 14 250[38], por la cual se otorgaba cobertura legal a la negociación colectiva que ya venía ejerciéndose años atrás. El efecto principal que produjo la aprobación de la Ley fue que los convenios colectivos, al ser homologados por la autoridad administrativa, tenían efectos erga omnes, lo que significaba que los convenios colectivos firmados vinculaban al conjunto de los trabajadores afectados por el acuerdo, independientemente de si estaban afiliados al sindicato firmante o no.
Es necesario recordar que los únicos sindicatos habilitados para ejercer la negociación colectiva eran los que tenían reconocida la personería gremial, lo que les otorgaba un poder y una capacidad de incidencia muy importante, al ser quienes firmaban los convenios sectoriales. Así, los convenios colectivos homologados de este periodo histórico se caracterizaron principalmente porque los suscriptores eran sindicatos de primer y segundo grado, no confederaciones, que se aplicaban a ramas de actividad, no a categoría o empresa, y que su ámbito territorial de aplicación era todo el territorio nacional[39].
Con respecto a las obras sociales, en Argentina, desde la constitución del Estado hasta los primeros años del siglo xx, la cuestión de la salud era atendida desde parámetros individuales, entendiendo la relación entre paciente y médico en términos de contrato privado. Las oleadas migratorias de finales del siglo xix y principios del xx fueron el germen de una nueva organización de la salud basada en la solidaridad entre inmigrantes de una misma nacionalidad u obreros de una misma rama de actividad, las mutualidades de socorro. Esta fórmula de atención sanitaria se basaba en las aportaciones de los afiliados a la mutua y fue creciendo de manera exponencial, al punto de que en 1927 se contaba con 1141 mutuas censadas, las cuales cubrían a 552 986 afiliados[40].
El modelo mutualista de afiliación voluntaria comenzó a entrar en crisis en la década de los treinta a consecuencia del aumento de costos de financiación, fruto del desarrollo tecnológico, así como del aumento de usuarios causado por la crisis de 1929. Luego de un debate doctrinario e intentos fracasados de crear un sistema de salud centralizado y dirigido por el Estado sobre la base del concepto de salud pública, se estableció en el país un sistema heterogéneo que combinaba la asistencia pública sanitaria, la privada y la institucionalización de las mutualidades. El Decreto Ley 24499/45 otorgó a las mutualidades el reconocimiento jurídico-institucional mediante el cual se crea la Dirección de Mutualidades, dependiente de la Dirección Nacional de Previsión Social de la Secretaría de Trabajo y Previsión, dirigida por el entonces coronel Juan Domingo Perón.
La nueva legislación referente a las mutuas establecía la obligatoriedad de los aportes y las contribuciones, y otorgaba derechos de subsidios y obligaciones de fiscalización, a la vez que brindaba al Estado la capacidad de veto al ser el propio Estado quien tenía que reconocer las mutuas para que adquiriesen un carácter legal. Se establecía, pues, para 1945 un sistema de mutualidades que se asemejaba mucho a lo que posteriormente fueron las obras sociales.
Por ende, en el transcurso de los años 1943-1952 se tejió en Argentina una estructura jurídico-laboral que produjo un modelo sindical en el que el núcleo era el sindicato de rama de actividad que tenía la facultad de negociar convenios colectivos con efecto erga omnes, y que manejaba mutualidades de salud con cada vez mayor peso por el aumento exponencial de la afiliación sindical.
A la vista de lo expuesto hasta el momento, puede deducirse que existen tres diferencias fundamentales entre las legislaciones laborales mexicana y argentina. La primera radica en la temporalidad de las transformaciones jurídicas; la segunda se refiere a los contenidos, y la tercera al modelo sindical resultante:
—La LFT mexicana era previa al proceso de industrialización nacional y consolidación del sistema político del país, siendo heredera de los reclamos de la Revolución mexicana. Por su parte, los decretos ley que se aprobaron en Argentina y transformaron la legislación laboral, en cambio, se sancionaron durante el proceso de incorporación de la clase obrera y, por consiguiente, tenían una vocación de adaptación de la realidad al modelo político en construcción.
—La legislación mexicana situaba al sindicato de empresa como sujeto del sistema de relaciones laborales de acuerdo con su centralidad en la negociación colectiva sin tener en cuenta su tamaño y ámbito de actuación. Mediante la figura legal de la «cláusula de exclusión» se garantizaba, a su vez, la existencia de un único sindicato por empresa, ligando el derecho a disfrutar de un contrato colectivo a la afiliación al sindicato firmante. Las figuras de las federaciones y confederaciones eran concebidas como fórmulas jurídicas para agregar los intereses de los representantes de los sindicatos de empresas, otorgándoles el papel de coordinación y representación de las organizaciones sindicales adscritas ante instancias políticas y económicas. En Argentina, el eje sobre el que pivotó (y continúa pivotando) el sistema laboral son los sindicatos y federaciones con personería gremial, a los cuales se les otorga el monopolio de la negociación colectiva sectorial con efecto erga omnes acompañado de la posibilidad de crear sus propias mutualidades, lo que los convierte en entidades poderosas en cuanto a tamaño y recursos se refiere. Las confederaciones argentinas fungieron con base en la legislación, como órganos de coordinación y representación de los sindicatos y federaciones con personería gremial ante instancias políticas y económicas.
—La legislación laboral mexicana provocó la dispersión sindical, mientras la argentina favoreció la concentración, lo cual tuvo su repercusión en cuanto a la autonomía y heteronomía de las organizaciones sindicales. Que en México la negociación colectiva se planteara sobre la base de unidades de negociación reducidas, provocó que existieran multitud de pequeños sindicatos con escasa capacidad de incidencia más allá de su propia empresa, a excepción hecha de los sindicatos nacionales de industria que eran mucho mayores por la naturaleza de la actividad que desarrollaban. La figura de la personería gremial argentina, en cambio, fomentó la aparición de grandes sindicatos de industria y de rama que negociaban a nivel sectorial agrupando a los trabajadores en poderosas organizaciones. Los mapas de afiliación sindical al momento de la consolidación de los modelos son buena prueba de ello:
Tabla 2.
Afiliación sindical de México en 1948
| Número de sindicatos | Porcentaje sobre el total | Afiliación sindical | Porcentaje sobre el total de la afiliación | Media de afiliación por sindicato en cada grupo | |
|---|---|---|---|---|---|
| Principales sindicatos nacionales de industria | 3 | 0,14% | 176.744 | 20,05% | 58.914 |
| Resto de sindicatos nacionales de industria | 14 | 0,68% | 92.166 | 10,45% | 6.583 |
| Resto del total de sindicatos del país | 2.031 | 99,16% | 612.401 | 69,50% | 301 |
Fuente: elaboración propia a partir de los datos de Talavera (1977)
Tabla 3.
Afiliación sindical en Argentina en 1954
| Nº sindicatos | % sobre el total de sindicatos | Afiliación sindical | % sobre el total de la afiliación sindical | Media de afiliación por sindicato en cada grupo | |
|---|---|---|---|---|---|
| Sindicatos 0-10.000 afiliados | 57 | 50% | 178.050 | 7,33% | 3.071 |
| Sindicatos 10.000-50.000 afiliados | 45 | 39,47% | 949.000 | 39,11% | 21.088 |
| Sindicatos + 50.000 afiliados | 12 | 10,52% | 1.299.031 | 53,54% | 108.252 |
Fuente: elaboración propia a partir de los datos de Doyón (1984).
Los datos expuestos en las tablas 1 y 2 revelan dos hechos decisivos: por un lado, mientras que en Argentina 12 sindicatos agrupaban a más del 50 % de la afiliación total del país, en México, 2031 sindicatos se repartían el 69,5 %. El segundo factor es la enorme desproporción en el nivel de afiliación de tres sindicatos mexicanos con respecto a los demás, en comparación con el mucho mayor equilibrio existente en el caso argentino.
La configuración de los mapas sindicales producto de las distintas legislaciones tuvo una extraordinaria relevancia a la hora de asentar los sistemas políticos en construcción de ambos países. La subalternidad del movimiento obrero a la dirección política que marcaba el estado estaría ligada a la capacidad de mantener la autonomía organizativa de los sindicatos, como se muestra a continuación.
De entre la extensa la literatura que aborda la relación entre el sindicalismo argentino y el primer peronismo, cabe destacar el debate que existió en relación con la autonomía o subordinación de las organizaciones sindicales ante el movimiento. Desde la interpretación clásica del peronismo, Germani[41] teorizó en torno a la creación de una nueva clase trabajadora surgida a partir de la migración de los trabajadores del campo a la ciudad fruto del proceso de industrialización. Este nuevo proletariado se agrupa en organizaciones obreras promovidas y controladas desde el Estado y subordinadas al poder manipulatorio del caudillo carismático. Di Tella[42] mantiene la concepción de Germani en cuanto a la existencia de una nueva clase obrera carente de organización propia que defienda sus intereses de clase y que es heterónoma ante la élite política que integra sus intereses al campo político.
Críticos con la interpretación ortodoxa, Murmis y Portantiero[43]rechazaron la división entre la nueva y la vieja clase trabajadora, entendiendo que existe una continuidad entre las organizaciones obreras preperonistas y las surgidas a partir del proceso migratorio, estando unidas en función de unas mismas demandas. Así, rechazaron que la relación entre los sindicatos y el peronismo fuese de subordinación. Los autores interpretaron como característica del peronismo la alianza entre la clase obrera y las clases propietarias garantizada por el Estado.
Mas allá de las diferencias en cuanto al origen de la relación entre el sindicalismo y el peronismo, lo cierto es que, como señala Doyón[44], las organizaciones sindicales que se conformaron y fueron creciendo bajo la legislación laboral peronista se hicieron cada vez más centralistas y ligadas al poder gubernamental peronista.
Del lado mexicano existe un consenso[45] en señalar que el proceso de incorporación de la clase trabajadora produjo una estrecha relación entre el sindicalismo y los Gobiernos mexicanos, la cual se convirtió en una relación de subordinación frente al Estado a partir del charrismo, mediante el cual, el sindicalismo disidente fue apartado del núcleo de poder, quedando completado el sistema corporativo.
Entendiendo al Estado en términos de Poulantzas[46] como el lugar donde se condensan las relaciones de poder entre las clases, podríamos derivar que la diferencia en cuanto al nivel de autonomía de las organizaciones sindicales respecto al Estado entre Argentina y México radicaba en que los sindicatos argentinos eran más autónomos frente al Estado por cuanto representaban a una clase y estaban integrados en un movimiento político que no había llegado a ser dominante. Los sindicatos mexicanos, por el contrario, a partir del giro organizacional derivado del charrismo pasaron a ser parte de un movimiento encabezado por las clases dominantes por lo que su autonomía frente al Estado desapareció.
Por tanto, y conforme a lo señalado, la pregunta que cabe hacerse es: ¿por qué las clases dominantes pudieron incorporar a su proyecto al sindicalismo en México y no en Argentina?
Volviendo a lo referido sobre el proceso de agregación mexicano, se observa que un momento clave para consolidar el modelo corporativo fue el establecimiento del charrismo sindical. El esquema sindical derivado de la LFT, dejando al margen al sector público, dio pie ya para 1947 a dos tipos de sindicatos: los sindicatos de empresa, que se agregaban en federaciones regionales que a su vez creaban confederaciones, y los sindicatos nacionales de industria, nacidos al calor de la industrialización y las nacionalizaciones de industrias extranjeras. La preponderancia de los sindicatos de empresa en México generó un tipo de representantes sindicales que Velasco describe de la siguiente manera:
Funcionarios burocratizados, desligados de la producción, encargados de la gestión del contrato colectivo y titulares de la representación de los trabajadores a partir de su reconocimiento por parte de la STPS (Dirección General de Registro de Asociaciones o las juntas locales/federales de conciliación y arbitraje). Estos funcionarios sindicales conformaban, a su vez, las federaciones regionales del movimiento sindical mexicano, instancias íntimamente asociadas con el partido del Estado, el PRI, y con el poder político de los estados de la república.[47]
Así pues, los funcionarios sindicales, representantes de pequeños sindicatos, finalmente formaban parte de una estructura sindical piramidal en cuya cúspide estaba la CTM. Sin embargo, como se observa en la tabla 2, en 1948 existían tres grandes sindicatos de industria que, por desavenencias con la línea político-sindical de la CTM, se habían separado de la misma: el Sindicato de Ferrocarrileros de la República Mexicana (STFRM), el Sindicato Nacional de Trabajadores Mineros, Metalúrgicos y Similares de la República Mexicana (STMMSRM) y el Sindicato de Trabajadores Petroleros de la República Mexicana (STPRM).
La CTM comenzó un proceso de reestructuración y depuración a partir de la aprobación de su nueva constitución, composición y gobierno en el IV Congreso Nacional, celebrado en marzo de 1947[48]. Aunque no lo fuera de forma oficial, resulta muy evidente que la depuración sindical fue más allá de la propia central y que el Estado intervino disciplinando a los sindicatos críticos con la línea favorable a la CTM, mediante lo que fueron conocidos como los «charrazos».
La primera intervención gubernamental se produjo en el sindicato ferrocarrilero cuando la policía y el ejército ocuparon la sede del mismo, forzando a restituir en su puesto al secretario general de la central, Jesús Díaz de León, alias el Charro, que con anterioridad había sido destituido por los trabajadores acusado de corrupción y entreguismo ante el Gobierno de Miguel Alemán, al tiempo que se encarcelaba a los líderes ferrocarrileros opuestos al Charro. El siguiente charrazo se produjo en 1949 durante la VI Convención del sindicato petrolero, cuando la policía solo dejó participar a las delegaciones que sostenían a una dirección del agrado gubernamental, convirtiendo al STPRM en un instrumento de apoyo a las políticas gubernamentales. Finalmente, en 1951, tras numerosos conflictos entre el Gobierno y el sindicato minero, el Gobierno volvió a imponer su voluntad y situó al frente del sindicato minero a una dirección proclive a sus políticas, depurando a las tendencias izquierdistas del sindicato[49].
Los charrazos sindicales cometidos por la fuerza por parte del Gobierno contaron con la complicidad de la CTM y supusieron la erradicación de la disidencia sindical combativa ante el proceso de corporativización del Estado, que de esta forma quedaba completado.
Para comprobar la influencia que la legislación laboral tuvo en este proceso, y en línea con los estándares típicos de los rastreos de procesos en los estudios de caso[50], cabe hacerse una pregunta contrafactual: ¿hubiera podido el Gobierno mexicano disciplinar a los sindicatos disidentes en otro modelo sindical?
En la tabla 2, se muestra que los tres sindicatos nacionales de industria intervenidos representaban al 20 % de los afiliados sindicales del país, mientras que los pequeños sindicatos, controlados en su gran mayoría por representantes que respondían ante la CTM, representaban prácticamente al 70 % de trabajadores sindicalizados. Por tanto, y teniendo en cuenta que eran los que tenían la mayor capacidad de acción y movilización, la citada intervención de los sindicatos nacionales otorgaba a un pequeño grupo de poder dentro de la CTM casi la totalidad del control del movimiento obrero. Esto demuestra que, a pesar de la dispersión sindical, la dirección del movimiento era centralizada y dependiente del poder político, lo que convertía al sindicalismo mexicano en muy heterónomo.
Si la legislación laboral mexicana hubiera promovido un modelo sindical del estilo argentino, con preponderancia de los sindicatos de rama frente a los de empresa, la resultante probable sería que, en lugar de tres grandes sindicatos, hubiera habido entre diez y veinte con suficiente autonomía como para cuestionar las directrices de la confederación hegemónica y dificultar sobremanera la acción represiva del gobierno para disciplinarlos. El siguiente gráfico revela esta posibilidad.
La afiliación sindical por sectores revela que la concentración en los sindicatos nacionales de industria y la dispersión en el resto de los sectores productivos no tienen que ver con una cultura sindical diferente ni con la voluntad y compromiso de los trabajadores. Si no se crearon fuertes sindicatos de rama fue, simple y llanamente, porque la legislación laboral no lo permitía. Los sectores reflejados en la tabla 3 no tienen por qué constituir unidades de negociación colectiva por sí mismos. Lo que demuestra la tabla es que en México existía suficiente afiliación sindical en distintas ramas de la producción como para poder estructurar el sistema de negociación al estilo argentino.
Gráfico 1.
Afiliación sindical por sectores. México 1954

Fuente: elaboración propia a partir de los datos de Talavera y Leal (1977).
En el caso argentino, el 17 de octubre de 1945, conocido desde entonces como el «día de la lealtad peronista», marca un antes y un después en el proceso político del país. Las políticas sociolaborales que desde la Secretaría de Trabajo y Previsión Social venía desarrollando Perón, le granjearon la simpatía y adhesión de las masas trabajadoras que, a partir del éxodo migratorio del campo a la ciudad fruto del proceso de industrialización, conformaban un nuevo proletariado. El intento de subvertir las políticas laborales y proyección de Perón mediante su encarcelamiento, fue respondido con una gran movilización popular que provocó su excarcelación y encumbramiento como líder de un movimiento que, a partir de ese momento, dejó de ser corporativo para pasar a caracterizarse como nacional popular.
Perón entendió que su sustento político radicaba en las nuevas masas de trabajadores que apenas comenzaban a incorporarse a la vida sindical. En 1941 había en Argentina 441 412 afiliados sindicales, mientras que en 1945 eran 528 523[51], lo que suponía un aumento de afiliación no excesivamente relevante. En cambio, tras el proceso de institucionalización del modelo sindical descrito en el segundo apartado, la afiliación sindical creció exponencialmente hasta llegar a los 2 256 580 afiliados sindicales en 1954[52], agrupados en poderosos sindicatos de rama bajo la dirección de la CGT como confederación aliada del Gobierno peronista.
El golpe de Estado de 1955, que derrocó al gobierno de Perón, supuso un cambio en la dirección de las políticas socioeconómicas del país, pero no pudo deshacer el nudo gordiano que sostenía el modelo sindical ni eliminó la lealtad de las organizaciones sindicales al general Perón, lo que demuestra que el sindicalismo gozaba de autonomía política frente al Estado[53]. En este caso, la pregunta que cabría hacerse sería: ¿podría el sindicalismo argentino haber mantenido el modelo de relaciones laborales y su vinculación al peronismo una vez derrocado Perón, con un modelo sindical del estilo mexicano?
Lo primero que hay que señalar a la hora de responder a la pregunta es que, efectivamente, el Gobierno encabezado por Pedro Eugenio Aramburu, conocido como la «revolución libertadora», intentó desmantelar el movimiento obrero interviniendo la CGT, poniendo en cargos de dirigencia sindical a militares o aplicando políticas de flexibilización laboral para aumentar la producción[54]. El resultado de las políticas antisindicales de Aramburu fue la organización de la resistencia peronista de carácter sindical en defensa de las conquistas laborales alcanzadas durante el peronismo[55], lucha que culminó, en parte, en 1960 con la devolución de la CGT intervenida a los trabajadores.
Sin duda, la resistencia sindical fue posibilitada por la fuerza que habían alcanzado las grandes organizaciones gremiales sobre la base del incremento de su afiliación y recursos durante la etapa peronista, fuerza que no hubiera sido posible lograr sin la concentración sindical en torno a los sindicatos con personería gremial, la extensión de los beneficios laborales mediante la negociación colectiva con efecto erga omnes o la fuerte vinculación de los afiliados sindicales a sus organizaciones a través de las mutualidades de salud. Parece evidente que la lucha y autonomía sindical argentina frente a la revolución libertadora no hubiera sido posible con una fragmentación sindical de base y concentración de poder en la cúspide que caracterizaba al modelo mexicano.
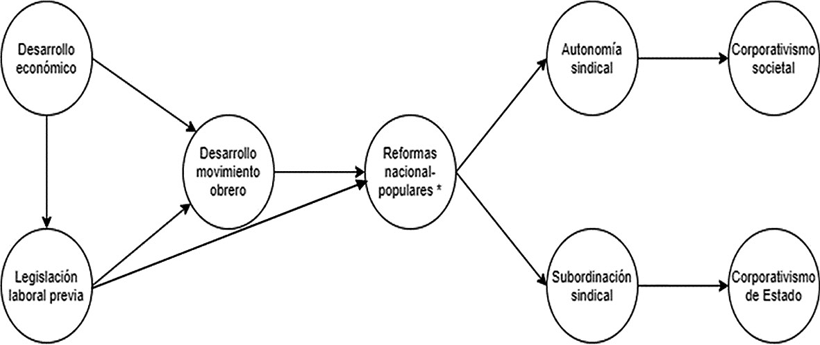
Siguiendo los procedimientos estándar en la metodología del rastreo de procesos[56], en el siguiente gráfico se reflejan de manera simplificada los principales nexos causales y procesos históricos identificados en este estudio, así como, de forma abstracta, los efectos conjuntos de los procesos de cambio social y de los marcos normativos iniciales sobre el desarrollo del movimiento obrero y sobre las mismas reformas nacional-populares. El gráfico refleja, además, la ramificación subsiguiente en los modelos de corporativismo desarrollados en Argentina (societal) y México (estatal).
La teoría del institucionalismo histórico señala que los marcos institucionales adoptados en coyunturas históricas críticas pueden tener importancia extraordinaria, determinando la naturaleza, los recursos, las formas de organización, y las identidades de los actores políticos[57]. Además, como señalan las contribuciones estadocéntricas[58], también enmarcables dentro del nacionalismo histórico, los Estados juegan un papel central en el lanzamiento y configuración de esos procesos de cambio institucional. En buena medida, de manera semejante a lo que señala Panebianco[59] en su obra sobre los modelos de partido, donde recalca que la fase originaria de las organizaciones y los momentos inmediatamente posteriores condicionan su vida durante decenios.
Los casos descritos en este estudio se ajustan a estos mismos patrones explicativos. Las organizaciones del movimiento obrero de México y Argentina fueron incorporadas a las dinámicas estatales, institucionalizándose en función de las legislaciones laborales existentes en cada país, y adquiriendo de esta forma unas determinadas características, que en la práctica supuso que el momento de institucionalización se convirtiera en la fase originaria de un nuevo sindicalismo. Los legados persistentes de ese proceso de incorporación fueron la organización sindical por rama de actividad y la extensión de la negociación colectiva en el caso argentino frente a modelo de sindicato de empresa y la práctica inexistencia de la negociación colectiva sectorial mexicana[60]. Estas características repercutieron decisivamente en la autonomía/subordinación del movimiento obrero frente al Estado.
El presente trabajo ha mostrado cómo se produjo una agregación de intereses canalizada hacia este nuevo sindicalismo durante el proceso de incorporación de las organizaciones obreras y cómo la autonomía o subordinación de estos sindicatos frente al Estado venía determinada por sus procesos de institucionalización.
El éxito del modelo priísta mexicano en cuanto a su duración en el tiempo estuvo basado en su capacidad de incorporar al sindicalismo, desde una posición de subordinación, al bloque de poder que dirigió el Estado, para lo cual este empleó métodos coercitivos aprovechando la debilidad organizativa del movimiento obrero derivada del modelo sindical implementado con base en la legislación laboral. El fracaso del proyecto inicial de Perón resultó de la imposibilidad de integrar en un mismo proyecto político a las élites económicas argentinas y a un sindicalismo dotado de una enorme capacidad de movilización derivada de un modelo organizacional basado en la legislación implementada por el propio peronismo.
En último término, la relevancia de esta investigación radica en mostrar que los procesos históricos de institucionalización de las organizaciones sindicales en México y Argentina fueron decisivos para la configuración de sus respectivos modelos políticos. En este sentido, los efectos de dichos procesos de institucionalización se han prolongado hasta nuestros días.
| [1] |
Halperín Dongui (2013). |
| [2] |
Hobsbawm (2010). |
| [3] |
Collier y Collier (1991). |
| [4] |
Altman (1983). |
| [5] |
Acuña (1995). |
| [6] |
Schmitter (1974). |
| [7] |
Acuña et al. (1984). |
| [8] |
Steinmo (2013: 131) y Inmergut (1998). |
| [9] |
Pierson (2004). |
| [10] |
Bennet y Checkel (2014). |
| [11] |
Cárdenas (2016). |
| [12] |
Spenser (2014). |
| [13] |
Aguilar (1996). |
| [14] |
Hernandez (1979: 128). |
| [15] | |
| [16] |
Bizberg (1990). |
| [17] |
Collier y Collier (1991: 406-407). |
| [18] |
Declaración de Principios y Programa del Partido Revolucionario Institucional. Ciudad de México, 1946. Disponible en: http://www.memoriapoliticademexico.org/Textos/6Revolucion/1946%20P-DP-PP-PRI.html. |
| [19] | |
| [20] |
Rock (1996). |
| [21] |
Godío (2000: 301). |
| [22] |
Abad de Santillán (2005). |
| [23] |
Gerchunoff y Llach (2018). |
| [24] |
Floriá y García Belsunce (2005). |
| [25] |
Godio (2000: 801). |
| [26] |
Torre (1989: 529). |
| [27] |
Valobra (2004: 222). |
| [28] |
Godío (2000: 811). |
| [29] |
Torre (1989). |
| [30] |
Murmis y Portantiero (1972). |
| [31] |
Ley Federal del Trabajo. Diario Oficial de la Federación. Ciudad de México 1931. Disponible en: http://tinyurl.com/344xx2sr. |
| [32] |
Ley Federal del Trabajo. Diario Oficial de la Federación. Ciudad de México, 1931, p.10. |
| [33] |
Bensusan y Middlebook (2013: 23). |
| [34] |
La LFT aprobada en 1970 y vigente hasta la actualidad en México, incorporó la «cláusula de exclusión» proveniente de la LFT de 1933 en su artículo 395. Sin embargo, la Suprema Corte de la Nación el 17 de abril de 2001 la declaró inconstitucional por ser violatoria de la libertad de asociación. |
| [35] |
Levaggi (2006). |
| [36] |
Decreto 23852/45. Secretaria de trabajo y Previsión. Boletín Oficial de Argentina, 2 de octubre de 1945. |
| [37] |
Abós (1989). |
| [38] |
Ley 14250. Congreso de la nación argentina, Boletin Oficial de Argentina, 20 de octubre de 1953. |
| [39] |
Abós (1989). |
| [40] |
De Fazio (2013: 304). |
| [41] |
Germani (1962). |
| [42] |
Di Tella (1965). |
| [43] |
Murmis y Portantiero (1972). |
| [44] |
Doyón (1984). |
| [45] |
De la Garza (1988); Bizberg, (1990); Zapata, (1993), y Bensusan y Middlebrook (2013). |
| [46] |
Para una exposición más detallada sobre la concepción teórica del Estado en la obra de Nicos Poulantzas, así como de la evolución de su pensamiento respecto a la teoría marxista clásica del Estado, véase Ramos González (2020). |
| [47] |
Velasco (1999: 115). |
| [48] |
Mussot López y González Cruz (1990: 186). |
| [49] |
Gutiérrez Castro (2010: 30). |
| [50] |
Waldner (2014). |
| [51] |
Doyón (1975: 154). |
| [52] |
Ibid.: 158. |
| [53] |
Cavarozzi (1979). |
| [54] |
Coscia (2017: 93). |
| [55] |
James (1990: 128). |
| [56] | |
| [57] |
Inmergut (1998). |
| [58] |
Evans et al. (2010). |
| [59] |
Panebianco (1990). |
| [60] |
Marshall (2006). |
|
Abad de Santillán, Diego (2005). La FORA ideología y trayectoria del movimiento obrero revolucionario en la Argentina. Buenos Aires: Libros de Anarres. |
|
|
Abós, Álvaro (1989). El modelo sindical argentino: autonomía y Estado. Buenos Aires: Fundación Friederich Ebert. |
|
|
Acuña, Carlos Hugo (1995). The Industrial Bourgeoisie as a Political Actor.Argentina as a Case Study [tesis doctoral]. Universidad de Chicago. |
|
|
Acuña, Carlos Hugo; Alberti, Giorgio y Golbert, Laura (1984). Intereses industriales y gobernabilidad democrática en Argentina. Boletín Informativo Techint, 235, 77-122. |
|
|
Aguilar, Javier (1996). Ensayo biográfico de Fidel Velázquez Sánchez. Espiral. Estudios sobre Estado y Sociedad, 7 (3), 87-105. |
|
|
Altman, Werner (1983). Cárdenas, Vargas y Perón, una confluencia populista. En Werner Altman (coord.). El populismo en América Latina (pp. 43-95). Ciudad de México: Universidad Nacional Autónoma de México. |
|
|
Báez, Carlos (2002). El Partido Revolucionario Institucional. Los Años recientes. Convergencia. Revista de Ciencias Sociales, 27 (9), 233-283. |
|
|
Bennett, Andrew y Checkel, Jeffrey (2014). Process tracing. En Andrew Bennet y Jeffrey Checkel (coords.). Process tracing: From Metaphor to Analytic Tool (pp.3-39). Cambridge: Cambridge University Press. Disponible en: https://doi.org/10.1017/CBO9781139858472. |
|
|
Bensusán, Graciela y Midlebrook, Kevin (2013). Sindicatos y política en México: cambios, continuidades y contradicciones. Ciudad de México: Facultad Latinoamericana de Ciencias Sociales; Universidad Autónoma Metropolitana-Xochimilco; Consejo Latinoamericano de Ciencias Sociales. |
|
|
Bizberg, Ilán (1990). Estado y sindicalismo en México. Ciudad de México: El Colegio de México. Disponible en: https://doi.org/10.2307/j.ctv3f8qn3. |
|
|
Cárdenas, Cuauhtemoc (2016). Cárdenas por Cárdenas. Ciudad de México: Debate. |
|
|
Cavarozzi, Marcelo (1979). Sindicatos y política en Argentina, 1955-1958. Buenos Aires: CEDES. |
|
|
Collier, Ruth Berins y Collier, David (1991). Shaping the Political Arena. Princeton, New Jersey: Princeton University Press. |
|
|
Corona, Alfredo (2002). Crisis política de 1938 y nuevo rumbo de la Revolución. Contribuciones desde Coatepec, 3, 88-102. |
|
|
Coscia, Vanesa (2017). El sindicalismo argentino en clave de diálogo y confrontación desde la llegada del peronismo. Iberoamericana. Nordic Journal of Latin American and Caribbean Studies, 46 (1), 89-98. Disponible en: https://doi.org/10.16993/iberoamericana.115. |
|
|
De Fazio, Federico Leandro (2013). Relaciones entre el Estado y los sindicatos y sus consecuencias en torno al régimen de obras sociales en Argentina: un análisis histórico-político. Salud Colectiva, 9 (3), 301-315. Disponible en: https://doi.org/10.18294/sc.2013.188. |
|
|
De La Garza, Enrique (1988). Ascenso y crisis del Estado social autoritario. Estado y acumulación del capital en México (1940-1976). Ciudad de México: El Colegio de México. Disponible en: https://doi.org/10.2307/j.ctvhn0bfc. |
|
|
Di Tella, Torcuato (1965). Populism and reform in latín America. En Claudio Veliz (coord.). Obstacles to change in Latin America (pp. 47-78). Oxford: Oxford University Press. |
|
|
Doyón, Louise (1975). El crecimiento sindical bajo el peronismo. Desarrollo económico, 15 (57), 151-161. Disponible en: https://doi.org/10.2307/3466214. |
|
|
Doyón, Louise (1984). La organización del movimiento sindical peronista, 1946-1955. Desarrollo Económico, 94 (24), 203-2034. Disponible en: https://doi.org/10.2307/3466739. |
|
|
Evans, Peter, Rueschemeyer, Dietrich y Skocpol, Theda (2010). On the road toward a More Adequate Understanding of the State. En Peter Evans, Dietrich Rueschemeyer y Theda Skocpol (coords.). Bringing the State back in. Cambridge: Cambridge University Press. |
|
|
Floría, Carlos y Belsunce, César (2005). La Argentina política: una nación puesta a prueba. Buenos Aires: Editorial Ateneo. |
|
|
Gerchunoff, Pablo y Llach, Lucas (2018). El ciclo de la ilusión y el desencanto. Políticas económicas argentinas de 1880 a nuestros días. Barcelona: Editorial Crítica. |
|
|
Germani, Gino (1962). Política y sociedad en una época de transición: de la sociedad tradicional a la sociedad de masas. Buenos Aires: Paidós. |
|
|
Godio, Julio (2000). Historia del movimiento obrero argentino 1879-2000. Buenos Aires: Corregidor. |
|
|
Gutiérrez Castro, Antonio (2010). Breve recorrido histórico del sindicalismo mexicano. En José Merced González y Antonio Gutiérrez Castro (coords.). El sindicalismo en México. Historia, crisis y perspectivas (pp. 17-43). Ciudad de México: Plaza y Valdés. |
|
|
Halperín Dongui, Tulio (2013). Historia contemporánea de América Latina. Madrid: Alianza Editorial. |
|
|
Hernández, Alicia (1979). Historia de la revolución mexicana, periodo 1934-1940. La mecánica cardenista. Ciudad de México: Colegio de México. |
|
|
Hobsbawm, Eric (2010). Nacionalismo y nacionalidad en América Latina. En Pablo Sandoval (coord.). Repensando la subalternidad. Miradas críticas desde/sobre América Latina (pp. 311-327). Lima: Envión Editores IEP. |
|
|
Inmergut, Ellen (1998). The theorical core of the new institutionalism. Politics and Society, 26 (1), 5-34. Disponible en: https://doi.org/10.1177/0032329298026001002. |
|
|
James, Daniel (1990). Resistencia e integración. El peronismo y la clase trabajadora argentina, 1946-1976. Buenos Aires: Editorial Sudamericana. |
|
|
Levaggi, Abelardo (2006). Historia del derecho argentino del trabajo (1800-2000). Revista Iushistoria, 3, 14-115. |
|
|
Marshall, Adriana (2006). Efectos de las regulaciones del trabajo sobre la afiliación sindical: estudio comparativo de Argentina, Chile y México. Cuadernos del IDES, 8, 1-33. |
|
|
Murmis, Miguel y Portantiero, Juan Carlos (1972). Estudios sobre los orígenes del peronismo. Buenos Aires: Siglo XXI. |
|
|
Mussot López, María Luisa. y González Cruz, Guadalupe (1990). En la posguerra. Reestructuración de la CTM y formación de un nuevo proyecto sindical. 1947-1952. En Javier Aguilar (coord.). História de la CTM 1936-1990 (pp. 145-200). Ciudad de México: Universidad Nacional Autónoma de México. |
|
|
Panebianco, Angelo (1990). Modelos de partido. Organización y poder en los partidos políticos. Madrid: Alianza Editorial. |
|
|
Pierson, Paul (2004). Politics in time, History, Istitutions, and social analysis. Princeton: Princeton University Press. Disponible en: https://doi.org/10.1515/9781400841080. |
|
|
Poulantzas, Nicos (1972). Poder político y clases sociales en el Estado capitalista. Madrid: Siglo XXI. |
|
|
Ramos González, Jorge (2020). La evolución del concepto de Estado en el marxismo durante el siglo veinte. Una aplicación de la historia de los conceptos «Begriffsgeschichte». Foro Interno, 20, 27-39. Disponible en: https://doi.org/10.5209/foin.71841. |
|
|
Rock, David (1996). El radicalismo argentino, 1890-1930. Buenos Aires: Amorrortu Editores. |
|
|
Schmitter, Philippe (1974). Still the century of corporatism? The Review of Politics, 36 (1), 85-131. Disponible en: https://doi.org/10.1017/S0034670500022178. |
|
|
Spenser, Daniela (2014). La cimentación de la Confederación de Trabajadores de México. Tzintzún. Revista de Estudios Históricos, 60, 248-279. |
|
|
Steinmo, Sven (2013). Institucionalismo histórico. En Donatella Della Porta y Michael Keating (coords.). Enfoques y metodologías de las ciencias sociales (pp. 131-152). Madrid: AKAL. |
|
|
Talavera, Fernando y Leal, Juan Felipe (1977). Organizaciones sindicales obreras de México, 1948-1970. Enfoque estadístico. Revista Mexicana de Sociología, 39 (4), 1251-1286. Disponible en: https://doi.org/10.2307/3539643. |
|
|
Torre, Juan Carlos (1989). Interpretando (una vez más) los orígenes del peronismo. Desarrollo Económico, 28, 525-549. Disponible en: https://doi.org/10.2307/3467001. |
|
|
Valobra, Adriana María (2004). 1943-1945 Continuidades y rupturas en la política argentina. Boletin Americanista, 54, 209-225. |
|
|
Velasco, Edur (1999). Estructura y poder sindical en México, el retrato de una élite longeva. Espiral. Estudios sobre Estado y sociedad, 16 (6), 111-148. |
|
|
Waldner, David (2014). What makes process tracing good? En Andrew Bennett y Jeffrey Checkel (coords.). Process Tracing: From Metaphor to Analytic Tool (pp. 126-152). Cambridge: Cambridge University Press. Disponible en: https://doi.org/10.1017/CBO9781139858472.008. |
|
|
Zabludovsky, Gina (1984). Antecedentes del comité méxico-norteamericano de hombres de negocios. En Salvador Cordero y Ricardo Tirado (coords.). Clases dominantes y Estado en México (pp. 63-97). Ciudad de México: Universidad Nacional Autónoma de México. |
|
|
Zapata, Francisco (1993). Autonomía y subordinación en el sindicalismo latinoamericano. Ciudad de México: El Colegio de México. |