Estudios
CIUDAD Y TERRITORIO
ESTUDIOS TERRITORIALES
ISSN(P): 1133-4762; ISSN(E): 2659-3254
Vol. LVI, Nº 222, invierno 2024
Págs. 1371-1388
https://doi.org/10.37230/CyTET.2024.222.14
CC BY-NC-ND
![]()
De la informalidad urbana al régimen urbano especulativo: análisis comparativo de tres ciudades del Perú
Manuel Dammert-Guardia (1)
Diana Torres-Obregón (2)
Adrián Aiquipa-Zavala (3)
Ricardo Jiménez-Palacios (4)
Carlos Zeballos-Velarde (5)
Ana Martinez-Valdivia (6)
(1) (3) Sociólogo
(2 (5) (6) Arquitecta/o
(4) Filosofo
(1) (2) Pontificia Universidad Católica del Perú
(3) URBES-LAB- Centro de Investigación en Teoría Urbana y Territorial
(4) (6) Universidad Privada de Tacna
(5) Universidad Nacional de San Agustín
Recibido: 04.08.2023; Revisado: 14.05.2024
Correo electrónico (1): mdammert@pucp.edu.pe; N.º ORCID: https://orcid.org/0000-0001-7583-1878
Correo electrónico (2): dtorreso@pucp.pe; N.º ORCID: https://orcid.org/0000-0002-8731-9991
Correo electrónico (3): adrianaiquipa0210@gmail.com; N.º ORCID: https://orcid.org/0000-0003-4793-8031
Correo electrónico (4): rjimenez@utp.pe; N.º ORCID: https://orcid.org/0000-0001-9741-8689
Correo electrónico (5): czeballos@unsa.edu.pe; N.º ORCID: https://orcid.org/0000-0002-9483-6962
Correo electrónico (6): arqanmartinez@gmail.com; N.º ORCID: https://orcid.org/0000-0002-6867-3979
Los/as autores/as agradecen las críticas constructivas recibidas, comentarios y sugerencias realizados por las personas evaluadoras anónimas, que han contribuido a mejorar y enriquecer el manuscrito original. También agradecemos por sus comentarios a los participantes del Taller de Exposición de resultados del Proyecto, y a Tomás Dosek.
Este trabajo fue subvencionado por el CONCYTEC a través del programa PROCIENCIA en el marco del Concurso del Esquema Financiero E041-2022-03, denominado “Proyectos de Investigación Aplicada en Ciencias Sociales”, según contrato PE501078514-2022
Resumen: En este artículo proponemos el concepto de régimen urbano especulativo para enfrentar las críticas al concepto de informalidad, y para describir las condiciones contemporáneas de producción de espacio urbano en el Perú desde el 2000. Para tal fin, se realizó un estudio comparativo de tres áreas de expansión en Arequipa, Lima y Tacna en el Perú, donde se aplicaron 91 entrevistas semiestructuradas, así como análisis de información secundaria y socioespacial. Los resultados muestran que los modos de producción de espacio urbano en las tres ciudades del Perú están sustentados en la disputa del suelo con fines especulativos. En este proceso participan de manera sinérgica y con acuerdos sociales y legales, el aparato estatal, empresa privada, redes criminales y asociaciones civiles. Los hallazgos permiten discutir el concepto de “régimen urbano especulativo” como una apuesta por explicar la complejidad de las relaciones de poder involucradas en la producción de suelo urbano en los márgenes de las ciudades peruanas.
Palabras clave: Producción del espacio urbano; Especulación; Tráfico de terrenos.
From urban informality to the speculative urban regime: a comparative analysis of three cities in Peru
Abstract: In this article we propose the concept of speculative urban regime to confront criticism of the concept of informality, and to describe the contemporary conditions of production of urban space in Peru since 2000. For this purpose, a comparative study of three areas of expansion in Arequipa, Lima and Tacna in Peru, and 91 semi-structured interviews were applied, as well as analysis of secondary and socio-spatial information. The results show that the modes of production of urban space in the three cities of Peru are based on the land dispute with fine speculations. The state apparatus, private companies, criminal networks and civil associations participate in this process in a synergistic manner and with social and legal agreements. The findings allow us to discuss the concept of “speculative urban regime” as a bid to explain the complexity of the power relations involved in the production of urban land on the margins of Peruvian cities.
Keywords: Production of urban space; Speculation; Land trafficking.
1. Introducción
La producción de espacio urbano en el Perú en el siglo XXI se caracteriza por la intensiva creación de suelo urbano, aunque no urbanizado (sin servicios y/o habilitación espacial y jurídica), en el contexto de la política de titulación masiva ejecutada por el Estado. La titulación acelerada en barrios con problemas de accesos a servicios básicos (agua, luz, desagüe y vías) y problema de localización, respondió a fines clientelares (Calderón, 2016; Torres, 2018); y estableció las condiciones para la producción de nuevos barrios en zonas distantes y/o declaradas de alto riesgo o protegidas por la Ley. A diferencia de las invasiones por necesidad de vivienda del siglo pasado (Calderón, 2016; Caria, 2008; Calderón, Valencia & Campos, 2022; Matos Mar, 1986; Torres & al., 2021), en las nuevas ocupaciones predominan las condiciones de mercantilización, bajo porcentaje de vivencia, y la disminución de las acciones colectivas para la consolidación de los barrios.
¿Cómo se configuran los modos de crecimiento urbano contemporáneos? ¿Cuáles son los principales retos analíticos? Para abordar la coyuntura contemporánea de crecimiento urbano proponemos el concepto de régimen urbano especulativo. En este artículo presentamos un estudio comparativo entre distritos Alto Selva Alegre (ASA) (Arequipa), Coronel Gregorio Albarracín Lanchipa (GAL) (Tacna) y San Juan de Lurigancho (SJL) (Lima), discutiendo las limitaciones del concepto de informalidad urbana en la explicación de la producción de nuevo suelo urbano en los márgenes de las ciudades peruanas; así como demostrar que en este proceso dinámico convergen intereses políticos, económicos y familiares de actores estatales, civiles, particulares y criminales. El análisis está concentrado en el momento inicial de la creación de nuevo suelo urbano, y nos interesa entender las dinámicas entre los agentes, los modos y las lógicas entretejidas que operan en el marco institucional y legal peruano. La comparación de casos de diferente escala, extensión, y con rasgos institucionales municipales específicos permite enfrentar la tendencia a los estudios de caso o limitarse a estudiar la ciudad capital.
En este texto indagamos, primero, en los debates y limitaciones de la dicotomía informal-formal y avanzar hacia un entendimiento del proceso de urbanización con el concepto de régimen urbano especulativo. Segundo, detallamos la metodología utilizada, la cual consistió en el análisis de información secundaria y trabajo de campo de entrevistas y observación en los tres distritos. Tercero, exponemos los principales hallazgos para dar cuenta de la disputa por el suelo urbano y la especulación de suelo como motor de la expansión urbana en las distintas escalas de las ciudades peruanas. Finalmente, destacamos cómo el concepto de régimen urbano especulativo nos permite entender las complejidades de los procesos de urbanización en el Perú, y como una propuesta que puede ser extrapolada en contextos similares.
2. Transformaciones de la mercantilización y especulación de suelo
Para describir las condiciones contemporáneas de producción de nuevo suelo proponemos el concepto de “régimen urbano especulativo”, como alternativa a la dicotomía informal-formal en las explicaciones del crecimiento urbano, para explicar las sinergias entre los actores en el proceso especulativo de generación de suelo urbano, y visibilizar las implicancias para la población. Esta aproximación se sustenta en establecer un dialogo entre: los debates sobre informalidad en los estudios urbanos, de las cuales reconocemos sus limitaciones y aportes, así como la propuesta de mantenerlo en su sentido mínimo descriptivo; y el pensar la gobernanza y regímenes urbanos desde las ciencias sociales en las áreas de expansión.
La investigación urbana en América Latina privilegió el análisis de los procesos colectivos e individuales de acceso a suelo, autoconstrucción y políticas de regularización y formalización (Abramo, 2012; Azuela, 1993; Azuela & Tomas, 1996; Calderón, 2016; Cravino, 2009; Connolly, 2013; Clichevsky, 2012; Jaramillo, 2008a; Fernandes, 2008; Salazar, 2012). El crecimiento urbano en el siglo XX y las múltiples modalidades de participación de los sectores urbano populares en la producción de la ciudad motivó múltiples debates, como las visiones positivas y negativas de la autoconstrucción; las lógicas de mercantilización en la autoconstrucción y ocupación; las políticas de titulación y formalización; o los efectos del agotamiento de suelo público disponible en ciudades.
Una de estas áreas centrales ha sido la tendencia de priorizar los esfuerzos por entender las implicancias en el acceso al suelo por las políticas y programas de regularización implementados en países como Brasil, Colombia, México o Perú, sustentados en la defensa de los derechos de propiedad privada. Desde los años noventa, la categoría conceptual “informalidad” se utilizó como principal marco de descripción y análisis, aunque enfocado principalmente en su dimensión legal; es decir, en el cumplimiento de la normativa y la condición legal de la tenencia del suelo. Como resultado de estos debates y el tipo de aplicación de políticas públicas para resolver los problemas de tenencia, dominio y servicios en las áreas de expansión y de lógicas de autoconstrucción, la categoría de informalidad ha operado como principal marco de análisis, descripción e interpretación.
Desde el derecho urbanístico, definido como normas y principios que regulan la función pública del urbanismo sobre las ciudades (Castro Pozo, 2007), se ha instalado un lenguaje global sobre la informalidad considerada inicialmente ilegal, pero que con el tiempo puede generar derechos, obligaciones y cargas para la persona, lo que se denomina el “derecho expectaticio de propiedad” o la “seguridad jurídica de tenencia” (Ortiz, 2017). Azuela (1993) indica que esta lectura legal de la informalidad es poco útil, pues estamos frente a un hecho jurídico –prácticas legales en las que intervienen el sistema judicial y autoridades municipales– que con el tiempo el propio Estado reconoce y determina su condición de legalidad ejecutando programas de reconocimiento de derecho nominal. Por ello, las políticas de titulación, lejos de desincentivar la “informalidad urbana”, la incentiva (Clichevsky, 2012; Calderón, 2016).
Las limitaciones de enfoques sobre informalidad para describir procesos contemporáneos son amplias. Una parte importante de las miradas sobre informalidad condujeron a la reproducción de lecturas homogenizantes de los sectores populares y a opacar al Estado como un actor fundamental en la creación de la misma informalidad que quiere erradicar. Los estudios urbanos se enfrentan al reto de discutir el crecimiento urbano, acceso al suelo y las dinámicas de autoconstrucción de los sectores urbanos populares sin caer en lecturas simplificadoras ni en perspectivas estáticas. Es decir, gran parte de los marcos disponibles para explicar y describir las condiciones contemporáneas son insuficientes.
En las discusiones académicas, es posible rastrear miradas estructuralistas y legalistas sobre la informalidad; apuestas por un contenido descriptivo del término; y propuestas críticas que invitan a pensar la informalidad como práctica y herramienta heurística para comprender los modos de producción urbana. En concordancia con distintas autoras (Roy, 2009; Di Virgilio, 2015; Holland, 2017; Rolnik, 2018; Rodríguez, 2022) reconocemos que, en la producción de nuevo suelo urbano en los márgenes de las ciudades, los actores operan respaldados por la legislación de excepción –pero ampliada por décadas– creada por el Estado. Además, a través del uso discrecional de la ley se generan múltiples alternativas para dinamizar el mercado de suelo, siendo la especulación el principal móvil, y no solo es producida en espacios urbanos vulnerables, también es una práctica recurrente de actores empresariales inmobiliarios. La “informalidad” también se reproduce cotidianamente y a nivel de práctica, tiene un carácter “fluido” (Simone, 2004) y expresa una lógica de organización y un sistema de normas (Roy, 2005). También es necesario repensar cómo la informalidad no opera como un sistema cerrado, sino como una “transitoriedad permanente” entre sistemas legales, normativos, de mercado, y de presencias estatales (Rolnik, 2018).
La producción urbana en áreas de expansión es heterogénea (Alegría-Corona, 2024; Cravino & al. 2010). Di Virgilio (2015) reconoce tres tipos de actores, familias, Estado e intermediarios; así como una multiplicidad de institucionalidades en los procesos de producción informal, entendiéndola como “conjunto de alternativas que se encuentran disponibles en la cotidianidad del acto de compraventa de lotes o inmuebles siguiendo reglas internas que se desarrollan en un entorno urbano” (Di Virgilio, 2015, p. 666). Rodríguez (2022), a partir del análisis de desarrollo de submercados en Santiago (Chile) propone cuatro tipos de producción del espacio: autoproducción mercantil informal, autoproducción mercantil extralegal, producción delegada mercantil extralegal y producción delegada mercantil legal.
Actualmente, predominan los arreglos mercantiles de acceso al suelo a diferencia de los debates de los setenta y ochenta en la región. Nuestra investigación muestra que lo predominante en el Perú son las lógicas mercantiles. El acceso mercantil a la ciudad a través de submercados informales de suelo requiere atención desde la política pública e investigación. Este tipo de submercado informal (Abramo, 2012; Cabrera & al., 2022; Jaramillo, 2008a; Veríssimo, 2012) posee rasgos específicos, como es la asimetría de información entre los encargados de la venta con los compradores, los mecanismos de comercialización son principalmente informales y basados en redes de contacto. Dos precisiones son importantes. Por un lado, se suele diferenciar entre lógicas mercantiles simples y capitalistas: las simples refiriendo aquellas donde no se generan grandes incrementos de valor a través de los intercambios, no están orientadas a la generación de valor; y las capitalistas que están organizadas en dinámicas de acumulación y búsqueda de obtener mayores excedentes. Por otro, la especulación está asociada con la “espera” del incremento del valor (Jaramillo, 2008b, 2021).
Estos procesos no ocurren al margen del Estado ni como una esfera autónoma. El Perú posee una política generalizada de titulación, que ya ha sido analizada por autores como Calderón (2015), quienes destacan los límites de este programa y sus efectos en los mercados de tierras. Las políticas han promovido condiciones para el desarrollo de aquello que se denomina informalidad. Además, este tipo de submercados se relacionan con la política y gestión local en –al menos– tres sentidos: a) redes de clientelismo político, donde el Estado ha tenido una posición permisiva frente a la ocupación ilegal para fines residenciales (Calderón, 2016), en el marco de una política de tolerancia frente a la informalidad (Holland, 2017); b) redes de corrupción, y c) gasto de inversión a través de los procesos de habilitación urbana, servicios públicos y consolidación urbana. Adicionalmente, el tráfico de terrenos opera utilizando los marcos regulatorios, demostrando su opacidad (Lambert, 2021).
Nuestra propuesta establece un dialogo entre estas premisas y otras provenientes de las ciencias sociales. El análisis de la economía política, gobernanza urbana y teorías de régimen urbano poseen distintas particularidades, pero comparten la preocupación sobre cómo los actores e instituciones en dominios estatales, de mercado y sociedad civil establecen arreglos formales e informales en el marco de intereses comunes, con cierta estabilidad en el tiempo (Mossberger & Stoker, 2001; Stone, 1989). Estas perspectivas han recibido distintas críticas (Stone, 2015), pero recuperamos la noción de régimen urbano en cuatro sentidos: es “un sistema institucionalizado de control del espacio y la población” (Yiftachel, 2009, p. 94); reproduce condiciones de creación de nuevo suelo y condiciones de autoconstrucción; coexisten múltiples racionalidades e institucionalidades en regímenes de gobernanza de áreas de expansión y en el acceso a la vivienda de sectores con menores recursos (Anand & Rademacher, 2011), tal como demuestran –con preguntas de investigación distintas– la bibliografía sobre gobernanza criminal (Feldmann & Luna, 2022) y coexistencia de regímenes normativos de acción (Feltran, 2020); y posee un sentido cotidiano y socialmente legitimado.
La apuesta central es lograr identificar procesos continuos en el tiempo, así como los arreglos entre múltiples actores, reconociendo el rol activo del Estado en sus múltiples niveles de gobierno nacional y subnacional. El tipo de crecimiento urbano y la ocupación de nuevo suelo es el resultado de arreglos institucionales y estrategias de actores. Lo anterior nos lleva a la apuesta central de este artículo. Nuestra investigación propone que la informalidad opera como un aspecto descriptivo nominal con respecto al dominio, la propiedad y los servicios, pero obstaculiza el análisis y la comprensión de los procesos contemporáneos de expansión urbana. En el siglo XXI en el Perú asistimos a un tipo de crecimiento urbano y generación de nuevo suelo urbano distinto a lo ocurrido desde mediados del siglo XX, que se caracteriza no solo por el predominio de arreglos mercantiles (Calderón & Valencia & Gabriel, 2022), sino por las lógicas especulativas. Los agentes de suelo involucrados, como menciona Versissimo (2012) dinamizan el submercado de loteos en los márgenes de la ciudad anticipando la valorización futura que vendrá, sobre todo, con el reconocimiento legal de la tierra. Esta capacidad de captar las ganancias futuras construye un complejo entramado de acciones, estrategias y lógicas del suelo en coordinación con los actores políticos que generalmente es soslayado por los estudios sobre loteos informales.
3. Metodología
Este artículo analiza los mecanismos de acceso al suelo en tres ciudades peruanas en el siglo XXI. La estrategia de investigación buscó comparar ciudades con diferentes escalas en cuanto a población y extensión, y arreglos institucionales subnacionales para la gestión y tenencia del suelo vacante (Fig. 1). La selección del diseño de investigación se sustenta en el interés por superar las debilidades de abordajes epistemológicos y teóricos aplicados al análisis de casos (Pierre, 2005); y en ampliar la agenda de los estudios urbanos en el Perú, donde se ha privilegiado el estudio de la ciudad capital metropolitana (Calderón & Vega Centeno, 2016). Los debates sobre análisis comparativos subnacionales (Giraudy & Moncada & Snyder, 2019) y la relevancia de gestos comparativos en los estudios urbanos (Le Galès & Robinson, 2023) destacan la necesidad de repensar los similitudes, diferencias y trayectorias de los procesos urbanos desde distintos ángulos y combinando estrategias metodológicas. En este artículo, a través de la propuesta del concepto de régimen urbano especulativo, enfatizamos el traslape de múltiples aspectos que conforman un tipo específico de dinámica urbana que no puede ser capturada ni descrita exclusivamente como informalidad.
El trabajo de campo se realizó entre el 2022 y 2023, y se aplicaron 91 entrevistas (Fig. 2). Los criterios de selección de los entrevistados fueron intencionales, eligiendo ocupaciones del suelo posteriores al año 2000 y ubicadas en áreas de baja consolidación urbana. Posteriormente, se analizó el contenido del material cualitativo con el software Atlas.Ti, se elaboró una matriz de códigos, de concurrencia y redes de códigos. En el texto se presentan las citas de las entrevistas con alias para mantener el anonimato de las personas entrevistadas. Además, se revisó y sistematizó información secundaria: censal, socio espacial e institucional a nivel normativo y de planificación en las tres ciudades.
4. Suelo, instituciones y estrategias especulativas a nivel comparativo
Los hallazgos sobre la producción de nuevo suelo urbano se organizan en dos apartados. Primero, describimos la configuración del suelo y arreglos institucionales basados en la descentralización a través de la transferencia de competencias sobre desarrollo urbano a las municipalidades locales desde la década de 1980 y a los gobiernos regionales desde inicios del siglo XXI. En segunda instancia, se discuten los modos de producción de espacio urbano en áreas de expansión, y las relaciones entre suelo vacante y actores.
4.1. El suelo como bien en disputa: arreglos institucionales y gestión del suelo vacante
En el Perú operan tres tipos de niveles de gobierno, nacional, regional y local conformado por provincial y distrital, cada uno con autonomía política e institucional, y competencias y funciones exclusivas y compartidas. La participación de estos niveles en el desarrollo urbano es una situación relativamente reciente: a partir de 1980 las autoridades políticas subnacionales son elegidas a través de voto. Luego, en esa misma década se definen las competencias de desarrollo urbano para el nivel subnacional, y se establece el régimen especial de la metrópoli de Lima, capital del país. La apuesta por el rol de los gobiernos locales en el desarrollo urbano desde 19801, y el proceso de descentralización (a través de los gobiernos regionales) a inicios del siglo XXI, modificaron los arreglos institucionales sobre las dinámicas locales y nacionales de producción de nuevo suelo urbano.

Fig. 1 / Descripción de casos
Fuente: XII Censo de Población, VII de Vivienda – Instituto Nacional de Estadística e Informática (INEI), 2017

Fig. 2 / Entrevistas realizadas
Fuente: Elaboración propia
De los procesos normativo - institucionales que configuran las dinámicas de crecimiento urbano vale la pena destacar. Por un lado, la creación de la Comisión para la Formalización de la Propiedad Informal – COFOPRI (Decreto Legislativo 803, 1996) implicó la implementación del programa más ambicioso de titulación y formalización a nivel nacional, aunque con resultados ambiguos en términos de mejoramiento de calidad de vida y logro de los objetivos propuestos (Caria, 2008; Torres, 2018). Se ha mantenido una tradición de marcos legales de excepción y amnistía frente a ocupaciones “irregulares”, el cual se ha ampliado constantemente, y con poco sustento técnico.2 Lo anterior, en la práctica, implica la posibilidad que toda ocupación que pueda demostrar –y aquí suele generarse una opacidad legal– una ocupación previa a la fecha establecida puede iniciar procesos de formalización titulación. Adicional, a falta de suelo apropiado para urbanización, el año 2006 (Ley N° 286873) se estableció la facilidad para el acceso a servicios básicos a través de la entrega de constancias de posesión, en consonancia con su tratamiento en el Código Civil. Finalmente, recientemente se ha publicado una Ley de Desarrollo Urbano Sostenible (2021), la cual enfrenta importantes limitaciones en su aplicación (Calderón, 2022).
Los casos de estudio reflejan arquitecturas institucionales complejas, en términos de las relaciones entre niveles de gobierno. La fragmentación y multiplicidad de niveles vinculados al desarrollo urbano caracteriza a la planificación urbana –en el caso peruano– como una “caja negra” (Fernández-Maldonado, 2019). La metrópoli de Lima es un régimen especial, donde la municipalidad metropolitana posee competencias de nivel provincial y también de nivel regional (Dammert-Guardia & Lozada, 2021). En el marco de la descentralización, para el caso de Lima, el Estado ha avanzado menos en la transferencia de competencias como la gestión de suelo público. En Tacna y Arequipa coexisten los tres niveles de gobierno subnacional: regional, provincial y distrital; y las transferencias de competencias y recursos ha sido mucho mayor. No obstante, en la práctica los municipios locales no cuentan con suficientes recursos humanos para fiscalizar el desarrollo urbano o no pueden invertir en las zonas de expansión por estar ubicadas en zonas no urbanizables (Figs. 1 y 3):
“Muchas veces nos dicen: ¿Qué hace la municipalidad? que no hace nada para las invasiones. He ido ahí arriba y casi nos han robado (...) Es peligroso y aparte, no tenemos a alguien que esté permanentemente ahí, que esté bien vigilado. La logística no nos ayuda en eso(...) La gente pide a la municipalidad distrital porque es su competencia dar servicios, dar vías, dar pistas, dar veredas. Sin embargo, las posibilidades de realizarlas no han sido contempladas o con este Plan de Desarrollo Metropolitano han sido limitadas, han sido imposibilitadas de ejecutar, dado de que estaban en una zona de riesgo”. (funcionario municipal, Arequipa)
En el caso de Tacna se registra negociaciones entre los funcionarios y dirigentes con fines clientelares. Una hipótesis recurrente en los estudios urbanos es que la escasez de nuevo suelo establece las condiciones para el desarrollo de lógicas mercantiles y conflictos. Además, la disponibilidad de suelo influye en cómo los actores públicos –en nuestro caso los gobiernos subnacionales– transan el suelo con fines políticos (clientelismo) y/o económicos (corrupción). A pesar de que el Código Civil peruano (art. 376) establece pena privativa de libertad por corrupción –cobranza coactiva–, en los tres distritos se registra corrupción de funcionarios públicos y profesionales en los ámbitos de la arquitectura e ingeniería quienes manipulan los informes técnicos para beneficiar al asentamiento humano y pueda ser reconocido por el municipio distrital y continuar su proceso de reconocimiento legal. A continuación, se describen los rasgos principales de cada ciudad.
4.1.1. Alto Selva Alegre (ASA) - Arequipa
Arequipa, la segunda ciudad más grande del país, ocupa un rol central a nivel nacional y de la macro región sur del Perú. Su expansión tuvo un aumento importante después de los terremotos de 1958 y 1960 (Meza & Condori, 2018). El nuevo suelo ocupado estuvo condicionado por la proximidad al área central y la topografía agreste de las estribaciones del volcán Misti (Zeballos, 2022), terrenos eriazos al norte y noreste de la ciudad, en el distrito de Miraflores (Gutiérrez, 2019). De esta jurisdicción se escindieron los distritos de Mariano Melgar en 1965 y ASA en 1992. Esta última presenta áreas de alta pendiente y quebradas que se activan estacionalmente, creando inundaciones torrenciales (Mazer & al., 2021).
A fines de los noventa se produce una gran ocupación de terrenos estatales, propiedad de la Empresa Nacional de Edificaciones (ENACE), mediante invasiones organizadas principalmente por familias necesitadas de vivienda. La entrega de títulos de COFOPRI en estas áreas motivó el desarrollo de submercados de lotes mediante las dirigencias vecinales. Sin embargo, desde 2007, los traficantes de tierra adquieren mayor relevancia como agentes de suelo que se apropian –con distintos niveles de legalidad– tierras que luego habilitaban y vendían a pobladores a los que ellos mismos organizaban en asociaciones. Muchas de las áreas ocupadas por estas habilitaciones se emplazaron en áreas de riesgo (Zeballos, 2020) y en terrenos públicos, propiedad del gobierno regional o provincial. Existen experiencias de intentos de programas municipales de vivienda en otras áreas de la ciudad, pero no en ASA.
Dos aspectos adicionales son importantes para el caso de Arequipa y ASA. Por un lado, similar a otras regiones, se ha transferido del gobierno nacional al regional y local las funciones de administración y adjudicación de terrenos de propiedad del Estado. Por otro, en el 2014 se crea el Instituto Municipal de Planeamiento (IMPLA), que realiza recomendaciones y visa los planes específicos de zonas de expansión de la ciudad –sobre todo áreas de riesgo– para su aprobación por el Concejo Municipal Provincial, convirtiéndose en una institución que dinamiza los mercados de suelo y establece condiciones de gestión del suelo.
4.1.2. San Juan de Lurigancho (SJL) - Lima
Desde finales de la década de 1990, el suelo disponible para la expansión de la ciudad de Lima es un suelo no apto para la urbanización debido a los riesgos topográficos, pues se ubica en las laderas de los cerros, o porque son área de protección natural, de conservación o arqueológicas (Torres & al., 2021). El suelo vacante en SJL se ubica en las laderas de los cerros que conforman la quebrada donde se asienta el distrito (Tena, 2018). Por ley, la mayoría de esas tierras le pertenecen a la Comunidad Campesina de Jicamarca4 (CCJ) (Narciso Gonzáles, 2022); en casos particulares, el suelo está catalogado como terreno eriazo y el propietario es el Estado peruano y su gestión recae en la Superintendencia de Bienes Nacionales (SBN). Una vez que las asociaciones civiles pro vivienda ocupan progresivamente estos terrenos y continúan con el reconocimiento y saneamiento físico-legal, la posesión legal del suelo no es un problema. Es decir, ni la CCJ ni la SBN reclaman derechos legales de propiedad, pero sí personas naturales que indican ser propietarios de la tierra por compra a la CCJ, que por lo general son traficantes de tierras (Lambert, 2021).

Fig. 3 / Clasificación de tipo de suelo
Fuente: Instituto Municipal de Planeamiento de Arequipa, IMPLA (2016); Instituto Metropolitano de Planificación de Lima, IMP (2021) y Municipalidad de Tacna (2013).
Respecto a la gestión del suelo, la MSJL (Municipalidad San Juan de Lurigancho) –similar a otras municipalidades distritales– solo cumple con la función de reconocimiento de la posesión a través del reconocimiento de las asociaciones civiles, el procedimiento administrativo de validación de planos de ubicación y lotización del suelo, y la entrega de la constancia de posesión para la obtención de servicios básicos. Las autoridades y funcionarios de la MSJL no poseen recursos humanos ni económicos para ejecutar funciones de fiscalización en las zonas de expansión. Además, funcionarios de la Gerencia de Desarrollo Urbano indican que la MSJL reconoce los problemas limítrofes con la Municipalidad Provincial de Huarochirí y la CCJ, y por esa razón desde el 2019 no se han entregado constancias de posesión en las áreas de expansión mencionadas, al menos no formalmente. La MSJL no tiene ningún plan de desarrollo urbano ni programas dirigidos a la producción de nuevo suelo urbano ni acceso a vivienda.
4.1.3. Gregorio Albarracín Lanchipa (GAL) - Tacna
La expansión urbana de Tacna se organiza de manera lineal a través del río Caplina, posteriormente en la década de los cincuenta se forman los nuevos barrios dispuestos al norte y sur de la ciudad. Desde las últimas décadas del siglo XX se inicia la ocupación del área norte de la ciudad. Sin embargo, luego del terremoto del 2011 se inició la expansión y ocupación en el área sur de la ciudad, y en el mismo año se creó el distrito de Gregorio Albarracín Lanchipa. Salvo las áreas de mayor consolidación y antigüedad, en GAL conviven ocupaciones informales, programas municipales de vivienda y otros mecanismos de acceso al suelo.
En el distrito gran parte de los terrenos fueron destinados como áreas de reserva en el Plan Director 2001-2010 eran propiedad del Gobierno Regional y la Municipalidad Provincial. Es decir, la mayoría es suelo público. Destaca la implementación de Programas Municipalidades de Vivienda (PROMUVI) -a cargo de la municipalidad provincial, así como de las subastas. La formalización de las habilitaciones urbanas se ha desarrollado: ejecutada por la municipalidad de acuerdo con sus competencias de generación de nuevo suelo urbano, y por los miembros de la asociación que compran el suelo por medio de subastas públicas.
4.2. Especulación como motor de la expansión urbana
El suelo vacante posee características distintas en cada caso, pero similitudes en los fines. La capacidad de acaparar y utilizar este recurso lo convierte en un bien en disputa que requiere de arreglos políticos y económicos, mas no es una dinámica externa a las relaciones entre agentes del Estado y el mercado. En este análisis nos concentramos en el momento inicial de la producción de nuevo suelo urbano y discutimos los actores involucrados y los modos de acceso al suelo.
Actores involucrados
En los casos de estudio, aún registramos que la población de barrios antiguos extiende su área a modo de reserva personal, para sus hijos o familiares, a precios reducidos que dan cuenta de relaciones mercantiles simples. Sin embargo, en comparación de las invasiones del siglo pasado lideradas mayoritariamente por la población organizada, en el siglo XXI los actores que especulan con el suelo vacante y operan con distintos grados de legalidad adquieren más notoriedad (Calderón & Valencia & Gabriel, 2023).
Un segundo actor son los dirigentes de asociaciones civiles pro-vivienda5. Históricamente, la función del dirigente se valoró por su capacidad de gestión de las necesidades del colectivo. En la actualidad los dirigentes son actores especializados en normativa, lobby político y capacidad de aprovechar los recursos disponibles, en algunos casos para fines propios. Esta especialización le otorga legitimidad, capacidad de negociación e intermediación entre los actores. En la actualidad los dirigentes especulan con el suelo en –al menos– dos sentidos: en los límites de la jurisdicción espacial de la asociación y en la creación de nuevos barrios adyacentes a su asociación; y en la administración de los lotes vacantes al interior de cada asociación. Este modus operandi se registra en los tres casos de estudio.
Un tercer actor son los traficantes de tierras6, quienes manipulan e interpretan la legislación sobre el reconocimiento legal de la propiedad informal para apropiarse de suelo vacante, no necesariamente habitable (Diez, 2023; Lambert, 2021; Pimentel, 2017). Los vacíos legales que encuentran en la superposición de legislaciones y normativas sobre la tenencia del suelo, les permiten argumentar que han realizado una transacción comercial para obtener el suelo –como en el caso de SJL en Lima–, o crean una asociación civil como fachada para cumplir los requisitos legales de comercialización del suelo disponible –como en el caso de GAL en Tacna y ASA en Arequipa–, y así reclaman la propiedad y mercantilizan el suelo bajo sus condiciones de mercado. Cuando esto no es posible, hacen uso de acciones violentas para apoderarse de terrenos eriazos o negocian con dirigentes y residentes para obtener beneficios mutuos por la venta de nuevos lotes –presente en los tres distritos–. En su modelo de negocio, los traficantes de terrenos, en su papel de agentes de suelo, invierten en la provisión de accesos y acondicionamiento de terrenos, con lo que esperan ganancias en el corto plazo.

(*) Respecto a los tipos de transacción, nos referimos al precio fijado por el suelo en el momento de la transformación inicial del suelo vacante en suelo con fines urbanos
Precio de acceso: monto establecido por la dirigencia vecinal para acceder a lotes al interior o en la ampliación inmediata de la asociación. Este precio está calculado en base a las acciones de coordinación y trabajos de adecuación de los terrenos. Suele ser un precio muy por debajo del precio de mercado.
Precio de mercado: monto establecido, principalmente, por los traficantes de terrenos. El precio es discrecional sustentado en beneficios futuros, cercanías a vías de accesos o redes de servicios básicos y expectativas de obtención de títulos nominales.
Precio social: monto establecido por los municipios locales para la subasta de suelo vacante o programas de vivienda. Su valor se establece por tasación predial a través de la evaluación del costo del metro cuadrado por peritos municipales que determinan el precio del terreno. Generalmente está muy por debajo del precio de mercado, lo cual se presta a actos de corrupción.
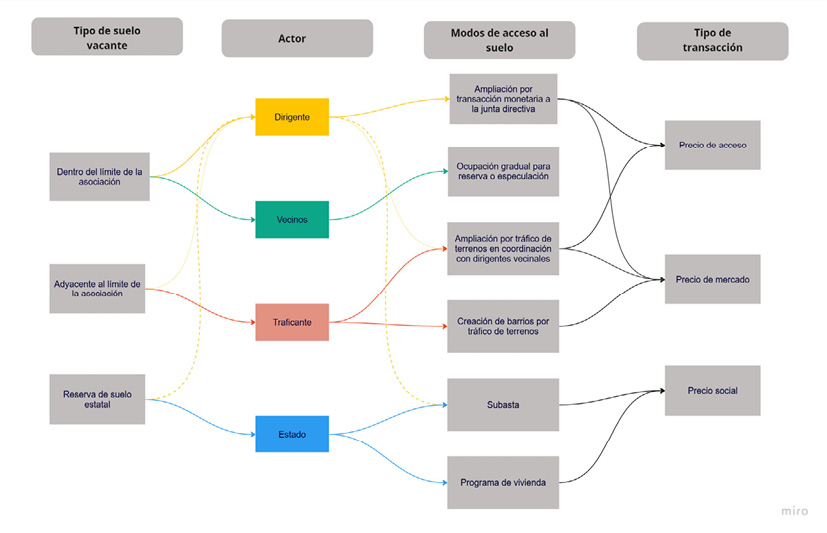
Fig. 4 / Relación entre suelo vacante y tipo de actor involucrado en la producción de nuevo suelo urbano
Fuente. Elaboración propia
El último actor es el Estado. A grandes rasgos, el Estado –en sus diferentes niveles– opera en tres sentidos en relación al suelo: a) modificando de normativas de tenencia, propiedad y formalización; b) implementado acciones frente al suelo eriazo público y c) ejecutando obras, procesos de habilitación urbana, entre otros, que dinamizan el precio del suelo en áreas de expansión. Además, como ya se señaló, en cada ciudad se configuran arreglos para la gestión, tenencia y reconocimiento del suelo.
El análisis requiere reconocer los grados de interdependencia y asimetría entre los actores. Lo anterior se refleja en la Fig. 4 que muestra los tipos de suelo ocupados y mercantilizados por los actores involucrados. Dependiendo de la reserva del suelo y los actores participantes, es que se configuran los seis modos de acceso al suelo (Fig. 5). Los arreglos entre los actores configuran lo que parece ser el fin común: crear nuevo suelo urbano para especular con él. Ya sea mediante transacciones monetarias o arreglos políticos los actores intentan beneficiarse o lucrar con la necesidad de vivienda de las familias o la necesidad de poseer terrenos como seguro social. A partir de estas relaciones, identificamos seis modos de producción de nuevo suelo urbano que generan mercados de suelo altamente especulativos. En cada uno de los casos de estudio los modos de producción se registran con distinta magnitud. El modo más intensivo en cada caso depende, en gran medida, del marco institucional y sus lineamientos de gestión del suelo (Figs. 4 y 5).
Modos de acceso al suelo
Como se muestra en la Fig. 5, los tipos 1 y 2 son particulares al caso en Tacna. Las municipalidades locales y gobiernos regionales tienen las competencias para ejecutar programas de vivienda en suelo vacante público. Sin embargo, son acciones poco aplicadas a nivel nacional, salvo excepciones como Tacna (Abanto, 2017) donde se implementó este tipo de programas y también la modalidad de subasta pública, es decir, venta de predios de dominio público municipal transferidos a los posesionarios y asociaciones. Esta potestad municipal da cabida a la creación de arreglos entre dirigentes y asociaciones de vivienda para tener acceso a los terrenos de estos programas a través de redes de corrupción y clientelares, pues los sorteos de lotes no son transparentes (Tipo 1); o a la regularización de tomas de predios estatales mediante la compra del suelo a precio social (Tipo 2). El caso de Carlos, dirigente vecinal en Tacna, describe las características y problemas de implementación de un importante PROMUVI en Tacna:

(1) La relación entre ambos actores inicia con altos niveles de conflictividad y estrategias de resistencia por parte de los vecinos, la peculiaridad está en que esta conflictividad se transforma en acuerdos que benefician a ambas partes
(2) Requiere de estrategias de amedrentamiento y violencia física para ocupar terrenos inhabitados o en zonas intermedias de barrios cuyo suelo está destinado para equipamiento urbano (áreas verdes, parques). No necesariamente se establecen vínculos con los miembros de las asociaciones adyacentes.
(3) Según lo reportado en campo, el sorteo no es imparcial. Hay denuncias de corrupción de funcionarios públicos que manipulan el sorteo para beneficiar a personas específicas.
Fig. 5 / Tipos de producción de nuevo suelo urbano
Fuente. Elaboración propia
“(...) ¿quién subasta? la municipalidad, ¿quienes compran? bueno, unos dirigentes que siempre saben hacer esa maña, comprar, negociar y venderlo. Todo eso maneja la municipalidad y la municipalidad tiene que ver, que tiene que hacer un filtro para que la sociedad, el socio que necesita realmente ese terreno, así debería ser. Pero no convertirse en un mercado, porque lo subasta, el que compra lo vende, lo negocia. Eso siempre lo hace ¿no? por ejemplo, acá abajo en Viñani hay como tres, cuatro parcelas que lo han subastado y luego cómo lo harán... qué trámites, habrá sido transparente o no. Ahora lo vemos cerrado y judicializado a la vez, ¿por qué? por irregularidades. Entonces, ¿quiénes han comprado?, no es que lo que necesitan, sino que por el dinero”. (Carlos, 36 años, Dirigente, Tacna)
En el tipo 3, los residentes (vecinos) de barrios antiguos amplían gradualmente su asociación como reserva de tierras para sus hijos o familiares directos. En este modo no predominan las transacciones monetarias, pues el requisito es ser parte de la asociación o cumplir cierto tipo de criterios establecidos en los estatutos de cada asociación que podría incluir un pago mínimo para gastos administrativos. Este modo de producción de nuevo suelo urbano era el más intensivo en el siglo XX, pero en la actualidad es el modo menos recurrente. El caso de Rosa, residente de SJL, ejemplifica este caso. La acumulación de una serie de desventajas y puntos de quiebre en su trayectoria personal, condujeron a Rosa a una trayectoria residencial con múltiples intentos para acceder a un lote. Su primer intento se dio a través de un pago a una asociación para que le dieran un lote; sin embargo, lo pierde por falta de vivencia, por no participar en las actividades colectivas como faenas, por falta de pagos y no cumplir con la expectativa de estar presente en ese espacio. En el segundo intento, once años después, y ante la decisión de dejar la vivienda en la cual residía con una pareja, se aparece una posibilidad de acceder a un lote para ella y sus hijos:
Rosa: “A raíz de eso yo llego acá. Era así pampa. No había nada”.
Entrevistador: “¿Nadie era dueño?”
Rosa: “No, mi hermana estaba acá [en una asociación]. Entonces, nosotras decíamos ¿por qué no vamos? Mirábamos de abajo, ¿no? ¿Por qué no vamos arriba? Mira, hay buenas pampas, agarramos lote o pampeamos para criar pato, gallina, esa meta, ¿no? Pero después se pasaron la voz vecinos, y llegaron más y más, entonces se ha convertido como en una invasión ya (...). Llegamos con mi hermano, pero supuestamente yo vine acompañando a mi hermana nomás, pero tercer día, yo estaba acá mirando que todo el mundo agarraba pal hijo, pal hija y yo veía sus chiquitos, sus hijitas, y todos venía mi hijo, mi hijo, mi hijo y una vecina también. Entonces, un vecino me dice y mi hermano también me dice: No seas cojuda pues, agarra tú también si ves que todo el mundo está cogiendo”. (Rosa, 43 años, dirigente, Lima).
En los tres distritos predominan y coexisten otros modos de producción de suelo urbano liderados por dirigentes y traficantes de tierras. Debido a que se rigen por la legislación para el reconocimiento de propiedad informal, la creación de nuevo suelo urbano se desarrolla bajo los requisitos de una habilitación urbana; es decir, el tamaño de los lotes y las vías, y las áreas destinadas para equipamiento y espacio público están delimitadas. Los dirigentes y traficantes conocen la legislación y las rutas administrativas para lograr la inscripción de una asociación civil con fines de vivienda, y con esos documentos el valor de los lotes aumenta. Este nuevo suelo puede ser creado directamente por los dirigentes con el respaldo de los miembros de la asociación en el suelo dentro de los límites de la asociación (Tipo 4), o en coordinación con traficantes de tierras, en suelo adyacente al área ocupada por la asociación (Tipo 5). Ilustramos el tipo 4 con la experiencia de la dirigente Ana en Tacna, quien comenta que la venta de lotes por parte dirigentes es bastante común en GAL, es poco transparente y suele generar conflictos.
“Hasta la gestión anterior que ha sido, en la que también asumió Roberto, a raíz de eso se ha formado un grupo y nos hemos enterado de la invasión, ¿no? Justamente de arriba, nosotros pensábamos que era solamente prestadito, qué sé yo, porque él hablaba así, ¿no? “Que vamos a alquilar, que ya vamos a rendir cuentas”, pero no pues, era que él ya había vendido esos terrenos y también que se nos cortó el agua como tres semanas, a pesar de que nosotros pagamos, y ya pues, a raíz de eso es que nosotros formamos un grupo y decimos que no podemos seguir aguantando esto, entonces, formamos un grupo y nos presentamos para hacer un cambio, ¿no? Una nueva junta directiva”. (Ana, 42 años, dirigente, Tacna)
En el tipo 5, el caso del dirigente Alberto ejemplifica la coalición entre dirigentes de asociaciones cercanas, su visión mercantil de conseguir nuevas tierras para vender y su lógica de necesidad para el futuro de sus familiares. En un momento en el que la familia de Alberto está creciendo y ante la escasez de lotes disponibles en su asociación, el dirigente encontró una alternativa para vulnerar la reglamentación urbana y satisfacer sus intereses. Al preguntarle sobre el inicio de sus acciones nos respondió:
Alberto: “viendo un terrenito más arriba [...] eso sí ya nos juntamos entre los ocho dirigentes. Nos juntamos, entonces, prácticamente los invasores nos juntamos, dialogamos, entonces, digo yo también que si tenía ahí para entrar [al terreno] y colocar y guardar ahí, como quien dice, pa mis hijos, un familiar, porque incluso ni siquiera mi familia les he dado, aunque era campo. Entonces, miramos un cerrito y COFOPRI lo declara como zona de riesgo, pasó el tiempo y miramos pues, iniciamos un levantamiento, todos los dirigentes dimos una cuota e hicimos un levantamiento de ahí. [...] se forma una persona jurídica”.
Entrevistador: “¿Quiénes conforman esta personería jurídica?”
Alberto: “Me acuerdo [de un señor] quien era una de las personas invasoras, pero como ya nos hicimos amigos y entramos [como junta directiva]. Y bueno, escriben y recuperamos lo que habíamos invertido cada uno de nosotros, ¿no? Con el levantamiento, quién iba a pagar a un topógrafo”. (Alberto, 53 años, dirigente, Arequipa).
En el caso específico de SJL, debido a que el suelo vacante pertenece en su mayoría a la Comunidad Campesina de Jicamarca, emergen complicaciones legales pues es propiedad privada y no estatal. Esto origina que los traficantes de tierras recurran con mayor énfasis al uso de violencia para lograr legitimidad en las asociaciones colindantes y establecer intercambios donde las estafas son recurrentes (Tipo 6), sobre todo porque las personas compran los lotes con fines especulativos, principalmente, y no de vivienda debido a la falta de provisión de servicios básicos. También se registran casos similares en Tacna y Arequipa, aunque con menor violencia física o presencia de amenazas.
El caso de Rebeca es un caso paradigmático de SJL. En la búsqueda de un lote propio encontró su oportunidad en un letrero publicitario de un traficante. El primer paso fue la inscripción para simular una invasión, donde el traficante afirmaba la posesión de las tierras avalándose con documentación falsa. Sin embargo, las tierras en disputa son de la Comunidad Campesina de Jicamarca, por lo que al poco tiempo empezaron los conflictos y acciones violentas, como recuerda Rebeca al preguntarle sobre el primer día de la supuesta invasión:
Rebeca: “El primer día la verdad ha sido bien triste, que nosotros nos ha... primero día venimos como invasión, ¿no?, hemos venido, estábamos parte bajo, entonces en la noche vinieron pues de parte de Javier [el otro traficante] dice, pucha, nos botaron pues. Y entonces de ahí vinieron policías, vinieron nos botaron. Amanecimos pues esa noche ya fuera en la avenida que está en la pista, hemos amanecido varias [familias]. Ya pe, día siguiente hemos entrado de nuevo a invadir con grupo pues, varias personas hemos venido y hemos botado los que han posicionado acá, hemos botado pues. Nada, al final seguíamos bien los tres meses, así vivíamos haciendo olla comunes”.
(Rebeca, 44 años, residente SJL-Lima)
En Tacna y Arequipa las estrategias son distintas dado que la tierra en disputa es de propiedad estatal, ya sea provincial o regional. Por lo tanto, conocer la reglamentación y crear redes de clientela-corrupción con funcionarios y políticos es fundamental para traficar con lotes, que por ley deberían ser adjudicados solo para quienes certifican la necesidad de vivienda. Así lo relata Julia, una residente de GAL en Tacna, acerca de las estrategias de despojo y venta de dos traficantes en su asociación:
Julia: “Es que para eso son muy habilidosos los dirigentes. En el caso de Don Miguel, le digo que él presentaba papeles de muertos, y como él ya conoce a la gente de adentro, también pue’ le dan. Incluso a Miguel lo estaban persiguiendo porque, ¿cómo es posible que tenga tanto? Ya la gente abre los ojos y se da cuenta que está haciendo algo malo, ¿no? Se está favoreciendo y lo peor es que no quiere vender. Entonces, hubo ese problema, y como le decía acá adentro, Rodrigo también le hace la guerra a él y en el sector dos comenzó a vender lotes. Veía lotes...”
Entrevistador: “¿Rodrigo? Empezó a vender lotes”.
Julia: “Ajá, sí. Acá de [la Asociación], los que no venían, por decir, un lote vacío y él iba a mirar, ¿por qué está vacío? Comenzaba a mirar, a indagar, a fijarse en el sistema, todos tienen amigos, ¿no? Y averiguaban, averiguaba toda la vida de las personas, “Ya, este te lo vendo”, y empezaba a vender los terrenos, y de ahí venían los problemas, a golpes, a pedradas”.
(Julia, 53 años, residente, Tacna)
5. De la informalidad urbana al régimen urbano especulativo
En los seis modos de producción de nuevo suelo urbano descritos se evidencia un trabajo sinérgico entre los actores y un uso discrecional de la legislación con el objetivo de especular con el suelo. Desde los programas de vivienda, la organización civil a través de sus dirigencias, hasta la creación de nuevos barrios por los traficantes de tierras, se crea nuevo suelo para obtener el mayor provecho económico con el suelo vacante y no se beneficia directamente a la población más vulnerable. Estos procesos crean un mercado de suelo altamente especulativo que genera mayor desigualdad socio-espacial, pero que es legitimado socialmente. Las acciones y sus resultados no pueden ser catalogadas sólo como informales o formales, pues es un entramado que permite que cada actor pueda tener agencia para lograr beneficios propios y compartidos, actuando muchas veces de manera traslapada con el marco legal, decisiones estatales y políticas públicas. Este proceso representa un régimen urbano especulativo que se sustenta en la legislación de excepción prolongada, en un aparato estatal que crea el ambiente institucional propicio para que los actores desplieguen sus estrategias, y en la posibilidad de que operen con la gran legitimación social proveniente del bajo costo con el que las personas pueden tener acceso al suelo, a comparación del mercado inmobiliario convencional.
En el caso peruano, el régimen urbano especulativo opera a nivel del país, con variaciones de acuerdo con el tipo de funciones de los gobiernos locales y regionales sobre la tenencia y gestión del suelo. La disponibilidad de suelo es distinta, por lo tanto las expectativas y acciones de cada actor varían. En los casos de Tacna y Arequipa el municipio local y el gobierno regional gestionan el suelo, por ende, hay más expectativa de acceder a la formalización y los actores especuladores trabajan con mayor intensidad con las instituciones municipales valiéndose de redes de corrupción. Por el contrario, en Lima hay menos injerencia del gobierno local, por lo tanto, los actores especulativos trabajan con más independencia, pero con mayor violencia. Los niveles de variación subnacional es un tema aún poco explorado a nivel nacional y regional, y requiere mayor atención y profundización. En este artículo ofrecemos un primer paso para proponer un marco de análisis que permita a futuro abordar esas diferencias.
Lo que explica la sinergia de los actores en un régimen urbano especulativo es que, a pesar de los múltiples intereses particulares de los actores involucrados, hay consenso para lograr el mayor provecho económico posible en distintas escalas. En la creación de los mercados de suelo descritos, los actores estatales consiguen clientela política a cambio de legislación de excepción y dinero por pago de sobornos para la aprobación de documentos de creación de nuevo suelo urbano. Los agentes de suelo privados, como los traficantes de tierras, obtienen grandes ganancias al monopolizar el mercado de suelo, lo que les permite establecer un precio se suelo discrecional. Por su lado, los actores colectivos, dirigentes vecinales y representantes civiles, ganan un porcentaje por la venta de lotes al tiempo que aumentan su legitimidad al probar su capacidad de gestión frente a las instancias municipales y su capacidad de negociación con actores privados, generando así más suelo urbano. En este régimen urbano especulativo, la población encuentra una alternativa viable para acceder al suelo y posteriormente a la vivienda; ya sea para fines residenciales, para obtener el suelo como un seguro social o como mecanismo de capitalización, las personas deben involucrarse en este régimen y transar con el mejor postor.
Sin embargo, de todos los actores involucrados en el régimen urbano especulativo, es la población la que recibe las consecuencias negativas. La población parece tener un beneficio inicial al adquirir suelo a menor costo monetario; sin embargo, los costos futuros para lograr adecuar el suelo adquirido son altísimos. ¿Qué población puede acceder a comprar suelo en este tipo de régimen? La población con más recursos económicos podrá adquirir terrenos para especular en el tiempo y tenerlo como seguro social. Las personas más vulnerables deben recurrir al endeudamiento, generalmente familiar, para poder acceder a los terrenos puesto que no hay la posibilidad de tomar el suelo por invasión tradicional como en el siglo XX. El segundo grupo está condenado a vivir de manera precaria por tiempos muy prolongados, dado que deben asumir costos monetarios elevados por la provisión de servicios básicos como camiones cisterna para proveer agua, pago por redes clandestinas de electricidad y saneamiento, entre otros, además de los gastos de movilidad, como en el caso de Tacna y SJL. Agregado a lo anterior, se deben considerar también los costos no monetarios que afectan directamente a su integridad física. En el caso de Lima y Arequipa, las personas habitan en zonas de riesgo, no habilitadas para residencia, continuamente perjudicadas por la pérdida total o parcial de sus viviendas y por problemas de salud asociados a las condiciones geográficas y climáticas. Del mismo modo, el aumento acelerado de la urbanización bajo este régimen urbano especulativo conlleva a la afectación de áreas naturales protegidas que potencialmente van a generar mayor impacto negativo en la vida de las personas en el corto plazo, debido a la aceleración del cambio climático. Este es un eje poco tratado por los estudios urbanos que ayude a entender el régimen urbano especulativo en los próximos años.
6. Bibliografía
Abanto, E. (2017): Cuando el Estado construye la barriada. [Tesis de Magíster en Desarrollo Urbano]. Pontificia Universidad Católica de Chile.
Abramo, P. (2012): La ciudad com-fusa: mercado y producción de la estructura urbana en las grandes metrópolis latinoamericanas. EURE, 38(114), pp. 35-69.
Alegría-Corona, V. (2024). Morfologías urbanas de la ciudad informal: lógicas y patrones espaciales en las áreas metropolitanas chilenas. Ciudad y Territorio Estudios Territoriales, 56 (219), 225-242.
Azuela, A. (1993): Los asentamientos populares y el orden jurídico en la urbanización periférica de América Latina. Revista Mexicana de Sociología, 133-168.
Azuela, A. & Tomas, F. (1996): El acceso de los pobres al suelo urbano. Centro de estudios mexicanos y centroamericanos. UNAM.
Anand, N. & Rademacher, A. (2011): Housing in the Urban Age: Inequality and Aspiration in Mumbai. Antipode, 43(5), pp. 1748-1772.
Cabrera, J. E. & Quintanilla, C. & Cabrera, L. (2022): El mercado informal de suelo en Bolivia: Prácticas y estrategias alrededor de la gestión de la tierra en áreas periféricas de Cochabamba. Lincoln Institute of Land policy.
Calderón, J. (2015): Programas de vivienda social nueva y mercados de suelo urbano en el Perú. EURE, 41(122), pp. 27-47.
Calderón, J. (2016): La ciudad ilegal: Lima en el siglo XX. Punto Cardinal
Calderón, J. (2022): Las ciudades peruanas y la Ley de Desarrollo urbano sostenible. Derecho & Sociedad, (59), 1-22.
Calderón, J. & Vega Centeno, P. (2016): La cuestión urbana en Perú: balances y perspectivas para el siglo XXI. En P. Metzger, J. Rebotier, J. Robert, P. Urquieta & P. Vega Centeno (Ed.). La cuestión urbana en la región andina. Miradas sobre la investigación y la formación, pp. 175-222.
Calderón J. &, Valencia, I. & Campos, E. (2022): Los submercados de lotizaciones informales en suelo agrícola en Lima, Perú, 1990-2020. Andamios, Revista de Investigación Social, 19(50), pp. 341-366.
Calderón, J. & Valencia, I. & Gabriel, E. (2023): De invasores a compradores. Mercantilización del suelo en la Lima popular del siglo XXI. Territorios, 49, pp. 1-26.
Caria, S. (2008): Títulos sin desarrollo: Los efectos de la titulación de tierras en los nuevos barrios de Lima. DESCO.
Castro Pozo, H. (2007): Derecho urbanístico. Lima: Grijley.
Clichevsky, N. (2012): Acceso a la tierra urbana y políticas de suelo en el Buenos Aires metropolitano: apuntes para la reflexión. Revista Iberoamericana de Urbanismo, (8), pp. 59-72.
Connolly, P. (2013): La ciudad y el hábitat popular: Paradigma latinoamericano. Teorías sobre la ciudad en América Latina, 2, pp. 505-562.
Cravino, M. C. (2009): La metamorfosis de la ciudad informal en el Área Metropolitana de Buenos Aires. Revista Líder, 11(15), 31-55.
Cravino, M. & Del Río, J. & Duarte, J. (2010). Los barrios informales del área metropolitana de Buenos Aires: evolución y crecimiento en las últimas décadas. Ciudad y Territorio Estudios Territoriales, 42 (163), 83-95.
Dammert-Guardia, M. & Lozada L. (2021): Fragmentación institucional, desigualdad y el gobierno del área metropolitana de Lima (Perú). En: Carrión, F. y Cepeda, P. (Eds.). Ciudades capitales en América Latina: capitalidad y autonomía. FLACSO.
Di Virgilio, M. M. (2015): Urbanizaciones de origen informal en Buenos Aires. Lógicas de producción de suelo urbano y acceso a la vivienda. Estudios demográficos y urbanos, 30(3), pp. 651-690.
Diez, A. (2023): Las múltiples dimensiones del tráfico de tierras en la costa peruana. Coordinadora Nacional de Derechos Humanos.
Feldmann, A. & Luna, J. (2022): Criminal Governance and the Crisis of Contemporary Latin American States. Annu. Rev. Sociology, 48, 441-461.
Fernandes, E. (2008): Consideraciones generales sobre las políticas públicas de regularización de asentamientos informales en América Latina. EURE, 34(102), PP. 25-38.
Fernández-Maldonado, A. M. (2019): Unboxing the black box of Peruvian planning. Planning Practice & Research, 34(4), PP. 368-386.
Feltran, G. (2020): The Entangled City. Crime as urban fabric in Sao Paulo. Manchester: Manchester University Press.
Giraudy, A. & Moncada, E. & Snyder, R. (Eds.) (2019): Inside Countries: Subnational Research in Comparative Politics. Cambridge.
Gutiérrez, R. (2019): Evolución Histórica de Arequipa. 1540 – 1990 (2da. Ed.). Universidad Católica de Santa María
Holland, A. C. (2017): Forbearance as redistribution: The politics of informal welfare in Latin America. Cambridge University Press.
Instituto Municipal de Planeamiento de Arequipa, IMPLA (2016): Plan de Desarrollo Metropolitano de Lima 2021 – 2040. Lima: Municipalidad Metropolitana de Lima.
Instituto Metropolitano de Planificación de Lima, IMP (2021): Plan de Desarrollo Metropolitano 2016 – 2025. Arequipa: Municipalidad Provincial de Arequipa.
Instituto Nacional de Estadística e Informática, INEI (2007): VI Censo de Vivienda [Base de datos]. http://censos1.inei.gob.pe/Censos2007/redatam/
Instituto Nacional de Estadística e Informática, INEI (2017): VII Censo de Vivienda [Base de datos]. https://censos2017.inei.gob.pe/redatam/
Jaramillo, S. (2008a): Reflexiones sobre la “informalidad” fundiaria como peculiaridad de los mercados del suelo en las ciudades de América Latina. Territorios, (18-19).
Jaramillo, S. (2008b): Hacia una teoría general de la renta del suelo urbano. Bogotá: Uniandes.
Jaramillo, S. (2021): Heterogeneidad estructural en la ciudad latinoamericana. Bogotá: Uniandes.
Lambert, R. (2021): Land trafficking and the fertile spaces of legality. International Journal of Urban and Regional Research, 45(1), pp. 21-38.
Le Galès & Robinson, J. (Eds.). (2023). The Routledge handbook of comparative global urban studies. Taylor & Francis.
Matos Mar, J. (1986). Desborde popular y crisis del Estado. IEP.
Mazer, K. & Tomasek, A. & Daneshvar, F. & Frankenberger, L. & McMillan, S. & Novoa, H. & Zeballos-Velarde, C. (2021): Integrated Hydrologic and Hydraulic Analysis of Torrential Flood Hazard in Arequipa, Peru. Journal of Contemporary Water Research & Education, 171(1), pp. 93-110.
Meza, M. & Condori, V. (2018). Historia mínima de Arequipa. IEP.
Mossberger, K. & Stoker, G. (2001): The evolution of urban regime theory: The challenge of conceptualization. Urban Affairs Review, 36(6), pp. 810-835.
MUNTACNA - MUNICIPALIDAD DE TACNA. (2013). Plan de Desarrollo Urbano de Tacna. https://es.scribd.com/document/366162446/05-TOMO-III-PDU-1423-pdf
Narciso González, A. (2022): La diversidad de movilidades cotidianas en una margen urbana de Lima Metropolitana. El caso del sector El Valle del Anexo 22 de Jicamarca–distrito de San Antonio de Huarochirí. [Tesis de Licenciatura] Universidad Nacional Mayor de San Marcos. https://cybertesis.unmsm.edu.pe/handle/20.500.12672/18299
Ortiz, I. (2017): Introducción al derecho urbanístico. Pontificia Universidad Católica del Perú, Fondo Editorial.
Pierre, J. (2005): Comparative urban governance: uncovering complex causalities. Urban Affairs Review, 40.
Pimentel Sánchez, N. (2017): Subalternos autónomos transformaciones periurbanas y tráfico de tierras en el contexto de una sociedad de mercado. [Tesis de Licenciatura]. Universidad Nacional Mayor de San Marcos.
Rodríguez, P. (2022): Agregando piezas. Los modos de producción de espacio en dos barrios de la periferia histórica de Santiago de Chile. RIL.
Rolnik, R. (2018): La guerra de los lugares: La colonización de la tierra y la vivienda en la era de las finanzas. Santiago: LOM.
Roy, A. (2005): Urban informality: Toward an epistemology of planning. Journal of the American planning association, 71(2), pp. 147-158.
Roy, A. (2009): Why India cannot plan its cities: Informality, insurgence and the Idiom of urbanization. Planning Theory. 8(1), pp. 76–87.
Salazar, C. (Ed.). (2012): Irregular: suelo y mercado en América Latina. El Colegio de México AC.
Simone, A. (2004): For the city yet to come: Changing African life in four cities. Duke University Press.
Stone, C. N. (1989): Regime politics: governing Atlanta, 1946-1988. University Press of Kansas.
Stone, C. N. (2015): Reflections on regime politics: From governing coalition to urban political order. Urban Affairs Review, 51(1), pp. 101-137.
Tena, A. (2018): Acción antrópica y los cambios en el paisaje del distrito de San Juan de Lurigancho entre los años 1948 – 2016. [Tesis de licenciatura]. Universidad Nacional Mayor de San Marcos.
Torres, D. (2018): Lima: Titulación de tierras sin ciudad, del bien colectivo al privado. La organización social como promotor urbano frente al fracaso de la Política Nacional de Formalización (1996-2015). Universidad Nacional Autónoma de México.
Torres, D. & Perleche, D. & Aiquipa, A. (2021): La producción del espacio urbano en Lima Metropolitana y el Callao. Entre las informalidades y la regulación (1961-2020). Universidad Nacional de Ingeniería.
Veríssimo, A. (2012): Programas de regularización y formación de las plusvalías en las urbanizaciones informales. En T. Bolívar y J. Erazo (coords.). Dimensiones del hábitat popular latinoamericano. CLACSO, pp. 45-68.
Yiftachel, O. (2009): Theoretical Notes On `Gray Cities’: The Coming of Urban Apartheid? Planning Theory, 8(1), pp. 88-100.
Zeballos, C. (2020): Atlas Ambiental de Arequipa. Universidad Católica Santa María.
Zeballos, C. (2022): Arequipa Moderna y Contemporánea I. 1868 – 1940. Una historia urbano arquitectónica. Arequipa, Perú: Universidad Nacional de San Agustín.
7. Referencias Normativas y Jurisprudencia
Decreto Legislativo 803. (1996): Ley de Promoción del Acceso a la Propiedad Forma y de creación de la Comisión de Formalización de la Propiedad Informal (COFOPRI).https://faolex.fao.org/docs/texts/per69154.doc
Ley Nº. 27972. (2003): Ley Orgánica de Municipalidades. https://www.gob.pe/institucion/munivillaelsalvador/normas-legales/4886882-27972-ley-organica-de-municipalidades
Ley Nº. 23852. (1984): Ley Orgánica de Municipalidades (Derogada). https://docs.peru.justia.com/federales/leyes/23853-jun-8-1984.pdf
8. Listado de Acrónimos/Siglas
ASA Alto Selva Alegre
CCJ Comunidad Campesina de Jicamarca
COFOPRI Comisión para la Formalización de la Propiedad Informal
GAL Gregorio Albarracín Lanchipa
INEI Instituto Nacional de Estadística e Informática
MSJL Municipalidad San Juan de Lurigancho
PROMUVI Programas Municipalidades de Vivienda
SBN Superintendencia de Bienes Nacionales
SJL San Juan de Lurigancho
1 Al respecto, la Ley Orgánica de Municipalidades (Ley No. 27972, 2003; Ley No. 23853, 1984) señala que una de las funciones municipales es el diseño y la promoción de la ejecución de programas municipales de vivienda para las familias de bajos recursos (Ley 27972, Art. 161).
2 Por ejemplo, el 2020 el congreso de la Republica extendió –nuevamente– el régimen temporal extraordinario de formalización y titulación, y amplió el marco de aplicación a todas “las posesiones informales [...] que se hubiesen constituido sobre inmuebles de propiedad estatal hasta el 31 de diciembre del 2015” (Ley 31056, Art. 3.1).
3 Ley del Desarrollo Complementaria de Formalización de la Propiedad Informal, Acceso al Suelo y dotación de Servicios Básicos
4 La Ley General de Comunidad Campesinas (Ley N° 28687) promulgada en 1997, permite que tierras de propiedad comunal puedan cambiar de tenencia, pueda tener propietarios individuales y la posibilidad de vender. A pesar de que el uso debe ser similar al agropecuario, en SJL se oferta el suelo para fines residenciales.
5 La legislación peruana exige que las personas que ocupan irregularmente el suelo con fines de vivienda se constituyan en una asociación civil para iniciar los trámites de reconocimiento legal y dotación de servicios básicos.
6 En la literatura latinoamericana se les conoce genéricamente como loteadores piratas (Jaramillo, 2008), aunque posee particularidades a nivel de cada país de la región (Azuela, 1993).