THE “LEARNING TO LEARN” COMPETENCE IN HEALTH SCIENCES. A QUALITATIVE STUDY
La competencia “aprender a aprender” en Ciencias de la Salud. Un estudio cualitativo


Bernardo Gargallo López, Fran J. García-García, Inmaculada López-Francés, Benjamín Sarriá Chust, Amparo Benavent Garcés AND Maria Ángels Cebrià I Iranzo

Universidad de Valencia (España)

DOI: 10.13042/Bordon.2024.99069
Fecha de recepción: 20/03/2023• Fecha de aceptación: 24/07/2023
Autor de contacto / Corresponding autor: Fran J. García-García. E-mail: garfran9@uv.es

Cómo citar este artículo: Gargallo López, B., García-García, F. J., López-Francés, I., Sarriá Chust, B., Benavent Garcés, A. & Cebrià I Iranzo, M.ª A. (2024). The “learning to learn” competence in Health Sciences. A qualitative study. Bordón, Revista de Pedagogía, 76(1), 69-97. https://doi.org/10.13042/Bordon.2024.99069


INTRODUCTION. “Learning to learn” (LTL) is a key competence proposed by the European Commission for the educational systems of its member countries (EC, 2005, 2018). However, to date, scholars have not reached an agreement on what “learning to learn” entails to establish a required theoretical model to incorporate this competence into curricula. Thus, our research team aimed to design and validate an integral model to serve as a reference for educational intervention. This model comprises five dimensions: cognitive, metacognitive, affective-motivational, social-relational, and ethical, and includes 20 subdimensions. The first three dimensions originate from strategic learning and self-regulated learning theories, the fourth from the socio-cognitive approach, and the fifth is an original contribution from our research team. Several groups, including students, teachers, professionals, and employers from Health Sciences, were consulted to validate this model . METHOD. To do so, we employed qualitative methods, conducting four focus groups (n=20), in which participants were asked a general question about LTL and their responses were recorded. Later, the recordings were transcribed and processed using Atlas ti.8 to compare the coded contents with the theoretical model. The presence and relevance of the initial model’s dimensions and subdimensions were analyzed based on the frequency of comments, connections, and interrelationships. RESULTS. The results confirmed the initial model, as participants highlighted all dimensions and almost all subdimensions. DISCUSSION. A future research line would be to develop a standardized assessment instrument for university students based on this theoretical model. Based on these findings, the limitations of our work and implications for practice are discussed.

Keywords: Lifelong learning, Learning strategies, Competency-based education, Higher education.


Introduction

In the last decade, ‘learning to learn’ (LTL) has grown in relevance for Higher Education institutions. Based on the OECD’s DeSeCo Project, the European Union proposed eight key competences for the education systems in 2006. This proposal is being reviewed and monitored from time to time, and the last paper on this subject was released in 2018. The only one of these key competences that impacts all the others is LTL (European Commission, 2018European Commission. (2018). Council Recommendation of 22 May 2018 on key competences for lifelong learning. https://bit.ly/2W8PkAN) and is related to the paradigm of student-centered learning that inspires the roadmap for the European Higher Education Area.

Meanwhile, the Working Group 2012-2015 for tackling the Bologna Process recommended the cooperation between employers and universities for enhancing teaching programs. Labor needs in the knowledge-based society and economy are driven by short-term change, which conditions the European education (Säfström, 2018Säfström, C. A. (2018). Liveable life, educational theory and the imperative of constant change. European Educational Research Journal, 17(5), 621-630. https://doi.org/10.1177/1474904118784480). Therefore, students should be able to learn autonomously in their workplace. Since 2015, the strategy in Higher Education entails at least four stakeholders in the line of LTL: students, professors, employers, and professionals (https://www.enic-naric.net/page-bologna-process).

We identified certain issues to teach students how to learn to cope with the changing needs of the health centers and hospitals they will work in when they finish their studies. The first point is the lack of a rigorous agreement on the contents of the LTL competence. In the textbooks on the subject (Crick et al., 2014Crick, R. D., Stringher, C. & Ren, K. (2014). Learning to learn: International perspectives from theory and practice. Routledge. ), different outlooks are compiled, making it difficult to confirm a clear idea of the competence. Without a clear structure, a competency-based training cannot be established, and this leads to the failure of teaching how to learn in universities.

Research and Development projects on LTL tried to achieve the concreteness and evaluability of the competence in recent years, but this seems not to have been achieved yet. Among the relevant findings, the Project LEARN (Hautamäki et al., 2002Hautamäki, J., Arinen, P., Eronen, S., Hautamäki, A., Kupianien, S., Lindblom, B., Niemivirta, M., Pakaslahti, L., Rantanen, P. & Scheinin, P. (2002). Assessing Learning-to-Learn: A Framework. Centre for Educational Assessment, Helsinki University / National Board of Education.) proposed three chief dimensions: self-related beliefs, context-related beliefs and learning competences. Shortly after, the Project by the Centre for Research on Education and Lifelong Learning (CRELL) (Hoskins, 2008Hoskins, B. (2008). Learning to learn: What is it and can it be measured? Joint Research Centre, Institute for the Protection and Security of the Citizen. Centre for Research on Lifelong Learning (CRELL).) considered four previous instruments to assess the competence, including that of the Project LEARN, but never got common standards. Others such as Project Tuning only set down procedures for assessment, but not reliable and valid instruments (Gonzalez & Wagenaar, 2003González, J. & Wagenaar, R. (2003). Tuning Educational Structures in Europe. University of Deusto.). Scholars remain to advertise the need for a solid theoretical model, built from an operational definition of contents (Jornet Meliá et al., 2012Jornet Meliá, J. M., García-Bellido, R. & González-Such, J. (2012). Evaluar la competencia aprender a aprender: una propuesta metodológica. Profesorado. Revista de Currículum y Formación del Profesorado, 16(1), 103-123.) to teach and assess effectively the LTL competence.

Trends on health science education show a constant sensitivity towards learning competences (Harendza et al., 2019Harendza, S., Soll, H., Prediger, S., Kadmon, M., Berberat, P. O. & Oubaid, V. (2019). Assessing core competences of medical students with a test for flight school applicants. BMC Medical Education, 19(1). https://doi.org/10.1186/s12909-018-1438-1; Prediger et al., 2019Prediger, S., Fürstenberg, S., Berberat, P. O., Kadmon, M. & Harendza, S. (2019). Interprofessional assessment of medical students’ competences with an instrument suitable for physicians and nurses. BMC Medical Education, 19(1). https://doi.org/10.1186/s12909-019-1473-6). Not only that, but there is a concern with teaching methods that focus on student learning (Barbosa et al., 2018Barbosa, J., Silva, Á., Ferreira, M. A. & Severo, M. (2018). Do reciprocal relationships between academic workload and self-regulated learning predict medical freshmen’s achievement? A longitudinal study on the educational transition from secondary school to medical school. Advances in Health Sciences Education, 23(4), 733-748. https://doi.org/10.1007/s10459-018-9825-2; Versteeg et al., 2018Versteeg, M., Van Blankenstein, F. M., Putter, H. & Steendijk, P. (2018). Peer instruction improves comprehension and transfer of physiological concepts: A randomized comparison with self-explanation. Advances in Health Sciences Education, 24(1), 151-165. https://doi.org/10.1007/s10459-018-9858-6) and even on self-regulated learning (Cho et al., 2017Cho, K. K., Marjadi, B., Langendyk, V. & Hu, W. (2017). The self-regulated learning of medical students in the clinical environment — a scoping review. BMC Medical Education, 17(1). https://doi.org/10.1186/s12909-017-0956-6 ; van Lankveld et al., 2019van Lankveld, W., Maas, M., Van Wijchen, J., Visser, V. & Staal, J. B. (2019). Self-regulated learning in physical therapy education: A non-randomized experimental study comparing self-directed and instruction-based learning. BMC Medical Education, 19(1). https://doi.org/10.1186/s12909-019-1484-3), very related with LTL.

There is more specific awareness of LTL in nursing (Furtado et al., 2016Furtado Rosa, A. & Machado Tinoco Feitosa Rosas, A. M. (2016). Learning to learn the nursing consultation: Comprehensive analysis in the perspective of the student. International Archives of Medicine. https://doi.org/10.3823/2259) and medical education (Regan et al., 2019Regan, L., Hopson, L. R., Gisondi, M. A. & Branzetti, J. (2019). Learning to learn: A qualitative study to uncover strategies used by master adaptive learners in the planning of learning. Medical Teacher, 41(11), 1252-1262. https://doi.org/10.1080/0142159x.2019.1630729), though papers did not always link it to competency-based training.

The team of Author produced a theoretical model (Gargallo López et al., 2020Gargallo López, B., Pérez-Pérez, C., Garcia-Garcia, F. J., Giménez Beut, J. A. & Portillo Poblador, N. (2020). La competencia aprender a aprender en la universidad: propuesta de modelo teórico. Educacion XX1, 23(1), 19-44. https://doi.org/10.5944/educxx1.23367), more comprehensive than others available until now, to achieve an operational definition of the LTL competence. This model incorporated five dimensions (Figure 1) from an updated and in-depth review of the literature. The cognitive dimension came from the information processing theory and the meta-cognitive, affective, and social-relational dimensions came from the strategic learning and self-regulated learning theories. The model relies on the socio-cognitive theory, on learning with others —social/relational dimension—, rather than more on isolated versions of the learning process (Thoutenhoofd & Pirrie, 2013Thoutenhoofd, E. D. & Pirrie, A. (2013). From self-regulation to learning to learn: Observations on the construction of self and learning. British Educational Research Journal, 41(1), 72-84. https://doi.org/10.1002/berj.3128). In fact, health sciences constitute an interdisciplinary area of knowledge, and we usually ask students for teamwork and sharing learning together. After all, they will work in teams when graduate. This model has one specific dimension for ethics in learning, for the first time in recent literature.

Figure 1. Dimensions of the LTL competence

Imagen

[View full size] [Descargar tamaño completo]

At this time, we had a theoretical model with the operational definition of competence. From there, the model underwent evaluation by six judges (Bandalos, 2018Bandalos, D. L. (2018). Measurement Theory and Applications for the Social Sciences. The Guilford Press.), who were experts in research methodology, assessment, and learning, all of whom were university professors and researchers. The experts had access to documentation that included the definition of competence developed by the research team, as well as the structure of the theoretical framework and its breakdown into dimensions, subdimensions, and components. They were required to assess the relevance of the LtL competence definition, as well as the dimensions, subdimensions, and components of the model, using a scale of 1 to 5, ranging from “none” to “very much,” based on their appropriateness. The experts’ evaluation was thus quantitative, although they could also provide evaluative or clarifying comments, as well as add elements to the proposal. The concordance between their quantitative assessments was analyzed using the Kendall’s coefficient of concordance. The results allowed for adjustments to be made to the model.

One of the next steps would be to consult with the four audiences officially involved in the development of Higher Education programs: students, professors, professionals, and employers/management personnel in the field of Health Sciences. These individuals are key informants in the training process. Our objective was to engage them in focus groups to analyze their perspectives. We focused this study specifically on the field of Health Sciences because it held a special interest for us, given the lack of existing research of this kind in the same domain. Additionally, it was one of the major areas of knowledge being addressed in the research project that the team was undertaking.

We decided to also utilize qualitative research methods to validate the model because it complements the quantitative approach used by the expert judges in the initial validation. Qualitative methodology adds flexibility to the design, introduces new nuances, and enriches the perspective. To carry out this methodology, we chose to use the focus group technique, the virtues of which we will discuss later. This technique, from a constructive-interpretive standpoint, helps construct comprehensive models of the phenomena under study and appears to be a suitable technique for theoretical model validation (Hamui-Sutton & Varela-Ruiz, 2013Hamui-Sutton, A. & Varela-Ruiz, M. (2013). La técnica de grupos focales. Investigación en Educación Médica, 2(5), 55-60.). As such, it has been used for validating models and theories (Lichtenstein & Swatman, 2003Lichtenstein, S. & Swatman, P. M. C. (2003). The Potentialities of Focus Groups in E-Business Research: Theory Validation. In K.V. Andersen, S. Elliot, P. Swatman, E. Trauth. & N. BjØrn-Andersen (eds). Seeking Success in E-Business. IFIP. The International Federation for Information Processing, vol. 123. (pp 207-226). Springer. ; Pehrson et al., 2017Pehrson, S., Stambulova, N. B. & Olsson, K. (2017). Revisiting the empirical model ‘Phases in the junior-to-senior transition of Swedish ice hockey players’: External validation through focus groups and interviews. International Journal of Sports Science & Coaching, 12(6), 747-761. https://doi.org/10.1177/1747954117738897; Subiyakto et al., 2015Subiyakto, A., Ahlan, A. R., Putra, S. J. & Kartiwi, M. (2015). Validation of information system project success model. SAGE Open, 5(2), 215824401558165. https://doi.org/10.1177/2158244015581650), so we employed it for validation purposes in this study.

An analysis of similarities and differences will clarify some guidelines for including the LTL competence in the curriculum of health sciences programs.

Therefore, as announced earlier, the overall objective pursued with this study is to validate the model based on the contributions of the four mentioned groups of key informants.

Method

Design

This study is designed from a qualitative perspective using thematic analysis centered on a constructive-comprehensive-interpretive approach, following authors such as Sabariego, Massot, and Dorio (2014Sabariego, M., Massot, I. & Dorio, I. (2014). Métodos de investigación cualitativa. En R. Bisquerra (coord.), Metodología de la investigación educativa (pp. 292-328). La Muralla.), who emphasize the importance of diverse approaches for understanding information (Flick, 2015Flick, U. (2015). El diseño de investigación cualitativa. Morata; Merrian & Tisdell, 2015Merriam, S. B. & Tisdell, E. J. (2015). Qualitative Research: A Guide to Design and Implementation. Wiley.). From this perspective, our study employs mixed methods as it partially adheres to the approach advocated by Miles and Huberman (1984Miles, M. & Huberman, A. M. (1984). Qualitative data analysis. A source book of new methods. Sage. , 1994Miles, M. & Huberman, A. M. (1994). Qualitative data analysis: An expanded sourcebook (2nd ed.). Sage Publications.), which involves data reduction through categorization and coding, data visualization using graphs, diagrams, matrices, and networks, and drawing conclusions through theoretical consolidation, transformation, synthesis, triangulation, and verification of structural coherence (Rodríguez, Lorenzo & Herrera, 2005Rodríguez, C., Lorenzo, O. & Herrera, L. (2005). Teoría y práctica del análisis de datos cualitativos. Proceso general y criterios de calidad. Sociotam, XV (2), 133-154.). Additionally, it draws upon grounded theory (Bisquerra, 2004Bisquerra, R. (coord.). Metodología de la investigación educativa. La Muralla.; Glaser & Strauss, 1967Glaser, B. & Strauss, A, (1967). The Discovery of Grounded Theory: Strategies for Qualitative Research. Aldine.; Sabariego, Massot & Dorio, 2014Sabariego, M., Massot, I. & Dorio, I. (2014). Métodos de investigación cualitativa. En R. Bisquerra (coord.), Metodología de la investigación educativa (pp. 292-328). La Muralla.), which supports theory building from data using inductive approaches, whereby theory emerges from the interpretation of the data by the researcher.

Specifically, the study at hand addresses the interest in developing a theoretical model of the Learning to Learn (LtL) competence, which has already been initiated in previous studies (Gargallo López et al., 2020Gargallo López, B., Pérez-Pérez, C., Garcia-Garcia, F. J., Giménez Beut, J. A. & Portillo Poblador, N. (2020). La competencia aprender a aprender en la universidad: propuesta de modelo teórico. Educacion XX1, 23(1), 19-44. https://doi.org/10.5944/educxx1.23367) and of which this article is a part. The theory aims to be validated using a deductive-inductive-deductive procedure, as it follows the existing structure of the model, its dimensions, and sub-dimensions. In particular, this study seeks to contrast and validate this model through the discourse analysis of authentic and situated participants (Denzin & Lincoln, 2012Denzin, N.K & Lincoln, Y.S. (cords.) (2012) Manual de investigación cualitativa. Gedisa.) using the focus group technique. Focus groups are essential for understanding discourses that would be inaccessible without group interaction (Arboleda, 2008Arboleda, L. M. (2008). El grupo de discusión como aproximación metodológica en investigaciones cualitativas. Rev. Fac. Nac. Salud Pública, 26(1): 69-77.). Through their application, it is possible to verify codes and expressions that contribute to meaning-making, obtaining valuable information about the personal and social imaginaries of the participating group. This technique involves a series of planned discussions on an interesting topic that reveal the perceptions of key informants in a specific area, within a permissive environment (Krueger & Casey, 2000Krueger, R. A. & Casey, M. A. (2000). Focus groups: A practical guide for applied research. SAGE. ).

We used incidental, non-probabilistic sampling to analyze the key informants’ views in-depth. They were gathered in focus groups to collect relevant information (Fullana et al., 2014Fullana, J., Pallisera, M., Colomer, J., Fernández Peña, R. & Pérez-Burriel, M. (2014). Reflective learning in higher education: A qualitative study on students’ perceptions. Studies in Higher Education, 41(6), 1008-1022. https://doi.org/10.1080/03075079.2014.950563).

Four focus groups were conducted with four groups of interest in the model’s development context: employers, professionals, teachers, and students. Following the strategies of qualitative-reflexive analysis that emphasize theoretical saturation (Creswell, 2007Creswell, J. (2007) Qualitative Inquiry & Research Design. Choosing Among Five Approaches. Sage. ; Glaser & Strauss, 1967Glaser, B. & Strauss, A, (1967). The Discovery of Grounded Theory: Strategies for Qualitative Research. Aldine.; Guest et al., 2020Guest, G., Namey, E. & Chen, M. (2020). A simple method to assess and report thematic saturation in qualitative research. Plos One 15(5): e0232076. https://doi.org/10.1371/journal.pone.0232076; Ortega-Bastidas, 2020Ortega-Bastidas, J. (2020). ¿Cómo saturamos los datos? Una propuesta analítica “desde” y “para” la investigación cualitativa. Interciencia, 45(6), 293-299.) and from a systematic, circular, and reflexive perspective, this study focuses on two criteria for analyzing these focus groups: the density and authenticity of the information (Ortega-Bastidas, 2020Ortega-Bastidas, J. (2020). ¿Cómo saturamos los datos? Una propuesta analítica “desde” y “para” la investigación cualitativa. Interciencia, 45(6), 293-299.).

Figure 2. Overall Health Sciences data

Imagen

[Descargar tamaño completo]

Participants

Sampling was intentional. We met with employers, professionals, teachers, and students in four separate groups, one for each type of key informant. In order to ensure authenticity and variability of the information, the participant selection process was convenience-based. Parity, representing both men and women, and level of experience were the preferred selection criteria. The participating students, faculty, and healthcare professionals possessed relevant experience and a commitment to the educational process. In the professional realm, both managers and healthcare professionals were sought for participation. As employers, Human Resources managers from hospitals were selected. The selected students were from the final two years of the participating degree programs. The professors and students came from our region’s most prominent and oldest university, which has a longstanding tradition in Health Sciences studies (including three classical degrees with a rich tradition in this university: Nursing, Medicine, and Physiotherapy). The employers and professionals all worked in renowned public university hospitals. In total, 20 individuals participated. The criteria for selection were:

First, we reached out to the reference centers in the region who provided us with candidate names for the study. To identify students and teachers, we utilized the contact networks of our research team. We contacted potential study participants until we obtained enough commitments to participate in the groups, aiming to expand the diversity of the data as much as possible. It was not an easy task, particularly in the employers and professionals’ groups, due to their responsibilities. See the final sample in Table 1.

Table 1. Sample details
N Male Female Total
Employers* 2 0 2 2
Professionals 6 2 4 6
Teachers 6 3 3 6
Students 6 3 3 6
Total 20 8 12 20
* Although four employers were cited, only two could attend the focus group meeting, and both were female. Two hospital directors could not come due to a serious case in emergency services.

In this study, it has been considered that the number of participants is sufficient to provide information with empirical potential and to reflect on the theoretical model being validated. We are aware that we should not continue to think that the comprehension and saturation of the collected information are directly correlated with the number of participants (Ortega-Bastidas, 2020Ortega-Bastidas, J. (2020). ¿Cómo saturamos los datos? Una propuesta analítica “desde” y “para” la investigación cualitativa. Interciencia, 45(6), 293-299.; Weiss & Willems, 2017Weis, D. & Willems, H. (2017. Aggregation, validation, and generalization of qualitative data. Methodological and practical research strategies ilustrated by the research process of an empirically based typology. Integr. Psychol. Behav. Sci. 51: 223-243.). Increasing the sample size is not necessarily an indicator of more information (Weiss & Willems, 2017Weis, D. & Willems, H. (2017. Aggregation, validation, and generalization of qualitative data. Methodological and practical research strategies ilustrated by the research process of an empirically based typology. Integr. Psychol. Behav. Sci. 51: 223-243.). On the one hand, we aimed to gather relevant information from four groups of individuals involved in the educational process, who are stakeholders in the Bologna process. On the other hand, the number of participants in each group aligns with what is considered appropriate for focus groups (Onwuegbuzie, Dickinson & Leech, 2009Onwuegbuzie, A., Dickinson, W. & Leech, N. (2009). A Qualitative Framework for Collecting and Analyzing Data in Focus Group Research. International Journal of Qualitative Methods, 8(3), 1-21. https://doi.org/10.1177/160940690900800301).

According to Ortega-Bastidas (2020Ortega-Bastidas, J. (2020). ¿Cómo saturamos los datos? Una propuesta analítica “desde” y “para” la investigación cualitativa. Interciencia, 45(6), 293-299.), the nature of qualitative research does not allow us to perceive theoretical saturation as a final and absolute analytical moment, but rather as a reflective act. The sample size itself is not an indicator of better information, as it is more relevant to provide richly meaningful expressions without the intention on our part to reach a limit or achieve a complete understanding of reality. In our case, we obtained sufficient high-quality information for the purpose of the study with the four groups and the participating sample.

Instrument

We designed a protocol for carrying out the focus groups. It included a brief explanation about the purposes of these meetings and a question as follows:

Any individual and professional need to continue learning to improve, and also need to adapt and perform tasks efficiently in quickly changing socio-economic and cultural contexts. In this line, the European Union considers that one of the basic competences that students must acquire in the education system is ‘learning to learn’, given the lifelong learning need.
From this viewpoint and related to “learning to learn” with this need to keep learning, what qualities, capacities, skills, etc., must someone acquire or develop while studying a bachelor’s’ degree at university to become a responsible and competent professional?.

Procedure

The reference model of the LTL competence we used (Gargallo López et al., 2020Gargallo López, B., Pérez-Pérez, C., Garcia-Garcia, F. J., Giménez Beut, J. A. & Portillo Poblador, N. (2020). La competencia aprender a aprender en la universidad: propuesta de modelo teórico. Educacion XX1, 23(1), 19-44. https://doi.org/10.5944/educxx1.23367) went through expert judgment to assess the suitability of its dimensions, subdimensions, and components. With these experts’ evaluation, our research team made few adjustments to the model. See its structure in Figure 1 and more detailed within supplementary materials.

Once the model was fitted, focus groups were conducted and recorded. Participants were invited to a face-to-face group session. The sessions were led by at least two scholars, who were experienced in focus groups. We kept a relaxed atmosphere so that the participants could feel freely able to express themselves. Group leaders did not make any sort of judgment. They only welcomed the participants, greeted them, introduced the theme with the aforementioned texts, and intervened if necessary. That was in case of individuals’ doubt if participants asked them to or where involvement was scarce. Leaders avoided meticulously to influence the development of the seasons, which lasted around 45-50 minutes each one.

Participants gave verbal approval to use the information in possible future publications, always respecting the privacy and anonymity.

Data analysis

We then processed data for obtaining an understanding of the problem that allowed the systematic study and description of the communication contents, organizing the text into categories with explicit coding rules (Neuendorf, 2017Neuendorf, KA. (2017). The content analysis guidebook (2nd ed.). SAGE.).

Recordings were transcribed and the texts were submitted to the content analysis by following an inductive-deductive procedure, to study discourse and to also code and establish categories. Although we began with an analysis of the categories given in the theoretical model —deductive procedure—, when coding fragments of text, the analysis took an open mind approach. That would allow us to incorporate new categories where necessary —inductive procedure (Sabariego, Massot & Dorio, 2014Sabariego, M., Massot, I. & Dorio, I. (2014). Métodos de investigación cualitativa. En R. Bisquerra (coord.), Metodología de la investigación educativa (pp. 292-328). La Muralla.).

To analyze the results, the method of Thematic Analysis (Braun & Clarke, 2006Braun, B. & Clarcke, V. (2006). Using thematic analysis in psychology. Qualitative Research in Psychology, 3(2), 77-101. https://doi.org/10.1191/1478088706qp063oa, 2012Braun, V. & Clarke, V. (2012) Thematic analysis. In H. Cooper, P. M. Camic, D. L. Long, A. T. Panter, D. Rindskopf & K. J. Sher (Eds), APA Handbook of Research Methods in Psychology, Vol. 2: Research Designs: Quantitative, Qualitative, Neuropsychological, and Biological (pp. 57-71). American Psychological Association.) was used. Thematic Analysis is a method used to identify themes and patterns of meaning through the data, to address the research objectives. The analysis involves systematically identifying, organizing, and analyzing the data, with a particular emphasis on the shared senses and meanings that underlie the discourses. Once the data is organized into codes, patterns of meaning (themes) are created to address the research problem.

The main objective of this analysis has been to examine the extent to which the information or data provided by the four groups with an interest in the actual context of LtL competence development validates the theoretical model that underpins it, which has already undergone an initial validation by expert judges (Gargallo López et al., 2020Gargallo López, B., Pérez-Pérez, C., Garcia-Garcia, F. J., Giménez Beut, J. A. & Portillo Poblador, N. (2020). La competencia aprender a aprender en la universidad: propuesta de modelo teórico. Educacion XX1, 23(1), 19-44. https://doi.org/10.5944/educxx1.23367). In this way, the aim is to determine whether the dimensions of the model, its subdimensions, and components, which were used as predefined categories for comparison, emerge as relevant elements in the discourses of the participants in the focus groups, or if these discourses draw upon new elements not considered in the model validated by the expert committee.

The categories we considered were the subdimensions given in the model (n=22) and its components (n=49) (supplementary materials). After the first data processing, these categories could be enriched with the contributions of the key informants. The aim was to establish homogeneous categories, thorough, exclusive, and sufficiently relevant. When categories were defined, we studied the text. The participants’ contributions were coded, and their frequency were registered. Four experts, trained specially for this purpose, worked on this. The analysis was conducted with the version 8 of Atlas.ti, and special attention was paid to the triangulation process among the various sources in each case. In this case, we are referring to the triangulation of data from diverse sources, namely, the four participating groups in the study (Alzás, 2017Alzás, T. (2017). Triangulación metodológica como estrategia de investigación. En S. Redón y J. F. Angulo (coord.), Investigación cualitativa en educación (pp. 315-326). Miño y Dávila.; Denzin & Lincoln, 2012Denzin, N.K & Lincoln, Y.S. (cords.) (2012) Manual de investigación cualitativa. Gedisa.; Flick, 2015Flick, U. (2015). El diseño de investigación cualitativa. Morata; Hamui-Sutton & Varela-Ruiz, 2013Hamui-Sutton, A. & Varela-Ruiz, M. (2013). La técnica de grupos focales. Investigación en Educación Médica, 2(5), 55-60.).

Data processing consisted of two independent stages. First, we identified segments of raw data in the text and we coded them according to a list based on preset analysis categories. Any significant fragments of text were taken from the remarks made by the participants, which were compared with the components of the subdimensions of the model to determine if all these fragments fitted the given categories. Then, we linked conceptually these codes using the discourse elements and the model to create a map with relations among elements to corroborate, refute, and complement the initial theoretical model. All this resulted in conceptual networks that we built by taking the dimensions of the model as the central categories or families: Cognitive (D1), Metacognitive (D2), Affective-Motivational (D3), Social-Relational (D4), and Ethical (D5).

To set down secondary nodes, we used the subdimensions and generated groups of codes labeled ‘S1’, ‘S2’, etc. To establish tertiary nodes, we employed the components of the subdimensions, labeled as ‘Comp1’, ‘Comp2’, and so forth.

Results

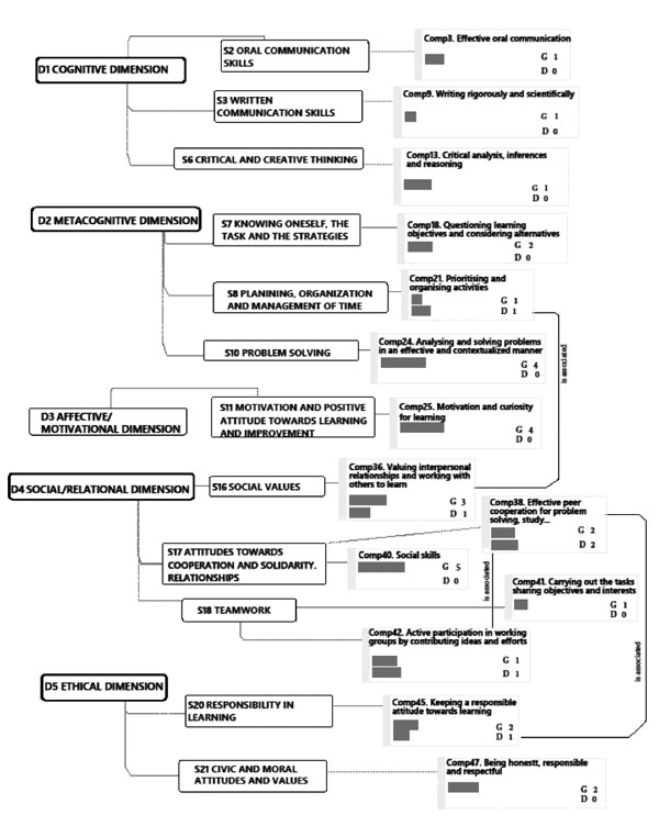
The global results of the four focus groups include the dimensions, subdimensions, and components given in the model and the participants’ remarks (Figure 2). Alongside each component come the frequency found in the comments of the participants, which are preceded by the graphs in gray and by two letters that go before the response frequency. Here, G = Groundedness means the response frequency or, if preferred, the number of times a remark appears in the text and is coherent with the corresponding description. D = Density denotes the times the participants established relations between one remark and the other codes.

We cited the participants’ testimonials in accordance with the Primary Document (PD) they refer to: PD1 (students, Figure 3), PD2 (professionals, Figure 4), PD3 (employers, Figure 5), and PD4 (professors, Figure 6).

Figure 3. Data on the Health Sciences students

Imagen

[View full size] [Descargar tamaño completo]

Figure 4. Data on the Health Sciences professionals

Imagen

[View full size] [Descargar tamaño completo]

Figure 5. Data on the Health Sciences employers

Imagen

[View full size] [Descargar tamaño completo]

Figure 6. Data on the Health Sciences professors

Imagen

[View full size] [Descargar tamaño completo]

Most subdimensions were reflected in the discourse. We grouped and associated them with the dimensions. Both subdimensions and dimensions were theoretical elaborations of our team, and they were in the model, while remarks related with the components were contributions of the participants.

Results include the associations between each dimension and subdimension, considering the viewpoint of every focus group.

Interdimensional analysis

The Cognitive dimension obtained the highest G score, followed by the Social, Metacognitive, Affective-Motivational, and Ethical dimensions, respectively (Table 2).

Table 2. Rooting data: frequency of comments
Dimensions Subdimensions Components
D1 Cognitive 28 S1 12 Comp2 7
Comp1 5
S2 7 Comp3 5
Comp6 2
S6 7 Comp13 4
Comp14 2
Comp12 1
S3 2 Comp7 1
Comp9 1
D2 Metacognitive 19 S10 11 Comp24 11
S7 4 Comp18 3
S8 2 Comp20 2
Comp21 1
S9 2 Comp22 2
D3 Affective-Motivational 16 S11 8 Comp25 8
S13 5 Comp30 4
Comp31 1
S15 2 Comp35 2
S12 1 Comp29 1
D4 Social-Relational 27 S17 15 Comp40 12
Comp38 3
S18 7 Comp42 6
Comp41 1
S16 5 Comp36 3
Comp37 2
D5 Ethical 13 S21 9 Comp47 6
Comp48 3
S20 3 Comp46 2
Comp45 1
S22 1 Comp49 1

All dimensions appeared to be interrelated, revealing the coherence of the model. Interdimensional relations (Density) lay along Table 3. The relations between the Cognitive and Metacognitive dimensions were more evident than others. In this line, ‘Effective information management’ (S1/Comp1) was related to ‘Knowing oneself…’ (S7/Comp19). Students stated “[…] the technique used to learn serves each one and you learn it from experience, and you know if something you do is better or not […]” (PD1:22). They also linked S1 to ‘Self-assessment, control, self-regulation’ (S9/Comp22): “To know how to search for information, to discern, and when making mistakes, to find something positive within those errors, and sometimes that is not focused on. That is essential: to know what your mistakes are and to learn from them, but to learn in a positive way, not to say ‘I am frustrated’” (PD1: 40).

Table 3. External relations (Density)
Dimensions Subdimensions External relations
D1 Cognitive S1 S7, S9
S6 S10
S2 S12
D2 Metacognitive S7 S1
S8 S16
S9 S1, S16
S10 S6
D3 Affective-Motivational S12 S2, S18
S11 S18
D4 Social-Relational S17 S20, S21, S22
S18 S11, S12
D5 Ethical S20 S17
S21 S17
S22 S17

The ‘Critical and creative thinking’ (S6/Comp13 and Comp14), and ‘Problem-solving’ (S10/Comp24) were also related. For example, healthcare professionals state: “Questioning assumptions and justified creativity is necessary for problem-solving in practice, as students arrive there and encounter real situations. So, of course, they say ‘what do I do,’ they get stuck, they don’t know, or later, if you plan it for them, they say ‘how would I have resolved it,’ well, I don’t know” (PD2: 26).

The Cognitive dimension was associated with the Affective-Motivational dimension. ‘Oral communication skills’ (S2/Comp3) were related to ‘Internal attributions’ (S12/Comp29): “[…] speaking in public […] still lacks confidence and needs to receive it […] it is necessary to somewhat promote everyone continuing to work on this and so you gain confidence” (PD2:33).

The Metacognitive dimension was related with the Social-Relational one: participants associated ‘Planning, organization, and management of time’ (S8/Comp21) and ‘Self-assessment, control, and self-regulation’ (S9/Comp22) with ‘Social values’ (S16/Comp36). “People come to pass exams, and often, now, they no longer have connections with others [...]. They don’t have time [...]. They don’t know how to plan, organize, and in one semester, they have as many subjects and materials as I had in a year. That’s not feasible, and as a result, they don’t connect in the end; and that’s a problem because one day, these kids will be taking care of me” (PD2: 12).

The Affective-Motivational and Social dimensions were linked, being associated ‘Internal attributions’ (S12/Comp29) with ‘Teamwork’ (S18/Comp42): “Teamwork is crucial even though this profession is highly individualistic. It’s the same way in university. So, they must take responsibility and learn not to establish hierarchical relationships” (P3: 7). Additionally, we observe that ‘Motivation and a positive attitude toward learning and improvement’ (S11/Comp25) was connected to ‘Teamwork’ (S18/Comp41): “Working as a team involves taking responsibility for your actions [...] contributing opinions, making decisions. It fosters greater motivation to learn and share” (P1: 11).

The Ethical and Social-Relational dimensions were related, as ‘Attitudes toward cooperation and solidarity’ (S17/Comp40) were entwined with ‘Civic and moral attitudes and values’ (S21/Comp47) and ‘Respect for deontological codes’ (S22/Comp49). Professionals reminded the weight of “[…] being responsible for their mistakes as there is a […] tendency to blame others […] this is one of the main failure situations in work groups” (PD2:26). Finally, ‘Attitudes toward cooperation and solidarity’ (S17/Comp38) was also related to ‘Responsibility in learning’ (S20/Comp45): “There are students who have a lot of interest, who learn a lot, who get involved a lot [...]. This responsibility in learning is a quality, as they show empathy to be in front of a person who has a problem. That empathy is necessary to bring out the patient’s maximum capabilities for improvement” (PD2: 73).

Intradimensional analysis

See intradimensional relations in Table 4.

Table 4. Internal relations (Density)
Dimensions Subdimensions Internal relations
D1 Cognitive S2 Comp3 with Comp6
S3 Comp7 with Comp9
S6 Comp12 with Comp13, Comp14
D2 Metacognitive S7 Comp18 with Comp19
S8 Comp20 with Comp21
S7 and S9 Comp18 with Comp22
D3 Affective-Motivational S11 and S13 Comp25 with Comp30
S11 and S12 Comp25 with Comp29
D4 Social-Relational S17 Comp38 with Comp40
S18 Comp41 with Comp42
S18 Comp38 with Comp42
D5 Ethical S21 and S22 Comp47 with Comp49
S21 and S22 Comp48 with Comp49

Cognitive dimension

‘Effective information management’ was relevant (S1/G=12), especially for students (G=6). For professors, “databases are fundamental for learning to learn because, otherwise, you can’t retrain” (PD4:6). In contrast, employers and professionals remarked ‘Oral communication skills’ (S2/G=7) to a greater extent, even though employers were also concerned about information management (G=3). Participants mentioned the ‘Written communication skills’ (S3/G=2) but did not ‘ICT Management’ (S5) or ‘Knowledge and use of nonverbal languages’ (S4). The Cognitive dimension was the most prominent for students and employers (G=13 and G=9, respectively). The former would like to learn techniques that allow them to manage information, not only to learn in a purely academic context. They are concerned about using what they have learned in their professional future, “[…] learning to use what I’ve learned” (PD1:23).

S2 and, in particular, ‘Effective oral communication’ (Comp3) appeared related to ‘Adapting to the context and audience’ (Comp6). Employers emphasized communication with patients as a source of learning: “It is important to know how to deliver bad news or communicate with aggressive patients. They are going to have to handle very difficult situations. Communicating bad news, well, the patient’s family and environment also exist, and this is not handled well” (PD3: 5).

‘Creative personal proposals’ (Comp12) was related to ‘Conducting differentiated analysis, inferences, and critical reasoning’ (Comp13), and to ‘Challenging the assumptions underlying the usual ways of thinking and acting’ (Comp14). Professors highlighted “students can no longer act as passive elements, but as active elements, and build their own learning” (PD4:3). However, students felt like “plants” in practical situations, when professors do not let them act, as logical in many cases due to the lack of experience.

Metacognitive dimension

Professors rated higher in metacognition (G=6) than in other dimensions and ‘Problem solving’ (S10/G=4) was their greater concern in this sense. They thought students should be able to “analyze and solve problems efficiently in a non-academic domain, where their considerations, planning, decision making, and work will impact their patient’s life” (PD4:14). Students and professionals also remarked ‘Problem solving’ (G=3 and G=5, respectively), but employers did not mention it. Adding the answers of the four groups, S10 obtained G=11.

‘Knowing oneself’ (S7) seemed to be also relevant. ‘Questioning learning objectives’ (Comp18) was related to ‘Making decisions…’ (Comp 19): “what you must teach a student is: ‘seek your directions according to your own skills because everyone is different’ […] let them act” (PD3:25).

Affective-Motivational dimension

‘Self-concept, self-esteem, and self-efficacy’ was the most relevant for students (S13/G=7), and professors slightly cited ‘Internal attributions’ (S12/G=2) of success and failure in learning. In general, ‘Motivation and positive attitude…’ (S11/G=8) was popular within the affective-motivational components. Professionals and students laid emphasis on it (G=4 and G=2, respectively), and the former underlined “curiosity to learn” (DP3:17).

Regarding S11, ‘Improving and maintaining motivation…’ (Comp25) was related to ‘Having an adjusted image of oneself …’ (S13/Comp30) and ‘Attributing learning outcomes to one’s own effort …’ (S12/Comp 29). Students stated: “when you are aware of your mistakes, you place pressure on wanting to know more. Not negative, but positive pressure […] which is what really allows you to make progress” (PD1:13).

Social-Relational dimension

‘Attitudes toward cooperation and solidarity…’ was the highest rooted component of the Social-Relational dimension (S17/G=15). Professionals were more interested in it (G=7) and, indeed, in this dimension (G=12 in total). Professors seemed somewhat concerned with ‘Teamwork’ (S18/G=1). Instead, professionals built discourse around the interpersonal relations weaved with work teams, patients and the general public, which would be their reality. All four groups coincided in the need to work on interpersonal relations by collaborative work that allows more fluent communication channels to become available. This would, in turn, let diseases to be treated from a holistic and complementary viewpoint in different specialties.

Participants did not remark ‘Control of environmental conditions’ (S19).

In S17, ‘Effective peer cooperation for problem-solving…’ (Comp38) was related to ‘Negotiating, sharing, arguing… developing adequate social skills…’ (Comp40). In this regard, professionals said “[…] this is a highly individualistic profession […] I was never taught teamwork, nor […] to communicate with patients, nor […] to handle difficult situations in relation to communication, […] they are very important matters” (DP2:10).

Ethical dimension

‘Civic and moral attitudes and values’ (S21/G=9) was the most mentioned about ethics. It is streaking that employers remarked it on more occasions (G=5), followed by professionals and students (G=2). Professionals highlighted the need for learning professional respect “[…] There is always the matter of a struggle of egos, and the biggest ego always wins. The heart specialist is the best in the world, while the nurse is the worst […] It is impossible to form a multidisciplinary team if we have no respect for others”. Similarly, professors and students remembered the need to be responsible and honest when informing the patient.

‘Incorporating the ethical and deontological codes…’ (S22/Comp49) was associated with ‘Being honest, responsible, respectful of others...’ (S21/Comp47) and ‘Working for both one’s own good and the common good…’ (S21/Comp48).

Discussion

When conducting this study, we aimed to compare one recent and comprehensive theoretical model about LTL (Gargallo López et al., 2020Gargallo López, B., Pérez-Pérez, C., Garcia-Garcia, F. J., Giménez Beut, J. A. & Portillo Poblador, N. (2020). La competencia aprender a aprender en la universidad: propuesta de modelo teórico. Educacion XX1, 23(1), 19-44. https://doi.org/10.5944/educxx1.23367) with the viewpoints of different key informants. The idea was to achieve a fundamental structure for teaching and assess LTL in health sciences. Therefore, we validated this model as far as the most fundamental is concerned. Here it lies the relevance and novelty of this work because there was not such a model and even less to apply it to the health sciences. The last textbook dates back to 2014 and did not display a clear definition of LTL to be accepted by the academic community. The previous monographic was published in 1990 (Crick et al., 2014Crick, R. D., Stringher, C. & Ren, K. (2014). Learning to learn: International perspectives from theory and practice. Routledge. ) and nowadays the problem of a clear and common definition remains. However, this study gave the fundamental structure of the model, which can be used in the teaching programs of health sciences. No new dimensions, subdimensions, or components emerged, which is evidence of the model’s validity.

The intradimensional analysis revealed the internal coherence of each dimension and the interdimensional results gave reasons to relay in the theoretical model. It is striking that the social dimension did not appear in the literature from the beginning, but it was almost the most frequently stated in the focus groups (G= 27) together with the cognitive dimension (G=28). In the strategic learning theory —which is linked to cognitive psychology and information-processing theory, and ever in the first Self-Regulated Learning models— a learner is seen as an isolated subject who face learning and tasks, and who manage skills and strategies independently, with no cooperation with other students (Thoutenhoofd & Pirrie, 2013Thoutenhoofd, E. D. & Pirrie, A. (2013). From self-regulation to learning to learn: Observations on the construction of self and learning. British Educational Research Journal, 41(1), 72-84. https://doi.org/10.1002/berj.3128). However, participants stressed learning with and from others —socio/cultural approach— (Panadero, 2017Panadero, E. (2017). A review of self-regulated learning: Six models and four directions for research. Frontiers in Psychology, 8. https://doi.org/10.3389/fpsyg.2017.00422).

The five dimensions were considered important by the four groups. The only exception is the metacognitive and affective dimensions for employers. Employers seemed not to be so interested in them. Probably this is not exactly due to they considered metacognition unimportant but because they could not realize this at the time.

In the cognitive dimension, ‘Effective information management’ (S1) was the most relevant content. This means handling relevant sources of information, seeking, and selecting quality information, and suitably managing data to transform it into knowledge, store it comprehensively and efficiently retrieve it to use it, and use and transfer what has been learned to other contexts.

‘Problem solving’ (S10) was the most important in the metacognitive dimension. In this line, problems are complex situations of uncertainty for which no easy automatic answer exists. Learning activities and professional future present many uncertain complex situations (Säfström, 2018Säfström, C. A. (2018). Liveable life, educational theory and the imperative of constant change. European Educational Research Journal, 17(5), 621-630. https://doi.org/10.1177/1474904118784480) and it is necessary to make reasonable decisions based on available information —which often do not suffice— and to solve problems.

All four groups thought that LTL had ethical contents, although participants gave not to ethics the relevance that gave to the other dimensions. There was not a common pattern for participants to coincide on what are the relevant contents here.

We found different perspectives in some respects depending of the group of key informants. Professors and professionals held that ‘Motivation and positive attitude toward learning and improvement’ (S11) was the most relevant in the affective dimension. While students identified the same, they gave more relevance to ‘Self-concept, self-esteem, and self-efficacy’ (S13) and ‘Emotional self-regulation…’ (S15). Professors, on the other hand, stressed ‘Internal attributions’ (S12). In other words, the affective dimension lingers undefined regarding the relevance of its contents. Despite this, intradimensional coherence seems to be evident. S11 and S13 were associated with Comp25 and Comp30, and S12 with Comp25 and Comp29.

Professionals, employers, and students agreed that ‘Attitudes toward cooperation and solidarity’ (S17) was the most important content in the social-relational dimension, although all four groups stressed ‘Teamwork’ (S18). Perhaps professors did not realize at the moment of the focus group. We believe that this is because they did not realize at this time more than because they did not importance to the attitudes in the process of learning with others.

Professors and students remarked the need for responsibility and honesty when informing the patient. They possibly had in mind the relationship with patients as a source to keep learning.

Limitations

The sample size was small and limited to one knowledge area. This led to an in-depth analysis; however, it was not representative. The number of participants in the focus groups was sufficient for this method, except in the case of employers. The low numbers of employers participating can explain some forgetfulness. Validating a theoretical model would need other complementary perspectives in the line of quantitative analysis for representative findings. Nevertheless, the aim was to study an inductive-deductive perspective, which is useful as a previous phase, before representative validation. Moreover, this study may prevent misconceptions about LTL for future content validation of the theoretical model.

Implications for practice

In view of the comprehensive vein of LTL, incorporating this competence into the bachelors’ programs of health sciences appears to be relevant and coherent. Indeed, several studies found Self-Regulated Learning as a factor to enhance the learning process of the university students in the area of health sciences (Cho et al., 2017Cho, K. K., Marjadi, B., Langendyk, V. & Hu, W. (2017). The self-regulated learning of medical students in the clinical environment — a scoping review. BMC Medical Education, 17(1). https://doi.org/10.1186/s12909-017-0956-6 ; van Lankveld et al., 2019van Lankveld, W., Maas, M., Van Wijchen, J., Visser, V. & Staal, J. B. (2019). Self-regulated learning in physical therapy education: A non-randomized experimental study comparing self-directed and instruction-based learning. BMC Medical Education, 19(1). https://doi.org/10.1186/s12909-019-1484-3). Other studies (Barbosa et al., 2018Barbosa, J., Silva, Á., Ferreira, M. A. & Severo, M. (2018). Do reciprocal relationships between academic workload and self-regulated learning predict medical freshmen’s achievement? A longitudinal study on the educational transition from secondary school to medical school. Advances in Health Sciences Education, 23(4), 733-748. https://doi.org/10.1007/s10459-018-9825-2; Versteeg et al., 2018Versteeg, M., Van Blankenstein, F. M., Putter, H. & Steendijk, P. (2018). Peer instruction improves comprehension and transfer of physiological concepts: A randomized comparison with self-explanation. Advances in Health Sciences Education, 24(1), 151-165. https://doi.org/10.1007/s10459-018-9858-6) showed something similar, where learning-centered approach was influencing positively the learning process in this area.

After this study, there are at least three fields to consider implications for practice: how the basics found on LTL could affect the teaching programs in health sciences, what should be incorporated into the curriculum of this area, and what tools could be designed and validated for testing whether the students learnt to learn. The participants of this study were key stakeholders in Higher Education, and they identified some operative contents for LTL in the university, e.g. those inside the S1: ‘Effective information management’. This may lead to design teaching plans where the activities would be thought for students to learn to search relevant data or to select them. After that, there will be necessary to use assessment tools thought for these activities, in the sense of the constructive alignment of learning. Such tools should lay on the theoretical model and be validated before application. At the curriculum level, there are also some learning outcomes that could be required for graduation, following some pilot studies on the teaching and assessment of this operational content of LTL, such as teamwork, problem solving, motivation, among others.

Funding

This work was supported by the Spanish Ministry of Economy and Business [EDU2017-83284-R]; and the Spanish Ministry of Education, Culture, and Sport [FPU17/00156].

Acknowledgements

We appreciate the involvement of the students, professors, professionals, and employers who participated in this study, as well as the invaluable support of the experts in learning theories

References

Alzás, T. (2017). Triangulación metodológica como estrategia de investigación. En S. Redón y J. F. Angulo (coord.), Investigación cualitativa en educación (pp. 315-326). Miño y Dávila.
Arboleda, L. M. (2008). El grupo de discusión como aproximación metodológica en investigaciones cualitativas. Rev. Fac. Nac. Salud Pública, 26(1): 69-77.
Bandalos, D. L. (2018). Measurement Theory and Applications for the Social Sciences. The Guilford Press.
Barbosa, J., Silva, Á., Ferreira, M. A. & Severo, M. (2018). Do reciprocal relationships between academic workload and self-regulated learning predict medical freshmen’s achievement? A longitudinal study on the educational transition from secondary school to medical school. Advances in Health Sciences Education, 23(4), 733-748. https://doi.org/10.1007/s10459-018-9825-2
Bisquerra, R. (coord.). (2004). Metodología de la investigación educativa. La Muralla.
Braun, B. & Clarcke, V. (2006). Using thematic analysis in psychology. Qualitative Research in Psychology, 3(2), 77-101. https://doi.org/10.1191/1478088706qp063oa
Braun, V. & Clarke, V. (2012) Thematic analysis. In H. Cooper, P. M. Camic, D. L. Long, A. T. Panter, D. Rindskopf & K. J. Sher (Eds), APA Handbook of Research Methods in Psychology, Vol. 2: Research Designs: Quantitative, Qualitative, Neuropsychological, and Biological (pp. 57-71). American Psychological Association.
Cho, K. K., Marjadi, B., Langendyk, V. & Hu, W. (2017). The self-regulated learning of medical students in the clinical environment — a scoping review. BMC Medical Education, 17(1). https://doi.org/10.1186/s12909-017-0956-6
Creswell, J. (2007) Qualitative Inquiry & Research Design. Choosing Among Five Approaches. Sage.
Crick, R. D., Stringher, C. & Ren, K. (2014). Learning to learn: International perspectives from theory and practice. Routledge.
Denzin, N.K & Lincoln, Y.S. (cords.) (2012) Manual de investigación cualitativa. Gedisa.
European Commission. (2018). Council Recommendation of 22 May 2018 on key competences for lifelong learning. https://bit.ly/2W8PkAN
Flick, U. (2015). El diseño de investigación cualitativa. Morata
Fullana, J., Pallisera, M., Colomer, J., Fernández Peña, R. & Pérez-Burriel, M. (2014). Reflective learning in higher education: A qualitative study on students’ perceptions. Studies in Higher Education, 41(6), 1008-1022. https://doi.org/10.1080/03075079.2014.950563
Furtado Rosa, A. & Machado Tinoco Feitosa Rosas, A. M. (2016). Learning to learn the nursing consultation: Comprehensive analysis in the perspective of the student. International Archives of Medicine. https://doi.org/10.3823/2259
Gargallo López, B., Pérez-Pérez, C., Garcia-Garcia, F. J., Giménez Beut, J. A. & Portillo Poblador, N. (2020). La competencia aprender a aprender en la universidad: propuesta de modelo teórico. Educacion XX1, 23(1), 19-44. https://doi.org/10.5944/educxx1.23367
Glaser, B. & Strauss, A, (1967). The Discovery of Grounded Theory: Strategies for Qualitative Research. Aldine.
González, J. & Wagenaar, R. (2003). Tuning Educational Structures in Europe. University of Deusto.
Guest, G., Namey, E. & Chen, M. (2020). A simple method to assess and report thematic saturation in qualitative research. Plos One 15(5): e0232076. https://doi.org/10.1371/journal.pone.0232076
Hamui-Sutton, A. & Varela-Ruiz, M. (2013). La técnica de grupos focales. Investigación en Educación Médica, 2(5), 55-60.
Harendza, S., Soll, H., Prediger, S., Kadmon, M., Berberat, P. O. & Oubaid, V. (2019). Assessing core competences of medical students with a test for flight school applicants. BMC Medical Education, 19(1). https://doi.org/10.1186/s12909-018-1438-1
Hautamäki, J., Arinen, P., Eronen, S., Hautamäki, A., Kupianien, S., Lindblom, B., Niemivirta, M., Pakaslahti, L., Rantanen, P. & Scheinin, P. (2002). Assessing Learning-to-Learn: A Framework. Centre for Educational Assessment, Helsinki University / National Board of Education.
Hoskins, B. (2008). Learning to learn: What is it and can it be measured? Joint Research Centre, Institute for the Protection and Security of the Citizen. Centre for Research on Lifelong Learning (CRELL).
Jornet Meliá, J. M., García-Bellido, R. & González-Such, J. (2012). Evaluar la competencia aprender a aprender: una propuesta metodológica. Profesorado. Revista de Currículum y Formación del Profesorado, 16(1), 103-123.
Krueger, R. A. & Casey, M. A. (2000). Focus groups: A practical guide for applied research. SAGE.
Lichtenstein, S. & Swatman, P. M. C. (2003). The Potentialities of Focus Groups in E-Business Research: Theory Validation. In K.V. Andersen, S. Elliot, P. Swatman, E. Trauth. & N. BjØrn-Andersen (eds). Seeking Success in E-Business. IFIP. The International Federation for Information Processing, vol. 123. (pp 207-226). Springer.
Merriam, S. B. & Tisdell, E. J. (2015). Qualitative Research: A Guide to Design and Implementation. Wiley.
Miles, M. & Huberman, A. M. (1984). Qualitative data analysis. A source book of new methods. Sage.
Miles, M. & Huberman, A. M. (1994). Qualitative data analysis: An expanded sourcebook (2nd ed.). Sage Publications.
Neuendorf, KA. (2017). The content analysis guidebook (2nd ed.). SAGE.
Onwuegbuzie, A., Dickinson, W. & Leech, N. (2009). A Qualitative Framework for Collecting and Analyzing Data in Focus Group Research. International Journal of Qualitative Methods, 8(3), 1-21. https://doi.org/10.1177/160940690900800301
Ortega-Bastidas, J. (2020). ¿Cómo saturamos los datos? Una propuesta analítica “desde” y “para” la investigación cualitativa. Interciencia, 45(6), 293-299.
Panadero, E. (2017). A review of self-regulated learning: Six models and four directions for research. Frontiers in Psychology, 8. https://doi.org/10.3389/fpsyg.2017.00422
Pehrson, S., Stambulova, N. B. & Olsson, K. (2017). Revisiting the empirical model ‘Phases in the junior-to-senior transition of Swedish ice hockey players’: External validation through focus groups and interviews. International Journal of Sports Science & Coaching, 12(6), 747-761. https://doi.org/10.1177/1747954117738897
Prediger, S., Fürstenberg, S., Berberat, P. O., Kadmon, M. & Harendza, S. (2019). Interprofessional assessment of medical students’ competences with an instrument suitable for physicians and nurses. BMC Medical Education, 19(1). https://doi.org/10.1186/s12909-019-1473-6
Regan, L., Hopson, L. R., Gisondi, M. A. & Branzetti, J. (2019). Learning to learn: A qualitative study to uncover strategies used by master adaptive learners in the planning of learning. Medical Teacher, 41(11), 1252-1262. https://doi.org/10.1080/0142159x.2019.1630729
Rodríguez, C., Lorenzo, O. & Herrera, L. (2005). Teoría y práctica del análisis de datos cualitativos. Proceso general y criterios de calidad. Sociotam, XV (2), 133-154.
Sabariego, M., Massot, I. & Dorio, I. (2014). Métodos de investigación cualitativa. En R. Bisquerra (coord.), Metodología de la investigación educativa (pp. 292-328). La Muralla.
Säfström, C. A. (2018). Liveable life, educational theory and the imperative of constant change. European Educational Research Journal, 17(5), 621-630. https://doi.org/10.1177/1474904118784480
Subiyakto, A., Ahlan, A. R., Putra, S. J. & Kartiwi, M. (2015). Validation of information system project success model. SAGE Open, 5(2), 215824401558165. https://doi.org/10.1177/2158244015581650
Thoutenhoofd, E. D. & Pirrie, A. (2013). From self-regulation to learning to learn: Observations on the construction of self and learning. British Educational Research Journal, 41(1), 72-84. https://doi.org/10.1002/berj.3128
van Lankveld, W., Maas, M., Van Wijchen, J., Visser, V. & Staal, J. B. (2019). Self-regulated learning in physical therapy education: A non-randomized experimental study comparing self-directed and instruction-based learning. BMC Medical Education, 19(1). https://doi.org/10.1186/s12909-019-1484-3
Versteeg, M., Van Blankenstein, F. M., Putter, H. & Steendijk, P. (2018). Peer instruction improves comprehension and transfer of physiological concepts: A randomized comparison with self-explanation. Advances in Health Sciences Education, 24(1), 151-165. https://doi.org/10.1007/s10459-018-9858-6
Weis, D. & Willems, H. (2017. Aggregation, validation, and generalization of qualitative data. Methodological and practical research strategies ilustrated by the research process of an empirically based typology. Integr. Psychol. Behav. Sci. 51: 223-243.

Annex

Table 1. Subdimensions of the Cognitive dimension and their descriptions
Cognitive dimension
Subdimensions Components
S1. Effective information management Comp1. Using relevant sources of information. Searching, selecting and properly managing information, transforming it into knowledge, storing it comprehensively and retrieving it efficiently to use it.
Comp2. Using and transferring what has been learnt to other contexts (daily life, solving academic and professional problems, and similar skills).
S2. Oral communication skills Comp3. Effective oral communication, transmitting knowledge and ideas, clearly, rigorously and convincingly.
Comp4. Expressing by oral communication in a structured intelligible way in both short ora presentations and long speeches with subsequent debate.
Comp5. Offering arguments and counterarguments appropriately.
Comp6. Adapting to the context and the audience.
S3. Written communication skills Comp7. Effective written communication, transmitting knowledge and ideas clearly, rigorously and convincingly.
Comp8. Expressing by written communication in logical order with good construction, and preparing well-structured documents that adapt to different purposes.
Comp9. Writing rigorous texts with scientific and technical quality related to the study area reports, end-of-degree projects and similar tasks.
S4. Knowledge and use of non verbal languages Comp10. Knowing and handling languages other than verbal: visual, iconic, artistic, etc., as a means to learn.
S5. ICT management Comp11. Effective ICT application in learning and professional activity (word processors, spreadsheets, presentation software, statistical packages of specific areas wherever necessary, search engines and databases, and so on).
S6. Critical and creative thinking Comp12. Making creative personal proposals that go beyond what is given.
Comp13. Conducting differentiated analysis, inferences and critical reasoning on life tasks and situations.
Comp14. Challenging the assumptions underlying the usual ways of thinking and acting.
Comp15. Producing new thinking –thinking differently– about the working reality.
Table 2. Subdimensions of the Metacognitive dimension and their descriptions
Metacognitive dimension
Subdimensions Components
S7. Knowing oneself, the task and strategies Comp16. Identifying one’s own skills and limitations to improve them as much as possible.
Comp17. Thinking about and analysing the task, its objectives and strategies that are necessary for an approach and solution.
Comp18. Questioning learning objectives and formulating one’s own objectives.
Comp19. Making decisions about what and how to learn based on one’s own objectives and needs and/or professional performance.
S8. Planning, organization and management of time Comp20. Planning well tasks to achieve the expected short-, mid- and long-term objectives depending on the context and available time.
Comp21. Prioritising, organizing and carrying out the activities required.
S9. Self-assessment, self-control and self-regulation Comp22. Analyzing, evaluating and monitoring one’s own performance, establishing the mechanisms required to improve execution and incorporating necessary adjustments in both planning and implementation, by using more efficient strategies and skills.
Comp23. Seeking guidance, advice and support if necessary.
S10. Problem solving Comp24. Analyzing and solving problems in an effective and contextualized manner, identifying and defining the significant elements constituting them, and developing high-level complex reasoning processes, and not simply associative and routine actions
Table 3. Subdimensions of the Affective-Motivational dimension and their descriptions
Affective-Motivational dimension
Subdimensions Components
S11. Motivation and positive attitude toward learning and improvement Comp25. Improving and maintaining motivation, curiosity, interest and enjoyment to understand contents and in-depth learning.
Comp26. Developing a strong will to learn, guiding actions in the right direction to achieve successful results.
Comp27. Perseverance in learning, concentration for long periods of time, overcoming difficulties.
Comp28. Tolerance to frustration when success in learning is not achieved. Resilience.
S12. Internal attributions Comp29. Attributing learning outcomes and performance to one’s own effort that oneself controls and manages.
S13. Self-concept, self- esteem and self- efficacy Comp30. Having an adjusted image of oneself, accepting and appreciating oneself, which is compatible with being aware of one’s own limitations and with efforts to improve.
Comp31. Increasing self-efficacy, feeling able to achieve the demanded objectives and being successful doing tasks.
S14. Physical and emotional well- being Comp32. Maintaining a good physical and emotional tone, appropriate for learning and working.
Comp33. Keeping a healthy lifestyle (food, rest, sleep and exercise) to help learning.
S15. Emotional self- regulation and control of anxiety Comp34. Observing, analyzing and modifying emotional reactions in a socially acceptable way according to the learning objectives.
Comp35. Controlling anxiety, learning to relax in stressful situations (exams, public speeches, and so on).
Table 4. Subdimensions of the Social-Relational dimension and their descriptions
Social/Relational dimension
Subdimensions Components
S16. Social values Comp36. Valuing interpersonal relationships and working with others to learn with and from them.
Comp37. Working, studying and striving to contribute to society as a whole, not only for one’s own personal development.
S17. Attitudes toward cooperation and solidarity; relationships Comp38. Effective peer cooperation for problem solving, studying, learning with and from them and working.
Comp39. Establishing and maintaining good relationships with peers and teachers.
Comp40. Negotiating, sharing, arguing respectfully for the opinions of others, etc., developing adequate social skills: listening, empathy, assertiveness and solidarity in relationships with others.
S18. Teamwork Comp41. Carrying out tasks, sharing objectives and interests, overcoming any difficulties that may arise in doing so.
Comp42. Actively participating in working groups by contributing ideas and efforts, receiving and giving help, leading whenever necessary and similar reactions.
S19. Control of environmental conditions Comp43. Creating a suitable environment for working and performance that allows concentration and has the necessary means and resources.
Comp44. Modulating the elements of the context for better learning.
Table 5. Subdimensions of the Ethical dimension and their descriptions
Ethical dimension
Subdimensions Components
S20. Responsibility in learning Comp45. Keeping a responsible attitude toward learning by taking advantage of available time and resources.
Comp46. Striving for efficient and committed work, for doing things as best as possible, avoiding incomplete and incorrect work.
S21. Civic and moral attitudes and values Comp47. Being honest, responsible, respectful of others and truthful. Avoiding practices such as plagiarism.
Comp48. Working for both one’s own good and the common good, contributing to progress toward a more just and equitable society.
S22. Respect for deontological codes Comp49. Incorporating ethical and deontological codes into professional practice, respecting human rights, working rigorously, respecting professional secrecy, not abusing one’s position when in power, etc.

Resumen

La competencia “aprender a aprender” en Ciencias de la Salud. Un estudio cualitativo

INTRODUCCIÓN. “Aprender a aprender” (LTL) es una competencia clave propuesta por la Comisión Europea para los sistemas educativos de los países miembros (CE, 2005, 2018). Hasta la fecha, los académicos aún no han llegado a un acuerdo sobre aprender a aprender, de cara a establecer el modelo teórico requerido para incorporar esta competencia en los planes de estudio. Nuestro equipo de investigación se planteó como objetivo diseñar y validar un modelo integral para usarlo como referencia de cara a la intervención educativa. Este modelo consta de cinco dimensiones: cognitiva, metacognitiva, afectivo-motivacional, social-relacional y ética, y 20 subdimensiones. Las tres primeras dimensiones provienen de las teorías del aprendizaje estratégico y autorregulado, la cuarta del enfoque sociocognitivo y la quinta es un aporte original de nuestro equipo. Varios grupos de estudiantes, docentes, profesionales y empresarios de Ciencias de la Salud fueron consultados para validar este modelo. MÉTODO. Para realizar la validación se utilizaron métodos cualitativos mediante el desarrollo de cuatro grupos focales (n=20). A los participantes se les hizo una pregunta general sobre LTL y se grabaron sus aportaciones. Posteriormente estas grabaciones fueron transcritas y procesadas con Atlas ti.8 para comparar los contenidos codificados con el modelo teórico. Se analizó la presencia y relevancia de las dimensiones y subdimensiones del modelo inicial considerando frecuencia de comentarios, conexiones e interrelación. RESULTADOS. Los resultados confirmaron el modelo inicial: los participantes dieron relevancia a todas las dimensiones y a casi todas las subdimensiones . DISCUSIÓN. Una futura línea de investigación sería diseñar un instrumento de evaluación estandarizado para estudiantes universitarios basado en este modelo teórico. A partir de los datos se discuten las limitaciones del trabajo y las implicaciones para la práctica.

Palabras clave: Aprendizaje a lo largo de la vida, Estrategias de aprendizaje, Educación basada en competencias, Educación superior.


Résumé

La compétence “apprendre à apprendre” en sciences de la santé. Une étude qualitative

INTRODUCTION. “Apprendre à apprendre” (AAA) est une compétence clé proposée par la Commission Européenne pour les systèmes éducatifs des pays membres (CE, 2005, 2018). À ce jour, les chercheurs ne sont pas encore d’accord sur le contenu de la notion d’apprendre à apprendre, permettant d’établir le modèle théorique nécessaire pour l’intégration de cette compétence dans les programmes d’études. Notre équipe de recherche a voulu concevoir et valider un modèle intégrateur à utiliser comme référence pour les enseignements. Ce modèle se compose de cinq dimensions (cognitive, métacognitive, affective-motivationnel, sociale-relationnel et éthique) et de 20 sous-dimensions. Les trois premières dimensions sont issues des théories de l’apprentissage stratégique et autorégulé, et la quatrième de l’approche sociocognitive tandis que la cinquième est une contribution originale de notre équipe. Plusieurs groupes d’étudiants, d’enseignants, de professionnels et d’employeurs dans le domaine des sciences de la santé ont été consultés pour valider ce modèle. MÉTHODE. Des méthodes qualitatives ont été utilisées pour effectuer la validation en développant quatre groupes de discussion (n=20). Les participants ont dû répondre à une question générale sur apprendre à apprendre et leurs réponses ont été enregistrées. Ensuite, ces enregistrements ont été transcrits et traités avec Atlas ti.8 afin de comparer les contenus codés avec le modèle théorique. La présence et la pertinence des dimensions et sous-dimensions du modèle initial ont été analysées en tenant compte de la fréquence des commentaires, des connexions et des interrelations. RÉSULTATS. Les résultats ont confirmé le modèle initial: les participants ont accordé de la pertinence à toutes les dimensions et presque à toutes les sous-dimensions. DISCUSSION. Une future ligne de recherche consisterait à concevoir un instrument d’évaluation standardisé pour les étudiants universitaires basé sur ce modèle théorique. Sur la base des données, les limites du travail et les implications pour la pratique sont discutées.

Mots-clés: Apprentissage tout au long de la vie, Stratégies d’apprentissage, Éducation basée sur les compétences, Enseignement supérieur.


Authors profiles

Bernardo Gargallo López

Full Professor of Theory of Education at the University of Valencia. He has participated in 15 funded research projects, of which he has directed 12. His last five RD projects focused on teaching and learning at the university. He is the author of more than one hundred publications. He twice won the First National Prize for Educational Research of the Ministry of Education and Science and achieved the Award for Teaching Excellence of the University of Valencia in 2010-2011.

ORCID: https://orcid.org/0000-0002-2805-4129

E-mail: Bernardo.Gargallo@uv.es

Fran J. García-García (corresponding autor)

Assistant Professor at the Department of Educational Theory, University of Valencia, Spain. His work deals with learning difficulties and processes, and his latest publications offer collaborative methods for solving asynchronous online learning problems with university students.

ORCID: https://orcid.org/0000-0002-6267-0080

E-mail: garfran9@uv.es

Corresponding address: Departamento de Teoría de la Educación. Facultad de Filosofía y Ciencias de la Educación. Universidad de Valencia. Avda. Blasco Ibáñez, 30; 46010 Valencia (España).

Inmaculada López-Francés

Associate Professor at the Department of Educational Theory, University of Valencia, Spain. She is a member of the Research Group of University Pedagogy and Teaching-Learning Strategies and participated in five RD projects, coordinating one of them. Her research interests are gender and diversity in Higher Education.

ORCID: https://orcid.org/0000-0003-1178-9054

E-mail: lofranin@uv.es

Benjamín Sarriá Chust

Professor of the Department of Pharmacology at the University of Valencia. He has participated in 10 funded research projects; he also has been secretary and director of the Department of Pharmacology and he is currently the coordinator of the third year of the degree of Medicine. He is the author of more than fifty publications on Pharmacology, about teaching and learning of this subject. He won the Prize of the Royal Academy of Medicine of Valencia.

ORCID: https://orcid.org/0000-0002-8570-7827

E-mail: Benjamin.Sarria@uv.es

Amparo Benavent Garcés

Professor at the Universitat de València, PhD in Nursing. She is recently retired. She has collaborated in three RD projects, two of them focused on teaching and learning at the university. She is co-author of five books, four of them on theoretical foundations of nursing and nursing methodology and one of them on teaching methodologies at the university level. She has several publications related to nursing ethics.

ORCID: https://orcid.org/0000-0003-1475-4527

E-mail: Amparo.Benavent@uv.es

M. Àngels Cebrià i Iranzo

Professor of the Department of Physiotherapy at the University of Valencia. She also works at the Hospital Universitari i Politècnic La Fe in Valencia where she combines her care taks with teaching and research. She has coordinated several projects of educational innovation in the degree in Physiotherapy and has collaborated in two research projects on teaching-learning at the University, funded by the Ministry of Education, Culture and Sport.

ORCID: https://orcid.org/0000-0001-8803-3963

E-mail: Angeles.Cebria@uv.es