EVIDENCIAS PSICOMÉTRICAS Y ANÁLISIS DE RED DE LA ESCALA INTELIGENCIA EMOCIONAL EN ESTUDIANTES DE INSTITUCIONES CONFESIONALES
Psychometric evidence and network analysis of the emotional intelligence scale in students of denominational institutions


LUIS ALBERTO GERALDO-CAMPOS(1), JAIMIN MURILLO-ANTÓN(2) Y JUAN JESÚS SORIA QUIJAITE(3)
(1) Escuela de Educación Superior Tecnológica Privada La Pontificia (Perú)
(2) Universidad Peruana Unión (Perú)
(3) Universidad Tecnológica del Perú (Perú)

DOI: 10.13042/Bordon.2023.98104
Fecha de recepción: 25/01/2023 • Fecha de aceptación: 30/05/2023
Autor de contacto / Corresponding autor: Luis Alberto Geraldo-Campos. E-mail: luisgeraldo@elp.edu.pe
Cómo citar este artículo: Geraldo-Campos, L. A., Murillo-Antón, J. y Soria Quijaite, J. J. (2023). Evidencias psicométricas y análisis de red de la escala inteligencia emocional en estudiantes de instituciones confesionales. Bordón, Revista de Pedagogía, 75(3), 63-83. https://doi.org/10.13042/Bordon.2023.98104


INTRODUCCIÓN. La inteligencia emocional es un constructo que se estudia a partir de tres enfoques, basados en habilidades, en rasgos y mixto, esto ha permitido el desarrollo de diversos instrumentos que han hecho hincapié en la adaptación en diferentes contextos. El presente estudio tiene como objetivo evidenciar las propiedades psicométricas y analizar la red de la escala inteligencia emocional en estudiantes adolescentes de instituciones confesionales. MÉTODO. El método es instrumental con una muestra transversal de 550 estudiantes encuestados. Los datos recolectados tuvieron un análisis de fiabilidad igual a ω = 0.933, que permitió aplicar un estudio de la estructura interna basado en el análisis factorial exploratorio (AFE; n = 280) y en el análisis factorial confirmatorio (AFC; n = 270); después de conocer la estructura factorial de la escala se aplicó un análisis de red con la finalidad de mostrar los nodos y las aristas que reflejan las conexiones entre las variables y el índice de centralidad por variable. RESULTADOS. Los resultados muestran que la estructura original se redujo significativamente a una estructura factorial más robusta, basada en 22 items con cargas factoriales mayores a 0.5, cuya estructura se corrobora con el análisis AFC a partir de cuatro factores de la escala inteligencia emocional con índice de bondad de ajuste significativos (X2 < 3; p-valor < 0.001; TLI = 0.939; CFI = 0.947; RMSEA = 0.055); además, el análisis de red de la escala inteligencia emocional encontró nodos y aristas representativas. DISCUSIÓN. Finalmente, el valor de la escala, con una estructura basada en 22 items, mide adecuadamente la inteligencia emocional y puede ser utilizada en estudiantes.

Palabras clave: Inteligencia emocional, Red, Educación secundaria, Instrumento.


Introducción

La estructura y las características de la inteligencia han intrigado durante mucho tiempo a los investigadores y académicos. Aunque a lo largo de este proceso han surgido varias visiones, lo que está ampliamente aceptado es que la inteligencia tiene múltiples estructuras (Beyazit et al., 2020Beyazit, U., Yurdakul, Y. y Ayhan, A. B. (2020). The Psychometric Properties of the Turkish Version of the Trait Emotional Intelligence Questionnaire-Child Form. SAGE Open, 10(2), 1-8. https://doi.org/10.1177/2158244020922904), específicamente la denominada “inteligencia emocional“. Para conceptualizar y medir el constructo inteligencia emocional (IE), la mayoría de los investigadores se enfocan en tres modelos principales, basados en habilidades de Mayer y Salovey, a partir de rasgos de Petrides y Furnham y el modelo mixto de Bar-On (Bru-Luna et al., 2021Bru-Luna, L. M., Martí-Vilar, M., Merino-Soto, C. y Cervera-Santiago, J. L. (2021). Emotional intelligence measures: A systematic review. Healthcare (Switzerland), 9(12), 1-36. https://doi.org/10.3390/healthcare9121696). Desde el enfoque mixto, la IE es el conjunto de habilidades y competencias no cognitivas que pueden afectar a la capacidad de afrontar exitosamente determinadas exigencias y presiones del entorno, está conformada por cinco factores clave: las habilidades intrapersonales, las interpersonales, las de adaptación, las de gestión del estrés y el estado de ánimo general (Bru-Luna et al., 2021Bru-Luna, L. M., Martí-Vilar, M., Merino-Soto, C. y Cervera-Santiago, J. L. (2021). Emotional intelligence measures: A systematic review. Healthcare (Switzerland), 9(12), 1-36. https://doi.org/10.3390/healthcare9121696).

Bajo estos tres modelos se han desarrollado múltiples instrumentos que han hecho hincapié en medir la inteligencia emocional con relación a otros constructos importantes de investigaciones recientes, como la alexitimia (Gartani y Zarhbouh, 2023Gartani, W. y Zarhbouh, B. (2023). Relationship Between Measures of Emotional Intelligence and Alexithymia Among Moroccan Students. Pakistan Journal of Psychological Research, 38(1), 83-95. https://doi.org/10.33824/PJPR.2023.38.1.06), la calidad de vida (Ashori y Jalil-Abkenar, 2023Ashori, M. y Jalil-Abkenar, S. S. (2023). Emotional intelligence: Behavioral emotion regulation and health-related quality of life in students with hearing loss. Current Psychology, 1-12. https://doi.org/10.1007/s12144-023-04449-9), el rendimiento académico (Broc, 2019Broc, M. Á. (2019). Inteligencia emocional y rendimiento académico en alumnos de educación secundaria obligatoria. REOP - Revista Española de Orientación y Psicopedagogía, 30(1), 75-92. https://doi.org/10.5944/reop.vol.30.num.1.2019.25195), el pensamiento crítico (Hasanpour et al., 2018Hasanpour, M., Bagheri, M. y Heidari, F. G. (2018). The relationship between emotional intelligence and critical thinking skills in Iranian nursing students. Medical Journal of The Islamic Republic of Iran (MJIRI), 32(1), 231-234. https://doi.org/10.14196/MJIRI.32.40), entre otros (Antonio-Agirre et al., 2015Antonio-Agirre, I., Azpiazu, L., Esnaola, I. y Sarasa, M. (2015). Capacidad predictiva del autoconcepto y la inteligencia emocional en el ajuste escolar autopercibido. Bordón. Revista de Pedagogía, 67(4), 9-25. https://doi.org/10.13042/BORDON.2015.67401; Martínez, 2018Martínez, R. S. (2018). Inteligencia emocional y bienestar subjetivo en estudiantes universitarios con diferentes tipos y grados de discapacidad. Bordón. Revista de Pedagogía, 70(1), 125-140. https://doi.org/10.13042/Bordon.2018.48584) que hacen que la medición de la IE esté vigente, y sea de gran importancia y preocupación para la comunidad académica y científica.

La revisión de la literatura de inteligencia emocional ha identificado el instrumento del inventario de cociente emocional (Emotional Quotient Inventory; EQ-i) (Bar-On, 1996Bar-On, R. M. (1996). The emotional quotient inventory (EQ-i): A test of emotional intelligence. Multi-Health Systems., 1997bBar-On, R. M. (1997b). Bar-On emotional quotient inventory: User’s manual. Multihealth Systems., 1997aBar-On, R. M. (1997a). Bar-On emotional quotient inventory: Technical manual. Multihealth Systems.), que ha tenido cambios y mejoras en versiones y en contextos diversos; inicialmente la escala constaba de 15 dimensiones, pero posteriormente se redujeron a 12 (Bar-On et al., 2000Bar-On, R. M., Brown, J. M., Kirkcaldy, B. D. y Thomé, E. P. (2000). Emotional expression and implications for occupational stress; an application of the Emotional Quotient Inventory (EQ-i). Personality and Individual Differences, 28(6), 1107-1118. https://doi.org/10.1016/S0191-8869(99)00160-9); años más tarde después de que la escala haya sido traducida a diferentes idiomas, Bar-On (2006Bar-On, R. M. (2006). The Bar-On model of emotional-social intelligence (ESI). Psicothema, 18(suplemento 1), 13-25. https://www.psicothema.com/pdf/3271.pdf) describe la validez de constructo y examina la predicción del modelo teórico basado en evidencia empírica, lo que conllevó a reagrupar las 15 escalas en tan solo 5: intrapersonal (autoconocimiento, autoconciencia emocional, asertividad, independencia y autorrealización), interpersonal (empatía, responsabilidad social y relaciones interpersonales), gestión del estrés (tolerancia al estrés y control de los impulsos), adaptabilidad (prueba de la realidad, flexibilidad y resolución de problemas) y estado de ánimo general (optimismo y felicidad).

Posteriormente, la escala de Bar-On fue adaptada por Parker et al. (2011Parker, J. D. A., Keefer, K. V. y Wood, L. M. (2011). Toward a brief multidimensional assessment of emotional intelligence: Psychometric properties of the Emotional Quotient Inventory-Short Form. Psychological Assessment, 23(3), 762-777. https://doi.org/10.1037/a0023289), quienes evaluaron la versión del Emotional Quotient-Inventory: Version Short (EQ-i:S), lo que les permitió destacar las ventajas de la multidimensionalidad de la escala de IE. En esa misma línea, Stanimirovic y Hanrahan (2012) enfatizaron que nadie había investigado la estructura factorial del EQ-i en el campo de la psicología del deporte, en la que concluyen que se requiere una mayor validación del constructo del modelo y de la medida de Bar-On, por lo que sugieren considerar el uso de las subescalas y no la estructura dimensional 1-5-15.

Por su parte, Kun et al. (2012Kun, B., Urbán, R., Paksi, B., Csóbor, L. V., Oláh, A. y Demetrovics, Z. (2012). Psychometric characteristics of the Emotional Quotient Inventory, Youth Version, Short Form, in Hungarian high school students. Psychological Assessment, 24(2), 518-523. https://doi.org/10.1037/a0026013) analizaron la estructura del Inventario del Cociente Emocional de Bar-On de 30 items, esto permitió encontrar 24 items distribuidos en 5 factores (cociente emocional intrapersonal, cociente emocional interpersonal, gestión del estrés, adaptabilidad e impresión positiva) para la evaluación de la inteligencia emocional de adolescentes y adultos jóvenes en encuestas de muestras a gran escala. En cuanto al estudio de Esnaola et al. (2016Esnaola, I., Freeman, J., Sarasa, M., Fernández-Zabala, A. y Axpe, I. (2016). Validity Evidence based on Internal Structure of Scores of the Emotional Quotient-Inventory: Youth Version Short (EQ-i: YV-S) in a Spanish Sample. The Spanish Journal of Psychology, 19, E12. ), se analizó la versión española del Emotional Quotient-Inventory: Youth Version Short (EQ-i: YV-S) en adolescentes, en la que encontraron que el modelo jerárquico de cuatro factores específicos (interpersonal, intrapersonal, gestión del estrés y adaptabilidad) se explicaba con un factor de segundo orden, la Emotional-Social Intelligence (ESI). Posteriormente se ha evidenciado otras versiones del EQ-i (Esnaola et al., 2018Esnaola, I., Arias, V. B., Freeman, J., Wang, Y. y Arias, B. (2018). Validity Evidence Based on Internal Structure of Scores of the Emotional Quotient Inventory: Youth Version Short (EQ-i: YV-S) in a Chinese Sample. Journal of Psychoeducational Assessment, 36(6), 576-587. https://doi.org/10.1177/0734282916689439; Esnaola et al., 2018Esnaola, I., Azpiazu, L., Antonio-Agirre, I., Sarasa, M. y Ballina, E. (2018). Validity evidence of Emotional Quotient Inventory: Youth Version (Short) in a sample of Mexican adolescents / Evidencias de validez del Emotional Quotient Inventory: Youth Version (Short) en una muestra de adolescentes mexicanos. Estudios de Psicología, 39(1), 127-153. https://doi.org/10.1080/02109395.2017.1407905; Robles-Bello et al., 2021Robles-Bello, M. A., Sánchez-Teruel, D. y Galeote Moreno, M. Á. (2021). Psychometric properties of the Emotional Quotient Inventory: Youth Version-EQ-i:YV in Spanish adolescents with Down syndrome. Journal of Applied Research in Intellectual Disabilities, 34(1), 77-89. https://doi.org/10.1111/jar.12787; Sánchez-Teruel et al., 2020Sánchez-Teruel, D., Robles-Bello, M. A. y Camacho-Conde, J. A. (2020). Assessment of emotional intelligence in adults with down syndrome: Psychometric properties of the Emotional Quotient Inventory. PLOS ONE, 15(7), e0236087. https://doi.org/10.1371/journal.pone.0236087; Seok et al., 2020Seok, C. B., Hashmi, S. I., Madlan, L. y Mutang, J. A. (2020). Psychometric study of Bar-On Emotional Quotient Inventory: Youth version in Malaysian sample. Pertanika Journal of Social Sciences and Humanities, 28(2), 1357-1369.) que han llevado a ampliar y estandarizar esta importante escala de Bar-On.

Desde otros enfoques teóricos se han propuesto importantes instrumentos que miden la inteligencia emocional. Tal es el caso de Schutte et al. (1998Schutte, N. S., Malouff, J. M., Hall, L. E., Haggerty, D. J., Cooper, J. T., Golden, C. J. y Dornheim, L. (1998). Development and validation of a measure of emotional intelligence. Personality and Individual Differences, 25(2), 167–177. https://doi.org/10.1016/S0191-8869(98)00001-4), quienes proponen una medida de este constructo basada en el modelo de Salovey et al. (1995Salovey, P., Mayer, J. D., Goldman, S. L., Turvey, C. y Palfai, T. P. (1995). Emotional attention, clarity, and repair: Exploring emotional intelligence using the Trait Meta-Mood Scale. In Emotion, disclosure, & health. (pp. 125-154). American Psychological Association. https://doi.org/10.1037/10182-006), que posteriormente fue adaptada por Tatar et al. (2011Tatar, A., Tok, S. y Saltukoğlu, G. (2011). Gözden Geçirilmiş Schutte Duygusal Zekâ Ölçeğinin Türkçe’ye Uyarlanması ve Psikometrik Özelliklerinin İncelenmesi. Klinik Psikofarmakoloji Bülteni-Bulletin of Clinical Psychopharmacology, 21(4), 325-338. https://doi.org/10.5455/bcp.20110624015920); ellos mencionaban que la inteligencia emocional es un concepto relativamente nuevo y los instrumentos para medirla son escasos, específicamente para el escenario turco; como resultado indican que la escala de inteligencia emocional de Schutte puede ser un instrumento fiable y válido; sin embargo, se necesitan más estudios para examinar la estructura factorial de la escala. Ese mismo año se logró determinar la consistencia interna y la validez del instrumento de inteligencia emocional denominado USM Emotional Quotient Inventory (USMEQ-i), USM en honor a la Universiti Sains Malaysia, propuesto por Yusoff et al. (2011Yusoff, M. S. B., Rahim, A. F. A., Pa, M. N. M., Mey, S. C., Ja’Afar, R. y Esa, A. R. (2011). The validity and reliability of USM emotional quotient inventory (USMEQ-i): Its use to measure emotional quotient (EQ) of future medical students. International Medical Journal, 18(4), 293-299.), que permite medir la inteligencia emocional de los aspirantes a programas médicos y también puede ayudar en la selección de estudiantes.

Años más tarde, se evidencia en la literatura científica la evaluación de las propiedades psicométricas del instrumento de autoevaluación que mide la inteligencia emocional denominado Trait Meta-Mood Scale (TMMS), desarrollado por Salovey et al. (1995Salovey, P., Mayer, J. D., Goldman, S. L., Turvey, C. y Palfai, T. P. (1995). Emotional attention, clarity, and repair: Exploring emotional intelligence using the Trait Meta-Mood Scale. In Emotion, disclosure, & health. (pp. 125-154). American Psychological Association. https://doi.org/10.1037/10182-006) y adaptado por Maria et al. (2016Maria, A.-S., Bourdier, L., Duclos, J., Ringuenet, D. y Berthoz, S. (2016). Psychometric properties of the French version of a scale measuring perceived emotional intelligence : the Trait Meta-Mood Scale (TMMS). The Canadian Journal of Psychiatry, 61(10), 652-662. https://doi.org/10.1177/0706743716639936), basado en 3 dimensiones: atención, claridad y reparación, siendo estos 3 factores adecuados y satisfactorios para la versión francesa del TMMS. El instrumento TMMS también fue evaluado por Giménez-Espert y Prado-Gascó (2017Giménez-Espert, M. del C. y Prado-Gascó, V. J. (2017). Inteligência emocional em enfermeiros: a escala Trait Meta-Mood Scale. Acta Paulista de Enfermagem, 30(2), 204-209. https://doi.org/10.1590/1982-0194201700031), quienes enfatizan que tiene varias aplicaciones potenciales para los gestores de enfermería, ampliamente preocupados por el entorno laboral sanitario.

Basado en un enfoque del modelo mixto de IE, Arifin y Yusoff (2016Arifin, W. N. y Yusoff, M. S. B. (2016). Confirmatory Factor Analysis of the Universiti Sains Malaysia Emotional Quotient Inventory Among Medical Students in Malaysia. SAGE Open, 6(2). 215824401665024. https://doi.org/10.1177/2158244016650240) señalan que el Inventario de Cociente Emocional de la Universidad Sains de Malasia, conocido por sus siglas en inglés USMEQ-i, apoya el modelo de dos factores del componente IE y el modelo de un factor del componente fingimiento. Sin embargo, los autores señalan que el USMEQ-i debe administrarse con precaución hasta que se realicen más estudios de validación cruzada. Se debe precisar que se han desarrollado otros instrumentos más actuales como el propuesto por Zych et al. (2017Zych, I., Ortega-Ruiz, R. y Marín-López, I. (2017). Contenido emocional en el ciberespacio: Desarrollo y validación del Cuestionario E-mociones en adolescentes y jóvenes. Psicothema, 29(4), 563-569. https://doi.org/10.7334/psicothema2016.340), que plantearon el concepto E-motions y propusieron un instrumento para medirlo.

Coskun et al. (2017Coskun, K., Oksuz, Y. y Yilmaz, H. B. (2017). Ten years emotional intelligence scale (TYEIS): Its development, validity and reliability. International Journal of Assessment Tools in Education, 4(2), 122-133.) desarrollaron y validaron un instrumento de inteligencia emocional basado en un modelo mixto, el mismo que es fiable y válido para medir la inteligencia emocional. Actualmente, se encontraron los instrumentos denominados Trait Emotional Intelligence Questionnaire-Adolescent Short Form (TEIQue-ASF) (Ashouri et al., 2020Ashouri, A., Jamil, L., Alimoradi, H. y Aghedi, M. (2020). Psychometric Properties of Farsi Version of Trait Emotional Intelligence Questionnaire-Adolescent Short Form. Iranian Journal of Psychiatry and Behavioral Sciences, 13(4), e94601. https://doi.org/10.5812/ijpbs.94601), el Trait Emotional Intelligence Questionnaire-Child Form (TEIQue-CF), adaptado al turco (Beyazit et al., 2020Beyazit, U., Yurdakul, Y. y Ayhan, A. B. (2020). The Psychometric Properties of the Turkish Version of the Trait Emotional Intelligence Questionnaire-Child Form. SAGE Open, 10(2), 1-8. https://doi.org/10.1177/2158244020922904), la evaluación del Emotional Quotient Inventory-Short Form (EQi-SF), al contexto mexicano (Ruvalcaba-Romero et al., 2020Ruvalcaba-Romero, N. A., Orozco-Solís, M. G. y Bravo-Andrade, H. R. (2020). Propiedades Psicométricas de la Versión Corta del Inventario de Inteligencia Emocional (EQi-SF) en Población Mexicana. Persona, 23(2), 57-71. https://doi.org/10.26439/persona2020.n023(2).4885), y el Emotional Intelligence Test for Adolescents (A-EIT) (Wang et al., 2021Wang, J., Shi, X., Zou, H., Pons, F., Xu, Q., Wang, Y., Tang, Y. y Jiang, S. (2021). Development and validation of the Emotional Intelligence Test for Adolescents in a Chinese sample. Psychological Assessment, 33(12), 1200-1214. https://doi.org/10.1037/pas0001078), que evalúa la inteligencia emocional de los adolescentes, especialmente de aquellos con un nivel de rendimiento relativamente bajo.

Sánchez-Teruel y Robles-Bello (2018Sánchez-Teruel, D. y Robles-Bello, M. A. (2018). Instrumentos de evaluación en inteligencia emocional: una revisión sistemática cuantitativa. Perspectiva Educacional, 57(2), 27-50. https://doi.org/10.4151/07189729-vol.57-iss.2-art.712) señalaron que, en los sectores de educación y salud, la evaluación de la IE es de alta prioridad, bajo la revisión de literatura encontraron que existe una importante productividad científica sobre la IE, pero escasos instrumentos que presentan adecuadas propiedades psicométricas para la medición de la IE en niños y adolescentes. Por su parte, Bru-Luna et al. (2021Bru-Luna, L. M., Martí-Vilar, M., Merino-Soto, C. y Cervera-Santiago, J. L. (2021). Emotional intelligence measures: A systematic review. Healthcare (Switzerland), 9(12), 1-36. https://doi.org/10.3390/healthcare9121696) señalan que la mayoría de estudios instrumentales se basaban en habilidades, en rasgos y mixto, sin embargo, todos cuentan con ventajas e inconvenientes inherentes al tipo de instrumento, siendo los instrumentos como el EQ-i, el Schutte Self Report-Inventory (SSRI), el Test de Inteligencia Emocional 2.0 de Mayer-Salovey-Caruso, conocido por sus siglas en inglés MSCEIT 2.0, el instrumento TMMS, el Wong and Law’s Emotional Intelligence Scale (WLEIS) y el Trait Emotional Intelligence Questionnaire, de los que se ha informado en la mayoría de estudios.

En el Perú se estandarizó el inventario de IE de Bar-On, el que se revisó la estructura factorial de la versión original y la versión corta. Se encontraron cuatro componentes de la IE, intrapersonal, interpersonal, adaptabilidad y manejo del estrés (Ugarriza y Pajares, 2005Ugarriza, N. y Pajares, L. (2005). La evaluación de la inteligencia emocional a través del inventario de BarOn ICE: NA, en una muestra de niños y adolescentes. Persona, 8, 11-58. https://doi.org/10.26439/persona2005.n008.893), factores acordes a la versión de Bar-On y Parker (2000Bar-On, R. M. y Parker, J. (2000). EQi: YV BarOn Emotional Quotient Inventory: Youth version. Technical manual. Multi-Health Systems Inc.), desde esta última no existe una actualización o adaptación posterior en la literatura científica; en tal sentido, es necesario examinar la estructura factorial del instrumento original (Bar-On, 1996Bar-On, R. M. (1996). The emotional quotient inventory (EQ-i): A test of emotional intelligence. Multi-Health Systems., 1997aBar-On, R. M. (1997a). Bar-On emotional quotient inventory: Technical manual. Multihealth Systems., 1997bBar-On, R. M. (1997b). Bar-On emotional quotient inventory: User’s manual. Multihealth Systems.; Bar-On y Parker, 2000Bar-On, R. M. y Parker, J. (2000). EQi: YV BarOn Emotional Quotient Inventory: Youth version. Technical manual. Multi-Health Systems Inc.), tomando como punto de partida en el análisis de la estructura factorial del instrumento de contexto peruano (Pajares y Ugarriza, 2006Pajares, L. y Ugarriza, N. (2006). Adaptación y estandarización del inventario de inteligencia emocional de BarOn ICE : NA, en niños y adolescentes. Ediciones Libro Amigo.; Ugarriza y Pajares, 2005Ugarriza, N. y Pajares, L. (2005). La evaluación de la inteligencia emocional a través del inventario de BarOn ICE: NA, en una muestra de niños y adolescentes. Persona, 8, 11-58. https://doi.org/10.26439/persona2005.n008.893) y considerando un análisis factorial exploratorio y confirmatorio, además de emplear la metodología de redes psicológicas, ya que el instrumento de Bar-On no ha sido analizado desde este enfoque estadístico; por lo tanto, amerita evidenciar las propiedades psicométricas y análisis de redes de la escala inteligencia emocional en estudiantes de edades 12 a 18 años en instituciones confesionales de nivel de educación secundaria provenientes de las regiones Costa, Sierra y Selva del Perú.

Método

Diseño y muestreo de estudio

La presente investigación corresponde a un estudio de tipo instrumental, basado en un muestreo no probabilístico (Ato et al., 2013Ato, M., López-García, J. J. y Benavente, A. (2013). Un sistema de clasificación de los diseños de investigación en psicología. Anales de Psicología, 29(3), 1038-1059. https://doi.org/10.6018/analesps.29.3.178511). Se tomó la calculadora de Soper (2022Soper, D. S. (2022). Calculator: a-priori sample size for structural equation models. Free Statistics Calculators Version 4.0. https://www.danielsoper.com/statcalc/calculator.aspx?id=89) y sus parámetros, se consideró un tamaño de muestra a priori para modelos de ecuaciones estructurales dada la cantidad de variables observadas (60 items) y latentes (5 dimensiones o factores), el tamaño del efecto anticipado (0.3), los niveles deseados de potencia estadística (0.95) y el nivel de probabilidad (0.05) y se obtuvo un tamaño de muestra mínimo para detectar el efecto de 223 participantes.

Con la recomendación de incluir el consentimiento informado para los estudiantes en el formulario por parte del Comité de Ética de la Universidad Peruana Unión, este aprobó con número referencia 2021-CE-EPG-000090 la aplicación del instrumento, además, se presentó a los directores de los colegios (Colegio Adventista del Titicaca, Colegio San Martín y Colegio Unión) una solicitud de autorización, adjuntando el enlace del formulario de Google que contenía el instrumento, posteriormente los directores coordinaron los permisos con el tutor general según el colegio, el cual aceptó la aplicación del instrumento a través de los tutores de aula, en representación de los padres de los estudiantes. Fueron ellos los que compartieron el enlace con sus tutorados en horarios de tutorías y quienes garantizaron la objetividad del levantamiento de la información.

En el levantamiento de la información se recogieron 550 encuestas de estudiantes que radican en las regiones Costa, Serra y Selva, los cuales pertenecen a instituciones confesionales de nivel secundaria, superando la muestra inicial basada en la calculadora de Soper (2022Soper, D. S. (2022). Calculator: a-priori sample size for structural equation models. Free Statistics Calculators Version 4.0. https://www.danielsoper.com/statcalc/calculator.aspx?id=89), por lo tanto, el total de los participantes fue distribuido aleatoriamente, 280 cuestionarios para el análisis factorial exploratorio (AFE), que permitió verificar la estructura factorial de la escala IE, y 270 participantes para corroborar la estructura interna del instrumento mediante el análisis factorial confirmatorio (AFC) (Lloret-Segura et al., 2014Lloret-Segura, S., Ferreres-Traver, A., Hernández-Baeza, A. y Tomás-Marco, I. (2014). El análisis factorial exploratorio de los items: una guía práctica, revisada y actualizada. Anales de Psicología, 30(3), 1151-1169. https://doi.org/10.6018/analesps.30.3.199361; Pérez y Medrano, 2010Pérez, E. R. y Medrano, L. (2010). Análisis factorial exploratorio: bases conceptuales y metodológicas. Revista Argentina de Ciencias Del Comportamiento, 2(1), 58-66.).

De los 550 participantes, el 52% son de sexo femenino y el 48%, masculino, asimismo la tabla 1 revela que los encuestados en su mayoría son de 16 (27.3%) y 13 años de edad (21.8%). Además, se observa que el 28% de estudiantes son del último año del nivel secundaria y que la mayoría son del Colegio Unión-Ñaña, representado por el 57.6%, seguido del 28.4% del Colegio Adventista del Titicaca-Juliaca (Sierra).

Tabla 1. Variables sociodemográficas del estudio
Variable Categoría Sexo Total %
Femenino Masculino
Edad 12 años 43 40 83 15.1 %
13 años 49 71 120 21.8 %
14 años 62 43 105 19.1 %
15 años 47 35 82 14.9 %
16 años 83 67 150 27.3 %
17 años 2 7 9 1.6 %
18 años 0 1 1 0.2 %
Nivel de educación secundaria 1.º secundaria 57 58 115 20.9 %
2.º secundaria 54 67 121 22.0 %
3.º secundaria 54 40 94 17.1 %
4.º secundaria 38 23 61 11.1 %
5.º secundaria 83 76 159 28.9 %
Institución educativa Colegio Adventista del Titicaca-Juliaca (Sierra) 90 66 156 28.4 %
Colegio San Martín-Tarapoto (Selva) 44 33 77 14.0 %
Colegio Unión-Ñaña (Costa) 152 165 317 57.6 %

Instrumento

El presente estudio instrumental utilizó la escala de Bar-On (1997bBar-On, R. M. (1997b). Bar-On emotional quotient inventory: User’s manual. Multihealth Systems.), en su versión adaptada al contexto peruano (Pajares y Ugarriza, 2006Pajares, L. y Ugarriza, N. (2006). Adaptación y estandarización del inventario de inteligencia emocional de BarOn ICE : NA, en niños y adolescentes. Ediciones Libro Amigo.; Ugarriza y Pajares, 2005Ugarriza, N. y Pajares, L. (2005). La evaluación de la inteligencia emocional a través del inventario de BarOn ICE: NA, en una muestra de niños y adolescentes. Persona, 8, 11-58. https://doi.org/10.26439/persona2005.n008.893). Esta última referencia plantea dos modelos, específicamente para este estudio se revisó la versión completa de 60 items, contenidos en 7 factores (inteligencia emocional total, interpersonal, intrapersonal, adaptabilidad, manejo del estrés, estado de ánimo general y el factor impresión positiva) con cuatro posibles respuestas, muy rara vez, rara vez, a menudo y muy a menudo.

Procedimiento y análisis de datos

Después de haber encuestado a los estudiantes por medio del formulario de Google, este se descargó en Excel y se procedió a realizar el control de calidad de los datos, en el que se verificó los valores extremos, no detectándose ninguno. Esto permitió realizar los análisis descriptivos y de fiabilidad inicial por medio del software Jamovi 2.3, de tercera generación y que se basa en el lenguaje R, además de ser gratuito y de libre acceso (The Jamovi Project, 2021The jamovi project. (2021). jamovi. (Version 1.6). Computer Software.), en este software se exploró de forma preliminar el comportamiento de los items por medio del análisis de componentes principales (ACP), considerándose como criterios el método de rotación oblimin directo, en el que se busca que la estructura de las componentes se correlacionen entre sí, también se solicitó el número de componentes basados en el análisis en paralelo, la prueba de esfericidad de Bartletts y la prueba de Kaiser-Meyer-Olkin (KMO). A diferencia del ACP, en el análisis AFE se tomó como parámetros el método de máxima verosimilitud (MV), rotación oblimin, número de factores basado en el análisis en paralelo, la prueba de esfericidad de Bartletts y el KMO con cargas factoriales > 0.5.

Para confirmar el modelo estructural, se utilizó el software AMOS versión 24 de IBM, uno de los más utilizados, robusto y adecuado para realizar el diagrama estructural y sus especificaciones del modelo (Byrne, 2001Byrne, B. M. (2001). Structural Equation Modeling With AMOS, EQS, and LISREL: Comparative Approaches to Testing for the Factorial Validity of a Measuring Instrument. International Journal of Testing, 1(1), 55-86. https://doi.org/10.1207/S15327574IJT0101_4; Hox, 1995Hox, J. J. (1995). AMOS, EQS, and LISREL for windows: A comparative review. Structural Equation Modeling: A Multidisciplinary Journal, 2(1), 79-91. https://doi.org/10.1080/10705519509539996). Primero, se importaron los datos al AMOS y se consideró en el AFC las variables observables adecuadas que reportó el AFE, es aquí donde se configuraron los parámetros como el método de máxima verosimilitud, estimado como un método robusto que se puede usar para 2, 5 y 7 categorías, utilizando escalas ordinales (Yang-Wallentin et al., 2010Yang-Wallentin, F., Joreskog, K. y Luo, H. (2010). Confirmatory Factor Analysis of Ordinal Variables with Misspecified Models. Structural Equation Modeling: A Multidisciplinary Journal, 17(3), 392-423. https://doi.org/10.1080/10705511.2010.489003). Además, se estimaron las medias e intercepciones y en las salidas se tuvieron en cuenta el historial de minimización y estimaciones estandarizadas, se solicitó los índices de modificación, las pruebas de normalidad y el umbral para los índices de modificación. Bajo estos parámetros, se consideraron los índices de bondad de ajuste, como: X2 < 3, p-valor < 0.000, Tucker-Lewis index (TLI > 0.90), Comparative Fit Index (CFI > 0.90), Root Mean Squared Error of Approximation (RMSEA < 0.08), con un intervalo de confianza igual a 90% para el límite inferior y superior.

Para el análisis de redes, se consideró el software JASP, versión 0.14 (The JASP Team, 2018The JASP Team. (2018). JASP A Fresh Way to Do Statistics (0.16). JASP.). Se tomaron los datos de la muestra del análisis confirmatorio equivalente a 270 cuestionarios y se exportaron al JASP, donde se configuró los estadísticos descriptivos, las correlaciones y la red. Se exploró los coeficientes de correlación de la muestra Rho Spearman y su significancia, por ser variables ordinales y sostenerse en el campo no paramétrico. En el análisis de la red, se solicitó el estimador de análisis de correlación parcial regularizada (EBICglasso) para verificar y examinar la estructura de la IE, este estimador se consideró debido a que produce la contracción óptima según EBIC e hiperparámetro, en esta investigación se fijó en 0.5 para producir redes que equilibren la especificidad, la interpretabilidad y la sensibilidad (Epskamp y Fried, 2018Epskamp, S. y Fried, E. I. (2018). A tutorial on regularized partial correlation networks. Psychological Methods, 23(4), 617-634. https://doi.org/10.1037/MET0000167; Hevey, 2018Hevey, D. (2018). Network analysis: a brief overview and tutorial. Health Psychology and Behavioral Medicine, 6(1), 301-328. https://doi.org/10.1080/21642850.2018.1521283).

En tal sentido, se le solicitó los gráficos de la red, de centralidad y de agrupamiento, así como las tablas de centralidad, de agrupamiento y la matriz de pesos; en las opciones de análisis se especificó el parámetro de sintonización igual a 0.5 como punto de corte, así como el método de correlación automático; finalmente, en las opciones de los gráficos se le dio un color y un nombre a las dominios (estado de ánimo, manejo de estrés, adaptabilidad y el dominio interpersonal), también se configuró el tamaño de los nodos, los bordes, las etiquetas y las medidas mostradas en el gráfico de centralidad: separación, cercanía, fuerza y efecto esperado (Costantini et al., 2019Costantini, G., Richetin, J., Preti, E., Casini, E., Epskamp, S. y Perugini, M. (2019). Stability and variability of personality networks. A tutorial on recent developments in network psychometrics. Personality and Individual Differences, 136, 68-78. ; Fonseca-Pedrero, 2017Fonseca-Pedrero, E. (2017). Análisis de redes: ¿una nueva forma de comprender la psicopatología? Revista de Psiquiatría y Salud Mental, 10(4), 206-215. https://doi.org/10.1016/j.rpsm.2017.06.004, 2018Fonseca-Pedrero, E. (2018). Network analysis in psychology. Papeles Del Psicologo, 39(1), 1-12. https://doi.org/10.23923/pap.psicol2018.2852). Al finalizar de estos análisis, se tomaron en cuenta los 22 items para el análisis final de fiabilidad de la versión peruana, donde se solicitó la media, desviación estándar (DE); índice de homogeneidad corregido (iHC), el α de Cronbach y el ω de McDonald por cada factor e items (ver anexo 2).

Resultados

Análisis preliminares del instrumento

Se partió por el control de calidad de los datos con la finalidad de verificar valores extremos, no evidenciándose; posteriormente se exploraron los datos con un análisis descriptivo de la muestra y su fiabilidad, en la que se obtuvo un α = 0.927 y ω = 0.933, encontrándose 9 items con escala inversa (ítem6, ítem15, ítem26, ítem28, ítem35, ítem37, ítem46, ítem54 y ítem58). Aquí se tomó la decisión de dividir aleatoriamente la data total (AFE = 280 y AFC = 280), con el propósito de verificar la estructura y corroborar el modelo estructural.

De forma preliminar se exploró mediante un análisis de componentes principales (ACP) con 280 encuestados, se configuró cargas superiores a 0.5 en los items, además, se pidió el método de rotación oblimin basado en el análisis en paralelo, esto obtuvo la prueba de esfericidad de Bartletts (X2 = 5345; df = 630; p-valor < 0.001) y un KMO = 0.885, que al obtener un valor > 0.6 se puede aplicar un modelo factorial, ya que los items están correlacionados y son significativos.

Este análisis arrojó 5 componentes con valores propios mayores a la unidad y una varianza acumulada igual a 56.7%, donde al primer componente se le nombró egocentrismo de los estudiantes; al segundo componente se le denominó comprensión de conocimientos; al tercer componente, tolerancia a la frustración; al cuarto, empatía; y al último componente, sentimiento personal, que hace que la inteligencia emocional medida en los 280 encuestados se centre en su comportamiento personal (ver el anexo 1), este nombramiento de los factores no es concluyente, por lo que se recurrió a un método del AFE y AFC más robusto, especialmente para el tipo de categorías ordinales que cuenta el instrumento.

Análisis factorial exploratorio y confirmatorio

En la tabla 2 se muestran los resultados del AFE, en la que se obtuvo 4 factores y una varianza total del 52.7%; donde el primer factor se centra en el patrón de estado de ánimo de los estudiantes con un promedio de los pesos factoriales de 0.764; asimismo, el segundo factor, con el patrón del manejo de estrés con un promedio de los pesos factoriales de 0.651; el tercer factor, con un patrón de adaptabilidad con un promedio de los pesos factoriales de 0.646; y el patrón interpersonal, con un promedio de 0.730, que hace que la inteligencia emocional medida en los 280 encuestados se centre en el estado de ánimo de los estudiantes participantes del estudio.

Tabla 2. Análisis factorial exploratorio de la escala inteligencia emocional (n=280)
Items Descripción de los items Factor h2
1 2 3 4
Ítem60 Me gusta la forma como me veo 0.902 0.201
Ítem56 Me gusta mi cuerpo 0.871 0.272
Ítem40 Me siento bien conmigo mismo(a) 0.842 0.255
Ítem47 Me siento feliz con la clase de persona que soy 0.672 0.434
Ítem9 Me siento seguro(a) de mí mismo(a) 0.531 0.483
Ítem35 Me molesto fácilmente   0.813 0.358
Ítem54 Me fastidio fácilmente   0.719 0.490
Ítem15 Me molesto demasiado de cualquier cosa   0.677 0.505
Ítem26 Tengo mal genio   0.635 0.579
Ítem58 Cuando me molesto actúo sin pensar   0.604 0.625
Ítem21 Peleo con la gente   0.575 0.643
Ítem46 Cuando estoy molesto(a) con alguien me siento molesto(a) por mucho tiempo   0.533 0.669
Ítem22 Puedo comprender preguntas difíciles     0.775 0.419
Ítem34 Puedo tener muchas maneras de responder una pregunta difícil cuando yo quiero     0.733 0.435
Ítem30 Puedo dar buenas respuestas a preguntas difíciles     0.719 0.420
Ítem38 Puedo usar fácilmente diferentes modos de resolver los problemas     0.572 0.583
Ítem44 Cuando respondo preguntas difíciles trato de pensar en muchas soluciones     0.546 0.679
Ítem25 No me doy por vencido(a) ante un problema hasta que lo resuelvo     0.533 0.703
Ítem17 Puedo hablar fácilmente sobre mis sentimientos       0.878 0.201
Ítem31 Puedo fácilmente describir mis sentimientos       0.711 0.411
Ítem7 Es fácil decirle a la gente cómo me siento       0.698 0.533
Ítem43 Para mí es fácil decirles a las personas cómo me siento       0.634 0.508
Nota: se utilizó el método de extracción de “máxima verosimilitud” en combinación con una rotación “oblimin”; h2: comunalidades.

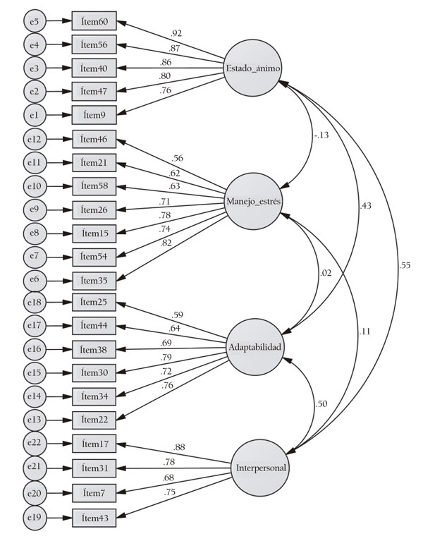
En la figura 1 se observa que el ítem60 tiene el mayor peso de regresión estandarizado (λ = 0.920) y el ítem9 el menor peso (λ = 0.760) en el factor estado de ánimo; además, el ítem35 contiene la mayor λ = 0.820 y el ítem46 la menor λ = 0.560 respecto al patrón del manejo de estrés; asimismo, el ítem30 la mayor λ = 0.790 y el ítem25 la menor λ = 0.590 respecto al patrón de adaptabilidad, finalmente, el ítem17 con mayor λ = 0.880 y el ítem7 con menor λ = 0.680 respecto al patrón interpersonal. Asimismo, se observa la relación entre factores, por ejemplo, existe una relación positiva del estado del ánimo con la adaptabilidad y el factor interpersonal, y una relación negativa con el manejo del estrés; también existe una relación positiva entre el factor adaptabilidad y el factor interpersonal.

Figura 1. Distribución de los items que conforman los cuatro factores de la escala inteligencia emocional (n = 270)

Imagen

[View full size] [Descargar tamaño completo]

En la tabla 3 se observa el índice de bondad de ajuste para la escala de inteligencia emocional, en la que se obtuvo una raíz cuadrada del error cuadrático medio de aproximación de 0.055 con un intervalo de confianza del 90%, se consiguió un límite inferior o igual a 0.046 y un límite superior o igual a 0.064, además se encontró una medida de ajuste incremental de TLI de 0.939, el CFI igual a 0.947, un con un p-valor menor a 0.001 que hace significativo y confiable el índice de ajuste.

Tabla 3. Índice de bondad de ajuste de la escala inteligencia emocional
Chi cuadrado gl p valor TLI CFI RMSEA RMSEA 90% CI
L-Inferior L-Superior
368.541 203 < 0.001 0.939 0.947 0.055 0.046 0.064

Análisis de redes de la escala inteligencia emocional

En la figura 2 se observan los resultados del análisis de red de la escala inteligencia emocional, donde existen cuatro dominios muy bien identificados por colores blanco, negro, gris claro y gris oscuro, que recaen en los conceptos de inteligencia emocional como: estado de ánimo (blanco), adaptabilidad (gris claro), interpersonal (gris oscuro) y manejo de estrés (negro), lo que indica que un aumento en la clasificación de un nodo provocó un aumento en la clasificación de otros nodos. Igualmente, se observa la magnitud de las correlaciones entre nodos (ejemplo, el nodo 20 y 19 tienen un gran grosor por lo que hay una fuerte asociación), donde se observa que todas las aristas son positivas con color gris oscuro. También se observan aristas entre dominios con colores grises oscuros para las relaciones positivas y en grises claros para las relaciones negativas, estas son menos densas a las conexiones entre un mismo dominio, por ejemplo, el nodo 15 del dominio adaptabilidad tiene una correlación con el nodo 20 del dominio interpersonal, este es un nodo vinculante entre ambos dominios (adaptabilidad e interpersonal).

Figura 2. Análisis de red de la inteligencia emocional y sus dominios

Imagen

[Descargar tamaño completo]

Nota: la línea representa la correlación parcial entre 2 nodos (items) y el grosor significa la magnitud de la correlación, cada grupo de nodos por color representa a un dominio o factor (4 dominios) de la inteligencia emocional.

En la figura 3 se observa la centralidad de la inteligencia emocional en función a su separación, a la cercanía, a la fuerza y al efecto esperado. Asimismo, en la tabla 4 se percibe que la mayor medida de efecto positivo debido a su mayor fuerza del nodo del modelo de Red y más relevantes son: los reactivos 60 (2.102), el reactivo 10 (2.024), el reactivo 35 (1.238), el reactivo 40 (0.885) y el reactivo 30 (0.885). Además, con el efecto negativo esperado se tienen los reactivos 46 (-1.64), el reactivo 7 (-1.346), el reactivo 58 (-1.179), el reactivo 25 (-1.061) y el reactivo 26 (-0.85).

Figura 3. Índices de centralidad por variable de la inteligencia emocional

Imagen

[View full size] [Descargar tamaño completo]

Nota: betweenness, separación; closeness, cercanía; degree, fuerza; expected influence, efecto o influencia esperada.
Tabla 4. Medidas de centralidad por variable de la red
Variables Network
Separación Cercanía Fuerza Efecto esperado
Ítem60 -0.064 -0.283 1.999 2.102
Ítem56 -0.898 -0.694 -0.07 0.042
Ítem40 -0.148 0.05 1.279 0.95
Ítem47 -0.398 -0.093 -0.117 -0.511
Ítem9 -0.481 -0.009 0.145 -0.028
Ítem46 -0.898 -0.874 -1.759 -1.64
Ítem21 2.102 0.138 -0.71 -0.596
Ítem58 -0.898 -1.084 -1.17 -1.179
Ítem26 -0.231 -0.699 -0.147 -0.85
Ítem15 0.102 -0.662 0.589 0.446
Ítem54 -0.814 -1.449 -0.238 -0.158
Ítem35 -0.148 -1.069 1.132 1.238
Ítem25 0.061 0.235 -1.177 -1.061
Ítem44 -0.814 -0.732 -0.803 -0.688
Ítem38 1.436 0.889 -0.055 0.057
Ítem30 -0.731 -0.382 0.777 0.885
Ítem34 -0.481 -0.237 -0.35 -0.237
Ítem22 -0.314 -0.044 0.013 0.124
Ítem17 0.477 2.051 1.921 2.024
Ítem31 1.686 1.862 0.251 0.361
Ítem7 -0.898 1.171 -1.463 -1.346
Ítem43 2.352 1.916 -0.048 0.063

Discusión y conclusiones

El objetivo del presente estudio fue evidenciar las propiedades psicométricas mediante el análisis de fiabilidad, análisis factorial y el análisis de red psicológica de la escala inteligencia emocional en estudiantes de 12 a 18 años de edad, matriculados en instituciones confesionales de nivel de educación secundaria provenientes de las regiones Costa, Sierra y Selva del Perú.

Los resultados permitieron identificar una estructura más sólida bajo el AFE con cargas factoriales superiores a 0.5 que redujo la escala de 60 items a tan solo 22, distribuidos en 4 factores representativos, estado de ánimo, manejo de estrés, adaptabilidad y el factor interpersonal, cuya estructura fue comprobada con el AFC, el cual muestra que los factores están asociados de forma positiva y negativa, ejemplo, el estado de ánimo se relaciona negativamente con el manejo del estrés y de forma positiva con el factor interpersonal. Esta estructura factorial dista de la estructura inicial de 15 dimensiones (Bar-On, 1996Bar-On, R. M. (1996). The emotional quotient inventory (EQ-i): A test of emotional intelligence. Multi-Health Systems., 1997bBar-On, R. M. (1997b). Bar-On emotional quotient inventory: User’s manual. Multihealth Systems., 1997aBar-On, R. M. (1997a). Bar-On emotional quotient inventory: Technical manual. Multihealth Systems.) y la reducida a 12 (Bar-On et al., 2000Bar-On, R. M., Brown, J. M., Kirkcaldy, B. D. y Thomé, E. P. (2000). Emotional expression and implications for occupational stress; an application of the Emotional Quotient Inventory (EQ-i). Personality and Individual Differences, 28(6), 1107-1118. https://doi.org/10.1016/S0191-8869(99)00160-9), en cambio, guarda relación con 4 factores de la estructura reagrupada en la que se estableció los factores de intrapersonal, interpersonal, gestión del estrés, adaptabilidad y estado de ánimo general (Bar-On, 2006Bar-On, R. M. (2006). The Bar-On model of emotional-social intelligence (ESI). Psicothema, 18(suplemento 1), 13-25. https://www.psicothema.com/pdf/3271.pdf). Sin embargo, la estructura factorial obtenida solo coincide con la versión adaptada al contexto peruano (Ugarriza y Pajares, 2005Ugarriza, N. y Pajares, L. (2005). La evaluación de la inteligencia emocional a través del inventario de BarOn ICE: NA, en una muestra de niños y adolescentes. Persona, 8, 11-58. https://doi.org/10.26439/persona2005.n008.893) en 3 factores (interpersonal, adaptabilidad y manejo del estrés) a excepción del factor intrapersonal, es decir, en vez de este factor aparece el factor estado de ánimo. Esto no desacredita los resultados anteriores, sino que los parámetros estadísticos, así como el tipo de muestra pueden estar interviniendo en los nuevos hallazgos.

Los resultados reportaron una nueva versión con 22 items de la escala de inteligencia emocional, la misma que es multidimensional compuesta por cuatro factores. Esta escala guarda relación con resultados de otras versiones adaptadas de la escala de Bar-On que reportaron multidimensionalidad (Parker et al., 2011Parker, J. D. A., Keefer, K. V. y Wood, L. M. (2011). Toward a brief multidimensional assessment of emotional intelligence: Psychometric properties of the Emotional Quotient Inventory-Short Form. Psychological Assessment, 23(3), 762-777. https://doi.org/10.1037/a0023289; Stanimirovic y Hanrahan, 2012Stanimirovic, R. y Hanrahan, S. (2012). Examining the dimensional structure and factorial validity of the Bar-On Emotional Quotient Inventory in a sample of male athletes. Psychology of Sport and Exercise, 13(1), 44-50. https://doi.org/10.1016/j.psychsport.2011.07.009). Sin embargo, la estructura dimensional que reporta cuatro factores es diferente en la reducción de la versión de 30 items a 24 realizada por Kun et al. (2012Kun, B., Urbán, R., Paksi, B., Csóbor, L. V., Oláh, A. y Demetrovics, Z. (2012). Psychometric characteristics of the Emotional Quotient Inventory, Youth Version, Short Form, in Hungarian high school students. Psychological Assessment, 24(2), 518-523. https://doi.org/10.1037/a0026013), donde estuvo distribuida en 5 factores que evalúan la inteligencia emocional en adolescentes y adultos jóvenes, las mismas que son diferentes a las que reportó esta investigación. En esa misma línea, Esnaola et al. (2016Esnaola, I., Freeman, J., Sarasa, M., Fernández-Zabala, A. y Axpe, I. (2016). Validity Evidence based on Internal Structure of Scores of the Emotional Quotient-Inventory: Youth Version Short (EQ-i: YV-S) in a Spanish Sample. The Spanish Journal of Psychology, 19, E12. ) evaluó la versión española del EQ-i: YV-S en adolescentes, su estructura de 4 factores se explica por un factor de segundo orden, cuyo resultado muestra una perspectiva distinta a la del presente estudio.

En versiones más recientes provenientes de la versión inicial del EQ-i se muestran nuevas fuentes de evidencia de validez; tal es el caso del estudio de Esnaola, Arias, et al. (2018Esnaola, I., Arias, V. B., Freeman, J., Wang, Y. y Arias, B. (2018). Validity Evidence Based on Internal Structure of Scores of the Emotional Quotient Inventory: Youth Version Short (EQ-i: YV-S) in a Chinese Sample. Journal of Psychoeducational Assessment, 36(6), 576-587. https://doi.org/10.1177/0734282916689439,), que apoyan la multidimensionalidad del EQ-i: YV-S, en el que los resultados proporcionan un apoyo general a la fiabilidad y validez su la versión china; en cambio, Esnaola, Azpiazu et al. (2018Esnaola, I., Azpiazu, L., Antonio-Agirre, I., Sarasa, M. y Ballina, E. (2018). Validity evidence of Emotional Quotient Inventory: Youth Version (Short) in a sample of Mexican adolescents / Evidencias de validez del Emotional Quotient Inventory: Youth Version (Short) en una muestra de adolescentes mexicanos. Estudios de Psicología, 39(1), 127-153. https://doi.org/10.1080/02109395.2017.1407905) indican que las cuatro subescalas del EQ-i:YV-S (interpersonal, intrapersonal, gestión del estrés y adaptabilidad) brindan aceptables índices de fiabilidad y se pudo corroborar la multidimensionalidad del cuestionario, donde el modelo jerárquico reflejaba 4 factores de primer orden y un factor de segundo orden (inteligencia socioemocional), el cual es el que mejor se ajustó a los datos. Estos resultados distan del objetivo del presente estudio, pero existe coincidencia en el sentido de que la inteligencia emocional se mide de forma multidimensional; además, se puede señalar que ambos cuestionarios breves son idóneos para medir la inteligencia emocional en adolescentes, al igual que en el estudio reportado por Seok et al. (2020Seok, C. B., Hashmi, S. I., Madlan, L. y Mutang, J. A. (2020). Psychometric study of Bar-On Emotional Quotient Inventory: Youth version in Malaysian sample. Pertanika Journal of Social Sciences and Humanities, 28(2), 1357-1369.).

La escala de 22 items reportó adecuadas medidas de bondad de ajuste, esto permite que la nueva versión peruana sea utilizada para medir la inteligencia emocional. Algunos de estos índices como el , TLI y CFI superan a los reportados en la versión mexicana (Ruvalcaba-Romero et al., 2020Ruvalcaba-Romero, N. A., Orozco-Solís, M. G. y Bravo-Andrade, H. R. (2020). Propiedades Psicométricas de la Versión Corta del Inventario de Inteligencia Emocional (EQi-SF) en Población Mexicana. Persona, 23(2), 57-71. https://doi.org/10.26439/persona2020.n023(2).4885), la cual cuenta igualmente con una estructura factorial de 4 factores; en cambio, la versión peruana de Ugarriza y Pajares (2005Ugarriza, N. y Pajares, L. (2005). La evaluación de la inteligencia emocional a través del inventario de BarOn ICE: NA, en una muestra de niños y adolescentes. Persona, 8, 11-58. https://doi.org/10.26439/persona2005.n008.893) no reportó dichos índices, sino más bien otros métodos como el ACP; en ese sentido, la presente investigación estaría cubriendo ese vacío existente en el sentido de reportar índices más robustos y adecuados que corroboran el modelo estructural de la escala de inteligencia emocional de Bar-On en el contexto peruano y adicionalmente evidenciando nuevos resultados basados en una metodología de análisis de red.

La escala de inteligencia emocional de Bar-On ha sido evaluada por diversas técnicas estadísticas que han hecho de la escala un instrumento estandarizado; sin embargo, hasta la fecha no hay evidencia de que este haya sido evaluado mediante un análisis de red. El presente estudio pudo identificar y corroborar la estructura mediante cuatro dominios claramente definidos por las aristas que reflejan las conexiones entre nodos e items correlacionados (Costantini et al., 2019Costantini, G., Richetin, J., Preti, E., Casini, E., Epskamp, S. y Perugini, M. (2019). Stability and variability of personality networks. A tutorial on recent developments in network psychometrics. Personality and Individual Differences, 136, 68-78. ; Fonseca-Pedrero, 2017Fonseca-Pedrero, E. (2017). Análisis de redes: ¿una nueva forma de comprender la psicopatología? Revista de Psiquiatría y Salud Mental, 10(4), 206-215. https://doi.org/10.1016/j.rpsm.2017.06.004, 2018Fonseca-Pedrero, E. (2018). Network analysis in psychology. Papeles Del Psicologo, 39(1), 1-12. https://doi.org/10.23923/pap.psicol2018.2852), el estado de ánimo, adaptabilidad, interpersonal y manejo de estrés, los cuales permiten señalar que al aumentar alguno de estos nodos tendrá un efecto sobre otro; asimismo, este análisis de red pudo identificar algunos reactivos más relevantes (ítem60, ítem10, ítem35, ítem40 y el ítem30) y otros con efectos negativos dentro de la red medida por la separación, cercanía, fuerza y efecto esperado.

Esta nueva estructura factorial de 22 items es más consistente y sólida para medir la inteligencia emocional en el contexto peruano, especialmente en estudiantes de 12 a 18 años. Esta versión de 22 items contribuye con las implicaciones prácticas y puede ser utilizada en futuras investigaciones que busquen relacionar este constructo con el rendimiento académico, alexitimia, calidad de vida, estrés académico, entre otros, además de obtener una comprensión más objetiva de la IE en relación con la realidad en los estudiantes de educación secundaria, específicamente de aquellas instituciones educativas confesionales. Sin embargo, una de las debilidades de este estudio radica en la utilización de una muestra de instituciones educativas confesionales pero que su bondad está en que se utilizaron instituciones de tres regiones del país, por lo que se podría generalizar a nivel nacional para este tipo de instituciones en particular. Por lo tanto, se concluye que esta versión de la escala de inteligencia emocional de 22 items con una red sólida del constructo en su estructura interna es adecuada para medir la inteligencia emocional y puede ser aplicada en estudiantes de nivel de educación secundaria.

Conflicto de intereses

Los autores de este trabajo declaran que no tienen conflicto de intereses.

Agradecimientos

Nuestro agradecimiento al Comité de Ética de la Universidad Peruana Unión por el respaldo brindado por medio de la constancia número 2021-CE-EPG-000090. Asimismo, queremos agradecer a los directores y tutores de las tres instituciones educativas que han participado en esta investigación por el acceso al levantamiento de los datos.

Referencias bibliográficas

Antonio-Agirre, I., Azpiazu, L., Esnaola, I. y Sarasa, M. (2015). Capacidad predictiva del autoconcepto y la inteligencia emocional en el ajuste escolar autopercibido. Bordón. Revista de Pedagogía, 67(4), 9-25. https://doi.org/10.13042/BORDON.2015.67401
Arifin, W. N. y Yusoff, M. S. B. (2016). Confirmatory Factor Analysis of the Universiti Sains Malaysia Emotional Quotient Inventory Among Medical Students in Malaysia. SAGE Open, 6(2). 215824401665024. https://doi.org/10.1177/2158244016650240
Ashori, M. y Jalil-Abkenar, S. S. (2023). Emotional intelligence: Behavioral emotion regulation and health-related quality of life in students with hearing loss. Current Psychology, 1-12. https://doi.org/10.1007/s12144-023-04449-9
Ashouri, A., Jamil, L., Alimoradi, H. y Aghedi, M. (2020). Psychometric Properties of Farsi Version of Trait Emotional Intelligence Questionnaire-Adolescent Short Form. Iranian Journal of Psychiatry and Behavioral Sciences, 13(4), e94601. https://doi.org/10.5812/ijpbs.94601
Ato, M., López-García, J. J. y Benavente, A. (2013). Un sistema de clasificación de los diseños de investigación en psicología. Anales de Psicología, 29(3), 1038-1059. https://doi.org/10.6018/analesps.29.3.178511
Bar-On, R. M. (1996). The emotional quotient inventory (EQ-i): A test of emotional intelligence. Multi-Health Systems.
Bar-On, R. M. (1997a). Bar-On emotional quotient inventory: Technical manual. Multihealth Systems.
Bar-On, R. M. (1997b). Bar-On emotional quotient inventory: User’s manual. Multihealth Systems.
Bar-On, R. M. (2006). The Bar-On model of emotional-social intelligence (ESI). Psicothema, 18(suplemento 1), 13-25. https://www.psicothema.com/pdf/3271.pdf
Bar-On, R. M., Brown, J. M., Kirkcaldy, B. D. y Thomé, E. P. (2000). Emotional expression and implications for occupational stress; an application of the Emotional Quotient Inventory (EQ-i). Personality and Individual Differences, 28(6), 1107-1118. https://doi.org/10.1016/S0191-8869(99)00160-9
Bar-On, R. M. y Parker, J. (2000). EQi: YV BarOn Emotional Quotient Inventory: Youth version. Technical manual. Multi-Health Systems Inc.
Beyazit, U., Yurdakul, Y. y Ayhan, A. B. (2020). The Psychometric Properties of the Turkish Version of the Trait Emotional Intelligence Questionnaire-Child Form. SAGE Open, 10(2), 1-8. https://doi.org/10.1177/2158244020922904
Broc, M. Á. (2019). Inteligencia emocional y rendimiento académico en alumnos de educación secundaria obligatoria. REOP - Revista Española de Orientación y Psicopedagogía, 30(1), 75-92. https://doi.org/10.5944/reop.vol.30.num.1.2019.25195
Bru-Luna, L. M., Martí-Vilar, M., Merino-Soto, C. y Cervera-Santiago, J. L. (2021). Emotional intelligence measures: A systematic review. Healthcare (Switzerland), 9(12), 1-36. https://doi.org/10.3390/healthcare9121696
Byrne, B. M. (2001). Structural Equation Modeling With AMOS, EQS, and LISREL: Comparative Approaches to Testing for the Factorial Validity of a Measuring Instrument. International Journal of Testing, 1(1), 55-86. https://doi.org/10.1207/S15327574IJT0101_4
Coskun, K., Oksuz, Y. y Yilmaz, H. B. (2017). Ten years emotional intelligence scale (TYEIS): Its development, validity and reliability. International Journal of Assessment Tools in Education, 4(2), 122-133.
Costantini, G., Richetin, J., Preti, E., Casini, E., Epskamp, S. y Perugini, M. (2019). Stability and variability of personality networks. A tutorial on recent developments in network psychometrics. Personality and Individual Differences, 136, 68-78. https://doi.org/10.1016/j.paid.2017.06.011
Epskamp, S. y Fried, E. I. (2018). A tutorial on regularized partial correlation networks. Psychological Methods, 23(4), 617-634. https://doi.org/10.1037/MET0000167
Esnaola, I., Arias, V. B., Freeman, J., Wang, Y. y Arias, B. (2018). Validity Evidence Based on Internal Structure of Scores of the Emotional Quotient Inventory: Youth Version Short (EQ-i: YV-S) in a Chinese Sample. Journal of Psychoeducational Assessment, 36(6), 576-587. https://doi.org/10.1177/0734282916689439
Esnaola, I., Azpiazu, L., Antonio-Agirre, I., Sarasa, M. y Ballina, E. (2018). Validity evidence of Emotional Quotient Inventory: Youth Version (Short) in a sample of Mexican adolescents / Evidencias de validez del Emotional Quotient Inventory: Youth Version (Short) en una muestra de adolescentes mexicanos. Estudios de Psicología, 39(1), 127-153. https://doi.org/10.1080/02109395.2017.1407905
Esnaola, I., Freeman, J., Sarasa, M., Fernández-Zabala, A. y Axpe, I. (2016). Validity Evidence based on Internal Structure of Scores of the Emotional Quotient-Inventory: Youth Version Short (EQ-i: YV-S) in a Spanish Sample. The Spanish Journal of Psychology, 19, E12. https://doi.org/10.1017/sjp.2016.12
Fonseca-Pedrero, E. (2017). Análisis de redes: ¿una nueva forma de comprender la psicopatología? Revista de Psiquiatría y Salud Mental, 10(4), 206-215. https://doi.org/10.1016/j.rpsm.2017.06.004
Fonseca-Pedrero, E. (2018). Network analysis in psychology. Papeles Del Psicologo, 39(1), 1-12. https://doi.org/10.23923/pap.psicol2018.2852
Gartani, W. y Zarhbouh, B. (2023). Relationship Between Measures of Emotional Intelligence and Alexithymia Among Moroccan Students. Pakistan Journal of Psychological Research, 38(1), 83-95. https://doi.org/10.33824/PJPR.2023.38.1.06
Giménez-Espert, M. del C. y Prado-Gascó, V. J. (2017). Inteligência emocional em enfermeiros: a escala Trait Meta-Mood Scale. Acta Paulista de Enfermagem, 30(2), 204-209. https://doi.org/10.1590/1982-0194201700031
Hasanpour, M., Bagheri, M. y Heidari, F. G. (2018). The relationship between emotional intelligence and critical thinking skills in Iranian nursing students. Medical Journal of The Islamic Republic of Iran (MJIRI), 32(1), 231-234. https://doi.org/10.14196/MJIRI.32.40
Hevey, D. (2018). Network analysis: a brief overview and tutorial. Health Psychology and Behavioral Medicine, 6(1), 301-328. https://doi.org/10.1080/21642850.2018.1521283
Hox, J. J. (1995). AMOS, EQS, and LISREL for windows: A comparative review. Structural Equation Modeling: A Multidisciplinary Journal, 2(1), 79-91. https://doi.org/10.1080/10705519509539996
Kun, B., Urbán, R., Paksi, B., Csóbor, L. V., Oláh, A. y Demetrovics, Z. (2012). Psychometric characteristics of the Emotional Quotient Inventory, Youth Version, Short Form, in Hungarian high school students. Psychological Assessment, 24(2), 518-523. https://doi.org/10.1037/a0026013
Lloret-Segura, S., Ferreres-Traver, A., Hernández-Baeza, A. y Tomás-Marco, I. (2014). El análisis factorial exploratorio de los items: una guía práctica, revisada y actualizada. Anales de Psicología, 30(3), 1151-1169. https://doi.org/10.6018/analesps.30.3.199361
Maria, A.-S., Bourdier, L., Duclos, J., Ringuenet, D. y Berthoz, S. (2016). Psychometric properties of the French version of a scale measuring perceived emotional intelligence : the Trait Meta-Mood Scale (TMMS). The Canadian Journal of Psychiatry, 61(10), 652-662. https://doi.org/10.1177/0706743716639936
Martínez, R. S. (2018). Inteligencia emocional y bienestar subjetivo en estudiantes universitarios con diferentes tipos y grados de discapacidad. Bordón. Revista de Pedagogía, 70(1), 125-140. https://doi.org/10.13042/Bordon.2018.48584
Pajares, L. y Ugarriza, N. (2006). Adaptación y estandarización del inventario de inteligencia emocional de BarOn ICE : NA, en niños y adolescentes. Ediciones Libro Amigo.
Parker, J. D. A., Keefer, K. V. y Wood, L. M. (2011). Toward a brief multidimensional assessment of emotional intelligence: Psychometric properties of the Emotional Quotient Inventory-Short Form. Psychological Assessment, 23(3), 762-777. https://doi.org/10.1037/a0023289
Pérez, E. R. y Medrano, L. (2010). Análisis factorial exploratorio: bases conceptuales y metodológicas. Revista Argentina de Ciencias Del Comportamiento, 2(1), 58-66.
Robles-Bello, M. A., Sánchez-Teruel, D. y Galeote Moreno, M. Á. (2021). Psychometric properties of the Emotional Quotient Inventory: Youth Version-EQ-i:YV in Spanish adolescents with Down syndrome. Journal of Applied Research in Intellectual Disabilities, 34(1), 77-89. https://doi.org/10.1111/jar.12787
Ruvalcaba-Romero, N. A., Orozco-Solís, M. G. y Bravo-Andrade, H. R. (2020). Propiedades Psicométricas de la Versión Corta del Inventario de Inteligencia Emocional (EQi-SF) en Población Mexicana. Persona, 23(2), 57-71. https://doi.org/10.26439/persona2020.n023(2).4885
Salovey, P., Mayer, J. D., Goldman, S. L., Turvey, C. y Palfai, T. P. (1995). Emotional attention, clarity, and repair: Exploring emotional intelligence using the Trait Meta-Mood Scale. In Emotion, disclosure, & health. (pp. 125-154). American Psychological Association. https://doi.org/10.1037/10182-006
Sánchez-Teruel, D. y Robles-Bello, M. A. (2018). Instrumentos de evaluación en inteligencia emocional: una revisión sistemática cuantitativa. Perspectiva Educacional, 57(2), 27-50. https://doi.org/10.4151/07189729-vol.57-iss.2-art.712
Sánchez-Teruel, D., Robles-Bello, M. A. y Camacho-Conde, J. A. (2020). Assessment of emotional intelligence in adults with down syndrome: Psychometric properties of the Emotional Quotient Inventory. PLOS ONE, 15(7), e0236087. https://doi.org/10.1371/journal.pone.0236087
Schutte, N. S., Malouff, J. M., Hall, L. E., Haggerty, D. J., Cooper, J. T., Golden, C. J. y Dornheim, L. (1998). Development and validation of a measure of emotional intelligence. Personality and Individual Differences, 25(2), 167–177. https://doi.org/10.1016/S0191-8869(98)00001-4
Seok, C. B., Hashmi, S. I., Madlan, L. y Mutang, J. A. (2020). Psychometric study of Bar-On Emotional Quotient Inventory: Youth version in Malaysian sample. Pertanika Journal of Social Sciences and Humanities, 28(2), 1357-1369.
Soper, D. S. (2022). Calculator: a-priori sample size for structural equation models. Free Statistics Calculators Version 4.0. https://www.danielsoper.com/statcalc/calculator.aspx?id=89
Stanimirovic, R. y Hanrahan, S. (2012). Examining the dimensional structure and factorial validity of the Bar-On Emotional Quotient Inventory in a sample of male athletes. Psychology of Sport and Exercise, 13(1), 44-50. https://doi.org/10.1016/j.psychsport.2011.07.009
Tatar, A., Tok, S. y Saltukoğlu, G. (2011). Gözden Geçirilmiş Schutte Duygusal Zekâ Ölçeğinin Türkçe’ye Uyarlanması ve Psikometrik Özelliklerinin İncelenmesi. Klinik Psikofarmakoloji Bülteni-Bulletin of Clinical Psychopharmacology, 21(4), 325-338. https://doi.org/10.5455/bcp.20110624015920
The jamovi project. (2021). jamovi. (Version 1.6). Computer Software.
The JASP Team. (2018). JASP A Fresh Way to Do Statistics (0.16). JASP.
Ugarriza, N. y Pajares, L. (2005). La evaluación de la inteligencia emocional a través del inventario de BarOn ICE: NA, en una muestra de niños y adolescentes. Persona, 8, 11-58. https://doi.org/10.26439/persona2005.n008.893
Wang, J., Shi, X., Zou, H., Pons, F., Xu, Q., Wang, Y., Tang, Y. y Jiang, S. (2021). Development and validation of the Emotional Intelligence Test for Adolescents in a Chinese sample. Psychological Assessment, 33(12), 1200-1214. https://doi.org/10.1037/pas0001078
Yang-Wallentin, F., Joreskog, K. y Luo, H. (2010). Confirmatory Factor Analysis of Ordinal Variables with Misspecified Models. Structural Equation Modeling: A Multidisciplinary Journal, 17(3), 392-423. https://doi.org/10.1080/10705511.2010.489003
Yusoff, M. S. B., Rahim, A. F. A., Pa, M. N. M., Mey, S. C., Ja’Afar, R. y Esa, A. R. (2011). The validity and reliability of USM emotional quotient inventory (USMEQ-i): Its use to measure emotional quotient (EQ) of future medical students. International Medical Journal, 18(4), 293-299.
Zych, I., Ortega-Ruiz, R. y Marín-López, I. (2017). Contenido emocional en el ciberespacio: Desarrollo y validación del Cuestionario E-mociones en adolescentes y jóvenes. Psicothema, 29(4), 563-569. https://doi.org/10.7334/psicothema2016.340

Anexo

Tabla 1 anexo. Análisis de componentes principales
Items Componentes Comunalidades
Egocentrismo Comprensión de conocimientos Tolerancia a la frustración Empatía Sentimiento personal
Me siento bien conmigo mismo (a) 0.889 0.220
Me gusta la forma cómo me veo 0.856 Anexos 0.272
Me gusta mi cuerpo 0.828 0.347
Me siento feliz con la clase de persona que soy 0.776 0.359
Soy feliz 0.647 0.511
Me siento seguro (a) de mí mismo (a) 0.645 0.410
Espero lo mejor 0.589 0.544
Pienso que las cosas que hago salen bien 0.566 0.389
Pienso que soy el (la) mejor en todo lo que hago 0.549 0.450
Sé que las cosas saldrán bien 0.542 0.424
Me divierte las cosas que hago 0.510 0.514
Puedo comprender preguntas difíciles   0.815 0.348
Puedo tener muchas maneras de responder una pregunta difícil cuando yo quiero   0.745 0.392
Puedo dar buenas respuestas a preguntas difíciles   0.739 0.378
Puedo usar fácilmente diferentes modos de resolver los problemas   0.645 0.489
Cuando respondo preguntas difíciles trato de pensar en muchas soluciones   0.628 0.557
Intento usar diferentes formas de responder las preguntas difíciles   0.625 0.575
No me doy por vencido (a) ante un problema hasta que lo resuelvo   0.622 0.606
Soy bueno (a) resolviendo problemas   0.574 0.365
Me molesto fácilmente     0.844 0.313
Me fastidio fácilmente     0.756 0.424
Me molesto demasiado de cualquier cosa     0.724 0.437
Tengo mal genio     0.674 0.516
Cuando me molesto actúo sin pensar     0.672 0.537
Me es difícil controlar mi cólera     0.602 0.638
Peleo con la gente     0.593 0.538
Cuando estoy molesto (a) con alguien me siento molesto (a) por mucho tiempo     0.590 0.568
Me importa lo que les sucede a las personas       0.881 0.216
Me importa lo que les sucede a las personas       0.880 0.231
Me siento mal cuando las personas son heridas en sus sentimientos       0.683 0.478
Sé cómo se sienten las personas       0.549 0.608
Me agrada hacer cosas para los demás       0.545 0.597
Es fácil decirle a la gente cómo me siento         0.814 0.353
Puedo hablar fácilmente sobre mis sentimientos         0.799 0.242
Para mí es fácil decirles a las personas cómo me siento         0.745 0.385
Puedo fácilmente describir mis sentimientos         0.730 0.355
Nota: se utilizó la rotación ‘oblimin’.
Tabla 2 anexo. Estadísticas de fiabilidad de elemento y por factores (versión 22 items)
Fiabilidad de
los factores
Items Media DE iHC Si se descarta el elemento
α de Cronbach ω de McDonald
Estado de ánimo (α=0.923; ω=0.924) Ítem9 2.94 0.94 0.72 0.92 0.92
Ítem40 3.04 0.94 0.83 0.90 0.90
Ítem47 3.07 0.96 0.77 0.91 0.91
Ítem56 2.97 1.00 0.81 0.90 0.90
Ítem60 2.96 0.97 0.86 0.89 0.89
Manejo de estrés (α=0.867; ω=0.869) Ítem15 2.08 0.90 0.70 0.84 0.84
Ítem21 1.63 0.82 0.59 0.86 0.86
Ítem26 2.00 0.87 0.65 0.85 0.85
Ítem35 2.11 0.92 0.74 0.83 0.84
Ítem46 2.14 0.90 0.54 0.86 0.86
Ítem54 2.18 0.92 0.67 0.84 0.85
Ítem58 2.34 0.94 0.60 0.85 0.86
Adaptabilidad (α=0.848; ω=0.851) Ítem22 2.84 0.80 0.69 0.81 0.82
Ítem25 3.03 0.89 0.54 0.84 0.84
Ítem30 2.83 0.80 0.69 0.81 0.81
Ítem34 2.91 0.83 0.64 0.82 0.82
Ítem38 2.93 0.77 0.63 0.82 0.83
Ítem44 3.01 0.82 0.60 0.83 0.83
Interpersonal (α=0.856; ω=0.858) Ítem7 2.15 0.98 0.64 0.84 0.84
Ítem17 2.15 0.99 0.78 0.78 0.79
Ítem31 2.35 1.01 0.68 0.83 0.83
Ítem43 2.19 1.02 0.70 0.82 0.82
Nota: desviación estándar (DE); índice de homogeneidad corregido (iHC).

Abstract

Psychometric evidence and network analysis of the emotional intelligence scale in students of denominational institutions

INTRODUCTION. Emotional intelligence is a construct that is studied from three approaches, skill-based, trait-based, and mixed, which has allowed the development of various instruments that have emphasized the adaptation to different contexts. The present study aims to demonstrate the psychometric properties and analyze the emotional intelligence scale network among adolescent students from religious institutions. METHOD. The method is instrumental with a cross-sectional sample of 550 students surveyed. The data collected had a reliability analysis equal to ω = 0.933, which allowed the application of an analysis of the internal structure based on exploratory factor analysis (AFE; n = 280) and confirmatory factor analysis (CFA; n = 270); after knowing the factor structure of the scale, a network analysis was applied with the purpose of showing the nodes and edges that reflect the connections between the variables, and the centrality index per variable. RESULTS. The results show that the original structure was significantly reduced to a more robust factor structure based on 22 items with factor loadings greater than 0.5, whose structure is corroborated by the AFC analysis based on four factors of the emotional intelligence scale with significant goodness-of-fit index (X2 < 3; p-value < 0.001; TLI = 0.939; CFI = 0.947; RMSEA = 0.055); furthermore, the network analysis of the emotional intelligence scale found representative nodes and edges. DISCUSSION. Finally, the value of the scale with a structure based on 22 items measures adequately emotional intelligence and can be used in students.

Keywords: Emotional intelligence, Network, Secondary education, Instrument.


Résumé

Preuve psychométrique et analyse de réseau de l‘échelle d’intelligence émotionnelle chez les élèves des institutions confessionnelles

INTRODUCTION. L’intelligence émotionnelle est une construction qui est étudiée selon trois approches : par compétences, par traits et mixte, ce qui a permis le développement de divers instruments qui ont mis l’accent sur l’adaptation dans différents contextes. La présente étude vise à démontrer les propriétés psychométriques et à analyser le réseau d’échelles d’intelligence émotionnelle chez des élèves adolescents provenants d’institutions confessionnelles. MÉTHODE. La méthode est instrumentale avec un échantillon transversal de 550 étudiants interrogés. Les données recueillies ont fait l’objet d’une analyse de fiabilité égale à ω = 0,933, ce qui a permis l’application d’une analyse de la structure interne basée sur une analyse factorielle exploratoire (AFE ; n = 280) et une analyse factorielle confirmatoire (CFA ; n = 270). Après avoir connu la structure factorielle de l’échelle, une analyse de réseau a été appliquée dans le but de montrer les nœuds et les arêtes qui reflètent les connexions entre les variables, ainsi que l’indice de centralité par variable. RÉSULTATS. Les résultats montrent que la structure originale a été significativement réduite à une structure factorielle plus robuste basée sur 22 items avec des charges factorielles supérieures à 0,5, dont la structure est corroborée par l’analyse AFC basée sur quatre facteurs de l’échelle d’intelligence émotionnelle avec un indice d’adéquation significatif (X2 < 3 ; valeur p < 0,001 ; TLI = 0,939 ; CFI = 0,947 ; RMSEA = 0,055). En outre, l’analyse de réseau de l’échelle d’intelligence émotionnelle a trouvé des nœuds et des arêtes représentatifs. DISCUSSION. Finalement, la valeur de l’échelle avec une structure basée sur 22 items mesure adéquatement l’intelligence émotionnelle et peut être utilisée chez les élèves.

Mots-clés: L’intelligence émotionnelle, Reseau, L‘éducation secondaire, L‘instrument.


Perfil Profesional de los autores

Luis Alberto Geraldo-Campos (autor de contacto)

Magíster en Administración, mención en Dirección de Recursos Humanos por la Universidad Nacional Mayor de San Marcos (UNMSM). Es investigador Concytec con Código de Registro: P0028085. Actualmente es director de Investigación e Innovación en la Escuela de Educación Superior Tecnológica Privada La Pontificia, Ayacucho, Perú.

Código ORCID: https://orcid.org/0000-0002-8366-689X

Correo electrónico de contacto: luisgeraldo@elp.edu.pe

Dirección para la correspondencia: Alameda Valdelirios 390. Huamanga, Ayacucho, Perú.

Jaimin Murillo-Antón

Magíster en Investigación y Docencia Universitaria por la Universidad Peruana Unión (UPeU). Profesora nombrada del Ministerio de Educación (MINEDU) durante 18 años. Categorización docente asociada, coordinadora de proyectos sociales, secretaria de la RED Latinoamericana de Educación Infantil de ocho países de habla hispana. Actualmente es candidata al grado de Doctora en Gestión Educativa por la UPeU.

Código ORCID: https://orcid.org/0000-0002-8069-0640

Correo electrónico de contacto: jaiminmurillo@upeu.edu.pe

Juan Jesús Soria Quijaite

Magíster en Matemática Aplicada por la Universidad Nacional de Ingeniería. Doctor en Ingeniería de Sistemas y especialista en Estadística para la Investigación por la Universidad Peruana de la Unión. Actualmente, es profesor investigador del Departamento de Ingeniería de Sistemas de la Universidad Tecnológica del Perú. Sus intereses de investigación incluyen optimización matemática, métodos numéricos, ecuaciones diferenciales, análisis funcional, modelos predictivos, aprendizaje automático, redes neuronales, minería de datos, clustering con inteligencia artificial.

Código ORCID: https://orcid.org/0000-0002-4415-8622

Correo electrónico de contacto: C20723@utp.edu.pe