PERCEPCIÓN DE LOS DOCENTES ANTE LOS RETOS DE LA SOCIEDAD DIGITAL
Teachers’ perceptions of the challenges of the digital society


RAQUEL GIL-FERNÁNDEZ(1) y DIEGO CALDERÓN-GARRIDO(2)
(1) Universidad Internacional de La Rioja (España)
(2) Serra Húnter Fellow. Universitat de Barcelona (España)

DOI: 10.13042/Bordon.2023.97600
Fecha de recepción: 19/12/2022 • Fecha de aceptación: 11/04/2023
Autor de contacto / Corresponding autor: Diego Calderón-Garrido. E-mail: dcalderon@ub.edu
Cómo citar este artículo: Gil-Fernández, R. y Calderón-Garrido, D. (2023). Percepción de los docentes ante los retos de la sociedad digital. Bordón, Revista de Pedagogía, 75(4), 93-108 https://doi.org/10.13042/Bordon.2023.97600


INTRODUCCIÓN. El modelo TAM (Technology Acceptance Model) se diseñó para determinar y predecir la aceptación de la tecnología. Se basó en otros paradigmas desarrollados desde la psicología social como la TRA (Theory of Reasoned Action). La heterogeneidad de los postulados que perseguían el mismo fin que la TAM llevó a la formulación de la UTAUT (Unified Theory of Acceptance and Use of Technology) para unificar todas las teorías y modelos anteriores. Para ello, se tuvieron en cuenta los constructos básicos que sistematizaban ocho modelos y/o teorías, así como los factores moderadores más relevantes que las articulaban. El objetivo de este estudio es establecer la influencia de las creencias sobre tecnología: UP (utilidad percibida), FUP (facilidad de uso percibida) e IC (intención de comportamiento) sobre la CDD (competencia digital docente). MÉTODO. Se ha recurrido a una metodología cuantitativa administrando un cuestionario al que, a las preguntas sociodemográficas, se le añaden ítems sobre el Marco Europeo de CDD y cuestiones relativas a las subescalas de la UTAUT. Los cálculos estadísticos se han realizado a través del software estadístico r y rstudio. RESULTADOS. Los resultados que se extrajeron del análisis factorial confirmatorio muestran la adecuación de los ítems propuestos tanto para UP, como para FUP y la IC. Estas tres subescalas fueron a su vez adecuadas para la UTAUT, pues todos los ítems relacionados con las seis dimensiones de la CDD se correlacionaron positivamente con las escalas de la UTAUT. DISCUSIÓN. El contraste de los resultados obtenidos con los reflejados por la literatura científica confirma que las medidas de ajuste entre la UTAUT y la CDD consiguen un modelo de análisis sólido, y que la relación positiva entre sus diferentes cargas factoriales son óptimas para su desarrollo. Se debe seguir analizando esta confluencia para guiar políticas educativas.

Palabras clave: Competencia digital docente, Modelo de aceptación de la tecnología, Teoría unificada de uso y aceptación de la tecnología, Sociedad de la información y el conocimiento.


Introducción y fundamentación teórica

El modelo de aceptación de la tecnología (TAM) fue formulado por Davis (1986Davis, F. D. (1986). A technology acceptance model for empirically testing new end-user information systems: Theory and results. [Tesis doctoral sin publicar], Massachusetts Institute of Technology., 1989Davis, F. D. (1989). Perceived usefulness, perceived ease of use, and user acceptance of information technology. MIS Quarterly, 13(3), 319-340. https://doi.org/10.2307/ 249008). Se basó en la teoría de la acción razonada (TRA), procedente de la psicología social, que determina la intención conductual de utilizar sistemas de información (Fishbein y Ajzen, 1975Fishbein, M. y Ajzen, I. (1975). Belief, attitude, intention, and behavior: An introduction to theory and research. Addison-Wesley.). De este modo, el primer modelo, tomó prestadas dos métricas de la TRA —la facilidad de uso (FUP) y la utilidad percibida (UP)— y partió de la base de que la percepción sobre estas variables y la actitud ante la tecnología (ATT) son clave para su aceptación y la intención de seguir utilizándola (IC) (Lavidas et al., 2020Lavidas, K., Achriani, A., Athanassopoulos, S., Messinis, I. y Kotsiantis, S. (2020). University students’ intention to use search engines for research purposes: A structural equation modeling approach. Education and Information Technologies, 25(4), 2463-2479. https://doi.org/10.1007/s10639-019-10071-9).

La utilidad percibida se refiere al grado en que las personas perciben que el uso de una tecnología en particular mejoraría su desempeño laboral. La facilidad de uso percibida se aplica al grado en que los potenciales usuarios creen que usar una tecnología determinada requiere poco esfuerzo (Davis et al., 1989Davis, F. D., Bagozzi, R. P. y Warshaw, P. R. (1989). User Acceptance of Computer Technology: A Comparison of Two Theoretical Models. Management Science, 35(8), 982-1003. https://doi.org/10.1287/ mnsc.35.8.982. ). Por último, la intención de comportamiento se refiere al grado en el que una persona realiza planes conscientes para su comportamiento futuro, y determina su aceptación de la tecnología que, a su vez, quedan definidas por los dos constructos principales, FUP y UP (Warshaw y Davis, 1985Warshaw, P. R. y Davis, F. D. (1985). Disentangling Behavioral Intention and Behavioral Expectation. Journal of Experimental Social Psychology, 21(3), 213-228. https://doi.org/10.1016/0022-1031(85)90017-4).

Con posterioridad, se propusieron varias extensiones y modificaciones del modelo, con el fin de revelar otras variables externas que se relacionaran con las tres planteadas en el modelo inicial. De este modo, Ajzen (1991Ajzen, I. (1991). The theory of planned behavior. Organizational Behavior and Human Decision Processes, 50(2), 179-211. https://doi.org/10.1016/0749-5978(91)90020-T) formuló la teoría del comportamiento planificado (TPB), en la que introdujo la percepción de autoeficacia.

El propio autor del modelo introdujo más constructos, lo que dio lugar al modelo TAM 2 (Venkatesh y Davis, 2000Venkatesh, V. y Davis, F. D. (2000). A theoretical extension of the technology acceptance model: Four longitudinal field studies. Management Science, 46(2), 186-204. https://doi.org/10.1287/mnsc.46.2.186.11926 ). Se añadió la relevancia laboral, la optimización de los resultados o la proyección de la propia imagen. En la misma línea, se estableció la teoría unificada de aceptación y uso de la tecnología (UTAUT) por parte de Venkatesh et al. (2003Venkatesh, V., Morris, M. G., Davis, G. B. y Davis, F. D. (2003). User acceptance of information technology: Toward a unified view. MIS Quarterly, 425-478. https://doi.org/10.2307/30036540).

La UTAUT se formuló tras la detección de que los modelos de aceptación de tecnología “competían” entre sí. Así pues, se propusieron analizar ocho modelos —la teoría de la acción razonada, el modelo de aceptación de la tecnología, el modelo motivacional, la teoría del comportamiento planificado, el modelo que combina TAM con la teoría del comportamiento planificado, el modelo de uso de computadora, la teoría de la difusión de la innovación y la teoría cognitiva social—. De este modo, se pudo establecer un modelo unificado que consta de cuatro constructos: la expectativa de rendimiento, la expectativa de esfuerzo y la influencia social —que determinan la intención de uso— y otro referido a las condiciones limitadoras —que determina el comportamiento del usuario—. Asimismo, la teoría tiene en cuenta cuatro factores moderadores: género, edad, experiencia y voluntariedad de uso (Venkatesh et al., 2003Venkatesh, V., Morris, M. G., Davis, G. B. y Davis, F. D. (2003). User acceptance of information technology: Toward a unified view. MIS Quarterly, 425-478. https://doi.org/10.2307/30036540). La UTAUT se ha utilizado en este trabajo para vehiculizar el análisis de los datos.

Esta teoría se extendió en la UTAUT 2 (Venkatesh et al., 2012Venkatesh, V., Thong, J. Y. y Xu, X. (2012). Consumer acceptance and use of information technology: extending the unified theory of acceptance and use of technology. MIS Quarterly, 157-178.), en la que se establece que las expectativas de rendimiento y esfuerzo, las condiciones facilitadoras y la influencia social, determinan de manera directa la intención de comportamiento y uso de la tecnología.

Las revisiones sistemáticas muestran que, a pesar de las ventajas que ofrece el TAM original, la tendencia en los últimos años es utilizar modelos extendidos y/o modificados con más constructos o a combinarlo con otros modelos o teorías (Hidalgo-Cajo, 2020Hidalgo-Cajo, B.G. (2020). Aceptación docente de las tecnologías digitales en la educación superior: evolución y uso desde los modelos y las teorías que la explican. Universitas Tarraconensis. Revista de Ciències de lEducació, 2, 61-76. https://doi.org/10.17345/ute.2020.2). Todos son modelos basados en ecuaciones estructurales, que asumen relaciones lineales entre variables, si bien Rondan-Cataluña et al. (2015Rondan-Cataluña, F. J., Arenas-Gaitán, J. y Ramírez-Correa, P. (2015). A comparison of the different versions of popular technology acceptance models. Kybernetes, 44(5) 788-805. http://dx.doi.org/10.1108/K-09-2014-0184) compararon los modelos usando además relaciones no lineales. A la fecha de su estudio, llegaron a la conclusión de que, según la literatura científica, entre los modelos de aceptación tecnológica, UTAUT 2 era la que ostentaba un mayor poder explicativo.

El uso de los modelos de aceptación de tecnología en el ámbito educativo

El análisis del uso de la tecnología educativa determina el modo en que los docentes se adaptan a los constantes cambios que se producen en la sociedad digital. Los modelos y teorías que analizan la aceptación de la tecnología se han utilizado frecuentemente en la investigación educativa, y se han aplicado a diversos contextos, prácticas y tecnologías (Antonietti et al., 2022Antonietti, C., Cattaneo, A. y Amenduni, F. (2022). Can teachers’ digital competence influence technology acceptance in vocational education? Computers in Human Behavior, 132, 107266. https://doi.org/10.1016/j.chb.2022.107266; Teo y Milutinovic, 2015). Así pues, el hecho de analizar la forma en que produce dicha adopción es una manera óptima de determinar la intención de los docentes en sus prácticas educativas (Scherer et al., 2019Scherer, R., Siddiq, F. y Tondeur, J. (2019). The technology acceptance model (TAM): A meta-analytic structural equation modeling approach to explaining teachers’ adoption of digital technology in education. Computers and Education, 128, 13-35. https://doi.org/10.1016/j.compedu.2018.09.009).

Los avances que se han aplicado en educación en cuanto a recursos digitales, software o plataformas sociales, y la intensa demanda de aprendizajes interactivos a gran escala, se traducen en la necesidad de estudiar las variables que influyen en la aceptación de la tecnología (Moodley et al., 2020Moodley, K., Callaghan, P., Fraser, W. J. y Graham, M. A. (2020). Factors enhancing mobile technology acceptance: A case study of 15 teachers in a Pretoria secondary school. South African Journal of Education, 40(2), S1-S16. https://doi.org/10.15700/saje.v40ns2a1791). De este modo, estudios que se han llevado a cabo con estos modelos, como el de Sung et al. (2016Sung, Y. T., Chang, K. E. y Liu, T. C. (2016). The effects of integrating mobile devices with teaching and learning on students’ learning performance: A meta-analysis and research synthesis. Computers and Education, 94, 252-275. https://doi.org/10.1016/j.compedu.2015.11.008), el de Gupta et al. (2021Gupta, C., Gupta, V. y Stachowiak, A. (2021). Adoption of ICT-Based Teaching in Engineering: An Extended Technology Acceptance Model Perspective. IEEE Access, 9, 58652-58666. https://doi.org/10.1109/ACCESS.2021.3072580) o el de Huang et al. (2020Huang, Y. M., Hsieh, M. Y. y Usak, M. (2020). A multi-criteria study of decision-making proficiency in student’s employability for multidisciplinary curriculums. Mathematics, 8(6), 897. https://doi.org/10.3390/math8060897 ), entre otros ejemplos, muestran que la adopción de tecnologías por parte de los docentes favorece el rendimiento académico de los alumnos.

Hidalgo-Cajo (2020Hidalgo-Cajo, B.G. (2020). Aceptación docente de las tecnologías digitales en la educación superior: evolución y uso desde los modelos y las teorías que la explican. Universitas Tarraconensis. Revista de Ciències de lEducació, 2, 61-76. https://doi.org/10.17345/ute.2020.2) realizó una revisión sistemática sobre los modelos que se han utilizado para detectar la aceptación de tecnologías en el profesorado de educación superior. Tras su análisis, llegó a la conclusión de que el modelo TAM es el más popular y robusto. Autores como Shing y Kang (2015Shin, W. S. y Kang, M. (2015). The use of a mobile learning management system at an online university and its effect on learning satisfaction and achievement. The International Review of Research in Open and Distributed Learning, 16(3). https://doi.org/10.19173/irrodl.v16i3.1984) indicaron que las dos variables, FUP y UP, son predictores sólidos, claros y determinantes.

Sin embargo, otros autores como Edmunds et al. (2012Edmunds, R., Thorpe, M. y Conole, G. (2012). Student attitudes towards and use of ICT in course study, work, and social activity: A technology acceptance model approach. British Journal of Educational Technology, 43, 71-84. https://doi.org/10.1111/j.1467-8535.2010.01142.x) manifestaron que FUP y UP no identifican todos los componentes necesarios para predecir la adopción de tecnologías en el mundo educativo, y que habría que tener en cuenta características de los usuarios y sus contextos. Por este motivo, el modelo TAM se ha ampliado y extendido con nuevos constructos para adaptarse de manera más aquilatada al mundo educativo. De este modo, los constructos más añadidos al TAM original fueron: la norma subjetiva, las condiciones facilitadoras y la autoeficacia (Hidalgo-Cajo, 2020Hidalgo-Cajo, B.G. (2020). Aceptación docente de las tecnologías digitales en la educación superior: evolución y uso desde los modelos y las teorías que la explican. Universitas Tarraconensis. Revista de Ciències de lEducació, 2, 61-76. https://doi.org/10.17345/ute.2020.2). En este orden de cosas, autores como Lavidas et al. (2020Lavidas, K., Achriani, A., Athanassopoulos, S., Messinis, I. y Kotsiantis, S. (2020). University students’ intention to use search engines for research purposes: A structural equation modeling approach. Education and Information Technologies, 25(4), 2463-2479. https://doi.org/10.1007/s10639-019-10071-9) también añadieron factores determinantes externos al TAM clásico para contribuir a la predicción indirecta de la intención conductual en estudiantes universitarios, como es el caso de las normas subjetivas o la complejidad tecnológica.

Para Mou y Kao (2021Mou, T. Y. y Kao, C. P. (2021). Online academic learning beliefs and strategies: a comparison of preservice and in-service early childhood teachers. Online Information Review, 45(1), 65-83. https://doi.org/10.1108/OIR-08-2019-0274), las creencias de los docentes sobre el aprendizaje en línea influyen de manera directa en la calidad del aprendizaje de los alumnos, y a su vez, la información relevante que recuperan influye en sus propias creencias. Moodley et al. (2020Moodley, K., Callaghan, P., Fraser, W. J. y Graham, M. A. (2020). Factors enhancing mobile technology acceptance: A case study of 15 teachers in a Pretoria secondary school. South African Journal of Education, 40(2), S1-S16. https://doi.org/10.15700/saje.v40ns2a1791) utilizaron el TAM original para explorar el uso de la tecnología móvil por parte de los docentes, ligándolo a aspectos motivacionales. Chocarro et al. (2020) utilizaron el TAM original para ver cómo FUP y UP afectan al uso de una tecnología —chalbots en este caso— para indagar en la intención de uso, que resultó ser positiva.

Otros estudios como el de Lavidas et al. (2020Lavidas, K., Achriani, A., Athanassopoulos, S., Messinis, I. y Kotsiantis, S. (2020). University students’ intention to use search engines for research purposes: A structural equation modeling approach. Education and Information Technologies, 25(4), 2463-2479. https://doi.org/10.1007/s10639-019-10071-9) utilizaron el modelo poniendo el foco en futuros docentes e investigadores, respaldando del mismo modo la fortaleza del modelo y sus factores. Cheng et al. (2016Cheng, X., Wang, Y. y Sankar, C.S. (2018). Using serious games in data communications and networking management course. Journal of Computer Information Systems, 58(1), 39-48. https://doi.org/10.1080/08874417.2016.1183465) también se ocuparon de los estudiantes y de su aceptación de recursos digitales —serious games, en concreto—, y comprobaron mediante el modelo que los discentes adquirieron habilidades cognitivas de primer orden.

La competencia digital (CD) y la competencia digital docente (CDD) en relación con los modelos de aceptación de la tecnología

La sociedad de la información y el conocimiento (SIC) en la que nos encontramos inmersos ha generado una serie de transformaciones y retos entre los que ocupan un lugar fundamental la CD y la CDD (Fernández-Batanero et al., 2020Fernández-Batanero, J., Montenegro-Rueda, M., Fernández-Cerero, J. y García Martínez, I. (2020). Digital competences for teacher professional development. Systematic review. European Journal of Teacher Education, 1-19. https://doi.org/10.1080/02619768.2020.1827389; Ortega-Sánchez et al., 2020Ortega-Sánchez, D., Gómez-Trigueros, I. M., Trestini, M. y Pérez-González, C. (2020). Self-Perception and Training Perceptions on Teacher Digital Competence (TDC) in Spanish and French University Students. Multimodal Technologies and Interaction, 4(4), 74. https://doi.org/10.3390/mti4040074). Para Esteve et al. (2020Esteve, F., Llopis, M. y Adell, J. (2020). Digital teaching competence of university teachers: A systematic review of the literature. IEEE Revista Iberoamericana de Tecnologías del Aprendizaje, 15(4), 399-406. https://doi.org/10.1109/RITA.2020.3033225), la CDD engloba las actitudes, habilidades y conocimientos que los docentes deben poseer para poder favorecer los procesos de aprendizaje en contextos digitales. Asimismo, también incluye la capacidad de usar la tecnología de manera crítica y eficiente (Shopova, 2014Shopova, T. (2014). Digital literacy of students and its improvement at the university. Journal on Efficiency and Responsibility in Education and Science, 7, 26-32. https://doi.org/10.7160/eriesj.2014.070201). Una medida estandarizada y muy utilizada es el Marco de Competencias para Educadores, utilizado en la Unión Europea como medida global es la DigCompEdu (Cabero-Almenara, 2020Cabero-Almenara, J., Barroso-Osuna, J., Palacios Rodríguez, A. y Llorente-Cejudo, C. (2020). Marcos de competencias digitales para docentes universitarios: su evaluación a través del coeficiente competencia experta. Revista Electrónica Interuniversitaria de Formación del Profesorado, 23(3), 17-34. https://doi.org/10.6018/reifop.414501; Caena y Redecker, 2019Caena, F. y Redecker, C. (2019). Aligning Teacher Competence Frameworks to 21st Century Challenges: The Case for the European Digital Competence Framework for Educators (DigCompEdu). European Journal of Education, 54(3), 356-369. https://doi.org/10.1111/ejed.12345; INTEF, 2017INTEF (2017). Marco común de competencia digital docente. Instituto Nacional de Tecnologías Educativas y Formación del Profesorado. Ministerio de Educación y Formación Profesional. ; Parlamento Europeo y del Consejo, 2006Parlamento Europeo y del Consejo (2006). Recomendación del Parlamento Europeo y del Consejo de 18 de diciembre de 2006 sobre las competencias clave para el aprendizaje permanente. Diario Oficial de la Unión Europea (2006/962/CE). ; Redecker, 2017Redecker, C. (2017). European Framework for the Digital Competence of Educators: DigCompEdu. Joint Research Centre (JRC) Science for Policy Report. https://doi.org/10.2760/159770).

La tecnología digital aporta inmediatez a la hora de acceder a la información, generación de conocimiento y recursos, así como en el diseño de itinerarios curriculares y la colaboración entre compañeros dentro y fuera del aula (Tourón et al., 2018Tourón, J., Martín, D., Navarro, E. e Íñigo, V. (2018). Validación de constructo de un instrumento para medir la competencia digital docente de los profesores (CDD). REP. Revista Española de Pedagogía, 76(269), 25-54. https://doi.org/10.22550/REP76-1-2018-02). De este modo, la confluencia entre la competencia instrumental digital —del docente— y la competencia metodológica digital —encaminada al alumno— fomentan los procesos que mejoran el hecho educativo. La transposición de las relaciones virtuales que se producen en un entorno personal puede hacerse fácilmente extrapolables al contexto educativo, encontrando un encaje natural en el mismo (Calderón-Garrido et al., 2016Calderón-Garrido, D., Gustems-Carnicer, J. y Forés-Miravalles, A. (2016). El VIA-IS: Una herramienta para evaluar la eficacia de los planes docentes en los estudios de Educación Social de la Universitat de Barcelona. Revista del CIDUI, 3, 1-6.; Calderón-Garrido y Carrera, 2020Calderón Garrido, D. Gustems-Carnicer, J. y Carrera, X. (2020) La competencia digital docente del profesorado universitario de música: diseño y validación de un instrumento. Aloma: Revista de Psicologia, Ciències de lEducació i de lEsport, 38(2), 139-148. https://doi.org/10.51698/aloma.2020.38.2.139-148; Calderón-Garrido y Gil-Fernández, 2022Gil-Fernández, R. y Calderón-Garrido, D. (2022). Educational use of social media in primary and childhood education degrees at a virtual university. International Journal of Instruction, 15(4), 395-410. https://doi.org/10.29333/iji.2022.15422a; Gil Fernández y Calderón Garrido, 2021Gil-Fernández, R. y Calderón-Garrido, D. (2021). El uso de las redes sociales en educación: una revisión sistemática de la literatura científica. Digital Education Review, 40, 82-109. ; 2022aCalderón-Garrido, D. y Gil-Fernández, R. (2022a). Pre-service teachers’ use of general social networking sites linked to current scenarios: nature and characteristics. Technology, Knowledge, and Learning, https://doi.org/10.1007/s10758-022-09609-7; 2022bCalderón-Garrido, D. y Gil-Fernández, R. (2022b). Explorando adopciones, finalidades y usos de las redes sociales en el ámbito educativo desde la perspectiva de usos y gratificaciones. Representaciones de los futuros docentes y los profesores en ejercicio. Aula Abierta, 51(1), 67-74. https://doi.org/10.17811/rifie.51.1.2022.67-74).

Al-Alwan (2021Al-Adwan, A. S., Albelbisi, N. A., Hujran, O., Al-Rahmi, W. M. y Alkhalifah, A. (2021). Developing a holistic success model for sustainable E-Learning: A structural equation modeling approach. Sustainability, 13, 9453. https://doi.org/10.3390/su13169453) utilizó el TAM para analizar la percepción de los estudiantes sobre las redes sociales y determinó que el disfrute y la facilidad de uso tienen un impacto positivo en la intención de comportamiento y que, a su vez, mejora las competencias digitales de los usuarios. También Panagiotarou et al. (2020Panagiotarou, A., Stamatiou, Y. C., Pierrakeas, C. y Kameas, A. (2020). Gamification acceptance for learners with different E-skills. International Journal of Learning, Teaching and Educational Research, 19(2), 263-278. https://doi.org/10.26803/ijlter.19.2.16) se centraron en analizar el desempeño de estudiantes universitarios, y como resultado se relacionan los constructos de TAM con distintos niveles de CD. Se detectaron diferencias estadísticas entre los participantes con diferentes niveles de CD en UP, FUP, IC y UR (Uso Real). Scheel et al. (2022Scheel, L., Vladova, G. y Ullrich, A. (2022). The influence of digital competences, self-organization, and independent learning abilities on students’ acceptance of digital learning. International Journal of Educational Technology in Higher Education, 19(1), 1-33. https://doi.org/10.1186/s41239-022-00350-w) analizaron la influencia de las competencias digitales —sumadas a la autoorganización y las habilidades de aprendizaje independiente— en la aceptación del aprendizaje digital por parte de los estudiantes mediante un TAM adaptado. Llegaron a la conclusión de que estos tres factores influyen positivamente en la aceptación del aprendizaje digital.

La adopción de tecnología por parte de los docentes les permiten desarrollar competencias que garanticen su buen desempeño, en consecuencia se hace necesario identificar el perfil de adopción para guiar nuevas orientaciones y propuestas (Hidalgo-Cajo, 2020Hidalgo-Cajo, B.G. (2020). Aceptación docente de las tecnologías digitales en la educación superior: evolución y uso desde los modelos y las teorías que la explican. Universitas Tarraconensis. Revista de Ciències de lEducació, 2, 61-76. https://doi.org/10.17345/ute.2020.2).

Orozco-Cazco et al. (2016Orozco-Cazco, G. H., González-Cabezas, M., Abad-Martínez, F., Altamirano-Delgado, J. E. y Mazón-Solís, M. E. (2016). Determining factors in acceptance of ICT by the university faculty in their teaching practice. En Proceedings of the fourth international conference on technological ecosystems for enhancing Multiculturality, 139-146. http://dx.doi.org/10.1145/3012430.3012509) utilizaron un TAM adaptado para demostrar que la CDD y el apoyo institucional tienen un impacto significativamente positivo tanto en la percepción de utilidad como en la percepción de facilidad de uso. Concluyeron que es muy relevante la CDD para poder establecer prácticas docentes óptimas mediadas por tecnología. Sandí-Delgado et al. (2022Sandí-Delgado, J. C., Sanz, C. V. y Lovos, E. N., (2022). Acceptance of Serious Games to Develop Digital Competencies in Higher Education. The Electronic Journal of e-Learning, 20(3), 351-367. https://doi.org/10.34190/ejel.20.3.2181) analizaron con TAM la aceptación de un serious game destinado a mejorar la CDD, obteniendo un alto índice de aceptación.

Objetivos e hipótesis

Tras la revisión de la literatura científica sobre el modelo TAM y la competencia digital en el ámbito educativo, este trabajo plantea como objetivos:

Para conseguir este fin, se establecen dos objetivos específicos con sus correspondientes hipótesis de estudio:

Método

Participantes

En este estudio participaron una muestra total de 118 personas (61.9%mujeres), con una edad media de 45.04 años (SD = 9.70) y una experiencia docente de 17.38 años (SD = 12.47). Por lo que se refiere a dichos participantes, el único criterio de inclusión se refería ser docentes en activo en algún centro ubicado en España de educación primaria (n = 33, 27.97%), secundaria (n = 50, 42.37%) o universidad (n = 35, 29.66%).

Instrumento

Para la consecución de los objetivos propuestos, se recurrió a la metodología cuantitativa, a través de la administración del instrumento diseñado por Antonietti et al. (2022Antonietti, C., Cattaneo, A. y Amenduni, F. (2022). Can teachers’ digital competence influence technology acceptance in vocational education? Computers in Human Behavior, 132, 107266. https://doi.org/10.1016/j.chb.2022.107266). Este fue traducido al castellano por los autores de esta investigación. Este protocolo de investigación consta, además de las preguntas de carácter sociodemográfico, de un total de 37 afirmaciones con las que cada informante debía mostrar su grado de acuerdo o desacuerdo a través de una escala Likert de 5 niveles. El instrumento partía de la escala propuesta en el marco europeo para la CDD (Redecker, 2017Redecker, C. (2017). European Framework for the Digital Competence of Educators: DigCompEdu. Joint Research Centre (JRC) Science for Policy Report. https://doi.org/10.2760/159770) y la seis dimensiones que lo incluyen (compromiso profesional, recursos digitales, enseñanza y aprendizaje, evaluación, capacitación del alumnado y facilitación de la competencia digital del alumnado). En este instrumento, además, estaban añadidas las preguntas relativas a las subescalas de la UTAUT.

Así, por ejemplo, algunas de las afirmaciones eran: “Utilizo tecnologías digitales para comunicarme con estudiantes y colegas” (referida a la subdimensión de compromiso profesional de la CDD); “Considero que las tecnologías digitales son útiles en mi trabajo” (referida a la escala de UP); “Aprender a usar las nuevas tecnologías digitales fue/es fácil para mí” (referida a la FUP); o “Me gustaría usar tecnologías digitales que aprendí a usar” referida a (IC).

Procedimiento

El instrumento se administró de manera virtual a través de la plataforma Formsite. A la muestra se accedió a través de mensajes abiertos en diferentes redes sociales. En todos los casos, los participantes debían firmar el consentimiento informado incluido como primera pregunta del instrumento para poder acceder a la totalidad de este.

Análisis de datos

Todos los cálculos estadísticos se realizaron a través del software r y rstudio, así como de sus diferentes extensiones. Las respuestas aquí analizadas mostraron una buena fiabilidad en su totalidad (α = .88). Respecto a las diferentes dimensiones, tanto la CDD (α = .89), como la UP (α = .86), como la FUP (α = .88) como la IC (α = .89) mostraron igualmente buena fiabilidad.

Para la realización de todos los cálculos estadísticos se siguieron los pasos propuestos por Ten Berge et al. (1999Ten Berge, J. M., Krijnen, W. P., Wansbeek, T. y Shapiro, A. (1999). Some new results on correlation-preserving factor scores prediction methods. Linear algebra and its applications, 289(1-3), 311-318. https://doi-org.sire.ub.edu/10.1016/S0024-3795(97)10007-6). Así pues, se procedió, en primer lugar, a calcular el total de cada dimensión. Para ello, se transformó el resultado de cada ítem a puntuaciones Z a través de las medias y desviaciones estándar, realizando posteriormente una puntación factorial de las diferentes dimensiones utilizando las puntuaciones ponderadas de los diferentes factores. Por último, se transformaron las puntuaciones factoriales en puntuaciones T. En todos los cálculos estadísticos que se muestran en esta investigación se ha trabajado directamente con esas puntuaciones T. Este proceso se siguió para medir la CDD en función de las diferentes subdimensiones, así como para la UP, FUP e IC.

En este estudio se ha realizado los análisis factoriales confirmatorios para cada dimensión, correlaciones entre los diferentes ítems y dimensiones, y la regresión lineal múltiple con la CDD como variable dependiente, además de los distintos diagnósticos habituales para corroborar la inexistencia de problemas en el modelo propuesto (no linealidad de los datos, autocorrelación en el término de error, heteroscedasticidad, presencia de outliers y multicolinealidad).

Resultados

Los resultados que se extrajeron del análisis factorial confirmatorio mostraron, en primer lugar, la adecuación de cada uno de los ítems propuestos para las diferentes dimensiones. Así pues, los tres ítems propuestos descargaron en el factor referido a la utilidad percibida (UP); los tres ítems propuestos descargaron en el factor referido a la facilidad de uso percibida (FUP); y los dos ítems propuestos descargaron en el factor referido a la intención de comportamiento del usuario (IC). Estas tres subescalas, en su conjunto, fueron a su vez adecuadas para teoría unificada de aceptación y uso de la tecnología (UTAUT).

Por otro lado, todos los ítems relacionados con las seis dimensiones de la competencia digital docente (CDD), en función del análisis factorial confirmatorio realizado, se reportaron como adecuados en cada una de las dimensiones, descargando en cada uno de los factores del modelo propuesto por Redecker (2017). Estas a su vez se observaron como adecuadas para configurar la escala de competencia digital docente (CDD). Finalmente, el modelo propuesto que reúne a la aceptación de la tecnología (UTAUT) y la competencia digital docente (CDD) se mostró adecuado. En la tabla 1 se muestran las medidas de ajuste respecto al modelo de aceptación de la tecnología, la competencia digital docente y, finalmente, el modelo propuesto.

Tabla 1. Medidas de ajuste del análisis factorial confirmatorio del modelo TAM, la CDD y el modelo propuesto
Medidas de ajuste (n = 118) Chi-square df CFI TLI RMSEA SRMR
UTAUT 122.59 20 .987 .981 .209 .113
CDD 342.011 362 1.000 1.002 .000 .082
Modelo propuesto 103.188 59 .997 .996 .080 .055

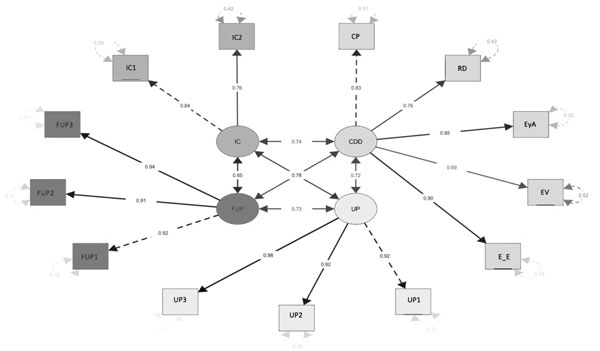
En la figura 1 se muestran las diferentes cargas factoriales en el modelo propuesto.

Figura 1. Medición de la escala del modelo propuesto.

Imagen

[View full size] [Descargar tamaño completo]

Las diferentes escalas propuestas, tanto la UP, FUP e IC, como CDD, en función del valor otorgado a través de las puntuaciones T desarrolladas en el apartado de metodología, reportaron correlaciones positivas en todos los casos (p < .001). En la figura 2 se muestran las correlaciones entre todas las variables, tanto la CDD como el resto de las subescalas de la UTAUT, así como la distribución de las respuestas.

Figura 2. Correlaciones y distribución de las respuestas

Imagen

[Descargar tamaño completo]

Por otro lado, dichas escalas también mostraron correlaciones negativas respecto a la experiencia docente de los participantes (r = -.29, p = .002 en el caso de la UP; r = -.35, p < .001 en el caso de la FUP; r = -.44, p < .001 en el caso de la IC; r = -.27, p = .003 en el caso de la CDD). Por lo que la experiencia docente funciona como dimensión moderadora.

Finalmente, tal como se puede observar a continuación en la tabla 2, la regresión lineal múltiple indicó que la UP, FUP y IC como parte del modelo UATUT representaban un 56% de la varianza de la CDD (F = 48.296, p < .001).

Tabla 2. Modelo de regresión lineal múltiple
Variable independiente Variable dependiente R cuadrado ajustado Coeficientes no estandarizados Coeficientes estandarizados Beta t Sig
B Std. Error
UP CDD .56 .42 .14 .26 3.05 .003
FUP .68 .15 .42 4.69 <.001
IC .46 .23 .17 2.02 . 046

Discusión

El OE1 era determinar la validez de UTAUT para predecir la CDD. Se partió de la hipótesis de que es un modelo óptimo y así se muestra en los resultados del análisis. En este sentido, se alinean con los que aparecen en el efectuado por Orozco-Cazco et al. (2016Orozco-Cazco, G. H., González-Cabezas, M., Abad-Martínez, F., Altamirano-Delgado, J. E. y Mazón-Solís, M. E. (2016). Determining factors in acceptance of ICT by the university faculty in their teaching practice. En Proceedings of the fourth international conference on technological ecosystems for enhancing Multiculturality, 139-146. http://dx.doi.org/10.1145/3012430.3012509), que partieron de la CDD como elemento vector de su análisis y demostraron que una CD alta tiene un impacto significativamente positivo en UP y FUP y en su caso, especialmente, cuando se le une el factor apoyo institucional. En el mismo sentido, Panagiotarou et al. (2020Panagiotarou, A., Stamatiou, Y. C., Pierrakeas, C. y Kameas, A. (2020). Gamification acceptance for learners with different E-skills. International Journal of Learning, Teaching and Educational Research, 19(2), 263-278. https://doi.org/10.26803/ijlter.19.2.16) aplicaron el TAM a una muestra compuesta por sujetos con distintos niveles de CD, y se revelaron grandes diferencias en cuanto a UP, FUP e IC: los usuarios con un nivel avanzado de CD se mostraron mucho más propensos al uso de tecnología y en esos casos esta variable se correlacionaba positivamente de manera intensa con FUP. También, al igual que en el presente estudio, se reveló una relación altamente positiva entre los constructos del modelo. Sandí-Delgado et al. (2022Sandí-Delgado, J. C., Sanz, C. V. y Lovos, E. N., (2022). Acceptance of Serious Games to Develop Digital Competencies in Higher Education. The Electronic Journal of e-Learning, 20(3), 351-367. https://doi.org/10.34190/ejel.20.3.2181), compartieron conclusiones con los autores antes citados, pero resaltaron que factores como la experiencia laboral y el desarrollo de los usuarios modelaban de manera significativa el resultado. Los valores arrojados en cuanto a FUP en el trabajo de Scheel et al. (2022Scheel, L., Vladova, G. y Ullrich, A. (2022). The influence of digital competences, self-organization, and independent learning abilities on students’ acceptance of digital learning. International Journal of Educational Technology in Higher Education, 19(1), 1-33. https://doi.org/10.1186/s41239-022-00350-w), como sucede en esta investigación, son los más significativos (si bien todos los constructos del modelo se correlacionan de manera positiva). En el mismo sentido, FUP y UP fueron determinantes en el estudio que realizaron Lavidas et al. (2020Lavidas, K., Achriani, A., Athanassopoulos, S., Messinis, I. y Kotsiantis, S. (2020). University students’ intention to use search engines for research purposes: A structural equation modeling approach. Education and Information Technologies, 25(4), 2463-2479. https://doi.org/10.1007/s10639-019-10071-9 ) en Grecia: los resultados marcaron la intención de seguir utilizando una tecnología —Google Scholar— entre un grupo de estudiantes griegos dedicados a la investigación. Idénticas conclusiones obtuvieron Moodley et al. (2020Moodley, K., Callaghan, P., Fraser, W. J. y Graham, M. A. (2020). Factors enhancing mobile technology acceptance: A case study of 15 teachers in a Pretoria secondary school. South African Journal of Education, 40(2), S1-S16. https://doi.org/10.15700/saje.v40ns2a1791 ) en relación con las tecnologías mediadas por móviles.

En cuanto al OE2, se debe determinar la correlación positiva detectada entre UP, FUP E IC, en relación con la CDD, y coincide con los resultados expuestos en el trabajo de Al-Adwan et al. (2020Al-Adwan, A. S., Albelbisi, N. A., Aladwan, S. H., Al Horani, O. M., Al-Madadha, A. y Al Khasawneh, M. H. (2020). Investigating the impact of social media use on student’ perception academic of performance in higher education: Evidence from Jordan. Journal of Information Technology Education: Research, 19, 953-975. https://doi.org/10.28945/4661). En este caso, los autores alinearon los valores positivos, no con la CDD sensu stricto, sino con el uso de redes sociales —que realmente utilizan como un indicador más de las habilidades y competencias docentes y sociales (Durak, 2019Durak, H.Y. (2019). Modeling of relations between K-12 teachers’ TPACK levels and their technology integration self-efficacy, technology literacy levels, attitudes toward technology and usage objectives of social networks, Interactive Learning. Environments, 29(7), 1136-1162. https://doi.org/10.1080/10494820.2019.1619591; Iredale et al., 2020Iredale, A., Stapleford, K., Tremayne, D., Farrell, L., Holbrey, C. y Sheridan-Ross, J. (2020). A review and synthesis of the use of social media in initial teacher education. Technology, Pedagogy and Education, 29(1), 19-34. https://doi.org/10.1080/1475939X.2019.1693422; Minor et al., 2019Minor, E. C., Saw, G. K., Frank, K. A., Schneider, B. y Torphy, K. T. (2019). External Contextual Factors and Teacher Turnover: The Case of Michigan High Schools. Teachers College Record, 121(11), https://doi.org/10.1177/016146811912101106; Torphy et al., 2020Torphy, K. T., Brandon, D. L., Daly, A. J., Frank, K. A., Greenhow, C., Hu, S. y Rehm, M. (2020). Social Media, Education, and Digital Democratization. Teachers College Record, 122(6), 1-7. https://doi.org/10.1177/01614681201220060)—. De este modo, pudieron también desarrollar un modelo propio (Al-Adwan et al., 2020Al-Adwan, A. S., Albelbisi, N. A., Aladwan, S. H., Al Horani, O. M., Al-Madadha, A. y Al Khasawneh, M. H. (2020). Investigating the impact of social media use on student’ perception academic of performance in higher education: Evidence from Jordan. Journal of Information Technology Education: Research, 19, 953-975. https://doi.org/10.28945/4661) y en el caso de este estudio, además se demostró que el uso de un medio determinado —las redes sociales— tienen un impacto positivo en las percepciones de los estudiantes sobre su desempeño académico. Similares resultados obtuvieron Alenazy et al. (2019Alenazy, W. M., Al-Rahmi, W. M. y Khan, M. S. (2019). Validation of TAM model on social media use for collaborative learning to enhance collaborative authoring. IEEE Access, 7, 71550-71562. https://doi.org/10.1109/ACCESS.2019.2920242): en una muestra de más de 1118 investigadores en Malasia validaron la solidez del modelo de aceptación de la tecnología y comprobaron que las relaciones positivas entre sus constructos eran un importante factor moderador de cara a intensificar el uso de redes sociales como recurso educativo y elemento creador de entornos colaborativos en al ámbito de la educación.

Una cuestión relevante está ligada al desempeño —y los correspondientes resultados— que muestran profesores en ejercicio y las diferencias que se establecen con los docentes en formación. Esta muestra ha sido íntegramente compuesta por docentes en activo, y esta circunstancia puede explicar la alta correlación positiva entre la CDD y los constructos que forman parte de la UTAUT. Esta idea coincide con los resultados expuestos por Mou y Kao (2021Mou, T. Y. y Kao, C. P. (2021). Online academic learning beliefs and strategies: a comparison of preservice and in-service early childhood teachers. Online Information Review, 45(1), 65-83. https://doi.org/10.1108/OIR-08-2019-0274), un estudio exploratorio que contrasta las creencias y la aceptación de tecnología entre docentes y sus alumnos, futuros profesores: confirmaron la validez del constructo —al que unieron la escala de aprendizaje en línea— y pusieron de manifiesto que los profesores en activo tenían, en general, creencias de aprendizaje más sofisticadas y profundas que los profesores en formación y valores más altos en todas las escalas. Además, los profesores en activo respondieron con un mayor nivel de estrategias de aprendizaje académico en línea que los profesores en formación, y adquirieron percepciones más positivas.

La FUP y la UP no solo influyen en el futuro comportamiento de los docentes y en su CD, también en las familias y en su intención de uso en momentos, como demuestra el estudio de (Walker et al., 2021Walker, S. K., Lee, S. K. y Hong, S. (2021). Workplace Predictors of Family Educators’ Technology Acceptance Attitudes. Family Relations, 70(5), 1626-1642. https://doi.org/10.1111/fare.12583), referidos al confinamiento devenido de la crisis sanitaria que conllevó la COVID y las transformaciones que se produjeron en el ámbito educativo.

Conclusión e implicaciones

Este estudio ha mostrado —tras aplicar el análisis factorial confirmatorio— que, tomando como variable dependiente la CDD y sus seis dimensiones, se correlaciona con las tres subescalas (UP, FUP e IC) directrices de la UTAUT. Se ha evidenciado que las medidas de ajuste entre este paradigma y la CDD consiguen un modelo de análisis sólido, y que la relación positiva entre sus diferentes cargas factoriales son óptimas para su desarrollo.

La implicación más inmediata es la confirmación de que la UTAUT —se puede prolongar a los modelos de aceptación de la tecnología, ya sea el original, los modificados, ampliados o extendidos— cuando toma como base el la CD y la CDD para establecer modelos de análisis, constituye un paradigma óptimo que puede servir para recoger las evidencias necesarias para desarrollar planes estratégicos en el ámbito educativo.

Los responsables de formular políticas educativas deben planificar la formación inicial y la formación continua de los docentes sobre estrategias y métodos adecuados para integrar de manera efectiva la tecnología educativa. Los profesores, de una manera extensa, deben estar dotados de las competencias digitales necesarias para estar suficientemente informados acerca de los beneficios que obtendrán sus estudiantes si en sus métodos de enseñanza implementan actividades de aprendizaje que incluyan herramientas digitales con fines educativos. Por otra parte, la investigación educativa debe seguir indagando en estos y otros factores para detectar factores adicionales en los procesos y las prácticas de enseñanza de los profesores, así como en sus potenciales obstáculos.

Este estudio presenta limitaciones. La principal viene dada por el tamaño de la muestra. Si bien la selección ha sido no probabilística, esta ha sido lo suficientemente variada como para que queden representados docentes de varios niveles educativo. A pesar de esto, no es lo suficientemente grande como para representar de manera fidedigna el ámbito espacial (España) al que se aplica. Por otro lado, el contexto cultural del país de recogida de los datos puede introducir un sesgo a la hora de analizar en profundidad otros factores subyacentes.

Este tipo de análisis debe abrir la puerta, tanto a los responsables de las tomas de decisiones, como a los propios docentes a reflexionar sobre cómo impulsar la CDD y qué factores pueden ser determinantes para su desarrollo. Tras establecer estos parámetros en los docentes, se podrán determinar y diseñar desafíos y paradigmas de buenas prácticas para los estudiantes. Este trabajo supone una aportación en cuanto a seguir analizando la confluencia entre la CD y la CDD y la UTAUT, pero también a establecer ampliaciones y extensiones con otras teorías y modelos, como la teoría de la innovación en la difusión (IDT), la teoría de la motivación (MT), cuestionarios sobre satisfacción del aprendizaje (LSQ) o el cuestionario de motivación del material de instrucción (IMMS), entre otras múltiples posibilidades.

Referencias bibliográficas

Ajzen, I. (1991). The theory of planned behavior. Organizational Behavior and Human Decision Processes, 50(2), 179-211. https://doi.org/10.1016/0749-5978(91)90020-T
Al-Adwan, A. S., Albelbisi, N. A., Aladwan, S. H., Al Horani, O. M., Al-Madadha, A. y Al Khasawneh, M. H. (2020). Investigating the impact of social media use on student’ perception academic of performance in higher education: Evidence from Jordan. Journal of Information Technology Education: Research, 19, 953-975. https://doi.org/10.28945/4661
Al-Adwan, A. S., Albelbisi, N. A., Hujran, O., Al-Rahmi, W. M. y Alkhalifah, A. (2021). Developing a holistic success model for sustainable E-Learning: A structural equation modeling approach. Sustainability, 13, 9453. https://doi.org/10.3390/su13169453
Alenazy, W. M., Al-Rahmi, W. M. y Khan, M. S. (2019). Validation of TAM model on social media use for collaborative learning to enhance collaborative authoring. IEEE Access, 7, 71550-71562. https://doi.org/10.1109/ACCESS.2019.2920242
Antonietti, C., Cattaneo, A. y Amenduni, F. (2022). Can teachers’ digital competence influence technology acceptance in vocational education? Computers in Human Behavior, 132, 107266. https://doi.org/10.1016/j.chb.2022.107266
Calderón-Garrido, D. y Gil-Fernández, R. (2022a). Pre-service teachers’ use of general social networking sites linked to current scenarios: nature and characteristics. Technology, Knowledge, and Learning, https://doi.org/10.1007/s10758-022-09609-7
Calderón-Garrido, D. y Gil-Fernández, R. (2022b). Explorando adopciones, finalidades y usos de las redes sociales en el ámbito educativo desde la perspectiva de usos y gratificaciones. Representaciones de los futuros docentes y los profesores en ejercicio. Aula Abierta, 51(1), 67-74. https://doi.org/10.17811/rifie.51.1.2022.67-74
Calderón-Garrido, D., Gustems-Carnicer, J. y Forés-Miravalles, A. (2016). El VIA-IS: Una herramienta para evaluar la eficacia de los planes docentes en los estudios de Educación Social de la Universitat de Barcelona. Revista del CIDUI, 3, 1-6.
Calderón Garrido, D. Gustems-Carnicer, J. y Carrera, X. (2020) La competencia digital docente del profesorado universitario de música: diseño y validación de un instrumento. Aloma: Revista de Psicologia, Ciències de lEducació i de lEsport, 38(2), 139-148. https://doi.org/10.51698/aloma.2020.38.2.139-148
Cabero-Almenara, J., Barroso-Osuna, J., Palacios Rodríguez, A. y Llorente-Cejudo, C. (2020). Marcos de competencias digitales para docentes universitarios: su evaluación a través del coeficiente competencia experta. Revista Electrónica Interuniversitaria de Formación del Profesorado, 23(3), 17-34. https://doi.org/10.6018/reifop.414501
Caena, F. y Redecker, C. (2019). Aligning Teacher Competence Frameworks to 21st Century Challenges: The Case for the European Digital Competence Framework for Educators (DigCompEdu). European Journal of Education, 54(3), 356-369. https://doi.org/10.1111/ejed.12345
Cheng, X., Wang, Y. y Sankar, C.S. (2018). Using serious games in data communications and networking management course. Journal of Computer Information Systems, 58(1), 39-48. https://doi.org/10.1080/08874417.2016.1183465
Davis, F. D. (1986). A technology acceptance model for empirically testing new end-user information systems: Theory and results. [Tesis doctoral sin publicar], Massachusetts Institute of Technology.
Davis, F. D. (1989). Perceived usefulness, perceived ease of use, and user acceptance of information technology. MIS Quarterly, 13(3), 319-340. https://doi.org/10.2307/249008
Davis, F. D., Bagozzi, R. P. y Warshaw, P. R. (1989). User Acceptance of Computer Technology: A Comparison of Two Theoretical Models. Management Science, 35(8), 982-1003. https://doi.org/10.1287/ mnsc.35.8.982.
Durak, H.Y. (2019). Modeling of relations between K-12 teachers’ TPACK levels and their technology integration self-efficacy, technology literacy levels, attitudes toward technology and usage objectives of social networks, Interactive Learning. Environments, 29(7), 1136-1162. https://doi.org/10.1080/10494820.2019.1619591
Edmunds, R., Thorpe, M. y Conole, G. (2012). Student attitudes towards and use of ICT in course study, work, and social activity: A technology acceptance model approach. British Journal of Educational Technology, 43, 71-84. https://doi.org/10.1111/j.1467-8535.2010.01142.x
Esteve, F., Llopis, M. y Adell, J. (2020). Digital teaching competence of university teachers: A systematic review of the literature. IEEE Revista Iberoamericana de Tecnologías del Aprendizaje, 15(4), 399-406. https://doi.org/10.1109/RITA.2020.3033225
Fernández-Batanero, J., Montenegro-Rueda, M., Fernández-Cerero, J. y García Martínez, I. (2020). Digital competences for teacher professional development. Systematic review. European Journal of Teacher Education, 1-19. https://doi.org/10.1080/02619768.2020.1827389
Fishbein, M. y Ajzen, I. (1975). Belief, attitude, intention, and behavior: An introduction to theory and research. Addison-Wesley.
Gil-Fernández, R. y Calderón-Garrido, D. (2021). El uso de las redes sociales en educación: una revisión sistemática de la literatura científica. Digital Education Review, 40, 82-109.
Gil-Fernández, R. y Calderón-Garrido, D. (2022). Educational use of social media in primary and childhood education degrees at a virtual university. International Journal of Instruction, 15(4), 395-410. https://doi.org/10.29333/iji.2022.15422a
Gil-Fernández, R. y León-Gómez, A. (2016). Trabajo colaborativo y evaluación de competencias en el Máster de Formación del Profesorado de Secundaria con metodología online: el foro de discusión como recurso didáctico. En Actas del VIII Congreso Internacional de Psicología y Educación (CIPE 2016), 1219.
Gupta, C., Gupta, V. y Stachowiak, A. (2021). Adoption of ICT-Based Teaching in Engineering: An Extended Technology Acceptance Model Perspective. IEEE Access, 9, 58652-58666. https://doi.org/10.1109/ACCESS.2021.3072580
Hidalgo-Cajo, B.G. (2020). Aceptación docente de las tecnologías digitales en la educación superior: evolución y uso desde los modelos y las teorías que la explican. Universitas Tarraconensis. Revista de Ciències de lEducació, 2, 61-76. https://doi.org/10.17345/ute.2020.2
Huang, Y. M., Hsieh, M. Y. y Usak, M. (2020). A multi-criteria study of decision-making proficiency in student’s employability for multidisciplinary curriculums. Mathematics, 8(6), 897. https://doi.org/10.3390/math8060897
INTEF (2017). Marco común de competencia digital docente. Instituto Nacional de Tecnologías Educativas y Formación del Profesorado. Ministerio de Educación y Formación Profesional.
Iredale, A., Stapleford, K., Tremayne, D., Farrell, L., Holbrey, C. y Sheridan-Ross, J. (2020). A review and synthesis of the use of social media in initial teacher education. Technology, Pedagogy and Education, 29(1), 19-34. https://doi.org/10.1080/1475939X.2019.1693422
Lavidas, K., Achriani, A., Athanassopoulos, S., Messinis, I. y Kotsiantis, S. (2020). University students’ intention to use search engines for research purposes: A structural equation modeling approach. Education and Information Technologies, 25(4), 2463-2479. https://doi.org/10.1007/s10639-019-10071-9
Minor, E. C., Saw, G. K., Frank, K. A., Schneider, B. y Torphy, K. T. (2019). External Contextual Factors and Teacher Turnover: The Case of Michigan High Schools. Teachers College Record, 121(11), https://doi.org/10.1177/016146811912101106
Moodley, K., Callaghan, P., Fraser, W. J. y Graham, M. A. (2020). Factors enhancing mobile technology acceptance: A case study of 15 teachers in a Pretoria secondary school. South African Journal of Education, 40(2), S1-S16. https://doi.org/10.15700/saje.v40ns2a1791
Mou, T. Y. y Kao, C. P. (2021). Online academic learning beliefs and strategies: a comparison of preservice and in-service early childhood teachers. Online Information Review, 45(1), 65-83. https://doi.org/10.1108/OIR-08-2019-0274
Orozco-Cazco, G. H., González-Cabezas, M., Abad-Martínez, F., Altamirano-Delgado, J. E. y Mazón-Solís, M. E. (2016). Determining factors in acceptance of ICT by the university faculty in their teaching practice. En Proceedings of the fourth international conference on technological ecosystems for enhancing Multiculturality, 139-146. http://dx.doi.org/10.1145/3012430.3012509
Ortega-Sánchez, D., Gómez-Trigueros, I. M., Trestini, M. y Pérez-González, C. (2020). Self-Perception and Training Perceptions on Teacher Digital Competence (TDC) in Spanish and French University Students. Multimodal Technologies and Interaction, 4(4), 74. https://doi.org/10.3390/mti4040074
Panagiotarou, A., Stamatiou, Y. C., Pierrakeas, C. y Kameas, A. (2020). Gamification acceptance for learners with different E-skills. International Journal of Learning, Teaching and Educational Research, 19(2), 263-278. https://doi.org/10.26803/ijlter.19.2.16
Parlamento Europeo y del Consejo (2006). Recomendación del Parlamento Europeo y del Consejo de 18 de diciembre de 2006 sobre las competencias clave para el aprendizaje permanente. Diario Oficial de la Unión Europea (2006/962/CE).
Redecker, C. (2017). European Framework for the Digital Competence of Educators: DigCompEdu. Joint Research Centre (JRC) Science for Policy Report. https://doi.org/10.2760/159770
Rondan-Cataluña, F. J., Arenas-Gaitán, J. y Ramírez-Correa, P. (2015). A comparison of the different versions of popular technology acceptance models. Kybernetes, 44(5) 788-805. http://dx.doi.org/10.1108/K-09-2014-0184
Sandí-Delgado, J. C., Sanz, C. V. y Lovos, E. N., (2022). Acceptance of Serious Games to Develop Digital Competencies in Higher Education. The Electronic Journal of e-Learning, 20(3), 351-367. https://doi.org/10.34190/ejel.20.3.2181
Scheel, L., Vladova, G. y Ullrich, A. (2022). The influence of digital competences, self-organization, and independent learning abilities on students’ acceptance of digital learning. International Journal of Educational Technology in Higher Education, 19(1), 1-33. https://doi.org/10.1186/s41239-022-00350-w
Scherer, R., Siddiq, F. y Tondeur, J. (2019). The technology acceptance model (TAM): A meta-analytic structural equation modeling approach to explaining teachers’ adoption of digital technology in education. Computers and Education, 128, 13-35. https://doi.org/10.1016/j.compedu.2018.09.009
Shin, W. S. y Kang, M. (2015). The use of a mobile learning management system at an online university and its effect on learning satisfaction and achievement. The International Review of Research in Open and Distributed Learning, 16(3). https://doi.org/10.19173/irrodl.v16i3.1984
Shopova, T. (2014). Digital literacy of students and its improvement at the university. Journal on Efficiency and Responsibility in Education and Science, 7, 26-32. https://doi.org/10.7160/eriesj.2014.070201
Sung, Y. T., Chang, K. E. y Liu, T. C. (2016). The effects of integrating mobile devices with teaching and learning on students’ learning performance: A meta-analysis and research synthesis. Computers and Education, 94, 252-275. https://doi.org/10.1016/j.compedu.2015.11.008
Ten Berge, J. M., Krijnen, W. P., Wansbeek, T. y Shapiro, A. (1999). Some new results on correlation-preserving factor scores prediction methods. Linear algebra and its applications, 289(1-3), 311-318. https://doi-org.sire.ub.edu/10.1016/S0024-3795(97)10007-6
Teo, T., Lee, C. B., Chai, C. S. y Wong, S. L. (2009). Assessing the intention to use technology among pre-service teachers in Singapore and Malaysia: a multigroup invariance analysis of the Technology Acceptance Model (TAM). Computers and Education, 53(3), 1000-1009. https://doi.org/10.1016/j.compedu.2009.05.017
Torphy, K. T., Brandon, D. L., Daly, A. J., Frank, K. A., Greenhow, C., Hu, S. y Rehm, M. (2020). Social Media, Education, and Digital Democratization. Teachers College Record, 122(6), 1-7. https://doi.org/10.1177/01614681201220060
Tourón, J., Martín, D., Navarro, E. e Íñigo, V. (2018). Validación de constructo de un instrumento para medir la competencia digital docente de los profesores (CDD). REP. Revista Española de Pedagogía, 76(269), 25-54. https://doi.org/10.22550/REP76-1-2018-02
Venkatesh, V. y Davis, F. D. (2000). A theoretical extension of the technology acceptance model: Four longitudinal field studies. Management Science, 46(2), 186-204. https://doi.org/10.1287/mnsc.46.2.186.11926
Venkatesh, V., Morris, M. G., Davis, G. B. y Davis, F. D. (2003). User acceptance of information technology: Toward a unified view. MIS Quarterly, 425-478. https://doi.org/10.2307/30036540
Venkatesh, V., Thong, J. Y. y Xu, X. (2012). Consumer acceptance and use of information technology: extending the unified theory of acceptance and use of technology. MIS Quarterly, 157-178.
Walker, S. K., Lee, S. K. y Hong, S. (2021). Workplace Predictors of Family Educators’ Technology Acceptance Attitudes. Family Relations, 70(5), 1626-1642. https://doi.org/10.1111/fare.12583
Warshaw, P. R. y Davis, F. D. (1985). Disentangling Behavioral Intention and Behavioral Expectation. Journal of Experimental Social Psychology, 21(3), 213-228. https://doi.org/10.1016/0022-1031(85)90017-4

Abstract

Teachers’ perceptions of the challenges of the digital society

INTRODUCTION. The Technology Acceptance Model (TAM) was designed to determine and predict technology acceptance. It was based on other paradigms developed from social psychology, such as TRA (Theory of Reasoned Action). The heterogeneity of the postulates that pursued the same goal as the TAM led to the formulation of the UTAUT (Unified Theory of Acceptance and Use of Technology) to unify all previous theories and models. For this purpose, the basic constructs that systematised eight models and theories were taken into account, as well as the most relevant moderating factors that articulated them. This study aims to establish the influence of the beliefs about technology: UP (Perceived Usefulness), FUP (Perceived Ease of Use) and IC (Behavioural Intention) on the CDD (Digital Teaching Competence). METHOD. A quantitative methodology was used by administering a questionnaire to which, in addition to the socio-demographic questions, items on the European Framework of the CDD and questions in addition to the subscales of the UTAUT were added. Statistical calculations were carried out using the statistical software r and rstudio. RESULTS. The results extracted from the Confirmatory Factor Analysis show the adequacy of the proposed items for UP, FUP and IC. These three subscales were, in turn, adequate for the UTAUT, as all items related to the six dimensions of the CDD correlated positively with the UTAUT scales. DISCUSSION. The contrast of the results obtained with those reflected in the scientific literature confirms that the measures of adjustment between the UTAUT and the CDD achieve a solid analysis model and that the positive relationship between their different factor loadings is optimal for their development. This confluence should be further analysed to guide educational policies.

Keywords: Digital competence in education, Technology acceptance model, Unified theory of use and acceptance of technology, Information and knowledge society.


Résumé

Perceptions des enseignants sur les défis de la société numérique

INTRODUCTION. Le modèle TAM (Technology Acceptance Model) a été conçu pour déterminer et prédire l’acceptation de la technologie. Il s’est basé sur d’autres paradigmes développés en psychologie sociale tels que la TRA (Theory of Reasoned Action). L’hétérogénéité des postulats poursuivant le même objectif que le TAM a conduit à la formulation de l’UTAUT (Unified Theory of Acceptance and Use of Technology) afin d’unifier toutes les théories et les modèles précédents. Pour ce faire, ils ont été pris en compte les constructions de base systématisant huit modèles et/ou théories, ainsi que les facteurs modérateurs les plus pertinents liés à ceux-ci.. L’objectif de cette étude est d’établir l’influence des croyances sur la technologie : l’UP (Utilité Perçue), le FUP (Facilité d’Utilisation Perçue) et l’IC (Intention de Comportement) sur la CDD (Compétence Digitale de l’Enseignant). MÉTHODE. Une méthodologie quantitative a été utilisée en administrant un questionnaire auquel des questions sociodémographiques ont été ajoutées, ainsi que des items sur le Cadre Européen de la CDD et des questions relatives aux sous-échelles de l’UTAUT. Les calculs statistiques ont été effectués à l’aide du logiciel statistique R et RStudio. RÉSULTATS. Les résultats obtenus auprès l’Analyse Factorielle Confirmatoire montrent l’adéquation des items proposés tant pour l’UP que pour le FUP et l’IC. Ces trois sous-échelles étaient également adaptées à l’UTAUT, car tous les items liés aux six dimensions de la CDD étaient positivement corrélés avec les échelles de l’UTAUT. DISCUSSION. La comparaison des résultats obtenus avec ceux de la littérature scientifique confirme que les mesures d’ajustement entre l’UTAUT et la CDD permettent d’obtenir un modèle d’analyse solide et que la relation positive entre leurs différentes charges factorielles est optimale pour leur développement. Il serait convenable de continuer à analyser cette convergence pour orienter les politiques éducatives.

Mots-clés: Compétence numérique de l’enseignant, Modèle d’acceptation de la technologie, Théorie unifiée de l’utilisation et de l’acceptation de la technologie, Société de l’information et de la connaissance.


Perfil profesional de los autores

Raquel Gil-Fernández

Doctora en la especialidad de Historia Antigua por la Universidad de Córdoba. Profesora de la Facultad de Educación de la Universidad Internacional de La Rioja. Sus principales líneas de investigación se centran en la educación en la sociedad digital.

ORCID: http://orcid.org/0000-0001-9881-8641

Correo electrónico de contacto: raquel.gilfernandez@unir.net

Diego Calderón-Garrido (autor de contacto)

Doctor en Historia del Arte y doctor en Tecnología Educativa. Profesor Serra Húnter de la Facultad de Educación de la Universitat de Barcelona. Su principal línea de investigación se centra en la educación en la sociedad digital.

ORCID: http://orcid.org/0000-0002-2860-6747

Correo de contacto: dcalderon@ub.edu