PERCEPCIONES SOBRE EL PLAGIO ACADÉMICO EN UN CONTEXTO DE ENSEÑANZA DIGITAL UNIVERSITARIA
Perceptions about academic plagiarism at university in a digital teaching context

MARÍA GÓMEZ-ESPINOSA(1), MÓNICA CLAVEL SAN EMETERIO(2) Y FERMÍN NAVARIDAS-NALDA(2)
(1) Universidad Internacional de La Rioja (España)
(2) Universidad de La Rioja (España)

DOI: 10.13042/Bordon.2022.90340
Fecha de recepción: 04/08/2021 • Fecha de aceptación: 27/12/2021
Autora de contacto / Corresponding author: María Gómez-Espinosa. E-mail: maria.gomez@unir.net


INTRODUCCIÓN. En un mundo en cambio permanente, caracterizado por el desarrollo exponencial de la tecnología, donde datos e información circulan sin barreras de tiempo ni espacio, la universidad necesita repensar su modelo de enseñanza y las consecuencias que se derivan de los modos de gestionar el aprendizaje del estudiantado que lo protagoniza. En este marco amplio de actuación, esta investigación tiene como objetivo principal identificar los factores que influyen en la realización de actividades de plagio entre el estudiantado universitario, teniendo en cuenta su percepción sobre los motivos que aluden para realizarlo y la gravedad que otorgan a esta práctica académica deshonesta. MÉTODO. Para ello, se ha adoptado un enfoque metodológico de carácter exploratorio, utilizando la técnica de encuesta como procedimiento más adecuado para la recogida de datos, sobre una muestra de 615 estudiantes en un contexto de enseñanza digital universitaria. RESULTADO. Los análisis realizados mediante Partial Least Squares Structural Equation Modeling (PLS-SEM) indican que el proceso de actuación docente percibido por los estudiantes (con relación a las tareas de aprendizaje, las creencias/actitudes frente a las conductas de plagio y el nivel de gravedad asignado por ellos a las prácticas deshonestas) tienen una relación estadísticamente significativa sobre la realización de actividades de plagio. DISCUSIÓN. Entre las conclusiones obtenidas, destaca la necesidad de elaborar un plan sistemático y continuo de formación del profesorado para combatir el plagio en cada universidad, apostando por el desarrollo de una cultura ética, de máximo respeto al aprendizaje, a partir de la reflexión compartida sobre los factores investigados.

Palabras clave: Educación superior, Formación online, Evaluación formativa, Plagio, Ética académica.


Introducción y estado de la cuestión

El plagio académico constituye un problema de máxima preocupación en el ámbito general de la educación superior (Cronan et al., 2018Cronan, T. P., Mullins, J. K. y Douglas, D. E. (2018). Further understanding factors that explain freshman business students’ academic integrity intention and behavior: plagiarism and sharing homework. Journal of Business Ethics, 147(1), 197-220. https://doi.org/10.1007/s10551-015-2988-3; McCabe et al., 2012McCabe, D. L., Butterfield, K. D. y Treviño, L. K. (2012). Cheating in college: why students do it and what educators can do about it. Johns Hopkins University Press.; Muñoz et al., 2021Muñoz, J. M., Espiñeira, E. M. y Pérez, M. C. (2021). Medidas para combatir el plagio en los procesos de aprendizaje. Educación XX1, 24(2), 97-120. https://doi.org/10.5944/educXX1.28341), agravado en el caso de muchas universidades por la transición forzada de un modelo tradicional de enseñanza presencial a una enseñanza digital orientada a garantizar un aprendizaje online de emergencia (Murphy, 2020Murphy, M. P. A. (2020). COVID-19 and emergency eLearning: consequences of the securitization of higher education for post-pandemic pedagogy. Contemporary Security Policy, 41(3), 492-505. https://doi.org/10.1080/13523260.2020.176174 ), como consecuencia principal de las medidas de confinamiento y el distanciamiento social durante la pandemia de COVID-19 (Hofer et al., 2021Hofer, S. I., Nistor, N. y Scheibenzuber, C. (2021). Online teaching and learning in higher education: lessons learned in crisis situations. Computers in Human Behavior, 121, 106789. https://doi.org/10.1016/j.chb.2021.106789). En este caso, y aun teniendo en cuenta que el aprendizaje autónomo de los estudiantes se ha venido considerando como la médula de la docencia universitaria en el Espacio Europeo de Educación Superior (Declaración de Bolonia, 1999Declaración de Bolonia, Espacio Europeo de Enseñanza Superior. Declaración conjunta de los ministros europeos de enseñanza reunidos en Bolonia el 19 de junio de 1999. https://bit.ly/3bYc2Wk ), el cambio repentino hacia un nuevo contexto de enseñanza digital ha puesto en cuestión no solo las condiciones y el apoyo institucional activado para facilitar un aprendizaje online de calidad para todos (Sailer et al., 2021Sailer, M., Schultz-Pernice, F. y Fischer, F. (2021). Contextual facilitators for learning activities involving technology in higher education: the C♭-model. Computers in Human Behavior, 121, 106794. https://doi.org/10.1016/j.chb.2021.106794), sino también la formación del profesorado y de los estudiantes para responder con cierta garantía de éxito a las exigencias que plantea un contexto de aprendizaje de estas características (Scherer et al., 2021Scherer, R., Howard, S. K., Tondeur, J. y Siddiq, F. (2021). Profiling teachers’ readiness for online teaching and learning in higher education: who’s ready? Computers in Human Behavior, 118, 106675. https://doi.org/10.1016/j.chb.2020.106675). El aprendizaje autónomo requiere de los estudiantes habilidades que permiten regular y controlar su pensamiento, la motivación y el propio comportamiento con sentido ético y responsabilidad moral, guiado y limitado por sus objetivos personales y las características singulares del contexto (Muñoz et al., 2021Muñoz, J. M., Espiñeira, E. M. y Pérez, M. C. (2021). Medidas para combatir el plagio en los procesos de aprendizaje. Educación XX1, 24(2), 97-120. https://doi.org/10.5944/educXX1.28341).

Desde esta perspectiva, cabe pensar que cuanto mayor sea la influencia del contexto digital sobre las actitudes y comportamientos de los estudiantes en la actividad educativa universitaria, más urgente resulta que tratemos de comprender este contexto para poder establecer medidas encaminadas a mejorar la calidad de los procesos de aprendizaje desde un enfoque de integridad y honestidad académica (Cronan et al., 2018Cronan, T. P., Mullins, J. K. y Douglas, D. E. (2018). Further understanding factors that explain freshman business students’ academic integrity intention and behavior: plagiarism and sharing homework. Journal of Business Ethics, 147(1), 197-220. https://doi.org/10.1007/s10551-015-2988-3; McCabe et al., 2012McCabe, D. L., Butterfield, K. D. y Treviño, L. K. (2012). Cheating in college: why students do it and what educators can do about it. Johns Hopkins University Press.). En este sentido, algunos autores (Carless, 2019Carless, D. (2019). Learners’ feedback literacy and the longer term: developing capacity for impact. En M. Henderson, R. Ajjawi, D. Boud y E. Molloy (eds), The impact of feedback in Higher Education. Palgrave Macmillan, Cham. https://doi.org/10.1007/978-3-030-25112-3_4) subrayan los efectos de las actividades de aprendizaje y de evaluación en la percepción de los estudiantes, determinando en gran medida el valor otorgado a la tarea académica y el modo de llevarla a cabo a corto y largo plazo.

En lo que respecta al enfoque docente de la evaluación en un contexto virtual de enseñanza universitaria, estudios de casos recientes (Leenknecht et al., 2021Leenknecht, M., Wijnia, L., Köhlen, M., Fryer, L., Remy, R. y Loyens, S. (2021). Formative assessment as practice: the role of students’ motivation. Assessment & Evaluation in Higher Education, 46(2), 236-255. https://doi.org/10.1080/02602938.2020.1765228 ; Navaridas et al., 2020Navaridas-Nalda, F., González-Marcos, A. y Alba-Elías, F. (2020). Evaluación online orientada al aprendizaje universitario: impacto del feedback en los resultados de los estudiantes. Revista Interuniversitaria de Formación del Profesorado, 34(2), 101-120. https://doi.org/10.47553/rifop.v34i2.77697 ) parecen demostrar en los cursos investigados (por una parte 194 estudiantes de grado, y por otra 90 de grado y máster) beneficios importantes en el proceso de aprendizaje a condición de que el sistema de evaluación se implante con un carácter continuo y formativo, llegando a reconocer en los estudiantes que lo protagonizan percepciones de alto grado de satisfacción con el trabajo realizado, así como de autonomía y desempeño competente al afrontar la tarea académica. Para Broadbent et al. (2021Broadbent, J., Sharman, S., Panadero, E. y Fuller-Tyszkiewicz, M. (2021). How does self-regulated learning influence formative assessment and summative grade? Comparing online and blended learners. The Internet and Higher Education, 50, 100805. https://doi.org/10.1016/j.iheduc.2021.100805), una de las características que definen el carácter formativo de la evaluación es la información de retorno (feedback) facilitada a tiempo, de manera continua y orientada al futuro, ya que permite modular su pensamiento y establecer mejoras significativas en su comportamiento y estrategias de aprendizaje. De esta forma, la evaluación formativa puede llegar a ser considerada como una poderosa estrategia docente para promover la autorregulación y el control del aprendizaje (Hofer et al., 2021Hofer, S. I., Nistor, N. y Scheibenzuber, C. (2021). Online teaching and learning in higher education: lessons learned in crisis situations. Computers in Human Behavior, 121, 106789. https://doi.org/10.1016/j.chb.2021.106789), evitando en buena medida comportamientos deshonestos como el plagio académico (Akçapınar, 2015Akçapınar, G. (2015). How automated feedback through text mining changes plagiaristic behavior in online assignments. Computers & Education, 87, 123-130. https://doi.org/10.1016/j.compedu.2015.04.007; Cebrián-Robles et al., 2018Cebrián-Robles, V., Raposo-Rivas, M., Cebrián-de-la-Serna, M. y Sarmiento-Campos, J. A. (2018). Percepción sobre el plagio académico de estudiantes universitarios españoles. Educación XX1, 21(2), 105-129. https://doi.org/10.5944/educXX1.20062; Muñoz et al., 2021Muñoz, J. M., Espiñeira, E. M. y Pérez, M. C. (2021). Medidas para combatir el plagio en los procesos de aprendizaje. Educación XX1, 24(2), 97-120. https://doi.org/10.5944/educXX1.28341). De acuerdo con esta misma idea, Cronan et al. (2018Cronan, T. P., Mullins, J. K. y Douglas, D. E. (2018). Further understanding factors that explain freshman business students’ academic integrity intention and behavior: plagiarism and sharing homework. Journal of Business Ethics, 147(1), 197-220. https://doi.org/10.1007/s10551-015-2988-3) confirman que cuanto mayores son las percepciones anticipadas en los estudiantes universitarios de sentimientos de bienestar moral y ética con la tarea de aprendizaje, menos probable es la intención de cometer actos deshonestos como el plagio académico.

Así, con todo, en este nuevo escenario educativo cabe preguntarse cómo perciben y experimentan los estudiantes la gestión de la información para construir su conocimiento. Para Llano (2000Llano, A. (2000). Humanismo y tecnología en la sociedad del conocimiento. Revista de Antiguos Alumnos. IES, 11-18. https://bit.ly/3oX7SmW ) se trata esta de una cuestión esencial sobre la que reflexionar en una organización inteligente como es la universidad, ya que de la distinción que se haga entre información y conocimiento pueden surgir multitud de consecuencias prácticas relacionadas con el plano de la ética y la integridad académica. En esta misma línea de pensamiento, y tras analizar las competencias digitales docentes como apoyo a las actividades de aprendizaje, Engen (2019Engen, B. K. (2019). Comprendiendo los aspectos culturales y sociales de las competencias digitales docentes. Comunicar, 27(61), 9-19. https://doi.org/10.3916/C61-2019-01) se refiere al conocimiento como una fuerza productiva mediada estratégicamente por el profesorado. Un planteamiento que nos lleva a romper con las concepciones erróneas de que el conocimiento puede llegar a ser adquirido de forma inmediata en alguna parte de Internet, que se encuentra dispuesto al alcance de cualquiera, o que no resulta ya necesario el cuestionamiento y la reflexión personal para construirlo, validarlo y reconceptualizarlo. En algunos casos, la confusión entre información y conocimiento mueve a los estudiantes a adoptar de forma involuntaria o poco consciente conductas académicas inapropiadas, como es el hecho de no citar un documento adquirido en la red (Anohina-Naumeca, 2020Anohina-Naumeca, A., Birzniece, I. y Odiņeca, T. (2020). Students’ awareness of the academic integrity policy at a Latvian university. International Journal for Educational Integrity, 16(12). https://doi.org/10.1007/s40979-020-00064-4), llegando a ignorar la verdadera gravedad de las infracciones cometidas (Locquiao e Ives, 2020Locquiao, J. y Ives, B. (2020). First-year university students’ knowledge of academic misconduct and the association between goals for attending university and receptiveness to intervention. International Journal for Educational Integrity, 16(5). https://doi.org/10.1007/s40979-020-00054-6).

Para Reedy et al. (2021Reedy, A., Pfitzner, D., Rook, L. y Ellis, L. (2021). Responding to the COVID-19 emergency: student and academic staff perceptions of academic integrity in the transition to online exams at three Australian universities. International Journal for Educational Integrity, 17(1), 1-32. https://doi.org/10.1007/s40979-021-00075-9 ), la era digital ha creado una brecha generacional en las percepciones relacionadas con el plagio académico, y para conocer cómo los estudiantes se relacionan en la actualidad con este mundo dominado por los datos y la información y cómo este puede afectar a su actividad universitaria, algunos autores (Díaz-Rosabal et al., 2020Díaz-Rosabal, E. M., Díaz-Vidal, J. M., Gorgoso-Vázquez, A. E., Sánchez-Martínez, Y., Riverón-Rodríguez, G., Santiesteban-Reyes, D. C. et al. (2020). Ciberplagio académico en la praxis estudiantil. RITI Journal, 8(16), 1-9. https://doi.org/10.36825/RITI.08.16.001) se acercan al tema desde la perspectiva de los agentes que la protagonizan. Su objetivo es llegar a comprender cómo perciben diferentes prácticas académicas deshonestas, qué motivos pueden estar detrás de estas prácticas y qué valoración dan a las medidas que se aplican o se podrían aplicar tanto para prevenirlas como para transformarlas (Cebrián-Robles et al., 2018Cebrián-Robles, V., Raposo-Rivas, M., Cebrián-de-la-Serna, M. y Sarmiento-Campos, J. A. (2018). Percepción sobre el plagio académico de estudiantes universitarios españoles. Educación XX1, 21(2), 105-129. https://doi.org/10.5944/educXX1.20062). Con el fin de responder a cuestiones como las planteadas, tratamos de ampliar a continuación el estado de la cuestión sobre este mismo campo de estudio.

Motivaciones y gravedad frente al plagio

La investigación en este campo (Cronan et al., 2018Cronan, T. P., Mullins, J. K. y Douglas, D. E. (2018). Further understanding factors that explain freshman business students’ academic integrity intention and behavior: plagiarism and sharing homework. Journal of Business Ethics, 147(1), 197-220. https://doi.org/10.1007/s10551-015-2988-3; Gómez-Espinosa et al., 2016Gómez-Espinosa, M., Francisco, V. y Moreno-Ger, P. (2016). The impact of activity design in Internet plagiarism in Higher Education. Comunicar, 48, 39-48. https://doi.org/10.3916/C48-2016-04; Reskala, 2020Reskala, F. J. (2020). Nuevos comportamientos de deshonestidad académica en estudiantes mexicanos: un estudio exploratorio. Informes Psicológicos, 20(2), 155-170. https://doi.org/10.18566/infpsic.v20n2a11 ) sugiere que el modo que tienen los estudiantes de afrontar la actividad académica universitaria es el resultado de la acción combinada de diferentes factores internos y externos relacionados con motivaciones, habilidades y condicionantes del contexto, considerando necesario adoptar un modelo multinivel de análisis para poder llegar a comprender, explicar e incluso predecir el resultado de su actuación durante la práctica educativa. En este sentido, Biggs (2005Biggs, J. B. (2005). Calidad del aprendizaje universitario. Narcea. https://bit.ly/34qd5dF) distingue entre dos tipos de factores motivacionales que pueden predecir la forma de enfocar la actividad académica y los resultados de su comportamiento en el ámbito universitario: a) factores dependientes del estudiante, como son sus experiencias pasadas, expectativas, actitudes o estrategias de aprendizaje; y b) factores propios del contexto de enseñanza, como son los objetivos docentes, las situaciones de aprendizaje, el tipo de actividades de aprendizaje o el sistema de evaluación. Otros autores en la misma línea de análisis (Mayhew et al., 2009Mayhew, M. J., Hubbard, S. M., Finelli, C. J., Harding, T. S y Carpenter, D. D. (2009). Using structural equation modeling to validate the theory of planned behavior as a model for predicting student cheating. The Review of Higher Education, 32(4), 441-468. https://doi.org/10.1353/rhe.0.0080) llegan a concluir que la intención de un estudiante de cometer una conducta de plagio en la universidad se encuentra motivada en gran medida por sus experiencias previas respecto a este mismo comportamiento deshonesto en el ámbito de la educación secundaria, así como por cuestiones relacionadas con la facilidad de uso y el control percibido de los recursos tecnológicos necesarios para acceder al material informativo objeto de aprendizaje.

En este sentido, la facilidad de acceso a sitios especializados para recabar información a través de Internet es uno de los motivos destacados en estudios similares (Agnes, 2008Agnes, J. (2008). Los usos de Internet en la educación superior: de la documentación al plagio. Six Degrés. http://www.compilatio.net/files/080521_sixdegres-univ-barcelona_univ-zaragoza_encuesta-plagio.pdf ; Segarra-Saavedra y Martínez-Sala, 2020Segarra-Saavedra, J. y Martínez-Sala, A. M. (2020). Percepción del plagio y uso de herramientas antiplagio por parte del alumnado universitario. En R. Roig (ed.), Redes de investigación e innovación en docencia universitaria, vol. 2020 (pp. 409-424). Instituto de Ciencias de la Educación de la Universidad de Alicante. https://bit.ly/34q4HL9; Sureda y Comas, 2008Sureda, J. y Comas, R. (2008). El plagio y otras formas de deshonestidad académica entre el alumnado universitario. Resultados generales de los datos de una encuesta realizada a los usuarios del portal Universia. Informe de investigación del Grupo Educación y Ciudadanía. Universitat de les Illes Balears.), identificando de forma relacionada otros factores desencadenantes de plagio en Internet: las limitaciones de tiempo percibidas, la carga de trabajo acumulada y el grado de dificultad percibido respecto a tareas de aprendizaje asignadas por los profesores (Muñoz et al., 2021Muñoz, J. M., Espiñeira, E. M. y Pérez, M. C. (2021). Medidas para combatir el plagio en los procesos de aprendizaje. Educación XX1, 24(2), 97-120. https://doi.org/10.5944/educXX1.28341).

En lo que se refiere a la influencia concreta del contexto de enseñanza, es importante destacar las creencias o sentimientos de desconfianza percibidos en los estudiantes frente a la actitud docente (Gururajan y Roberts, 2005Gururajan, R. y Roberts, D. (2005). Attitude towards plagiarism in information systems in Australian universities. Retrieved January, 1, 2010.), manifestando a la realización de actividades de plagio la pérdida de credibilidad sobre el sistema de evaluación utilizado por sus profesores, la falta de tiempo o dedicación a tareas de corrección de los trabajos propuestos, así como una falta de competencia docente percibida en el profesorado en el uso de técnicas o herramientas de detección del plagio (Agnes, 2008Agnes, J. (2008). Los usos de Internet en la educación superior: de la documentación al plagio. Six Degrés. http://www.compilatio.net/files/080521_sixdegres-univ-barcelona_univ-zaragoza_encuesta-plagio.pdf ). En esta misma línea de investigación, se observa cómo en la medida en que un estudiante percibe que el resultado de la actividad de plagio está bajo su control, será más probable que cometa una acción poco ética (Akçapınar, 2015Akçapınar, G. (2015). How automated feedback through text mining changes plagiaristic behavior in online assignments. Computers & Education, 87, 123-130. https://doi.org/10.1016/j.compedu.2015.04.007).

Así, las actitudes de los estudiantes y los condicionantes sociales y culturales son aspectos que han ido tomando fuerza en las investigaciones sobre las conductas de plagio académico que se han realizado en los últimos años (Farooq y Sultana, 2021Farooq, R. y Sultana, A. (2021). Measuring students’ attitudes toward plagiarism. Ethics & Behavior, 1-15. https://doi.org/10.1080/10508422.2020.1860766). De acuerdo con los resultados obtenidos por Cronan et al. (2018Cronan, T. P., Mullins, J. K. y Douglas, D. E. (2018). Further understanding factors that explain freshman business students’ academic integrity intention and behavior: plagiarism and sharing homework. Journal of Business Ethics, 147(1), 197-220. https://doi.org/10.1007/s10551-015-2988-3), la actitud es un predictor significativo de la intención de cometer plagio académico. Para Farooq y Sultana (2021Farooq, R. y Sultana, A. (2021). Measuring students’ attitudes toward plagiarism. Ethics & Behavior, 1-15. https://doi.org/10.1080/10508422.2020.1860766), las actitudes positivas hacia el plagio indican tolerancia, aceptabilidad y percepción positiva de los estudiantes hacia una tarea poco ética o injusta sobre los demás. De acuerdo con todo ello, cabe presumir que cuanto más favorable sea la actitud de un estudiante hacia el plagio académico y los condicionantes sociales percibidos, y cuanto mayor sea el control del comportamiento percibido en un contexto digital, más fuerte puede que sea la intención del estudiante de realizar plagio (Ajzen, 2002Ajzen, I. (2002). Perceived behavioral control, self efficacy, locus of control, and the theory of planned behavior. Journal of Applied Social Psychology, 32(4), 665-683. https://doi.org/10.1111/ j.1559-1816.2002.tb00236.x).

En este sentido, diversos estudios muestran los motivos a los que aluden los estudiantes, que van desde la falta de tiempo a la sensación de que así obtendrán mejor nota, o a que no saben hacerlo correctamente, entre otras, y cómo estos son utilizados como justificación para cometer prácticas relacionadas con el plagio, pero, a pesar de esa justificación, los estudiantes son conscientes de que estas acciones no son correctas y son capaces de valorar y graduar la gravedad de estas (Gil et al., 2017Gil, D., Nonó, B. y Planas, I. (2017). Diez propuestas para evitar el plagio entre los estudiantes universitarios. BiD: Textos Universitaris de Biblioteconomia i Documentació, 39.). Investigaciones como las de Sureda y Comas (2008Sureda, J. y Comas, R. (2008). El plagio y otras formas de deshonestidad académica entre el alumnado universitario. Resultados generales de los datos de una encuesta realizada a los usuarios del portal Universia. Informe de investigación del Grupo Educación y Ciudadanía. Universitat de les Illes Balears.) muestran cómo más del 60% de los estudiantes consideraron moralmente sin importancia la entrega de un trabajo propio para otra asignatura, frente a la gravedad más alta otorgada a la copia de trabajos completos. Entre ambos extremos, pero siempre consideradas moralmente reprochables, aparecen todo tipo de prácticas, muchas de ellas directamente relacionadas con las posibilidades que el entorno digital facilita, como puede ser copiar y pegar fragmentos sin citar de la web (Díaz-Rosabal et al., 2020Díaz-Rosabal, E. M., Díaz-Vidal, J. M., Gorgoso-Vázquez, A. E., Sánchez-Martínez, Y., Riverón-Rodríguez, G., Santiesteban-Reyes, D. C. et al. (2020). Ciberplagio académico en la praxis estudiantil. RITI Journal, 8(16), 1-9. https://doi.org/10.36825/RITI.08.16.001).

En resumen, el plagio académico parece ser un problema cada vez más visible en el nuevo entorno digital de la enseñanza universitaria, observándose cambios importantes y continuos en el modo de proceder y valorar estas actitudes de aprendizaje. Con el fin de contribuir a desarrollar una cultura de integridad académica y respeto por el aprendizaje online en la comunidad educativa universitaria, consideramos necesario aproximarnos al conocimiento del plagio académico desde la propia percepción de los estudiantes que lo protagonizan bajo un modelo de enseñanza digital. En este sentido, nos proponemos comprobar hasta qué punto estas percepciones se identifican con la realidad y analizar, en profundidad, las propuestas que pueden ayudar a mejorar y cambiar la situación, sacando partido a las numerosas posibilidades del acceso a la información y a la tecnología, enriqueciendo el conocimiento, en lugar de utilizarlas para empobrecer las tareas de formación, investigación y aprendizaje.

Objetivo e hipótesis

Sobre la base del marco teórico desarrollado, esta investigación tiene como objetivo identificar los factores que influyen en la realización de prácticas de plagio entre el estudiantado universitario, teniendo en cuenta la percepción de los estudiantes sobre los motivos que aluden para realizar plagio y la gravedad que otorgan a esta práctica.

Este objetivo se concreta a partir de las siguientes hipótesis de trabajo:

H1. La importancia que dan los estudiantes a los motivos a los que aluden sus compañeros para realizar ciertas prácticas relacionadas con el plagio tienen una relación positiva con la frecuencia con la que perciben que se realizan.

H2. El grado de gravedad que otorgan los estudiantes a las diferentes prácticas vinculadas con el plagio se relacionan negativamente con la frecuencia con la que perciben que se realizan.

El modelo conceptual propuesto se muestra en la figura siguiente:

Figura 1. Modelo conceptual

Imagen

[View full size] [Descargar tamaño completo]

Material y métodos

Muestra

Con el fin de comprobar las hipótesis se realizó un diseño de investigación cuantitativo y exploratorio. La muestra estuvo compuesta por un total de 615 estudiantes pertenecientes a una universidad privada y de docencia online.

Con respecto a las características de la muestra, el 60% fueron mujeres y el 40% hombres. Un 12.9% de los encuestados tienen menos de 25 años, un 45.4% tienen entre 26 y 35 años, un 33.7% se encuentran en la franja de los 36 a los 45 años y el 8% restante tiene más de 46 años. Del total de la muestra un 43% son estudiantes de grado, un 56% de posgrado y un 1% de doctorado.

Instrumento

Para medir la percepción de los estudiantes sobre sus acciones relacionadas con el plagio se utilizó un cuestionario como instrumento para recabar información. El cuestionario utilizado fue una adaptación del utilizado por Sureda y Comas (2008Sureda, J. y Comas, R. (2008). El plagio y otras formas de deshonestidad académica entre el alumnado universitario. Resultados generales de los datos de una encuesta realizada a los usuarios del portal Universia. Informe de investigación del Grupo Educación y Ciudadanía. Universitat de les Illes Balears.). Con el fin de garantizar la validez tanto teórica como de contenido se envió a seis jueces expertos pertenecientes a diferentes universidades, para que valorasen la validez, pertinencia y relevancia de los ítems, tras lo cual se obtuvo una versión final compuesta por 38 ítems (ver anexo 1) agrupadas en los siguientes bloques:

Los estudiantes debían responder cada una de las cuestiones mediante una escala tipo Likert con valores comprendidos entre 1 (nada/nunca) y 5 (mucho/siempre) (ver anexo).

Método

Para la realización del estudio se realizó un análisis factorial con todos los ítems incluidos en los tres bloques definidos en el estudio, así como la validación del modelo de análisis y el contraste de las hipótesis propuestas, mediante el uso de una técnica de análisis PLS-SEM basados en la varianza, utilizando la herramienta SmartPLS 3.0.

PLS-SEM es una técnica de modelado de ecuaciones estructurales basada en la varianza. Su uso está respaldado por los objetivos de la investigación, la distribución no normal de algunos indicadores y el tamaño de la muestra (Hair et al., 2017Hair, J. F., Sarstedt, M., Ringle, C. M. y Gudergan, S. P. (2017). Advanced issues in partial least squares structural equation modeling. Sage publications.). Además, esta técnica nos permite analizar simultáneamente todas las relaciones intervariables, incluyendo los componentes de medición y estructurales en un modelo conceptual (Henseler et al., 2015Henseler, J., Ringle, C. M. y Sarstedt, M. (2015). A new criterion for assessing discriminant validity in variance-based structural equation modeling. Journal of the Academy of Marketing Science, 43(1), 115-135.).

Análisis y resultados

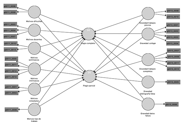
De los bloques analizados se identificaron 2 constructos latentes endógenos correspondientes al plagio (completo y parcial) y 11 constructos latentes exógenos, 6 correspondientes a motivos (dificultad, docentes, extrínsecos, intrínsecos, inmediatez y tipo de trabajo) y 5 a gravedad (trabajos previos, collage, trabajos completos, bibliografía falsa y datos falsos). Las relaciones entre los constructos exógenos y los endógenos se muestran en la figura 2.

Figura 2. Modelo específico de análisis

Imagen

[Descargar tamaño completo]

Fiabilidad y validez

Para el análisis de la fiabilidad (que permite analizar la consistencia interna) y el análisis de la validez convergente (que permite verificar que el conjunto de ítems representa realmente a un único constructo) de la escala de medida, se han utilizado diferentes métodos de evaluación, entre los que se encuentran el alfa de Cronbach y el índice de fiabilidad compuesta para analizar la fiabilidad, y la varianza extraída y el análisis de las cargas factoriales y su significatividad para el análisis de la validez convergente. Como se puede observar en la tabla 1, para cada uno de los factores el valor del alfa de Cronbach supera el valor recomendado (Nunnally y Bernstein, 1994Nunnally, J. C. y Bernstein, I. H. (1994). Psychological theory.; Hair et al., 2017Hair, J. F., Sarstedt, M., Ringle, C. M. y Gudergan, S. P. (2017). Advanced issues in partial least squares structural equation modeling. Sage publications.). Respecto a los estadísticos de fiabilidad compuesta, todos los constructos muestran valores superiores a 0.6 (Bagozzi y Yi, 1988Bagozzi, R. P. y Yi, Y. (1988). On the evaluation of structural equation models. Journal of the Academy of Marketing Science, 16(1), 74-94.) y una varianza extraída promedio superior a 0.5 (Hair et al., 2017Hair, J. F., Sarstedt, M., Ringle, C. M. y Gudergan, S. P. (2017). Advanced issues in partial least squares structural equation modeling. Sage publications.).

La significatividad de las cargas ha sido analizada mediante el procedimiento de remuestreo bootstrap (5.000 submuestras del tamaño original de la muestra). Tal y como muestra la tabla 1, todos los ítems se encuentran significativamente relacionados con cada uno de sus factores (p < .01), siendo todas las cargas superiores al valor mínimo recomendado de 0.4 (Hair et al., 2017Hair, J. F., Sarstedt, M., Ringle, C. M. y Gudergan, S. P. (2017). Advanced issues in partial least squares structural equation modeling. Sage publications.), asegurando la validez convergente del modelo.

Tabla 1. Fiabilidad y validez del modelo de medida
Constructos Variable Cargas Valor t p-valor CA CR AVE
F1. Gravedad bibliografía falsa q0013_0005 1.0*** - - 1.0 1.0 1.0
F2. Gravedad collage q0013_0001 .8*** 9.96 .00 .8 .9 .7
q0013_0002 .8*** 10.62 .00
q0013_0003 .5*** 3.87 .00
q0013_0004 .9*** 11.42 .00
F3. Gravedad datos falsos q0013_0006 1.0*** - - 1.0 1.0 1.0
F4. Gravedad trabajos completos q0013_0007 .6*** 2.33 .00 .9 .9 .6
q0013_0009 .7*** 3.2 .00
q0013_0011 1.0*** 4.7 .00
q0013_0012 1.0*** 5.2 .00
F5. Gravedad trabajos previos q0013_0008 1.0*** 34.6 .00 .7 .9 .8
q0013_0010 .8*** 18.2 .00
F6. Motivos dificultad q0011_0008 1.0*** 18.2 .00 .8 .9 .9
q0011_0009 .9*** 12.4 .00
F7. Motivos docentes q0011_0003 .7*** 13.8 .00 .6 .8 .6
q0011_0004 .9*** 33.6 .00
q0011_0007 .6*** 9.8 .00
F8. Motivos extrínsecos q0011_0010 .9*** 18.4 .00 .5 .8 .7
q0011_0013 .8*** 11.7 .00
F9. Motivos inmediatez q0011_0001 .8*** 7.0 .00 .4 .8 .6
q0011_0002 .8*** 5.6 .00
F10. Motivos intrínsecos q0011_0005 .7*** 17.8 .00 .7 .8 .5
q0011_0011 .7*** 19.7 .00
q0011_0012 .7*** 18.0 .00
q0011_0014 .7*** 19.2 .00
F11. Motivos tipo de trabajo q0011_0006 1.0*** - - 1.0 1.0 1.0
F12. Plagio completo q0010_0003 .7*** 25.9 .00 .9 .9 .6
q0010_0007 .8*** 34.2 .00
q0010_0009 .9*** 57.8 .00
q0010_0010 .8*** 47.0 .00
q0010_0011 .8*** 30.6 .00
q0010_0012 .8*** 30.3 .00
F13. Plagio parcial q0010_0001 .8*** 48.7 .00 .9 .9 .7
q0010_0002 .9*** 56.3 .00
q0010_0004 .8*** 59.2 .00
q0010_0005 .8*** 41.9 .00
q0010_0006 .8*** 32.2 .00
q0010_0008 .8*** 42.4 .00
Nota: CA = alfa de Cronbach; CR = fiabilidad compuesta; AVE = varianza extraída promedio.

En relación con la validez discriminante, que indica la medida en la que cada uno de los constructos se diferencia de los otros, se utilizaron el criterio de Fornell-Lacker y la ratio entre las correlaciones Heterotrait-Monotrait (Henseler et al., 2015Henseler, J., Ringle, C. M. y Sarstedt, M. (2015). A new criterion for assessing discriminant validity in variance-based structural equation modeling. Journal of the Academy of Marketing Science, 43(1), 115-135.). Como puede comprobarse a continuación (tabla 2), todos los valores de la raíz cuadrada del AVE (diagonal principal) superan los valores de las correlaciones entre los factores debajo de la diagonal y los valores de la ratio Heterotrait-Monotrait (sobre la diagonal principal), son inferiores a 1, lo que nos permite afirmar que existe validez discriminante en el modelo de medida (Henseler et al., 2015Henseler, J., Ringle, C. M. y Sarstedt, M. (2015). A new criterion for assessing discriminant validity in variance-based structural equation modeling. Journal of the Academy of Marketing Science, 43(1), 115-135.).

Tabla 2. Validez discriminante
Factor F1 F2 F3 F4 F5 F6 F7 F8 F9 F10 F11 F12 F13
F1 1.00 .52 .41 .31 .50 .03 .00 .04 -.08 -.01 .01 -.14 -.22
F2 .54 .81 .40 .26 .43 .00 .13 .09 -.09 .04 .02 -.06 -.16
F3 .41 .49 1.00 .51 .50 -.02 .00 -.04 .01 .06 .02 .02 .02
F4 .36 .46 .70 .80 .59 -.13 -.08 -.11 -.08 -.11 .00 -.13 -.04
F5 .59 .59 .61 .88 .87 -.05 -.05 -.01 -.03 -.05 .00 -.19 -.19
F6 .03 .04 .03 .13 .08 .92 .23 .40 .27 .35 .32 .12 .07
F7 .03 .18 .06 .10 .07 .36 .75 .44 .16 .52 .35 .24 .25
F8 .06 .14 .05 .16 .07 .62 .82 .81 .15 .55 .25 .25 .20
F9 .13 .14 .04 .14 .10 .47 .36 .32 .79 .25 .29 .12 .14
F10 .08 .07 .10 .14 .10 .48 .79 .97 .47 .72 .41 .30 .30
F11 .01 .03 .02 .03 .02 .35 .44 .35 .46 .49 1.00 .16 .17
F12 .15 .09 .04 .10 .23 .14 .31 .38 .19 .38 .17 .80 .81
F13 .23 .15 .05 .05 .23 .08 .32 .30 .23 .37 .18 .90 .81
Nota: valores en la diagonal: raíces cuadradas del AVE. Debajo de la diagonal: correlaciones entre los factores. Sobre la diagonal: ratio HTMT.

Presentamos a continuación los resultados y la discusión del análisis del modelo estructural planteado mediante el análisis del coeficiente B estandarizado, que nos muestra el coeficiente de la relación establecida y el valor de t para el contraste de la significatividad con referencia a cada una de las dos hipótesis de investigación planteadas, así como el coeficiente R2 para determinar la capacidad explicativa del modelo.

Tal y como muestra la tabla 3, el modelo presenta una capacidad explicativa para los dos constructos de un 15% para el plagio completo y de un 19% para el plagio parcial, medida a través de la varianza extraída (R 2), ambas superiores al mínimo requerido del 10% propuesto por Falk y Miller (1992Falk, R. F. y Miller, N. B. (1992). A primer for soft modeling. University of Akron Press.).

Tabla 3. Contraste de hipótesis
Β estandarizado Valor t
H1 Motivos dificultad → plagio completo -.03 0.72
H1 Motivos dificultad plagio parcial -.07 1.74*
H1 Motivos docentes plagio completo .09 1.98**
H1 Motivos docentes plagio parcial .14 3.16***
H1 Motivos extrínsecos plagio completo .14 2.84***
H1 Motivos extrínsecos plagio parcial .09 1.96**
H1 Motivos inmediatez → plagio completo .03 0.64
H1 Motivos inmediatez → plagio parcial .05 1.21
H1 Motivos intrínsecos plagio completo .14 2.64**
H1 Motivos intrínsecos plagio parcial .17 3.39***
H1 Motivos tipo de trabajo → plagio completo .03 0.92
H1 Motivos tipo de trabajo → plagio parcial .04 0.99
H2 Gravedad bibliografía falsa plagio completo -.10 2.13**
H2 Gravedad bibliografía falsa plagio parcial -.16 3.34***
H2 Gravedad collage → plagio completo -.03 0.41
H2 Gravedad collage plagio parcial -.12 2.56**
H2 Gravedad datos falsos plagio completo .16 3.18***
H2 Gravedad datos falsos plagio parcial .16 2.91***
H2 Gravedad trabajos completos → plagio completo -.03 0.48
H2 Gravedad trabajos completos → plagio parcial .10 1.15
H2 Gravedad trabajos previos plagio completo -.18 2.75**
H2 Gravedad trabajos previos plagio parcial -.20 2.73**
Nota: R 2 (plagio completo) = .15; R 2 (plagio parcial) = .19; ***p < .01; **p < .05; *p < .1.

Respecto a la primera hipótesis de trabajo, los resultados muestran la existencia de una relación estadísticamente significativa de signo positivo entre los motivos docentes (β = .09; β = .14), extrínsecos (β = .14; β = .09) e intrínsecos (β = .14; β = .17), y el plagio completo y parcial. Estos resultados parecen demostrar que cuanto mayores sean estos motivos, mayor será la frecuencia con la que los estudiantes practican actividades relacionadas con el plagio. Asimismo, también se muestra una relación estadísticamente significativa entre los motivos dificultad y el plagio parcial (β = -.07), pero en este caso, de orden negativo, lo que implica que cuanto mayor sea la dificultad, menor será la realización de este tipo de prácticas deshonestas.

Si observamos las relaciones existentes de la segunda hipótesis de trabajo, los resultados muestran cómo existe una relación estadísticamente significativa de signo negativo entre la gravedad asociada a bibliografía falsa (β = -.10; β = -.16) y la utilización de trabajos previos (β = -.18; β = -.20) y el plagio completo y parcial. Esta misma relación se observa también entre la gravedad asociada a prácticas tipo collage (β = -.12), pero únicamente con respecto al plagio parcial. Todo ello parece indicar que cuanto mayor sea la gravedad que asigna el estudiantado a este tipo de prácticas, menor será la realización de prácticas deshonestas. Sin embargo, los resultados muestran una relación positiva estadísticamente significativa entre la gravedad de utilizar datos falsos (β = .16; β = .16) y el plagio completo y parcial, por lo que cuanto mayor sea la gravedad asignada a este tipo de prácticas por parte del estudiantado, mayor será la realización de prácticas asociadas con el plagio.

Discusión y conclusiones

En el estudio realizado se identifican varios factores relacionados con el profesorado y el estudiantado, sobre los que parece necesario reflexionar para abordar con eficacia la problemática del plagio académico en un contexto de enseñanza digital universitario, modalidad de enseñanza que ha tomado un fuerte impulso en todos los sistemas educativos como consecuencia de la pandemia mundial de COVID-19 (Sun et al., 2020Sun, L., Tang, Y. y Zuo, W. (2020). Coronavirus pushes education online. Nature Materials, 19(6), 687-687.). Así, tras contrastar la primera hipótesis de trabajo desde la perspectiva del estudiantado, se confirma que la decisión de realizar plagio académico en el entorno digital investigado se encuentra motivada en gran medida por el proceso de actuación del profesorado, las actitudes adoptadas por los estudiantes sobre el comportamiento de plagio académico (motivos intrínsecos) y las posibles consecuencias de dicho comportamiento (motivos extrínsecos), así como por el grado de dificultad percibido en los trabajos y tareas de aprendizaje que deben realizar. Estos resultados vienen a coincidir en parte con los obtenidos en investigaciones similares a la realizada (Cronan et al., 2018Cronan, T. P., Mullins, J. K. y Douglas, D. E. (2018). Further understanding factors that explain freshman business students’ academic integrity intention and behavior: plagiarism and sharing homework. Journal of Business Ethics, 147(1), 197-220. https://doi.org/10.1007/s10551-015-2988-3; Muñoz et al., 2021Muñoz, J. M., Espiñeira, E. M. y Pérez, M. C. (2021). Medidas para combatir el plagio en los procesos de aprendizaje. Educación XX1, 24(2), 97-120. https://doi.org/10.5944/educXX1.28341; Sureda y Comas, 2008Sureda, J. y Comas, R. (2008). El plagio y otras formas de deshonestidad académica entre el alumnado universitario. Resultados generales de los datos de una encuesta realizada a los usuarios del portal Universia. Informe de investigación del Grupo Educación y Ciudadanía. Universitat de les Illes Balears.), destacando en todos ellos la influencia del enfoque docente del profesorado en el proceso de construcción del aprendizaje.

Adentrándonos en el estudio del impacto de la función docente desde la percepción de los estudiantes, se observa una mayor frecuencia de plagio, tanto completo (por ejemplo, con la copia de trabajos completos de otros compañeros o de Internet) como parciales (fragmentos de páginas web, imágenes sin citar, etc.), cuanto más fuerte es la creencia de la falta de competencia del profesorado para la detección de estas prácticas académicas deshonestas, así como cuando los estudiantes tienen la firme convicción de que sus profesores no dedicarán el tiempo o la atención suficiente a la corrección de las tareas encomendadas. Para Cronan et al. (2018Cronan, T. P., Mullins, J. K. y Douglas, D. E. (2018). Further understanding factors that explain freshman business students’ academic integrity intention and behavior: plagiarism and sharing homework. Journal of Business Ethics, 147(1), 197-220. https://doi.org/10.1007/s10551-015-2988-3), estas creencias hacen una referencia clara al control conductual percibido por los estudiantes, resultando un predictor claro de la realización de actividades de plagio en función de la facilidad o dificultad de cometer dicha infracción.

Por otro lado, cabe destacar el impacto significativo del valor (interno o externo) percibido en la realización de este tipo de conductas. En este sentido, junto con los hallazgos obtenidos por otros autores (Farooq y Sultana, 2021Farooq, R. y Sultana, A. (2021). Measuring students’ attitudes toward plagiarism. Ethics & Behavior, 1-15. https://doi.org/10.1080/10508422.2020.1860766), es posible afirmar que en la medida en que los estudiantes perciben la realización de actividades de plagio como una conducta íntegra y apropiada para el logro de los resultados de aprendizaje esperados, o cuando consideran que no merece la pena esforzarse en la elaboración de trabajos académicos para superar determinadas asignaturas, las prácticas de plagio aumentan su frecuencia de forma significativa. Del mismo modo, el presente estudio muestra cómo las actitudes percibidas en los estudiantes relacionadas con factores motivacionales externos (deseo de obtener una mejor calificación o creencia de que se trata de una práctica generalizada y aceptada) influyen en gran medida en la realización de actividades de plagio en el contexto investigado.

Como aciertan a decir Eret y Ok (2014Eret, E. y Ok, A. (2014). Internet plagiarism in higher education: tendencies, triggering factors and reasons among teacher candidates. Assessment & Evaluation in Higher Education, 39(8), 1002-1016. https://doi.org/10.1080/02602938.2014.880776 ), si bien estas actitudes han sido un problema creciente en la educación superior, el uso generalizado de los dispositivos y recursos digitales en los procesos de enseñanza y aprendizaje ha hecho que este problema resulte más significativo. En esta misma línea, Sisti et al. (2007Sisti, D. A. (2007). How do high school students justify internet plagiarism? Ethics & Behavior, 17(3), 215-231. https://doi.org/10.1080/10508420701519163) no dudan en afirmar que el aumento del plagio está directamente asociado con la tecnología digital, debido al fácil acceso a la información y la facilidad de copiar y pegar. Sensibles con este hecho, son muchos los autores (Anohina-Naumeca, 2020Anohina-Naumeca, A., Birzniece, I. y Odiņeca, T. (2020). Students’ awareness of the academic integrity policy at a Latvian university. International Journal for Educational Integrity, 16(12). https://doi.org/10.1007/s40979-020-00064-4; McCabe et al., 2012McCabe, D. L., Butterfield, K. D. y Treviño, L. K. (2012). Cheating in college: why students do it and what educators can do about it. Johns Hopkins University Press.; Muñoz et al., 2021Muñoz, J. M., Espiñeira, E. M. y Pérez, M. C. (2021). Medidas para combatir el plagio en los procesos de aprendizaje. Educación XX1, 24(2), 97-120. https://doi.org/10.5944/educXX1.28341, entre otros) que respaldan la idea de promover una política de formación interna en torno a las causas y los efectos del plagio académico, con el objetivo final de transformar una cultura de plagio en una cultura de integridad académica y respeto al aprendizaje.

Otro resultado sobre el que reflexionar guarda relación con el grado de dificultad percibido en torno a las exigencias de la asignatura o tarea en materia de aprendizaje. En este caso, cuanto mayor es el nivel de complejidad y participación requerida por el profesor en la tarea de aprendizaje, más se reduce la frecuencia de plagio parcial (copiar fragmentos, incluir imágenes, datos o bibliografía de manera inadecuada). Tal como sugieren otros autores (Biggs, 2005Biggs, J. B. (2005). Calidad del aprendizaje universitario. Narcea. https://bit.ly/34qd5dF), este comportamiento podría explicarse en parte por la activación docente de procesos cognitivos de orden superior en la actividad académica de los estudiantes (aprendizaje basado en la reflexión), lo que conlleva asociado un mayor grado de autonomía, compromiso ético y responsabilidad moral con el aprendizaje (Cronan et al., 2018Cronan, T. P., Mullins, J. K. y Douglas, D. E. (2018). Further understanding factors that explain freshman business students’ academic integrity intention and behavior: plagiarism and sharing homework. Journal of Business Ethics, 147(1), 197-220. https://doi.org/10.1007/s10551-015-2988-3). En este sentido, la investigación educativa (Akçapınar, 2015Akçapınar, G. (2015). How automated feedback through text mining changes plagiaristic behavior in online assignments. Computers & Education, 87, 123-130. https://doi.org/10.1016/j.compedu.2015.04.007; Muñoz et al., 2021Muñoz, J. M., Espiñeira, E. M. y Pérez, M. C. (2021). Medidas para combatir el plagio en los procesos de aprendizaje. Educación XX1, 24(2), 97-120. https://doi.org/10.5944/educXX1.28341) ha demostrado el potencial pedagógico de la evaluación formativa como medida preventiva del plagio académico, reforzado por las instrucciones y orientaciones de los docentes a lo largo de todo el proceso, y no solo en los últimos cursos o cuando se comienza la realización de los TFG, TFM o tesis (Porto-Castro et al., 2019Porto-Castro, A. M., Espiñeira-Bellón, E., Losada-Puente, L. y Gerpe-Pérez, E. M. (2019). El alumnado universitario ante políticas institucionales y de aula sobre plagio. Bordón. Revista de Pedagogía, 71(2), 139-153. https://doi.org/10.13042/Bordon.2019.69104).

Respecto a la segunda hipótesis de investigación, se confirma la relación existente entre el grado de gravedad que otorgan los estudiantes a las diferentes prácticas de plagio con la frecuencia con la que perciben que se realizan este tipo de prácticas deshonestas. En este caso, y al igual que ocurre en otros trabajos previos (Cronan et al., 2018Cronan, T. P., Mullins, J. K. y Douglas, D. E. (2018). Further understanding factors that explain freshman business students’ academic integrity intention and behavior: plagiarism and sharing homework. Journal of Business Ethics, 147(1), 197-220. https://doi.org/10.1007/s10551-015-2988-3; Sureda y Comas, 2008Sureda, J. y Comas, R. (2008). El plagio y otras formas de deshonestidad académica entre el alumnado universitario. Resultados generales de los datos de una encuesta realizada a los usuarios del portal Universia. Informe de investigación del Grupo Educación y Ciudadanía. Universitat de les Illes Balears.), cuando los estudiantes son conscientes de la gravedad de las acciones (por ejemplo, el uso de material de aprendizaje ya entregado previamente, la incorporación de bibliografía no consultada, el plagio tipo collage), el plagio académico se ve reducido de forma significativa en todas sus modalidades. Esto sugiere que apelar al sistema de creencias internas de los estudiantes con mensajes claros sobre la integridad académica podría ser una buena estrategia para facilitar el cambio de actitudes frente al plagio. Del mismo modo, este resultado advierte la posibilidad de un comportamiento de plagio no intencionado (Díaz et al., 2016), justificado en buena medida por la falta de claridad o ambigüedad en torno al concepto de plagio, la confusión derivada del desconocimiento de la política de integridad académica universitaria o la falta de habilidades específicas para una correcta actuación académica (Sureda y Comas, 2008Sureda, J. y Comas, R. (2008). El plagio y otras formas de deshonestidad académica entre el alumnado universitario. Resultados generales de los datos de una encuesta realizada a los usuarios del portal Universia. Informe de investigación del Grupo Educación y Ciudadanía. Universitat de les Illes Balears.).

Esta segunda hipótesis pone de relieve también un hecho importante, relacionado con el uso de datos falsos en los trabajos académicos, una práctica sobre la que los estudiantes, aunque sean conscientes de la gravedad que supone, lejos de minimizar el plagio, parece fomentarlo. La realización de esta práctica no puede ser en ningún caso fruto del desconocimiento, y se realiza de una manera consciente, poniendo de manifiesto una falta de ética que, como prueban otros estudios (Cronan et al., 2018Cronan, T. P., Mullins, J. K. y Douglas, D. E. (2018). Further understanding factors that explain freshman business students’ academic integrity intention and behavior: plagiarism and sharing homework. Journal of Business Ethics, 147(1), 197-220. https://doi.org/10.1007/s10551-015-2988-3), alude directamente a las actitudes y creencias de los estudiantes sobre los que se debe actuar desde la sensibilización y el respeto, más allá de las medidas punitivas.

Para concluir, los resultados obtenidos permiten identificar distintas líneas de acción para el desarrollo de una cultura universitaria de integridad y respeto por el aprendizaje. Además de una política interna bien definida de integridad académica (principios éticos, código de comportamiento, medidas sancionadoras), parece necesario diseñar un plan formativo para todos los miembros de la comunidad universitaria, que incluya entre sus objetivos la sensibilización y toma de conciencia del problema del plagio académico, así como una llamada a la responsabilidad y el compromiso de todos los agentes educativos de la universidad (líderes académicos, directores de estudios, profesores, estudiantes y personal de administración y servicios) con la creación de una cultura de integridad orientada a garantizar un desarrollo integral de los estudiantes y su contribución positiva al contexto social inmediato. Atendiendo al estudiantado, parece conveniente trabajar de forma transversal en el currículum universitario una formación continuada y sistemática para el desarrollo de la competencia digital, valorando la importancia del trabajo intelectual, las consecuencias de una gestión inadecuada de la información, así como la necesidad de proteger y respetar el conocimiento. En el caso concreto del profesorado, las acciones formativas deberían promover el uso de la evaluación docente como estrategia para desarrollar actitudes de compromiso y respeto al aprendizaje, fomentando la autorreflexión y la reflexión compartida a partir de la propia experiencia o tarea de aprendizaje.

Así, con todo, los resultados proporcionan una base para la reflexión y el debate, presentando una realidad que va más allá de la situación en la que la universidad se ha visto envuelta en los últimos tiempos por la pandemia vivida, y que, al mostrar la perspectiva desde una universidad online, puede ser tomada como un indicador de referencia para los cambios que se irán incorporado en las universidades en los próximos años. El estudio además puede servir como impulso para abordar la problemática del plagio académico en múltiples contextos culturales y sociales y en niveles educativos diversos, lo que permitirá tener una perspectiva más completa al observar qué ocurre desde los primeros años de escolarización, pudiendo por lo tanto incidir en las actitudes y comportamientos éticos desde el inicio de la vida académica de los estudiantes.

Referencias bibliográficas

Agnes, J. (2008). Los usos de Internet en la educación superior: de la documentación al plagio. Six Degrés. http://www.compilatio.net/files/080521_sixdegres-univ-barcelona_univ-zaragoza_encuesta-plagio.pdf
Ajzen, I. (2002). Perceived behavioral control, self efficacy, locus of control, and the theory of planned behavior. Journal of Applied Social Psychology, 32(4), 665-683. https://doi.org/10.1111/j.1559-1816.2002.tb00236.x
Akçapınar, G. (2015). How automated feedback through text mining changes plagiaristic behavior in online assignments. Computers & Education, 87, 123-130. https://doi.org/10.1016/j.compedu.2015.04.007
Anohina-Naumeca, A., Birzniece, I. y Odiņeca, T. (2020). Students’ awareness of the academic integrity policy at a Latvian university. International Journal for Educational Integrity, 16(12). https://doi.org/10.1007/s40979-020-00064-4
Bagozzi, R. P. y Yi, Y. (1988). On the evaluation of structural equation models. Journal of the Academy of Marketing Science, 16(1), 74-94.
Biggs, J. B. (2005). Calidad del aprendizaje universitario. Narcea. https://bit.ly/34qd5dF
Broadbent, J., Sharman, S., Panadero, E. y Fuller-Tyszkiewicz, M. (2021). How does self-regulated learning influence formative assessment and summative grade? Comparing online and blended learners. The Internet and Higher Education, 50, 100805. https://doi.org/10.1016/j.iheduc.2021.100805
Carless, D. (2019). Learners’ feedback literacy and the longer term: developing capacity for impact. En M. Henderson, R. Ajjawi, D. Boud y E. Molloy (eds), The impact of feedback in Higher Education. Palgrave Macmillan, Cham. https://doi.org/10.1007/978-3-030-25112-3_4
Cebrián-Robles, V., Raposo-Rivas, M., Cebrián-de-la-Serna, M. y Sarmiento-Campos, J. A. (2018). Percepción sobre el plagio académico de estudiantes universitarios españoles. Educación XX1, 21(2), 105-129. https://doi.org/10.5944/educXX1.20062
Cronan, T. P., Mullins, J. K. y Douglas, D. E. (2018). Further understanding factors that explain freshman business students’ academic integrity intention and behavior: plagiarism and sharing homework. Journal of Business Ethics, 147(1), 197-220. https://doi.org/10.1007/s10551-015-2988-3
Declaración de Bolonia, Espacio Europeo de Enseñanza Superior. Declaración conjunta de los ministros europeos de enseñanza reunidos en Bolonia el 19 de junio de 1999. https://bit.ly/3bYc2Wk
Díaz-Rosabal, E. M., Díaz-Vidal, J. M., Gorgoso-Vázquez, A. E., Sánchez-Martínez, Y., Riverón-Rodríguez, G., Santiesteban-Reyes, D. C. et al. (2020). Ciberplagio académico en la praxis estudiantil. RITI Journal, 8(16), 1-9. https://doi.org/10.36825/RITI.08.16.001
Engen, B. K. (2019). Comprendiendo los aspectos culturales y sociales de las competencias digitales docentes. Comunicar, 27(61), 9-19. https://doi.org/10.3916/C61-2019-01
Eret, E. y Ok, A. (2014). Internet plagiarism in higher education: tendencies, triggering factors and reasons among teacher candidates. Assessment & Evaluation in Higher Education, 39(8), 1002-1016. https://doi.org/10.1080/02602938.2014.880776
Falk, R. F. y Miller, N. B. (1992). A primer for soft modeling. University of Akron Press.
Farooq, R. y Sultana, A. (2021). Measuring students’ attitudes toward plagiarism. Ethics & Behavior, 1-15. https://doi.org/10.1080/10508422.2020.1860766
Geisser, S. (1975). The predictive sample reuse method with applications. Journal of the American Statistical Association, 70(350), 320-328.
Gerpe-Pérez, E. M., Espiñeira-Bellón, E., Losada-Puente, L. y Porto Castro, A. M. (2019). El alumnado universitario ante políticas institucionales y de aula sobre plagio. Bordón. Revista de Pedagogía, 71(2), 139-153. https://doi.org/10.13042/Bordon.2019.69104
Gil, D., Nonó, B. y Planas, I. (2017). Diez propuestas para evitar el plagio entre los estudiantes universitarios. BiD: Textos Universitaris de Biblioteconomia i Documentació, 39.
Gómez-Espinosa, M., Francisco, V. y Moreno-Ger, P. (2016). The impact of activity design in Internet plagiarism in Higher Education. Comunicar, 48, 39-48. https://doi.org/10.3916/C48-2016-04
Gururajan, R. y Roberts, D. (2005). Attitude towards plagiarism in information systems in Australian universities. Retrieved January, 1, 2010.
Hair, J. F., Sarstedt, M., Ringle, C. M. y Gudergan, S. P. (2017). Advanced issues in partial least squares structural equation modeling. Sage publications.
Henseler, J., Ringle, C. M. y Sarstedt, M. (2015). A new criterion for assessing discriminant validity in variance-based structural equation modeling. Journal of the Academy of Marketing Science, 43(1), 115-135.
Hofer, S. I., Nistor, N. y Scheibenzuber, C. (2021). Online teaching and learning in higher education: lessons learned in crisis situations. Computers in Human Behavior, 121, 106789. https://doi.org/10.1016/j.chb.2021.106789
Leenknecht, M., Wijnia, L., Köhlen, M., Fryer, L., Remy, R. y Loyens, S. (2021). Formative assessment as practice: the role of students’ motivation. Assessment & Evaluation in Higher Education, 46(2), 236-255. https://doi.org/10.1080/02602938.2020.1765228
Llano, A. (2000). Humanismo y tecnología en la sociedad del conocimiento. Revista de Antiguos Alumnos. IES, 11-18. https://bit.ly/3oX7SmW
Locquiao, J. y Ives, B. (2020). First-year university students’ knowledge of academic misconduct and the association between goals for attending university and receptiveness to intervention. International Journal for Educational Integrity, 16(5). https://doi.org/10.1007/s40979-020-00054-6
Mayhew, M. J., Hubbard, S. M., Finelli, C. J., Harding, T. S y Carpenter, D. D. (2009). Using structural equation modeling to validate the theory of planned behavior as a model for predicting student cheating. The Review of Higher Education, 32(4), 441-468. https://doi.org/10.1353/rhe.0.0080
McCabe, D. L., Butterfield, K. D. y Treviño, L. K. (2012). Cheating in college: why students do it and what educators can do about it. Johns Hopkins University Press.
Muñoz, J. M., Espiñeira, E. M. y Pérez, M. C. (2021). Medidas para combatir el plagio en los procesos de aprendizaje. Educación XX1, 24(2), 97-120. https://doi.org/10.5944/educXX1.28341
Murphy, M. P. A. (2020). COVID-19 and emergency eLearning: consequences of the securitization of higher education for post-pandemic pedagogy. Contemporary Security Policy, 41(3), 492-505. https://doi.org/10.1080/13523260.2020.176174
Navaridas-Nalda, F., González-Marcos, A. y Alba-Elías, F. (2020). Evaluación online orientada al aprendizaje universitario: impacto del feedback en los resultados de los estudiantes. Revista Interuniversitaria de Formación del Profesorado, 34(2), 101-120. https://doi.org/10.47553/rifop.v34i2.77697
Nunnally, J. C. y Bernstein, I. H. (1994). Psychological theory.
Porto-Castro, A. M., Espiñeira-Bellón, E., Losada-Puente, L. y Gerpe-Pérez, E. M. (2019). El alumnado universitario ante políticas institucionales y de aula sobre plagio. Bordón. Revista de Pedagogía, 71(2), 139-153. https://doi.org/10.13042/Bordon.2019.69104
Reedy, A., Pfitzner, D., Rook, L. y Ellis, L. (2021). Responding to the COVID-19 emergency: student and academic staff perceptions of academic integrity in the transition to online exams at three Australian universities. International Journal for Educational Integrity, 17(1), 1-32. https://doi.org/10.1007/s40979-021-00075-9
Reskala, F. J. (2020). Nuevos comportamientos de deshonestidad académica en estudiantes mexicanos: un estudio exploratorio. Informes Psicológicos, 20(2), 155-170. https://doi.org/10.18566/infpsic.v20n2a11
Sailer, M., Schultz-Pernice, F. y Fischer, F. (2021). Contextual facilitators for learning activities involving technology in higher education: the C♭-model. Computers in Human Behavior, 121, 106794. https://doi.org/10.1016/j.chb.2021.106794
Scherer, R., Howard, S. K., Tondeur, J. y Siddiq, F. (2021). Profiling teachers’ readiness for online teaching and learning in higher education: who’s ready? Computers in Human Behavior, 118, 106675. https://doi.org/10.1016/j.chb.2020.106675
Segarra-Saavedra, J. y Martínez-Sala, A. M. (2020). Percepción del plagio y uso de herramientas antiplagio por parte del alumnado universitario. En R. Roig (ed.), Redes de investigación e innovación en docencia universitaria, vol. 2020 (pp. 409-424). Instituto de Ciencias de la Educación de la Universidad de Alicante. https://bit.ly/34q4HL9
Sisti, D. A. (2007). How do high school students justify internet plagiarism? Ethics & Behavior, 17(3), 215-231. https://doi.org/10.1080/10508420701519163
Sun, L., Tang, Y. y Zuo, W. (2020). Coronavirus pushes education online. Nature Materials, 19(6), 687-687.
Sureda, J. y Comas, R. (2008). El plagio y otras formas de deshonestidad académica entre el alumnado universitario. Resultados generales de los datos de una encuesta realizada a los usuarios del portal Universia. Informe de investigación del Grupo Educación y Ciudadanía. Universitat de les Illes Balears.

Anexo

Ítems tipo de plagio
Variable Indicador Constructo Escala Likert (1-5)
q0010_0001 Copiar fragmentos de fuentes impresas (libros, periódicos, artículos de revista, etc.) Plagio parcial Nunca/siempre
q0010_0002 Copiar de páginas web fragmentos de textos y —sin citar— pegarlos directamente en un documento, en el que hay parte de texto escrito por mí mismo Plagio parcial Nunca/siempre
q0010_0003 Componer íntegramente un trabajo a partir de fragmentos copiados literalmente de páginas web y/o artículos Plagio completo Nunca/siempre
q0010_0004 Utilizar imágenes y/o gráficos sin citar las fuentes Plagio parcial Nunca/siempre
q0010_0005 Insertar en el apartado bibliográfico de un trabajo referencias que realmente no he consultado Plagio parcial Nunca/siempre
q0010_0006 Falsear datos en trabajos académicos, inventar datos en una investigación, presentar datos de otros trabajos inventados, etc. Plagio parcial Nunca/siempre
q0010_0007 Descargar un trabajo desde Internet y entregarlo, sin cambios, como trabajo de una asignatura Plagio completo Nunca/siempre
q0010_0008 Copiar partes de trabajos entregados en años anteriores (bien seas tú el autor o sea otro estudiante) y usarlos como partes de un trabajo académico “nuevo” Plagio parcial Nunca/siempre
q0010_0009 Entregar un trabajo realizado por otro estudiante que ya había sido entregado en cursos anteriores (para la misma u otra/s asignatura/s) Plagio completo Nunca/siempre
q0010_0010 Facilitar a otro estudiante un trabajo de años anteriores para que lo entregue como un trabajo nuevo e inédito Plagio completo Nunca/siempre
q0010_0011 Recibir dinero de otra persona para hacer un trabajo en su nombre Plagio completo Nunca/siempre
q0010_0012 Pagar a alguien para que haga un trabajo académico o comprarlo (por ejemplo, a través de Internet) Plagio completo Nunca/siempre
Ítems motivos para realizar plagio
Variable Indicador Constructo Escala Likert (1-5)
q0011_0001 Facilidad que ofrece Internet para encontrar información Inmediatez Nada/mucho
q0011_0002 Falta de tiempo y la saturación de trabajos Inmediatez Nada/mucho
q0011_0003 Creencia de que difícilmente el docente podrá averiguar que se ha copiado Docentes Nada/mucho
q0011_0004 Conocimiento o sensación de que el docente no lee en profundidad los trabajos que se le entregan Docentes Nada/mucho
q0011_0005 Costumbre de hacer las cosas en el último momento Intrínseco Nada/mucho
q0011_0006 El trabajo que se pide es eminentemente de tipo teórico Tipo de trabajo Nada/mucho
q0011_0007 El trabajo tiene un peso reducido en la nota final de la asignatura Docentes Nada/mucho
q0011_0008 El trabajo que hay que realizar es muy complicado Dificultad Nada/mucho
q0011_0009 El estudiante encuentra dificultades en la materia Dificultad Nada/mucho
q0011_0010 El resto de los estudiantes lo hacen Extrínseco Nada/mucho
q0011_0011 Creencia de que copiar algo de Internet no es malo ya que todo lo que está en Internet se puede utilizar al ser público Intrínseco Nada/mucho
q0011_0012 Sensación de que con los trabajos no se aprende nada o casi nada Intrínseco Nada/mucho
q0011_0013 Se saca mejor nota que haciendo el trabajo uno mismo Extrínseco Nada/mucho
q0011_0014 No se sabe muy bien cómo realizar trabajos académicos Intrínseco Nada/mucho
Ítems valoración de gravedad
Variable Indicador Constructo Escala Likert (1-5)
q0013_0001 Copiar fragmentos de fuentes impresas (libros, periódicos, artículos de revista, etc.) Collage Nada/mucho
q0013_0002 Copiar de páginas web fragmentos de textos y —sin citar— pegarlos directamente en un documento, en el que hay parte de texto escrito por mí mismo Collage Nada/mucho
q0013_0003 Componer íntegramente un trabajo a partir de fragmentos copiados literalmente de páginas web y/o artículos Collage Nada/mucho
q0013_0004 Utilizar imágenes y/o gráficos sin citar las fuentes Collage Nada/mucho
q0013_0005 Insertar en el apartado bibliográfico de un trabajo referencias que realmente no he consultado Bibliografía falsa Nada/mucho
q0013_0006 Falsear datos en trabajos académicos, inventar datos en una investigación, presentar datos de otros trabajos inventados, etc. Datos falsos Nada/mucho
q0013_0007 Descargar un trabajo desde Internet y entregarlo, sin cambios, como trabajo de una asignatura Trabajos completos Nada/mucho
q0013_0008 Copiar partes de trabajos entregados en años anteriores (bien seas tú el autor o sea otro estudiante) y usarlos como partes de un trabajo académico “nuevo” Trabajos previos Nada/mucho
q0013_0009 Entregar un trabajo realizado por otro estudiante que ya había sido entregado en cursos anteriores (para la misma u otra/s asignatura/s) Trabajos completos Nada/mucho
q0013_0010 Facilitar a otro estudiante un trabajo de años anteriores para que lo entregue como un trabajo nuevo e inédito Trabajos previos Nada/mucho
q0013_0011 Recibir dinero de otra persona para hacer un trabajo en su nombre Trabajos completos Nada/mucho
q0013_0012 Pagar a alguien para que haga un trabajo académico o comprarlo (por ejemplo, a través de Internet) Trabajos completos Nada/mucho

Abstract

Perceptions about academic plagiarism at university in a digital teaching context

INTRODUCTION. In a constantly changing world, characterized by the exponential development of technology, where data spreads around without no time nor space barriers, it is necessary to rethink the university teaching model and the consequences deriving from the ways of dealing with students’ learning methodologies. Within this frame, the main objective of this research is to identify the factors that influence plagiarizing among university students, considering the student’s own perception on the reasons they have to plagiarise and the severity attached to this practice. METHOD. Therefore, an exploratory methodology approach has been adopted, using the survey technique as the most appropriate procedure for data collection, based on a sample of 615 students in the context of digital university education. RESULTS. The analyses made through Partial Least Squares Structural Equation Modeling (PLS-SEM) show that the teaching performance process perceived by students (in relation to requested tasks, beliefs/attitudes towards plagiarism behaviour and the degree of severity assigned by them to the dishonest practices) has a statistically significant relationship on the plagiarism commission. DISCUSSION. Among the conclusions, we highlight the need of developing a systematic and continuous plan of teacher training to fight plagiarism at university, focusing on the development of an ethical culture which stands for the highest respect on learning starting with a shared reflection on the investigated factors.

Keywords: Higher Education, Online courses, Formative evaluation, Plagiarism, Ethical instruction.


Résumé

Perceptions du plagiat académique à l´université dans un contexte d´enseignement en ligne

INTRODUCTION. Dans un monde en constant changement, caractérisé par le développement exponentiel de la technologie, où les données et les informations circulent sans barrière spatiale ni temporelle, l’université doit repenser son modèle d’enseignement ainsi que les conséquences dérivées des manières de gérer l’apprentissage des étudiants qui en sont les acteurs. Dans ce cadre, notre article a pour objectif principal d’identifier les facteurs influençant l’utilisation du plagiat par les étudiants universitaires dans leurs travaux académiques, et cela en prenant en compte leur perception des motifs qu’ils avancent sur les raisons qui les ont menés à plagier, ainsi que la gravité qu’ils accordent à cette pratique malhonnête. MÉTHODE. Pour ce faire, nous avons utilisé une méthodologie exploratoire sous forme de questionnaire, technique la plus adaptée au recueil de données. Celui-ci a été passé à un échantillon de 615 étudiants en formation universitaire en ligne. RÉSULTATS. Les analyses basées sur le Partial Least Squares Structural Equation Modeling (PLS-SEM) indiquent que la perception des étudiants quant à l’implication des enseignants dans leur pratique d’enseignement, leurs croyances et leurs attitudes face à la pratique du plagiat, ainsi que le niveau de gravité et le jugement moral que les étudiants portent sur ces pratiques malhonnêtes, présentent une relation statistiquement significative sur l’utilisation du plagiat dans la réalisation de leurs travaux universitaires. DISCUSSION. Parmi les conclusions obtenues, il ressort que, pour combattre le plagiat au sein de chaque université, il faut élaborer un programme systématique et continu de formation du corps enseignant centré sur le développement d’une culture éthique et sur le respect du processus d’apprentissage à partir d’une réflexion commune sur les différents facteurs étudiés dans cet article.

Mots-clés: Éducation supérieure, Éducation en ligne, Évaluation formative, Plagiat, Étique académique.


Perfil profesional de los autores

María Gómez-Espinosa (autora de contacto)

Doctora en Educación y licenciada en Matemáticas por la Universidad Complutense de Madrid. Profesora del área de Didáctica de las Matemáticas y directora de Innovación Docente de la Universidad Internacional de La Rioja (UNIR). Miembro del grupo de investigación “Herramientas de inteligencia artificial aplicadas al aprendizaje-servicio: un enfoque transversal de la enseñanza clínica”. Sus líneas de investigación se centran en la ética académica y la evaluación formativa, así como en la docencia online, los entornos virtuales de aprendizaje y las TIC aplicadas a la educación.

Código ORCID: https://orcid.org/0000-0003-1773-4468

Correo electrónico de contacto: maria.gomez@unir.net

Dirección para la correspondencia: Facultad Educación, Universidad Internacional de La Rioja (UNIR), calle Almansa, 101, 28040 Madrid (España).

Mónica Clavel San Emeterio

Doctora en Ciencias Económicas y Empresariales por la Universidad de La Rioja. Premio Extraordinario de Doctorado. Profesora contratada interina en la Universidad de La Rioja. Acreditada como profesora titular de universidad por ANECA. Miembro del grupo de investigación Resources and Entreprise Management. Sus libros, artículos y líneas de investigación giran en torno a la mejora de la calidad educativa y la internacionalización de las empresas.

Código ORCID: https://orcid.org/0000-0003-2478-0198

Correo electrónico de contacto: monica.clavel-san@unirioja.es

Fermín Navaridas-Nalda

Doctor en Filosofía y Ciencias de la Educación por la Universidad Nacional de Educación a Distancia (UNED, España). Premio Extraordinario de Doctorado. Profesor titular de universidad en la Universidad de La Rioja. Director del Área de Investigación de Ciencias Sociales del Instituto de Estudios Riojanos del Gobierno de La Rioja. Miembro del grupo de investigación Cátedra UNESCO Ciudadanía Democrática y Libertad Cultural. Sus libros, artículos y líneas de investigación giran en torno a la mejora de la calidad educativa.

Código ORCID: https://orcid.org/0000-0003-4147-1311

Correo electrónico de contacto: fermin.navaridas@unirioja.es