EL EMPRENDIMIENTO SOCIAL: (DE)CONSTRUYENDO EL DISCURSO DEL ALUMNADO DE PRÁCTICUM DE TRABAJO SOCIAL
Social entrepreneurship: (re) building the students discourse of the Social Work Practicum


M.ª ÁNGELES MINGUELA(1) Y PILAR MUNUERA(2)
(1) Universidad de Cádiz (España)
(2) Universidad Complutense de Madrid (España)


DOI: 10.13042/Bordon.2021.72273
Fecha de recepción: 04/06/2019 • Fecha de aceptación: 04/12/2020
Autora de contacto / Corresponding author: M.ª Ángeles Minguela. E-mail: mariangeles.minguela@uca.es



INTRODUCCIÓN. En la historia del Trabajo Social se encuentran numerosas experiencias exitosas que suscriben la capacidad emprendedora de la profesión. Las características y la definición de emprendimiento social guardan cierta complementariedad con los aspectos definitorios del Trabajo Social: promueve el cambio, el desarrollo social, la cohesión social y el empoderamiento de las personas. El objetivo del trabajo fue construir y analizar el discurso del alumnado sobre el emprendimiento social en Trabajo Social, y su relación con la empatía y la creatividad. MÉTODO. Se aplicó una metodología mixta para el análisis y la construcción del discurso de una muestra representativa del alumnado de Prácticum de cuarto curso del grado de Trabajo Social del curso 2017/2018. Los cuatro grupos de discusión trabajaron ocho preguntas semiestructuradas relacionadas con el alcance de ser emprendedor/a social en Trabajo Social y las habilidades profesionales vinculadas al emprendimiento social. Utilizándose el software Nvivo11© como complemento al análisis de discurso. RESULTADOS. El alumnado construye su discurso sobre el convencimiento de la relación del emprendimiento social con el Trabajo Social y, cómo la empatía y la creatividad, refuerzan la puesta en marcha de las iniciativas sobre emprendiendo social. Sin embargo, perciben que el emprendimiento social en Trabajo Social es bueno y necesario, pero es arriesgado debido a las dificultades en el acceso a los recursos disponibles. Manifiestan la necesidad de formación específica en materia de emprendimiento social durante sus estudios de grado. DISCUSIÓN. El discurso ambivalente del alumnado sobre el emprendimiento social en Trabajo Social es una triple oportunidad en la asignatura de Prácticum para: avanzar y consolidar al emprendimiento social como una salida de ejercicio libre de la profesión, rentabilizar la formación recibida y devolver a la sociedad lo aprendido durante sus estudios superiores.

Palabras clave: Trabajo social, Emprendimiento social, Creatividad, Empatía, Estudiantes universitarios.


Introducción

El emprendimiento social se centra en el desarrollo social y humano para generar una sociedad más equitativa y participativa, abriéndose un nuevo espacio y un reto para el trabajo social (Alemany et al., 2011Alemany, L., Álvarez, C., Planellas, M. y Urbano, D. (2011). Libro Blanco de la iniciativa emprendedora en España. Barcelona: ESADE, Entrepreneurship Institute. ; Ares, 2004Ares, A. (2004). La conducta proactiva de los emprendedores. Portularia: Revista de Trabajo Social, 4, 493-498. ). La literatura describe el emprendimiento social como un auténtico fenómeno: crea oportunidades de innovación social, incorpora una mayor gobernanza en las organizaciones, combina métodos empresariales en un sector no lucrativo para crear valor social y empodera el cambio social sostenible (Dees, 2012Dees, J. G. (2012). A tale of two cultures: charity, problem solving, and the future of social entrepreneurship. Journal of Business Ethics, 111(3), 321-334. https://doi.org/10.1007/s10551-012-1412-5; Defourny y Nyssens, 2010Defourny, J. y Nyssens, M. (2010). Conceptions of social enterprise and social entrepreneurship in Europe and the United States: convergences and divergences. Journal of Social Entrepreneurship, 1(1), 32-53. https://doi.org/10.1080/19420670903442053). De hecho, Dees (1998Dees, J. G. (1998). The meaning of “social entrepreneurship”. Center for the Advancement of Social Entrepreneurship, Fuqua School of Business. http://faculty.fuqua.duke.edu/ centers/case/files/dees-SE.pdf), en su trabajo The meaning of social entrepreneurship, afirmó que entre las potencialidades del emprendimiento social se encuentra la capacidad de motivar e implicar a otros actores en la solución de una determinada problemática.

No obstante, la versatilidad conceptual del emprendimiento social dificulta su definición global. Para salvar esta dificultad, Zahra et al. exploraron los aspectos comunes de veinte definiciones científicas de emprendimiento social y construyeron la siguiente definición: “El emprendimiento social engloba las actividades y procesos emprendidos para descubrir, definir y explotar oportunidades con el fin de mejorar la riqueza social mediante la creación de nuevas empresas o la gestión de organizaciones existentes de manera innovadora” (2009Zahra, S. A., Gedajlovic, E., Neubaum, D. O. y Shulman, J. M. (2009). A typology of social entrepreneurs: motives, search processes and ethical challenges. Journal of Business Venturing, 24(5), 519-522. https://doi.org/10.1016/j.jbusvent.2008.04.007, p. 519).

Las características y la definición de emprendimiento social guardan cierta complementariedad con los aspectos definitorios del trabajo social, según la última definición oficial de la International Federation of Social Workers: “Promueve el cambio, el desarrollo social, la cohesión social y el empoderamiento de las personas. Todo ello, sustentado sobre los principios de la justicia social, los derechos humanos, la responsabilidad colectiva y el respeto a la diversidad” (2014International Federation of Social Workers (2014). Global definition of social work. https://www.ifsw.org/what-is-social-work/global-definition-of-social-work/, párr. 1).

Tanto para el trabajo social como para el emprendimiento social, las personas son sujetos y objetos de sus intervenciones. Desde el trabajo social, el emprendimiento social trata de dar una respuesta creativa e innovadora a las necesidades sociales de los ciudadanos ante una disponibilidad limitada de recursos.

En el análisis del contexto histórico del trabajo social se encuentran experiencias relacionadas con la capacidad emprendedora de esta pro­fesión, que han marcado su rumbo: Thomas Chalmers, como antecedente del siglo XIX, basándose en el principio de ayuda vecinal consideró las potencialidades de la ayuda mutua y la importancia de la implicación del medio social para aliviar la pobreza material. En 1864, en Londres, Octavia Hill dio respuesta a la necesidad de vivienda de las familias trabajadoras y de personas desfavorecidas con su sistema de alquileres de vivienda a bajo coste denominado “sistema Hill de viviendas” (Munuera, 2014Munuera, P. (2014). Algunas notas históricas del trabajo social con comunidades. En F. Gómez, P. Munuera y M. C. Domínguez (2014), Trabajo social con comunidades. Zaragoza: Certeza.). En esta línea, el matrimonio Barnett, con la creación del primer Toynbee Hall en Inglaterra, desarrolló la construcción de espacios de convivencia entre personas con marcadas diferencias culturales y económicas, sentando las bases de una nueva organización de la comunidad (Capilla y Villadóniga, 2004Capilla, A. y Villadóniga, J. C. (2004). Los pioneros del trabajo social. Una apuesta por descubrirlos. Exposición bibliográfica. Huelva: Universidad de Huelva. http://hdl.handle.net/10272/3040). De manera paralela e inspirada por la esencia del Toynbee Hall de Inglaterra, en 1889 Jane Addams impulsó los Hull House en Chicago para personas migrantes recién llegadas a la ciudad. Se trataban de casas de acogida que contaban con una variedad de servicios, programas de formación y actividades culturales, de ocio y tiempo libre. La expansión del movimiento dio lugar a una red importantísima de intervención social; en 1913 había censados 413 settlements en 32 Estados de los Estados Unidos de América (Álvarez-Uría y Parra, 2014Álvarez-Uría, F. y Parra, P. (2014). The bitter cry: materiales para una genealogía de la identidad profesional de las pioneras del trabajo social en Inglaterra y los Estados Unidos. Cuadernos de Trabajo Social, 21(1), 93-103. https://doi.org/0.5209/rev_CUTS.2014.v27.n1.43219). La lucha por la paz y el trabajo en los Hull House llevó a Jane Addams a ganar el Premio Nobel de la Paz en 1931. Berzin (2012Berzin, S. C. (2012). Where is social work in the social entrepreneurship movement? Social Work, 57(2), 185-188. https://doi.org/10.1093/sw/sws004) entiende que el emprendimiento social tiene mucho que aprender de los más de 100 años de experiencia del trabajo social di­rigido hacia la promoción y transformación social de personas y comunidades en situación de necesidad social.

La iniciativa emprendedora no es algo nuevo, a pesar de la notoriedad que está adquiriendo en las últimas décadas en la academia, en la empresa y, ahora, en las instituciones sociales (Capella et al., 2016Capella, C., Gil, J., Martí, M. y Ruiz, M. P. (2016). Construcción de un cuestionario para medir el emprendimiento social en educación física. Pedagogía Social: Revista Interuniversitaria, 28, 169-188. https://doi.org/10.sE7179/PsRi_2016.28.13). Entre las iniciativas de emprendimiento social que se presentan como referentes mundiales destacan:

La clave de estas y otras experiencias radican tanto en dar respuesta a las demandas sociales que generan la necesidad como en originar las sinergias positivas con la comunidad hacia un desarrollo social sostenible. En este sentido, el emprendimiento social cobra un mayor protagonismo como aliado para contribuir al cumplimiento de los diecisiete Objetivos de Desarrollo Sostenible (ODS) de las Naciones Unidas (Resolución A/70/1, 2015Asamblea General de Naciones Unidas (2015). Resolución A/70/1, aprobada por la Asamblea General el 25 de septiembre de 2015. Transformar nuestro mundo: la Agenda 2030 para el desarrollo sostenible. Nueva York: ONU. ).

En España, el informe Global entrepreneurship monitor para 2016 identificó que las motivaciones para emprender están condicionadas en un 70.2% por la oportunidad y/o en un 26% surgían como consecuencia directa de la ausencia de alternativas laborales. Independientemente de las razones, la clave está en el capital humano, el 56.3% de los encuestados afirman haber recibido formación específica en la materia en algún momento. Los emprendedores sociales con estudios universitarios o de posgrado representan el 47.4% del total de encuestados (GEM, 2017GEM (2017). Global entrepreneurship monitor: informe GEM España 2016. Santander: Universidad de Cantabria. https://www.gem-spain.com/wp-content/uploads/2015/03/InformeGEM2016.pdf). De hecho, Jane Addams (1911Addams, J. (1911). Twenty years at Hull-house, with autobiographical notes. Nueva York: The Macmillan Company. http://hdl.handle.net/2027/mdp.39015016178306) explicaba la importancia del vínculo que el emprendimiento social ha de tener con la universidad para generar un espíritu democrático y social.

El proceso de adaptación al Espacio Europeo de Educación Superior, que comenzó en los años noventa del siglo XX, llevó consigo transformaciones que impactaron sobre el proceso de enseñanza-aprendizaje y en el diseño de nuevos programas académicos adaptados a las demandas de la sociedad actual (Gijón et al., 2012Gijón, M., Domínguez, L. y Conejo, R. (2012). Desafíos y retos en la formación del trabajo social hacia el prácticum de grado. Portularia: Revista de Trabajo Social, 12(núm. extra), 149-158. https://doi.org/10.5218/prts.2012.0016). En esta misma línea, en 2004 el Libro Blanco. Título de Grado en Trabajo Social, entre sus competencias generales, reconoce “la iniciativa y el espíritu emprendedor”, siendo muy valorada por el alumnado, el profesorado y por los/as profesionales del trabajo social (Vázquez, 2004Vázquez, O. (2004). Libro Blanco. Título de Grado en Trabajo Social. Madrid: Agencia Nacional de Evaluación de la Calidad y Acreditación. http://www.aneca.es/var/media/150376/libroblanco_trbjsocial_def.pdf). La universidad adquiere en materia de emprendimiento social un doble objetivo: el primero, trabajar desde dentro con el alumnado en el empoderamiento del espíritu emprendedor; y, el segundo, trabajar conjuntamente con la comunidad a través de medidas de apoyo, formación, asesoramiento y acompañamiento de sus iniciativas (Salinas y Osorio, 2012Salinas, F. y Osorio, L. (2012). Emprendimiento y economía social, oportunidades y efectos en una sociedad en transformación. CIRIEC-España, Revista de Economía Pública, Social y Cooperativa, 75, 128-151. http://www.ciriec-revistaeconomia.es/index.php?id_pagina=7&id_revista=83). Marina (2010Marina, J. A. (2010). La competencia de emprender. Revista de Educación, 351, 49-71. https://dialnet.unirioja.es/ejemplar/236687) resalta el carácter ético que acompaña a las iniciativas de emprendimiento, enfatizando el papel del profesorado universitario para contribuir y desarrollar esta competencia profesional y también para formar buenos ciudadanos.

La incorporación del emprendimiento social supone empoderar las capacidades y/o las aptitudes que en algunos casos son innatas, pero que requieren, igualmente, de un entrenamiento (García et al., 2016García, F. J., Ruiz, C., Gil, E. y Gutiérrez, D. (2016). Promoting entrepreneurship education among university students: design and evaluation of an intervention programme. Cultura y Educación, 28(3), 565-600. https://doi.org/10.1080/11356405.2016.1196897). En 2003 el Ministerio de Educación, Cultura y Deporte en coedición con el Ministerio de Economía publicaron una guía llamada El espíritu emprendedor. Motor de futuro. Guía del profesor, en la que se identificaron los valores indispensables para trabajar el espíritu emprendedor, distinguiendo entre:

De manera complementaria, el trabajo de Mair y Noboa (2006) explica las intenciones, como comportamiento previo, para emprender a partir de dos grandes factores: el primero, el deseo percibido formado por la empatía, el juicio moral; y, el segundo, la factibilidad percibida, la autosuficiencia y el apoyo social (Caballero et al., 2013Caballero, S., Fuchs, R. M. y Prialé, M. A. (2013). La influencia de los rasgos de la personalidad en la creación de una empresa social: el caso de los emprendedores sociales peruanos. 4th EMES International Research Conference on Social Enterprise, Conference Selected Papers. Bélgica: Liege. https://bit.ly/2YNEF0i, párr. 19). El trabajo de Bargsted, Picón, Salazar y Rojas (2013) explica que “la empatía centrada en el otro y no en el propio malestar es la que activa la motivación hacia el emprendimiento social” (Bargsted, 2013Bargsted, A. M. (2013). El emprendimiento social desde una mirada psicosocial. Civilizar Ciencias Sociales y Humanas, 13(25), 121-132. , p. 127).

El trabajo social como disciplina científica está en continua interrelación entre su cuerpo teórico y la práctica profesional (Lorente y Luxardo, 2018Lorente, B. y Luxardo, N. (2018). Hacia una ciencia del trabajo social. Epistemologías, subalternidad y feminización. Cinta de Moebio, 61, 95-109. https://doi.org/10.4067/S0717-554X2018000100095). En este trabajo nos hemos centrado en la asignatura obligatoria de Prácticum[1] de cuarto curso del Grado en Trabajo Social de la Universidad Complutense de Madrid en el marco de los Proyectos de Innovación Innova-Docencia del Vicerrectorado de Calidad de la Universidad Complutense de Madrid titulados: El impulso del emprendimiento como competencia transversal en los estudiantes del Grado de Trabajo Social; Red de empleabilidad y emprendimiento en los estudiantes del Grado de Trabajo Social; y Fomento de la inserción laboral desde el aprendizaje, servicio y emprendimiento social en los estudiantes del Grado de Trabajo Social, realizado por las autoras de este estudio durante el curso 2017-2018.

El objetivo del presente trabajo se centra en construir y analizar el discurso que el alumnado tiene sobre el emprendimiento social en trabajo social y su relación con la empatía y la creatividad.

Método

La investigación que se presenta combina en la misma etapa de la investigación métodos cuantitativos y cualitativos para el análisis y construcción del discurso procedente de un grupo representativo del alumnado de la asignatura de Prácticum de cuarto curso del Grado de Trabajo Social del curso 2017-2018.

Se trabajó a partir de grupos de discusión como técnica cualitativa, muy similar a la entrevista, donde se plantea una línea argumental dirigida por un entrevistador o moderador, pero orientada a un grupo de personas que van a debatir esa línea (Mayorga y Tójar, 2004Mayorga, M. J. y Tójar, J. C. (2004). El grupo de discusión como técnica de recogida de información en la evaluación de la docencia universitaria. Revista Fuentes, 5, 143-157. http://hdl.handle.net/11441/32082, p. 145). El diseño del grupo se caracterizó por la homogeneidad —el alumnado se encontraba en el mismo momento académico— y por la heterogeneidad, entendida como las diferentes vivencias personales, trayectorias vitales, etc., que permiten la transacción y/o el intercambio de información (Gil, 1992Gil, J. (1992). La metodología de investigación mediante grupos de discusión. Enseñanza y Teaching: Revista Interuniversitaria de Didáctica, 10, 199-212. http://rca.usal.es/~revistas_trabajo/index.php/0212-5374/article/view/4179, p. 202).

La asignatura de Prácticum de cuarto curso del Grado de Trabajo Social tiene matriculados a 284 alumnos/as, distribuidos en catorce grupos. Se trabajó con dos grupos de prácticas, es decir, con un total de 34 alumnos/as para evitar la redundancia en los discursos debido a la especificidad de los temas tratados. A su vez, se dividieron en cuatro pequeños grupos con un tamaño que osciló entre 7 y 10 componentes (tabla 1).

Tabla 1. Composición de los grupos de discusión atendiendo al tamaño y a la media de edad
Grupo de discusión Total (N) Media de edad (años)
Grupo I 9 23
Grupo II 8 22
Grupo III 7 23
Grupo IV 10 20
Total 34 22
Fuente: elaboración propia.

En los cuatro grupos de discusión se trabajó la batería de preguntas semiestructuradas (tabla 2) que permitió construir y analizar el discurso del alumnado sobre el emprendimiento social en trabajo social y su relación con la empatía y la creatividad.

Tabla 2. Guía de preguntas: grupo de discusión
Dimensiones Preguntas
1. Alcance de “ser emprendedor/a social” en trabajo social 1a. Importancia y definición del “ser emprendedor” para la labor del trabajo social en el mundo actual
1b. ¿Cuáles son las posibilidades de “ser emprendedor” para un trabajo social en el mercado laboral actual?
1c. ¿Cómo creéis que la sociedad valora que un trabajador social sea emprendedor?
2. Habilidades profesionales del trabajo social vinculadas al emprendimiento social:
empatía y creatividad
2a. Importancia y definición de la empatía para la labor del trabajador social
2b. ¿Es adecuada y necesaria la empatía en la labor del trabajo social?
2c. Importancia y definición de la creatividad para la labor del trabajador social
2d. ¿Existen oportunidades para el trabajo social de “ser creativo” en el mundo actual? ¿Qué beneficios tiene?
Fuente: elaboración propia.

Los componentes de los grupos de discusión se codificaron siguiendo esta ruta: el número de grupo de trabajo (GX), para preservar la identidad del estudiante se empleó EX y el número de la página en la que se encuentra su intervención. Por ejemplo, GRUPO II: E1: P. 22 hace referencia al grupo 2, dentro de este al estudiante 1, cuya intervención está en la página 22. Se utilizó una ruta similar para codificar a la persona moderadora de los grupos.

Las sesiones tuvieron una duración de noventa minutos y se grabaron en vídeo, previa autorización de los participantes que firmaron un consentimiento informado. Posteriormente, las sesiones se transcribieron mediante un procesador de texto para la codificación, construcción y análisis del discurso.

Nvivo11© se utilizó como complemento al análisis de discurso de acuerdo con los objetivos de la investigación y la naturaleza del objeto de estudio. El software facilitó el trabajo con el texto fruto de las transcripciones de los cuatro grupos de discusión. Sirvió de gran ayuda durante el proceso de codificación abierta, así como para organizar, categorizar la información y guardar los memos[2]. Permitió realizar un análisis de la frecuencia con la que aparecían las categorías iniciales, facilitando la codificación axial que determinó las categorías principales sobre las que seguir trabajando (tabla 3).

Tabla 3. Listado de categorías y subcategorías
Categorías Subcategorías
1. Emprendimiento social 1.1. Es bueno
1.2. Emprendimiento en equipo
1.3. Arriesgado
1.4. Necesario
1.5. Dificultades
1.6. Falta de formación
2. Empatía 2.1. Habilidad básica para el trabajo social
2.2. Diferencia al trabajo social de otras profesiones
2.3. Control de la empatía
2.4. Necesaria para el trabajo social
3. Creatividad 3.1. Importancia
3.2. Depende del puesto de trabajo
3.4. Necesaria en la actualidad
3.5. Da beneficios
3.6. Relación con la innovación
3.7. Oportunidades limitadas
4. Trabajo social 4.1. Desconocimiento del concepto
4.2. Relación con voluntariado
4.3. No éxito económico
Fuente: elaboración propia.

De manera complementaria, se realizó un análisis de la frecuencia de las categorías comparadas por cantidad de referencias de codificación en los cuatro grupos de discusión, dando lugar a un mapa jerárquico (figura 1) que facilitó la ratificación de las categorías y subcategorías principales a partir del área ocupada y de la codificación axial posterior. La categoría “emprendimiento social” es la que mayor área ocupa y, por tanto, la que mayor número de codificación tiene.

Figura 1. Categorías comparadas por cantidad de referencias de codificación

Imagen

[View full size] [Descargar tamaño completo]

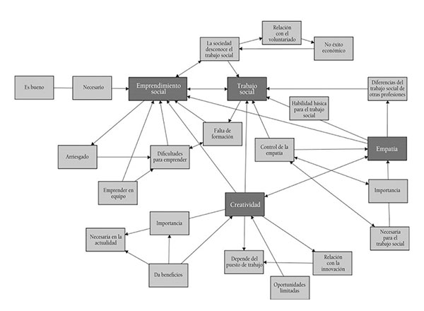
La información se reorganizó creando nuevas relaciones/conexiones entre categorías y subcategorías, enriquecidas con los fragmentos literales del alumnado durante el desarrollo de los grupos de discusión. Siguiendo a Martín (2014Martín, E. (2014). Mentiras, inconsistencias y ambivalencias. Teoría de la acción y análisis de discurso. Revista Internacional de Sociología, 72(1). https://doi.org/10.3989/ris.2012.07.24), se trabajó sobre el discurso generado, teniendo en cuenta la importancia de la situación y las inconsistencias que surgen de una mera interpretación de los resultados del análisis estadístico. El resultado fue la construcción de una matriz condicional (figura 2) como herramienta de ayuda para tener presente diversos puntos de vista analíticos y que permite situar el fenómeno en su contexto, aportando una visión gráfica de las relaciones entre los diversos fenómenos y categorías (Hernández, 2004Hernández, R. M. (2004). La investigación cualitativa a través de entrevistas: su análisis mediante la teoría fundamentada. Cuestiones Pedagógicas, 23, 187-210. http://hdl.handle.net/11441/36261 , p. 200). Asimismo, permite construir y analizar el discurso del alumnado sobre el emprendimiento social en trabajo social y su relación con la empatía y la creatividad.

Figura 2. Matriz condicional

Imagen

[Descargar tamaño completo]

Resultados

El alumnado comienza a construir su discurso desde la relación bidireccional entre la profesión del trabajo social y el emprendimiento social.

En clase, hemos visto cómo en la historia del trabajo social se ha ido emprendiendo, porque si no, era casi imposible dar respuesta a las personas en situación de malestar social. Sobre todo, desde trabajo social comunitario, por ejemplo, el movimiento de los establecimientos, Jane Addams… (GRUPO II: E3: P. 47).

Estas experiencias clásicas permitieron que el alumnado caracterizase el emprendimiento social como bueno y necesario.

El emprendimiento social me parece bueno en cuanto [...] hacer realmente lo que a ti te motiva y cómo tú también entiendes el trabajo social. Es una alternativa más que debemos tener en cuenta (GRUPO I: E8: P. 3).

Es bueno ser emprendedor para propiciar la evolución del trabajo social y poder contribuir a la transformación social (GRUPO II: E5: P. 41).

Seguidamente, reflexionaron sobre la situación de inestabilidad económica y social en la que se encuentra España, adjetivando al emprendimiento social como una actividad arriesgada:

En el entorno de trabajo social lo tienes muy difícil, así lo consideramos debido a los recortes y la crisis, que siempre recortan en servicios sociales, dependencia y aumentan la vulnerabilidad y los casos de exclusión (GRUPO I: E4: P. 4).

Hay que tener mucha suerte con eso [...] jugársela mucho. Además, a veces hay mucho desconocimiento de qué tipo de ayudas hay, dónde presentar los proyectos y eso desmotiva (GRUPO IV: E1: P. 84).

Fue común en los cuatro grupos, y en el mismo punto, cuando el debate se desvió hacia el dilema ético sobre el éxito económico potencial que puede derivarse del emprendimiento social.

[…] nosotros trabajamos con personas y a mí no me parecería bien que estés cobrando una barbaridad o lucrándote en exceso de gente que no puede acceder a tus servicios o tienen que hacer grandes sacrificios. Es que hay que ser responsables (GRUPO IV: E2: P. 75).

Estaría mal visto ganar dinero, por eso hay que ser éticamente responsable y fijar un salario máximo (GRUPO III: E4: P. 53).

Sus aportaciones continuaron construyendo su discurso, reflexionado sobre cómo el emprendimiento social en trabajo social ha de partir de un trabajo de equipo, siendo estas sus aportaciones:

Nunca vas a trabajar solo, siempre vas a tener detrás un equipo contigo que esté comprometido con la situación. Trabajar en lo social implica dar respuesta a situaciones multiproblemáticas y se requiere de un equipo multidisciplinar (GRUPO IV: E1: P. 66).

Su discurso también reconoció que para que haya iniciativas de emprendimiento social en trabajo social son necesarias dos habilidades sociales como la empatía y la creatividad:

La empatía y la creatividad son dos habilidades muy importantes en nuestra profesión, trabajamos con personas. La empatía debe estar siempre presente para ser capaz de crear un proyecto social de acuerdo con las necesidades de la población a la que va dirigida (GRUPO II: E7: P. 0).

A la hora de emprender, la creatividad es lo primero que se debe tener para sacar adelante proyectos sociales y poder innovar sabiendo las diferentes estructuras marcadas (GRUPO II: E1: P. 32).

Por un lado, consideran que la empatía en trabajo social es una característica de diferenciación respecto a otras profesiones.

Creo que una persona que estudia marketing o cualquiera de [...] tiene que crear otro tipo de empatía. Nuestra empatía está más enfocada a te quiero contar, asesorar... y te quiero ayudar o acompañar. La empatía en trabajo social es una empatía dirigida a crear un vínculo, que te une con una persona para poder ayudarla como profesional (GRUPO III: E5: P. 54).

Y es necesaria en la actividad diaria de un/a trabajador/a social:

En un trabajador social la empatía es necesaria para crear la confianza, es uno de los pilares básicos de nuestra profesión para nosotros y para transmitirlos al resto (GRUPO II: E6: P. 39).

La empatía es muy importante como objetivo y necesaria para conectar si trabajamos con gente, o sea si empatizamos con la problemática y más cuando no hay recursos disponibles. Esto puede ser una manera de emprender o de innovar, y ser creativos. Tenemos que conectar con otras personas y sin empatía es imposible, ¿no? (GRUPO IV: E10: P. 82).

Ahora bien, la empatía requiere de un control: “La importancia está en poder comprender a las personas que tienes delante para poderles ayudar” (GRUPO II: E8: P. 38) y “[...] controlándola claro. Porque una cosa es que te pongas en el lugar del otro para ayudarle y otra es que te derrumbes con él [...] siendo asertivo y sabiendo mantener las distancias es una manera de controla la empatía” (GRUPO II: E6: P. 38). Y matizan que la importancia de la empatía está condicionada al puesto de trabajo: “La empatía es muy importante, pero depende del trabajo. Si estás en gestión o algo más mecanizado no es tan necesaria, el contacto con las personas es menor” (GRUPO IV: E6: P. 82).

En clave de emprendimiento social en trabajo social consideran que la empatía está conectada a la creatividad: “Para emprender es relevante tener creatividad y ser empático” (GRUPO III: E5: P. 60). En otras palabras, la empatía como “la capacidad de ponerse en el lugar del otro, compartir esos sentimientos negativos…” (GRUPO IV: E1: P. 70), que permite activar las habilidades creativas como respuesta a la situación planteada:

Si vas a ser emprendedor social o tienes que desarrollar un proyecto social para un determinado grupo, necesitas la empatía para poder llegar al usuario o al grupo. La empatía te permite llegar al problema, te hace que te involucres, observes, investigues y todo eso, hace que actives tu creatividad para poder ayudar a resolver la situación. La creatividad te permite responder ante la falta de recursos o respuestas incompletas que te plantean las personas, por ejemplo, ante demandas similares individuales y una falta de recursos, la respuesta creativa puede estar en una intervención grupal o comunitaria que puede tener como resultado una iniciativa de emprendimiento social (GRUPO I: E2: P. 36).

Sin embargo, matizan que la creatividad permite una “mayor comodidad a la hora de trabajar, tanto para el usuario como para el trabajador social” (GRUPO I: E5: P. 28), pero que puede estar acotada por los límites del puesto de trabajo y de la institución:

Si estás en un puesto de funcionario, tu creatividad va a ser muy limitada, podrías innovar dentro de tus tareas. Dependerá mucho del entorno en el que se trabaje y del margen de acción que te permita la institución, esta lo condiciona todo (GRUPO II: E1: P. 40).

Reconocen que los beneficios visibles de la creatividad son aquellos que se materializan en iniciativas reales y viables de emprendimiento social en trabajo social, orientados al cambio y a la transformación social:

Cuando tienes la oportunidad de poner en práctica un proyecto hecho por ti, que este sea tu futuro trabajo y encima puedas generar un beneficio a la sociedad o resolver una problemática, es muy importante. Sería como devolver a la sociedad lo que he aprendido en la carrera, es muy importante (GRUPO IV: E3: P. 87).

Durante el proceso de construcción y análisis del discurso, el alumnado pone el valor del trabajo social en clave de emprendimiento social, así como su relación con la empatía y la creatividad (figura 2). Sin embargo, los cuatro grupos de discusión finalizan expresando las consecuencias del desconocimiento percibido por la sociedad hacia su futura profesión. Inciden en su vinculación con el voluntariado: “Muchas personas no entienden lo que es nuestra carrera y se piensan que por ser trabajador social vas a acabar de voluntario, como si de un sinónimo se tratase” (GRUPO III: E4: P. 52). Entonces si la sociedad no reconoce el alcance de la profesión del trabajo social, es complicado que apuesten por las iniciativas de emprendimiento social llevadas a cabo desde el trabajo social.

Tú, como trabajador social, se te valora poco. Un ingeniero, un médico hace un proyecto y son empoderados. Ahora bien, lo hace un trabajador social que está ayudando a miles de personas y nunca va a salir en los medios de comunicación [...] desconocen el esfuerzo que eso lleva detrás, que parece que el trabajo social lo puede hacer todo el mundo y es muy fácil. Pero a lo mejor para un proyecto necesitas horas y horas y meses, la gente lo ve como que lo has hecho en un ratito y ya está (GRUPO IV: E10: P. 75).

Finalmente, a pesar de reconocer la relación bidireccional entre el trabajo social y el emprendimiento, el alumnado expresa una falta de formación específica en materia de emprendimiento social durante sus estudios de grado:

Una asignatura en la carrera que te dijera el proceso para poder hacer realidad tus ideas e iniciativas emprendedoras. Mira, estos son los recursos, aquí salen las subvenciones, consulta esto, para crear una empresa tienes que hacer esto… Siendo importante, claro, tu propia iniciativa (GRUPO IV: E2: P. 70).

Una asignatura, que nos quite los miedos a emprender y plantearnos alternativas, creer y crear herramientas y nuevos procedimientos en trabajo social, que nos ayuden a avanzar (GRUPO II: E6: P. 45).

Discusión

En este trabajo se muestra cómo el alumnado construye su discurso sobre el claro convencimiento de la relación del trabajo social con el emprendimiento social y su relación con la empatía y la creatividad. Sin embargo, tienen su visión particular sobre cómo la falta de disponibilidad de recursos les genera miedos y les condiciona para llevar a cabo sus iniciativas de emprendimiento social en trabajo social. De hecho, esta percepción está condicionada tanto por la manifestada falta de formación específica en emprendimiento social en trabajo social como por una imagen estereotipada de su futura profesión. Tanto es así que el propio alumnado demanda una asignatura específica de emprendimiento social en el Grado de Trabajo Social.

Este escenario genera un espacio de reflexión orientado hacia la oportunidad de transformar el aula, en una cápsula de emprendimiento social basada en el aprendizaje-servicio que permita el entrenamiento de la competencia general “iniciativa y espíritu emprendedor” reconocida en el Libro Blanco. Título de Grado en Trabajo Social. Se trata de combinar acciones de aprendizaje-servicio en el proceso de enseñanza y aprendizaje que le permitirá al alumnado conocer para actuar. De esta manera, reciben formación específica sobre emprendimiento social, estando en contacto, in situ, con una situación de malestar social. El alumnado interviene sobre una situación real, utilizando la red de recursos y servicios que en materia de emprendimiento social tiene disponible la Universidad Complutense de Madrid, eliminándose las percepciones erróneas del alumnado sobre las dificultades para emprender. De tal modo, el emprendimiento social en trabajo social se visualiza como oportunidad real para incorporarse al mercado laboral, en línea con el trabajo de Germak y Singh (2009Germak, A. J. y Singh, K. K. (2009). Social entrepreneurship: changing the way social workers do business. Administration in Social Work, 34(1), 79-95. https://doi.org/10.1080/03643100903432974), que considera que los trabajadores sociales son los profesionales idóneos y mejor preparados para resolver los problemas sociales de una sociedad enferma, society’s social ills. En esta línea, Berzin explica que “la integración del emprendimiento social en los estudios de trabajo social ofrece nuevas perspectivas y enfoques para resolver problemas sociales” (2012Berzin, S. C. (2012). Where is social work in the social entrepreneurship movement? Social Work, 57(2), 185-188. https://doi.org/10.1093/sw/sws004, p. 88). Compartimos que dentro del plan de estudios del Grado de Trabajo Social tiene que haber una asignatura específica de emprendimiento social en la que se integren los conocimientos técnicos sobre gestión de organizaciones no lucrativas u organizaciones no gubernamentales (ONG) bajo el enfoque humanizador del trabajo social para resolver problemas sociales. Esta orientación permitiría reforzar la profesión del trabajo social y resolvería los dilemas éticos presentados por el alumnado respecto al éxito económico, que entienden que se deriva del emprendimiento social.

El alumnado expresa que las iniciativas de emprendimiento social en trabajo social están relacionadas con la empatía y la creatividad, entendiéndolas como habilidades profesionales esenciales en trabajo social. Sin embargo, el alumnado reconoce la empatía como herramienta para crear confianza, conectar con la otra persona, y como “la capacidad de ponerse en el lugar del otro, compartir esos sentimientos negativos” (GRUPO IV: E1: P. 70) o le añaden “está más enfocada a te quiero contar, asesorar... y te quiero ayudar o acompañar [...]” (GRUPO III: E5: P. 54). Los resultados apuntan a un sesgo en el proceso de compresión de la empatía porque la explican en términos de compasión, es decir, como el entendimiento del estado emocional del otro, combinada frecuentemente con el deseo por aliviar o reducir su sufrimiento (Campos y Cardona, 2017Campos, J. F. y Cardona, J. (2017). El dolor del vínculo: la fatiga por compasión. En C. Guinot y A. Ferran (eds.), Trabajo social: arte para generar vínculos (pp. 229-240). Bilbao: Universidad de Deusto. http://www.deusto-publicaciones.es/deusto/pdfs/otraspub/otraspub12.pdf, p. 232). Este sesgo lo reconoce Gerdes (2011Gerdes, K. E. (2011). Empathy, sympathy, and pity: 21st century definitions and implications for practice and research, 37(3), 230-241. https://doi.org/10.1080/01488376.2011.564027 ) al argumentar la falta de una orientación detallada sobre cómo identificar, desarrollar, usar y enseñar la empatía desde la teoría y la práctica del trabajo social. El autor resalta el trabajo publicado por Misch y Peloquin en 2005 en el que afirma que la empatía es “una síntesis de la información recogida mediante relación, en la que uno de ellos es capaz de leer y responder a la señales conductuales, emocionales y cognitivas del otro” (Gerdes, 2011Gerdes, K. E. (2011). Empathy, sympathy, and pity: 21st century definitions and implications for practice and research, 37(3), 230-241. https://doi.org/10.1080/01488376.2011.564027 , p. 234).

Para superar este desajuste conceptual, compartimos la afirmación de Navarro (2017Navarro, S. (2017). El tacto en el contacto: por un saber de la caricia en el trabajo social. En C. Guinot y A. Ferran (eds.), Trabajo social: arte para generar vínculos (pp. 37-55). Bilbao: Universidad de Deusto. http://www.deusto-publicaciones.es/deusto/pdfs/otraspub/otraspub12.pdf), que considera la empatía como una competencia profesional clave para los trabajadores sociales. Además, estimamos que se ha de avanzar en la idea iniciada por Castillo (2016Castillo, A. (2016). La enseñanza y el aprendizaje de la empatía para el trabajo social (tesis doctoral). Universidad Complutense de Madrid, Madrid. https://eprints.ucm.es/36915/) en la que evidencia cómo la empatía no se muestra de igual manera dentro del alumnado de trabajo social. De esta manera, se dota contenido teórico-práctico la comprensión de la empatía como una competencia profesional, que se trabaja y se entrena para conseguir la confianza en las relaciones de ayuda fruto de la acción profesional.

La relación de la creatividad con el emprendimiento social es percibida por el alumnado a través de su conexión con la empatía, es decir, construyen su discurso sobre cómo la capacidad empática es considerada como el medio por el que se activan los recursos/ideas creativas para dar respuesta a la situación problemática o de malestar, siendo el fin la iniciativa de emprendimiento social. La creatividad la orientan hacia el enriquecimiento personal que les genera dar nuevas ideas y/o respuestas útiles a la circunstancia planteada (Cebrián, 2012Cebrián, C. (2012). Creatividad en trabajo social: el estímulo que necesitamos. TS Nova: Trabajo Social y Servicios Sociales, 5, 97-102. https://dialnet.unirioja.es/ejemplar/308000). De hecho, la creatividad está presente en la actividad diaria de los profesionales del trabajo social, principalmente porque trabajar con y para personas implica no ajustarse a procedimientos simples y mecanizados (River et al., 2017River, D. H. M., Thakoordin, J. M. y Billing, L. (2017). Creativity in social work education and practice: reflections on a survivor arts project. Social Work Education, 36(7), 758-774. https://doi.org/10.1080/02615479.2016.1266320). Se trata de empoderar los vastos recur­sos de las personas para transformar sus realida­des. Esta orientación es la que justifica a la creatividad como una competencia transversal que se ha de trabajar en el aula para conseguir como resultado el aprendizaje y el empoderamiento del emprendimiento social existente en trabajo social.

La asignatura de Prácticum (Facultad de Trabajo Social, 2018Facultad de Trabajo Social (2018). Prácticum de Trabajo Social. Universidad Complutense de Madrid. http://trabajosocial.ucm.es/informacion-general) ha de servir de puente para transformar el discurso ambivalente del alumnado en una triple oportunidad para avanzar y consolidar al emprendimiento social como una salida de ejercicio libre de la profesión, rentabilizar la formación recibida y devolver a la sociedad lo aprendido durante sus estudios superiores. Las líneas de investigación que se abren con este trabajo se orientan hacia la incorporación de la perspectiva de género en la construcción del discurso del alumnado, así como en replicar este trabajo en otras universidades para construir y analizar el discurso que tiene el profesorado sobre el emprendimiento en trabajo social.

Notas

[1] Se trata de una asignatura obligatoria de 42 ECTS distribuidas de la siguiente manera: 400 horas en el centro de prácticas, 400 horas de trabajo individualizado del/de la alumno/a y 45 horas de supervisión educativa en la Facultad de Trabajo Social de la Universidad Complutense de Madrid (Facultad de Trabajo Social, 2018Facultad de Trabajo Social (2018). Prácticum de Trabajo Social. Universidad Complutense de Madrid. http://trabajosocial.ucm.es/informacion-general).
[2] Los memos son una parte fundamental del proceso de investigación y pueden ser un excelente punto de partida cuando se trata de redactar el proyecto. Los memos son como documentos y pueden vincularse a recursos o nodos de temas y casos (Kuş, 2011Kuş, E. (2011). Systematic versus interpretive analysis with two CAQDAS packages: NVivo and MAXQDA. Forum Qualitative Sozialforschung/Forum: Qualitative Social Research, 12(1). http://doi.org/10.17169/fqs-12.1.1518, p. 4).

Referencias bibliográficas

Addams, J. (1911). Twenty years at Hull-house, with autobiographical notes. Nueva York: The Macmillan Company. http://hdl.handle.net/2027/mdp.39015016178306
Alemany, L., Álvarez, C., Planellas, M. y Urbano, D. (2011). Libro Blanco de la iniciativa emprendedora en España. Barcelona: ESADE, Entrepreneurship Institute.
Álvarez-Uría, F. y Parra, P. (2014). The bitter cry: materiales para una genealogía de la identidad profesional de las pioneras del trabajo social en Inglaterra y los Estados Unidos. Cuadernos de Trabajo Social, 21(1), 93-103. https://doi.org/0.5209/rev_CUTS.2014.v27.n1.43219
Ares, A. (2004). La conducta proactiva de los emprendedores. Portularia: Revista de Trabajo Social, 4, 493-498.
Asamblea General de Naciones Unidas (2015). Resolución A/70/1, aprobada por la Asamblea General el 25 de septiembre de 2015. Transformar nuestro mundo: la Agenda 2030 para el desarrollo sostenible. Nueva York: ONU.
Ashoka (2017). Emprendimiento social.http://spain.ashoka.org/emprendimiento-social/
Bargsted, A. M. (2013). El emprendimiento social desde una mirada psicosocial. Civilizar Ciencias Sociales y Humanas, 13(25), 121-132.
Berzin, S. C. (2012). Where is social work in the social entrepreneurship movement? Social Work, 57(2), 185-188. https://doi.org/10.1093/sw/sws004
Caballero, S., Fuchs, R. M. y Prialé, M. A. (2013). La influencia de los rasgos de la personalidad en la creación de una empresa social: el caso de los emprendedores sociales peruanos. 4th EMES International Research Conference on Social Enterprise, Conference Selected Papers. Bélgica: Liege. https://bit.ly/2YNEF0i
Campos, J. F. y Cardona, J. (2017). El dolor del vínculo: la fatiga por compasión. En C. Guinot y A. Ferran (eds.), Trabajo social: arte para generar vínculos (pp. 229-240). Bilbao: Universidad de Deusto. http://www.deusto-publicaciones.es/deusto/pdfs/otraspub/otraspub12.pdf
Capella, C., Gil, J., Martí, M. y Ruiz, M. P. (2016). Construcción de un cuestionario para medir el emprendimiento social en educación física. Pedagogía Social: Revista Interuniversitaria, 28, 169-188. https://doi.org/10.sE7179/PsRi_2016.28.13
Capilla, A. y Villadóniga, J. C. (2004). Los pioneros del trabajo social. Una apuesta por descubrirlos. Exposición bibliográfica. Huelva: Universidad de Huelva. http://hdl.handle.net/10272/3040
Castillo, A. (2016). La enseñanza y el aprendizaje de la empatía para el trabajo social (tesis doctoral). Universidad Complutense de Madrid, Madrid. https://eprints.ucm.es/36915/
Cebrián, C. (2012). Creatividad en trabajo social: el estímulo que necesitamos. TS Nova: Trabajo Social y Servicios Sociales, 5, 97-102. https://dialnet.unirioja.es/ejemplar/308000
Dees, J. G. (1998). The meaning of “social entrepreneurship”. Center for the Advancement of Social Entrepreneurship, Fuqua School of Business. http://faculty.fuqua.duke.edu/ centers/case/files/dees-SE.pdf
Dees, J. G. (2007). Taking social entrepreneurship seriously. Society, 44(3), 24-31. https://doi.org/10.1007/BF02819936
Dees, J. G. (2012). A tale of two cultures: charity, problem solving, and the future of social entrepreneurship. Journal of Business Ethics, 111(3), 321-334. https://doi.org/10.1007/s10551-012-1412-5
Defourny, J. y Nyssens, M. (2010). Conceptions of social enterprise and social entrepreneurship in Europe and the United States: convergences and divergences. Journal of Social Entrepreneurship, 1(1), 32-53. https://doi.org/10.1080/19420670903442053
Facultad de Trabajo Social (2018). Prácticum de Trabajo Social. Universidad Complutense de Madrid. http://trabajosocial.ucm.es/informacion-general
García, F. J., Ruiz, C., Gil, E. y Gutiérrez, D. (2016). Promoting entrepreneurship education among university students: design and evaluation of an intervention programme. Cultura y Educación, 28(3), 565-600. https://doi.org/10.1080/11356405.2016.1196897
GEM (2017). Global entrepreneurship monitor: informe GEM España 2016. Santander: Universidad de Cantabria. https://www.gem-spain.com/wp-content/uploads/2015/03/InformeGEM2016.pdf
Gerdes, K. E. (2011). Empathy, sympathy, and pity: 21st century definitions and implications for practice and research, 37(3), 230-241. https://doi.org/10.1080/01488376.2011.564027
Germak, A. J. y Singh, K. K. (2009). Social entrepreneurship: changing the way social workers do business. Administration in Social Work, 34(1), 79-95. https://doi.org/10.1080/03643100903432974
Gijón, M., Domínguez, L. y Conejo, R. (2012). Desafíos y retos en la formación del trabajo social hacia el prácticum de grado. Portularia: Revista de Trabajo Social, 12(núm. extra), 149-158. https://doi.org/10.5218/prts.2012.0016
Gil, J. (1992). La metodología de investigación mediante grupos de discusión. Enseñanza y Teaching: Revista Interuniversitaria de Didáctica, 10, 199-212. http://rca.usal.es/~revistas_trabajo/index.php/0212-5374/article/view/4179
Hernández, R. M. (2004). La investigación cualitativa a través de entrevistas: su análisis mediante la teoría fundamentada. Cuestiones Pedagógicas, 23, 187-210. http://hdl.handle.net/11441/36261
International Federation of Social Workers (2014). Global definition of social work. https://www.ifsw.org/what-is-social-work/global-definition-of-social-work/
Kuş, E. (2011). Systematic versus interpretive analysis with two CAQDAS packages: NVivo and MAXQDA. Forum Qualitative Sozialforschung/Forum: Qualitative Social Research, 12(1). http://doi.org/10.17169/fqs-12.1.1518
Lorente, B. y Luxardo, N. (2018). Hacia una ciencia del trabajo social. Epistemologías, subalternidad y feminización. Cinta de Moebio, 61, 95-109. https://doi.org/10.4067/S0717-554X2018000100095
Marina, J. A. (2010). La competencia de emprender. Revista de Educación, 351, 49-71. https://dialnet.unirioja.es/ejemplar/236687
Martín, E. (2014). Mentiras, inconsistencias y ambivalencias. Teoría de la acción y análisis de discurso. Revista Internacional de Sociología, 72(1). https://doi.org/10.3989/ris.2012.07.24
Mayorga, M. J. y Tójar, J. C. (2004). El grupo de discusión como técnica de recogida de información en la evaluación de la docencia universitaria. Revista Fuentes, 5, 143-157. http://hdl.handle.net/11441/32082
Ministerio de Educación, Cultura y Deporte (ed.) y Ministerio de Economía (2003). El espíritu emprendedor. Motor de futuro. Guía del profesor. Madrid: Secretaría General Técnica. Centro de Publicaciones. Ministerio de Educación, Cultura y Deporte. https://doi.org/10.4438/176-03-208-3
Munuera, P. (2014). Algunas notas históricas del trabajo social con comunidades. En F. Gómez, P. Munuera y M. C. Domínguez (2014), Trabajo social con comunidades. Zaragoza: Certeza.
Navarro, S. (2017). El tacto en el contacto: por un saber de la caricia en el trabajo social. En C. Guinot y A. Ferran (eds.), Trabajo social: arte para generar vínculos (pp. 37-55). Bilbao: Universidad de Deusto. http://www.deusto-publicaciones.es/deusto/pdfs/otraspub/otraspub12.pdf
River, D. H. M., Thakoordin, J. M. y Billing, L. (2017). Creativity in social work education and practice: reflections on a survivor arts project. Social Work Education, 36(7), 758-774. https://doi.org/10.1080/02615479.2016.1266320
Salinas, F. y Osorio, L. (2012). Emprendimiento y economía social, oportunidades y efectos en una sociedad en transformación. CIRIEC-España, Revista de Economía Pública, Social y Cooperativa, 75, 128-151. http://www.ciriec-revistaeconomia.es/index.php?id_pagina=7&id_revista=83
Vázquez, O. (2004). Libro Blanco. Título de Grado en Trabajo Social. Madrid: Agencia Nacional de Evaluación de la Calidad y Acreditación. http://www.aneca.es/var/media/150376/libroblanco_trbjsocial_def.pdf
Yunus, M. (1999). Hacia un mundo sin pobreza. Santiago de Chile: Ed. Andrés Bello.
Zahra, S. A., Gedajlovic, E., Neubaum, D. O. y Shulman, J. M. (2009). A typology of social entrepreneurs: motives, search processes and ethical challenges. Journal of Business Venturing, 24(5), 519-522. https://doi.org/10.1016/j.jbusvent.2008.04.007

Abstract

Social entrepreneurship: (re) building the students discourse of the Social Work Practicum

INTRODUCTION. In the history of Social Work there are numerous successful experiences that subscribe to the entrepreneurial capacity of the profession. The characteristics and definition of social entrepreneurship have a certain complementary dimension with the defining aspects of Social Work: it promotes change, social development, social cohesion, and empowerment .This article aims to construct and analyze the students' discourse on social entrepreneurship in Social Work, and its relationship with empathy and creativity. METHOD. A mixed methodology was applied to analyze and construction of the discourse in a representative sample of fourth-year Practicum students in the 2017/2018 academic year of the bachelor’s degree in Social Work. The four focus groups worked on eight semi-structured questions related to the scope of being a social entrepreneur in Social Work and the professional skills linked to social entrepreneurship. We used the Nvivo11© software as a complement to the speech analysis. RESULTS. The students build their discourse on the conviction of the relationship between social entrepreneurship and Social Work and how empathy and creativity reinforce the implementation of initiatives on social entrepreneurship. They perceive that social entrepreneurship in Social Work is good and necessary; but is risky due to the difficulties in accessing available resources. They express the need for a specific subject in social entrepreneurship during their degree studies. DISCUSSION. The ambivalent discourse of the students on social entrepreneurship in Social Work is a triple opportunity in the Practicum subject to advance and consolidate social entrepreneurship as a private practice of the profession, making the training received more profitable and returning to society the knowledge they have acquired during their higher education.

Keywords: Social Work, Entrepreneurship, Creativity, Empathy, Undergraduate students.


Résumé

L’entrepreneuriat social: (dé)construire le discours du stagiaire en travail social

INTRODUCTION. Dans l’histoire du travail social, il existe de nombreuses expériences réussies qui soulignent la capacité entrepreneuriale de la profession. Les caractéristiques et la définition de l’entrepreneuriat social ont une certaine complémentarité avec les aspects déterminants du travail social : il favorise le changement, le développement social, la cohésion sociale et l’autonomisation des personnes. L’objectif du travail était de construire et d’analyser le discours de l’étudiant sur l’entrepreneuriat social dans le travail social, et sa relation avec l’empathie et la créativité. MÉTHODE. Une méthodologie mixte a été faite pour l’analyse et la construction du discours d’un échantillon représentatif des étudiants de quatrième année du diplôme de travail social de l’année universitaire 2017/2018. Les quatre groupes de discussion ont travaillé sur huit questions semi-structurées relatives à la portée de l’entrepreneur social dans le travail social et aux compétences professionnelles liées à l’entrepreneuriat social. Le logiciel Nvivo11© a été utilisé en complément de l’analyse du discours. RÉSULTATS. Les étudiants construisent leur discours sur la conviction de la relation entre l’entrepreneuriat social et le travail social et sur la façon dont l’empathie et la créativité renforcent la mise en œuvre des initiatives d’entrepreneuriat social. Cependant, ils perçoivent que l’entrepreneuriat social dans le travail social est bon et nécessaire, mais qu’il est risqué en raison des difficultés d’accès aux ressources disponibles. Ils expriment le besoin d’une formation spécifique à l’entrepreneuriat social pendant leurs études de premier cycle. DISCUSSION. Le discours ambivalent des étudiants sur l’entrepreneuriat social dans le domaine du travail social est une triple possibilité en matière de stage pour : faire progresser et consolider l’entrepreneuriat social en tant que libre exercice de la profession, rentabiliser la formation reçue et rendre à la société ce qu’ils ont appris pendant leurs études supérieures.

Mots-clés: Travail social, Entrepreneuriat social, Créativité, Empathie, Étudiants universitaires.


Perfil profesional de las autoras

M.a Ángeles Minguela Recover (autora de contacto)

Doctora en Ciencias Sociales, diplomada en Trabajo Social y licenciada en Ciencias del Trabajo por la Universidad de Granada. Es profesora ayudante doctor del Área de Trabajo Social del Departamento de Derecho del Trabajo y de la Seguridad Social de la Universidad de Cádiz. Es miembro del Instituto Universitario de Investigación para el Desarrollo Social Sostenible (INDESS) de la Universidad de Cádiz. Sus líneas principales de investigación son: trabajo social, envejecimiento activo, personas en situación de dependencia y cuidados, mercado de trabajo, emprendimiento social e innovación docente.

ORCID ID: https://orcid.org/0000-0002-7523-494.

Correo electrónico de contacto: mariangeles.minguela@uca.es

Dirección para la correspondencia: Facultad de Ciencias del Trabajo de la Universidad de Cádiz. Sede Campus de Jerez. Avenida de la Universidad, s/n. 11405 Jerez de la Frontera, Cádiz (España).

Pilar Munuera Gómez

Doctora y licenciada en Sociología y profesora titular de universidad en el Departamento de Trabajo Social y Servicios Sociales de la Facultad de Trabajo Social de la Universidad Complutense de Madrid, España. Codirectora del grupo de investigación Observatorio para la Intervención Social en las Organizaciones. Sus líneas de investigación son: mediación, trabajo social, personas en situación de dependencia, envejecimiento activo, emprendimiento social e innovación. Es autora de más de un centenar de publicaciones.

ORCID ID: https://orcid.org/0000-0001-8998-6272

Correo electrónico de contacto: pmunuera@ucm.es