TEST DE POTENCIAL EMPRENDEDOR: ADAPTACIÓN AL ESPAÑOL (ATE-S)[*]
Attitude Toward Enterprise Test: adaptation to Spanish (ATE-S)


ANTONIO BERNAL-GUERRERO(1), ANTONIO R. CÁRDENAS-GUTIÉRREZ(1) Y ROSEMARY ATHAYDE(2)
(1) Universidad de Sevilla (España)
(2) Universidad de Kingston (Reino Unido)


DOI: 10.13042/Bordon.2021.71417
Fecha de recepción: 20/05/2019 • Fecha de aceptación: 19/02/2021
Autor de contacto / Corresponding author: Antonio Bernal-Guerrero. E-mail: abernal@us.es



INTRODUCCIÓN. El potencial emprendedor (enterprise potential) constituye una compleja realidad, dinámica e inherente a los sujetos, vinculada a la acción de emprender en determinados contextos y situaciones. El desarrollo de la educación emprendedora ha generado interés por la creación de instrumentos que midan el impacto de los programas formativos sobre el potencial emprendedor, aunque la población comprendida en edad escolar obligatoria aún no ha sido objeto de estudio. El Attitude Toward Enterprise Test (ATE) es una conocida prueba, ideada por Rosemary Athayde, que evalúa el potencial emprendedor. El propósito del estudio ha sido adaptar el ATE al español en una muestra de Educación Secundaria Obligatoria, puesto que no existen pruebas de evaluación análogas en esta etapa de la enseñanza. MÉTODO. La adaptación del ATE-S se hizo con una muestra de 1.440 sujetos, donde un 52.8% fueron alumnos y un 47.2% alumnas, con una M=14.6 años. En primer orden, se realizó un estudio de la dimensionalidad de los 30 ítems mediante un análisis factorial exploratorio (AFE), encontrando una estructura factorial de cinco dimensiones con 22 ítems, a diferencia de la versión original del ATE. En segundo lugar, se efectuó un análisis factorial confirmatorio (AFC) mediante estimación de máxima verosimilitud robusta. Por último, se estudiaron su fiabilidad y su validez. RESULTADOS. Se confirmó una estructura pentafactorial con un factor de segundo orden (potencial emprendedor). El modelo presenta un buen ajuste (GFI=.998; CFI=.994; TLI=.987; RMSEA=.069; SMRA=.08). La fiabilidad de las puntuaciones es mayor que la de la versión original y se ha demostrado su validez. DISCUSIÓN. Esta investigación ha aclarado la estructura factorial del ATE en su versión española con buenas propiedades psicométricas y una estructura factorial consolidada.

Palabras clave: Potencial emprendedor, Actitudes, Emprendimiento, Educación secundaria, Emprendedores.


Introducción

El potencial emprendedor (enterprise potential) presupone la observación de la persona emprendedora no como un mero sistema de conductas sino como potencial de conducta, como conjunto de capacidades y disposiciones para la acción de emprender (Barba-Sánchez y Atienza-Sahuquillo, 2016Barba-Sánchez, V. y Atienza-Sahuquillo, C. (2016). The development of entrepreneurship at school: the Spanish experience. Education + Training, 58(7-8), 783-796. https://doi.org/10.1108/ET-01-2016-0021; Bernal-Guerrero y Cárdenas, 2017Bernal-Guerrero, A. y Cárdenas, A. R. (2017). Assessment of enterprise potential in students. A longitudinal study [Evaluación del potencial emprendedor en escolares. Un estudio longitudinal]. Educación XX1, 20(2), 73-94. https://doi.org/10.5944/educXX1.14162; Lewin, 2015Lewin, P. (2015). Entrepreneurial opportunity as the potential to create value. Review of Austrian Economics, 28(1), 1-15. https://doi.org/10.1007/s11138-013-0245-5; Liñán et al., 2015Liñán, F., Fernández, J. y Martínez-Román, J. A. (2015). Entrepreneurship education in Andalusia. An embedded approach. Journal of Educators Teachers and Trainers, 6(2), 114-132.; McGrath y Thomas, 2016McGrath, H. y Thomas, O. (2016). Using action research and action learning for entrepreneurial network capability development. Action Learning: Research and Practice, 13(2), 118-138. https://doi.org/10.1080/14767333.2016.1162136; Meintjes et al., 2015Meintjes, A., Henrico, A. y Kroon, J. (2015). Teaching problem-solving competency in Business Studies at secondary school level. South African Journal of Education, 35(3). https://doi.org/10.15700/SAJE.V35N3A1102; Reginatto et al., 2015Reginatto, T., Clesnei, D., Newmann, S. y Diesel, A. (2015). Educação empreendedora e gestão escolar: um desafio da escola contemporânea. Dialogia, 22, 69-86. https://doi.org/10.5585/Dialogia.n22.6051; Shuijing y Harms, 2017Shuijing. J. y Harms, R. (2017). Cross-cultural competences and international entrepreneurial intention: a study on entrepreneurship education. Education Research International, 2017. https://doi.org/10.1155/2017/9042132; Smith et al., 2016Smith, R. M., Sardeshmukh, S. R. y Combs, G. M. (2016). Understanding gender, creativity, and entrepreneurial intentions. Education + Training, 58(3), 263-282. https://doi.org/10.1108/ET-06-2015-0044). Se postula, de este modo, cierta estructura de la personalidad emprendedora, determinados atributos y cualidades que puedan proporcionarnos alguna explicación de su relativa estabilidad (Muñiz et al., 2014Muñiz, J., Suárez-Álvarez, J., Pedrosa, I., Fonseca-Pedrero, E. y García-Cueto, E. (2014). Enterprising personality profile in youth: components and assessment. Psicothema, 26(4), 545-553. https://doi.org/10.7334/psicothema2014.182; Portuguez et al., 2018Portuguez, M., Valenzuela, J. R. y Navarro, C. (2018). Diseño y validación de un test de evaluación del potencial en emprendimiento social. Revista de Estudios Cooperativos, 128, 192-211. https://doi.org/10.5209/REVE.60207). El potencial emprendedor alude a una realidad conductual que no es el acto, sino su probabilidad activa. Así como el aprendizaje siempre implica un cambio en el individuo, como efecto de la práctica o de la experiencia, en su comportamiento potencial y no necesariamente en su conducta, la personalidad emprendedora no se reduce a su dimensión factual, sino que hace referencia al potencial de comportamientos emprendedores probables, constitutivo de cierta permanencia aunque sometido también al cambio, en el marco de la considerable plasticidad que caracteriza todo potencial personal de comportamiento (González-Tejerina y Vieira, 2021González-Tejerina, S. y Vieira, M. J. (2021). La formación en emprendimiento en educación primaria y secundaria: una revisión sistemática. Revista Complutense de Educación, 32(1), 99-111. https://dx.doi.org/10.5209/rced.68073; Floris y Pillitu, 2019Floris, M. y Pillitu, D. (2019). Improving entrepreneurship education in primary schools: a pioneer project. International Journal of Educational Management, 33(6), 1148-1169. https://doi.org/10.1108/IJEM-09-2018-0283; Jónsdóttir y Macdonald, 2019Jónsdóttir, S. R. y Macdonald, M. A. (2019). The feasibility of innovation and entrepreneurial education in middle schools. Journal of Small Business and Enterprise Development, 26(2), 255-272. https://doi.org/10.1108/JSBED-08-2018-0251; Zupan et al., 2018Zupan, B., Cankar, F. y Cankar, S. S. (2018). The development of an entrepreneurial mindset in primary education. European Journal of Education, 53(3), 427-439. https://doi.org/10.1111/ejed.12293). La relevancia de la propia naturaleza en la generación del potencial emprendedor forma parte, asimismo, de la actual discusión científica (Shane, 2010Shane, S. A. (2010). Born entrepreneurs, born leaders: how your genes affect your work life. Oxford University Press.; Zhao, 2012Zhao, Y. (2012). World class learners: educating creative and entrepreneurial students. Corwin Press.). No es extraño, pues, que se haya considerado que la investigación científica en entrepreneurship esté centrada en la persona y su personalidad (Baum et al., 2007Baum, J. R., Frese, M., Baron, R. A. y Katz, J. A. (2007). Entrepreneurship as an area of psychology study: an introduction. En J. R. Baum, M. Frese y R. A. Baron (eds.), The organizational frontiers. The psychology of entrepreneurship (pp. 1-18). Lawrence Erlbaum Associates. ).

La decisión de emprender es predecible a través de las intenciones del individuo, las cuales a su vez dependen de su potencial emprendedor (Krueger y Brazeal, 1994Krueger, N. F. y Brazeal, D. (1994). Entrepreneurial potential and potential entrepreneurs. Entrepreneurship Theory and Practice, 18(3), 5-21. https://doi.org/1042-2587-94-183$1.50; Shahin et al., 2021Shahin, M., Ilic, O., Gonsalvez, C. y Whittle, J. (2021). The impact of a STEM-based entrepreneurship program on the entrepreneurial intention of secondary school female students. International Entrepreneurship and Management Journal. https://doi.org/10.1007/s11365-020-00713-7), es decir, del proceso de interacción entre las normas sociales, las actitudes y el control conductual percibido, orientado hacia la conducta emprendedora. Aunque estén estrechamente vinculados, no se identifica la intención con el potencial emprendedor; un individuo puede presentar un alto potencial y no iniciar actividad alguna y, contrariamente, puede generar actividad y contar con un escaso potencial para emprender. Algunos autores (Raab et al., 2005Raab, G., Stedham, Y. y Neuner, M. (2005). Entrepreneurial potential: an exploratory study of business students in the U.S. and Germany. Journal of Business and Management, 11(2), 71-88.) han definido el potencial emprendedor como la tendencia o conjunto de características que posee un individuo para ser un empresario. Desde un enfoque más amplio (Jones e Iredale, 2010Jones, B. e Iredale, N. (2010). Enterprise education as pedagogy. Education + Training, 52(1), 7-19. https://doi.org/ 10.1108/00400911011017654; Lackéus, 2015Lackéus, M. (2015). Entrepreneurship in education. What, why, when, how. Entrepreneurship 360. Background paper. https://www.oecd.org/cfe/leed/BGP_Entrepreneurship-in-Education.pdf ), se centra en la libertad individual para cambiar, crecer, desarrollarse y adaptarse a las contingencias y oportunidades que puedan suscitarse.

El potencial emprendedor constituye una compleja realidad donde confluyen aptitudes y disposiciones de los individuos en determinados contextos y situaciones. No carecen de importancia en sí mismos los rasgos emprendedores que la investigación científica pueda determinar, pero su principal interés radica en la influencia que ellos puedan ejercer sobre la efectiva configuración de la intención emprendedora del individuo. La conducta emprendedora y sus inmediatos antecedentes psicosociales constituyen un foco de interés investigador en la actualidad (Anderson et al., 2015Anderson, B. S., Kreiser, P. M., Kuratko, D. F., Hornsby, J. S. y Eshima, Y. (2015). Reconceptualizing entrepreneurial orientation. Strategic Management Journal, 36(10), 1579-1596. https://doi.org/10.1002/smj.2298 ), adquiriendo notoriedad el estudio de las actitudes, particularmente a partir de la formulación de la teoría de las actitudes emprendedoras de Robinson et al. (1991Robinson, P. B., Stimpson, D. V., Huefner, J. C. y Hunt, H. K. (1991). An attitude approach to the prediction of entrepreneurship. Entrepreneurship Theory and Practice, 15(4), 13-31.), inspirada en el concepto dinámico de actitud de Ajzen. La Theory of Planned Behavior (TPB) (Ajzen, 1991Ajzen, I. (1991). The theory of planned behavior. Organizational Behavior and Human Decision Processes, 50(2), 179-211. https://doi.org/10.1016/0749-5978(91)90020-T, 2011Ajzen, I. (2011). The theory of planned behaviour: reactions and reflections. Psychology and Health, 26(9), 1113-1127. https://doi.org/10.1080/08870446.2011.613995), que propugna que la intención de conducta es predictora directa de la misma, constituye una fundamentación teórica recurrente en la investigación sobre el potencial emprendedor. Inspirado en la TPB, el modelo del proceso de intención de Krueger y Carsrud (1993Krueger, N. F. y Carsrud, A. L. (1993). Entrepreneurial intentions: applying the theory of planned behaviour. Entrepreneurship & Regional Development, 5(4), 315-330. https://doi.org /10.1080/08985629300000020) muestra que las intenciones hacia una conducta derivan de las actitudes que se tengan hacia dicha conducta, las cuales se originan a partir de factores personales y socioculturales. Este modelo ha sido ampliamente utilizado para analizar comportamientos potencialmente emprendedores (Liñán, 2008Liñán, F. (2008). Skill and value perceptions: how do they affect entrepreneurial intentions? International Entrepreneurship and Management Journal, 4(3), 257-272. https://doi.org/10.1007/s11365-008-0093-0). Aunque hay estudios críticos sobre la eficacia del proceso investigador realizado en estos últimos veinte años (Crook et al., 2010Crook, T. R., Shook, C. L., Morris, M. L. y Madden, T. M. (2010). Are we there yet? An assessment of research design and construct measurement practices in entrepreneurship research. Organizational Research Methods, 13(1), 192-206. https://doi.org/10.1177/1094428109334368 ; McNally et al., 2016McNally, J. J., Martin, B. C., Honig, B., Bergmann, H. y Piperopoulos, P. (2016). Toward rigor and parsimony: a primary validation of Kolvereid’s (1996) entrepreneurial attitudes scales. Entrepreneurship & Regional Development, 28(5-6), 358-379. https://doi.org/10.1080/08985626.2016.1154985), persiste globalmente la confianza en la eficacia predictiva de las intenciones emprendedoras.

El fomento del emprendimiento, particularmente en la población escolar juvenil, ha suscitado un alto interés por la creación de instrumentos que midan el impacto de los programas formativos (Athayde, 2012Athayde, R. (2012). The impact of enterprise education on attitudes to enterprise in young people: an evaluation study. Education + Training, 54(8/9), 709-726. https://doi.org/10.1108/00400911211274846, 2009Athayde, R. (2009). Measuring enterprise potential in young people. Entrepreneurship Theory and Practice, 33(2), 481-500. https://doi.org/10.1111/j.1540-6520.2009.00300.x; Bernal-Guerrero et al., 2020Bernal-Guerrero, A., Cárdenas-Gutiérrez, A. R. y Montoro-Fernández, E. (2020). Basic business knowledge scale for secondary education students. Development and validation with Spanish teenagers. PLoS ONE, 15(7), e0235681. https://doi.org/10.1371/journal.pone.0235681; Chang y Rieple, 2013Chang, J. y Rieple, A. (2013). Assessing students’ entrepreneurial skills development in live projects. Journal of Small Business and Enterprise Development, 20(1), 225-241. https://doi.org/10.1108/14626001311298501; Draycott et al., 2011Draycott, M. C., Rae, D. y Vause, K. (2011). The assessment of enterprise education in the secondary education sector: A new approach? Education + Training, 53(8/9), 673-691. https://doi.org/10.1108/13552551111114905; Hodzic, 2016Hodzic, S. (2016). Increasing PhD students’ employability by focusing on the academic entrepreneurship. The analysis of the entrepreneurial competences. Tuning Journal for Higher Education, 3(2), 347-387. https://doi.org/ dx.doi.org/10.18543/tjhe-3(2)-2016pp347-387; Lackéus y Sävetun, 2018Lackéus, M. y Sävetun, C. (2018). Assessing the impact of enterprise education in three leading Swedish compulsory schools. Journal of Small Business Management, 57(21), 33-59. https://doi.org/10.1111/jsbm.12497; Liguori et al., 2019Liguori, E., Corbin, R., Lackéus, M. y Solomon, S. J. (2019). Under-researched domains in entrepreneurship and enterprise education: primary school, community colleges and vocational education and training programs. Journal of Small Business and Enterprise Development, 26(2), 182-189. https://doi.org/10.1108/JSBED-04-2019-402; Man, 2006Man, T. W. Y. (2006). Exploring the behavioural patterns of entrepreneurial learning: a competency approach. Education + Training, 5(48), 309-321. https://doi.org/10.1108/00400910610677027; Pepin y St-Jean, 2019Pepin, M. y St-Jean, E. (2019). Assessing the impacts of school entrepreneurial initiatives: a quasi-experiment at the elementary school level. Journal of Small Business and Enterprise Development, 26(2), 273-288. https://doi.org/10.1108/JSBED-07-2018-0224). Es evidente el interés por la operatividad métrica de la personalidad y el potencial emprendedor: Santos et al. (2014Santos, S., Caetano, A. y Curral, L. (2014). Psychosocial aspects of entrepreneurial potential. Journal of Small Business and Entrepreneurship, 26(6), 661-685. https://doi.org/10.1080/08276331.2014.892313) idearon el Entrepreneurial Potential Assessment Inventory (EPAI), conformado por cuatro dimensiones fundamentales, divididas en once subdimensiones; Muñiz et al. (2014Muñiz, J., Suárez-Álvarez, J., Pedrosa, I., Fonseca-Pedrero, E. y García-Cueto, E. (2014). Enterprising personality profile in youth: components and assessment. Psicothema, 26(4), 545-553. https://doi.org/10.7334/psicothema2014.182) propusieron, asimismo, la Battery for the Assessment of the Enterprising Personality (BEPE), que evalúa los ocho rasgos de personalidad específicos identificados en la literatura como más idóneos para la descripción de la personalidad emprendedora; Boada-Grau et al. (2016Boada-Grau, J., Sánchez-García, J. C., Viardot, E., Boada-Cuerva, M. y Vigil-Colet, A. (2016). Entrepreneurial Orientation Scale: adaptation to Spanish. The Spanish Journal of Psychology, 19(E47). https://doi.org/10.1017/sip.2016.19 ) adaptaron al español la Entrepreneurial Attitude Orientation Scale (EAO) de Robinson et al. (1991Robinson, P. B., Stimpson, D. V., Huefner, J. C. y Hunt, H. K. (1991). An attitude approach to the prediction of entrepreneurship. Entrepreneurship Theory and Practice, 15(4), 13-31.).

Athayde (2009Athayde, R. (2009). Measuring enterprise potential in young people. Entrepreneurship Theory and Practice, 33(2), 481-500. https://doi.org/10.1111/j.1540-6520.2009.00300.x) consideró el enterprise potential (“potencial emprendedor”) como la expresión de cuatro actitudes principales hacia cualidades individuales vinculadas al emprendimiento y susceptibles de aprendizaje y desarrollo mediante la experiencia: liderazgo, creatividad, logro y control personal. De este modo, propuso el Attitude Toward Enterprise Test (en adelante, ATE), una prueba de evaluación del potencial emprendedor. El ATE, dirigido a jóvenes, está inspirado en la teoría de la actitud y, concretamente, en la Entrepreneurial Attitude Orientation Scale (EAO) de Robinson et al. (1991Robinson, P. B., Stimpson, D. V., Huefner, J. C. y Hunt, H. K. (1991). An attitude approach to the prediction of entrepreneurship. Entrepreneurship Theory and Practice, 15(4), 13-31.) y en la propuesta de McCline et al. (2000McCline, R. L., Bhat, S. y Baj, P. (2000). Opportunity recognition: an exploratory investigation of a component of the entrepreneurial process in the context of the health care industry. Entrepreneurship Theory and Practice, 25(2), 81-94. https://doi.org/10.1177/104225870002500205) de una nueva medida exploratoria según el enfoque de Robinson et al. para distinguir correctamente la orientación propiamente empresarial (entrepreneurial opportunity recognition, EOR). La escala EAO se realizó para medir las actitudes hacia cuatro dimensiones asociadas con el emprendimiento: logro, autoestima, control personal e innovación.

El ATE se ha validado en varios países, entre ellos, Reino Unido, Italia y Sudáfrica (tabla 1) (Athayde, 2009Athayde, R. (2009). Measuring enterprise potential in young people. Entrepreneurship Theory and Practice, 33(2), 481-500. https://doi.org/10.1111/j.1540-6520.2009.00300.x; Spagnoli et al., 2017Spagnoli, P., Santos, S. C. y Caetano, A. (2017). Adaptation of the Attitude Toward Enterprise Test in the Italian high school and university contexts. Journal of Developmental Entrepreneurship, 22(1). https://doi.org/10.1142/S1084946717500054; Steenekamp et al., 2011Steenekamp, A. G., Van der Merwe, S. P. y Athayde, R. (2011). An investigation into youth entrepreneurship in selected South African secondary schools: an exploratory study. Southern African Business Review, 15(3), 46-75. ), pero no se ha validado en España.

Tabla 1. Características de las tres versiones del ATE por países
Reino Unido Sudáfrica Italia
Autores Athayde Steenekamp, Van der Merwe
y Athayde
Spagnoli, Santos y Caetano
Años 2009 2011 2017
N.o de ítems 18 23 18
Edad de aplicación de la muestra 16-19 16-20 17-29
Dimensiones
  1. CRE
  2. LID
  3. MDL
  4. CPE
CRE
LID
IRP
MDL
CPE
CRE
LID
MDL
CPE
Fiabilidad CRE: α=.752
LID: α=.809
MDL: α=.750
CPE: α=.725
CRE: α=.589
LID: α=.721
IRP: α=.318
MDL: α=.627
CPE: α=.591
CRE: ρ=.80
LID: ρ=.80
MDL: ρ=.53
CPE: ρ=.60
Análisis factorial exploratorio (AFE) Sí se desarrolla AFE Sí se desarrolla AFE No se desarrolla AFE
Análisis factorial confirmatorio (AFC) No se desarrolla AFC No se desarrolla AFC Extracción con máxima verosimilitud 4 factores
Nota: CRE=creatividad; LID=liderazgo; IRP=intuición para la resolución de problemas; MDL=motivación de logro; CPE=control personal.

La versión española del ATE abre la posibilidad aplicativa de este instrumento de medición del potencial emprendedor al ámbito hispanoamericano. En España, la validación de instrumentos evaluadores del emprendimiento se ha desarrollado principalmente con muestras de jóvenes y adultos, y la población comprendida en edad escolar obligatoria apenas ha sido objeto de estudio, a pesar de estar desarrollándose programas de educación emprendedora en dichos niveles educativos. Hay una necesidad, pues, de instrumentos con garantías psicométricas para evaluar el potencial emprendedor del alumnado en edad escolar (Diego y Vega, 2015Diego, I. y Vega, J. A. (2015). La educación para el emprendimiento en el sistema educativo español. Año 2015. MECD.).

Dada la relevancia de conocer el potencial emprendedor y conocida la proximidad aplicativa a la edad escolar del test ATE (a partir de los 16 años), el propósito del estudio ha sido adaptar el ATE al español en una muestra de Educación Secundaria Obligatoria, analizando su fiabilidad y validez interna mediante un análisis factorial confirmatorio.

Método

Reclutamiento y participantes

La muestra fue obtenida mediante un procedimiento de muestreo polietápico estratificado por conglomerados. El muestreo se basó en tres criterios, considerando como unidad muestral los centros donde se implementan programas de educación emprendedora con una duración mínima de dos cursos académicos.

Las estrategias de educación para el emprendimiento aplicadas en las comunidades autónomas de España constituyeron el primer criterio. Según la Agenda de Oslo sobre Educación para el Emprendimiento en Europa (Comisión Europea, 2006Comisión Europea (2006). Entrepreneurship education in Europe: fostering entrepreneurial mindsets through education and learning. En Final Proceedings of the Conference on Entrepreneurship Education in Oslo. https://ec.europa.eu/growth/content/entrepreneurship-education-europe-fostering entrepreneurial-mindsets-through-education-and_en ), las estrategias son tres: específica, general e iniciativas aisladas. Utilizando este criterio se seleccionaron dos comunidades autónomas por cada estrategia: Andalucía y Galicia, con estrategia específica; Asturias y Región de Murcia, con estrategia general; y Madrid y Cataluña, con iniciativas aisladas (Diego y Vega, 2015Diego, I. y Vega, J. A. (2015). La educación para el emprendimiento en el sistema educativo español. Año 2015. MECD.).

El segundo criterio consistió en delimitar los centros educativos sostenidos con fondos públicos que estaban impartiendo programas de educación emprendedora EJE (Empresa Joven Europea) en la Educación Secundaria Obligatoria (ESO), etapa educativa que comprende cuatro cursos académicos con un rango de edad de entre los 11 y los 16 años (en caso de que el estudiante repita curso puede estar hasta los 18 años). Para ello se recopiló información de las bases de datos de UECOE (Unión Española de Cooperativas de Enseñanza) y de Valnalón (empresa pública dependiente de la Consejería de Empleo, Industria y Turismo del Gobierno de Asturias), ya que son las bases de datos con más información sobre centros escolares que implementan educación emprendedora en España. Además, se seleccionaron 16 centros educativos de las seis comunidades autónomas mencionadas.

En tercer lugar, se estableció como criterio de inclusión en la investigación que los centros educativos seleccionados tuvieran como mínimo dos años académicos de durabilidad en la aplicación del programa EJE antes de la realización de nuestro estudio. Bajo este criterio de inclusión, se seleccionaron 11 centros educativos de las seis comunidades autónomas. Ningún centro rehusó participar en el estudio, conformando los 11 centros elegidos el conjunto total de centros escolares que impartían el programa EJE. El reclutamiento de la muestra se realizó desde el 15 de enero de 2015 hasta el 5 de julio de 2015. La muestra inicial estaba configurada por 1.473 participantes, los cuales se encontraban en las clases los días de la recogida de los datos. Sin embargo, 33 estudiantes fueron eliminados porque no cumplimentaron ítems del test ATE, configurando la muestra final 1.440 estudiantes. La población objeto de estudio se compone de 1.889.000 estudiantes, que corresponde al número total de alumnos matriculados en la ESO en el curso 2015-2016 en España (Ministerio de Educación, Cultura y Deporte, escindido en junio de 2018 en dos: Ministerio de Educación y Formación Profesional, y Ministerio de Cultura y Deporte). Esta muestra (n=1.440) es estadísticamente representativa de la población, asumiendo un error del 3.4% y un nivel de confianza del 99%.

Las características sociodemográficas de la muestra se describen en la tabla 2. La muestra final del estudio estaba compuesta por 679 chicas (47.2%) y 761 chicos (52.8%), con un rango de edad de entre 10 y 17 años (M=14.6; SD=1.597).

Tabla 2. Características sociodemográficas de la muestra por comunidades autónomas (n.º y %)
Andalucía Asturias Cataluña Madrid Región de Murcia Galicia
Edad (media) 14.02 16.03 16.57 14.86 12.2 13.92
Participantes 962 (66.80%) 213 (14.80%) 60 (4.16%) 104 (7.22%) 53 (3.69%) 48 (3.33%)
Sexo F 519 (53.96%) 86 (40.37%) 22 (36.67%) 83 (79.81%) 31 (58.50%) 30 (62.5%)
M 443 (46.04%) 127 (59.63%) 38 (63.33%) 21 (20.19%) 22 (41.50%) 18 (37.5%)
Nivel de educación en ESO 1.o ESO 38 (71.69%)
2.o ESO 392 (40.75%) 13 (27.08%)
3.o ESO 435 (45.22%) 78 (36.61%) 93 (89.42%) 35 (72.92%)
4.o ESO 135 (14.03%) 135 (63.39%) 60 (100%) 11 (10.58%) 15 (28.31%)
Sexo por nivel de educación en ESO 1.o ESO F 18 (33.97%)
M 20 (37.73%)
2.o ESO F 240 (24.95%) 9 (18.75%)
M 152 (15.80%) 4 (8.33%)
3.o ESO F 213 (22.14%) 26 (12.20%) 38 (36.53%) 20 (41.67%)
M 222 (23.07%) 52 (24.42%) 55 (52.89%) 15 (31.25%)
4.o ESO F 66 (6.87%) 60 (28.17%) 48 (80%) 13 (24.52%)
M 69 (7.17%) 75 (35.21%) 12 (20%) 11 (10.58%) 2 (3.78%)
Centros con EJE 6 2 2 1 2 2
Centros estudiados con EJE 4 (66.66%) 1 (50%) 2 (100%) 1 (100%) 1 (50%) 2 (100%)
Tipo de centro educativo Público NA NA NA NA NA NA
Privado NA NA NA NA NA NA
Sostenidos con fondos públicos 4 (100%) 1 (100%) 2 (100%) 1 (100%) 1 (100%) 1 (100%)
Estrategias educativas para el emprendimiento Específica General Iniciativas aisladas Iniciativas aisladas General Específica
Nota: NA=No aplicado.

Instrumentos

El Attitude Toward Enterprise Test mide el potencial o actitud emprendedora. Una vez dese­chada la subescala relativa a la intuición para la resolución de problemas (actitud para afrontar circunstancias de incertidumbre e intensidad), por no hallarse solución para la misma en el AFE (Athayde, 2009Athayde, R. (2009). Measuring enterprise potential in young people. Entrepreneurship Theory and Practice, 33(2), 481-500. https://doi.org/10.1111/j.1540-6520.2009.00300.x), junto con la puntuación total del constructo, el Attitude Toward Enterprise Test se estructura en cuatro subescalas referentes a las dimensiones del enterprise potential: 1) creatividad: actitud para generar ideas facilitadoras del proceso innovador; 2) control personal: actitud para manejar y autorregular los comportamientos propios; 3) motivación de logro: actitud hacia la perseverancia, la proactividad y hacia la consecución de metas, y 4) liderazgo: actitud para construir equipos de trabajo, tomar decisiones, negociar y planificar. Está configurado por 30 ítems, según la escala de Likert, con un rango de respuesta desde 0=totalmente en desacuerdo hasta 7=totalmente de acuerdo. La validez y fiabilidad del ATE ha sido demostrada en su versión original, siendo el alfa de Cronbach para cada dimensión el siguiente: liderazgo: 0.809; creatividad: 0.752; motivación de logro: 0.750, y control personal: 0.725. Prueba general: 0.829 (Athayde, 2009Athayde, R. (2009). Measuring enterprise potential in young people. Entrepreneurship Theory and Practice, 33(2), 481-500. https://doi.org/10.1111/j.1540-6520.2009.00300.x). En la versión española del ATE se ha incluido la dimensión intuición para la resolución de problemas, pues hemos querido comprobar si esta dimensión posee una solución satisfactoria en España, al igual que ha ocurrido con la aplicación del ATE en Sudáfrica (Steenekamp et al., 2011Steenekamp, A. G., Van der Merwe, S. P. y Athayde, R. (2011). An investigation into youth entrepreneurship in selected South African secondary schools: an exploratory study. Southern African Business Review, 15(3), 46-75. ).

Después de los diferentes análisis estadísticos que se han realizado en esta investigación, el ATE se redujo a 22 ítems con opciones de respuesta tipo Likert desde 0=completamente en desacuerdo hasta 5=completamente de acuerdo. Por otra parte, la Escala de Intención Emprendedora (EIE) evalúa la intención emprendedora pura mediante una escala de 6 ítems, según la modalidad de Likert, con un rango de respuesta desde 0=totalmente en desacuerdo hasta 6=totalmente de acuerdo. Esta escala posee un alfa de Cronbach de .893 (Liñán et al., 2016Liñán, F., Moriano, J. A. y Jaén, I. (2016). Individualism and entrepreneurship: does the pattern depend on the social context? International Small Business Journal, 34(6), 760-776. https://doi.org/10.1177/0266242615584646; Liñán y Chen, 2009Liñán, F. y Chen, Y. W. (2009). Development and cross-cultural application of a specific instrument to measure entrepreneurial intentions. Entrepreneurship Theory and Practice, 33(3), 593-617. https://doi.org/10.1111/j.1540-6520.2009.00318.x).

Procedimiento

El proceso de adaptación de la escala ATE siguió las siguientes fases (Barbero et al., 2008Barbero, M. J., Vila, E. y Holgado, F. P. (2008). Tests adaptation in cross-cultural comparative studies [La adaptación de los test en estudios comparativos interculturales]. Acción Psicológica, 5(2), 7-16. https://doi.org/10.5944/ap.5.2.454; Muñiz et al., 2013Muñiz, J., Elosua, P. y Hambleton, R. K. (2013). Directrices para la traducción y adaptación de los tests: segunda edición. Psicothema, 25(2), 151-157. https://doi.org/10.7334/psicothema2013.24): a) la escala ATE fue traducida al español por dos traductores bilingües expertos y con amplia experiencia; b) los investigadores realizaron una revisión conceptual de la traducción al español; c) dos expertos nativos en habla inglesa realizaron una traducción a la inversa revisando la congruencia de ambas versiones y eliminando las discrepancias encontradas en los ítems; d) la escala ATE fue administrada a un grupo de 25 alumnos con el objetivo de que evaluaran e identificaran los ítems que no se comprendían suficientemente bien (Suárez-Álvarez et al., 2014Suárez-Álvarez, J., Pedrosa, I., García-Cueto, E. y Muñiz, J. (2014). Screening enterprising personality in youth: an empirical model. The Spanish Journal of Psychology, 17(E60). https://doi.org/10.1017/sip.2014.61). De nuevo, se revisaron los ítems que presentaban mayor dificultad de comprensión por parte del alumnado y se redujo el sistema de respuesta de 7 a 5 categorías, ya que de 4 a 6 categorías produce mejores estimaciones (Lozano et al., 2008Lozano, L. M., García-Cueto, E. y Muñiz, J. (2008). Effect of the number of response categories on the reliability and validity of rating scales. Methodology, 4(2), 73-79. https://doi.org/ 0.1027/1614-2241.4.2.73). Esta investigación ha seguido estrictamente la normativa vigente en España y en Europa en relación con la protección, tratamiento y libre circulación de datos personales, y la relativa al acceso a la información científica y su preservación.

Los centros educativos elegibles fueron informados sobre el estudio. Posteriormente, los directores y responsables de EJE en los centros interesados en participar firmaron un consentimiento formal. Desde la dirección de los centros educativos se informó a los padres o tutores legales sobre el estudio y estos autorizaron por escrito la participación de los estudiantes menores de edad, respetándose su anonimato, así como el tratamiento confidencial de la información proporcionada. A los centros se desplazaron los investigadores para explicar las instrucciones de cumplimentación y asistir a los participantes en caso necesario con la presencia del tutor correspondiente. Se informó a los estudiantes de la finalidad del estudio y de las condiciones de su participación. El cuestionario se cumplimentó de forma online en las aulas de informática de los respectivos centros durante una sesión de 50 minutos.

Análisis de datos

Con la intención de probar la validez factorial se dividió la muestra en dos submuestras aleatorias (N1+N2=1.440). A la primera mitad de la muestra (N1=720) se le aplicó un análisis factorial exploratorio (AFE) (Izquierdo et al., 2014Izquierdo, I., Olea, J. y Abad, F. C. (2014) Exploratory factor analysis in validation studies: uses and recommendations. Psicothema, 23(1), 395-400. https://doi.org/10.7334/psicothema2013.349 ). La adecuación de la matriz para realizar el AFE fue testada mediante la prueba Kaiser-Meyer-Olkin (KMO) y la de esfericidad de Bartlett. El AFE fue desarrollado con el método de análisis paralelo (PA), mediante métodos de estimación MCO (mínimos cuadrados ordinarios), a través de la técnica ULS (Unweighted Least Squares) con rotación Oblimin directa (adecuada cuando se asume correlación entre las dimensiones a analizar) (Worthington y Whittaker, 2006Worthington, R. L. y Whittaker, T. A. (2006). Scale development research: a content analysis and recommendations for best practices. The Counseling Psychologist, 6(34), 806-838. https://doi.org/10.1177/0011000006288127). Posteriormente, se realizó un análisis factorial confirmatorio (AFC) a la segunda mitad de la muestra (N2=720), para validar la estructura de la escala obtenida del AFE (Brown, 2006Brown, T. A. (2006). Confirmatory factor analysis for applied research. Guilford Press.), utilizando el método de máxima verosimilitud robusta, ya que el análisis del coeficiente de Mardia indicó una distribución no normal multivariada. Siguiendo las recomendaciones de Hair et al. (2014Hair, J. F., Black, W. C., Babin, B. J. y Anderson, R. E. (2014). Multivariate data analysis (7th ed.). Pearson Prentice Hall. ) y Hoyle (1995Hoyle, R. (1995). Structural equation modeling. Concepts, issues, and applications. Sage.), y debido a que el valor de χ2 es muy sensible a pequeñas desviaciones del modelo hipotetizado cuando se trabaja con muestras de gran tamaño (Hu y Bentler, 1999Hu, L. T. y Bentler, P. M. (1999). Cutoff criteria for fit indexes in covariance structure analysis: conventional criteria versus new alternatives. Structural Equation Modeling: A Multidisciplinary Journal, 6(1), 1-55. https://doi.org/10.1080/10705519909540118), utilizamos una estrategia combinada de diferentes índices de bondad de ajuste: a) buenos valores de ajuste si el índice de bondad de ajuste (Goodness of Fit Index, GFI) ≥.96, el índice de ajuste comparado (Comparative Fit Index, CFI)≥.96, el índice de Tucker-Lewis (Tucker-Lewis Index, TLI)≥.95 y el error cuadrático medio de aproximación (Root Mean Squared Error of Aproximation RMSEA) ≤.05; b) valores de ajuste moderado si CFI, GFI y TLI≥90 y RMSEA<.08; c) valores pobres si CFI, GFI y TLI≥.90 y RMSEA≤.10); d) la raíz cuadrática de los errores (Standardized Root Mean Square Residual, SRMR) con valores de .08 o más bajos indica buen ajuste (Hair et al., 2014Hair, J. F., Black, W. C., Babin, B. J. y Anderson, R. E. (2014). Multivariate data analysis (7th ed.). Pearson Prentice Hall. ; Hu y Bentler, 1999Hu, L. T. y Bentler, P. M. (1999). Cutoff criteria for fit indexes in covariance structure analysis: conventional criteria versus new alternatives. Structural Equation Modeling: A Multidisciplinary Journal, 6(1), 1-55. https://doi.org/10.1080/10705519909540118).

El análisis de la fiabilidad y consistencia interna se realizó para cada dimensión y la escala (correlación ítem-test corregida) mediante el alfa de Cronbach. La validez convergente fue calculada a través de la correlación de Pearson entre las dimensiones del ATE-S y la escala EIE. La validez discriminante entre constructos se estableció mediante la raíz cuadrada del AVE que debe ser mayor que la correlación entre constructos (Fornell y Larcker, 1981Fornell, C. y Larcker, D. F. (1981). Evaluating structural equation models with unobservable variables and measurement error. Journal of Marketing Research, 18(1), 39-50. https://doi.org/10.2307/3151312 ). Los análisis estadísticos se realizaron con los paquetes estadísticos: FACTOR 10.4 (Lorenzo-Seva y Ferrando, 2006Lorenzo-Seva, U. y Ferrando, P. J. (2006). FACTOR: a computer program to fit the exploratory factor analysis model. Behavioral Research Methods, Instruments and Computers, 38(1), 88-91. https://doi.org/10.3758/BF03192753); EQS 6.2 (Bentler, 2006Bentler, P. M. (2006). EQS 6 Structural Equations Program Manual. California: Multivariate Software, Inc.); Smart PLS 2.0 M3 (Chin, 2004Chin, W. W. (2004). PLS-Graph. Version 3.00. Build 1060. University of Houston.) y SPSS 23.0.

Resultados

Análisis factorial exploratorio

El test Kaiser-Meyer-Olkin (KMO) (0.821) y la prueba de esfericidad de Bartlett (χ2=455.643; p<0.0001) confirman la adecuación para el análisis. La solución factorial se extrajo mediante métodos de estimación MCO (mínimos cuadrados ordinarios), a través de la técnica ULS (Unweighted Least Squares). La escala definitiva estuvo formada por 22 ítems que saturaban en cinco factores que explican el 64.78% de la varianza total. El factor 1 explica el 29.56% de la varianza; el factor 2 explica el 13.12%; el factor 3 explica el 10.27%; el factor 4 explica el 7.26%; y el factor 5 explica el 74.55% (tabla 3).

Tabla 3. Varianza total explicada
Autovalores iniciales
Factores Total % de la varianza % acumulado
1 3.239 29.562 29.562
2 0.656 13.129 42.691
3 0.514 10.270 52.961
4 0.363 7.267 60.228
5 0.228 4.553 64.781

Aplicando el método de análisis paralelo (PA) y una rotación Oblimin directa (Timmerman y Lorenzo-Seva, 2011Timmerman, M. E. y Lorenzo-Seva, U. (2011). Dimensionality assessment of ordered polytomous items with parallel analysis. Psychological Methods, 16(2), 209-220. https://doi.org/10.1037/a0023353), se hallaron las cargas factoriales atribuidas de cada uno de los 22 ítems seleccionados a los factores definidos (tabla 4). El factor 1, denominado “creatividad” (CRE), agrupa a los ítems 12, 5, 1, 29; el factor 2, “liderazgo” (LID), agrupa a los ítems 10, 7, 15, 19; el factor 3, “iniciativa para la resolución de problemas” (IRP), agrupa a los ítems 16, 21, 30, 11; el factor 4, “motivación de logro” (MDL), agrupa a los ítems 2, 22, 27, 17, 9; y el factor 5, “control personal” (CPE), agrupa a los ítems 3, 20, 28, 13, 8. Se suprimieron 8 ítems (4, 6, 14, 18, 23, 24, 25, 26) de la versión original teniendo como criterio de eliminación cargas factoriales <0.60 (Hair et al., 2014Hair, J. F., Black, W. C., Babin, B. J. y Anderson, R. E. (2014). Multivariate data analysis (7th ed.). Pearson Prentice Hall. ), simplificando la escala.

Tabla 4. Cargas factoriales rotación Varimax
Ítems Enunciado Factor 1 Factor 2 Factor 3 Factor 4 Factor 5
CRE 12 Creo que demuestro mucha imaginación en mi trabajo escolar .713
CRE 5 Me gustan las clases que me hacen desarrollar mi imaginación .702
CRE 1 Creo que una buena imaginación me ayuda a funcionar mejor en la escuela .784
CRE 29 Disfruto las clases en las que el profesorado hace cosas diferentes .629
LID 10 Soy bueno haciendo que la gente trabaje en grupo .716
LID 7 Yo soy bueno motivando a mis compañeros de clase .682
LID15 Creo que puedo convencer a mis compañeros de clase para estar de acuerdo sobre un plan .655
LID 19 Asumo la responsabilidad de organizar a mis compañeros cuando trabajamos en grupo .654
IRP 16 Cometer errores es una buena manera de aprender .691
IRP 21 Intento encontrar diferentes soluciones a un problema antes de rendirme .654
IRP 30 Mi intuición me ayuda a resolver los problemas que me van surgiendo .652
IRP 11 Confío en mi propia intuición para resolver los problemas en clase .644
MDL 2 Trabajo muy duro para conseguir el éxito en mis proyectos .769
MDL 22 Merece la pena el esfuerzo de trabajar duro en los proyectos .648
MDL 27 Me siento fenomenal cuando un proyecto de clase se resuelve bien .635
MDL 17 Me siento orgulloso/a de mis trabajos de este curso .628
MDL 9 Es importante terminar un proyecto lo mejor que puedas .619
CPE 3 Creo que mi futuro éxito profesional depende en gran medida de lo que yo haga .751
CPE 20 Me preocupa no conseguir éxito en mi futura vida profesional .724
CPE 28 Tengo tantas posibilidades como cualquier otra persona de conseguir un buen trabajo en el futuro .651
CPE 13 Creo que es importante planificar mi futuro profesional .647
CPE 8 Confío en mi capacidad para conseguir éxito en mi futuro profesional .620

Análisis factorial confirmatorio

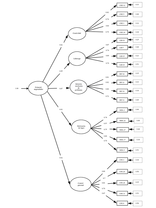
Para validar la estructura factorial se realizó un AFC mediante el método de estimación de máxima verosimilitud robusta, ya que no se pudo asumir la normalidad multivariada por tener un coeficiente de Mardia (38.977) >5.00 (Bentler, 2006Bentler, P. M. (2006). EQS 6 Structural Equations Program Manual. California: Multivariate Software, Inc.). Se realizó un análisis de segundo orden donde se describió una estructura jerárquica de cinco factores de primer orden que se organizaban en un factor latente común de segundo orden denominado enterprise potential, representado en la figura 1. Los índices de ajuste GFI=.998, CFI=.994 y TLI=.987 fueron más altos que los criterios de ajuste .95 y .96; el RMSEA=.069 estaba por debajo del criterio de ajuste .08, y el SRMR=.08, mostrando el buen ajuste del modelo (Schreiber et al., 2006Schreiber, J. B., Nora, A., Stage, F. K., Barlow, E. A. y King, J. (2006). Reporting structural equation modeling and confirmatory factor analysis results: a review. The Journal of Educational Research, 99(6), 323-338. https://doi.org/10.3200/JOER.99.6.323-338).

Figura 1. Modelo de segundo orden para ATE-S

Imagen

[View full size] [Descargar tamaño completo]

Las correlaciones entre las dimensiones propuestas y el factor latente obtenido son todas positivas y significativas (r=desde .723 a .860 p<0.01), siendo correlaciones buenas o muy buenas (tabla 5), lo que indica la interdependencia entre todas las dimensiones que integran el factor latente.

Tabla 5. Correlaciones entre las dimensiones propuestas y el factor global
EP CRE LID IRP MDL CPE
EP 1 .839** .723** .828** .860** .756**
CRE 1 .462** .685** .713** .498**
LID 1 .457** .477** .380**
IRP 1 .635** .571**
MDL 1 .661**
CPE 1
Nota: EP=enterprise potential; ** la correlación es significativa en el nivel 0,01 (bilateral).

Fiabilidad

La escala global obtiene un coeficiente alfa de Cronbach 0.853. Los valores de consistencia interna son buenos en todas las dimensiones por encima de 0.8, excepto motivación de logro, con un valor α 0 .797 (George y Mallery, 2003George, D. y Mallery, P. (2003). SPSS for Windows step by step: a simple guide and reference. 11.0 update (4th ed.). Taylor & Francis Inc.). Así, la consistencia interna de la escala es buena, garantizando su fiabilidad (Huh et al., 2006Huh, J., Delorme, D. E. y Reid, L. N. (2006). Perceived third-person effects and consumer attitudes on preventing and banning DTC advertising. Journal of Consumer Affairs, 40(1), 90-116. https://doi.org/10.1111/j.1745-6606.2006.00047.x) (tabla 6).

Tabla 6. Análisis de consistencia interna
Dimensión Ítems ritc α -i α
F1: Creatividad CRE 12
CRE 5
CRE 1
CRE 29
0.392
0.560
0.358
0.468
0.709
0.588
0.708
0.697
0.806
F2: Liderazgo LID 10
LID 7
LID 15
LID 19
0.689
0.660
0.562
0.588
0.727
0.741
0.788
0.777
0.870
F3: Intuición para la resolución de problemas ITR 16
ITR 19
ITR 30
ITR 11
0.509
0.433
0.417
0.487
0.666
0.625
0.553
0.609
0.809
F4: Motivación de logro MDL 2
MDL 22
MDL 27
MDL 17
0.509
0.482
0.513
0.533
0.739
0.742
0.731
0.764
0.797
F5: Control personal CPE 3
CPE 20
CPE 28
CPE 13
CPE 8
0.509
0.433
0.417
0.487
0.421
0.660
0.704
0.700
0.689
0.691
0.833
Total α ATE 0.853

Validez del ATE-S

En cuanto a la validez convergente, todas las dimensiones fueron estadísticamente significativas con la escala EIE, y las correlaciones positivas fueron pequeñas o moderadas (r=de 0.223 a 0.598 p<0.01). Con respecto a la validez discriminante, los valores de la raíz cuadrada del AVE son más altos que las correlaciones entre construcciones, lo que indica que existe una validez discriminante (tabla 7).

Tabla 7. Matriz de correlación que muestra la validez discriminante de las subescalas (diagonal)
CRE LID IRP MDL CPE EIE
CRE .695
LID .380** .721
IRP .506** .401** .688
MDL .483** .317** .508** .666
CPE .414** .223** .438** .598** .625
EIE .467** .397** .401** .461** .394** .895
Nota: EIE=Escala de Intención Emprendedora; ** p<.001.

Discusión

El objetivo de adaptar el ATE al español con una muestra de alumnos de Educación Secundaria Obligatoria se ha cumplido. La validez y fiabilidad del ATE-S han sido demostradas exhaustivamente a través de una serie de rigurosas pruebas estadísticas bien fundamentadas en estudios anteriores y siguiendo los procedimientos recomendados por la OCDE en su manual sobre la construcción de indicadores compuestos (Nardo et al., 2005Nardo, M., Saisana, M., Saltelli, A., Tarantola, S., Hoffman, A. y Giovanni, E. (2005). Handbook on constructing composite indicators: methodology and user guide. OECD Publishing.). En relación con las versiones del ATE en Reino Unido, Sudáfrica e Italia, la estructura factorial del potencial emprendedor parece que no ha sido suficientemente consensuada, pues cada una de ellas aporta diferente dimensionalidad, siendo únicamente la versión italiana la que presenta una confirmación de la estructura factorial, pues la versión original del Reino Unido y la versión sudafricana solo realizan una exploración dimensional. Nuestros resultados han evidenciado un modelo pentafactorial con un factor de segundo orden con un buen ajuste, según el AFC y con más alta fiabilidad que las distintas versiones del ATE. Con respecto a la validez convergente, se encontraron correlaciones significativas y positivas entre las dimensiones del ATE-S con la escala EIE. Estas correlaciones evidencian la validez convergente del ATE-S en línea con otras investigaciones (Spagnoli et al., 2016Spagnoli, P., Santos, S. C. y Lo Presti, A. (2016). A contribution toward the validation of the Italian version of the entrepreneurial potential assessment inventory. Applied Psychology Bullettin, 64(275), 37-49. https://doi.org/10.1142/S1084946717500054). En cuanto a la existencia de validez discriminante, ha sido confirmada, ya que la varianza compartida entre pares de constructos es menor que la varianza extraída para cada constructo individual (Athayde, 2009Athayde, R. (2009). Measuring enterprise potential in young people. Entrepreneurship Theory and Practice, 33(2), 481-500. https://doi.org/10.1111/j.1540-6520.2009.00300.x).

Sin embargo, para cumplir con los criterios de validez y fiabilidad se purificaron 8 ítems. Estos ítems han sido redactados de forma invertida: 4, 18, 24, 25, 26 con una negación; 6 y 14 con doble negación, y 23 con una redacción antinómica. Aunque los ítems invertidos sirven para reducir el sesgo de aquiescencia, se desaconseja la utilización de ítems regulares (positively worded) e invertidos en el mismo test, ya que existen más desventajas que ventajas, tales como que los procesos cognitivos son diferentes para comprender ítems positivos o negativos; la precisión y capacidad discriminante disminuye; no se reduce el sesgo en las respuestas, y las puntuaciones son significativamente diferentes según el tipo de ítem utilizado (Suárez-Álvarez et al., 2018Suárez-Álvarez, J., Pedrosa, I., Lozano, L. M., García-Cueto, E., Cuesta, M. y Muñiz, J. (2018). Using reversed items in Likert scales: a questionable practice. Psicothema, 30(2), 149-158. https://doi.org/10.7334/psicothema2018.33). De este modo, se ha logrado que el ATE-S posea propiedades psicométricas que nos permitan su uso en la población española en edad escolar obligatoria, aunque la versión española del ATE presenta diferencias respecto de la original: la introducción de la dimensión intuición para la resolución de problemas (IRP), una estructura de primer orden formada por cinco factores y un factor latente de segundo orden, una configuración interna de 22 ítems y una escala de Likert de 5 categorías. Si bien existe coincidencia con los posicionamientos teóricos sobre la multidimensionalidad del potencial emprendedor (enterprise potential), el ATE-S se adecúa a la población de estudio, ya que las características etarias de nuestra muestra, de menor edad que las otras tres versiones, y las diferencias de los contextos culturales nos hacen suponer que el mencionado potencial no es tan nítido en cuanto a su dimensionalidad, sobre todo, en relación con la dimensión de IRP. A este respecto, la versión española se asemeja a la sudafricana, pues ambas incluyen IRP, a diferencia de la versión original o italiana, aunque se están realizando nuevas investigaciones para incluir el IRP en la estructura factorial del ATE original.

Este estudio presenta ciertas limitaciones ligadas a la muestra: la estudiada ha participado en un determinado tipo de programa de emprendimiento con unas características metodológicas particulares y está configurada por alumnos de centros de titularidad privada y solo en la etapa de Educación Secundaria Obligatoria. Junto con estas limitaciones, cabe añadir que no se han estudiado las variables contextuales del alumnado o de sexo. Así pues, las futuras líneas de investigación del ATE-S irían vinculadas a estudios en centros educativos públicos y privados en distintas etapas educativas que estén implementando programas de educación emprendedora, ya que la muestra seleccionada ha sido de centros concertados. Se podrían estudiar variables sociodemográficas, tales como el trabajo de los padres, el género o los resultados académicos. Asimismo, cabría seguir profundizando en la validación cultural en países hispanoamericanos y en diferentes edades o etapas educativas. A nivel de práctica educativa y ante la inexistencia de pruebas métricas que midan el potencial emprendedor en la Educación Secundaria Obligatoria, el ATE-S resulta un instrumento pertinente para conocer el efecto de los programas de educación emprendedora y cómo se configura dicho potencial. Además, sería útil para que el profesorado evaluara y diseñara actuaciones en relación con el desarrollo de la capacidad emprendedora del alumnado. En definitiva, el ATE-S se presenta como un instrumento útil y de fácil aplicación que cumple con los requisitos psicométricos y que puede favorecer la comprensión de cómo se configura el potencial emprendedor.

Notas

[*] Los datos utilizados en este artículo provienen del proyecto I+D Educar para Emprender: Evaluando Programas para la Formación de la Identidad Emprendedora en la Educación Obligatoria (EDU2013-42936-P), financiado por el Ministerio de Economía y Competitividad, Gobierno de España.

Referencias bibliográficas

Ajzen, I. (1991). The theory of planned behavior. Organizational Behavior and Human Decision Processes, 50(2), 179-211. https://doi.org/10.1016/0749-5978(91)90020-T
Ajzen, I. (2011). The theory of planned behaviour: reactions and reflections. Psychology and Health, 26(9), 1113-1127. https://doi.org/10.1080/08870446.2011.613995
Anderson, B. S., Kreiser, P. M., Kuratko, D. F., Hornsby, J. S. y Eshima, Y. (2015). Reconceptualizing entrepreneurial orientation. Strategic Management Journal, 36(10), 1579-1596. https://doi.org/10.1002/smj.2298
Athayde, R. (2009). Measuring enterprise potential in young people. Entrepreneurship Theory and Practice, 33(2), 481-500. https://doi.org/10.1111/j.1540-6520.2009.00300.x
Athayde, R. (2012). The impact of enterprise education on attitudes to enterprise in young people: an evaluation study. Education + Training, 54(8/9), 709-726. https://doi.org/10.1108/00400911211274846
Barba-Sánchez, V. y Atienza-Sahuquillo, C. (2016). The development of entrepreneurship at school: the Spanish experience. Education + Training, 58(7-8), 783-796. https://doi.org/10.1108/ET-01-2016-0021
Barbero, M. J., Vila, E. y Holgado, F. P. (2008). Tests adaptation in cross-cultural comparative studies [La adaptación de los test en estudios comparativos interculturales]. Acción Psicológica, 5(2), 7-16. https://doi.org/10.5944/ap.5.2.454
Baum, J. R., Frese, M., Baron, R. A. y Katz, J. A. (2007). Entrepreneurship as an area of psychology study: an introduction. En J. R. Baum, M. Frese y R. A. Baron (eds.), The organizational frontiers. The psychology of entrepreneurship (pp. 1-18). Lawrence Erlbaum Associates.
Bentler, P. M. (2006). EQS 6 Structural Equations Program Manual. California: Multivariate Software, Inc.
Bernal-Guerrero, A. y Cárdenas, A. R. (2017). Assessment of enterprise potential in students. A longitudinal study [Evaluación del potencial emprendedor en escolares. Un estudio longitudinal]. Educación XX1, 20(2), 73-94. https://doi.org/10.5944/educXX1.14162
Bernal-Guerrero, A., Cárdenas-Gutiérrez, A. R. y Montoro-Fernández, E. (2020). Basic business knowledge scale for secondary education students. Development and validation with Spanish teenagers. PLoS ONE, 15(7), e0235681. https://doi.org/10.1371/journal.pone.0235681
Boada-Grau, J., Sánchez-García, J. C., Viardot, E., Boada-Cuerva, M. y Vigil-Colet, A. (2016). Entrepreneurial Orientation Scale: adaptation to Spanish. The Spanish Journal of Psychology, 19(E47). https://doi.org/10.1017/sip.2016.19
Brown, T. A. (2006). Confirmatory factor analysis for applied research. Guilford Press.
Chang, J. y Rieple, A. (2013). Assessing students’ entrepreneurial skills development in live projects. Journal of Small Business and Enterprise Development, 20(1), 225-241. https://doi.org/10.1108/14626001311298501
Chin, W. W. (2004). PLS-Graph. Version 3.00. Build 1060. University of Houston.
Comisión Europea (2006). Entrepreneurship education in Europe: fostering entrepreneurial mindsets through education and learning. En Final Proceedings of the Conference on Entrepreneurship Education in Oslo. https://ec.europa.eu/growth/content/entrepreneurship-education-europe-fostering-entrepreneurial-mindsets-through-education-and_en
Crook, T. R., Shook, C. L., Morris, M. L. y Madden, T. M. (2010). Are we there yet? An assessment of research design and construct measurement practices in entrepreneurship research. Organizational Research Methods, 13(1), 192-206. https://doi.org/10.1177/1094428109334368
Diego, I. y Vega, J. A. (2015). La educación para el emprendimiento en el sistema educativo español. Año 2015. MECD.
Draycott, M. C., Rae, D. y Vause, K. (2011). The assessment of enterprise education in the secondary education sector: A new approach? Education + Training, 53(8/9), 673-691. https://doi.org/10.1108/13552551111114905
Floris, M. y Pillitu, D. (2019). Improving entrepreneurship education in primary schools: a pioneer project. International Journal of Educational Management, 33(6), 1148-1169. https://doi.org/10.1108/IJEM-09-2018-0283
Fornell, C. y Larcker, D. F. (1981). Evaluating structural equation models with unobservable variables and measurement error. Journal of Marketing Research, 18(1), 39-50. https://doi.org/10.2307/3151312
George, D. y Mallery, P. (2003). SPSS for Windows step by step: a simple guide and reference. 11.0 update (4th ed.). Taylor & Francis Inc.
González-Tejerina, S. y Vieira, M. J. (2021). La formación en emprendimiento en educación primaria y secundaria: una revisión sistemática. Revista Complutense de Educación, 32(1), 99-111. https://dx.doi.org/10.5209/rced.68073
Hair, J. F., Black, W. C., Babin, B. J. y Anderson, R. E. (2014). Multivariate data analysis (7th ed.). Pearson Prentice Hall.
Hodzic, S. (2016). Increasing PhD students’ employability by focusing on the academic entrepreneurship. The analysis of the entrepreneurial competences. Tuning Journal for Higher Education, 3(2), 347-387. https://doi.org/ dx.doi.org/10.18543/tjhe-3(2)-2016pp347-387
Hoyle, R. (1995). Structural equation modeling. Concepts, issues, and applications. Sage.
Hu, L. T. y Bentler, P. M. (1999). Cutoff criteria for fit indexes in covariance structure analysis: conventional criteria versus new alternatives. Structural Equation Modeling: A Multidisciplinary Journal, 6(1), 1-55. https://doi.org/10.1080/10705519909540118
Huh, J., Delorme, D. E. y Reid, L. N. (2006). Perceived third-person effects and consumer attitudes on preventing and banning DTC advertising. Journal of Consumer Affairs, 40(1), 90-116. https://doi.org/10.1111/j.1745-6606.2006.00047.x
Izquierdo, I., Olea, J. y Abad, F. C. (2014) Exploratory factor analysis in validation studies: uses and recommendations. Psicothema, 23(1), 395-400. https://doi.org/10.7334/psicothema2013.349
Jones, B. e Iredale, N. (2010). Enterprise education as pedagogy. Education + Training, 52(1), 7-19. https://doi.org/ 10.1108/00400911011017654
Jónsdóttir, S. R. y Macdonald, M. A. (2019). The feasibility of innovation and entrepreneurial education in middle schools. Journal of Small Business and Enterprise Development, 26(2), 255-272. https://doi.org/10.1108/JSBED-08-2018-0251
Krueger, N. F. y Brazeal, D. (1994). Entrepreneurial potential and potential entrepreneurs. Entrepreneurship Theory and Practice, 18(3), 5-21. https://doi.org/1042-2587-94-183$1.50
Krueger, N. F. y Carsrud, A. L. (1993). Entrepreneurial intentions: applying the theory of planned behaviour. Entrepreneurship & Regional Development, 5(4), 315-330. https://doi.org /10.1080/08985629300000020
Lackéus, M. (2015). Entrepreneurship in education. What, why, when, how. Entrepreneurship 360. Background paper. https://www.oecd.org/cfe/leed/BGP_Entrepreneurship-in-Education.pdf
Lackéus, M. y Sävetun, C. (2018). Assessing the impact of enterprise education in three leading Swedish compulsory schools. Journal of Small Business Management, 57(21), 33-59. https://doi.org/10.1111/jsbm.12497
Lewin, P. (2015). Entrepreneurial opportunity as the potential to create value. Review of Austrian Economics, 28(1), 1-15. https://doi.org/10.1007/s11138-013-0245-5
Liguori, E., Corbin, R., Lackéus, M. y Solomon, S. J. (2019). Under-researched domains in entrepreneurship and enterprise education: primary school, community colleges and vocational education and training programs. Journal of Small Business and Enterprise Development, 26(2), 182-189. https://doi.org/10.1108/JSBED-04-2019-402
Liñán, F. (2008). Skill and value perceptions: how do they affect entrepreneurial intentions? International Entrepreneurship and Management Journal, 4(3), 257-272. https://doi.org/10.1007/s11365-008-0093-0
Liñán, F. y Chen, Y. W. (2009). Development and cross-cultural application of a specific instrument to measure entrepreneurial intentions. Entrepreneurship Theory and Practice, 33(3), 593-617. https://doi.org/10.1111/j.1540-6520.2009.00318.x
Liñán, F., Fernández, J. y Martínez-Román, J. A. (2015). Entrepreneurship education in Andalusia. An embedded approach. Journal of Educators Teachers and Trainers, 6(2), 114-132.
Liñán, F., Moriano, J. A. y Jaén, I. (2016). Individualism and entrepreneurship: does the pattern depend on the social context? International Small Business Journal, 34(6), 760-776. https://doi.org/10.1177/0266242615584646
Lorenzo-Seva, U. y Ferrando, P. J. (2006). FACTOR: a computer program to fit the exploratory factor analysis model. Behavioral Research Methods, Instruments and Computers, 38(1), 88-91. https://doi.org/10.3758/BF03192753
Lozano, L. M., García-Cueto, E. y Muñiz, J. (2008). Effect of the number of response categories on the reliability and validity of rating scales. Methodology, 4(2), 73-79. https://doi.org/ 0.1027/1614-2241.4.2.73
Man, T. W. Y. (2006). Exploring the behavioural patterns of entrepreneurial learning: a competency approach. Education + Training, 5(48), 309-321. https://doi.org/10.1108/00400910610677027
McCline, R. L., Bhat, S. y Baj, P. (2000). Opportunity recognition: an exploratory investigation of a component of the entrepreneurial process in the context of the health care industry. Entrepreneurship Theory and Practice, 25(2), 81-94. https://doi.org/10.1177/104225870002500205
McGrath, H. y Thomas, O. (2016). Using action research and action learning for entrepreneurial network capability development. Action Learning: Research and Practice, 13(2), 118-138. https://doi.org/10.1080/14767333.2016.1162136
McNally, J. J., Martin, B. C., Honig, B., Bergmann, H. y Piperopoulos, P. (2016). Toward rigor and parsimony: a primary validation of Kolvereid’s (1996) entrepreneurial attitudes scales. Entrepreneurship & Regional Development, 28(5-6), 358-379. https://doi.org/10.1080/08985626.2016.1154985
Meintjes, A., Henrico, A. y Kroon, J. (2015). Teaching problem-solving competency in Business Studies at secondary school level. South African Journal of Education, 35(3). https://doi.org/10.15700/SAJE.V35N3A1102
Muñiz, J., Elosua, P. y Hambleton, R. K. (2013). Directrices para la traducción y adaptación de los tests: segunda edición. Psicothema, 25(2), 151-157. https://doi.org/10.7334/psicothema2013.24
Muñiz, J., Suárez-Álvarez, J., Pedrosa, I., Fonseca-Pedrero, E. y García-Cueto, E. (2014). Enterprising personality profile in youth: components and assessment. Psicothema, 26(4), 545-553. https://doi.org/10.7334/psicothema2014.182
Nardo, M., Saisana, M., Saltelli, A., Tarantola, S., Hoffman, A. y Giovanni, E. (2005). Handbook on constructing composite indicators: methodology and user guide. OECD Publishing.
Pepin, M. y St-Jean, E. (2019). Assessing the impacts of school entrepreneurial initiatives: a quasi-experiment at the elementary school level. Journal of Small Business and Enterprise Development, 26(2), 273-288. https://doi.org/10.1108/JSBED-07-2018-0224
Portuguez, M., Valenzuela, J. R. y Navarro, C. (2018). Diseño y validación de un test de evaluación del potencial en emprendimiento social. Revista de Estudios Cooperativos, 128, 192-211. https://doi.org/10.5209/REVE.60207
Raab, G., Stedham, Y. y Neuner, M. (2005). Entrepreneurial potential: an exploratory study of business students in the U.S. and Germany. Journal of Business and Management, 11(2), 71-88.
Reginatto, T., Clesnei, D., Newmann, S. y Diesel, A. (2015). Educação empreendedora e gestão escolar: um desafio da escola contemporânea. Dialogia, 22, 69-86. https://doi.org/10.5585/Dialogia.n22.6051
Robinson, P. B., Stimpson, D. V., Huefner, J. C. y Hunt, H. K. (1991). An attitude approach to the prediction of entrepreneurship. Entrepreneurship Theory and Practice, 15(4), 13-31.
Santos, S., Caetano, A. y Curral, L. (2014). Psychosocial aspects of entrepreneurial potential. Journal of Small Business and Entrepreneurship, 26(6), 661-685. https://doi.org/10.1080/08276331.2014.892313
Schreiber, J. B., Nora, A., Stage, F. K., Barlow, E. A. y King, J. (2006). Reporting structural equation modeling and confirmatory factor analysis results: a review. The Journal of Educational Research, 99(6), 323-338. https://doi.org/10.3200/JOER.99.6.323-338
Shahin, M., Ilic, O., Gonsalvez, C. y Whittle, J. (2021). The impact of a STEM-based entrepreneurship program on the entrepreneurial intention of secondary school female students. International Entrepreneurship and Management Journal. https://doi.org/10.1007/s11365-020-00713-7
Shane, S. A. (2010). Born entrepreneurs, born leaders: how your genes affect your work life. Oxford University Press.
Shuijing. J. y Harms, R. (2017). Cross-cultural competences and international entrepreneurial intention: a study on entrepreneurship education. Education Research International, 2017. https://doi.org/10.1155/2017/9042132
Smith, R. M., Sardeshmukh, S. R. y Combs, G. M. (2016). Understanding gender, creativity, and entrepreneurial intentions. Education + Training, 58(3), 263-282. https://doi.org/10.1108/ET-06-2015-0044
Spagnoli, P., Santos, S. C. y Caetano, A. (2017). Adaptation of the Attitude Toward Enterprise Test in the Italian high school and university contexts. Journal of Developmental Entrepreneurship, 22(1). https://doi.org/10.1142/S1084946717500054
Spagnoli, P., Santos, S. C. y Lo Presti, A. (2016). A contribution toward the validation of the Italian version of the entrepreneurial potential assessment inventory. Applied Psychology Bullettin, 64(275), 37-49. https://doi.org/10.1142/S1084946717500054
Steenekamp, A. G., Van der Merwe, S. P. y Athayde, R. (2011). An investigation into youth entrepreneurship in selected South African secondary schools: an exploratory study. Southern African Business Review, 15(3), 46-75.
Suárez-Álvarez, J., Pedrosa, I., García-Cueto, E. y Muñiz, J. (2014). Screening enterprising personality in youth: an empirical model. The Spanish Journal of Psychology, 17(E60). https://doi.org/10.1017/sip.2014.61
Suárez-Álvarez, J., Pedrosa, I., Lozano, L. M., García-Cueto, E., Cuesta, M. y Muñiz, J. (2018). Using reversed items in Likert scales: a questionable practice. Psicothema, 30(2), 149-158. https://doi.org/10.7334/psicothema2018.33
Timmerman, M. E. y Lorenzo-Seva, U. (2011). Dimensionality assessment of ordered polytomous items with parallel analysis. Psychological Methods, 16(2), 209-220. https://doi.org/10.1037/a0023353
Worthington, R. L. y Whittaker, T. A. (2006). Scale development research: a content analysis and recommendations for best practices. The Counseling Psychologist, 6(34), 806-838. https://doi.org/10.1177/0011000006288127
Zhao, Y. (2012). World class learners: educating creative and entrepreneurial students. Corwin Press.
Zupan, B., Cankar, F. y Cankar, S. S. (2018). The development of an entrepreneurial mindset in primary education. European Journal of Education, 53(3), 427-439. https://doi.org/10.1111/ejed.12293

Abstract

Attitude Toward Enterprise Test: Adaptation to Spanish (ATE-S)

INTRODUCTION. Enterprise potential is a complex reality, dynamic and inherent to people, linked to the action of entrepreneurship in specific contexts and situations. The development of entrepreneurial education has generated interest by the creation of instruments which measure the impact of training programmes on enterprise potential, although the population included in the mandatory school age has not yet been the subject of study. The Attitude Toward Enterprise Test (ATE), created by Rosemary Athayde, is a well-known test which evaluates enterprise potential. The purpose of the study has been to adapt the ATE to Spanish in a Compulsory Secondary Education sample, as analogous evaluation tests do not exist in this teaching period. METHOD. The adaptation of the ATE-S was carried out with a sample of 1,440 students, 52.8% male and 47. 2% female, having an M=14.6 years old. Firstly, a study of the dimensionality of the 30 items was carried out via an Exploratory Factor Analysis (EFA), finding a five-dimension factor structure with 22 items, unlike the original version of the ATE. Secondly, a Confirmatory Factor Analysis (CFA) was done via a Maximum-Likelihood-Robust estimation. Lastly, its reliability and validity were studied. RESULTS. A penta-factor structure was confirmed with a second-order factor (Enterprise Potential). The model presents a good fit (GFI=.998; CFI=.994; TLI=.987; RMSEA=.069; SMRA=.08). The reliability of the scores is greater than that of the original version and its validity has been demonstrated. DISCUSSION. This research has clarified the ATE’s factor structure in its Spanish version with good psychometric properties and a consolidated factor structure.

Keywords: Enterprise Potential, Attitudes, Entrepreneurship, Secondary Education, Entrepreneurs.


Résumé

Test de potentiel entrepreneurial : Adaptation à l’espagnol (ATE-S)

INTRODUCTION. Le potentiel entrepreneurial constitue une réalité complexe, dynamique et inhérente aux sujets, lié à l’action d’entreprendre dans certains contextes et situations. Le développement de l’éducation entrepreneurial a suscité un intérêt pour la création d’instruments pour mesurer l’impact des programmes de formation sur le potentiel entrepreneurial, bien que la population d’âge scolaire obligatoire n’ait pas encore été étudiée. Attitude Toward Enterprise Test (ATE) est un test bien connu, conçu par Rosemary Athayde, qui évalue le potentiel entrepreneurial. Puisqu’il n’existe pas de tests d’évaluation analogues à ce stade de l’enseignement, l’objectif de l’étude a été d’adapter le test ATE à l’espagnol dans un échantillon d’enseignement secondaire obligatoire. MÉTHODE. L’adaptation du ATE-S a été menée avec un échantillon de 1.440 sujets, où 52.8% étaient des étudiants de sexe masculin et 47.2% des étudiants de sexe féminin, avec une M= 14.6 ans. Tout d’abord, une étude de la dimensionnalité des 30 articles a été réalisée au moyen d’une Analyse Factorielle Exploratoire (AFE), en trouvant une structure factorielle de cinq dimensions avec 22 éléments par rapport à la version originale du ATE. Ensuite, une Analyse Factorielle de Confirmation (AFC) a été effectuée au moyen d’une estimation du maximum de vraisemblance robuste. Enfin, sa fiabilité et sa validité ont été étudiées. RÉSULTATS. Une structure pentafactorielle avec un facteur de second ordre a été confirmée (Potentiel Entrepreneurial). Le modèle a un bon ajustement (GFI= .998; CFI = .994; TLI = .987; RMSEA = .069; SMRA= .08). La fiabilité des scores est supérieure à celle de la version originale et sa validité a été prouvée. DISCUSSION. Cette recherche a permis de clarifier la structure factorielle du ATE dans sa version espagnole avec de bonnes propriétés psychométriques et une structure factorielle consolidée.

Mots-clés: Potentiel entrepreneurial, Attitudes, Esprit d’entreprise, Entrepreneuriat, Enseignement secondaire, Entrepreneurs.


Perfil profesional de los autores

Antonio Bernal-Guerrero (autor de contacto)

Doctor en Filosofía y Ciencias de la Educación por la Universidad Nacional de Educación a Distancia, con Premio Extraordinario, y catedrático de universidad de Teoría e Historia de la Educación en la Universidad de Sevilla. Dirige el Grupo de Investigación Pedagógica de la Persona. Desde un enfoque predominantemente humanístico, sus intereses investigadores se centran en cuestiones relativas a la teoría y la filosofía de la educación, la personalización educativa, la formación de la identidad y la educación emprendedora.

Correo electrónico de contacto: abernal@us.es

Dirección para la correspondencia: Universidad de Sevilla, Facultad de Ciencias de la Educación, Departamento de Teoría e Historia de la Educación y Pedagogía Social, C/ Pirotecnia, 19. 41013 Sevilla (España).

Antonio R. Cárdenas-Gutiérrez

Doctor en Pedagogía. Profesor ayudante doctor del Departamento de Teoría e Historia de la Educación y Pedagogía Social, en la Facultad de Ciencias de la Educación de la Universidad de Sevilla. Forma parte del Grupo de Investigación Pedagógica de la Persona (HUM-403) y ha estado ejerciendo su labor profesional como orientador. Sus investigaciones se centran en la construcción de la identidad personal y en la educación de la competencia en el sentido de la iniciativa y espíritu emprendedor en las etapas educativas obligatorias.

Correo electrónico de contacto: acardenas1@us.es

Rosemary Athayde

Investigadora sénior (actualmente, jubilada) en el Small Business Research Centre (SBRC), Departament Strategy, Marketing and Innovation de la Kingston University, de Londres, Reino Unido. Su línea de investigación se ha centrado en el estudio de las actitudes emprendedoras en programas formativos para adolescentes y jóvenes. Es autora de la versión original de la prueba ATE y ha realizado numerosas publicaciones en medios internacionales de prestigio.

Correo electrónico de contacto: Rosemary.athayde@gmail.com