LA EDUCACIÓN DEL FUTURO: CREENCIAS DEL ALUMNADO
Education in the future: students’ beliefs


SARA CONDE VÉLEZ Y ÁNGEL BOZA CARREÑO
Universidad de Huelva (España)


DOI: 10.13042/Bordon.2019.66473
Fecha de recepción: 02/07/2018 • Fecha de aceptación: 28/09/2019
Autora de contacto / Corresponding author: Sara Conde Vélez. E-mail: sara.conde@dedu.uhu.es



INTRODUCCIÓN. Actualmente no concebimos sentarnos a trabajar sin encender el ordenador y conectarnos a Internet. El acceso a la información y la comunicación definen la sociedad y la educación de nuestros días, lo cual ha supuesto un cambio profundo de la enseñanza y del aprendizaje de los últimos 30 años. Por ello pretendemos probar nuestras ideas sobre la educación del futuro próximo. Nuestro objetivo es establecer las creencias del alumnado sobre la educación del futuro examinando sus opiniones sobre el contexto tecnológico, el profesorado, la metodología docente y el alumnado. Además, exploramos qué relaciones entre estas dimensiones subyacen en sus creencias. MÉTODO. Realizamos una encuesta sobre una muestra de 431 alumnos de la Universidad de Huelva (España) mediante una escala elaborada ad hoc, denominada “la educación del futuro”, que pretende evaluar las creencias del alumnado sobre la educación del futuro y está compuesta por cuatro dimensiones: contexto tecnológico, profesorado del futuro, metodología docente futura y alumnado del futuro. Validamos la escala mediante juicio de expertos, análisis de consistencia interna y análisis factorial exploratorio que redefinen la escala inicial. RESULTADOS. El alumnado valora sobre todo la metodología de proyectos colaborativos, seguido del profesorado orientador sociocrítico y del alumnado constructivo-social por encima del contexto tecnológico. También comprobamos que el modelo que subyace en las creencias del alumnado sitúa la metodología basada en proyectos como centro de la educación futura, determinando los modelos de profesorado y alumnado, y determinada en menor grado por el contexto tecnológico. DISCUSIÓN. Estos resultados señalan que los nuevos contextos transforman la metodología docente y que los cambios metodológicos exigen un nuevo tipo de alumnado y profesorado más centrados en el aprendizaje. Alumnado y profesorado también son influenciados por el contexto, pero en menor grado que por la metodología docente.

Palabras clave: Educación del futuro, Contexto tecnológico, Metodología docente de proyectos colaborativos, Profesorado orientador sociocrítico, Alumnado constructivo social.


Introducción

Para planificar el futuro es importante mirar hacia atrás, pero sobre todo imaginar un futuro posible a partir de las coordenadas que nos ofrece el presente. Adams, Cummins, Davis, Freeman, Hall y Ananthanarayanan (2017Adams, S., Cummins, M., Davis, A., Freeman, A., Hall, C. y Ananthanarayanan, V. (2017). NMC Horizon Report: 2017 Higher Education Edition. Austin, Texas: The New Media Consortium.), en el NMC Horizon Report (2017NMC (2017). Horizon Report, Higher Education Edition. Recuperado de http://academedia.org/2017_NMC_horizon.pdf) sobre educación superior, indican las seis tendencias que aceleran la adopción de nuevas tecnologías y que deberían acometerse en los próximos cinco años: cultura de innovación, aprendizaje profundo, cambios en la evaluación de los aprendizajes, rediseño de espacios de aprendizaje, aprendizaje híbrido y aprendizaje colaborativo. Nosotros nos cuestionamos la educación del futuro desde cuatro dimensiones: contexto tecnológico, metodología didáctica, modelo de profesorado y modelo de alumnado, adaptando la propuesta de Suárez-Rodríguez, Pérez-Sanz, Boza y García-Valcárcel (2012Suárez-Rodríguez, J. M., Pérez-Sanz, S., Boza, A. y García-Valcárcel, A. (2012). Educación 2.0. Horizontes de la innovación en educación. En Jiménez, C., García, J. L., Álvarez, B. y Quintanal, J., Investigación y educación en un mundo en red (pp. 32-40). Madrid: McGraw-Hill.).

Los citados autores analizan el contexto tecnológico de la educación del futuro desde los conceptos de web 2.0 (flujos bidireccionales de información, periodismo ciudadano, recomendaciones, filtrado colaborativo, clasificaciones de usuarios, creación común, remezcla, inteligencia colectiva, software social, redes sociales, infobasura, aplicaciones en red, web de las personas, generación red, blogoesfera, inteligencia colectiva) y web 3.0 (web semántica enriquecida con inteligencia artificial, web social inteligente, “gran hermano virtual”). La tecnología está conduciendo a cambios de gran alcance en el mundo educativo (Vázquez, 2015Vázquez, J. A. (2015). Nuevos escenarios y tendencias universitarias. Revista de Investigación Educativa, 33(1), 13-26. doi: http://dx.doi.org/10.6018/rie.33.1.211501). Internet está cambiando las metodologías didácticas: podemos encontrar innumerables recursos docentes multiformato y abiertos; podemos elegir qué estudiar, cómo y cuándo; el aprendizaje no está atado a un espacio y a un tiempo; proliferan aulas y campus virtuales de manera exclusiva o complementaria. Desarrollar modelos heterogéneos y colaborativos, pasar de los libros a las app, pasar de los campus físicos a los móviles y a las tabletas produce cambios en la metodología docente: proyectos reales de acción e investigación; prácticas profesionales integradas; aprendizaje compartido, distribuido y colaborativo; redes sociales como herramienta didáctica; aplicaciones académicas abiertas tipo blog y colaborativas tipo wiki; entornos personales de aprendizaje y objetos de aprendizaje interactivos Suárez-Rodríguez, Pérez-Sanz, Boza y García-Valcárcel (2012Suárez-Rodríguez, J. M., Pérez-Sanz, S., Boza, A. y García-Valcárcel, A. (2012). Educación 2.0. Horizontes de la innovación en educación. En Jiménez, C., García, J. L., Álvarez, B. y Quintanal, J., Investigación y educación en un mundo en red (pp. 32-40). Madrid: McGraw-Hill.).

La web 2.0 ha transformado el rol del usuario de Internet. Los procesos de colaboración y participación, el aprendizaje personalizado, el aprendizaje activo y las experiencias compartidas se han visto beneficiados por el uso de las redes sociales (Pérez Alcalá, Ortiz y Flores, 2015Pérez, M. S., Ortiz, M. G. y Flores, M. M. (2015). Redes sociales en educación y propuestas metodológicas para su estudio. Ciencia, Docencia y Tecnología, 26(50), 188-206. Recuperado de http://www.pcient.uner.edu.ar/index.php/cdyt/article/view/53/62; Trujillo, Aznar y Cáceres, 2015Trujillo, J. M., Aznar, I. y Cáceres, M. P. (2015). Análisis del uso e integración de redes sociales colaborativas en comunidades de aprendizaje de la Universidad de Granada (España) y John Moores de Liverpool (Reino Unido). Revista Complutense de Educación, 26, 289-311. doi: http://dx.doi.org/10.5209/rev_RCED.2015.v26.46380). Investigaciones recientes apuntan que son apreciadas como entorno de aprendizaje (Castaño, Maiz y Garay, 2015Castaño, C., Maiz, I. y Garay, U. (2015). Redes sociales y aprendizaje cooperativo en un MOOC. Revista Complutense de Educación, 26, 119-139. doi: http://dx.doi.org/10.5209/rev_RCED.2015.v26.46328). Realidad virtual, chatbots y aplicaciones inmersivas han agregado más funcionalidad y mayor potencial de aprendizaje (Adams, Cummins, Davis, Freeman, Hall y Ananthanarayanan, 2017Adams, S., Cummins, M., Davis, A., Freeman, A., Hall, C. y Ananthanarayanan, V. (2017). NMC Horizon Report: 2017 Higher Education Edition. Austin, Texas: The New Media Consortium.). En realidad, la tecnología no puede transformar la educación por sí sola, ya que hacen falta mejores pedagogías y modelos de educación más inclusivos. No obstante, lo que sí produce un impacto es cómo se utiliza la tecnología. Herrera (2015Herrera, A. (2015). Una mirada reflexiva sobre las TIC en Educación Superior. Revista Electrónica de Investigación Educativa, 17(1), 1-4.) afirma que la tecnología cambia los campos del conocimiento de manera muy rápida; la educación, como disciplina, está asumiendo nuevos retos y desafíos que merecen un estudio más detallado. En este sentido, pensamos que el contexto tecnológico determina la metodología didáctica usada y los modelos de profesorado y de estudiante.

Los cambios producidos afectan a todas las dimensiones de la educación: currículo, enseñanza y roles de docentes y estudiantes. Progresamos hacia un modelo educativo que está caracterizado por el trabajo de proyectos de carácter social, colaborativos y cooperativos. Las universidades no serán los depositarios del conocimiento y el saber, sino el nódulo de conexión crítico, estructurador, personalizador y dotador de sentido de los aprendizajes permanentes, diversos y ubicuos que emanarán de la gran red comunitaria sociotecnológica de aprendizajes (Riera, 2016Riera, J. (2016). Educational innovation at the university and the new role of professors. Revista de Psicologia, Ciències de l’Educació i de l’Esport, 34(1), 23-31.).

Los modelos docentes también están cambiando. Además de dominar su materia y ser un buen transmisor de la misma, el profesorado ahora es mediador y facilitador de aprendizajes (Cano, 2009; Gargallo, Garfella, Pérez-Pérez y Fernández-March, 2010), organizador de experiencias con base virtual y materiales digitales (Area, 2011) y gestor de conocimientos (Bauerová y Sein-Echaluce, 2007). Suárez-Rodríguez, Pérez-Sanz, Boza y García-Valcárcel (2012Suárez-Rodríguez, J. M., Pérez-Sanz, S., Boza, A. y García-Valcárcel, A. (2012). Educación 2.0. Horizontes de la innovación en educación. En Jiménez, C., García, J. L., Álvarez, B. y Quintanal, J., Investigación y educación en un mundo en red (pp. 32-40). Madrid: McGraw-Hill.) señalan que el profesorado 2.0 también debe ser más comunicativo, participar en redes sociales, tener un blog, utilizar wikis, subir vídeos a la red y realizar tutorías virtuales. Pero también describen al futuro profesor como observador crítico, investigador multidisciplinar, generador de conflicto cognitivo, escritor de reflexiones y experiencias, gestor de contextos de aprendizaje, orientador de proyectos personales de formación y diseñador de objetos de aprendizaje. En definitiva, tutor y orientador de personas.

Hernández (2017Hernández, R. (2017). Impacto de las TIC en la educación: Retos y perspectivas. Propósitos y Representaciones, 1(5), 325-347. doi: http://dx.doi.org/10.20511/pyr2017.v5n1.149) señala el papel transformador del docente y del alumnado en el proceso de enseñanza-aprendizaje. Un buen docente debe localizar y utilizar variedad de recursos, Internet y materiales digitales: combinar trabajos individualizados, socializadores y cooperativos, así como identificar, orientar, apoyar y promover en las comunidades el proceso de formación del alumnado (López, González y León, 2015López, A. B., González, I. y de León, C. (2015). Exploratory factor analysis to construct a model of university teaching evaluation indicators. Culture and Education, 27, 337-371. doi: http://dx.doi.org/10.1080/11356405.2015.1035546). Los docentes modelan el uso de las herramientas tecnológicas ante su alumnado (Manrique, 2015Manrique, K. A. (2015). La web 2.0 y sus servicios como herramientas en el entorno educativo del siglo XXI. Revista digital universitaria, 9(16), 1-13. Recuperado de http://www.revista.unam.mx/vol.16/num9/art76/).

Según Suárez-Rodríguez, Pérez-Sanz, Boza y García-Valcárcel (2012Suárez-Rodríguez, J. M., Pérez-Sanz, S., Boza, A. y García-Valcárcel, A. (2012). Educación 2.0. Horizontes de la innovación en educación. En Jiménez, C., García, J. L., Álvarez, B. y Quintanal, J., Investigación y educación en un mundo en red (pp. 32-40). Madrid: McGraw-Hill.), los modelos discentes evolucionan también de espectadores a constructores, de procesadores a investigadores, de presenciales a virtuales, de individuales a cooperativos, de debatir y comentar a reconstruir y crear, de lectores a autores, pero además aventuran que el alumnado futuro será experto en procesamiento de información digital multiformato y en producciones colaborativas digitales publicadas en blogs individuales o en redes de trabajo; capaces de decidir y de intervenir sobre la realidad; muy creativos, fruto de la hiperestimulación sensorial personal y académica; coproductores de conocimiento pragmático y contextualizado. Díaz, Cebrián y Fuster (2016Díaz, I., Cebrián, S. y Fuster, I. (2016). Las competencias en TIC de estudiantes universitarios del ámbito de la educación y su relación con las estrategias de aprendizaje. RELIEVE, 22(1). doi: http://dx.doi.org/0.7203/relieve.22.1.8159) destacan que los estudiantes afirman la relación existente entre las competencias TIC y las estrategias de aprendizaje.

García-Valcárcel y Tejedor (2017García-Valcárcel, A. y Tejedor, F. J. (2017). Percepción de los estudiantes sobre el valor de las TIC en sus estrategias de aprendizaje y su relación con el rendimiento. Educación XX1, 20(2). Recuperado de http://revistas.uned.es/index.php/educacionXX1/article/view/19035 ) indican que los universitarios que usan las TIC como estrategia de aprendizaje tienen un mayor éxito académico. El alumnado con rendimiento alto considera las TIC una herramienta que ayuda a mejorar sus trabajos, organizar su actividad, estudio, trabajo cooperativo y la búsqueda de recursos.

Pero no siempre el alumnado tiene esas competencias tecnológicas. Liesa, Vázquez y Lloret (2016Liesa, M., Vázquez, S. y Lloret, J. (2016). Identificación de las fortalezas y debilidades de la competencia digital en el uso de aplicaciones de internet del alumno de primer curso del Grado de Magisterio. Revista complutense de educación, 2(27), 845-862. doi: http://dx.doi.org/10.5209/rev_RCED.2016.v27.n2.48409) indicaron que muchos universitarios tienen debilidades importantes en el uso de las herramientas de Internet, a pesar de formar parte de la generación digital. La mayoría usan navegadores, correo electrónico, mensajería instantánea y redes sociales, pero desconocen el resto de herramientas de Internet. La participación de los estudiantes en la educación también está sufriendo cambios en relación a los modelos tradicionales: de estudios presenciales a no presenciales, dedicando horas de trabajo desde el propio domicilio, formación a lo largo de toda la vida y estudiantes que tomarán cursos de diversas instituciones, con diversas modalidades y estrategias (Vázquez, 2015Vázquez, J. A. (2015). Nuevos escenarios y tendencias universitarias. Revista de Investigación Educativa, 33(1), 13-26. doi: http://dx.doi.org/10.6018/rie.33.1.211501). Hien, Chang y Nguyet (2017Hien, M., Chang, Z. y Nguyet, A. (2017). The effect of blended learning on student performance at course-level in higher education: A meta-analysis. Studies in Educational Evaluation, 53, 17-28. doi: http://dx.doi.org/10.1016/j.stueduc.2017.01.002) confirman que el blended learning está significativamente asociado con un mayor rendimiento de aprendizaje de los estudiantes que la enseñanza tradicional.

Objetivos e hipótesis

Se considera que las ideas sobre la educación del futuro de Suárez-Rodríguez, Pérez-Sanz, Boza y García-Valcárcel (2012Suárez-Rodríguez, J. M., Pérez-Sanz, S., Boza, A. y García-Valcárcel, A. (2012). Educación 2.0. Horizontes de la innovación en educación. En Jiménez, C., García, J. L., Álvarez, B. y Quintanal, J., Investigación y educación en un mundo en red (pp. 32-40). Madrid: McGraw-Hill.) aún están vigentes y se pretende ponerlas a prueba en este trabajo preguntando al alumnado si el contexto tecnológico, la metodología docente, el profesorado y el alumnado son las dimensiones que pueden configurar la educación del futuro.

Por tanto, el objetivo general de este estudio es confirmar la conexión entre el contexto tecnológico, la metodología usada y el rol del profesorado y del estudiante desde la perspectiva del alumnado. Como objetivos específicos se proponen:

Las hipótesis que se plantean son:

El modelo explicativo a contrastar sería el que se representa en la figura 1.

Figura 1. Modelo explicativo a contrastar de “la educación del futuro”

Imagen

[Descargar tamaño completo]

Método

Esta investigación sigue una metodología cuantitativa, tipo encuesta, y diseño transversal, ya que los datos se recogen en un solo momento temporal. Se puede calificar esta investigación como descriptiva y explicativa.

Muestra

La población de estudio es el alumnado de la Universidad de Huelva, unos 10.000 alumnos. La muestra es no probabilística, de voluntarios y por cuota. La recogida de datos se realizó durante unas jornadas formativas transversales y abiertas a todos los estudiantes que tuvieron lugar en la Universidad de Huelva. La encuesta se entregó al alumnado en formato papel el primer día de las jornadas y se recogió durante las dos semanas siguientes. El alumnado ha participado voluntariamente, aunque se ha respetado la presencia de diferentes titulaciones de la universidad. Eso contribuye a la representatividad de la muestra, constituida por 413 alumnos (35,7% de hombres y 64,4% de mujeres), con edades comprendidas entre los 19 y 35 años (M = 23.07; DT = 2.77). El tamaño de la muestra alcanza un nivel de confianza del 95% y un error muestral estimado de un 4,7%, lo que no consideramos ideal pero sí razonablemente suficiente para un estudio descriptivo.

Como datos tecnológicos personales, se puede decir que el 98,8% tienen correo electrónico, el 96,5% navega habitualmente por Internet, el 95,1% usa plataformas de teleformación (Moodle o similar), el 93,3% usa las redes sociales (Facebook, Tuenti, Twitter…), el 87% usa aplicaciones en red (Gmail, Google doc, Flick…), el 86,5% ha publicado algo en Internet, el 86,3% usa chat y el 84,9% participa en foros, el 75,2% usa marcadores sociales, el 72,4% ha usado alguna herramienta wiki, un 55,2% dice tener blog, el 51,3% comparte archivos de audio y el 50,8% usa las tutorías virtuales, pero solo un 31,3% tiene web personal o profesional.

Tabla 1. Población alumnado y muestra
Titulación N n Sexo
Hombre Mujer
Educación Primaria 508 107 44 63
Educación Física 572 38 28 10
Educación Infantil 564 62 5 57
Grado en Psicología 725 22 2 20
Educación Musical 135 18 6 12
CCTT 202 18 9 9
Educación Social 443 22 13 9
Enfermería 550 2 0 2
Turismo 477 10 1 9
Psicopedagogía 315 63 13 50
Educación Especial 168 14 7 7
Relaciones Laborales 439 10 6 4
Trabajo Social 415 1 0 1
Lengua Extranjera 275 9 4 5
Mecánica 286 4 4 0
Empresariales 538 1 1 0
Derecho 648 10 2 8
Ambientales 40 2 1 1
Total 7.300 413 145 268

Instrumento

Para la recogida de datos se elabora una escala tipo Likert denominada “la educación del futuro” (anexo I), construida a partir de las ideas sobre la educación 2.0 de Suárez-Rodríguez, Pérez-Sanz, Boza y García-Valcárcel (2012Suárez-Rodríguez, J. M., Pérez-Sanz, S., Boza, A. y García-Valcárcel, A. (2012). Educación 2.0. Horizontes de la innovación en educación. En Jiménez, C., García, J. L., Álvarez, B. y Quintanal, J., Investigación y educación en un mundo en red (pp. 32-40). Madrid: McGraw-Hill.). Esta escala pretende evaluar las creencias del alumnado sobre cuatro dimensiones: contexto tecnológico (12 ítems), metodología docente futura (11 ítems), profesorado del futuro (15 ítems), alumnado del futuro (10 ítems). La escala se responde con valores numéricos de 1 a 7, siendo 1 = totalmente en desacuerdo y 7 = totalmente de acuerdo, lo que permite una postura neutral, y tres posicionamientos tanto positivos como negativos respecto de las afirmaciones contenidas en los ítems.

Para su validación se ha sometido a juicio de expertos (validez de contenido), análisis de consistencia interna alfa de Cronbach (fiabilidad) y análisis factorial exploratorio (validez de constructo).

El juicio de expertos fue realizado por 6 profesores del Departamento de Educación y 6 alumnos de posgrado en Educación de la Universidad de Huelva, a los que se solicitó que evaluaran la pertinencia y redacción de los ítems, obteniendo resultados satisfactorios en la mayoría de los ítems. Tan solo suscitaron algunas dudas de pertinencia relativas al ítem PF6, que finalmente optamos por excluir, y de redacción respecto de los ítems que empiezan por la expresión “Nos gustaría…” (PF3, PF4, PF5, PF6, MD2, MD4), que mantenemos a pesar de ello por ser afirmaciones relativas a preferencias de futuro del alumnado sobre modelos de profesorado y metodología docente.

Se entiende el juicio de expertos como una estrategia de construcción del instrumento sometido a la crítica de expertos actuales en educación tanto noveles como experimentados, porque no creemos que existan expertos en educación del futuro en sentido estricto. El futuro es impredecible, pero se puede imaginar, incluso construir, pero desde la mirada de la actualidad.

Finalmente, con la intención de analizar la estructura del cuestionario se ha sometido la escala completa a un análisis factorial exploratorio y posteriormente a un análisis factorial confirmatorio. Para el análisis factorial exploratorio se ha utilizado el programa estadístico SPSS v17 y para el análisis factorial confirmatorio se ha recurrido a ecuaciones estructurales a través del programa AMOS v18.

Resultados

A continuación se presentan los resultados respondiendo a los tres objetivos de la investigación: a) evaluar la validez de constructo de la escala “la educación del futuro”; b) establecer las creencias del alumnado sobre la educación del futuro examinando las opiniones que estos tienen sobre contexto tecnológico, metodología docente, profesorado y alumnado; y c) confirmar la influencia del contexto tecnológico sobre la metodología didáctica usada y de esta sobre los roles del profesorado y del estudiante desde la perspectiva del alumnado.

Validez de constructo de la escala “la educación del futuro”

Para evaluar la estructura del cuestionario hicimos un análisis factorial exploratorio, método de componentes principales, autovalores superiores a 1 y rotación Varimax con Kaiser, suprimiendo las cargas factoriales inferiores a .40. Los valores de KMO (0.921) y de la prueba de esfericidad de Bartlett (sig < .001) son adecuados.

En el análisis factorial exploratorio (AFE) se encuentran nueve factores que explicaban el 67,75% del total de la varianza (tabla 2). El primer factor, F1, identifica la metodología docente, más concretamente aquellos ítems que informan sobre metodología de proyectos colaborativos y está conformado por nueve ítems (MD1, MD2, MD3, MD4, MD5, MD6, MD9, MD10, MD11). Respecto al profesorado se encuentran dos factores: F2, compuesto por los ítems PF7, PF8, PF9, PF10, PF11, PF12 PF13, PF14 y PF15, que definen una orientación sociocrítica del profesorado; y F6, cuyos ítems definen la tecnología del profesorado (PF3, PF4, PF6). En cuanto al alumnado se observan dos factores: F3, constructivismo del alumnado, que satura a los ítems AL2, AL3, AL4, AL5 y AL6; y F4, compuesto por los ítems AL1, AL8, AL9 y AL10, que definen el pragmatismo del alumnado. Respecto al contexto tecnológico los ítems se agruparon en torno a un factor principal, F5, contexto tecnológico-social o tecnología del contexto, conformado por los siguientes ítems: CT1, CT2, CT3, CT4 y CT12. El resto de ítems no conforman factores claramente identificables desde el punto de vista teórico o se agrupan en factores con pocos ítems (F7, F8 y F9).

Tabla 2. Estructura factorial exploratoria escala “la educación del futuro”
Ítems Factor
1 2 3 4 5 6 7 8 9
CT1 .518
CT2 .607
CT3 .720
CT4 .543
CT5
CT6 .484
CT7 .490
CT8 .650
CT9 .506 .407
CT10 .802
CT11 .750
CT12 .648
PF1 .755
PF2 .651
PF3 .419 .634
PF4 .616
PF5 .557
PF6 .636
PF7 .652
PF8 .749
PF9 .752
PF10 .728
PF11 .780
PF12 .774
PF13 .647
PF14 .642
PF15 .462 .595
AL1 .438 .502
AL2 .734
AL3 .708
AL4 .780
AL5 .731
AL6 .744
AL7 .429 .441
AL8 .775
AL9 .849
AL10 .812
MD1 .602
MD2 .696
MD3 .626
MD4 .708
MD5 .669
MD6 .767
MD7 .410 .423
MD8 .425 .424
MD9 .593 .402
MD10 .699
MD11 .593
Nota: método de extracción: análisis de componentes principales; método de rotación: normalización Varimax con Kaiser.

A la vista de estos resultados se puede concluir que la estructura factorial obtenida se acerca bastante a la propuesta en este estudio. Para el análisis factorial confirmatorio se decide eliminar aquellos ítems cuyo peso es alto en más de un factor, y a aquellos cuyas cargas factoriales son débiles (< .5). Igualmente, se decide eliminar los ítems PF1, PF2 y PF5, cuyas cargas factoriales se ubican en metodología docente, lo que no es coherente con el modelo teórico. A continuación volvemos a realizar el análisis factorial forzando a una solución de seis factores, que coinciden con los descritos anteriormente y que explican el 65,28% de la varianza.

Tras definir las escalas en el análisis factorial exploratorio se calcularon las fiabilidades de cada una de las seis escalas mediante alfa de Cronbach, que proporciona valores medios o altos de consistencia interna tanto en el total de la escala (.94) como en cada dimensión: tecnología del contexto (.73), orientación sociocrítica del profesorado (.92), tecnología del profesorado (.66), pragmatismo del alumnado (.85), constructivismo del alumnado (.89) y metodología docente (.92).

Tras los resultados obtenidos en el análisis exploratorio, se procede a realizar un análisis factorial confirmatorio con el fin de comprobar la adecuación de un modelo de cuatro factores de primer orden (metodología docente, tecnología del contexto, alumnado, profesorado) y cuatro de segundo orden (pragmatismo del alumnado, constructivismo del alumnado, tecnología del profesorado, orientación sociocrítica del profesorado), incluyendo en el modelo de medida que se representa en la figura 2 aquellos indicadores cuyas cargas factoriales eran superiores a 0.5 y eliminando aquellas que no se explicaban suficiente en el factor o saturaban en más de un factor.

Figura 2. Análisis factorial confirmatorio. Imagen generada de Amos v18

Imagen

[Descargar tamaño completo]

En el modelo se pueden distinguir los pesos de regresión estandarizados y las covarianzas, siendo todos significativos (p < .001). Los pesos de regresión del conjunto de las variables observables son todos superiores a .50, lo que establece una fuerte relación de esos ítems con sus respectivas variables latentes. Además, se observan valores superiores a .50 o próximos a este valor en sus varianzas, en todas las variables observables, lo que supone que todas las variables son explicadas por el modelo.

Respecto a las covarianzas, se pueden comprobar resultados elevados entre todos los elementos con valores superiores a .50 o muy próximos a estos, exceptuando la covarianza entre el contexto tecnológico y profesorado que es algo más baja (.48).

Se calcularon los siguientes índices de bondad de ajuste del modelo: la raíz media cuadrática residual obtenida (RMSEA = .066) denota un buen ajuste de la escala dado que el límite superior para considerar un ajuste aceptable según el criterio de Kelley (1935) es de .0718; en el desarrollo del estadístico chi-cuadrado se recomiendan valores inferiores a 5, en este caso se obtiene un valor de 4.28, lo que es un valor adecuado, aunque hay que tener en cuenta que este índice es muy sensible para muestras superiores a 200 sujetos, por lo que hay que considerar otros índices; IFI (índice de ajuste incremental) = .918, siendo el valor recomendado ≥ .90; NFI (índice de ajuste normalizado) = .896, siendo el valor recomendado próximo a 1; CFI (índice de ajuste comparativo) = .918, siendo el valor recomendado ≥ .90. En general, los resultados obtenidos indican que el modelo de medida describe adecuadamente los datos.

Creencias del alumnado sobre la educación del futuro

A continuación se presentan datos descriptivos de las creencias del alumnado sobre el contexto tecnológico, la metodología docente, el profesorado y el alumnado de la educación del futuro:

El alumnado caracteriza la tecnología del contexto (contexto tecnológico futuro) por el uso de Internet para hacer periodismo ciudadano y por considerar Internet como una web social inteligente, la web de las personas, e incluso como un “gran hermano virtual”. En definitiva, creen que la web 2.0 cambiará el concepto y uso de Internet (tabla 3).

Tabla 3. Creencias del alumnado sobre la educación del futuro
Creencias sobre el contexto tecnológico futuro Media Desv. Típ.
CT1. La web 2.0 transformará el concepto y uso de Internet 4.76 1.70
CT2. Creo que pronto Internet será una web social inteligente 5.14 1.55
CT3. Internet puede llegar a ser el “gran hermano virtual” que todo lo ve 5.13 1.78
CT4. Utilizaremos Internet para hacer periodismo ciudadano 5.28 1.49
CT12. Internet será más social, será la web de las personas 4.92 1.66
Creencias sobre metodología docente futura
MD1. Queremos realizar proyectos reales de acción o investigación 5.84 1.39
MD2. Nos gustaría un prácticum profesional integrado a lo largo de toda la carrera 6.05 1.39
MD3. Creemos en la integración trabajo-estudio a lo largo de toda la vida 5.79 1.41
MD4. Nos gustaría aprender con recursos diversos: textos, hipertextos, imágenes... 5.91 1.35
MD5. El aprendizaje será compartido, distribuido, colaborativo 5.71 1.42
MD6. Los recursos educativos serán abiertos 5.73 1.38
MD9. Los profesores tendrán blogs académico-profesionales 5.72 1.36
MD10. Utilizaremos objetos de aprendizaje interactivos y coelaborados 5.79 1.36
MD11. El profesor propiciará entornos personales de aprendizaje mediados 5.63 1.35
Creencias sobre el profesorado del futuro
PF3. Nos gustaría un profesor que participe en las redes sociales 5.28 1.64
PF4. Nos gustaría un profesor que elabore y suba vídeos a la red 5.42 1.60
PF7. Ese profesor será un pensador, un observador crítico de la realidad 5.37 1.46
PF8. Ese profesor será un lector multidisciplinar profundo 5.21 1.53
PF9. Ese profesor será investigador multidisciplinar que publica investigaciones 5.22 1.48
PF10. Nos gustaría un docente generador de conflicto cognitivo, divergente 5.21 1.56
PF11. Ese profesor será un escritor de sus propias reflexiones y experiencias 5.36 1.48
PF12. Ese profesor será un gestor de contextos de aprendizaje 5.47 1.40
PF13. Ese profesor será un orientador de proyectos personales de formación 5.55 1.43
PF14. Ese profesor será un diseñador de objetos de aprendizaje 5.53 1.45
PF15. Ese profesor será un tutor, un asesor, un orientador de personas 5.82 1.46
Creencias sobre el alumnado del futuro
AL2. Nos organizaremos en comunidades virtuales de trabajo 5.28 1.48
AL3. Seremos expertos en el procesamiento rápido de información digital 5.47 1.51
AL4. Transformaremos la información en producciones digitales 5.43 1.41
AL5. Publicaremos en blogs individuales o colaborativos 5.55 1.42
AL6. Trabajaremos en redes multiprofesionales 5.35 1.50
AL8. Seremos muy creativos, fruto de la hiperestimulación sensorial 4.95 1.69
AL9. Seremos coproductores de conocimiento 5.21 1.58
AL10. Este conocimiento será fundamentalmente pragmático y contextualizado 5.04 1.55

El alumnado imagina una metodología docente futura basada en un prácticum profesional integrado a lo largo de toda la carrera; que utilice recursos educativos abiertos, diversos y objetos de aprendizaje interactivos y coelaborados; que se desarrolle mediante proyectos reales de acción o investigación en contextos reales, promoviendo un aprendizaje compartido, distribuido y colaborativo; que integre trabajo y estudio a lo largo de toda la vida; y que propicie entornos personales de aprendizaje.

El alumnado ve al profesorado del futuro como tutor, orientador y asesor de personas; como orientador de proyectos personales de formación; como diseñador de objetos y contextos de aprendizaje; como pensador y observador crítico de la realidad; como escritor de sus propias reflexiones y experiencias académicas; incluso como participante en las redes sociales. En menor grado, imaginan al profesorado del futuro como investigador y lector multidisciplinar, así como un docente divergente y generador de conflicto cognitivo.

El alumnado piensa sobre sí mismo que en el futuro publicarán sus trabajos en blogs individuales o colaborativos; que serán expertos en el procesamiento rápido e intuitivo de información digital multiformato, que transformarán en producciones digitales; que trabajarán en redes y comunidades multiprofesionales virtuales; que serán coproductores de conocimiento pragmático y contextualizado, aunque menos creativo.

Relaciones entre tecnología del contexto, metodología docente, orientación del profesorado y pragmatismo del alumnado

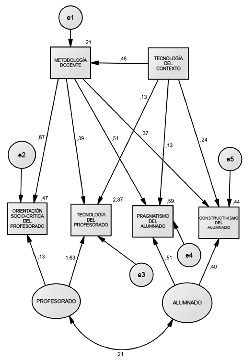
Con la finalidad de confirmar la influencia positiva del contexto tecnológico sobre la metodología didáctica usada (H1) y esta sobre los modelos de profesorado (H2) y de estudiante (H3) a partir de las creencias del alumnado se pone a prueba el modelo teórico de la figura 1 y las tres hipótesis de relaciones incluidas en el mismo mediante un análisis de ecuaciones estructurales, incluyendo en el modelo las variables latentes definidas anteriormente (ver figura 3).

Figura 3. Modelo de ecuaciones estructurales “la educación del futuro”

Imagen

[Descargar tamaño completo]

El modelo propuesto se ajusta bien a los datos, como puede observarse en la tabla 9. Los índices de ajuste del modelo reflejan valores aceptables, siendo recomendados valores próximos a la unidad. Según el criterio HOELTER (.05) se indica que N crítica debe ser igual o superior a 200, en el modelo se satisface esta condición y se cumple rigurosamente con todos los índices establecidos permitiéndonos confirmar el modelo propuesto. Por otro lado, el modelo obtiene un alto nivel explicativo, revelado a través del RMSA. En términos de población los valores entre 0.6 y .08 se consideran un buen ajuste. El número de regresiones significativas que conforman el modelo, así como la ausencia de correlaciones regresiones residuales, permiten la aceptación del modelo, aunque es susceptible de réplica con muestras de menor tamaño.

Tabla 4. Índices de ajuste del modelo
Índices de ajuste Valores recomendados Valores observados
Índice de ajuste absoluto Chi-square/degrees of freedom ≤ 5.00 4.28; p < .001
Índice de ajuste comparativo IFI (Incremental Fit Index) ≥ .90 .98
NFI (Normed Fit Index) ≥ .90 .98
CFI (Comparative Fit Index) ≥ .90 .98
Error de aproximación RMSEA (Root Mean Square Error of Approximation) .06 ≤ .08 .08
Ajuste de muestra HOELTER .05 ≥200 301

En la figura 3 se muestra cómo la tecnología del contexto determina la metodología docente, en este caso a través de proyectos colaborativos (β = .46; p < .001); es decir, se espera que los sujetos que han alcanzado mayor puntuación en contexto también manifiesten mayores puntuaciones en la metodología de proyectos. Aunque la tecnología del contexto no tenga una relación causal directa con el factor orientación sociocrítica del profesorado sí parece ser la causa de que una metodología de proyectos tenga a su vez una relación directa sobre el modelo de profesorado orientador (β = .67; p < .001). El modelo de profesorado tecnológico viene determinado tanto por la metodología docente (β = .39; p < .001) como por la tecnología del contexto (β = .13; p < .001).

Por otro lado, el modelo de pragmatismo del alumnado viene determinado tanto por la metodología docente a través de proyectos colaborativos (β = .51; p < .001) como por la tecnología del contexto (β = .13; p < .001), y el modelo del constructivismo del alumnado se explica más por la tecnología del contexto (β = .24; p < .001) que por la metodología docente (β = .37; p < .001).

Por lo tanto, una metodología didáctica de proyectos colaborativos, coelaborados, fruto de un aprendizaje compartido y distribuido, se muestra como un fuerte elemento predictor o generador de un modelo de profesorado orientador de personas y facilitador de aprendizajes. Generador de un modelo de alumnado constructivo, comunitario y transformador de la sociedad, y generador también de competencias de reflexión, creación, remezcla, resolución de problemas, gestión de la información y toma de decisiones, competencias que son típicas de los contextos virtuales.

Conclusiones

A continuación, se establecen las conclusiones en relación a la consecución de los objetivos e hipótesis planteadas.

Respecto al primer objetivo, evaluar la validez de constructo de la escala “la educación del futuro”, la estructura factorial obtenida tras los análisis difiere ligeramente de la propuesta teórica inicial, resultando un total de cuatro factores: contexto tecnológico (F5), caracterizado sobre todo por la web 2.0, también denominada como social, inteligente, distribuida o web de las personas; metodología docente (F1), especialmente dirigida a la orientación de proyectos de aprendizaje reales, colaborativos, uso de recursos diversos y abiertos, objetos y entornos personales de aprendizaje; modelos de alumnado, subdividido a su vez en dos: alumnado constructivo-social (F4), y alumnado pragmático-tecnológico (F3); y modelos de profesorado, subdividido también: (F2) profesorado orientador sociocrítico y (F6) profesorado tecnológico. El contenido de la escala resultante coincide en gran parte con las propuestas de Suárez-Rodríguez, Pérez-Sanz, Boza y García-Valcárcel (2012Suárez-Rodríguez, J. M., Pérez-Sanz, S., Boza, A. y García-Valcárcel, A. (2012). Educación 2.0. Horizontes de la innovación en educación. En Jiménez, C., García, J. L., Álvarez, B. y Quintanal, J., Investigación y educación en un mundo en red (pp. 32-40). Madrid: McGraw-Hill.).

Conforme al segundo objetivo, establecer las creencias del alumnado sobre la educación del futuro: contexto tecnológico, metodología docente, profesorado y alumnado, se han descrito las creencias del alumnado sobre la educación del futuro estableciéndose como principales factores: el contexto tecnológico, un modelo de metodología docente basada en proyectos colaborativos; dos modelos de profesores, sociocrítico y tecnológico; y dos modelos de alumnado, uno más constructivo-social y otro más pragmático-tecnológico. Estas creencias permiten confirmar parcialmente las propuestas de Suárez-Rodríguez, Pérez-Sanz, Boza y García-Valcárcel (2012Suárez-Rodríguez, J. M., Pérez-Sanz, S., Boza, A. y García-Valcárcel, A. (2012). Educación 2.0. Horizontes de la innovación en educación. En Jiménez, C., García, J. L., Álvarez, B. y Quintanal, J., Investigación y educación en un mundo en red (pp. 32-40). Madrid: McGraw-Hill.), estableciendo una jerarquía entre ellas a partir de las creencias del alumnado.

Por último, en relación al tercer objetivo, los resultados de este trabajo confirman la influencia del contexto tecnológico sobre la metodología didáctica usada y de esta sobre los modelos de profesorado y de estudiante; además, se ha podido comprobar que el contexto tecnológico es determinante de la metodología docente de proyectos colaborativos y se confirma H1. A su vez, la metodología docente de proyectos determina los modelos de profesorado y de alumnado y se confirman H2 y H3, aunque el modelo de alumnado y de profesorado viene definido no solo por la metodología docente, sino también por el contexto tecnológico, pero en distinto nivel de importancia. Todo ello configura un modelo lineal-divergente, con forma trapezoidal, que tiene en su cúspide el determinante contextual tecnológico asociado a una metodología de proyectos colaborativos y que determina a la vez tanto un modelo de profesorado orientador sociocrítico y tecnológico como un modelo de alumnado constructivo social y pragmático, modelos de profesorado y alumnado que no son determinantes entre sí.

Se piensa que la educación crea contextos de relación humana necesariamente compartidos y socializados. El contexto nunca ha sido neutro, pero quizá ahora, fuertemente vehiculado a través de las tecnologías, la información y el conocimiento, lo es menos. De acuerdo con el estudio realizado por Melgarejo y Rodríguez (2014Melgarejo, I. y Rodríguez, M. (2014). El nuevo entorno educativo de Bolonia: ágoras transformadas por el esquema Tecno-Holista. Historia y Comunicación Social, 19, 797-812. Recuperado de http://revistas.ucm.es/index.php/HICS/article/view/45003/42374), aparecen nuevas herramientas que transforman la concepción de la enseñanza tradicional (inclusión del acceso a Internet, los campus virtuales, las videoconferencias, etc.), emergiendo nuevas metodologías que afectan a docentes y estudiantes. Así, el contexto aparece en este estudio como factor determinante primero. Aunque lo que sí sorprende como novedad es su capacidad de influencia sobre la metodología docente (Vázquez, 2015Vázquez, J. A. (2015). Nuevos escenarios y tendencias universitarias. Revista de Investigación Educativa, 33(1), 13-26. doi: http://dx.doi.org/10.6018/rie.33.1.211501). No influye directamente en los actores, profesorado y alumnado, generando nuevos modelos de estos, sino indirectamente a través de la metodología didáctica. Esta se convierte en verdadera fuente o pilar del nuevo modelo de educación futura, de ahí que aparezcan cambios significativos en el proceso educativo: mayor protagonismo del estudiante, desarrollo de competencias, nuevos conocimientos y habilidades, adquisición de herramientas, incorporación de las TIC, comunicación interpersonal y trabajo en equipo, tal como señala Riera (2016Riera, J. (2016). Educational innovation at the university and the new role of professors. Revista de Psicologia, Ciències de l’Educació i de l’Esport, 34(1), 23-31.). Es la metodología didáctica, los nuevos modos de enseñar, singularizada en el modelo de proyectos colaborativos de investigación e intervención, el determinante del cambio en los modelos de profesorado y de alumnado, así como de las competencias a desarrollar por ciudadanos duales (reales y virtuales). Por tanto, hay que reconocer que es la metodología basada en proyectos la que está forzando al profesorado a adoptar un modelo docente basado en el asesoramiento, en la mediación, la tutoría, la colaboración, la investigación, la creación y la crítica, profesorado más centrado en el aprendizaje que en la docencia (López, González y León, 2015López, A. B., González, I. y de León, C. (2015). Exploratory factor analysis to construct a model of university teaching evaluation indicators. Culture and Education, 27, 337-371. doi: http://dx.doi.org/10.1080/11356405.2015.1035546). De igual manera, de acuerdo con Hernández (2017Hernández, R. (2017). Impacto de las TIC en la educación: Retos y perspectivas. Propósitos y Representaciones, 1(5), 325-347. doi: http://dx.doi.org/10.20511/pyr2017.v5n1.149), se comprueba que son los cambios metodológicos los que están exigiendo un nuevo tipo de alumnado. Siempre se dice que el alumnado hace lo que le propone el profesorado con sus métodos de trabajo. Un alumnado que lee, investiga, debate, critica, escribe y comparte, sobre todo en comunidades virtuales y redes sociales, experto en procesamiento de información digital, capaz de transformarla y reutilizarla, consciente de su identidad en la red sobre la que vuelca producciones propias, y capaz de tomar decisiones sobre sí mismo y la realidad.

Como limitaciones del estudio se señala sobre todo el constructo teórico a probar, realizado a partir del ensayo de Suárez-Rodríguez, Pérez-Sanz, Boza y García-Valcárcel (2012Suárez-Rodríguez, J. M., Pérez-Sanz, S., Boza, A. y García-Valcárcel, A. (2012). Educación 2.0. Horizontes de la innovación en educación. En Jiménez, C., García, J. L., Álvarez, B. y Quintanal, J., Investigación y educación en un mundo en red (pp. 32-40). Madrid: McGraw-Hill.), propuesta prospectiva entre la realidad y el deseo. Esto generó ciertos desajustes en el diseño del propio instrumento, algo que no es una limitación sino un logro del trabajo, dado que se ha resuelto satisfactoriamente en los procesos de validación del instrumento. También se señala como limitación el uso de una muestra incidental de voluntarios circunscrita a una sola universidad, a pesar de lo cual se considera que tiene un tamaño suficiente y representativo para un estudio exploratorio en el que al menos se han tenido en cuenta las cuotas correspondientes a sexo y titulación.

Por último, respecto a las hipótesis que se plantean, estas tienen una cierta orientación causal y con un enfoque correlacional (ex post facto), como es el de las ecuaciones estructurales y, por tanto, se hace necesario realizar futuras investigaciones que empleen un diseño experimental o cuasiexperimental en el que sea posible contrastar estas posibles relaciones causales.

Como prospectiva cabe señalar la necesidad de seguir explorando este tema. Si no prevemos el futuro, la educación siempre irá detrás de la sociedad en vez de ser vanguardia de la misma. También conviene indicar la importancia de recoger datos en otros contextos, universitarios y de secundaria, ampliar las muestras y cuidar el muestreo. Por otro lado, este trabajo pone de manifiesto la necesidad de que el alumnado sea verdadero protagonista de la educación. Ello requiere que el profesorado dé un paso atrás y se atreva a permitir que el alumnado sea un verdadero gestor de su aprendizaje.

Referencias bibliográficas

Adams, S., Cummins, M., Davis, A., Freeman, A., Hall, C. y Ananthanarayanan, V. (2017). NMC Horizon Report: 2017 Higher Education Edition. Austin, Texas: The New Media Consortium.
Bentler, P. M. (1985). Theory and implementation of EQS: A structural equations program. Los Ángeles: BMDP Statistical Software.
Castaño, C., Maiz, I. y Garay, U. (2015). Redes sociales y aprendizaje cooperativo en un MOOC. Revista Complutense de Educación, 26, 119-139. doi: http://dx.doi.org/10.5209/rev_RCED.2015.v26.46328
Díaz, I., Cebrián, S. y Fuster, I. (2016). Las competencias en TIC de estudiantes universitarios del ámbito de la educación y su relación con las estrategias de aprendizaje. RELIEVE, 22(1). doi: http://dx.doi.org/0.7203/relieve.22.1.8159
García-Valcárcel, A. y Tejedor, F. J. (2017). Percepción de los estudiantes sobre el valor de las TIC en sus estrategias de aprendizaje y su relación con el rendimiento. Educación XX1, 20(2). Recuperado de http://revistas.uned.es/index.php/educacionXX1/article/view/19035
Hernández, R. (2017). Impacto de las TIC en la educación: Retos y perspectivas. Propósitos y Representaciones, 1(5), 325-347. doi: http://dx.doi.org/10.20511/pyr2017.v5n1.149
Herrera, A. (2015). Una mirada reflexiva sobre las TIC en Educación Superior. Revista Electrónica de Investigación Educativa, 17(1), 1-4.
Hien, M., Chang, Z. y Nguyet, A. (2017). The effect of blended learning on student performance at course-level in higher education: A meta-analysis. Studies in Educational Evaluation, 53, 17-28. doi: http://dx.doi.org/10.1016/j.stueduc.2017.01.002
Liesa, M., Vázquez, S. y Lloret, J. (2016). Identificación de las fortalezas y debilidades de la competencia digital en el uso de aplicaciones de internet del alumno de primer curso del Grado de Magisterio. Revista complutense de educación, 2(27), 845-862. doi: http://dx.doi.org/10.5209/rev_RCED.2016.v27.n2.48409
Lomax, R. G. (1982). A guide to LISREL-type structural equation modeling. Behaviour Research Methods and Instrumentation, 14, 1-8.
López, A. B., González, I. y de León, C. (2015). Exploratory factor analysis to construct a model of university teaching evaluation indicators. Culture and Education, 27, 337-371. doi: http://dx.doi.org/10.1080/11356405.2015.1035546
Manrique, K. A. (2015). La web 2.0 y sus servicios como herramientas en el entorno educativo del siglo XXI. Revista digital universitaria, 9(16), 1-13. Recuperado de http://www.revista.unam.mx/vol.16/num9/art76/
Melgarejo, I. y Rodríguez, M. (2014). El nuevo entorno educativo de Bolonia: ágoras transformadas por el esquema Tecno-Holista. Historia y Comunicación Social, 19, 797-812. Recuperado de http://revistas.ucm.es/index.php/HICS/article/view/45003/42374
NMC (2017). Horizon Report, Higher Education Edition. Recuperado de http://academedia.org/2017_NMC_horizon.pdf
Pérez, M. S., Ortiz, M. G. y Flores, M. M. (2015). Redes sociales en educación y propuestas metodológicas para su estudio. Ciencia, Docencia y Tecnología, 26(50), 188-206. Recuperado de http://www.pcient.uner.edu.ar/index.php/cdyt/article/view/53/62
Riera, J. (2016). Educational innovation at the university and the new role of professors. Revista de Psicologia, Ciències de l’Educació i de l’Esport, 34(1), 23-31.
Suárez-Rodríguez, J. M., Pérez-Sanz, S., Boza, A. y García-Valcárcel, A. (2012). Educación 2.0. Horizontes de la innovación en educación. En Jiménez, C., García, J. L., Álvarez, B. y Quintanal, J., Investigación y educación en un mundo en red (pp. 32-40). Madrid: McGraw-Hill.
Trujillo, J. M., Aznar, I. y Cáceres, M. P. (2015). Análisis del uso e integración de redes sociales colaborativas en comunidades de aprendizaje de la Universidad de Granada (España) y John Moores de Liverpool (Reino Unido). Revista Complutense de Educación, 26, 289-311. doi: http://dx.doi.org/10.5209/rev_RCED.2015.v26.46380
Vázquez, J. A. (2015). Nuevos escenarios y tendencias universitarias. Revista de Investigación Educativa, 33(1), 13-26. doi: http://dx.doi.org/10.6018/rie.33.1.211501

Anexo 1.

Versión original. Escala “la educación del futuro”
Contexto tecnológico futuro
CT1. La web 2.0 transformará el concepto y uso de Internet
CT2. Creo que pronto Internet será una web social inteligente
CT3. Internet puede llegar a ser el “gran hermano virtual” que todo lo ve
CT4. Utilizaremos Internet para hacer periodismo ciudadano
CT5. Utilizaremos Internet para divertirnos
CT6. Utilizaremos Internet como plataforma (sin instalar programas)
CT7. Utilizaremos Internet para hacer recomendaciones y dar opiniones y valoraciones
CT8. Utilizaremos Internet para crear en común, remezclar y compartir
CT9. Internet permitirá crear y ejercer una inteligencia colectiva
CT10. Las redes sociales seguirán siendo lo más interesante de Internet
CT11. En Internet cada vez habrá más infobasura, basura semiótica
CT12. Internet será más social, será la web de las personas
Metodología docente
MD1. Queremos realizar proyectos reales de acción o investigación en contextos reales
MD2. Nos gustaría tener un prácticum profesional integrado (formación y prácticas) a lo largo de toda la carrera
MD3. Creemos en la integración trabajo-estudio a lo largo de toda la vida
MD4. Nos gustaría aprender con recursos diversos: textos, hipertextos, imágenes, sonidos...
MD5. El aprendizaje será compartido, distribuido, colaborativo
MD6. Los recursos educativos serán abiertos
MD7. Usaremos las redes sociales como herramienta de enseñanza y aprendizaje
MD8. Utilizaremos portafolios-wikis compartidos
MD9. Los profesores tendrán blogs académico-profesionales
MD10. Utilizaremos objetos de aprendizaje interactivos y coelaborados
MD11. El profesor propiciará entornos personales de aprendizaje mediados
Profesorado
PF1. El profesor debe ser competente tecnológicamente (audio, vídeo, PC, Internet)
PF2. El profesor debe ser competente didácticamente con esos recursos
PF3. Nos gustaría un profesor que participe en las redes sociales
PF4. Nos gustaría un profesor que elabore y suba vídeos a la red
PF5. Nos gustaría un profesor más comunicativo con los alumnos
PF6. Las tutorías online son más cómodas que las tutorías presenciales
PF7. Ese profesor será un pensador, un observador crítico de la realidad
PF8. Ese profesor será un lector multidisciplinar profundo
PF9. Ese profesor será un investigador multidisciplinar que publica por interés científico
PF10. Nos gustaría un docente generador de conflicto cognitivo, divergente
PF11. Ese profesor será un escritor de sus propias reflexiones y experiencias
PF12. Ese profesor será un gestor de contextos de aprendizaje
PF13. Ese profesor será un orientador de proyectos personales de formación
PF14. Ese profesor será un diseñador de objetos de aprendizaje
PF15. Ese profesor será un tutor, un asesor, un orientador de personas
Alumnado
AL1. Ejerceremos un rol más constructivo (debatir, leer, investigar, criticar, escribir, compartir)
AL2. Nos organizaremos en comunidades virtuales de trabajo
AL3. Seremos expertos en el procesamiento rápido e intuitivo de información digital multiformato (texto, audio, imágenes, vídeo)
AL4. Transformaremos la información en producciones digitales
AL5. Publicaremos en blogs individuales o colaborativos
AL6. Trabajaremos en redes multiprofesionales
AL7. Seremos capaces de decidir y de intervenir sobre la realidad según la información
AL8. Seremos muy creativos, fruto de la hiperestimulación sensorial sufrida en nuestra vida
AL9. Seremos coproductores de conocimiento
AL10. Este conocimiento será fundamentalmente pragmático y muy contextualizado

Anexo 2.

Versión confirmada. Escala “la educación del futuro”
Contexto tecnológico futuro
CT1. La web 2.0 transformará el concepto y uso de Internet
CT2. Creo que pronto Internet será una web social inteligente
CT3. Internet puede llegar a ser el “gran hermano virtual” que todo lo ve
CT4. Utilizaremos Internet para hacer periodismo ciudadano
CT12. Internet será más social, será la web de las personas
Metodología docente
MD1. Queremos realizar proyectos reales de acción o investigación en contextos reales
MD2. Nos gustaría tener un prácticum profesional integrado (formación y prácticas) a lo largo de toda la carrera
MD3. Creemos en la integración trabajo-estudio a lo largo de toda la vida
MD4. Nos gustaría aprender con recursos diversos: textos, hipertextos, imágenes, sonidos...
MD5. El aprendizaje será compartido, distribuido, colaborativo
MD6. Los recursos educativos serán abiertos
MD9. Los profesores tendrán blogs académico-profesionales
MD10. Utilizaremos objetos de aprendizaje interactivos y coelaborados
MD11. El profesor propiciará entornos personales de aprendizaje mediados
Profesorado
PF3. Nos gustaría un profesor que participe en las redes sociales
PF4. Nos gustaría un profesor que elabore y suba vídeos a la red
PF6. Las tutorías online son más cómodas que las tutorías presenciales
PF7. Ese profesor será un pensador, un observador crítico de la realidad
PF8. Ese profesor será un lector multidisciplinar profundo
PF9. Ese profesor será un investigador multidisciplinar que publica por interés científico
PF10. Nos gustaría un docente generador de conflicto cognitivo, divergente
PF11. Ese profesor será un escritor de sus propias reflexiones y experiencias
PF12. Ese profesor será un gestor de contextos de aprendizaje
PF13. Ese profesor será un orientador de proyectos personales de formación
PF14. Ese profesor será un diseñador de objetos de aprendizaje
PF15. Ese profesor será un tutor, un asesor, un orientador de personas
Alumnado
AL1. Ejerceremos un rol más constructivo (debatir, leer, investigar, criticar, escribir, compartir)
AL2. Nos organizaremos en comunidades virtuales de trabajo
AL3. Seremos expertos en el procesamiento rápido e intuitivo de información digital multiformato (texto, audio, imágenes, vídeo)
AL4. Transformaremos la información en producciones digitales
AL5. Publicaremos en blogs individuales o colaborativas
AL6. Trabajaremos en redes multiprofesionales
AL8. Seremos muy creativos, fruto de la hiperestimulación sensorial sufrida en nuestra vida
AL9. Seremos coproductores de conocimiento
AL10. Este conocimiento será fundamentalmente pragmático y muy contextualizado

Abstract

Education in the future: students’ beliefs

INTRODUCTION. We cannot conceive sitting down to work without turning on our computer and connecting to Internet. That is why we intend to test our ideas about the education in the future. Our goal is to establish the beliefs of students about the education in the future by examining their opinions on the technological context, teachers, the teaching methodology and students. We also explore what relationships between these dimensions underlie their beliefs. METHOD. We conducted a survey on a sample of 431 students from the University of Huelva (Spain) using an ad hoc scale, called 'The education in the future', which aims to assess the beliefs of students about the education in the future and was composed of four dimensions: Technological Context, Future Professors, Future Teaching Methodology and future Students, We validate the scale by expert judgment, analysis of internal consistency and exploratory factor analysis, which redefine the initial scale. RESULTS. The students value, above all, the methodology of Collaborative Projects, followed by the orienting-socio-critical teachers and the constructive-social students, above the technological context. We also see that the model that underlies student beliefs places the project-based methodology at the centre of education in the future, determining teacher and student models, and determined to a lesser degree by the technological context. DISCUSSION. These results indicate that new contexts transform teaching and that methodological changes demand a new type of student and teachers that are more focused on learning.

Keywords: Future education, Technological context, Methodology of collaborative projects, Orienting socio-critical teacher, Social constructive student.


Résumé

L'éducation du futur: les croyances des étudiants

INTRODUCTION. Dans l’actualité, il est impossible de travailler sans allumer l'ordinateur et se connecter à Internet. L'accès à l'information et à la communication définissent la société et l'éducation d'aujourd'hui. Cela entraîne un profond changement dans l'enseignement et l'apprentissage des 30 dernières années. C'est pour ça que nous avons l'intention de tester nos idées sur l'éducation dans un futur proche. Notre objectif est d’établir les croyances des étudiants sur l’éducation du futur en examinant leurs avis sur le contexte technologique, les enseignants, la méthodologie d’enseignement et leurs pairs. De plus, nous explorons les relations entre ces dimensions que sont dessous de leurs croyances. METHODE. Nous avons fait une enquête sur un échantillon de 431 étudiants appartenant à l'Université de Huelva (Espagne) en utilisant une échelle ad hoc, appelée "l'éducation du futur", évaluant les croyances des étudiants sur l'éducation du futur et est composée de quatre dimensions: Contexte technologique, Professeurs du futur, Méthodologie de l'enseignement du futur et Étudiants du futur. Nous validons l'échelle par un jugement d'experts, une analyse de la cohérence interne et une analyse factorielle exploratoire, qui redéfinissent l'échelle initiale. RÉSULTATS. Les étudiants apprécient avant tout la méthodologie de projets collaboratifs, suivie par les enseignants conseilleurs à profil sociocritique et les étudiants constructifs-sociaux, que le fait d’avoir un cadre technologique d’apprentissage. D’ailleurs, nous ratifions que le modèle éducative sous-tendant aux croyances des étudiants privilège la méthodologie basée sur des projets (comme celui du centre de l’éducation du futur) et détermine les modèles d’enseignant et d’étudiant, à la fois qu’il est moins déterminée par le contexte technologique. DISCUSSION. Ces résultats indiquent que les nouveaux contextes transforment la méthodologie d’enseignement et que les changements méthodologiques exigent un nouveau type d’étudiants et d’enseignants plus axés sur l’apprentissage. Étudiants et enseignants sont également influencés par le contexte, mais dans une moindre mesure que par la méthodologie d'enseignement.

Mots-clés: Éducation du futur, Contexte technologique, Méthodologie d’enseignement des projets collaboratifs, Enseignant en orientation sociocritique, Étudiant constructif social.


Perfil profesional de los autores

Sara Conde Vélez (autora de contacto)

Licenciada y doctora en Psicopedagogía por la Universidad de Huelva. Profesora ayudante doctora en el Departamento de Pedagogía de la Universidad de Huelva. Sus principales líneas de investigación giran en torno a la convivencia escolar, el acoso escolar y diseños y validación de instrumentos de evaluación.

ORCID: https://orcid.org/0000-0002-7950-5866

Dirección para la correspondencia: Facultad de Educación, Psicología y Ciencias del Deporte (Departamento de Pedagogía). Campus El Carmen, Universidad de Huelva. Avd. Tres de Marzo, s/n, 21007 Huelva.

Correo electrónico de contacto: sara.conde@dedu.uhu.es

Ángel Boza Carreño

Licenciado en Pedagogía por la UNED y doctor en Psicopedagogía por la Universidad de Huelva. Orientador educativo entre 1983 y 1997; profesor titular de Universidad del Área de Métodos de Investigación y Diagnóstico en Educación, integrada en el Departamento de Pedagogía de la Universidad de Huelva. Sus líneas de investigación giran en torno a la orientación educativa y a la acción tutorial, así como a los métodos de investigación en educación. 

ORCID: https://orcid.org/0000-0002-3395-421X

Correo electrónico de contacto: aboza@uhu.es