FACTORES QUE INFLUYEN EN LA SALUD DE LOS ESTUDIANTES DE SECUNDARIA EN BAJA CALIFORNIA, MÉXICO
Factors influencing junior high school student’s health in Baja California, Mexico


VALERIA CANTÚ GONZÁLEZ(1) Y JUAN CARLOS RODRÍGUEZ MACÍAS(2)
(1) Instituto Tecnológico de Estudios Superiores de Monterrey
(2) Universidad Autónoma de Baja California


DOI: 10.10.13042/Bordon.2019.58654
Fecha de recepción: 06/06/2017 • Fecha de aceptación: 17/12/2018
Autora de contacto / Corresponding author: Valeria Cantú González. E-mail: vcantu7@tec.mx



INTRODUCCIÓN. En México se estableció la salud como un derecho en 1983. Desde entonces, con el objetivo de reducir problemas, enfermedades y situaciones de riesgo que están presentes en la población mexicana, las escuelas han sido objeto de las políticas públicas en materia de salud. Como parte de dichas políticas, se incluyeron en el currículum de educación básica, temas de relevancia social, entre ellos, la salud, con el propósito de atender los problemas que presentan los escolares en este tema y con el fin de fomentar una cultura de la prevención. No obstante, se carece de evidencia empírica sobre el grado de cumplimiento y resultados de dicha política nacional. El estudio tuvo como objetivo explorar los conocimientos, prácticas y variables de contexto que influyen en la salud de los estudiantes de secundaria en Baja California. MÉTODO. Se aplicaron dos instrumentos a 14.545 estudiantes de tercero de secundaria que estaban inscritos en el ciclo escolar 2014-2015 de los cinco municipios de Baja California. El primer instrumento fue un examen de conocimientos en salud denominado Examen al Egreso de la Educación Básica en el Área de Salud (EXEEBAS). El segundo, un cuestionario de contexto que incluyó una sección llamada Tú y tu salud donde se indagó sobre las prácticas en salud. La técnica de análisis que se utilizó para determinar los factores que influyen en la salud de los estudiantes fue el modelamiento de ecuaciones estructurales. RESULTADOS. La dieta correcta, prácticas alimenticias, ejercicio de una sexualidad responsable y consumo de sustancias (prácticas en salud) de los estudiantes de tercero de secundaria influyen en su salud física. Además, dichas prácticas en salud a su vez están relacionadas con los conocimientos en salud y factores académicos que tienen los estudiantes. DISCUSIÓN. Ante la importancia que tienen las prácticas en salud se requiere revalorar la formación en el autocuidado y fomentar la autorregulación con el fin de fortalecer la salud de los estudiantes de educación básica con miras de tener en el futuro una población más sana.

Keywords: Salud, Adolescente, Conocimiento, Educación básica, Educación sexual.


Introducción

En México se estableció la salud como un derecho en 1983 y quedó estipulado en el Artículo 4º de la Constitución Política de los Estados Unidos Mexicanos, dentro de las garantías individuales (Mayer-Serra, 2007Mayer-Serra, C. E. (2007). El derecho a la protección de la salud. Salud pública de México, 49(2), 144-155.). Con el objetivo de reducir problemas, enfermedades y situaciones de riesgo que están presentes en la población mexicana, la escuela, a través de políticas públicas, se ha convertido en un medio para la promoción de la salud. Como parte de dichas políticas, se incluyó dentro de las reformas al currículum de educación básica (Plan de Estudios 2011) temas de relevancia social, entre ellos, la salud y la salud sexual (Secretaría de Educación Pública [SEP], 2011bSecretaría de Educación Pública (2011b). Plan de estudios 2011. Educación Básica. México: Autor. Recuperado de http://www.dee.edu.mx/web/store/pdf/PlanEstudios.pdf). Como parte de esta política, la Secretaría de Salud (SSA) y la SEP diseñaron el Programa Escuela y Salud (PEyS) (2008Secretaría de Salud y Subsecretaría de Prevención y Promoción de la Salud (2008). Programa de acción específico 2007-2012. Escuela y salud. México: Autor. Recuperado de http://www.promocion.salud.gob.mx/dgps/descargas1/programas/programa_escuela_salud.pdf), el cual pretendía mejorar las condiciones de salud de la población escolar mediante acciones coordinadas entre dichas secretarías (SSA y Subsecretaría de Prevención y Promoción de la Salud, 2008Secretaría de Salud y Subsecretaría de Prevención y Promoción de la Salud (2008). Programa de acción específico 2007-2012. Escuela y salud. México: Autor. Recuperado de http://www.promocion.salud.gob.mx/dgps/descargas1/programas/programa_escuela_salud.pdf). No obstante, se carece de evidencia empírica del cumplimiento de dicho programa.

Por otro lado, a pesar de que los temas de salud han estado presentes en el currículum de educación básica como parte de los contenidos de distintas asignaturas, como es el caso de Ciencias y Formación Cívica y Ética, la salud tomó un papel importante en la reforma educativa del 2009 (Ruiz, 2012Ruiz, G. (2012). La Reforma Integral de la Educación Básica en México (RIEB) en la educación primaria: desafíos para la formación docente. Revista Electrónica Interuniversitaria de Formación del Profesorado, 15(1), 51-60. Recuperado de http://www.redalyc.org/articulo.oa?id=217024398004). La Reforma Integral de Educación Básica (RIEB) fue el paso final de una serie de cambios curriculares que ha sufrido la educación básica desde 2004. Primero se inició con la reforma en preescolar (2004), siguió la secundaria (2006), continuó con primaria (2009-2011) y culminó con la publicación del Acuerdo 592 de la SEP (DOF: 19/08/2011; SEP, 2011aSecretaría de Educación Pública (2011a). Acuerdo 592 por el que se establece la articulación de la Educación Básica. México: Diario Oficial de la Federación. Recuperado de http://basica.sep.gob.mx/ACUERDO%20592web.pdf), donde se especifica la articulación de los tres niveles de educación básica, así como se declara que los niños y jóvenes mexicanos deberán desarrollarse de manera integral en materia de alimentación, nutrición y salud en general. La RIEB y el Acuerdo 592 pretendieron dar respuesta a lo estipulado dentro del Programa Sectorial de Educación correspondiente al Plan Nacional de Desarrollo 2007-2012. El objetivo de la reforma fue elevar la calidad educativa con el fin de mejorar el logro académico y así contribuir al desarrollo nacional (Ruiz, 2012Ruiz, G. (2012). La Reforma Integral de la Educación Básica en México (RIEB) en la educación primaria: desafíos para la formación docente. Revista Electrónica Interuniversitaria de Formación del Profesorado, 15(1), 51-60. Recuperado de http://www.redalyc.org/articulo.oa?id=217024398004; SEP, 2007Secretaría de Educación Pública (2007). Plan Sectorial de Educación 2007-2012. México: Autor. Recuperado de http://basica.sep.gob.mx/dgme/pdf/cominterna/ProgramaSectorlal2007-2012.pdf).

A consecuencia de la RIEB, se generó el Plan de Estudios 2011. Este contenía 12 principios pedagógicos en los cuales se sustentaba el programa: (1) centrar la atención en los estudiantes y en sus procesos de aprendizaje, (2) planificar para potenciar el aprendizaje, (3) generar ambientes de aprendizaje, (4) trabajar en colaboración para construir el , (5) poner énfasis en el desarrollo de competencias, el logro de los estándares curriculares y los aprendizajes esperados, (6) usar materiales educativos para favorecer el aprendizaje, (7) evaluar para aprender, (8) favorecer la inclusión para atender a la diversidad, (9) incorporar temas de relevancia social, (10) renovar el pacto entre estudiantes, docentes, familias y escuelas, (11) reorientar el liderazgo y (12) la tutoría y la asesoría académica a la escuela (SEP, 2011bSecretaría de Educación Pública (2011b). Plan de estudios 2011. Educación Básica. México: Autor. Recuperado de http://www.dee.edu.mx/web/store/pdf/PlanEstudios.pdf).

El principio número nueve, incorporar temas de relevancia social, hace mención de lo cambiante que es la sociedad y por tal motivo requiere que la población actúe de manera responsable en distintas áreas. De este modo, el plan incluía en cada uno de los grados escolares temas de relevancia social para crear ciudadanos responsables, críticos y participativos en la sociedad. Dentro de los temas a tratar destacaba la educación para la salud y la educación sexual. Todos estos temas pretendían favorecer el aprendizaje de conocimientos, habilidades, valores y actitudes (SEP, 2011bSecretaría de Educación Pública (2011b). Plan de estudios 2011. Educación Básica. México: Autor. Recuperado de http://www.dee.edu.mx/web/store/pdf/PlanEstudios.pdf).

Es necesario aclarar que los temas de relevancia social fueron incorporados al currículum de manera trasversal, es decir, no existe una asignatura específica para cada uno de los temas, sino que dichos contenidos deberían ser enseñados en todas las materias. Lo anterior hace complejo el diseño de tareas evaluativas que informen sobre el grado de dominio que tienen los estudiantes de educación básica en estos temas. Aunado a ello, existen discrepancias entre asignaturas sobre cómo incluyen los temas de salud. En algunas, como Formación Cívica y Ética, especifican los conocimientos, habilidades y actitudes que se pretenden alcanzar. En cambio, en otras asignaturas, es tarea del docente inferir los contenidos de salud y sexualidad, así como la forma en que serán transmitidos a los alumnos (SEP, 2011bSecretaría de Educación Pública (2011b). Plan de estudios 2011. Educación Básica. México: Autor. Recuperado de http://www.dee.edu.mx/web/store/pdf/PlanEstudios.pdf).

A pesar de dichas reformas en torno a la salud, poco se sabe de los efectos que estas han tenido sobre la población escolar, y si dichas reformas minimizan los problemas de salud y situaciones de riesgo. De este modo, el estudio que se presenta en este documento tuvo como propósito conocer cuáles son los conocimientos y prácticas, en materia de salud, así como las variables de contexto que influyen en la salud de los estudiantes de secundaria en Baja California.

Determinantes de la salud

Según la Organización Mundial de la Salud (OMS), los determinantes de la salud son “el conjunto de factores personales, sociales, económicos y ambientales que determinan el estado de salud de los individuos y las poblaciones” (1998Organización Mundial de la Salud (1998). Promoción de la salud. Glosario. Recuperado de http://www.bvs.org.ar/pdf/glosario_sp.pdf: 16). Además del concepto establecido por la OMS, distintos teóricos han propuesto modelos con el fin de explicar cuáles son los determinantes de la salud. En la tabla 1 se puede apreciar un recuento de los principales modelos y aproximaciones metodológicas para explicar los determinantes de la salud, vistos desde una perspectiva sistémica.

Tabla 1. Modelos y aproximaciones para explicar los determinantes de la salud
Autor Modelo / Aproximación Determinantes
Austin y Werner Ecológico (1973) Intervienen tres elementos: (1) huésped (elementos intrínsecos), (2) medio ambiente (elementos extrínsecos) y (3) agente (factores biológicos, físicos y químicos)
Laframboise y Lalonde Holístico (1974) Considera un conjunto de interacciones entre (1) la biología humana, (2) el medio ambiente, (3) los estilos de vida y conductas de salud y (4) el sistema de asistencia sanitaria
Dever Epidemiológico (1977) Los factores que determinan la salud y contribuyen a la reducción de la mortalidad son: (1) hábitos de vida saludable, (2) factores biológicos, (3) mejora de la calidad del medio ambiente y (4) servicios asistenciales
Tarlov Determinantes sociales de la salud (1989) La salud está constituida por diferentes determinantes: (1) biológicos, físicos y psíquicos, (2) estilo de vida, (3) ambientales y comunitarios, (4) del ambiente físico, climático y contaminación ambiental y (5) de la estructura macrosocial, política y percepciones poblacionales
Frenk Salud-Enfermedad (1991) Señala que la salud está determinada por (1) estilos de vida (riesgos conductuales), (2) genoma (riesgos biológicos), (3) contaminación (riesgos ambientales), (4) condiciones de vida (riesgos sociales) y (5) condiciones de trabajo (riesgos ocupacionales)
Dahlgren y Whitehead Multinivel (1993) Considera que las inequidades en la salud se deben a las diferencias que existen en cuatro principales factores: (1) edad, sexo y factores hereditarios, (2) factores individuales, (3) redes sociales y comunitarias y (4) condiciones generales socioeconómicas, culturales y ambientales
Mackenbach, van de Mheen y Stronks  Modelo de desigualdades (1994Mackenbach, J. P., van de Mheen, H. y Stronks, K. (1994). A prospective cohort study investigating the explanation of socioeconomic inequalities in health in the Netherlands. Social Science & Medicine, 38, 299-308. Recuperado de http://www.ncbi.nlm.nih.gov/pubmed/8140456) Propone un modelo que explique los niveles de desigualdad en salud. El modelo lo explica como selección y causa. El modelo incluye: (1) estilos de vida, (2) factores del entorno, (3) factores psicosociales relacionados con el estrés, (4) circunstancias de la infancia, (5) factores culturales y (6) la salud en la infancia
Diderichsen, Evans y Whitehead La estratificación social y la enfermedad en producción (2001Diderichsen, F., Evans, T. y Whitehead, M. (2001). The social basis of disparities in health. En T. Evans, M. Whitehea., F. Diderichsen, A. Bhuiya and M. Wirth (eds.), Challenging inequities in health (pp. 12-23). Estados Unidos de América: Oxford Scholarship Online.) El único determinante de la salud es el contexto social. Dicho contexto le da una posición social al individuo y esta a su vez determina su estado de salud
Brunner, Marmot y Wilkinson Influencias a lo largo de la vida (2003) Los factores que influyen en la salud son: (1) estructura social, (2) factores materiales, (3) entorno social, (4) trabajo, (5) psicosociales, (6) comportamientos en salud, (7) infancia, (8) genética y (9) cultura
OMS Comisión de Determinantes Sociales de la Salud (2005-2007) Son tres los elementos del modelo propuesto: (1) contexto socioeconómico y político, (2) determinantes estructurales y posición socioeconómica y (3) determinantes intermediarios
Nota: elaboración propia a partir de Austin y Wernes (1973, citado en Perea, 2001Perea, R. (2011). Educación para la salud y calidad de vida. España: Díaz de Santos.), Brunner, Marmot y Wilkinson (2003, citado en Darias, Rodríguez y Wamala, 2009Darias, S., Rodríguez, J. y Wamala, S. (2009). Determinantes socioeconómicos y salud en Canarias: el caso de los factores de riesgo cardiovascular. Tesis doctoral. Universidad de La Laguna, San Cristóbal de La Laguna, España. Recuperado de http://sid.usal.es/libros/discapacidad/24199/8-4-3/determinantes-socioeconomicos-y-salud-en-canarias-el-caso-de-los-factores-de-riesgo-cardiovascular.aspx), Dahlgren y Whitehead (1993, citado en Moiso, 2007Moiso, A. (2007). Determinantes de la salud. En H. Barragán (dir.), Fundamentos de salud pública (pp. 161-189). Argentina: Editorial de la Universidad de la Plata. Recuperado de http://www.inus.org.ar/documentacion/Documentos%20Tecnicos/Fundamentos_de_la_salud_publica/cap_6.pdf), Dever (1976Dever, G. E. A. (1976). An epidemiological model for health policy analysis. Social Indicators Research, 2(4), 453-466. Recuperado de https://link.springer.com/content/pdf/10.1007%2FBF00303847.pdf), Diderichsen, Evans y Whitehead (2001Diderichsen, F., Evans, T. y Whitehead, M. (2001). The social basis of disparities in health. En T. Evans, M. Whitehea., F. Diderichsen, A. Bhuiya and M. Wirth (eds.), Challenging inequities in health (pp. 12-23). Estados Unidos de América: Oxford Scholarship Online.), Frenk (1991, citado en Perea, 2011Perea, R. (2011). Educación para la salud y calidad de vida. España: Díaz de Santos.), Laframboise y Lalonde (1974, citado en Lalonde, 1981Lalonde, M. (1981). A new perspective in the health of Canadians. Canadá: Minister of Supply and Services Canada. Recuperado de http://www.phac-aspc.gc.ca/ph-sp/pdf/perspect-eng.pdf, y Villar, 2011Villar, M. (2011). Factores determinantes de la salud: importancia de la prevención. Acta médica peruana, 28(4), 237-241. Recuperado de http://www.scielo.org.pe/scielo.php?pid=S1728-59172011000400011&script=sci_arttext), Mackenbach, van de Mheen y Stronks (1994Mackenbach, J. P., van de Mheen, H. y Stronks, K. (1994). A prospective cohort study investigating the explanation of socioeconomic inequalities in health in the Netherlands. Social Science & Medicine, 38, 299-308. Recuperado de http://www.ncbi.nlm.nih.gov/pubmed/8140456), OMS y Comisión sobre Determinantes Sociales de la Salud (2008Organización Mundial de la Salud y Comisión sobre Determinantes Sociales de la Salud (2008). Subsanar las desigualdades en una generación: alcanzar la equidad sanitaria actuando sobre los determinantes sociales de la salud. Informe final de la Comisión OMS sobre Determinantes Sociales de la Salud. Recuperado de http://www.who.int/social_determinants/final_report/media/csdh_report_wrs_es.pdf?ua=1), Salleras (1990Salleras, L. (1990). Educación Sanitaria. España: Díaz de Santos.), Tarlov (1989, citado en Perea, 2011Perea, R. (2011). Educación para la salud y calidad de vida. España: Díaz de Santos. y en Girón, 2010Girón, J. (2010). Los determinantes de la salud percibida en España. Tesis doctoral. Universidad Complutense de Madrid, Madrid. Recuperado de http://eprints.ucm.es/11024/1/T32155.pdf).

Los modelos tienen diferencias, pero en lo que concuerdan es que el estilo de vida es un determinante de la salud. La OMS señala que “el estilo de vida es una forma de vida que se basa en patrones de comportamiento identificables, determinados por la interacción entre las características personales individuales, las interacciones sociales y las condiciones de vida socioeconómicas y ambientales” (1998Organización Mundial de la Salud (1998). Promoción de la salud. Glosario. Recuperado de http://www.bvs.org.ar/pdf/glosario_sp.pdf: 27). A este respecto, Lalonde (1974) especificó que el estilo de vida estaba compuesto por los hábitos en relación a la alimentación, actividad física, consumo de sustancias y sexualidad, entre otras. Por su parte, Hubley, Copeman y Woodall (2013Hubley, J., Copeman, J. y Woodall, J. (2013). Practical health promotion. Inglaterra: Wiley.) mencionan que la suma de comportamientos conforman la manera en que una persona vive (incluye trabajo y ocio).

Factores que influyen en los conocimientos y en las prácticas en salud

Existe una gran cantidad de estudios que han tenido como propósito relacionar el conocimiento, medido a través del desempeño académico, con distintas variables. De estos estudios se ha encontrado que la trayectoria académica (Anda y López, 2011Anda, H. y López, R. (2011). Propuesta de un modelo matemático de predicción del desempeño académico. Nova Scientia, 4(7), 55-84. Recuperado de http://www.redalyc.org/pdf/2033/203320117004.pdf; Castillo, Izar y Espericueta, 2013Castillo, A., Izar, J. M. y Espericueta, D. E. (2013). Correlación entre trayectoria académica y el examen nacional de egreso de la licenciatura. CPU-e, Revista de Investigación Educativa, julio-diciembre 17, 172-188. Recuperado de http://www.redalyc.org/html/2831/283128329007/; Contreras, Rodríguez, Caso, Díaz y Urías, 2012Contreras, L. A., Rodríguez, J. C., Caso, J., Díaz, C. y Urías, E. (2012). Estrategia evaluativa integral 2011: factores asociados al aprendizaje de estudiantes de primero, segundo y tercero de secundaria en Baja California. Unidad de Evaluación Educativa. Recuperado de http://uee.uabc.mx/reportesTecnicos/12-001.php; Córdoba, García, Luengo, Vizuete y Feu, 2012Córdoba, L. G., García, V., Luengo, L. M., Vizuete, M. y Feu, S. (2012). Cómo influyen la trayectoria académica y los hábitos relacionados con el entorno escolar en el rendimiento académico en la asignatura de Educación Física. RETOS. Nuevas Tendencias en Educación Física, Deporte y Recreación, enero-junio, 21, 9-13. Recuperado de http://www.redalyc.org/pdf/3457/345732287002.pdf; García y Barrón, 2011García, O. y Barrón, C. (2011). Un estudio sobre la trayectoria escolar de los estudiantes de doctorado en Pedagogía. Perfiles Educativos, 33(131), 94-113. Recuperado de http://www.redalyc.org/pdf/132/13218531007.pdf; Mares, Rocha, Rivas, Rueda, Cabrera, Tovar y Medina, 2012Mares, G., Rocha, H., Rivas, O., Rueda, E., Cabrera, R., Tovar, J. y Medina, L. (2012). Identificación de factores vinculados con la deserción y la trayectoria académica de los estudiantes de psicología en la FES Iztacala. Enseñanza e Investigación en Psicología, 17(1), 189-207. Recuperado de http://www.redalyc.org/pdf/292/29223246012.pdf), el gusto por la lectura (Contreras, Rodríguez, Caso, Díaz y Urías, 2012Contreras, L. A., Rodríguez, J. C., Caso, J., Díaz, C. y Urías, E. (2012). Estrategia evaluativa integral 2011: factores asociados al aprendizaje de estudiantes de primero, segundo y tercero de secundaria en Baja California. Unidad de Evaluación Educativa. Recuperado de http://uee.uabc.mx/reportesTecnicos/12-001.php; Córdoba, García, Luengo, Vizuete y Feu, 2012Córdoba, L. G., García, V., Luengo, L. M., Vizuete, M. y Feu, S. (2012). Cómo influyen la trayectoria académica y los hábitos relacionados con el entorno escolar en el rendimiento académico en la asignatura de Educación Física. RETOS. Nuevas Tendencias en Educación Física, Deporte y Recreación, enero-junio, 21, 9-13. Recuperado de http://www.redalyc.org/pdf/3457/345732287002.pdf), el capital cultural (Cervini, 2002Cervini, R. (2002). Desigualdades en el logro académico y reproducción cultural en Argentina. Revista Mexicana de Investigación Educativa, 7(16), 445-500. Recuperado de http://www.redalyc.org/pdf/140/14001604.pdf; Mella y Ortiz, 1999Mella, O. y Ortiz, I. (1999). Rendimiento escolar. Influencias diferenciales de factores externos e internos. Revista Latinoamericana de Estudios Educativos, 29(1), 69-92. Recuperado de http://www.redalyc.org/pdf/270/27029103.pdf; Reyes, Godínez, Ariza, Sánchez y Torreblanca, 2014Reyes, R., Godínez, F., Ariza, F. J., Sánchez, F. y Torreblanca, O. F. (2014). Un modelo empírico para explicar el desempeño académico de estudiantes de bachillerato. Perfiles Educativos, 36(146), 45-62. Recuperado de http://www.redalyc.org/pdf/132/13232069004.pdf), las aspiraciones escolares (Contreras, Rodríguez, Caso, Díaz y Urías, 2012Contreras, L. A., Rodríguez, J. C., Caso, J., Díaz, C. y Urías, E. (2012). Estrategia evaluativa integral 2011: factores asociados al aprendizaje de estudiantes de primero, segundo y tercero de secundaria en Baja California. Unidad de Evaluación Educativa. Recuperado de http://uee.uabc.mx/reportesTecnicos/12-001.php; Gil-Flores, Padilla-Carmona y Suárez-Ortega, 2011Gil-Flores, J., Padilla-Carmona, M. T. y Suárez-Ortega, M. (2011). Influence of Gender, Educational Attainment and Family Environment on the Educational Aspirations of Secondary School Students. Educational Review, 63(3), 345-363. Recuperado de https://www.tandfonline.com/doi/abs/10.1080/00131911.2011.571763), entre otras variables, guardan algún tipo de relación con el desempeño académico. No obstante, es necesario señalar que en la mayoría de las ocasiones miden el desempeño académico del alumno, o bien, se basan en los resultados en Español y Matemáticas, dos de las asignaturas más evaluadas por pruebas estandarizadas.

Para el caso de las prácticas, existe evidencia empírica que relaciona las prácticas en salud, específicamente, con distintas variables. La tabla 2 muestra los principales hallazgos de distintos estudios que han documentado las variables que influyen en prácticas hacia la salud.

Tabla 2. Variables relacionadas a las prácticas en materia de salud, según hallazgos empíricos.
Variable Relación Autores
Sexo Los hombres fueron más propensos a fumar tabaco Pinilla-Vásquez y Angarita-Fonseca (2012Pinilla-Vásquez, C. y Angarita-Fonseca, A. (2012). Conocimientos y actitudes asociadas al inicio del hábito de fumar durante la vida universitaria. Revista Hacia la Promoción de la Salud, 17(2), 25-39. Recuperado de http://www.redalyc.org/pdf/3091/309126826003.pdf)
Las mujeres valoran en mayor medida la abstinencia, ya que un menor número de mujeres ha iniciado su vida sexual en comparación con los hombres Moral y Ortega (2008Moral, J. y Ortega, M. E. (2008). Diferencias de género en significados, actitudes y conductas asociados a la sexualidad en estudiantes universitarios. Estudios sobre las Culturas Contemporáneas, 19(28), 97-119. Recuperado de http://www.redalyc.org/articulo.oa?id=31602805)
Percepción sobre consumo de sustancias Considerar como vicio el fumar tabaco, reduce las posibilidades de iniciar dicha actividad Pinilla-Vásquez y Angarita-Fonseca (2012Pinilla-Vásquez, C. y Angarita-Fonseca, A. (2012). Conocimientos y actitudes asociadas al inicio del hábito de fumar durante la vida universitaria. Revista Hacia la Promoción de la Salud, 17(2), 25-39. Recuperado de http://www.redalyc.org/pdf/3091/309126826003.pdf)
Presentar una actitud positiva hacia el consumo de sustancias, aumenta las posibilidades de hacerlo Espada, Hernández, Orgilés y Méndez (2010Espada, J. P., Hernández, M. O. A., Orgilés, M. y Méndez, X. (2010). Comparación de distintas estrategias para la modificación de la actitud hacia el consumo de drogas en escolares. Electronic Journal of Research in Educational Psychology, 8(22), 1033-1050. Recuperado de http://www.prevencionbasadaenlaevidencia.net/uploads/MaterialesProgramasEvaluados/Saluda_EstrategiasModificacionActitud_2010.pdf)
Aquellos adolescentes que no consideran el alcohol como un riesgo tienen mayor probabilidad de consumirlo De la Villa Moral, Rodríguez y Sirvent (2006De la Villa Moral, M., Rodríguez, F. J. y Sirvent, C. (2006). Factores relacionados con las actitudes juveniles hacia el consumo de alcohol y otras sustancias psicoactivas. Psicothema, 18(1), 52-58. Recuperado de http://www.redalyc.org/articulo.oa?id=72718108)
Aquellos adolescentes que ingieren bebidas alcohólicas tienen una mayor probabilidad de involucrarse en situaciones de riesgo, como el consumo de tabaco, drogas ilícitas, relaciones sexuales con escasa protección, no respetar señales de tráfico y conducir bajo los efectos del alcohol. En sentido opuesto, aquellos que llevan una dieta balanceada y tienen una actividad física moderada tienden a no verse involucrados en dichas situaciones Carrasco (2004Carrasco, A. M. (2004). Factores psicosociales y comportamientos de salud relacionados con el consumo de alcohol en adolescentes: un análisis multivariable. Revista Latinoamericana de Psicología, 36(1), 125-144. Recuperado de http://www.redalyc.org/pdf/805/80536111.pdf)
Relación familiar Adolescentes mencionaron que mantener una buena comunicación con sus padres y obtener información sobre salud sexual y reproductiva es la mejor manera de llevar a cabo una sexualidad responsable Grajales y Cardona (2012Grajales, I. C. y Cardona, D. (2012). Actitudes de los adolescentes escolarizados frente a la salud sexual y reproductiva. Medellín (Colombia). Investigación y Educación en Enfermería, 30(1), 77-85. Recuperado de http://www.redalyc.org/pdf/1052/105224287007.pdf)
El consumo de alcohol ha sido asociado al bajo apoyo familiar Carrasco (2004Carrasco, A. M. (2004). Factores psicosociales y comportamientos de salud relacionados con el consumo de alcohol en adolescentes: un análisis multivariable. Revista Latinoamericana de Psicología, 36(1), 125-144. Recuperado de http://www.redalyc.org/pdf/805/80536111.pdf)
Nota: elaboración propia.

En resumen, se puede apreciar que faltan investigaciones que tengan por objeto medir el conocimiento en salud y su relación con variables asociadas al contexto personal, familiar, escolar, social y cultural. En cambio, las prácticas en salud se han podido relacionar con el sexo, las percepciones sobre el consumo de sustancias y las relaciones familiares. Además, el consumo de alcohol se ha relacionado con otras situaciones de riesgo, como el consumo de sustancias ilícitas.

Método

El estudio tuvo como objeto conocer cuáles son los conocimientos y prácticas, en materia de salud, así como las variables de contexto que influyen en la salud de los estudiantes de secundaria en Baja California. Para ello se utilizaron los datos e información que generó la Estrategia Evaluativa Integral 2015, llevada a cabo por la Unidad de Evaluación Educativa (UEE), de la Universidad Autónoma de Baja California (UABC), quien diseñó, desarrolló y aplicó una serie de instrumentos que dieron cuenta de los factores asociados al aprendizaje. Dentro de dicha estrategia se consideró a la salud como parte importante de los aspectos a evaluar y por eso se crearon dos instrumentos: (1) Examen al Egreso de la Educación Básica en el Área de Salud (EXEEBAS) contenía 37 ítems de respuesta múltiple sobre conocimientos de salud y (2) un cuadernillo de evaluación, el cual incluyó una sección denominada Tú y tu salud, conformado por siete escalas tipo Likert y 17 ítems informativos con formatos variados. Por otro lado, es importante mencionar que las limitaciones y alcances del estudio obedecen a la naturaleza del mismo, ya que se trata de una investigación centrada en las percepciones que tienen los estudiantes sobre sí mismos, su contexto escolar, familiar y social; es decir, no un estudio de corte médico. Otra de las limitaciones del estudio es que si bien la salud es un constructo multifactorial, solo se consideraron variables relacionadas a los conocimientos y prácticas en materia de salud y algunas variables de contexto.

Población y muestra

La población objetivo que participó en el estudio estuvo conformada por los estudiantes de tercer grado de secundaria inscritos en el Sistema Educativo Estatal de Baja California (SEEBC) en el ciclo escolar 2014-2015. De este modo, para determinar el número de escuelas que participaron en la muestra, se consideró que el diseño fuera probabilístico, por conglomerados, estratificada y con probabilidades proporcionales al tamaño del centro escolar, con un nivel de confianza del 95% y con un margen de error de ± 2,5. El diseño muestral permitió la representatividad por municipio, modalidad educativa y turno. Es preciso señalar que la unidad de observación fue el centro escolar y la unidad de análisis el estudiante. Por ende, se evaluaron todos los estudiantes de las escuelas seleccionadas que cursaban el tercer grado de secundaria.

De un total de 528 escuelas registradas en el SEEBC en el ciclo escolar 2014-2015, donde cursaban tercero de secundaria 57.133 estudiantes, se estimó en 90 el número de escuelas que participaron en el estudio, que incluían a 505 grupos y un total de 16.320 estudiantes. A continuación, se describen las características principales de la muestra:

Instrumentos

Examen al Egreso de la Educación Básica en el Área de Salud (EXEEBAS)

Con el fin de desarrollar la prueba de conocimientos de salud, se utilizó como referente la adaptación que hizo Contreras (2000Contreras, L. A. (2000). Desarrollo y pilotaje de un examen de español para la educación primaria en Baja California. Tesis de maestría sin publicar. Universidad Autónoma de Baja California, Ensenada, Baja California. ) al modelo propuesto por Anthony Nitko. Este modelo especifica la metodología a seguir para la construcción de una prueba alineada al currículum (Contreras, 2000Contreras, L. A. (2000). Desarrollo y pilotaje de un examen de español para la educación primaria en Baja California. Tesis de maestría sin publicar. Universidad Autónoma de Baja California, Ensenada, Baja California. ; Nitko, 1994Nitko, A. J. (1994). A model for curriculum-driven criterion-referenced and norm-referenced national examinations for certification and selection of students. Recuperado de https://eric.ed.gov/?id=ED377200), y define cinco comités de expertos que tuvieron la responsabilidad de elaborar el examen.

De este modo, se diseñó y desarrolló un examen que evalúa los conocimientos de las áreas de salud identificadas en el currículum por el primer comité: (1) alimentación, (2) actividad física, (3) consumo de sustancias, (4) sexualidad, (5) higiene personal, (6) seguridad y (7) prevención de enfermedades. La prueba, a la que se le denominó EXEEBAS, consta de 37 preguntas de opción múltiple con tres opciones de respuesta. Dependiendo de cada pregunta, el estudiante debía seleccionar la respuesta correcta, la mejor respuesta o el mejor ejemplo. Con respecto a la consistencia interna del instrumento, este obtuvo un Alpha de Cronbach de .665[1].

Cuestionario de contexto

La segunda parte del cuadernillo indaga las distintas circunstancias de aprendizaje que se le brindan al estudiante en diferentes contextos. Consta de cuatro secciones: Tú y tu familia, Tú y tu vida académica, Tú y tu escuela y Tú y tu salud. Los ítems tienen un formato variado, sin embargo, en la mayoría de los casos, el estudiante debe elegir la respuesta que represente de una mejor manera su situación (Rodríguez, Sarabia y Acosta, 2015Rodríguez, J. C., Acosta, D. y Sarabia, Z. (2015). Análisis psicométricos de la Estrategia Evaluativa 2015. México: Unidad de Evaluación Educativa.).

La sección Tú y tu salud la conformaban siete escalas tipo Likert y 17 ítems informativos. Tanto las escalas como los ítems indagaban sobre las prácticas de los estudiantes en alimentación, actividad física, higiene personal, sexualidad, consumo de sustancias, seguridad y su percepción sobre los principales problemas de salud en su centro escolar. Para el caso de sexualidad, se prestó especial atención y cuidado al momento de diseñar los ítems, pues estos temas suelen ser muy sensibles para cierto grupo de poblaciones.

Análisis de los datos

Con el fin de poder construir modelos de ecuaciones estructurales, se realizó un análisis factorial exploratorio (AFE) al EXEEBAS y a la sección Tú y tu salud.

Análisis factorial exploratorio del EXEEBAS y de la sección Tú y tu salud

Este paso consistió en encontrar la estructura factorial que subyace del EXEEBAS y de la sección Tú y tu salud del cuestionario. Lo anterior se realizó con el fin de crear una estructura más simple con miras a incorporar las variables que surjan de dichos análisis a la etapa final. Se utilizaron dos programas estadísticos: Factor (versión 10.3.01) y SPSS (versión 23).

Análisis causal (modelos de ecuaciones estructurales)

El propósito de esta etapa fue configurar el modelo hipotético y someterlo a prueba. Este modelo fue diseñado con base en los resultados de la revisión bibliográfica que se realizó, es decir, los modelos que determinan la salud, los fundamentos empíricos y los hallazgos de estudios previos. Para evaluar dicho modelo, se utilizó el software Analysis of a Moment Stuctures (AMOS, versión 23), de tal modo que se pudiera comprobar si los datos del estudio se ajustaban a lo propuesto por la teoría. Se utilizaron los estadísticos de bondad de ajuste y criterios de referencia, que se muestran en la tabla 3, para poder determinar en qué medida el modelo de ecuaciones estructurales cumplía con los criterios y la calidad del ajuste.

Tabla 3. Estadísticos de bondad de ajuste y criterios de referencia.
Tipo de ajuste Prueba Estadísticos Criterio
Ajuste absoluto Chi-cuadrada χ2 Valor no significativo P > .05
Ajuste comparativo Índice de bondad de ajuste comparativo CFI > .90
Índice de Tuker-Lewis TLI > .90
Índice de ajuste normalizado NFI > .90
Ajuste parsimonioso Corregido por parsimonia PNFI > .90
Otros Índice de bondad de ajuste GFI > .90
Índice de bondad de ajuste corregido AGFI > .90
Índice de ajuste incremental IFI > .90
Raíz cuadrada de la media de los residuales RMR Próxima a 0
Raíz cuadrada del error medio de aproximación RMSEA < .06
Nota: elaboración propia, adaptado de Cupani (2012Cupani, M. (2012). Análisis de ecuaciones estructurales: conceptos, etapas de desarrollo y un ejemplo de aplicación. Revista Tesis, 1, 186-199. Recuperado de http://revistas.unc.edu.ar/index.php/tesis/article/viewFile/2884/2750); González-Montesinos y Backhoff (2010González-Montesinos, M. J. y Backhoff, E. (2010). Validación de un cuestionario de contexto para evaluar sistemas educativos con modelos de ecuaciones estructurales. RELIEVE, 16(2), 1-7. Recuperado de http://www.uv.es/relieve/v16n2/RELIEVEv16n2_1.pdf); Ruiz, Pardo y San Martín (2010Ruiz, M. A., Pardo, A. y San Martín, R. (2010). Modelos de ecuaciones estructurales. Papeles del psicólogo, 31(1), 34-45. Recuperado de http://www.redalyc.org/articulo.oa?id=77812441004).

Resultados

Se realizó el AFE tanto al EXEEBAS como al cuestionario Tú y tu salud, aplicado por la UEE en 2015, con el fin de simplificar la medida y poder utilizar aquellos factores que subyacen de estos en los modelos. Del AFE realizado al EXEEBAS, surgieron cuatro nuevas variables, mismas que explicaban el 24,3% de la varianza (tabla 4).

Tabla 4.Varianza explicada por factores del EXEEBAS.
Factor Conocimientos Ítems k Varianza explicada (%)
1 Prácticas responsables en el cuidado de la salud 3, 7, 14, 15, 17, 19, 20, 24, 25, 28, 34 11 13,6
2 Evitar riesgos en la salud de los adolescentes 9, 16, 18, 21, 23, 26, 27, 29, 30, 31, 32, 33, 35, 37 14 4,5
3 Nociones básicas sobre alimentación y sexualidad 4, 5, 11, 13 4 3,5
4 Beneficios de una alimentación correcta 6, 8 2 3,2
Total 31 24,3
Nota: k= número de ítems. Los factores fueron obtenidos mediante el método de extracción de componentes principales (ACP).

Para el caso de la sección Tú y tu salud fue distinto. La sección estaba conformada por siete subsecciones: (1) alimentación, (2) actividad física, (3) higiene, (4) sexualidad, (5) consumo de sustancias, (6) seguridad escolar y (7) principales problemas de salud. Si bien dicha sección indagó sobre prácticas de salud a nivel personal, grupal y en su entorno, en este apartado solo se presentan los análisis sobre la estructura factorial de aquellos ítems que exploraron las prácticas de salud personales, pues son las que se identificó que influyen directamente en la salud del estudiante. De este modo, se trabajaron las subsecciones de alimentación, consumo de sustancias y sexualidad, por ser las prácticas que más se exploraron en el estudio, y se dejaron fuera del modelo la actividad física, higiene, seguridad escolar y principales problemas de salud, como se aprecia en la tabla 5. Cabe mencionar que a diferencia del análisis factorial, en este caso se realizaron tres análisis distintos, uno por cada subsección.

Tabla 5. Distribución de ítems en la sección Tú y tu salud.
Subsección Ítems AFE
Personales Grupales En el entorno
Alimentación 4 1
Actividad física 1 1 No
Higiene 1 No
Sexualidad 6
Consumo de sustancias 4 1
Seguridad escolar 3 No
Principales problemas de salud 2 No
Nota: AFE= análisis factorial exploratorio.

Para la subsección de alimentación, se incluyeron cuatro ítems, mismos que se agruparon en dos factores que explican el 56,1% (tabla 6).

Tabla 6. Varianza explicada por factores de alimentación.
Factor Conocimientos Ítems k Varianza explicada (%)
1 Dieta correcta 69, 70.1 2 29,8
2 Prácticas alimenticias 66, 68 2 26,3
Total 4 56,1
Nota: k= número de ítems. Los factores fueron obtenidos mediante el método de extracción de componentes principales (ACP).

Los ítems que se incluyeron para la subsección de sexualidad se agruparon en un solo factor, el cual explica el 65,4% de la varianza asociada a sexualidad (tener novio(a), haber iniciado su vida sexual, uso de métodos anticonceptivos, número de parejas sexuales) (ver tabla 7).

Tabla 7. Varianza explicada por factores de sexualidad.
Factor Conocimientos Ítems k Varianza explicada (%)
1 Sexualidad 75, 76, 77, 78, 79 5 65,4
Total 5 65,4
Nota: k= número de ítems. Los factores fueron obtenidos mediante el método de extracción de componentes principales (ACP).

Se incluyeron cuatro ítems en el análisis estructural del tema de consumo de sustancias (tabla 8). Se generó un factor de nombre consumo de sustancias (tabaco y alcohol), el cual explicó el 62,2% de la varianza.

Tabla 8. Varianza explicada por factores de consumo de sustancias.
Factor Conocimientos Ítems k Varianza explicada (%)
1 Consumo de sustancias 80, 81, 82, 83 4 62,2
Total 4 62,2
Nota: k= número de ítems. Los factores fueron obtenidos mediante el método de extracción de componentes principales (ACP).

Después de haber realizado los AFE a los instrumentos, el paso siguiente fue proponer un modelo de ecuaciones estructurales que explique la salud de los adolescentes en Baja California con base en sus conocimientos y prácticas en salud, y algunas variables de contexto.

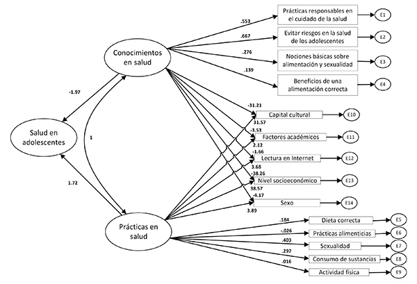
Partiendo del hecho anterior, el modelo hipotético inicial incluye los factores que se obtuvieron en el análisis factorial realizado al EXEEBAS y a la sección Tú y tu salud. Así pues, en el modelo se observa lo siguiente (figura 1):

Figura 1. Modelo hipotético inicial que explica la salud en los adolescentes

Imagen

[View full size] [Descargar tamaño completo]

Al tomar como base los criterios que aparecen en la tabla 3, en la tabla 9 se observa que los estadísticos de bondad de ajuste del modelo hipotético inicial no cumplen con los criterios establecidos. Partiendo de dichos resultados, se realizaron ajustes al modelo inicial de tal forma que se pudiera proponer un modelo alterno. En un primer momento se realizaron los siguientes cambios:

a) Con base en los estimadores que arrojó el modelo hipotético, se eliminaron las variables que no cumplieron con una correlación mayor a .1. De este modo se descartaron las variables prácticas alimenticias y actividad física.

b) Se decidió eliminar las variables nivel socioeconómico y sexo por no contribuir al ajuste total del modelo, aunque presentaban una correlación mayor a .1

Tabla 9. Estadísticos de bondad de ajuste para el modelo hipotético inicial.
Estadísticos Valor
CFI .757
NFI .756
IFI .758
RMSEA .084

Al calcular el nuevo modelo con los cambios incorporados se obtuvo el modelo 1 que se presenta en la figura 2, el cual cumplió con los estadísticos de bondad de ajuste (tabla 10). En el modelo 1 existen algunos coeficientes de regresión de los factores de mayor influencia que otros. Para el caso de las variables latentes, prácticas en salud (.713) tiene un mayor peso sobre la salud en adolescentes en comparación a los conocimientos de salud. En relación a los conocimientos en salud, recibe una mayor influencia de prácticas responsables en el cuidado de la salud (.639), evitar riesgos en la salud de los adolescentes (.631) y capital cultural (.427). Por su parte, sexualidad (.701), consumo de sustancias (.597) y factores académicos (.717) presentan un mayor peso hacia prácticas en salud.

Tabla 10. Estadísticos de bondad de ajuste del modelo alterno 1.
Estadísticos Valor
CFI .921
NFI .919
IFI .921
RMSEA .047

Figura 2. . Modelo estructural alterno 1 que explica la salud en los adolescentes

Imagen

[View full size] [Descargar tamaño completo]

Respecto a los coeficientes de regresión de menor peso, sobresale el que tiene conocimientos en salud (.060) sobre salud en adolescentes. Asimismo, se presenta la influencia menor y negativa que tiene factores académicos y lectura en Internet sobre prácticas en salud.

A pesar de que el modelo 1 cumplió con los estadísticos de bondad de ajuste, se realizó un nuevo ejercicio con el fin de observar mejoras al eliminar las relaciones de aquellas variables que presentaban correlaciones menores a .1. De este modo, se descartaron las siguientes relaciones:

  1. Salud en adolescentes y conocimientos en salud.
  2. Prácticas en salud y capital cultural.
  3. Prácticas en salud y lectura en Internet.

Por último, se eliminó la variable observada dieta correcta por poseer una correlación baja y no contribuir a la explicación del modelo final.

La figura 3 muestra el modelo 2 que explica la salud de los adolescentes con base en las prácticas en salud que poseen los estudiantes. En dicho modelo se muestra la consistencia de los coeficientes de regresión que en el modelo 1 eran de mayor influencia, incluso, algunos aumentaron su participación, como es el caso de la sexualidad.

Figura 3. Modelo estructural alterno 2 que explica la salud en los adolescentes.

Imagen

[View full size] [Descargar tamaño completo]

En cuanto a los estadísticos de bondad de ajuste, la tabla 11 refleja que el modelo 2 tiene mejores valores a los encontrados en modelos anteriormente presentados.

Tabla 11. Estadísticos de bondad de ajuste del modelo alterno 2.
Estadísticos Valor
CFI .954
NFI .952
IFI .954
RMSEA .045

Para la construcción del modelo 2 se eliminaron algunas relaciones entre las variables latentes y observadas, además de no incluir la variable dieta correcta. Al comparar el modelo 2 respecto al 1 se puede observar que el efecto que tenían el capital cultural y la lectura en Internet sobre las prácticas en salud se modificó, asimismo es negativo y de menor peso en el modelo 1. Sin embargo, se mantuvo el efecto que estas tienen sobre los conocimientos en salud, pues eran de influencia media, además de positiva. El caso de la variable factores académicos tuvo un efecto bidireccional, ya que influyó sobre los conocimientos y prácticas en salud. Otra diferencia importante entre los modelos es que en el modelo 2 el efecto que tienen los conocimientos en salud sobre la salud en adolescentes ya no se considera y en el modelo 1 sí existe, pero tiene una baja influencia.

Los resultados del modelo 2 indican que a medida que un estudiante de secundaria aumenta su capital cultural, su frecuencia de lectura en Internet y su logro académico en Matemáticas y Comunicación y Lenguaje, también se incrementarán sus conocimientos en salud. Para el caso de las prácticas en salud, estas se vieron influenciadas por los factores académicos, la sexualidad y el consumo de sustancias.

En relación a los coeficientes de las variables, se encontró que los factores académicos influyen en una mayor medida en las prácticas en salud, en comparación a los conocimientos. No obstante, la sexualidad presentó una mayor influencia en las prácticas en salud. Las variables observadas prácticas responsables en el cuidado de la salud y evitar riesgos en la salud de los adolescentes se asociaron en mayor medida con los conocimientos en salud.

Discusión

Los modelos propuestos aportan evidencia adicional a lo documentado por los autores Dever (1977Dever, G. E. A. (1976). An epidemiological model for health policy analysis. Social Indicators Research, 2(4), 453-466. Recuperado de https://link.springer.com/content/pdf/10.1007%2FBF00303847.pdf), Tarlov (1989, citado en Perea, 2011Perea, R. (2011). Educación para la salud y calidad de vida. España: Díaz de Santos.) y Frenk (1991, citado en Perea, 2011Perea, R. (2011). Educación para la salud y calidad de vida. España: Díaz de Santos.) y Brunner, Marmot y Wilinson (2003, citado en Darias, Rodríguez y Wamala, 2009Darias, S., Rodríguez, J. y Wamala, S. (2009). Determinantes socioeconómicos y salud en Canarias: el caso de los factores de riesgo cardiovascular. Tesis doctoral. Universidad de La Laguna, San Cristóbal de La Laguna, España. Recuperado de http://sid.usal.es/libros/discapacidad/24199/8-4-3/determinantes-socioeconomicos-y-salud-en-canarias-el-caso-de-los-factores-de-riesgo-cardiovascular.aspx) en el sentido de la importancia de las prácticas en salud y su relación con la salud en los adolescentes. Esto sin olvidar el efecto que tiene en el logro académico. Por tal motivo, es importante considerar en el plan curricular la inclusión de la enseñanza de un mayor número de habilidades, actitudes y valores que ayuden a los estudiantes a tomar mejores decisiones en relación a sus prácticas en salud y así mejorarlas. Incluso, dichas prácticas se podrían complementar con programas específicos que estén enfocados en prevenir situaciones de riesgo relacionados a la sexualidad y el consumo de sustancias.

En todo caso, es importante considerar que la principal limitación de este estudio es la común a los trabajos que adoptan la estrategia que Joreskog (1993Joreskog, K. G. (1993). Testing structural equation models. En K. A. Bollen y J. S. Long, Testing structural equation models (pp. 294-316). Newbury Park, CA: Sage.) denominó de generación de modelos (frente a la estrategia estrictamente confirmatoria o la de modelos alternativos). En este caso, efectivamente, al haber postulado y rechazado un modelo derivado teóricamente debido a su pobre ajuste a los datos muestrales, se procede de manera exploratoria (más que confirmatoria) para modificar y reestimar el modelo. El objetivo fue identificar la fuente de desajuste en el modelo y determinar un modelo que describa mejor los datos muestrales. Debido a las limitaciones del ajuste post hoc al modelo es preciso, por tanto, que, una vez ajustado el modelo aquí propuesto con lo que podríamos considerar una muestra de calibración, se compruebe la validez de los resultados utilizando una nueva muestra de validación, con el fin de valorar la generalizabilidad del modelo propuesto.

Por otro lado, el estudio reconoce que los modelos propuestos forman parte de un ejercicio académico que se podría mejorar a través de incluir otro tipo de variables psicosociales (estrés, violencia), de tal forma que ayuden a explicar de una mejor manera el estilo de vida saludable de los estudiantes y, por ende, su salud. También se podrían incluir factores biológicos (componentes genéticos, salud en la infancia, raza, etnia, talla, peso) y ambientales (calidad del medio ambiente, clima, contaminación, servicios de agua y saneamiento) que han sido considerados en otros modelos y aproximaciones que explican los determinantes de la salud (Darias, Rodríguez y Wamala, 2009Darias, S., Rodríguez, J. y Wamala, S. (2009). Determinantes socioeconómicos y salud en Canarias: el caso de los factores de riesgo cardiovascular. Tesis doctoral. Universidad de La Laguna, San Cristóbal de La Laguna, España. Recuperado de http://sid.usal.es/libros/discapacidad/24199/8-4-3/determinantes-socioeconomicos-y-salud-en-canarias-el-caso-de-los-factores-de-riesgo-cardiovascular.aspx; Dever, 1976Dever, G. E. A. (1976). An epidemiological model for health policy analysis. Social Indicators Research, 2(4), 453-466. Recuperado de https://link.springer.com/content/pdf/10.1007%2FBF00303847.pdf; Girón, 2010Girón, J. (2010). Los determinantes de la salud percibida en España. Tesis doctoral. Universidad Complutense de Madrid, Madrid. Recuperado de http://eprints.ucm.es/11024/1/T32155.pdf; Lalonde, 1974; Mackenbach, van de Mheen y Stronks, 1994Mackenbach, J. P., van de Mheen, H. y Stronks, K. (1994). A prospective cohort study investigating the explanation of socioeconomic inequalities in health in the Netherlands. Social Science & Medicine, 38, 299-308. Recuperado de http://www.ncbi.nlm.nih.gov/pubmed/8140456; Moiso, 2007Moiso, A. (2007). Determinantes de la salud. En H. Barragán (dir.), Fundamentos de salud pública (pp. 161-189). Argentina: Editorial de la Universidad de la Plata. Recuperado de http://www.inus.org.ar/documentacion/Documentos%20Tecnicos/Fundamentos_de_la_salud_publica/cap_6.pdf; Organización Mundial de la Salud y Comisión sobre Determinantes Sociales de la Salud, 2008Organización Mundial de la Salud y Comisión sobre Determinantes Sociales de la Salud (2008). Subsanar las desigualdades en una generación: alcanzar la equidad sanitaria actuando sobre los determinantes sociales de la salud. Informe final de la Comisión OMS sobre Determinantes Sociales de la Salud. Recuperado de http://www.who.int/social_determinants/final_report/media/csdh_report_wrs_es.pdf?ua=1; Perea, 2011Perea, R. (2011). Educación para la salud y calidad de vida. España: Díaz de Santos.; Salleras, 1990Salleras, L. (1990). Educación Sanitaria. España: Díaz de Santos.; Villar, 2011Villar, M. (2011). Factores determinantes de la salud: importancia de la prevención. Acta médica peruana, 28(4), 237-241. Recuperado de http://www.scielo.org.pe/scielo.php?pid=S1728-59172011000400011&script=sci_arttext).

Las líneas de discusión en un futuro podrían centrarse en conocer las prácticas pedagógicas que utilizan los docentes para enseñar los contenidos de salud en las escuelas de educación básica en Baja California y cuáles son los métodos de evaluación que utilizan los docentes para medir si los estudiantes aprenden dichos contenidos. O bien, nuevos estudios podrían indagar sobre las principales fuentes de información sobre salud que disponen los estudiantes, es decir, si aprenden sobre salud en casa, escuela, medios de comunicación, a través de amigos u otras fuentes o canales de información. También, sería pertinente explorar los ambientes en los que tiene lugar el consumo de sustancias a temprana edad, con el fin de conocer en qué tipo de situaciones, lugares y contextos los estudiantes las consumen.

Agradecimientos

Los autores quisieran agradecer el apoyo financiero de Writing Lab, TecLabs, Tecnológico de Monterrey, México, en la producción de este trabajo.

Nota

[1] Para mayor información sobre las propiedades psicométricas del examen, se puede consultar a Cantú y Rodríguez (2018Cantú, V. y Rodríguez, J. C. (2018). Examen al egreso de la educación básica en el área de salud (EXEEBAS): análisis de unidimensionalidad. Revista Complutense de Educación, 29(1), 61-77. http://dx.doi.org/10.5209/RCED.51935).

Referencias bibliográficas

Anda, H. y López, R. (2011). Propuesta de un modelo matemático de predicción del desempeño académico. Nova Scientia, 4(7), 55-84. Recuperado de http://www.redalyc.org/pdf/2033/203320117004.pdf
Cantú, V. y Rodríguez, J. C. (2018). Examen al egreso de la educación básica en el área de salud (EXEEBAS): análisis de unidimensionalidad. Revista Complutense de Educación, 29(1), 61-77. http://dx.doi.org/10.5209/RCED.51935
Carrasco, A. M. (2004). Factores psicosociales y comportamientos de salud relacionados con el consumo de alcohol en adolescentes: un análisis multivariable. Revista Latinoamericana de Psicología, 36(1), 125-144. Recuperado de http://www.redalyc.org/pdf/805/80536111.pdf
Castillo, A., Izar, J. M. y Espericueta, D. E. (2013). Correlación entre trayectoria académica y el examen nacional de egreso de la licenciatura. CPU-e, Revista de Investigación Educativa, julio-diciembre 17, 172-188. Recuperado de http://www.redalyc.org/html/2831/283128329007/
Cervini, R. (2002). Desigualdades en el logro académico y reproducción cultural en Argentina. Revista Mexicana de Investigación Educativa, 7(16), 445-500. Recuperado de http://www.redalyc.org/pdf/140/14001604.pdf
Contreras, L. A. (2000). Desarrollo y pilotaje de un examen de español para la educación primaria en Baja California. Tesis de maestría sin publicar. Universidad Autónoma de Baja California, Ensenada, Baja California.
Contreras, L. A., Rodríguez, J. C., Caso, J., Díaz, C. y Urías, E. (2012). Estrategia evaluativa integral 2011: factores asociados al aprendizaje de estudiantes de primero, segundo y tercero de secundaria en Baja California. Unidad de Evaluación Educativa. Recuperado de http://uee.uabc.mx/reportesTecnicos/12-001.php
Córdoba, L. G., García, V., Luengo, L. M., Vizuete, M. y Feu, S. (2012). Cómo influyen la trayectoria académica y los hábitos relacionados con el entorno escolar en el rendimiento académico en la asignatura de Educación Física. RETOS. Nuevas Tendencias en Educación Física, Deporte y Recreación, enero-junio, 21, 9-13. Recuperado de http://www.redalyc.org/pdf/3457/345732287002.pdf
Cupani, M. (2012). Análisis de ecuaciones estructurales: conceptos, etapas de desarrollo y un ejemplo de aplicación. Revista Tesis, 1, 186-199. Recuperado de http://revistas.unc.edu.ar/index.php/tesis/article/viewFile/2884/2750
Darias, S., Rodríguez, J. y Wamala, S. (2009). Determinantes socioeconómicos y salud en Canarias: el caso de los factores de riesgo cardiovascular. Tesis doctoral. Universidad de La Laguna, San Cristóbal de La Laguna, España. Recuperado de http://sid.usal.es/libros/discapacidad/24199/8-4-3/determinantes-socioeconomicos-y-salud-en-canarias-el-caso-de-los-factores-de-riesgo-cardiovascular.aspx
De la Villa Moral, M., Rodríguez, F. J. y Sirvent, C. (2006). Factores relacionados con las actitudes juveniles hacia el consumo de alcohol y otras sustancias psicoactivas. Psicothema, 18(1), 52-58. Recuperado de http://www.redalyc.org/articulo.oa?id=72718108
Dever, G. E. A. (1976). An epidemiological model for health policy analysis. Social Indicators Research, 2(4), 453-466. Recuperado de https://link.springer.com/content/pdf/10.1007%2FBF00303847.pdf
Diderichsen, F., Evans, T. y Whitehead, M. (2001). The social basis of disparities in health. En T. Evans, M. Whitehea., F. Diderichsen, A. Bhuiya and M. Wirth (eds.), Challenging inequities in health (pp. 12-23). Estados Unidos de América: Oxford Scholarship Online.
Espada, J. P., Hernández, M. O. A., Orgilés, M. y Méndez, X. (2010). Comparación de distintas estrategias para la modificación de la actitud hacia el consumo de drogas en escolares. Electronic Journal of Research in Educational Psychology, 8(22), 1033-1050. Recuperado de http://www.prevencionbasadaenlaevidencia.net/uploads/MaterialesProgramasEvaluados/Saluda_EstrategiasModificacionActitud_2010.pdf
García, O. y Barrón, C. (2011). Un estudio sobre la trayectoria escolar de los estudiantes de doctorado en Pedagogía. Perfiles Educativos, 33(131), 94-113. Recuperado de http://www.redalyc.org/pdf/132/13218531007.pdf
Gil-Flores, J., Padilla-Carmona, M. T. y Suárez-Ortega, M. (2011). Influence of Gender, Educational Attainment and Family Environment on the Educational Aspirations of Secondary School Students. Educational Review, 63(3), 345-363. Recuperado de https://www.tandfonline.com/doi/abs/10.1080/00131911.2011.571763
Girón, J. (2010). Los determinantes de la salud percibida en España. Tesis doctoral. Universidad Complutense de Madrid, Madrid. Recuperado de http://eprints.ucm.es/11024/1/T32155.pdf
González-Montesinos, M. J. y Backhoff, E. (2010). Validación de un cuestionario de contexto para evaluar sistemas educativos con modelos de ecuaciones estructurales. RELIEVE, 16(2), 1-7. Recuperado de http://www.uv.es/relieve/v16n2/RELIEVEv16n2_1.pdf
Grajales, I. C. y Cardona, D. (2012). Actitudes de los adolescentes escolarizados frente a la salud sexual y reproductiva. Medellín (Colombia). Investigación y Educación en Enfermería, 30(1), 77-85. Recuperado de http://www.redalyc.org/pdf/1052/105224287007.pdf
Hubley, J., Copeman, J. y Woodall, J. (2013). Practical health promotion. Inglaterra: Wiley.
Joreskog, K. G. (1993). Testing structural equation models. En K. A. Bollen y J. S. Long, Testing structural equation models (pp. 294-316). Newbury Park, CA: Sage.
Lalonde, M. (1981). A new perspective in the health of Canadians. Canadá: Minister of Supply and Services Canada. Recuperado de http://www.phac-aspc.gc.ca/ph-sp/pdf/perspect-eng.pdf
Mackenbach, J. P., van de Mheen, H. y Stronks, K. (1994). A prospective cohort study investigating the explanation of socioeconomic inequalities in health in the Netherlands. Social Science & Medicine, 38, 299-308. Recuperado de http://www.ncbi.nlm.nih.gov/pubmed/8140456
Mares, G., Rocha, H., Rivas, O., Rueda, E., Cabrera, R., Tovar, J. y Medina, L. (2012). Identificación de factores vinculados con la deserción y la trayectoria académica de los estudiantes de psicología en la FES Iztacala. Enseñanza e Investigación en Psicología, 17(1), 189-207. Recuperado de http://www.redalyc.org/pdf/292/29223246012.pdf
Mayer-Serra, C. E. (2007). El derecho a la protección de la salud. Salud pública de México, 49(2), 144-155.
Mella, O. y Ortiz, I. (1999). Rendimiento escolar. Influencias diferenciales de factores externos e internos. Revista Latinoamericana de Estudios Educativos, 29(1), 69-92. Recuperado de http://www.redalyc.org/pdf/270/27029103.pdf
Moiso, A. (2007). Determinantes de la salud. En H. Barragán (dir.), Fundamentos de salud pública (pp. 161-189). Argentina: Editorial de la Universidad de la Plata. Recuperado de http://www.inus.org.ar/documentacion/Documentos%20Tecnicos/Fundamentos_de_la_salud_publica/cap_6.pdf
Moral, J. y Ortega, M. E. (2008). Diferencias de género en significados, actitudes y conductas asociados a la sexualidad en estudiantes universitarios. Estudios sobre las Culturas Contemporáneas, 19(28), 97-119. Recuperado de http://www.redalyc.org/articulo.oa?id=31602805
Nitko, A. J. (1994). A model for curriculum-driven criterion-referenced and norm-referenced national examinations for certification and selection of students. Recuperado de https://eric.ed.gov/?id=ED377200
Organización Mundial de la Salud (1998). Promoción de la salud. Glosario. Recuperado de http://www.bvs.org.ar/pdf/glosario_sp.pdf
Organización Mundial de la Salud y Comisión sobre Determinantes Sociales de la Salud (2008). Subsanar las desigualdades en una generación: alcanzar la equidad sanitaria actuando sobre los determinantes sociales de la salud. Informe final de la Comisión OMS sobre Determinantes Sociales de la Salud. Recuperado de http://www.who.int/social_determinants/final_report/media/csdh_report_wrs_es.pdf?ua=1
Perea, R. (2011). Educación para la salud y calidad de vida. España: Díaz de Santos.
Pinilla-Vásquez, C. y Angarita-Fonseca, A. (2012). Conocimientos y actitudes asociadas al inicio del hábito de fumar durante la vida universitaria. Revista Hacia la Promoción de la Salud, 17(2), 25-39. Recuperado de http://www.redalyc.org/pdf/3091/309126826003.pdf
Reyes, R., Godínez, F., Ariza, F. J., Sánchez, F. y Torreblanca, O. F. (2014). Un modelo empírico para explicar el desempeño académico de estudiantes de bachillerato. Perfiles Educativos, 36(146), 45-62. Recuperado de http://www.redalyc.org/pdf/132/13232069004.pdf
Rodríguez, J. C., Acosta, D. y Sarabia, Z. (2015). Análisis psicométricos de la Estrategia Evaluativa 2015. México: Unidad de Evaluación Educativa.
Ruiz, G. (2012). La Reforma Integral de la Educación Básica en México (RIEB) en la educación primaria: desafíos para la formación docente. Revista Electrónica Interuniversitaria de Formación del Profesorado, 15(1), 51-60. Recuperado de http://www.redalyc.org/articulo.oa?id=217024398004
Ruiz, M. A., Pardo, A. y San Martín, R. (2010). Modelos de ecuaciones estructurales. Papeles del psicólogo, 31(1), 34-45. Recuperado de http://www.redalyc.org/articulo.oa?id=77812441004
Salleras, L. (1990). Educación Sanitaria. España: Díaz de Santos.
Secretaría de Educación Pública (2007). Plan Sectorial de Educación 2007-2012. México: Autor. Recuperado de http://basica.sep.gob.mx/dgme/pdf/cominterna/ProgramaSectorlal2007-2012.pdf
Secretaría de Educación Pública (2011a). Acuerdo 592 por el que se establece la articulación de la Educación Básica. México: Diario Oficial de la Federación. Recuperado de http://basica.sep.gob.mx/ACUERDO%20592web.pdf
Secretaría de Educación Pública (2011b). Plan de estudios 2011. Educación Básica. México: Autor. Recuperado de http://www.dee.edu.mx/web/store/pdf/PlanEstudios.pdf
Secretaría de Salud y Subsecretaría de Prevención y Promoción de la Salud (2008). Programa de acción específico 2007-2012. Escuela y salud. México: Autor. Recuperado de http://www.promocion.salud.gob.mx/dgps/descargas1/programas/programa_escuela_salud.pdf
Villar, M. (2011). Factores determinantes de la salud: importancia de la prevención. Acta médica peruana, 28(4), 237-241. Recuperado de http://www.scielo.org.pe/scielo.php?pid=S1728-59172011000400011&script=sci_arttext

Abstract

Factors influencing junior high school student’s health in Baja California, Mexico

INTRODUCTION. In Mexico, health was established as a right in 1983. Since then, with the objective of reducing problems, diseases and risk situations that are present in the Mexican population, schools have been the subject of public health policies. As part of these policies, topics of social relevance, including health, were included in the Basic Education curriculum, with the purpose of addressing the problems that students present in this subject and in order to promote a culture of prevention. However, there is a lack of empirical evidence of the degree of compliance and results of the mentioned national policy. Thus, the study aimed to explore the knowledge, practices and context variables that influence the health of junior high school students in Baja California. METHOD. Two instruments were applied to 14.545 third-year junior high school students who were enrolled in the 2014-2015 school year of the five municipalities of Baja California. The first instrument was a health knowledge exam called the Exit Exam for Basic Education in the Area of Health (EXEEBAS for short in Spanish). The second one, a context questionnaire which included a section called You and your health that examined health practices. The analysis technique that was used to determine the factors that influence the students’ health was the modeling of structural equations. RESULTS. The correct diet, eating practices, a healthy and responsible exercise of a sexuality and consumption of substances (health practices) of students in the third year of junior high school, influence their physical health. In addition, these health practices are related to health knowledge and academic factors that students have. DISCUSSION. Given the importance of health practices, it is necessary to reassess training in self-care and encourage self-regulation in order to strengthen the health of Basic Education students with a view of having a healthier population in the future.

Palabras clave: Health, Adolescent, Knowledge, Basic education, Sex education.


Résumé

Facteurs influençant la santé des élèves de secondaire en Basse-Californie, Mexique

INTRODUCTION. En 1983, la santé est devenue un droit au Mexique. Depuis lors et afin de réduire problèmes, maladies et situations à risque au sein de la population mexicaine, les écoles ont fait l’objet de politiques publiques en matière de santé. Parmi celles-ci, les programmes propres à l’éducation de base ont adopté de nouveaux sujets d’intérêt social, dont la santé, afin d’aider les élèves à régler leurs problèmes et de promouvoir une culture de la prévention. Nous manquons toutefois de preuves empiriques attestant ou non de la mise en application totale et de la réussite desdites politiques publiques. L’objectif de cette étude était d’explorer les connaissances, pratiques et variables contextuelles influençant la santé des élèves de secondaire en Basse-Californie. MÉTHODE. Deux outils ont été utilisés auprès de 14.545 étudiants de troisième année de secondaire inscrits dans les cinq municipalités de l’État de Basse Californie lors de l’année scolaire 2014/2015. Le premier consistait en un test de connaissances en matière de santé appelé “Examen al Egreso de la Educación Básica en el Área de Salud (EXEEBAS)” (que l’on pourrait traduire de la manière suivante : Examen de connaissances en matière de santé au terme du programme d’éducation de base). Le second, un questionnaire contextuel, invitait les élèves à répondre à une série de questions où apparaissait, entre autres, la section intitulée “Tú y tu salud” (‘Toi et ta santé’) où l’élève était amené à renseigner ses habitudes en matière de santé. C’est la modélisation d’équations structurelles qui a été choisie comme technique d’analyse pour déterminer les facteurs influençant la santé des élèves. RÉSULTATS. Le régime et les habitudes alimentaires, l’exercice d’une sexualité responsable ainsi que la consommation de stupéfiants (‘habitudes en matière de santé’) influencent la santé physique des élèves de troisième année de secondaire. En outre, lesdites habitudes sont elles-mêmes liées aux connaissances en matière de santé et aux facteurs académiques affichés par les élèves. DISCUSSION. Au regard de l’importance que jouent les habitudes en matière de santé des élèves de secondaire, il apparaît nécessaire de réévaluer la formation aux soins auto-administrés et d’encourager l’autorégulation afin d’améliorer significativement la santé de ces derniers et d’espérer pouvoir compter, à terme, sur une population globale plus saine.

Mots-clés: Santé, Adolescent, Connaissance, Éducation de base, Éducation sexuelle.


Perfil profesional de los autores

Valeria Cantú González (autora de contacto)

Investigadora. Doctora en Ciencias Educativas. Ha colaborado con la Unidad de Evaluación Educativa en el Instituto de Investigación y Desarrollo Educativo de la Universidad Autónoma de Baja California. Su línea de investigación se centra en la evaluación educativa. Actualmente forma parte de TecLabs como coordinadora de Escala i en el Tecnológico de Monterrey.

Correo electrónico de contacto: vcantu7@tec.mx

Dirección para la correspondencia: Instituto Tecnológico de Estudios Superiores de Monterrey

Av. Eugenio Garza Sada 2501 Sur, Tecnológico, 64849 Monterrey, N.L., México.

Juan Carlos Rodríguez Macías

Investigador. Doctor en Ciencias Sociales con especialidad en estudios regionales. Es miembro del Sistema Nacional de Investigadores (SNI) y sus temas de interés son las variables asociadas al logro escolar, la evaluación de políticas educativas, el diseño y análisis de indicadores educativos. Asimismo, se desempeña como docente en el Instituto de Investigación y Desarrollo Educativo.

Correo electrónico de contacto: juancr_mx@uabc.edu.mx